S-4/A: Registration of securities, business combinations
Published on February 4, 2026
As filed with the Securities and Exchange Commission on February 4, 2026
Registration No. 333-291473
UNITED STATES
SECURITIES AND EXCHANGE COMMISSION
SECURITIES AND EXCHANGE COMMISSION
Washington, D.C. 20549
Amendment No. 2 to
FORM S-4
REGISTRATION STATEMENT
UNDER
THE SECURITIES ACT OF 1933
UNDER
THE SECURITIES ACT OF 1933
Suncrete, Inc.
(Exact Name of Registrant as Specified in Its Charter)
For co-registrants, see “Table of Co-Registrants” on the following page.
| |
Delaware
(State or other jurisdiction of
incorporation or organization) |
| |
3273
(Primary Standard Industrial
Classification Code Number) |
| |
39-4989597
(I.R.S. Employer
Identification Number) |
|
324 Royal Palm Way, Suite 300-I
Palm Beach, Florida 33480
(212) 616-9600
Palm Beach, Florida 33480
(212) 616-9600
(Address, including zip code, and telephone number, including area code, of Registrant’s principal executive offices)
c/o Haymaker Acquisition Corp. 4
324 Royal Palm Way, Suite 300-I
Palm Beach, Florida 33480
(212) 616-9600
324 Royal Palm Way, Suite 300-I
Palm Beach, Florida 33480
(212) 616-9600
(Name, address, including zip code, and telephone number, including area code, of agent for service)
Copies to:
| |
Sidney Burke
Stephen P. Alicanti DLA Piper LLP (US) 1251 Avenue of the Americas New York, NY 10020 Tel: (212) 335-4500 |
| |
Suncrete, Inc.
324 Royal Palm Way, Suite 300-I Palm Beach, Florida 33480 Tel: (212) 616-9600 |
| |
Matthew L. Fry
Rachel O’Donnell Haynes and Boone, LLP 2801 N. Harwood Street, Suite 2300 Dallas, TX 75201 Tel: (214) 651-5000 |
|
Approximate date of commencement of proposed sale of the securities to the public: As soon as practicable after this registration statement becomes effective and all other conditions to the business combination described in the enclosed proxy statement/prospectus have been satisfied or waived.
If the securities being registered on this Form are being offered in connection with the formation of a holding company and there is compliance with General Instruction G, check the following box: ☐
If this Form is filed to register additional securities for an offering pursuant to Rule 462(b) under the Securities Act, check the following box and list the Securities Act registration statement number of the earlier effective registration statement for the same offering: ☐
If this Form is a post-effective amendment filed pursuant to Rule 462(d) under the Securities Act, check the following box and list the Securities Act registration statement number of the earlier effective registration statement for the same offering: ☐
Indicate by check mark whether the registrant is a large accelerated filer, an accelerated filer, a non-accelerated filer, smaller reporting company, or an emerging growth company. See the definitions of “large accelerated filer”, “accelerated filer”, “smaller reporting company”, and “emerging growth company” in Rule 12b-2 of the Exchange Act.
| | Large accelerated filer | | | ☐ | | | Accelerated filer | | | ☐ | |
| | Non-accelerated filer | | | ☒ | | | Smaller reporting company | | | ☒ | |
| | | | | | | | Emerging growth company | | | ☒ | |
If an emerging growth company, indicate by check mark if the registrant has elected not to use the extended transition period for complying with any new or revised financial accounting standards provided pursuant to Section 7(a)(2)(B) of the Securities Act. ☐
If applicable, place an X in the box to designate the appropriate rule provision relied upon in conducting this transaction:
Exchange Act Rule 13e-4(i) (Cross-Border Issuer Tender Offer) ☐
Exchange Act Rule 14d-l(d) (Cross-Border Third-Party Tender Offer) ☐
The registrant hereby amends this registration statement on such date or dates as may be necessary to delay its effective date until the registrant shall file a further amendment which specifically states that this registration statement shall thereafter become effective in accordance with Section 8(a) of the Securities Act of 1933 or until the registration statement shall become effective on such date as the Commission, acting pursuant to said Section 8(a), may determine.
TABLE OF CO-REGISTRANTS
|
Exact Name of Co-Registrant as Specified in its Charter(1)(2)
|
| |
State or Other
Jurisdiction of Incorporation or Organization |
| |
Primary
Standard Industrial Classification Code Number |
| |
I.R.S.
Employer Identification Number |
| |||||||||
|
Concrete Partners Holding, LLC
|
| | | | Delaware | | | | | | 3273 | | | | | | 26-2336482 | | |
(1)
The Co-Registrant has the following principal executive office:
Concrete Partners Holding, LLC
817 E. 4th Street
Tulsa, OK 74120
(918) 355-5700
817 E. 4th Street
Tulsa, OK 74120
(918) 355-5700
(2)
The agent for service for the Co-Registrant is:
Randall Edgar
Chief Executive Officer
Concrete Partners Holding, LLC
817 E. 4th Street
Tulsa, OK 74120
(918) 355-5700
Chief Executive Officer
Concrete Partners Holding, LLC
817 E. 4th Street
Tulsa, OK 74120
(918) 355-5700
(a)
each Class B Ordinary Share of SPAC, par value $0.0001 per share (“SPAC Class B Ordinary Share”), that is issued and outstanding immediately prior to the Domestication Effective Time will convert automatically, on a one-for-one basis, into a share of Class B Common Stock of the post-Domestication SPAC, par value $0.0001 per share (“SPAC Class B Common Stock”);
(b)
each Class A Ordinary Share of SPAC, par value $0.0001 per share (“SPAC Class A Ordinary Share”), that is then-issued and outstanding will convert automatically, on a one-for-one basis, into a share of Class A Common Stock of the post-Domestication SPAC, par value $0.0001 per share (“SPAC Class A Common Stock”);
(c)
each unit of the SPAC prior to the Domestication, each such unit comprised of one SPAC Class A Ordinary Share and one-half of one SPAC Cayman Warrant (as defined below) (a “SPAC Cayman Unit”) that is then issued and outstanding will convert automatically, on a one-for-one basis, into a unit of the SPAC following the Domestication, each such unit comprised of one share of SPAC Class A Common Stock and one-half of one SPAC Delaware Warrant (as defined below) (a “SPAC Delaware Unit”); and
(d)
each then issued and outstanding warrant to purchase SPAC Class A Ordinary Shares prior to the Domestication (a “SPAC Cayman Warrant”) will convert automatically, on a one-for-one basis, into one warrant to purchase SPAC Class A Common Stock (a “SPAC Delaware Warrant”), pursuant to and in accordance with that certain warrant agreement, dated July 25, 2023, between SPAC and Continental Stock Transfer & Trust Company, as warrant agent (the “Warrant Agreement”).
At the Initial Merger Effective Time, by virtue of the Initial Merger and without any action on the part of the SPAC, any of the Merger Subs, Suncrete, PubCo or the holders of any of the following securities:
(a)
each share of Common Stock of Merger Sub I, par value $0.0001 per share, issued and outstanding immediately prior to the Initial Merger Effective Time will be redeemed for par value;
(b)
each share of SPAC Class A Common Stock issued and outstanding immediately prior to the Initial Merger Effective Time will be canceled and converted into one share of Class A Common Stock of PubCo, par value $0.0001 per share (“PubCo Class A Common Stock”);
(c)
each share of SPAC Class B Common Stock issued and outstanding immediately prior to the Initial Merger Effective Time will be canceled and converted into one share of Class B Common Stock of PubCo, par value $0.0001 per share (“PubCo Class B Common Stock” and, together with the PubCo Class A Common Stock, the “PubCo Common Stock”);
(d)
each then-outstanding and unexercised SPAC Delaware Warrant will automatically be assumed and converted into a warrant to acquire one share of PubCo Class A Common Stock, subject to the same terms and conditions applicable to the corresponding former SPAC Cayman Warrant immediately prior to the Initial Merger Effective Time (each such resulting warrant, an “Assumed SPAC Warrant”); and
(e)
each SPAC Delaware Unit issued and outstanding immediately prior to the Initial Merger Effective Time will be detached into one share of PubCo Class A Common Stock and one-half of one Assumed SPAC Warrant.
Prior to the Acquisition Merger Effective Time, Concrete Management MEP, LLC (“Management Aggregator”) will distribute to its members, in redemption and cancellation of such members’ limited liability company interests in Management Aggregator, the Company Incentive Units, as defined in Suncrete’s existing Amended and Restated Limited Liability Company Agreement (as amended, the “Company LLC Agreement”), corresponding to such redeemed interests (the “Management Aggregator Distribution”).
At the Acquisition Merger Effective Time, by virtue of the Acquisition Merger and without any action on the part of the SPAC, any of the Merger Subs, Suncrete, PubCo or the holders of any of the following securities:
(a)
each Common Unit of Suncrete (each, a “Company Common Unit”) (other than any Company Incentive Units) issued and outstanding immediately prior to the Acquisition Merger Effective Time will be canceled and converted into the right to receive, in the aggregate, shares of PubCo Class B Common Stock and PubCo Class A Common Stock, as applicable, equal to the Company Common Unit Exchange Ratio (as defined in the Business Combination Agreement);
(b)
each Preferred Unit of Suncrete (each, a “Company Preferred Unit”) issued and outstanding immediately prior to the Acquisition Merger Effective Time will be canceled and converted into the right to receive shares of PubCo Class B Common Stock and PubCo Class A Common Stock, as applicable, equal to Company Preferred Unit Exchange Ratio (as defined in the Business Combination Agreement);
(c)
each Senior Preferred Unit of Suncrete (“Company Senior Preferred Unit”) issued and outstanding immediately prior to the Acquisition Merger Effective Time will be canceled and converted into the right to receive a cash payment in the amount equal to the Unreturned Senior Preferred Contribution (as defined in the Company LLC Agreement) with respect to such Company Senior Preferred Unit, calculated in accordance with the terms set forth in the Company LLC Agreement;
(d)
each Company Incentive Unit issued and outstanding immediately prior to the Acquisition Merger Effective Time will be automatically cancelled and converted into the right to receive a number of restricted shares of PubCo Class A Common Stock equal to the Company Incentive Unit Share Consideration (as defined in the Business Combination Agreement) with respect to such Company Incentive Unit (each, a “Rollover Equity Award”); provided, that each holder of a Rollover Equity Award will enter into a side letter agreement at the Acquisition Merger Effective Time pursuant to which each such holder will agree that their Rollover Equity Award will be subject to the same terms and conditions (including applicable vesting, expiration and forfeiture provisions) that applied to such Company Incentive Unit immediately prior to the Acquisition Merger Effective Time;
(e)
each Company Unit held in treasury of Suncrete as of immediately prior to the Acquisition Merger Effective Time will thereupon be cancelled without any conversion thereof and no payment or distribution will be made within respect thereto;
(f)
each share of PubCo Class B Common Stock issued and outstanding immediately prior to the Acquisition Merger Effective Time will be converted into and exchanged, on a one-for-one basis, into one share of PubCo Class A Common Stock (subject to clause (h) below);
(g)
each Unit of Merger Sub II issued and outstanding immediately prior to the Acquisition Merger Effective Time will be converted into and exchanged for one validly issued, fully paid and non-assessable unit of Suncrete;
(h)
upon distribution by Haymaker Sponsor IV, LLC (the “Sponsor”) of the Dothan Founder Shares (as defined below) (together with the Dothan Assumed Warrants (as defined below), such distribution, the “Sponsor Distribution”) to Dothan Independent GP, LP, an affiliate of Suncrete (“Dothan Independent”), each Dothan Founder Share will be converted into and exchanged, on a one-for-one basis, into one share of PubCo Class B Common Stock; and
(i)
subject to the receipt by Suncrete prior to the Acquisition Merger Effective Time of the necessary waivers, approvals, consents or authorizations and the satisfaction of certain contractual requirements, PubCo will issue 2,500,000 shares of PubCo Class B Common Stock to Dothan Independent.
In addition, immediately prior to the Domestication Effective Time, SPAC will redeem all of the issued and outstanding SPAC Public Warrants at $1.00 per SPAC Public Warrant (the “Warrant Redemption”), which redemption will be effected by SPAC by way of an amendment to the Warrant Agreement if the proposal to effectuate such amendment is approved by the requisite holders of the then-outstanding SPAC Cayman Warrants (“SPAC Warrantholders”).
This proxy statement/prospectus covers 83,110,683 shares of PubCo Class A Common Stock, 24,055,758 shares of Class B Common Stock and up to 11,898,800 Assumed SPAC Warrants. The number of shares of PubCo Class A Common Stock and PubCo Class B Common Stock that this proxy statement/prospectus covers represents the maximum number of shares that may be issued to holders of Suncrete equity interests in connection with the Acquisition Merger (as more fully described in this proxy statement/prospectus), together with the shares issued or issuable to the existing holders of SPAC Class A Ordinary Shares, SPAC Class B Ordinary Shares, SPAC Cayman Warrants, and SPAC Units in connection with the Domestication and the Initial Merger, shares issuable upon exercise of the Assumed SPAC Warrants and shares issuable upon the conversion of PubCo Class B Common Stock.
The SPAC Units, SPAC Class A Ordinary Shares and SPAC Public Warrants are currently listed on the NYSE under the symbols “HYAC.U”, “HYAC” and “HYAC.WS”, respectively. The parties anticipate that, following the Business Combination, the PubCo Class A Common Stock and Assumed SPAC Warrants will be listed on The Nasdaq Global Select Market under the symbols “RMIX” and “RMIX.W”, respectively, and the SPAC Units, SPAC Class A Ordinary Shares, and SPAC Public Warrants will cease trading on the NYSE and will be deregistered under the Securities Exchange Act of 1934, as amended (the “Exchange Act”) upon the consummation of the Initial Merger.
After the completion of the Business Combination, New Suncrete will be a “controlled company” within the meaning of the listing rules of The Nasdaq Stock Market, LLC (“Nasdaq”). As a controlled company, New Suncrete will be exempt from certain Nasdaq governance requirements that would otherwise apply to the composition and function of the New Suncrete Board. As a result, (i) the New Suncrete Board will not have a majority of independent directors, (ii) the compensation of New Suncrete’s executive officers will not be determined by a majority of the independent directors or a committee of independent directors, and (iii) director nominees will not be selected or recommended by a majority of the independent directors or a committee of independent directors.
For at least some period following the closing of the Business Combination, New Suncrete intends to utilize all of these exemptions available to controlled companies. We anticipate that the SunTx Group will beneficially own approximately 81.2% of the voting power of outstanding PubCo Common Stock following the completion of the Business Combination, assuming no redemption rights in connection with the Business Combination are exercised. If at any time New Suncrete ceases to be a controlled company, New Suncrete will take all action necessary to comply with the listing rules of Nasdaq, including appointing a majority of independent directors to New Suncrete’s Board and ensuring New Suncrete’s compensation committee and nominating and corporate governance committee are each composed entirely of independent directors, subject to any permitted “phase-in” periods.
Material Financings
Haymaker, PubCo and certain institutional investors (collectively, the “PIPE Investors”) have entered into Subscription Agreements (the “PIPE Subscription Agreements”) pursuant to which, among other things, PubCo agreed to issue and sell to the PIPE Investors, in a private placement to close immediately prior to the Acquisition Merger Effective Time, an aggregate of approximately $105.5 million in shares of PubCo Class A Common Stock (or pre-funded warrants in lieu thereof) (the “PIPE Offering”).
On September 10, 2025, Dothan Independent and the Sponsor entered into a subscription agreement and amendment to LLC agreement (the “Sponsor Subscription Agreement”), pursuant to which Dothan Independent agreed to contribute $500,000 in cash to Sponsor in exchange for 10 Class Z Units of Sponsor (representing an indirect interest in 2,800,000 SPAC Founder Shares (the “Dothan Founder Shares”) and an indirect interest in the Sponsor’s 398,800 private placement warrants (the “Dothan Assumed Warrants”)) in order to loan and fund certain extension costs to the SPAC. At the Acquisition Merger Effective Time, pursuant to the Sponsor Distribution, Sponsor will distribute the Dothan Founder Shares and the Dothan Assumed Warrants to Dothan Independent, and following the Business Combination, as a result of its investment in Sponsor, Dothan Independent will receive 2,800,000 shares of PubCo Class B Common Stock and 398,800 Assumed SPAC Warrants.
Compensation Received by the Sponsor and its Affiliates
Set forth below is a summary of the terms and amount of the compensation received or to be received by the Sponsor and its affiliates in connection with the Business Combination or any related financing transaction, the amount of securities issued or to be issued by PubCo to the Sponsor and its affiliates and the price paid or to be paid for such securities or any related financing transaction. See the subsection titled “The Business Combination — Interests of the Sponsor and Haymaker Directors and Officers in the Business Combination” for additional information.
| | | |
Compensation
|
| |
Terms
|
|
|
Sponsor
|
| |
PubCo Class A Common Stock
|
| | The Sponsor holds 797,600 private placement units, consisting of 398,800 private placement warrants (provided, that such warrants will be conveyed to Dothan Independent in the Sponsor Distribution, as provided in the Sponsor Subscription Agreement) and 797,600 private placement shares, acquired at an aggregate purchase price of $7,976,000. | |
| | | |
Compensation
|
| |
Terms
|
|
| | | | | | | The Sponsor also paid an aggregate of $25,000 for 5,750,000 SPAC Founder Shares (provided, that 2,800,000 SPAC Founder Shares will be conveyed to Dothan Independent in the Sponsor Distribution, as provided in the Sponsor Subscription Agreement). Haymaker has also issued certain promissory notes to the Sponsor in connection with certain working capital expenses and in connection with the extension of the date by which Haymaker must consummate its initial business combination, which notes are repayable upon the consummation of the Business Combination. As of September 30, 2025, Haymaker owed an aggregate of $1,880,000 to the Sponsor pursuant to such notes. Additionally, Haymaker has agreed to pay $20,000 per month to an affiliate of its vice president for general and administrative services from the commencement of Haymaker’s IPO, payable upon consummation of the Business Combination. Haymaker has also agreed to pay $20,000 per month to an affiliate of its Chief Financial Officer for certain services from the commencement of Haymaker’s IPO, payable upon consummation of the Business Combination. Further, the Sponsor and SPAC’s officers, directors and advisors will be reimbursed for out-of-pocket expenses incurred in connection with activities on SPAC’s behalf, such as identifying potential target businesses and performing due diligence on suitable business combinations. Pursuant to the Business Combination Agreement, each of Andrew Heyer and Christopher Bradley are entitled to receive 200,000 and 100,000 PubCo restricted stock units (“RSUs”), respectively, upon Closing. | |
|
Dothan Independent
|
| |
PubCo Class B Common Stock, Assumed SPAC Warrants
|
| | Pursuant to the Sponsor Subscription Agreement, Dothan Independent agreed to contribute $500,000 in cash to Sponsor in exchange for 10 Class Z Units of Sponsor in order to loan and fund certain extension costs to the SPAC. At the Acquisition Merger Effective Time, Sponsor will distribute the Dothan Founder Shares and the Dothan Assumed Warrants to Dothan Independent, and following the Business Combination, as a result of its investment in Sponsor, Dothan Independent will receive 2,800,000 shares of PubCo Class B Common Stock (which has 10 votes per share) and 398,800 Assumed SPAC Warrants. In addition, the Business Combination Agreement contemplates that, on the Closing Date, PubCo will issue 2,500,000 shares of PubCo Class B Common Stock to Dothan Independent. | |
|
Dothan Concrete
|
| |
PubCo Class B Common Stock
|
| | The Business Combination Agreement contemplates that, on the Closing Date, Dothan Concrete will receive shares of PubCo Class B Common Stock in exchange for each Company Common Unit and Company Preferred Unit held by Dothan Concrete. All other members of Suncrete holding Company Common Units and/or Company Preferred Units will receive PubCo Class A Common Stock (which has one vote per share). | |
Interests of the Sponsor and Haymaker Directors and Officers in the Business Combination
In considering the recommendation of the SPAC Board to vote in favor of the Business Combination, shareholders should be aware that, aside from their interests as shareholders, the Sponsor and certain of SPAC’s directors and officers have interests in the Business Combination that are different from, or in addition to, those of other shareholders generally. SPAC’s directors were aware of and considered these
interests, among other matters, in evaluating the Business Combination, and in recommending to shareholders that they approve the Business Combination. Shareholders should take these interests into account in deciding whether to approve the Business Combination. These interests include, among other things:
•
the fact that the Sponsor holds 797,600 private placement units, consisting of 398,800 private placement warrants (provided, that such warrants will be conveyed to Dothan Independent in the Sponsor Distribution, as provided in the Sponsor Subscription Agreement) and 797,600 private placement shares, acquired at an aggregate purchase price of $7,976,000, which, if unrestricted and freely tradeable, would be valued at approximately $9,642,984, based on the most recent closing prices of the SPAC Public Warrants and the SPAC Class A Ordinary Shares on January 30, 2026 of $1.42 per warrant and $11.38 per share, respectively (prior to giving effect to the Sponsor Distribution);
•
the fact that the Sponsor and SPAC’s officers and directors have agreed to not redeem any SPAC Class A Ordinary Shares and SPAC Class B Ordinary Shares held by them in connection with a shareholder vote to approve the Business Combination;
•
the fact that the Sponsor paid an aggregate of $25,000 for 5,750,000 SPAC Founder Shares (provided, that 2,800,000 SPAC Founder Shares will be conveyed to Dothan Independent in the Sponsor Distribution, as provided in the Sponsor Subscription Agreement), and that such SPAC Founder Shares could have a significantly higher value at the time of the Business Combination, which if unrestricted and freely tradable would be valued at approximately $65,435,000, based on the most recent closing price of the SPAC Class A Ordinary Shares of $11.38 per share on January 30, 2026 (prior to giving effect to the Sponsor Distribution);
•
if the Trust Account is liquidated, including in the event SPAC is unable to consummate an Initial Business Combination within the completion window set forth in the Existing Organizational Documents, the Sponsor has agreed to indemnify SPAC to ensure that the proceeds in the Trust Account are not reduced below $10.00 per Public Share, or such lesser amount per Public Share as is in the Trust Account on the liquidation date, by the claims of (a) any third party (other than SPAC’s independent registered public accounting firm) for services rendered or products sold to SPAC or (b) a prospective target business with which SPAC has entered into a letter of intent, confidentiality or other similar agreement or business combination agreement, but only if such a third party or target business has not executed a waiver of all rights to seek access to the Trust Account;
•
the fact that the Sponsor and SPAC’s officers, directors and advisors will be reimbursed for out-of-pocket expenses incurred in connection with activities on SPAC’s behalf, such as identifying potential target businesses and performing due diligence on suitable business combinations;
•
the fact that the Sponsor and SPAC’s officers, directors and advisors will lose their entire investment in SPAC if an Initial Business Combination is not completed within the period ending on July 28, 2026, subject to monthly extensions as described elsewhere in this proxy statement/prospectus and in the Existing Organizational Documents (the “Combination Period”);
•
the fact that the Sponsor has invested an aggregate of $8,001,000 (consisting of $25,000 for the SPAC Founder Shares and $7,976,000 for the private placement units), which means that the Sponsor and Haymaker’s officers and directors stand to make a significant profit on their investment and could potentially recoup their entire investment in Haymaker even if the trading price of the PubCo Class A Common Stock was as low as approximately $2.34 per share (after giving effect to the transfer to Dothan Independent of the Dothan Founder Shares and Dothan Assumed Warrants following the Sponsor Distribution and assuming the loans and out-of-pocket expenses described below are repaid and reimbursed, respectively, by Haymaker). Therefore, the Sponsor and Haymaker’s directors and officers may experience a positive rate of return on their investment, even if our Public Shareholders experience a negative rate of return on their investment;
•
the fact that after the Business Combination, assuming there are no redemptions of Public Shares in connection with the Business Combination, the Sponsor will beneficially own approximately 1.2% of the PubCo Class A Common Stock. Please see the section titled “Summary of the Proxy Statement/Prospectus — Ownership of New Suncrete After the Closing” for additional information;
•
the fact that the Sponsor and Haymaker’s directors and officers may be incentivized to complete the Business Combination, or an alternative initial business combination, with a less favorable company or on terms less favorable to shareholders, rather than to liquidate, which would cause the Sponsor to lose its entire investment. As a result, the Sponsor may have a conflict of interest in determining
whether Suncrete is an appropriate business with which to complete a business combination and/or in evaluating the terms of the Business Combination;
•
the fact that the Sponsor and Haymaker’s officers and directors (or their affiliates) have made, and may make in the future, working capital and extension loans to Haymaker. As of September 30, 2025, the Sponsor has loaned an aggregate of approximately $1,880,000 to Haymaker under unsecured promissory notes to fund operating and transaction expenses in connection with the Business Combination and fund payments into the Trust Account, in accordance with the Existing Organizational Documents, to extend the date by which Haymaker must consummate an initial business combination, and may make additional loans after the date of this proxy statement/prospectus for such purposes. If the Business Combination is not consummated and another business combination is not otherwise completed, these working capital loans may not be repaid and would be forgiven except to the extent there are funds available to Haymaker outside of the Trust Account;
•
the fact that pursuant to the Existing Organizational Documents, Haymaker has renounced any interest or expectancy of Haymaker in, or in being offered an opportunity to participate in, any potential transaction or matter which may be a corporate opportunity for both Haymaker and any individual serving as a director or officer of Haymaker, about which any such director or officer acquires knowledge. In the course of their other business activities, Haymaker’s officers and directors may have become aware of other investment and business opportunities which might have been appropriate for presentation to Haymaker as well as the other entities with which they were affiliated. Haymaker’s management had pre-existing fiduciary duties and contractual obligations and if there was a conflict of interest in determining to which entity a particular business opportunity should be presented, any entity with whom Haymaker’s management had a pre-existing fiduciary obligation would have been presented the opportunity before Haymaker was presented with it (see the subsection titled “Fiduciary Duties of Haymaker’s Directors and Officers” for more information). Haymaker does not believe, however, that the fiduciary duties or contractual obligations of Haymaker’s officers or directors materially affected Haymaker’s search for a business combination, including the negotiation or recommendation thereof or the provision of advice in connection therewith;
•
the fact that the Sponsor transferred an indirect interest in a portion of its SPAC Founder Shares and all of its private placement warrants to Dothan Independent;
•
the anticipated service of Andrew Heyer as a director and Christopher Bradley as a consultant of New Suncrete following the Business Combination, and the compensation that they will receive for such service; and
•
the fact that Haymaker’s existing directors and officers will be entitled to indemnification and the continuation of Haymaker’s directors’ and officers’ liability insurance after the Business Combination.
See the subsection titled “The Business Combination — Interests of the Sponsor and Haymaker Directors and Officers in the Business Combination” for additional information.
After careful consideration, the board of directors of Haymaker has unanimously approved the Business Combination Agreement and related transactions and the board of directors of Haymaker has approved the other proposals described in the accompanying proxy statement/prospectus, determined that it is advisable to consummate the Business Combination, and further determined that the Business Combination is in the best interests of the SPAC and its securityholders. This proxy statement/prospectus provides shareholders and warrantholders of Haymaker with detailed information about the Business Combination and other matters to be considered at the extraordinary general meeting of Haymaker’s shareholders and the special meeting of Haymaker’s warrantholders. We encourage you to read this entire document, including the annexes and other documents referred to herein, carefully and in their entirety. You should also carefully consider the risk factors described in the section titled “Risk Factors” beginning on page 50 of this proxy statement/prospectus.
NEITHER THE SECURITIES AND EXCHANGE COMMISSION NOR ANY STATE SECURITIES REGULATORY AGENCY HAS APPROVED OR DISAPPROVED OF THE TRANSACTIONS DESCRIBED IN THIS PROXY STATEMENT/PROSPECTUS, PASSED UPON THE MERITS OR FAIRNESS OF THE BUSINESS COMBINATION OR RELATED TRANSACTIONS, OR PASSED UPON THE ADEQUACY OR ACCURACY OF THE DISCLOSURE IN THIS PROXY STATEMENT/PROSPECTUS. ANY REPRESENTATION TO THE CONTRARY CONSTITUTES A CRIMINAL OFFENSE.
This proxy statement/prospectus is dated [•], 2026, and
is first being mailed to Haymaker’s shareholders and warrantholders on or about [•], 2026.
is first being mailed to Haymaker’s shareholders and warrantholders on or about [•], 2026.
HAYMAKER ACQUISITION CORP. 4
324 Royal Palm Way, Suite 300-I
Palm Beach, Florida 33480
Palm Beach, Florida 33480
Dear Haymaker Acquisition Corp. 4 Shareholders and Warrantholders:
You are cordially invited to attend the extraordinary general meeting of shareholders (the “Shareholders’ Meeting”) of Haymaker Acquisition Corp. 4, a Cayman Islands exempted company (“Haymaker,” “SPAC,” “our,” or “us”), which will be held at the offices of DLA Piper LLP (US) at 1251 Avenue of the Americas, New York, New York 10020, on [•], 2026, at [•] Eastern Time, or such other date, time, and place to which such meeting may be adjourned, and/or the meeting of warrantholders (the “Warrantholders’ Meeting” and together with the Shareholders’ Meeting, the “Meetings”) of Haymaker, which will be held at the offices of DLA Piper LLP (US) at 1251 Avenue of the Americas, New York, New York 10020, on [•], 2026, at [•] Eastern Time, or such other date, time, and place to which such meeting may be adjourned. We are also planning for both meetings to be held virtually pursuant to the procedures described in the accompanying proxy statement/prospectus and our amended and restated memorandum and articles of association, as amended and restated from time to time (the “Existing Organizational Documents”), but the physical location of the Meetings will remain at the location specified above for purposes of Cayman Islands law and the Existing Organizational Documents.
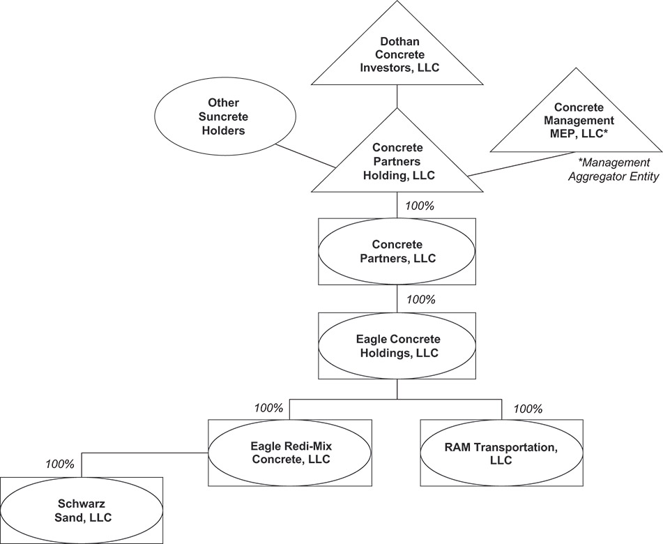
At the Shareholders’ Meeting, Haymaker will ask its shareholders to consider and vote upon two separate proposals (the “Initial Merger Proposal” and the “Acquisition Merger Proposal,” collectively the “Business Combination Proposals”) to approve the Business Combination and to approve and adopt the Business Combination Agreement, dated as of October 9, 2025 (the “Business Combination Agreement”), by and among Haymaker, Suncrete, Inc., a Delaware corporation and direct wholly owned subsidiary of Haymaker (“New Suncrete” or “PubCo”), Haymaker Merger Sub I, Inc., a Delaware corporation and a direct wholly owned subsidiary of PubCo (“Merger Sub I”), Haymaker Merger Sub II, LLC, a Delaware limited liability company and direct wholly owned subsidiary of PubCo (“Merger Sub II” and together with Merger Sub I, the “Merger Subs”), and Concrete Partners Holding, LLC, a Delaware limited liability company (“Suncrete”), which provides for a business combination between Haymaker and Suncrete.
Pursuant to the Business Combination Agreement, the business combination will be effected in three steps. Subject to the approval and adoption of the Business Combination Agreement by ordinary resolution of the shareholders of SPAC, on the date of the consummation of the Business Combination (the “Closing Date”): (a) SPAC will transfer by way of continuation out of its jurisdiction of incorporation from the Cayman Islands to the State of Delaware (the “Domestication” and the time at which the Domestication becomes effective, the “Domestication Effective Time”), (b) immediately following the Domestication, Merger Sub I will merge with and into SPAC (the “Initial Merger”), with SPAC surviving the Initial Merger as a wholly owned subsidiary of PubCo (SPAC, in its capacity as the surviving corporation of the Initial Merger, is sometimes referred to herein as the “Surviving Corporation,” and the time at which the Initial Merger becomes effective, the “Initial Merger Effective Time”); and (c) immediately following the Initial Merger, Merger Sub II will merge with and into Suncrete (the “Acquisition Merger” and, together with the Initial Merger, the “Mergers”, and together with the Domestication and all other transactions contemplated by the Business Combination Agreement, the “Business Combination”), with Suncrete surviving the Acquisition Merger as a wholly owned subsidiary of New Suncrete.
In connection with the Domestication, SPAC will transfer by way of continuation out of its jurisdiction of incorporation from the Cayman Islands to the State of Delaware by (i) deregistering as a Cayman Islands exempted company with the Registrar of Companies of the Cayman Islands and (ii) continuing and domesticating as a Delaware corporation.
At the Domestication Effective Time, by virtue of the Domestication and without any action on the part of the SPAC, any of the Merger Subs, Suncrete, PubCo or the holders of any of the following securities:
(a)
each Class B Ordinary Share of SPAC, par value $0.0001 per share (“SPAC Class B Ordinary Share”), that is issued and outstanding immediately prior to the Domestication Effective Time will
convert automatically, on a one-for-one basis, into a share of Class B Common Stock of the post-Domestication SPAC, par value $0.0001 per share (“SPAC Class B Common Stock”);
(b)
each Class A Ordinary Share of SPAC, par value $0.0001 per share (“SPAC Class A Ordinary Share”), that is then-issued and outstanding will convert automatically, on a one-for-one basis, into a share of Class A Common Stock of the post-Domestication SPAC, par value $0.0001 per share (“SPAC Class A Common Stock”);
(c)
each unit of the SPAC prior to the Domestication, each such unit comprised of one SPAC Class A Ordinary Share and one-half of one SPAC Cayman Warrant (as defined below) (a “SPAC Cayman Unit”) that is then issued and outstanding will convert automatically, on a one-for-one basis, into a unit of the SPAC following the Domestication, each such unit comprised of one share of SPAC Class A Common Stock and one-half of one SPAC Delaware Warrant (as defined below) (a “SPAC Delaware Unit”); and
(d)
each then issued and outstanding warrant to purchase SPAC Class A Ordinary Shares prior to the Domestication (a “SPAC Cayman Warrant”) will convert automatically, on a one-for-one basis, into one warrant to purchase SPAC Class A Common Stock (a “SPAC Delaware Warrant”), pursuant to and in accordance with the Warrant Agreement.
At the Initial Merger Effective Time, by virtue of the Initial Merger and without any action on the part of the SPAC, any of the Merger Subs, Suncrete, PubCo or the holders of any of the following securities:
(a)
each share of Common Stock of Merger Sub I, par value $0.0001 per share, issued and outstanding immediately prior to the Initial Merger Effective Time will be redeemed for par value;
(b)
each share of SPAC Class A Common Stock issued and outstanding immediately prior to the Initial Merger Effective Time will be canceled and converted into one share of Class A Common Stock of PubCo, par value $0.0001 per share (“PubCo Class A Common Stock”);
(c)
each share of SPAC Class B Common Stock issued and outstanding immediately prior to the Initial Merger Effective Time will be canceled and converted into one share of Class B Common Stock of PubCo, par value $0.0001 per share (“PubCo Class B Common Stock” and, together with the PubCo Class A Common Stock, the “PubCo Common Stock”);
(d)
each then-outstanding and unexercised SPAC Delaware Warrant will automatically be assumed and converted into a warrant to acquire one share of PubCo Class A Common Stock, subject to the same terms and conditions applicable to the corresponding former SPAC Cayman Warrant immediately prior to the Initial Merger Effective Time (each such resulting warrant, an “Assumed SPAC Warrant”); and
(e)
each SPAC Delaware Unit issued and outstanding immediately prior to the Initial Merger Effective Time will be detached into one share of PubCo Class A Common Stock and one-half of one Assumed SPAC Warrant.
Prior to the Acquisition Merger Effective Time, Concrete Management MEP, LLC (“Management Aggregator”) will distribute to its members, in redemption and cancellation of such members’ limited liability company interests in Management Aggregator, the Company Incentive Units, as defined in Suncrete’s existing Amended and Restated Limited Liability Company Agreement (as amended, the “Company LLC Agreement”), corresponding to such redeemed interests (the “Management Aggregator Distribution”).
At the Acquisition Merger Effective Time, by virtue of the Acquisition Merger and without any action on the part of the SPAC, any of the Merger Subs, Suncrete, PubCo or the holders of any of the following securities:
(a)
each Common Unit of Suncrete (each, a “Company Common Unit”) (other than any Company Incentive Units) issued and outstanding immediately prior to the Acquisition Merger Effective Time will be canceled and converted into the right to receive, in the aggregate, shares of PubCo Class B Common Stock and PubCo Class A Common Stock, as applicable, equal to the Company Common Unit Exchange Ratio (as defined in the Business Combination Agreement);
(b)
each Preferred Unit of Suncrete (each, a “Company Preferred Unit”) issued and outstanding immediately prior to the Acquisition Merger Effective Time will be canceled and converted into the right to receive shares of PubCo Class B Common Stock and PubCo Class A Common Stock, as applicable, equal to Company Preferred Unit Exchange Ratio (as defined in the Business Combination Agreement);
(c)
each Senior Preferred Unit of Suncrete (“Company Senior Preferred Unit”) issued and outstanding immediately prior to the Acquisition Merger Effective Time will be canceled and converted into the right to receive a cash payment in the amount equal to the Unreturned Senior Preferred Contribution (as defined in the Company LLC Agreement) with respect to such Company Senior Preferred Unit, calculated in accordance with the terms set forth in the Company LLC Agreement;
(d)
each Company Incentive Unit issued and outstanding immediately prior to the Acquisition Merger Effective Time will be automatically cancelled and converted into the right to receive a number of restricted shares of PubCo Class A Common Stock equal to the Company Incentive Unit Share Consideration (as defined in the Business Combination Agreement) with respect to such Company Incentive Unit (each, a “Rollover Equity Award”); provided, that each holder of a Rollover Equity Award will enter into a side letter agreement at the Acquisition Merger Effective Time pursuant to which each such holder will agree that their Rollover Equity Award will be subject to the same terms and conditions (including applicable vesting, expiration and forfeiture provisions) that applied to such Company Incentive Unit immediately prior to the Acquisition Merger Effective Time;
(e)
each Company Unit held in treasury of Suncrete as of immediately prior to the Acquisition Merger Effective Time will thereupon be cancelled without any conversion thereof and no payment or distribution will be made within respect thereto;
(f)
each share of PubCo Class B Common Stock issued and outstanding immediately prior to the Acquisition Merger Effective Time will be converted into and exchanged, on a one-for-one basis, into one share of PubCo Class A Common Stock (subject to clause (h) below);
(g)
each Unit of Merger Sub II issued and outstanding immediately prior to the Acquisition Merger Effective Time will be converted into and exchanged for one validly issued, fully paid and non-assessable unit of Suncrete;
(h)
upon distribution by Haymaker Sponsor IV, LLC (the “Sponsor”) of the Dothan Founder Shares (as defined below) (together with the Dothan Assumed Warrants) (such distribution the “Sponsor Distribution”) to Dothan Independent GP, LP, an affiliate of Suncrete (“Dothan Independent”), each Dothan Founder Share will be converted into and exchanged, on a one-for-one basis, into one share of PubCo Class B Common Stock; and
(i)
subject to the receipt by Suncrete prior to the Acquisition Merger Effective Time of the necessary waivers, approvals, consents or authorizations and the satisfaction of certain contractual requirements, PubCo will issue 2,500,000 shares of PubCo Class B Common Stock to Dothan Independent.
In addition, immediately prior to the Domestication Effective Time, SPAC will redeem all of the issued and outstanding SPAC Public Warrants at $1.00 per SPAC Public Warrant (the “Warrant Redemption”), which redemption will be effected by SPAC by way of an amendment (the “Warrant Amendment”) to that certain Warrant Agreement, dated July 25, 2023, between SPAC and Continental Stock Transfer & Trust Company, as warrant agent (the “Warrant Agreement”) if the proposal to effectuate such amendment is approved by holders of a majority of the number of the then outstanding SPAC Cayman Warrants (“SPAC Warrantholders”).
Haymaker, PubCo and certain institutional investors (collectively, the “PIPE Investors”) have entered into Subscription Agreements (the “PIPE Subscription Agreements”) pursuant to which, among other things, PubCo agreed to issue and sell to the PIPE Investors, in a private placement to close immediately
prior to the Acquisition Merger Effective Time, an aggregate of approximately $105.5 million in shares of PubCo Class A Common Stock (or pre-funded warrants in lieu thereof) (the “PIPE Offering”).
In addition to the Business Combination Proposals, Haymaker’s shareholders will also be asked to consider and vote upon (a) a proposal to approve, on a non-binding advisory basis, by ordinary resolution, the change of SPAC’s jurisdiction of incorporation by deregistering as an exempted company with the Registrar of Companies of the Cayman Islands and continuing and domesticating as a corporation incorporated under the laws of the State of Delaware (the “Domestication Proposal”), (b) a proposal to approve by special resolution the adoption of the proposed certificate of incorporation (the “Proposed SPAC Certificate of Incorporation”) and the proposed bylaws (the “Proposed SPAC Bylaws”) of SPAC upon the Domestication taking effect (the “SPAC Organizational Documents Proposal”), and the adoption of the proposed amended and restated certificate of incorporation (the “Proposed PubCo Certificate of Incorporation”) and the proposed amended and restated bylaws (the “Proposed PubCo Bylaws”) of PubCo to be in effect at the Initial Merger Effective Time (the “PubCo Organizational Documents Proposal” and together with the SPAC Organizational Documents Proposal, the “Organizational Documents Proposal”); (c) eight separate proposals to approve, on a non-binding advisory basis, by ordinary resolution, material differences between the Existing Organizational Documents and the Proposed SPAC Certificate of Incorporation, the Proposed SPAC Bylaws and the Proposed PubCo Certificate of Incorporation and the Proposed PubCo Bylaws (collectively, the “Advisory Organizational Documents Proposals”); (d) a proposal to approve by ordinary resolution, for purposes of complying with the applicable listing rules of The New York Stock Exchange, the issuance of up to an aggregate of 49,746,058 shares of PubCo Class A Common Stock in connection with the Business Combination and the PIPE Offering (the “NYSE Proposal”); (e) a proposal to approve by ordinary resolution and adopt the Suncrete, Inc. 2026 Omnibus Incentive Plan and material terms thereunder, a copy of which is attached to the accompanying proxy statement/prospectus as Annex G (the “2026 Plan Proposal”); (f) a proposal to approve by ordinary resolution and adopt the Suncrete, Inc. Employee Stock Purchase Plan and material terms thereunder, a copy of which is attached to the accompanying proxy statement/prospectus as Annex H (the “ESPP Proposal”); and (g) a proposal to approve by ordinary resolution the adjournment of the Shareholders’ Meeting to a later date or dates, if necessary or convenient, (h) to permit further solicitation and vote of proxies in the event that there are insufficient votes for, or otherwise in connection with the approval of one or more proposals at the Shareholders’ Meeting, (ii) if Haymaker determines that one or more of the conditions to Closing is not or will not be satisfied or waived or (iii) to facilitate the Domestication, the Mergers or any other transaction contemplated by the Business Combination Agreement or the related agreements (the “Adjournment Proposal” and, together with the Business Combination Proposals, the Domestication Proposal, the Organizational Documents Proposal, the Advisory Organizational Documents Proposals, the NYSE Proposal, the 2026 Plan Proposal, and the ESPP Proposal, the “Proposals”).
We may not consummate the Business Combination unless the Business Combination Proposals, the Domestication Proposal, the Organizational Documents Proposal, the NYSE Proposal, the 2026 Plan Proposal and the ESPP Proposal (collectively, the “Condition Precedent Proposals”) are approved at the Shareholders’ Meeting. Each of the Condition Precedent Proposals is cross-conditioned on the approval of each of the other Condition Precedent Proposals. The Advisory Organizational Documents Proposals and the Adjournment Proposal are not conditioned on the approval of any other Proposal set forth in the accompanying proxy statement/prospectus. The approval of each of the Initial Merger Proposal, the Acquisition Merger Proposal, the Domestication Proposal, the Advisory Organizational Documents Proposals, the NYSE Proposal, the 2026 Plan Proposal, the ESPP Proposal, and the Adjournment Proposal are being proposed as an ordinary resolution, requiring the affirmative vote (in person or by proxy) of the holders of a simple majority of the SPAC Class A Ordinary Shares and SPAC Class B Ordinary Shares entitled to vote and actually casting votes thereon at the Shareholders’ Meeting, voting as a single class. Approval of the Organizational Documents Proposals requires a special resolution under The Companies Act (Revised) of the Cayman Islands, requiring the affirmative vote of the holders of at least two-thirds of the SPAC Class A Ordinary Shares and SPAC Class B Ordinary Shares entitled to vote and actually casting votes thereon at the Shareholders’ Meeting, voting as a single class. Accordingly, a shareholder’s failure to vote in person, online, or by proxy at the Shareholders’ Meeting will have no effect on the outcome of the vote on any of the Proposals, assuming a valid quorum is established. Abstentions and broker non-votes, while considered present for the purposes of establishing a quorum, will not count as votes cast at the Shareholders’ Meeting.
In connection with the Business Combination, certain related agreements have been, or will be, entered into on or prior to the consummation of the Business Combination, including: (a) the Company Equityholder Support Agreement, dated as of October 9, 2025, pursuant to which certain equityholders of Suncrete have agreed to, among other things, (y) vote in favor of the approval and adoption of the transactions contemplated by the Business Combination Agreement and (z) certain lock-up restrictions with respect to their Suncrete securities, as well as any securities of PubCo issued to such holders pursuant to the Business Combination Agreement, in each case subject to certain exceptions; (b) the Lock-Up Agreement, dated as of October 9, 2025 (the “Parent Lock-Up Agreement”), by Dothan Concrete Investors, LLC (“Dothan Concrete” or “Parent”), pursuant to which Dothan Concrete agreed to, among other things, certain lock-up restrictions with respect to its Suncrete securities, as well as any securities of PubCo issued to Dothan Concrete pursuant to the Business Combination Agreement, (c) the Sponsor Support Agreement, dated as of October 9, 2025, pursuant to which Haymaker Sponsor IV LLC (the “Sponsor”) and certain of SPAC’s directors and officers (together with the Sponsor, the “Sponsor Related Parties”) have agreed to, among other things, (w) vote in favor of the approval and adoption of the transactions contemplated by the Business Combination Agreement, (x) waive the anti-dilution rights set forth in the Existing Organizational Documents, (y) certain lock-up restrictions with respect to their SPAC securities, as well as any securities of PubCo issued to the Sponsor Related Parties pursuant to the Business Combination Agreement, in each case subject to certain exceptions set forth in the Sponsor Support Agreement, and (z) in the case of the Sponsor, immediately upon the occurrence of the Initial Merger Effective Time, automatically be deemed to have irrevocably transferred to PubCo, surrendered and forfeited for no consideration a number of shares of PubCo Class A Common Stock equal to up to 333,333 shares of PubCo Class A Common Stock, (d) the Amended and Restated Registration Rights Agreement (the “RRA Assignment”) with respect to that certain Registration Rights Agreement, dated as of July 25, 2023, by and among SPAC, Sponsor and certain other SPAC equityholders, which shall, for the avoidance of doubt, terminate any underwritten demand and piggyback registration rights thereunder (but retain the right to demand a resale shelf registration on Form S-1 or, if available, Form S-3), (e) the Registration Rights Agreement, which will be entered into concurrently with the Acquisition Merger Effective Time by and among PubCo, Dothan Independent and certain members of Suncrete, (f) the Subscription Agreement, effective as of September 10, 2025 (the “Sponsor Subscription Agreement”), pursuant to which, among other things, Dothan Independent became a member of the Sponsor and agreed to contribute $500,000 in the aggregate to the Sponsor in exchange for 10 Class Z Units of the Sponsor, representing an indirect interest in 2,800,000 SPAC Founder Shares (the “Dothan Founder Shares”) and an indirect interest in all of the private placement warrants (the “Dothan Founder Warrants”), and (g) the Amendment No. 1 to the Management and Consulting Agreement, which, subject to the receipt by Suncrete prior to the Acquisition Merger Effective Time of the necessary waivers, approvals, consents or authorizations set forth in the Business Combination Agreement, will be entered into by and among Suncrete, PubCo and Dothan Concrete Investments Management, LLC, an affiliate of Suncrete (“Dothan Management”), effective as of Acquisition Merger Effective Time, pursuant to which, among other things, PubCo will assume, and agree to perform and discharge, all of the obligations of Suncrete under the Management and Consulting Agreement, dated as of July 29, 2024, by and between Suncrete and Dothan Management.
Pursuant to the Existing Organizational Documents, a holder of SPAC Class A Ordinary Shares issued as part of the Haymaker Units in the initial public offering (the “Public Shares,” and holders of such Public Shares, the “Public Shareholders”), other than the holders of the SPAC Founder Shares, which includes the Sponsor and SPAC’s independent directors and officers (but for the avoidance of doubt, not including the holders of the Dothan Founder Shares following the Sponsor Distribution) (such holders of SPAC Founder Shares, the “Initial Shareholders”), may elect to redeem all or a portion of such Public Shares for cash at least two business days prior to the scheduled vote on the Business Combination, in accordance with the provisions of the Existing Organizational Documents, if the Business Combination is approved and consummated. Holders of Haymaker Units must elect to separate the Haymaker Units into the underlying SPAC Class A Ordinary Shares and SPAC Warrants prior to exercising redemption rights with respect to the Public Shares. If Public Shareholders hold their Haymaker Units in an account at a brokerage firm or bank, such Public Shareholders must notify their broker or bank that they elect to separate the Haymaker Units into the underlying SPAC Class A Ordinary Shares and warrants, or if a holder holds Haymaker Units registered in its own name, the holder must contact Continental Stock Transfer and Trust Company (“Continental”), Haymaker’s transfer agent, directly and instruct it to do so. The redemption rights include
the requirement that a holder must identify itself to Haymaker in order to validly redeem its shares. Public Shareholders (other than the Initial Shareholders) may elect to exercise their redemption rights with respect to their Public Shares regardless of whether they vote “FOR” or “AGAINST” the Business Combination Proposals. If the Business Combination is not consummated, the Public Shares will not be redeemed. If the Business Combination is approved and consummated, and if a Public Shareholder properly exercises its redemption right with respect to all or a portion of the Public Shares that it holds and timely delivers its public shares to Continental, Haymaker will redeem such Public Shares for a per-share redemption price, payable in cash, equal to the aggregate amount then on deposit in the trust account established at the consummation of Haymaker’s initial public offering, calculated as of two business days prior to the consummation of the Business Combination, including interest earned on the trust account and not previously released to Haymaker to pay its taxes, divided by the number of then issued public shares. For illustrative purposes, as of the record date, this would have amounted to approximately $[•] per issued and outstanding Public Share. If a Public Shareholder exercises its redemption rights in full, then it will not own Public Shares or shares of PubCo Class A Common Stock following the Business Combination. The redemption will take place prior to the Domestication Effective Time. See the subsection titled “Extraordinary General Meeting of Shareholders and Special Meeting of Warrantholders — Redemption Rights” in the accompanying proxy statement/prospectus for a detailed description of the procedures to be followed if you wish to exercise your rights with respect to your Public Shares.
Notwithstanding the foregoing, a Public Shareholder, together with any affiliate of such Public Shareholder or any other person with whom such Public Shareholder is acting in concert or as a “group” (as defined in Section 13(d)(3) of the Securities Exchange Act of 1934, as amended (the “Exchange Act”)), will be restricted from redeeming its Public Shares with respect to more than an aggregate of 15% of the Public Shares. Accordingly, if a Public Shareholder, alone or acting in concert or as a group, seeks to redeem more than 15% of the Public Shares, then any such shares in excess of that 15% limit would not be redeemed for cash.
The Sponsor and certain of Haymaker’s officers and directors have agreed to (a) vote all of their SPAC Class A Ordinary Shares and SPAC Class B Ordinary Shares in favor of the Business Combination and (b) waive their redemption rights with respect to their SPAC Class B Ordinary Shares and any Public Shares they own in connection with the consummation of the Business Combination. Such SPAC Class B Ordinary Shares will be excluded from the pro rata calculation used to determine the per-share redemption price applicable to Public Shares that are redeemed. As of the date of the accompanying proxy statement/prospectus, the Initial Shareholders own approximately 22.2% of the issued and outstanding SPAC Class A Ordinary Shares and SPAC Class B Ordinary Shares in the aggregate.
At the Warrantholders’ Meeting, holders of SPAC Cayman Warrants will be asked to consider and vote on (a) a proposal to approve an amendment to the terms of the Warrant Agreement in the form attached to the accompanying proxy statement/prospectus as Annex I thereto to provide that, immediately prior to the Domestication Effective Time, each SPAC Public Warrant, which entitles the holder thereof to purchase one SPAC Class A Ordinary Share, will be redeemed by SPAC in exchange for a cash payment of $1.00 per SPAC Public Warrant (the “Warrant Amendment Proposal”) and (b) a proposal to allow Haymaker’s board of directors to adjourn the Warrantholders’ Meeting to a later date or dates to permit further solicitation of proxies (the “Warrantholder Adjournment Proposal”).
The Business Combination Agreement is subject to the satisfaction or waiver of certain other closing conditions as described in the accompanying proxy statement/prospectus. There can be no assurance that the parties to the Business Combination Agreement would waive any such provision of the Business Combination Agreement if the closing conditions are not met.
Haymaker is providing the accompanying proxy statement/prospectus and accompanying proxy card to its shareholders and warrantholders in connection with the solicitation of proxies to be voted at the Shareholders’ Meeting and at the Warrantholders’ Meeting and any adjournments thereof. Information about the Shareholders’ Meeting, the Warrantholders’ Meeting, the Business Combination and other related business to be considered by Haymaker’s equityholders at the Shareholders’ Meeting and the Warrantholders’ Meeting is included in the accompanying proxy statement/prospectus. Whether or not you plan to attend the Shareholders’ Meeting or the Warrantholders’ Meeting, all of Haymaker’s equityholders are urged to read the accompanying proxy statement/prospectus, including the annexes and other documents referred to therein,
carefully and in their entirety. In particular, you should carefully consider the matters discussed under “Risk Factors” beginning on page 50 of the accompanying proxy statement/prospectus.
After careful consideration, the board of directors of Haymaker and the board of managers of Suncrete have each unanimously approved the Business Combination Agreement and related transactions and the board of directors of Haymaker has approved the other proposals described in the accompanying proxy statement/prospectus, determined that it is advisable to consummate the Business Combination and further determined that the Business Combination is in the best interests of the SPAC and its securityholders. The board of directors of Haymaker recommends that its shareholders vote “FOR” the approval of the Business Combination Proposals, “FOR” the issuance of PubCo Class A Common Stock to be issued in connection with the Mergers and PIPE Offering, and “FOR” the other Proposals described in the accompanying proxy statement/prospectus.
Your vote is very important, regardless of the number of SPAC Ordinary Shares or SPAC Public Warrants you own. To ensure your representation at the Shareholders’ Meeting and/or the Warrantholders’ Meeting, please complete, sign, date, and return the applicable enclosed proxy card in the postage-paid envelope provided. If you hold your securities in “street name,” which means your securities are held of record by a broker, bank, or other nominee, you should follow the instructions provided by your broker, bank, or nominee to ensure that votes related to the securities you beneficially own are properly counted. Please submit your proxy promptly, whether or not you expect to attend the Shareholders’ Meeting or the Warrantholders’ Meeting.
If you sign, date, and return your proxy card without indicating how you wish to vote, your proxy will be voted FOR each of the Proposals presented at the Shareholders’ Meeting and/or the Warrantholders’ Meeting, as applicable. If you fail to return your proxy card or fail to instruct your bank, broker, or other nominee how to vote, and do not attend the Shareholders’ Meeting or the Warrantholders’ Meeting virtually or in person, the effect will be, among other things, that your securities will not be counted for purposes of determining whether a quorum is present at the applicable meeting and will not be voted. An abstention or broker non-vote will be counted towards the quorum requirement but will not count as a vote cast at the applicable meeting. You can also attend the Meetings virtually and vote online even if you have previously voted by submitting a proxy pursuant to any of the methods noted above. If you are a securityholder of record and you attend the applicable meeting and wish to vote in person or online, you may withdraw your proxy and vote in person or online.
More information about Haymaker, Suncrete, and the proposed transactions is included in the accompanying proxy statement/prospectus. Haymaker urges you to read the accompanying proxy statement/prospectus, including the financial statements and annexes and other documents referred to therein, carefully and in their entirety.
TO EXERCISE YOUR REDEMPTION RIGHTS, YOU MUST DEMAND IN WRITING THAT YOUR PUBLIC SHARES ARE REDEEMED FOR A PER-SHARE REDEMPTION PRICE PAYABLE IN CASH, EQUAL TO THE PRO RATA PORTION OF THE AGGREGATE AMOUNT THEN ON DEPOSIT IN THE TRUST ACCOUNT AND TENDER YOUR SHARES TO HAYMAKER’S TRANSFER AGENT AT LEAST TWO BUSINESS DAYS PRIOR TO THE SCHEDULED VOTE ON THE BUSINESS COMBINATION AT THE SHAREHOLDERS’ MEETING. IN ORDER TO EXERCISE YOUR REDEMPTION RIGHTS, YOU NEED TO IDENTIFY YOURSELF AS A BENEFICIAL HOLDER. YOU MAY TENDER YOUR SHARES BY EITHER DELIVERING YOUR SHARE CERTIFICATE TO THE TRANSFER AGENT OR BY DELIVERING YOUR SHARES ELECTRONICALLY USING THE DEPOSITORY TRUST COMPANY’S DWAC (DEPOSIT WITHDRAWAL AT CUSTODIAN) SYSTEM. IF THE BUSINESS COMBINATION IS NOT COMPLETED, THEN THESE SHARES WILL BE RETURNED TO YOU OR YOUR ACCOUNT. IF YOU HOLD THE SHARES IN STREET NAME, YOU WILL NEED TO INSTRUCT THE ACCOUNT EXECUTIVE AT YOUR BANK OR BROKER TO WITHDRAW THE SHARES FROM YOUR ACCOUNT IN ORDER TO EXERCISE YOUR REDEMPTION RIGHTS.
On behalf of our board of directors, I thank you for your support and look forward to the successful completion of the Business Combination.
Sincerely,
Christopher Bradley
Chief Executive Officer and Chief Financial Officer
Chief Executive Officer and Chief Financial Officer
The accompanying proxy statement/prospectus is dated [•], 2026 and is first being mailed to the shareholders and warrantholders of Haymaker on or about that date.
NEITHER THE U.S. SECURITIES AND EXCHANGE COMMISSION NOR ANY STATE SECURITIES REGULATORY AGENCY HAS APPROVED OR DISAPPROVED OF THE TRANSACTIONS DESCRIBED IN THE ACCOMPANYING PROXY STATEMENT/PROSPECTUS OR ANY OF THE SECURITIES TO BE ISSUED IN THE BUSINESS COMBINATION OR THE OTHER TRANSACTIONS DESCRIBED IN THE ACCOMPANYING PROXY STATEMENT/PROSPECTUS, PASSED UPON THE MERITS OR FAIRNESS OF THE BUSINESS COMBINATION OR RELATED TRANSACTIONS, OR PASSED UPON THE ADEQUACY OR ACCURACY OF THE DISCLOSURE IN THE ACCOMPANYING PROXY STATEMENT/PROSPECTUS. ANY REPRESENTATION TO THE CONTRARY CONSTITUTES A CRIMINAL OFFENSE.
HAYMAKER ACQUISITION CORP. 4
324 Royal Palm Way, Suite 300-I
Palm Beach, Florida 33480
324 Royal Palm Way, Suite 300-I
Palm Beach, Florida 33480
NOTICE OF EXTRAORDINARY GENERAL MEETING
OF SHAREHOLDERS OF HAYMAKER ACQUISITION CORP. 4 TO BE HELD ON [•], 2026
OF SHAREHOLDERS OF HAYMAKER ACQUISITION CORP. 4 TO BE HELD ON [•], 2026
To the Shareholders of Haymaker Acquisition Corp. 4:
NOTICE IS HEREBY GIVEN that an extraordinary general meeting (the “extraordinary general meeting”) of shareholders (the “Shareholders’ Meeting”) of Haymaker Acquisition Corp. 4, a Cayman Islands exempted company (“Haymaker,” “SPAC,” “we,” “our,” or “us”), will be held in person on [•], 2026, at [•], Eastern Time, at the offices of DLA Piper LLP (US) at 1251 Avenue of the Americas, New York, New York 10020, or such other date, time, and place to which such meeting may be adjourned, and a meeting of warrantholders (the “Warrantholders’ Meeting”) of Haymaker will be held in person on [•], 2026, at [•], Eastern Time, at the offices of DLA Piper LLP (US) at 1251 Avenue of the Americas, New York, New York 10020, or such other date, time, and place to which such meeting may be adjourned. We are also planning for both meetings to be held virtually pursuant to the procedures described in the accompanying proxy statement/prospectus and our amended and restated memorandum and articles of association, as amended and restated from time to time (the “Existing Organizational Documents”), but the physical location of the meetings will remain at the location specified above for the purposes of Cayman Islands law and the Existing Organizational Documents. At the Shareholders’ Meeting, Haymaker shareholders will be asked to consider and vote upon the following proposals:
Shareholder Proposal No. 1 — The Business Combination Proposals — To consider and vote upon two separate proposals to approve by way of an ordinary resolution the Business Combination (as defined below) and approve and adopt the Business Combination Agreement, dated as of October 9, 2025 (the “Business Combination Agreement”), by and among Haymaker, Suncrete, Inc., a Delaware corporation and direct wholly owned subsidiary of Haymaker (“New Suncrete” or “PubCo”), Haymaker Merger Sub I, Inc., a Delaware corporation and a direct wholly owned subsidiary of PubCo (“Merger Sub I”), Haymaker Merger Sub II, LLC, a Delaware limited liability company and direct wholly owned subsidiary of PubCo (“Merger Sub II” and together with Merger Sub I, the “Merger Subs”), and Concrete Partners Holding, LLC, a Delaware limited liability company (“Suncrete”), which provides for a business combination between Haymaker and Suncrete, pursuant to which the business combination will be effected in three steps: (a) on the date of the consummation of the Business Combination (the “Closing Date”), SPAC will transfer by way of continuation out of its jurisdiction of incorporation from the Cayman Islands to the State of Delaware (the “Domestication” and the time at which the Domestication becomes effective, the “Domestication Effective Time”), (b) on the Closing Date and immediately following the Domestication, Merger Sub I will merge with and into SPAC (the “Initial Merger”), with SPAC surviving the Initial Merger as a wholly owned subsidiary of PubCo (SPAC, in its capacity as the surviving corporation of the Initial Merger, is sometimes referred to herein as the “Surviving Corporation,” and the time at which the Initial Merger becomes effective, the “Initial Merger Effective Time”); and (c) on the Closing Date and immediately following the Initial Merger, Merger Sub II will merge with and into Suncrete (the “Acquisition Merger” and, together with the Initial Merger, the “Mergers”, and together with the Domestication and all other transactions contemplated by the Business Combination Agreement, the “Business Combination”), with Suncrete surviving the Acquisition Merger as a wholly owned subsidiary of New Suncrete. A copy of the Business Combination Agreement is attached to the accompanying proxy statement/prospectus as Annex A.
Shareholder Proposal No. 2 — The Domestication Proposal — To consider and vote upon a proposal to approve, on a non-binding advisory basis, by way of an ordinary resolution, the change of SPAC’s jurisdiction of incorporation by deregistering as an exempted company with the Registrar of Companies of the Cayman Islands and continuing and domesticating as a corporation incorporated under the laws of the State of Delaware (the “Domestication Proposal”).
Shareholder Proposal No. 3 — The Organizational Documents Proposal — To consider and vote upon a proposal to approve by way of special resolution upon the Domestication taking effect, the adoption of (a) the proposed certificate of incorporation (the “Proposed SPAC Certificate of Incorporation”) and the proposed bylaws (the “Proposed SPAC Bylaws”) of SPAC (the “SPAC Organizational Documents”) in place of the Existing Organizational Documents and which will remove or amend those provisions of the Existing Organizational Documents that terminate or otherwise cease to be applicable as a result of the Domestication which, if approved, would take effect at the Domestication Effective Time, and (b) the proposed amended and restated certificate of incorporation (the “Proposed PubCo Certificate of Incorporation”) and the
proposed amended and restated bylaws (the “Proposed PubCo Bylaws”) of PubCo (the “Proposed PubCo Organizational Documents”), which, if approved, would take effect at the Initial Merger Effective Time (such proposal, the “Organizational Documents Proposal”). Copies of the Proposed SPAC Certificate of Incorporation, Proposed SPAC Bylaws, Proposed PubCo Certificate of Incorporation and Proposed PubCo Bylaws are attached to the accompanying proxy statement/prospectus as Annex C, Annex D, Annex E and Annex F, respectively.
Shareholder Proposal No. 4 — The Advisory Organizational Documents Proposals — To consider and vote upon eight separate proposals to approve, on a non-binding advisory basis, by ordinary resolution, material differences between the Existing Organizational Documents and the Proposed PubCo Organizational Documents, which are being presented separately in accordance with U.S. Securities and Exchange Commission guidance to give shareholders the opportunity to present their separate views on important corporate governance provisions (collectively, the “Advisory Organizational Documents Proposals”).
Shareholder Proposal No. 5 — The NYSE Proposal — To consider and vote upon a proposal to approve by ordinary resolution, for purposes of complying with applicable listing rules of The New York Stock Exchange, the issuance of up to an aggregate of 49,746,058 shares of Class A Common Stock, par value $0.0001, of New Suncrete (the “PubCo Class A Common Stock”) in connection with the Business Combination and the PIPE Offering (the “NYSE Proposal”).
Shareholder Proposal No. 6 — The 2026 Plan Proposal — To consider and vote upon a proposal to approve by ordinary resolution and adopt the Suncrete, Inc. 2026 Omnibus Incentive Plan (the “2026 Plan”) and material terms thereunder (the “2026 Plan Proposal”). A copy of the 2026 Plan is attached to the accompanying proxy statement/prospectus as Annex G.
Shareholder Proposal No. 7 — The ESPP Proposal — To consider and vote upon a proposal to approve by ordinary resolution and adopt the Suncrete, Inc. Employee Stock Purchase Plan (the “ESPP”) and material terms thereunder (the “ESPP Proposal”). A copy of the ESPP is attached to the accompanying proxy statement/prospectus as Annex H.
Shareholder Proposal No. 8 — The Shareholder Adjournment Proposal — To consider and vote upon a proposal to approve by ordinary resolution the adjournment of the Shareholders’ Meeting to a later date or dates, if necessary or convenient, (i) to permit further solicitation and vote of proxies in the event that there are insufficient votes for, or otherwise in connection with the approval of one or more proposals at the Shareholders’ Meeting, (ii) if Haymaker determines that one or more of the conditions to Closing is not or will not be satisfied or waived or (iii) to facilitate the Domestication, the Mergers or any other transaction contemplated by the Business Combination Agreement or the related agreements (the “Adjournment Proposal” and, together with the Business Combination Proposals, the Domestication Proposal, the Organizational Documents Proposal, the Advisory Organizational Documents Proposals, the NYSE Proposal, the 2026 Plan Proposal, and the ESPP Proposal, the “Proposals”).
Each of the Business Combination Proposals, the Domestication Proposal, the Organizational Documents Proposal, the NYSE Proposal, the 2026 Plan Proposal and the ESPP Proposal (collectively, the “Condition Precedent Proposals”) is cross-conditioned on the approval and adoption of each of the other Condition Precedent Proposals. The Advisory Organizational Documents Proposals and the Adjournment Proposal are not conditioned on the approval of any other Proposal set forth in the accompanying proxy statement/prospectus.
Only holders of record of Class A ordinary shares, par value $0.0001 per share, of Haymaker (the “SPAC Class A Ordinary Shares”) and Class B ordinary shares, par value $0.0001 per share, of Haymaker (the “SPAC Class B Ordinary Shares”) at the close of business on [•], 2026 are entitled to receive notice of the Shareholders’ Meeting and to vote at the Shareholders’ Meeting and any adjournments thereof.
Haymaker is providing the accompanying proxy statement/prospectus and accompanying proxy card to its shareholders in connection with the solicitation of proxies to be voted at the Shareholders’ Meeting and at any adjournments thereof. Information about the Shareholders’ Meeting, the Business Combination, and other related business to be considered by Haymaker’s shareholders at the Shareholders’ Meeting is included in the accompanying proxy statement/prospectus.
Whether or not you plan to attend the Shareholders’ Meeting, all of Haymaker’s shareholders are urged to read the accompanying proxy statement/prospectus, including the annexes and other documents referred to therein, carefully and in their entirety. In particular, you should carefully consider the matters discussed under “Risk Factors” beginning on page 50 of the accompanying proxy statement/prospectus.
Pursuant to the Existing Organizational Documents, a holder of SPAC Class A Ordinary Shares issued as part of the units sold in Haymaker’s initial public offering (the “Public Shares,” and holders of such Public Shares, the “Public Shareholders”), other than the Initial Shareholders, may elect to redeem all or a portion of its Public Shares for cash at least two business days prior to the scheduled vote on the Business Combination, in accordance with the provisions of the Existing Organizational Documents, if the Business Combination is approved and consummated. As a holder of Public Shares, you will be entitled to receive cash for any Public Shares to be redeemed only if you:
(a) hold Public Shares, or if you hold Public Shares through Haymaker units sold in Haymaker’s initial public offering (the “Haymaker Units”), you elect to separate your Haymaker Units into the underlying SPAC Class A Ordinary Shares and SPAC Public Warrants prior to exercising your redemption rights with respect to the Public Shares;
(b) submit a written request to Continental Stock Transfer & Trust Company, Haymaker’s transfer agent, in which you (i) request that Haymaker redeem all or a portion of your Public Shares for cash; (ii) identify yourself as the beneficial holder of the Public Shares and provide your legal name, phone number, and address; and
(c) deliver your Public Shares to Continental Stock Transfer & Trust Company, Haymaker’s transfer agent, physically or electronically through The Depository Trust Company.
Holders must complete the procedures for electing to redeem their Public Shares in the manner prescribed by the Existing Organizational Documents and as described above prior to [•], Eastern Time, on [•], 2026 (two business days before the vote on the Business Combination at the Shareholders’ Meeting) in order for their Public Shares to be redeemed.
Holders of Haymaker Units must elect to separate the Haymaker Units into the underlying SPAC Class A Ordinary Shares and SPAC Public Warrants prior to exercising redemption rights with respect to the Public Shares. If Public Shareholders hold their Haymaker Units in an account at a brokerage firm or bank, such Public Shareholders must notify their broker or bank that they elect to separate the Haymaker Units into the underlying SPAC Class A Ordinary Shares and warrants, or if a holder holds Haymaker Units registered in its own name, the holder must contact Continental Stock Transfer & Trust Company, Haymaker’s transfer agent, directly and instruct it to do so. The redemption rights include the requirement that a holder must identify itself to Haymaker in order to validly redeem its shares. Public Shareholders (other than the Initial Shareholders) may elect to exercise their redemption rights with respect to their Public Shares whether they vote “FOR” or “AGAINST” the Business Combination Proposals. If the Business Combination is approved and consummated, and if a Public Shareholder properly exercises its redemption rights with respect to all or a portion of the Public Shares that it holds and timely delivers its public shares to Continental Stock Transfer & Trust Company, then prior to the Domestication Effective Time and upon the consummation of the Business Combination, the SPAC will redeem such Public Shares for a per-share redemption price, payable in cash, equal to the aggregate amount then on deposit in the trust account established at the consummation of Haymaker’s initial public offering, calculated as of two business days prior to the consummation of the Business Combination, including interest earned on the trust account (such interest shall be net of taxes payable) and not previously released to the Company to pay its taxes, divided by the number of then issued public shares. For illustrative purposes, as of the record date, this would have amounted to approximately $[•] per issued and outstanding Public Share. If a Public Shareholder exercises its redemption rights in full, then it will not own Public Shares or shares of PubCo Class A Common Stock following the redemption. See the subsection titled “Extraordinary General Meeting of Shareholders and Special Meeting of Warrantholders — Redemption Rights” in the accompanying proxy statement/prospectus for a detailed description of the procedures to be followed if you wish to exercise your redemption rights with respect to your Public Shares.
The approval of each of the Initial Merger Proposal, Acquisition Merger Proposal, the Domestication Proposal, the Advisory Organizational Documents Proposals, the NYSE Proposal, the 2026 Plan Proposal,
the ESPP Proposal, and the Adjournment Proposal are being proposed as an ordinary resolution, requiring the affirmative vote (in person or by proxy) of a simple majority of the holders of the SPAC Class A Ordinary Shares and SPAC Class B Ordinary Shares entitled to vote and actually casting votes thereon at the Shareholders’ Meeting, voting as a single class. Approval of the Organizational Documents Proposal requires a special resolution under Cayman Islands law, requiring the affirmative vote (in person or by proxy) of the holders of at least two-thirds of the SPAC Class A Ordinary Shares and SPAC Class B Ordinary Shares entitled to vote and actually casting votes thereon at the Shareholders’ Meeting, voting as a single class. Accordingly, a shareholder’s failure to vote in person, online, or by proxy at the Shareholders’ Meeting will have no effect on the outcome of the vote on any of the Proposals, assuming a valid quorum is established. Abstentions and broker non-votes, while considered present for the purposes of establishing a quorum, will not count as votes cast at the Shareholders’ Meeting.
YOUR VOTE IS VERY IMPORTANT, REGARDLESS OF THE NUMBER OF SPAC CLASS A ORDINARY SHARES OR SPAC CAYMAN WARRANTS YOU OWN. To ensure your representation at the Shareholders’ Meeting, please complete and return the enclosed proxy card or submit your proxy by following the instructions contained in the accompanying proxy statement/prospectus and on your proxy card. Please submit your proxy promptly, whether or not you expect to attend the Shareholders’ Meeting. If you hold your shares in “street name,” you should instruct your broker, bank, or other nominee how to vote in accordance with the voting instruction form you received from your broker, bank, or other nominee.
After careful consideration, the board of directors of Haymaker has unanimously approved the Business Combination Agreement and related transactions and the other Proposals described in the accompanying proxy statement/prospectus, has determined that it is advisable to consummate the Business Combination, and further determined that the Business Combination is in the best interests of the SPAC and its securityholders. The board of directors of Haymaker recommends that you vote “FOR” the Business Combination Proposals, “FOR” the Organizational Documents Proposal, “FOR” the Advisory Organizational Documents Proposals, “FOR” the NYSE Proposal, “FOR” the 2026 Plan Proposal, “FOR” the ESPP Proposal, and “FOR” the Adjournment Proposal.
Your attention is directed to the proxy statement/prospectus accompanying this notice (including the annexes thereto) for a more complete description of the proposed Business Combination and related transactions and each of our Proposals. We encourage you to read the accompanying proxy statement/prospectus carefully. If you have any questions or need assistance voting your shares, please call our proxy solicitor, Sodali & Co. (“Sodali”) at:
Sodali & Co.
430 Park Avenue, 14th Floor
New York, New York 10022
Stockholders Call Toll-Free in North America: (800) 662-5200
Outside of North America Call Collect: (203) 658-94000
E-mail: HYAC@investor.sodali.com.
430 Park Avenue, 14th Floor
New York, New York 10022
Stockholders Call Toll-Free in North America: (800) 662-5200
Outside of North America Call Collect: (203) 658-94000
E-mail: HYAC@investor.sodali.com.
[•], 2026
By Order of the Board of Directors
NOTICE OF SPECIAL MEETING OF PUBLIC WARRANTHOLDERS OF
HAYMAKER ACQUISITION CORP. 4 TO BE HELD ON [•], 2026
HAYMAKER ACQUISITION CORP. 4 TO BE HELD ON [•], 2026
To the Public Warrantholders of Haymaker Acquisition Corp. 4:
NOTICE IS HEREBY GIVEN that a special meeting of the public warrantholders (the “Warrantholders’ Meeting”) of Haymaker Acquisition Corp. 4, a Cayman Islands exempted company (“Haymaker,” “SPAC,” “we,” “our,” or “us”), will be held in person on [•], 2026, at [•], Eastern Time, at the offices of DLA Piper LLP (US) at 1251 Avenue of the Americas, New York, New York 10020, or such other date, time, and place to which such meeting may be adjourned. We are planning for the Warrantholders’ Meeting to be held virtually pursuant to the procedures described in the accompanying proxy statement/prospectus, but the physical location of the meeting will remain at the location specified above for the purposes of The Companies Act (Revised) of the Cayman Islands and our Amended and Restated Memorandum and Articles of Association (the “Existing Organizational Documents”). At the Warrantholders’ Meeting, Haymaker shareholders will be asked to consider and vote upon the following proposals:
Warrantholder Proposal No. 1 — The Warrant Amendment Proposal — To consider and vote upon an amendment (the “Warrant Amendment”) to the Warrant Agreement that governs all of Haymaker’s outstanding warrants to provide that, immediately prior to the Domestication Effective Time (as defined in the accompanying proxy statement/prospectus), each holder of a SPAC Public Warrant will receive, for each such SPAC Public Warrant, a cash payment of $1.00 (the “Warrant Amendment Proposal”).
Warrantholder Proposal No. 2 — The Warrantholder Adjournment Proposal — To allow Haymaker’s board of directors to adjourn the Warrantholders’ Meeting to a later date or dates to permit further solicitation of proxies (the “Warrantholder Adjournment Proposal” and together with the Warrant Amendment Proposal, the “Warrant Proposals”).
The Warrant Amendment Proposal must be approved by the holders of at least a majority of the outstanding SPAC Warrants. The Warrantholder Adjournment Proposal must be approved by the holders of a majority of the SPAC Warrants that are present and entitled to vote at the Warrantholders’ Meeting. The Warrant Amendment Proposal will only become effective if the Business Combination is approved by Haymaker’s stockholders. If the Business Combination is not approved, the Warrant Amendment will not become effective, even if the Public Warrantholders have approved the Warrant Amendment Proposal.
Haymaker is providing the accompanying proxy statement/prospectus and accompanying proxy card to its warrantholders in connection with the solicitation of proxies to be voted at the Warrantholders’ Meeting and at any adjournments thereof. Information about the Warrantholders’ Meeting, the Business Combination, and other related business to be considered by Haymaker’s warrantholders at the Warrantholders’ Meeting is included in the accompanying proxy statement/prospectus.
Whether or not you plan to attend the Warrantholders’ Meeting, all of Haymaker’s equityholders are urged to read the accompanying proxy statement/prospectus, including the annexes and other documents referred to therein, carefully and in their entirety. In particular, you should carefully consider the matters discussed under “Risk Factors” beginning on page 50 of the accompanying proxy statement/prospectus.
YOUR VOTE IS VERY IMPORTANT, REGARDLESS OF THE NUMBER OF SPAC PUBLIC WARRANTS YOU OWN. To ensure your representation at the Warrantholders’ Meeting, please complete and return the enclosed proxy card or submit your proxy by following the instructions contained in the accompanying proxy statement/prospectus and on your proxy card. Please submit your proxy promptly, whether or not you expect to attend the Warrantholders’ Meeting. If you hold your securities in “street name,” you should instruct your broker, bank, or other nominee how to vote in accordance with the voting instruction form you received from your broker, bank, or other nominee.
After careful consideration, the board of directors of Haymaker has determined that the Warrant Proposals are fair to and in the best interests of Haymaker and its public warrantholders and unanimously recommends that the public warrantholders vote or give instruction to vote “FOR” the Warrant Amendment Proposal and “FOR” the Warrantholder Adjournment Proposal, if presented.
Your attention is directed to the proxy statement/prospectus accompanying this notice (including the annexes thereto) for a more complete description of the proposed Business Combination and related
transactions and each of the Warrant Proposals. We encourage you to read the accompanying proxy statement/prospectus carefully. If you have any questions or need assistance voting your securities, please call our proxy solicitor, Sodali at:
Sodali & Co.
430 Park Avenue, 14th Floor
New York, New York 10022
Stockholders Call Toll-Free in North America: (800) 662-5200
Outside of North America Call Collect: (203) 658-94000
E-mail: HYAC@investor.sodali.com.
430 Park Avenue, 14th Floor
New York, New York 10022
Stockholders Call Toll-Free in North America: (800) 662-5200
Outside of North America Call Collect: (203) 658-94000
E-mail: HYAC@investor.sodali.com.
[•], 2026
By Order of the Board of Directors
TABLE OF CONTENTS
| | | | | | iv | | | | |||
| | | | | | 1 | | | | |||
| | | | | | 6 | | | | |||
| | | | | | 25 | | | | |||
| | | | | | 48 | | | | |||
| | | | | | 50 | | | | |||
| | | | | | 81 | | | | |||
| | | | | | 83 | | | | | | |
| | | | | | 113 | | | | |||
| | | | | | 114 | | | | |||
| | | | | | 121 | | | | |||
| | | | | | 171 | | | | |||
| | | | | | 173 | | | | |||
| | | | | | 176 | | | | |||
| | | | | | 178 | | | | |||
| | | | | | 190 | | | | |||
| | | | | | 192 | | | | |||
| | | | | | 201 | | | | |||
| | | | | | 207 | | | | |||
| | | | | | 209 | | | | |||
| | | | | | 211 | | | | |||
| | | | | | 212 | | | | |||
| | | | | | 233 | | | | |||
| | | | | | 245 | | | | |||
| | | | | | 253 | | | | |||
| | | | | | 263 | | | | |||
| | | | | | 266 | | | | |||
| | | | | | 272 | | | | |||
| | | | | | 288 | | | | |||
| | | | | | 291 | | | | |||
| | | | | | 292 | | | | |||
| | | | | | 296 | | | | |||
| | | | | | 300 | | | | |||
| | | | | | 300 | | | | |||
| | | | | | 301 | | | | |||
| | | | | | 302 | | | | |||
| | | | | | 302 | | | | |||
i
| | | | | | 302 | | | |
| | | | | | F-1 | | | |
| | | | | | II-1 | | |
ANNEXES
| | | | | | A-1 | | | |
| | | | | | B-1 | | | |
| | | | | | C-1 | | | |
| | | | | | D-1 | | | |
| | | | | | E-1 | | | |
| | | | | | F-1 | | | |
| | | | | | G-1 | | | |
| | | | | | H-1 | | | |
| | | | | | I-1 | | |
ii
ADDITIONAL INFORMATION
This document, which forms part of a registration statement on Form S-4 filed with the U.S. Securities and Exchange Commission (the “SEC”) by Suncrete, Inc. (“New Suncrete” or “PubCo”) and Concrete Partners Holding, LLC (“Suncrete”) (File No. 333-291473) (the “Registration Statement”), constitutes a prospectus of PubCo under Section 5 of the Securities Act of 1933, as amended (the “Securities Act”), with respect to the shares of PubCo Common Stock to be issued if the Business Combination described below is consummated and warrants to purchase shares of PubCo Class A Common Stock upon consummation of the Business Combination. This document also constitutes a notice of meeting and a proxy statement under Section 14(a) of the Securities Exchange Act of 1934, as amended (the “Exchange Act”), with respect to the Shareholders’ Meeting of Haymaker Acquisition Corp. 4 (“Haymaker” or “SPAC”) at which Haymaker shareholders will be asked to consider and vote upon two separate proposals to approve the Business Combination and to approve and adopt the Business Combination Agreement, among other matters.
This proxy statement/prospectus incorporates important business and financial information about Haymaker that is not included in or delivered with the document.
You may request copies of this proxy statement/prospectus, without charge, by written or oral request to Haymaker’s proxy solicitor at:
Sodali & Co.
430 Park Avenue, 14th Floor
New York, New York 10022
Stockholders Call Toll-Free in North America: (800) 662-5200
Outside of North America Call Collect: (203) 658-94000
E-mail: HYAC@investor.sodali.com.
430 Park Avenue, 14th Floor
New York, New York 10022
Stockholders Call Toll-Free in North America: (800) 662-5200
Outside of North America Call Collect: (203) 658-94000
E-mail: HYAC@investor.sodali.com.
To obtain timely delivery of requested materials, you must request the documents no later than five business days prior to the date of the Shareholders’ Meeting or the Warrantholders’ Meeting, as applicable.
You may also obtain additional information about us from documents filed with the SEC by following the instructions in the section titled “Where You Can Find Additional Information.”
iii
SELECTED DEFINITIONS
Unless the context otherwise requires, references in this proxy statement/prospectus to:
“2026 Plan” are to the Suncrete, Inc. 2026 Omnibus Incentive Plan, a form of which is attached hereto as Annex G;
“Acquisition Closing” are to the closing of the Acquisition Merger;
“Acquisition Closing Date” are to the date of the closing of the Acquisition Merger;
“Acquisition Merger” are to the merger on the Closing Date of Merger Sub II with and into Suncrete, with Suncrete surviving the merger as a wholly owned subsidiary of New Suncrete;
“Acquisition Merger Effective Time” are to the date and time at which the Acquisition Merger becomes effective;
“Aggregate Company Common Unit Share Consideration” are to (a) the Aggregate Company Merger Consideration, minus (b) the Aggregate Company Preferred Unit Share Consideration;
“Aggregate Company Merger Consideration” are to, in the aggregate, 32,532,500 shares of PubCo Class B Common Stock or PubCo Class A Common Stock, as applicable;
“Aggregate Company Preferred Unit Share Consideration” are to a number of shares of PubCo Class B Common Stock or PubCo Class A Common Stock, as applicable, equal to (a) (i) the Unreturned Preferred Contribution, plus (ii) the aggregate amount of any accrued but unpaid dividends on the Company Preferred Units issued and outstanding immediately prior to the Acquisition Merger Effective Time, divided by (b) $10.00;
“Assumed SPAC Warrants” are to the warrants to purchase shares of PubCo Class A Common Stock into which the SPAC Warrants will convert at the Initial Merger Effective Time;
“Available Cash” are to an amount equal to: (a) the amount of immediately available funds contained in the Trust Account that are available for release to SPAC in accordance with the amended and restated memorandum and articles of association of the SPAC, as amended and restated from time to time, after deducting all amounts to be paid pursuant to the exercise of redemption rights, plus (b) any funds to be received pursuant to the PIPE Offering, plus (c) all funds held by SPAC outside of the Trust Account and immediately available to SPAC;
“Business Combination” are to the Domestication, the Initial Merger, the Acquisition Merger and all other transactions contemplated by the Business Combination Agreement;
“Business Combination Agreement” are to that certain Business Combination Agreement, dated as of October 9, 2025, by and among SPAC, Merger Sub I, Merger Sub II, PubCo and Suncrete;
“Business Day” are to any day on which the principal offices of the SEC in Washington, D.C. are open to accept filings, or, in the case of determining a date when any payment is due, any day on which banks are not required or authorized to close in the Cayman Islands, New York, New York or Dallas, Texas; provided, that banks shall not be deemed to be authorized or obligated to be closed due to a “shelter in place,” “non-essential employee” or similar closure of physical branch locations at the direction of any Governmental Authority if such banks’ electronic funds transfer systems (including for wire transfers) are open for use by customers on such day.
“Closing Date” are to the date on which the Domestication, the Initial Closing and the Acquisition Closing occur;
“Code” are to the U.S. Internal Revenue Code of 1986, as amended;
“Company Common Unit Exchange Ratio” are to (a) the Aggregate Company Common Unit Share Consideration, divided by (b) the aggregate number of Company Common Units (excluding any Company Incentive Units) outstanding as of immediately prior to the Acquisition Merger Effective Time, and as further adjusted pursuant to Section 3.02(e) of the Business Combination Agreement, if applicable;
iv
“Company Common Units” are to Suncrete’s Common Units as defined in the Company LLC Agreement, including the Company Incentive Units;
“Company Disclosure Schedule” are to the disclosure schedule delivered by Suncrete in connection with the Business Combination Agreement;
“Company Incentive Units” are to Suncrete’s Incentive Units, as defined in the Company LLC Agreement;
“Company LLC Agreement” are to the Amended and Restated Limited Liability Company Agreement of Suncrete, dated as of July 29, 2024, as the same may be amended, supplemented or modified from time to time;
“Company Preferred Units” are to Suncrete’s Preferred Units, as defined in the Company LLC Agreement;
“Company Senior Preferred Units” are to Suncrete’s Senior Preferred Units as defined in the Company LLC Agreement;
“Company Units” are to, collectively, the Company Senior Preferred Units, the Company Preferred Units and the Company Common Units;
“Company Incentive Unit Share Consideration” are to, with respect to a Company Incentive Unit, an amount equal to the Company Common Unit Exchange Ratio, reduced, with respect to any such Company Incentive Unit having a positive Floor Amount (as defined in the applicable Company Incentive Unit Award Agreement) as of immediately prior to the Acquisition Merger Effective Time, to reflect the difference in value between a Company Common Unit and such Company Incentive Unit as of immediately prior to the Acquisition Merger Effective Time, based on a hypothetical liquidation of the Company as of immediately prior to the Acquisition Merger Effective Time in accordance with the terms of the Company LLC Agreement. For the avoidance of doubt, the Company Incentive Unit Share Consideration with respect to any Company Incentive Unit having a Floor Amount equal to zero ($0) under the applicable Company Incentive Unit Award Agreement shall be equal to the Company Common Unit Exchange Ratio;
“DGCL” are to the Delaware General Corporation Law;
“Domestication” are to the transfer by way of continuation of SPAC out of the Cayman Islands by way of deregistering as an exempted company with the Registrar of Companies of the Cayman Islands and the registration, continuation and domestication of the SPAC in the State of Delaware;
“Dothan Concrete” or “Parent” are to Dothan Concrete Investors, LLC, parent company of Suncrete and an affiliate of SunTx;
“Dothan Independent” are to Dothan Independent GP, LP, an affiliate of Suncrete;
“Dothan Management” are to Dothan Concrete Investments Management, LLC, an affiliate of Suncrete, Dothan Independent and SunTx;
“Dothan Management Agreement” are to that certain Management and Consulting Agreement, dated as of July 29, 2024, by and between Dothan Management and Suncrete;
“Dothan Management Agreement Amendment” are to that certain amendment to the Dothan Management Agreement, by and among Suncrete, Dothan Management and PubCo;
“Existing Organizational Documents” are to SPAC’s Amended and Restated Memorandum and Articles of Association, as amended on July 24, 2025, as may be further amended and restated from time to time;
“extraordinary general meeting” are to the Shareholders’ Meeting of Haymaker that is the subject of this proxy statement/prospectus and any adjournments thereof;
“GAAP” are to generally accepted accounting principles in the United States;
v
“Governmental Authority” are to any United States federal, state, county, municipal or other local or non-United States government, governmental, regulatory or administrative authority, agency, instrumentality or commission or any court, tribunal, or judicial or arbitral body;
“Haymaker Warrants” are to the SPAC Public Warrants, the private placement warrants and the working capital warrants of SPAC;
“HSR Act” are to the Hart-Scott-Rodino Antitrust Improvements Act of 1976, as amended;
“Initial Business Combination” are to SPAC’s initial merger, share exchange, asset acquisition, share purchase, reorganization, or similar business combination with one or more businesses or entities after the Initial Public Offering;
“Initial Closing” are to the closing of the Initial Merger;
“Initial Merger” are to the merger of Merger Sub I with and into SPAC, with SPAC surviving the merger as a publicly traded entity;
“Initial Merger Effective Time” are to the date and time at which the Initial Merger becomes effective;
“Initial Public Offering” or “IPO” are to SPAC’s initial public offering of SPAC Units, which closed on July 28, 2023;
“Initial Shareholders” are to the holders of the SPAC Founder Shares, which includes the Sponsor and SPAC’s independent directors (but for the avoidance of doubt, not including the holders of the Dothan Founder Shares following the Sponsor Distribution);
“IRS” are to the U.S. Internal Revenue Service;
“Management Aggregator” are to Concrete Management MEP, LLC;
“Mergers” are to the Initial Merger and the Acquisition Merger;
“Merger Sub I” are to Haymaker Merger Sub I, Inc., a Delaware corporation and wholly owned direct subsidiary of PubCo;
“Merger Sub II” are to Haymaker Merger Sub II, LLC, a Delaware limited liability company and a wholly owned subsidiary of PubCo;
“Merger Subs” are to Merger Sub I and Merger Sub II;
“Nasdaq” are to The Nasdaq Stock Market, LLC.
“New Suncrete” are to PubCo after giving effect to the Initial Merger;
“New Suncrete Board” are to the board of directors of New Suncrete;
“NYSE” are to The New York Stock Exchange;
“Per Unit Merger Consideration” are to (a) with respect to each Company Senior Preferred Unit, the amount in cash described in Section 3.01(b)(iii) of the Business Combination Agreement, (b) with respect to each Company Preferred Unit, the Company Preferred Unit Exchange Ratio, (c) with respect to each Company Common Unit (other than any Company Incentive Unit), the Company Common Unit Exchange Ratio, and (d) with respect to each Company Incentive Unit, the Company Incentive Unit Share Consideration with respect to such Company Incentive Unit;
“PIPE Offering” are to the private placement pursuant to which SPAC and PubCo entered into subscription agreements (containing commitments to funding that are subject only to conditions that generally align with the conditions set forth in the Merger Agreement) with the PIPE Investors whereby PubCo agreed to issue and sell to the PIPE Investors, in a private placement to close immediately prior to the Acquisition Merger Effective Time, an aggregate of approximately $82.5 million in shares of PubCo Class A Common Stock (or pre-funded warrants in lieu thereof);
vi
“private placement warrants” are to the warrants issued to the Sponsor in a private placement simultaneously with the closing of the IPO;
“PubCo” are to Suncrete, Inc., a Delaware corporation, formed as a direct wholly owned subsidiary of SPAC;
“PubCo Class A Common Stock” are to the shares of Class A common stock, par value $0.0001 per share, of New Suncrete;
“PubCo Class B Common Stock” are to the shares of Class B common stock, par value $0.0001 per share, of New Suncrete;
“PubCo Common Stock” are to PubCo Class A Common Stock and PubCo Class B Common Stock;
“Public Shareholders” are to the holders of SPAC’s Public Shares;
“Public Shares” are to the SPAC Class A Ordinary Shares sold as part of the SPAC Units in the IPO (whether they were purchased in the IPO or thereafter in the open market);
“Public Warrants” or “SPAC Public Warrants” are to the warrants sold as part of the units in the IPO (whether they were purchased in the IPO or thereafter in the open market);
“Public Warrantholders” are to the holders of the Public Warrants;
“Rollover Holders” are to the holders (including the holders of Company Incentive Units following the Management Aggregator Distribution) of PubCo Common Stock that will be issued in exchange for all outstanding equity interests of Suncrete in the Business Combination;
“SPAC” or “Haymaker” are to Haymaker Acquisition Corp. 4, a Cayman Islands exempted company;
“SPAC Board” or “Haymaker Board” are to the board of directors of Haymaker;
“SPAC Cayman Warrants” are to, prior to the Domestication, the SPAC Public Warrants and the private placement warrants;
“SPAC Class A Common Stock” are to the Class A common stock, par value $0.0001 per share, of SPAC at or after the Domestication Effective Time;
“SPAC Class A Ordinary Shares” are to the Class A ordinary shares, par value $0.0001 per share, of SPAC before the Domestication;
“SPAC Class B Common Stock” are to the Class B common stock, par value $0.0001 per share, of SPAC at or after the Domestication Effective Time;
“SPAC Class B Ordinary Shares” are to the Class B ordinary shares, par value $0.0001 per share, of SPAC before the Domestication;
“SPAC Delaware Warrants” are to, after the Domestication, the warrants to purchase SPAC Class A Common Stock that the SPAC Public Warrants and private placement warrants will convert into upon the Domestication;
“SPAC Founder Shares” or “Haymaker Founder Shares” are to the issued and outstanding SPAC Class B Ordinary Shares (for the avoidance of doubt, not including the Dothan Founder Shares following the Sponsor Distribution);
“SPAC Ordinary Shares” are to the SPAC Class A Ordinary Shares and the SPAC Class B Ordinary Shares;
“SPAC Units” or “Haymaker Units” are to SPAC’s units sold in the IPO, each of which consists of one Class A Ordinary Share and one-half of one public warrant;
“SPAC Warrants” are to, prior to the Domestication, the SPAC Cayman Warrants, and, after the Domestication, the SPAC Delaware Warrants;
vii
“Sponsor” are to Haymaker Sponsor IV LLC, a Delaware limited liability company;
“Sponsor Notes” are to the unsecured promissory notes issued by SPAC in favor of Sponsor in a maximum aggregate principal amount of up to $6 million and, subject to certain conditions, any additional promissory notes issued by SPAC to Sponsor or any SPAC affiliate to fund working capital, transaction expenses, or other SPAC expenses;
“Suncrete” are to Concrete Partners Holding, LLC, a Delaware limited liability company;
“Suncrete Board” are to the board of managers of Suncrete;
“SunTx” are to SunTx Capital Management Corp., an affiliate of Suncrete, Dothan Independent and Dothan Management;
“Unreturned Preferred Contribution” are to the aggregate Unreturned Preferred Contributions (as defined in the Company LLC Agreement) owed to the holders of Company Preferred Units in connection with the transactions contemplated by the Business Combination Agreement pursuant to the Company LLC Agreement;
“Trust Account” are to the trust account established by SPAC upon the consummation of the IPO and into which a certain amount of the net proceeds from the IPO, together with a certain amount of the proceeds from a concurrent private placement of private placement units issued to the Sponsor simultaneously with the IPO, (including interest not previously released to SPAC to pay its taxes) have been deposited; and
“Warrant Agreement” are to the Warrant Agreement, dated July 25, 2023, between SPAC and Continental Stock Transfer & Trust Company, as warrant agent.
Unless otherwise specified, the voting and economic interests of SPAC shareholders set forth in this proxy statement/prospectus (a) assume that (i) no Public Shareholders elect to have their Public Shares redeemed in connection with the Business Combination, (ii) there are no other issuances of equity interests of SPAC or Suncrete, other than the PIPE Offering and (iii) none of the Initial Shareholders purchase SPAC Class A Ordinary Shares in the open market and (b) do not take into account (i) Assumed SPAC Warrants that will remain outstanding following the Business Combination and may be exercised at a later date (including the Dothan Founder Warrants) or (ii) the issuance of PubCo Class A Common Stock to Sponsor, at the election of Sponsor, in partial satisfaction of a Sponsor Note.
viii
SUMMARY TERM SHEET
This summary term sheet, together with the sections titled “Questions and Answers About the Business Combination” and “Summary of the Proxy Statement/Prospectus,” summarizes certain information included in this proxy statement/prospectus, but does not include all of the information that is important to you. You should carefully read this entire proxy statement/prospectus, including the attached annexes, for a more complete understanding of the matters to be considered at the Shareholders’ Meeting.
SPAC is a blank check company incorporated on March 7, 2023 as a Cayman Islands exempted company for the purpose of effecting a merger, share exchange, asset acquisition, share purchase, reorganization, or similar business combination with one or more businesses or entities. For more information about SPAC, see the section titled “Information About SPAC.” When you consider the SPAC Board’s recommendation of the Proposals (as defined below), you should keep in mind that SPAC’s directors and officers have interests in the Business Combination that are different from, or in addition to, the interests of SPAC shareholders generally. SPAC’s directors were aware of and considered these interests, among other matters, in evaluating the Business Combination, and in recommending to shareholders that they approve the Business Combination. Shareholders should take these interests into account in deciding whether to approve the Business Combination. See the subsection titled “The Business Combination — Interests of the Sponsor and Haymaker Directors and Officers in the Business Combination” for additional information. The SPAC Board was aware of and considered these interests, among other matters, in recommending that SPAC shareholders vote “FOR” each of the Proposals.
As of January 30, 2026, there were 23,425,499 SPAC Class A Ordinary Shares and 5,750,000 SPAC Class B Ordinary Shares issued and outstanding. In addition, there are currently 11,898,800 SPAC Warrants outstanding, consisting of 11,500,000 SPAC Public Warrants and 398,800 private placement warrants. Each whole SPAC Warrant entitles the holder to purchase one whole SPAC Class A Ordinary Share for $11.50 per share. The SPAC Warrants will not become exercisable until 30 days after the consummation of an Initial Business Combination, and will expire five years after the completion of an Initial Business Combination or earlier upon redemption or liquidation. Once the SPAC Public Warrants become exercisable, SPAC may redeem the outstanding SPAC Public Warrants, in whole and not in part, for cash in accordance with, and subject to the terms of, the Warrant Agreement. The private placement warrants, however, are non-redeemable so long as they are held by the Sponsor or its permitted transferees. For more information about the terms of the warrants, see the subsection titled “Description of Securities — Warrants — Public Warrants.”
Suncrete is a ready-mix concrete logistics and distribution platform operating across Oklahoma and Arkansas with plans to expand throughout the high-growth U.S. Sunbelt region through acquisitions and organic growth. Suncrete leverages operational scale, technological integration and quality control to serve a diverse base of infrastructure, commercial and residential customers. For more information about Suncrete, see the sections titled “Information About Suncrete” and “Management’s Discussion and Analysis of Financial Condition and Results of Operations of Suncrete.”
On October 9, 2025, SPAC entered into the Business Combination Agreement with Suncrete and the other parties thereto. A copy of the Business Combination Agreement is attached to this proxy statement/prospectus as Annex A.
Pursuant to the Business Combination Agreement, and subject to the terms and conditions contained therein, the Business Combination will be effected in three steps: (a) on the Closing Date, the Domestication (the time at which the Domestication becomes effective, the “Domestication Effective Time”); (b) on the Closing Date and immediately following the Domestication, the Initial Merger, with SPAC surviving the Initial Merger as a wholly owned subsidiary of PubCo (SPAC, in its capacity as the surviving corporation of the Initial Merger, is sometimes referred to herein as the “Surviving Corporation,” and the time at which the Initial Merger becomes effective, the “Initial Merger Effective Time”); and (c) on the Closing Date and immediately following the Initial Merger and the Acquisition Merger, with Suncrete surviving the Acquisition Merger as a wholly owned subsidiary of New Suncrete. For more information about the Business Combination Agreement and the Business Combination, see the section titled “The Business Combination.”
In connection with the Domestication, SPAC will transfer by way of continuation out of its jurisdiction of incorporation from the Cayman Islands to the State of Delaware by (i) deregistering as a Cayman Islands
1
exempted company with the Registrar of Companies of the Cayman Islands and (ii) continuing and domesticating as a Delaware corporation.
At the Domestication Effective Time, by virtue of the Domestication and without any action on the part of the SPAC, any of the Merger Subs, Suncrete, PubCo or the holders of any of the following securities:
(a)
each SPAC Class B Ordinary Share, that is issued and outstanding immediately prior to the Domestication Effective Time will convert automatically, on a one-for-one basis, into a share of SPAC Class B Common Stock;
(b)
each SPAC Class A Ordinary Share that is then-issued and outstanding will convert automatically, on a one-for-one basis, into a share of SPAC Class A Common Stock;
(c)
each unit of the SPAC prior to the Domestication, each such unit comprised of one SPAC Class A Ordinary Share and one-half of one SPAC Cayman Warrant (a “SPAC Cayman Unit”) that is then issued and outstanding will convert automatically, on a one-for-one basis, into a unit of the SPAC following the Domestication, each such unit comprised of one share of SPAC Class A Common Stock and one-half of one SPAC Delaware Warrant (a “SPAC Delaware Unit”); and
(d)
each then issued and outstanding SPAC Cayman Warrant will convert automatically, on a one-for-one basis, into one SPAC Delaware Warrant, pursuant to and in accordance with the Warrant Agreement.
At the Initial Merger Effective Time, by virtue of the Initial Merger and without any action on the part of the SPAC, any of the Merger Subs, Suncrete, PubCo or the holders of any of the following securities:
(a)
each share of Common Stock of Merger Sub I, par value $0.0001 per share, issued and outstanding immediately prior to the Initial Merger Effective Time will be redeemed for par value;
(b)
each share of SPAC Class A Common Stock issued and outstanding immediately prior to the Initial Merger Effective Time will be canceled and converted into one share of PubCo Class A Common Stock;
(c)
each share of SPAC Class B Common Stock issued and outstanding immediately prior to the Initial Merger Effective Time will be canceled and converted into one share of PubCo Class B Common Stock;
(d)
each then-outstanding and unexercised SPAC Delaware Warrant will automatically be assumed and converted into an Assumed SPAC Warrant; and
(e)
each SPAC Delaware Unit issued and outstanding immediately prior to the Initial Merger Effective Time will be detached into one share of PubCo Class A Common Stock and one-half of one Assumed SPAC Warrant.
Prior to the Acquisition Merger Effective Time, Concrete Management MEP, LLC will distribute to its members, in redemption and cancellation of such members’ limited liability company interests in Management Aggregator, the Company Incentive Units, corresponding to such redeemed interests (the “Management Aggregator Distribution”).
At the Acquisition Merger Effective Time, by virtue of the Acquisition Merger and without any action on the part of the SPAC, any of the Merger Subs, Suncrete, PubCo or the holders of any of the following securities:
(a)
each Company Common Unit (other than any Company Incentive Units) issued and outstanding immediately prior to the Acquisition Merger Effective Time will be canceled and converted into the right to receive, in the aggregate, shares of PubCo Class B Common Stock and PubCo Class A Common Stock, as applicable, equal to the Company Common Unit Exchange Ratio;
(b)
each Company Preferred Unit issued and outstanding immediately prior to the Acquisition Merger Effective Time will be canceled and converted into the right to receive shares of PubCo
2
Class B Common Stock and PubCo Class A Common Stock, as applicable, equal to the Company Preferred Unit Exchange Ratio;
(c)
each Company Senior Preferred Unit issued and outstanding immediately prior to the Acquisition Merger Effective Time will be canceled and converted into the right to receive a cash payment in the amount equal to the Unreturned Senior Preferred Contribution (as defined in the Company LLC Agreement) with respect to such Company Senior Preferred Unit, calculated in accordance with the terms set forth in the Company LLC Agreement;
(d)
each Company Incentive Unit issued and outstanding immediately prior to the Acquisition Merger Effective Time will be automatically cancelled and converted into the right to receive a number of restricted shares of PubCo Class A Common Stock equal to the Company Incentive Unit Share Consideration with respect to such Company Incentive Unit (each, a “Rollover Equity Award”); provided, that each holder of a Rollover Equity Award will enter into a side letter agreement at the Acquisition Merger Effective Time pursuant to which each such holder will agree that their Rollover Equity Award will be subject to the same terms and conditions (including applicable vesting, expiration and forfeiture provisions) that applied to such Company Incentive Unit immediately prior to the Acquisition Merger Effective Time;
(e)
each Company Unit held in treasury of Suncrete as of immediately prior to the Acquisition Merger Effective Time will thereupon be cancelled without any conversion thereof and no payment or distribution will be made within respect thereto;
(f)
each share of PubCo Class B Common Stock issued and outstanding immediately prior to the Acquisition Merger Effective Time will be converted into and exchanged, on a one-for-one basis, into one share of PubCo Class A Common Stock (subject to clause (h) below);
(g)
each Unit of Merger Sub II issued and outstanding immediately prior to the Acquisition Merger Effective Time will be converted into and exchanged for one validly issued, fully paid and non-assessable unit of Suncrete;
(h)
upon distribution by the Sponsor of the Dothan Founder Shares (as defined below) (together with the Dothan Assumed Warrants) (such distribution the “Sponsor Distribution”) to Dothan Independent, each Dothan Founder Share will be converted into and exchanged, on a one-for-one basis, into one share of PubCo Class B Common Stock; and
(i)
subject to the receipt by Suncrete prior to the Acquisition Merger Effective Time of the necessary waivers, approvals, consents or authorizations and the satisfaction of certain contractual requirements, PubCo will issue 2,500,000 shares of PubCo Class B Common Stock to Dothan Independent.
In addition, immediately prior to the Domestication Effective Time, SPAC will redeem all of the issued and outstanding SPAC Public Warrants at $1.00 per SPAC Public Warrant (the “Warrant Redemption”), which redemption will be effected by SPAC by way of an amendment to the Warrant Agreement if the proposal to effectuate such amendment is approved by holders of a majority of the number of the then outstanding SPAC Cayman Warrants (“SPAC Warrantholders”).
For more information about the Business Combination Agreement and the Business Combination, see the section titled “The Business Combination.”
Unless lawfully waived by the parties to the Business Combination Agreement, the Acquisition Closing is subject to a number of conditions set forth in the Business Combination Agreement, including, among others, receipt of the requisite SPAC shareholder approval of the Business Combination Agreement, the Business Combination, and certain other proposals at the Shareholders’ Meeting. For more information about the closing conditions to the Business Combination, see the subsection titled “The Business Combination — Conditions to Consummation of the Business Combination Agreement.”
The Business Combination Agreement may be terminated at any time prior to the consummation of the Business Combination upon agreement of the parties thereto, or for other reasons in specified
3
circumstances. For more information about the termination rights under the Business Combination Agreement, see the subsection titled “The Business Combination — Termination.”
The proposed Business Combination involves numerous risks. For more information about these risks, please see the section titled “Risk Factors.”
The following table summarizes the pro forma ownership of New Suncrete Common Stock immediately following the Business Combination under five redemption scenarios: no additional redemptions, 25% redemptions, 50% redemptions, 75% redemptions and maximum redemptions. For illustrative purposes, the information in the table also assumes that (i) there are no other issuances of equity interests of SPAC or Suncrete prior to the closing of the Business Combination, (ii) none of SPAC’s Initial Shareholders purchase any additional SPAC Class A Ordinary Shares prior to the closing of the Business Combination and (iii) that the Business Combination closes on March 16, 2026. In addition, the information in this table does not take into account Assumed SPAC Warrants that will remain outstanding following the Business Combination and may be exercised at a later date. The actual results will be within the parameters described by the scenarios above. However, there can be no assurance regarding which scenario will be closest to the actual results. Stockholders will experience additional dilution to the extent PubCo issues additional shares of PubCo Common Stock after the closing of the Business Combination. Stockholders will also experience additional dilution to the extent that the Sponsor elects to convert any amounts outstanding under the existing convertible promissory note into securities of PubCo, which, based on the amount outstanding under such note as of September 30, 2025, (i) would be convertible into units consisting of 75,500 shares of PubCo Class A Common Stock and warrants to purchase 37,750 shares of PubCo Class A Common Stock and (ii) assuming full exercise of the warrants, represents less than 1% of the outstanding shares in each of the scenarios described in the table below. The table below excludes shares of PubCo Common Stock that will initially be available for issuance under the 2026 Plan and ESPP. Please see the sections titled “Summary of the Proxy Statement/Prospectus — Ownership of New Suncrete After the Closing” and “Unaudited Pro Forma Condensed Combined Financial Information” for further information.
| | | |
Assuming No Redemptions
|
| |
Assuming 25% Redemptions
|
| |
Assuming 50% Redemptions
|
| |
Assuming 75% Redemptions
|
| |
Assuming Maximum Redemptions
|
| |||||||||||||||||||||||||||||||||||||||||||||||||||||||||||||||||||||||||||||||||||||||||||||||||||||||||
| | | |
Shares
|
| |
Votes
|
| |
% of
Oustanding Shares |
| |
% of
Voting Power |
| |
Shares
|
| |
Votes
|
| |
% of
Oustanding Shares |
| |
% of
Voting Power |
| |
Shares
|
| |
Votes
|
| |
% of
Oustanding Shares |
| |
% of
Voting Power |
| |
Shares
|
| |
Votes
|
| |
% of
Oustanding Shares |
| |
% of
Voting Power |
| |
Shares
|
| |
Votes
|
| |
% of
Oustanding Shares |
| |
% of
Voting Power |
| ||||||||||||||||||||||||||||||||||||||||||||||||||||||||||||
|
Rollover Holders (excluding Dothan
Concrete)(1) |
| | | | 17,606,966 | | | | | | 17,606,966 | | | | | | 22.4% | | | | | | 6.0% | | | | | | 17,606,966 | | | | | | 17,606,966 | | | | | | 23.8% | | | | | | 6.1% | | | | | | 17,606,966 | | | | | | 17,606,966 | | | | | | 25.4% | | | | | | 6.2% | | | | | | 17,606,966 | | | | | | 17,606,966 | | | | | | 27.3% | | | | | | 6.3% | | | | | | 17,606,966 | | | | | | 17,606,966 | | | | | | 29.4% | | | | | | 6.4% | | |
|
Public Shareholders (excluding Sponsor)
|
| | | | 22,627,899 | | | | | | 22,627,899 | | | | | | 28.8% | | | | | | 7.7% | | | | | | 17,959,813 | | | | | | 17,959,813 | | | | | | 24.3% | | | | | | 6.2% | | | | | | 13,291,727 | | | | | | 13,291,727 | | | | | | 19.2% | | | | | | 4.7% | | | | | | 8,623,641 | | | | | | 8,623,641 | | | | | | 13.4% | | | | | | 3.1% | | | | | | 3,955,556 | | | | | | 3,955,556 | | | | | | 6.6% | | | | | | 1.4% | | |
|
Sponsor
|
| | | | 3,414,267 | | | | | | 3,414,267 | | | | | | 4.3% | | | | | | 1.2% | | | | | | 3,414,267 | | | | | | 3,414,267 | | | | | | 4.6% | | | | | | 1.2% | | | | | | 3,414,267 | | | | | | 3,414,267 | | | | | | 4.9% | | | | | | 1.2% | | | | | | 3,414,267 | | | | | | 3,414,267 | | | | | | 5.3% | | | | | | 1.2% | | | | | | 3,414,267 | | | | | | 3,414,267 | | | | | | 5.7% | | | | | | 1.2% | | |
|
PIPE Investors
|
| | | | 11,216,667 | | | | | | 11,216,667 | | | | | | 14.3% | | | | | | 3.8% | | | | | | 11,216,667 | | | | | | 11,216,667 | | | | | | 15.2% | | | | | | 3.9% | | | | | | 11,216,667 | | | | | | 11,216,667 | | | | | | 16.2% | | | | | | 4.0% | | | | | | 11,216,667 | | | | | | 11,216,667 | | | | | | 17.4% | | | | | | 4.0% | | | | | | 11,216,667 | | | | | | 11,216,667 | | | | | | 18.7% | | | | | | 4.1% | | |
|
Dothan Concrete
|
| | | | 18,422,425 | | | | | | 184,224,250 | | | | | | 23.4% | | | | | | 63.1% | | | | | | 18,422,425 | | | | | | 184,224,250 | | | | | | 24.9% | | | | | | 64.1% | | | | | | 18,422,425 | | | | | | 184,224,250 | | | | | | 26.6% | | | | | | 65.2% | | | | | | 18,422,425 | | | | | | 184,224,250 | | | | | | 28.5% | | | | | | 66.2% | | | | | | 18,422,425 | | | | | | 184,224,250 | | | | | | 30.7% | | | | | | 67.4% | | |
|
Dothan Independent
|
| | | | 5,300,000 | | | | | | 53,000,000 | | | | | | 6.7% | | | | | | 18.1% | | | | | | 5,300,000 | | | | | | 53,000,000 | | | | | | 7.2% | | | | | | 18.4% | | | | | | 5,300,000 | | | | | | 53,000,000 | | | | | | 7.7% | | | | | | 18.7% | | | | | | 5,300,000 | | | | | | 53,000,000 | | | | | | 8.2% | | | | | | 19.1% | | | | | | 5,300,000 | | | | | | 53,000,000 | | | | | | 8.8% | | | | | | 19.4% | | |
|
Total
|
| | | | 78,588,224 | | | | | | 292,090,049 | | | | | | 100.0% | | | | | | 100.0% | | | | | | 73,920,138 | | | | | | 287,421,963 | | | | | | 100.0% | | | | | | 100.0% | | | | | | 69,252,052 | | | | | | 282,753,877 | | | | | | 100.0% | | | | | | 100.0% | | | | | | 64,583,966 | | | | | | 278,085,791 | | | | | | 100.0% | | | | | | 100.0% | | | | | | 59,915,881 | | | | | | 273,417,706 | | | | | | 100.0% | | | | | | 100.0% | | |
(1)
Includes 3,496,887 shares of restricted PubCo Class A Common Stock issuable as Rollover Equity Awards.
The SPAC Board considered various factors in determining whether to approve the Business Combination Agreement and the Business Combination. For more information about the SPAC Board’s decision-making process, see the subsection titled “The Business Combination — The Haymaker Board’s Reasons for the Approval of the Business Combination.”
In addition to voting on the two separate proposals to approve the Initial Merger by special resolution (the “Initial Merger Proposal”) and to approve the Acquisition Merger and approve and adopt the Business Combination Agreement and the Business Combination by ordinary resolution (the “Acquisition Merger Proposal” and, together with the Initial Merger Proposal, the “Business Combination Proposals”) at the Shareholders’ Meeting, SPAC’s shareholders will also be asked to vote on the approval of:
•
the Domestication, on a non-binding advisory basis;
•
the proposed certificate of incorporation (the “Proposed SPAC Certificate of Incorporation”) and the proposed bylaws (the “Proposed SPAC Bylaws” and, together with the Proposed SPAC Certificate
4
of Incorporation, the “Proposed SPAC Organizational Documents”) of SPAC, which if approved, would take effect at the Domestication Effective Time (the “SPAC Organizational Documents Proposal”);
•
the proposed amended and restated certificate of incorporation (the “Proposed PubCo Certificate of Incorporation”) and the proposed amended and restated bylaws (the “Proposed PubCo Bylaws” and, together with the Proposed SPAC Certificate of Incorporation, the “Proposed PubCo Organizational Documents”) of PubCo, which if approved, would take effect at the Initial Merger Effective Time (the “PubCo Organizational Documents Proposal” and together with the SPAC Organization Documents Proposal, the “Organization Documents Proposals”);
•
on a non-binding advisory basis, certain governance provisions in the Proposed PubCo Organizational Documents, which are being presented separately in accordance with SEC guidance to give shareholders the opportunity to present their separate views on important corporate governance provisions, as eight separate proposals (collectively, the “Advisory Organizational Documents Proposals”);
•
for purposes of complying with applicable listing rules of the NYSE, the issuance pursuant to the Business Combination Agreement of up to an aggregate of 49,746,058 shares of PubCo Class A Common Stock in connection with the Business Combination and the PIPE Offering (the “NYSE Proposal”);
•
the 2026 Plan and material terms thereunder (the “2026 Plan Proposal”);
•
the ESPP and material terms thereunder (the “ESPP Proposal”); and
•
the adjournment of the Shareholders’ Meeting to a later date or dates, if necessary or convenient, (i) to permit further solicitation and vote of proxies in the event that there are insufficient votes for, or otherwise in connection with the approval of one or more proposals at the Shareholders’ Meeting, (ii) if Haymaker determines that one or more of the conditions to Closing is not or will not be satisfied or waived or (iii) to facilitate the Domestication, the Mergers or any other transaction contemplated by the Business Combination Agreement or the related agreements (the “Adjournment Proposal” and, together with the Business Combination Proposals, the Domestication Proposal, the Organizational Documents Proposal, the Advisory Organizational Documents Proposals, the NYSE Proposal, the 2026 Plan Proposal and the ESPP Proposal, the “Proposals”).
For more information, see the sections titled “Shareholder Proposal No. 1 — The Business Combination Proposals,” “Shareholder Proposal No. 2 — The Domestication Proposal,” “Shareholder Proposal No. 3 — The Organizational Documents Proposal,” “Shareholder Proposal No. 4 — The Advisory Organizational Documents Proposals,” “Shareholder Proposal No. 5 — The NYSE Proposal,” “Shareholder Proposal No. 6 — The 2026 Plan Proposal,” “Shareholder Proposal No. 7 — The ESPP Proposal” and “Shareholder Proposal No. 8 — The Adjournment Proposal.”
At the Warrantholders’ Meeting, holders of SPAC Cayman Warrants will be asked to consider and vote on (a) a proposal to approve an amendment to the terms of the Warrant Agreement in the form attached to the accompanying proxy statement/prospectus as Annex I thereto to provide that, immediately prior to the Domestication Effective Time, each SPAC Public Warrant, which entitles the holder thereof to purchase one SPAC Class A Ordinary Share, will be redeemed by SPAC in exchange for a cash payment of $1.00 per SPAC Public Warrant and (b) a proposal to allow Haymaker’s board of directors to adjourn the Warrantholders’ Meeting to a later date or dates to permit further solicitation of proxies.
For more information, see the sections titled “Warrantholder Proposal No. 1 — The Warrant Amendment Proposal,” and “Warrantholder Proposal No. 2 — The Warrantholder Adjournment Proposal.”
5
QUESTIONS AND ANSWERS ABOUT THE BUSINESS COMBINATION
The following questions and answers briefly address some commonly asked questions about the Proposals to be presented at the Shareholders’ Meeting and the Warrantholders’ Meeting, including the proposed Business Combination. The following questions and answers do not include all the information that is important to Haymaker shareholders and warrantholders. We urge Haymaker shareholders and warrantholders to carefully read this entire proxy statement/prospectus, including the annexes and other documents referred to herein.
Q:
Why am I receiving this proxy statement/prospectus?
A:
Haymaker is sending this proxy statement/prospectus to its shareholders to help them decide how to vote their Ordinary Shares with respect to the matters to be considered at the Shareholders’ Meeting. Haymaker shareholders are being asked to consider and vote upon, among other things, separate proposals to: (a) approve and adopt the Business Combination Agreement, pursuant to which the Business Combination will be effected in three steps: (1) at the Domestication Effective Time, the Domestication, (2) at the Initial Merger Effective Time, the Initial Merger, with SPAC surviving the Initial Merger as a wholly owned subsidiary of PubCo; and (3) at the Acquisition Merger Effective Time, the Acquisition Merger, with Suncrete surviving the Acquisition Merger as a wholly owned subsidiary of New Suncrete; (b) approve the Domestication, the Initial Merger, the Acquisition Merger and the other transactions contemplated by the Business Combination Agreement; and (c) approve, for purposes of complying with applicable listing rules of the NYSE, the issuance of up to an aggregate of 49,746,058 shares of PubCo Class A Common Stock in connection with the Business Combination and the PIPE Offering.
The Business Combination cannot be completed unless Haymaker shareholders approve the Business Combination Proposals, the Domestication Proposal, the Organizational Documents Proposal, and the NYSE Proposal (collectively, the “Condition Precedent Proposals”) at the Shareholders’ Meeting.
A copy of the Business Combination Agreement is attached to this proxy statement/prospectus as Annex A. This proxy statement/prospectus and its annexes include important information about the proposed Business Combination and the other matters to be acted upon at the Shareholders’ Meeting. You should read this proxy statement/prospectus and its annexes carefully and in their entirety.
The approval of each of the Initial Merger Proposal, the Acquisition Merger Proposal, the Domestication Proposal, the Advisory Organizational Documents Proposals, the NYSE Proposal, the 2026 Plan Proposal, the ESPP Proposal, and the Adjournment Proposal are being proposed as an ordinary resolution, being the affirmative vote (in person or by proxy) of the holders of at least a simple majority of the SPAC Class A Ordinary Shares and SPAC Class B Ordinary Shares entitled to vote and actually casting votes thereon at the Shareholders’ Meeting, voting as a single class. The Organizational Documents Proposal requires a special resolution under Cayman Islands law, being the affirmative vote (in person or by proxy) of the holders of at least two-thirds of the SPAC Class A Ordinary Shares and SPAC Class B Ordinary Shares entitled to vote and actually casting votes thereon at the Shareholders’ Meeting, voting as a single class.
At the Domestication Effective Time, pursuant to the Domestication: (a) each then issued and outstanding SPAC Class B Ordinary Share will convert automatically, on a one-for-one basis, into one share of SPAC Class B Common Stock; (b) each then issued and outstanding SPAC Class A Ordinary Share will convert automatically, on a one-for-one basis, into one share of SPAC Class A Common Stock; and (c) each then issued, outstanding and unexercised SPAC Cayman Warrant will convert automatically, on a one-for-one basis, into one SPAC Delaware Warrant, pursuant to and in accordance with the Warrant Agreement.
At the Initial Merger Effective Time, pursuant to the Initial Merger: (a) each then issued and outstanding share of PubCo Common Stock shall be redeemed for par value; (b) each then-outstanding share of SPAC Class A Common Stock will be automatically canceled and converted, on a one-for-one basis into one share of PubCo Class A Common Stock; and (c) each then issued, outstanding and unexercised SPAC Delaware Warrant will be assumed and converted automatically into an Assumed SPAC Warrant pursuant to the Warrant Agreement.
6
SPAC’s Public Warrantholders are being asked to consider and vote upon the Warrant Amendment Proposal to amend the terms of the Warrant Agreement governing SPAC’s outstanding Public Warrants to provide that, immediately prior to the Domestication Effective Time, each holder of a SPAC Public Warrant will receive, for each such SPAC Public Warrant, a cash payment of $1.00. The SPAC Public Warrantholders are also being asked to consider and vote upon the Warrantholder Adjournment Proposal to adjourn the Warrantholders’ Meeting to a later date or dates, including, if necessary, including to permit further solicitation and vote of proxies if it is determined by SPAC that more time is necessary or appropriate to approve the Warrant Amendment Proposal.
Your vote is important. You are encouraged to submit your proxy as soon as possible after carefully reviewing this proxy statement/prospectus and its annexes.
Q:
What is being voted on at the Shareholders’ Meeting?
A:
Haymaker shareholders will vote on the following proposals at the Shareholders’ Meeting:
•
The Business Combination Proposals — To consider and vote upon two separate proposals to approve the Initial Merger and the Acquisition Merger and to approve the adoption of the Business Combination Agreement and the transactions contemplated thereby by ordinary resolution (“Proposal No. 1”);
•
The Domestication Proposal — To consider and vote upon a proposal to approve, on a non-binding advisory basis, by ordinary resolution, the transfer by way of continuation of SPAC’s jurisdiction of incorporation by deregistering as an exempted company with the Registrar of Companies of the Cayman Islands and continuing and domesticating as a corporation incorporated under the laws of the State of Delaware (“Proposal No. 2”)
•
The Organizational Documents Proposal — To consider and vote upon a proposal to approve by special resolution (i) the Proposed SPAC Certificate of Incorporation and the Proposed SPAC Bylaws, which, if approved, would take effect at the Domestication Effective Time, and (ii) the Proposed PubCo Certificate of Incorporation and the Proposed PubCo Bylaws, which, if approved, would take effect at the Initial Merger Effective Time (“Proposal No. 3”);
•
The Advisory Organizational Documents Proposals — To consider and vote upon eight separate proposals to approve, on a non-binding advisory basis, by ordinary resolution, material differences between the Existing Organizational Documents and the Proposed PubCo Organizational Documents, which are being presented separately in accordance with SEC guidance to give shareholders the opportunity to present their separate views on important corporate governance provisions (“Proposal No. 4”);
•
The NYSE Proposal — To consider and vote upon a proposal to approve by ordinary resolution, for purposes of complying with applicable listing rules of the NYSE, the issuance of up to an aggregate of up to an aggregate of 49,746,058 shares of PubCo Class A Common Stock in connection with the Business Combination and the PIPE Offering (“Proposal No. 5”);
•
The 2026 Plan Proposal — To consider and vote upon a proposal to approve by ordinary resolution and adopt the 2026 Plan and material terms thereunder (“Proposal No. 6”);
•
The ESPP Proposal — To consider and vote upon a proposal to approve by ordinary resolution and adopt the ESPP and material terms thereunder (“Proposal No. 7”); and
•
The Adjournment Proposal — To consider and vote upon a proposal to approve by ordinary resolution the adjournment of the Shareholders’ Meeting to a later date or dates, if necessary or convenient, (i) to permit further solicitation and vote of proxies in the event that there are insufficient votes for, or otherwise in connection with the approval of one or more proposals at the Shareholders’ Meeting, (ii) if Haymaker determines that one or more of the conditions to Closing is not or will not be satisfied or waived or (iii) to facilitate the Domestication, the Mergers or any other transaction contemplated by the Business Combination Agreement or the related agreements (“Proposal No. 8”).
7
Q:
Are the Proposals conditioned on one another?
A:
Haymaker may not consummate the Business Combination unless the Condition Precedent Proposals are approved at the Shareholders’ Meeting. Each of the Condition Precedent Proposals is cross-conditioned on the approval and adoption of each of the other Condition Precedent Proposals. The Advisory Organizational Documents Proposals and the Adjournment Proposal are not conditioned on the approval of any other Proposal set forth in this proxy statement/prospectus.
Q:
What is being voted on at the Warrantholders’ Meeting?
A:
At the Warrantholders’ Meeting, holders of SPAC Cayman Warrants will be asked to consider and vote on the following proposals:
•
The Warrant Amendment Proposal — To approve an amendment to the terms of the Warrant Agreement in the form attached as Annex I hereto to provide that, immediately prior to the Domestication Effective Time, each SPAC Public Warrant, which entitles the holder thereof to purchase one share of SPAC Class A Common Stock, will be redeemed by SPAC in exchange for a cash payment of $1.00 per SPAC Public Warrant.
•
The Warrantholder Adjournment Proposal — To allow the Haymaker Board to adjourn the Warrantholders’ Meeting to a later date or dates to permit further solicitation of proxies.
Q:
What will happen in the Business Combination?
A:
On October 9, 2025, Haymaker entered into the Business Combination Agreement with the other parties thereto. Pursuant to the Business Combination Agreement, and subject to the terms and conditions contained therein, the Business Combination will be effected in three steps: (1) on the Closing Date, the Domestication, (2) on the Closing Date and immediately following the Domestication, the Initial Merger, with SPAC surviving the Initial Merger as a wholly owned subsidiary of PubCo; and (3) on the Closing Date and immediately following the Initial Merger and the Acquisition Merger, with Suncrete surviving the Acquisition Merger as a wholly owned subsidiary of New Suncrete.
At the Domestication Effective Time, by virtue of the Domestication and without any action on the part of the SPAC, any of the Merger Subs, Suncrete, PubCo or the holders of any of the following securities:
(a)
each SPAC Class B Ordinary Share that is issued and outstanding immediately prior to the Domestication Effective Time will convert automatically, on a one-for-one basis, into a share of SPAC Class B Common Stock;
(b)
each SPAC Class A Ordinary Share that is then-issued and outstanding will convert automatically, on a one-for-one basis, into a share of SPAC Class A Common Stock;
(c)
each SPAC Cayman Unit that is then issued and outstanding will convert automatically, on a one-for-one basis, into a SPAC Delaware Unit; and
(d)
each then issued and outstanding SPAC Cayman Warrant will convert automatically, on a one-for-one basis, into a SPAC Delaware Warrant, pursuant to and in accordance with the Warrant Agreement.
At the Initial Merger Effective Time, by virtue of the Initial Merger and without any action on the part of the SPAC, any of the Merger Subs, Suncrete, PubCo or the holders of any of the following securities:
(a)
each share of Common Stock of Merger Sub I, par value $0.0001 per share, issued and outstanding immediately prior to the Initial Merger Effective Time will be redeemed for par value;
(b)
each share of SPAC Class A Common Stock issued and outstanding immediately prior to the Initial Merger Effective Time will be canceled and converted into one share of PubCo Class A Common Stock;
8
(c)
each share of SPAC Class B Common Stock issued and outstanding immediately prior to the Initial Merger Effective Time will be canceled and converted into one share of PubCo Class B Common Stock;
(d)
each then-outstanding and unexercised SPAC Delaware Warrant will automatically be assumed and converted into an Assumed SPAC Warrant; and
(e)
each SPAC Delaware Unit issued and outstanding immediately prior to the Initial Merger Effective Time will be detached into one share of PubCo Class A Common Stock and one-half of one Assumed SPAC Warrant.
Prior to the Acquisition Merger Effective Time, Management Aggregator will complete the Management Aggregator Distribution.
At the Acquisition Merger Effective Time, by virtue of the Acquisition Merger and without any action on the part of the SPAC, any of the Merger Subs, Suncrete, PubCo or the holders of any of the following securities:
(a)
each Company Common Unit (other than any Company Incentive Units) issued and outstanding immediately prior to the Acquisition Merger Effective Time will be canceled and converted into the right to receive, in the aggregate, shares of PubCo Class B Common Stock and PubCo Class A Common Stock, as applicable, equal to the Company Common Unit Exchange Ratio;
(b)
each Company Preferred Unit issued and outstanding immediately prior to the Acquisition Merger Effective Time will be canceled and converted into the right to receive shares of PubCo Class B Common Stock and PubCo Class A Common Stock, as applicable, equal to the Company Preferred Unit Exchange Ratio;
(c)
each Company Senior Preferred Unit issued and outstanding immediately prior to the Acquisition Merger Effective Time will be canceled and converted into the right to receive a cash payment in the amount equal to the Unreturned Senior Preferred Contribution (as defined in the Company LLC Agreement) with respect to such Company Senior Preferred Unit, calculated in accordance with the terms set forth in the Company LLC Agreement;
(d)
each Company Incentive Unit issued and outstanding immediately prior to the Acquisition Merger Effective Time will be automatically cancelled and converted into a Rollover Equity Award; provided, that each holder of a Rollover Equity Award will enter into a side letter agreement at the Acquisition Merger Effective Time pursuant to which each such holder will agree that their Rollover Equity Award will be subject to the same terms and conditions (including applicable vesting, expiration and forfeiture provisions) that applied to such Company Incentive Unit immediately prior to the Acquisition Merger Effective Time;
(e)
each Company Unit held in treasury of Suncrete as of immediately prior to the Acquisition Merger Effective Time will thereupon be cancelled without any conversion thereof and no payment or distribution will be made within respect thereto;
(f)
each share of PubCo Class B Common Stock issued and outstanding immediately prior to the Acquisition Merger Effective Time will be converted into and exchanged, on a one-for-one basis, into one share of PubCo Class A Common Stock (subject to clause (h) below);
(g)
each Unit of Merger Sub II issued and outstanding immediately prior to the Acquisition Merger Effective Time will be converted into and exchanged for one validly issued, fully paid and non-assessable unit of Suncrete;
(h)
upon the Sponsor Distribution to Dothan Independent, each Dothan Founder Share will be converted into and exchanged, on a one-for-one basis, into one share of PubCo Class B Common Stock; and
9
(i)
subject to the receipt by Suncrete prior to the Acquisition Merger Effective Time of the necessary waivers, approvals, consents or authorizations and the satisfaction of certain contractual requirements, PubCo will issue 2,500,000 shares of PubCo Class B Common Stock to Dothan Independent.
In addition, immediately prior to the Domestication Effective Time, SPAC will redeem all of the issued and outstanding SPAC Public Warrants at $1.00 per SPAC Public Warrant in the Warrant Redemption, which redemption will be effected by SPAC by way of an amendment to the Warrant Agreement if the proposal to effectuate such amendment is approved by a majority of the number of the then outstanding SPAC Warrantholders.
For more information about the Business Combination Agreement and the Business Combination, see the section titled “The Business Combination.”
Q:
Why is Haymaker proposing the Business Combination?
A:
Haymaker was formed for the purpose of effecting a merger, share exchange, asset acquisition, share purchase, reorganization, or similar business combination involving Haymaker and one or more businesses or entities. On July 28, 2023, SPAC completed the IPO of 23,000,000 SPAC Units, including 3,000,000 SPAC Units that were issued pursuant to the underwriters’ exercise of their over-allotment option in full, with each SPAC Unit consisting of one SPAC Class A Ordinary Share and one-half of one warrant, where each whole warrant is exercisable to purchase one SPAC Class A Ordinary Share at a price of $11.50 per share, generating gross proceeds to SPAC of $230,000,000. The underwriters were granted a 45-day option from the date of the final prospectus relating to the IPO to purchase up to 3,000,000 additional units to cover over-allotments, if any, at $10.00 per unit, less underwriting discounts and commissions. The underwriter exercised the over-allotment option in full. Since the IPO, SPAC’s activity has been limited to the search for a prospective Initial Business Combination. The SPAC Board considered a wide variety of factors in connection with its evaluation of the Business Combination, including its review of the results of the due diligence conducted by SPAC’s management and SPAC’s advisors. As a result, the SPAC Board concluded that a transaction with Suncrete would present the most attractive opportunity to maximize value for SPAC’s shareholders. Please see the subsection titled “The Business Combination- Haymaker Board’s Reasons for the Approval of the Business Combination.”
Q:
How will New Suncrete be managed and governed following the Business Combination?
A:
Following the Business Combination, the New Suncrete Board will be divided into three separate classes, designated as follows:
•
the Class I directors will be William Holden and Bretton Johnston, and their terms will expire at the first annual meeting of stockholders of New Suncrete following the closing of the Business Combination;
•
the Class II directors will be Andrew Heyer and Randall Edgar, and their terms will expire at the second annual meeting of stockholders of New Suncrete following the closing of the Business Combination; and
•
the Class III directors will be Ned N. Fleming, III, Mark R. Matteson and David Rees-Jones, and their terms will expire at the third annual meeting of stockholders of New Suncrete following the closing of the Business Combination.
For additional information, please see the section titled “Management Following the Business Combination.”
Q:
Will SPAC obtain new financing in connection with the Business Combination?
A:
Concurrently with the execution of the Business Combination Agreement, Haymaker, PubCo, and the PIPE Investors entered into the Subscription Agreements pursuant to which the PIPE Investors
10
committed to subscribe for and purchase shares of PubCo Class A Common Stock at $10.00 per share (or pre-funded warrants in lieu thereof) for an aggregate purchase price of $105.5 million immediately prior to the Closing.
Q:
What equity stake will Haymaker’s current shareholders and the holders of the Haymaker Founder Shares hold in New Suncrete following the consummation of the Business Combination?
A:
The following table summarizes the pro forma ownership of New Suncrete Common Stock immediately following the Business Combination under five redemption scenarios: no additional redemptions, 25% redemptions, 50% redemptions, 75% redemptions and maximum redemptions. For illustrative purposes, the information in the table also assumes that (i) there are no other issuances of equity interests of SPAC or Suncrete prior to the closing of the Business Combination, (ii) none of SPAC’s Initial Shareholders purchase any additional SPAC Class A Ordinary Shares prior to the closing of the Business Combination and (iii) that the Business Combination closes on March 16, 2026. In addition, the information in this table does not take into account Assumed SPAC Warrants that will remain outstanding following the Business Combination and may be exercised at a later date. The actual results will be within the parameters described by the scenarios above. However, there can be no assurance regarding which scenario will be closest to the actual results. Stockholders will experience additional dilution to the extent PubCo issues additional shares of PubCo Common Stock after the closing of the Business Combination. Stockholders will also experience additional dilution to the extent that the Sponsor elects to convert any amounts outstanding under the existing convertible promissory note into securities of PubCo, which, based on the amount outstanding under such note as of September 30, 2025, (i) would be convertible into units consisting of 75,500 shares of PubCo Class A Common Stock and warrants to purchase 37,750 shares of PubCo Class A Common Stock and (ii) assuming full exercise of the warrants, represents less than 1% of the outstanding shares in each of the scenarios described in the table below. The table below excludes shares of PubCo Common Stock that will initially be available for issuance under the 2026 Plan and ESPP. Please see the sections titled “Summary of the Proxy Statement/Prospectus — Ownership of New Suncrete After the Closing” and “Unaudited Pro Forma Condensed Combined Financial Information” for further information.
| | | |
Assuming No Redemptions
|
| |
Assuming 25% Redemptions
|
| |
Assuming 50% Redemptions
|
| |
Assuming 75% Redemptions
|
| |
Assuming Maximum Redemptions
|
| |||||||||||||||||||||||||||||||||||||||||||||||||||||||||||||||||||||||||||||||||||||||||||||||||||||||||
| | | |
Shares
|
| |
Votes
|
| |
% of
Outstanding Shares |
| |
% of
Voting Power |
| |
Shares
|
| |
Votes
|
| |
% of
Outstanding Shares |
| |
% of
Voting Power |
| |
Shares
|
| |
Votes
|
| |
% of
Outstanding Shares |
| |
% of
Voting Power |
| |
Shares
|
| |
Votes
|
| |
% of
Outstanding Shares |
| |
% of
Voting Power |
| |
Shares
|
| |
Votes
|
| |
% of
Outstanding Shares |
| |
% of
Voting Power |
| ||||||||||||||||||||||||||||||||||||||||||||||||||||||||||||
|
Rollover Holders (excluding Dothan Concrete)(1)
|
| | | | 17,606,966 | | | | | | 17,606,966 | | | | | | 22.4% | | | | | | 6.0% | | | | | | 17,606,966 | | | | | | 17,606,966 | | | | | | 23.8% | | | | | | 6.1% | | | | | | 17,606,966 | | | | | | 17,606,966 | | | | | | 25.4% | | | | | | 6.2% | | | | | | 17,606,966 | | | | | | 17,606,966 | | | | | | 27.3% | | | | | | 6.3% | | | | | | 17,606,966 | | | | | | 17,606,966 | | | | | | 29.4% | | | | | | 6.4% | | |
|
Public Shareholders (excluding Sponsor)
|
| | | | 22,627,899 | | | | | | 22,627,899 | | | | | | 28.8% | | | | | | 7.7% | | | | | | 17,959,813 | | | | | | 17,959,813 | | | | | | 24.3% | | | | | | 6.2% | | | | | | 13,291,727 | | | | | | 13,291,727 | | | | | | 19.2% | | | | | | 4.7% | | | | | | 8,623,641 | | | | | | 8,623,641 | | | | | | 13.4% | | | | | | 3.1% | | | | | | 3,955,556 | | | | | | 3,955,556 | | | | | | 6.6% | | | | | | 1.4% | | |
|
Sponsor
|
| | | | 3,414,267 | | | | | | 3,414,267 | | | | | | 4.3% | | | | | | 1.2% | | | | | | 3,414,267 | | | | | | 3,414,267 | | | | | | 4.6% | | | | | | 1.2% | | | | | | 3,414,267 | | | | | | 3,414,267 | | | | | | 4.9% | | | | | | 1.2% | | | | | | 3,414,267 | | | | | | 3,414,267 | | | | | | 5.3% | | | | | | 1.2% | | | | | | 3,414,267 | | | | | | 3,414,267 | | | | | | 5.7% | | | | | | 1.2% | | |
|
PIPE Investors
|
| | | | 11,216,667 | | | | | | 11,216,667 | | | | | | 14.3% | | | | | | 3.8% | | | | | | 11,216,667 | | | | | | 11,216,667 | | | | | | 15.2% | | | | | | 3.9% | | | | | | 11,216,667 | | | | | | 11,216,667 | | | | | | 16.2% | | | | | | 4.0% | | | | | | 11,216,667 | | | | | | 11,216,667 | | | | | | 17.4% | | | | | | 4.0% | | | | | | 11,216,667 | | | | | | 11,216,667 | | | | | | 18.7% | | | | | | 4.1% | | |
|
Dothan Concrete
|
| | | | 18,422,425 | | | | | | 184,224,250 | | | | | | 23.4% | | | | | | 63.1% | | | | | | 18,422,425 | | | | | | 184,224,250 | | | | | | 24.9% | | | | | | 64.1% | | | | | | 18,422,425 | | | | | | 184,224,250 | | | | | | 26.6% | | | | | | 65.2% | | | | | | 18,422,425 | | | | | | 184,224,250 | | | | | | 28.5% | | | | | | 66.2% | | | | | | 18,422,425 | | | | | | 184,224,250 | | | | | | 30.7% | | | | | | 67.4% | | |
|
Dothan Independent
|
| | | | 5,300,000 | | | | | | 53,000,000 | | | | | | 6.7% | | | | | | 18.1% | | | | | | 5,300,000 | | | | | | 53,000,000 | | | | | | 7.2% | | | | | | 18.4% | | | | | | 5,300,000 | | | | | | 53,000,000 | | | | | | 7.7% | | | | | | 18.7% | | | | | | 5,300,000 | | | | | | 53,000,000 | | | | | | 8.2% | | | | | | 19.1% | | | | | | 5,300,000 | | | | | | 53,000,000 | | | | | | 8.8% | | | | | | 19.4% | | |
|
Total
|
| | | | 78,588,224 | | | | | | 292,090,049 | | | | | | 100.0% | | | | | | 100.0% | | | | | | 73,920,138 | | | | | | 287,421,963 | | | | | | 100.0% | | | | | | 100.0% | | | | | | 69,252,052 | | | | | | 282,753,877 | | | | | | 100.0% | | | | | | 100.0% | | | | | | 64,583,966 | | | | | | 278,085,791 | | | | | | 100.0% | | | | | | 100.0% | | | | | | 59,915,881 | | | | | | 273,417,706 | | | | | | 100.0% | | | | | | 100.0% | | |
(1)
Includes 3,496,887 shares of restricted PubCo Class A Common Stock issuable as Rollover Equity Awards.
Q:
How will the Initial Merger affect my Ordinary Shares and SPAC Warrants?
A:
At the Domestication Effective Time, by virtue of the Domestication and without any action on the part of the SPAC, any of the Merger Subs, Suncrete, PubCo or the holders of any of the following securities:
(a)
each SPAC Class B Ordinary Share, that is issued and outstanding immediately prior to the Domestication Effective Time will convert automatically, on a one-for-one basis, into a share of SPAC Class B Common Stock;
(b)
each SPAC Class A Ordinary Share, that is then-issued and outstanding will convert automatically, on a one-for-one basis, into a share of SPAC Class A Common Stock;
11
(c)
each SPAC Cayman Unit that is then issued and outstanding will convert automatically, on a one-for-one basis, into a SPAC Delaware Unit; and
(d)
each then issued and outstanding SPAC Cayman Warrant will convert automatically, on a one-for-one basis, into one SPAC Delaware Warrant, pursuant to and in accordance with the Warrant Agreement.
At the Initial Merger Effective Time, by virtue of the Initial Merger and without any action on the part of the SPAC, any of the Merger Subs, Suncrete, PubCo or the holders of any of the following securities:
(a)
each share of SPAC Class A Common Stock issued and outstanding immediately prior to the Initial Merger Effective Time will be canceled and converted into one share of PubCo Class A Common Stock;
(b)
each share of SPAC Class B Common Stock issued and outstanding immediately prior to the Initial Merger Effective Time will be canceled and converted into one share of PubCo Class B Common Stock;
(c)
each then-outstanding and unexercised SPAC Delaware Warrant will automatically be assumed and converted into a warrant to acquire one share of PubCo Class A Common Stock, subject to the same terms and conditions applicable to the corresponding former SPAC Cayman Warrant immediately prior to the Initial Merger Effective Time (each such resulting warrant, an “Assumed SPAC Warrant”); and
(d)
each SPAC Delaware Unit issued and outstanding immediately prior to the Initial Merger Effective Time will be detached into one share of PubCo Class A Common Stock and one-half of one Assumed SPAC Warrant.
In addition, immediately prior to the Domestication Effective Time, SPAC will redeem all of the issued and outstanding SPAC Public Warrants at $1.00 per SPAC Public Warrant in the Warrant Redemption, which redemption will be effected by SPAC by way of an amendment to the Warrant Agreement if the proposal to effectuate such amendment is approved by a majority of the number of the then outstanding SPAC Warrantholders.
Q:
What are the U.S. federal income tax consequences of the Domestication?
A:
As discussed more fully below under the caption “The Business Combination — Material U.S. Federal Income Tax Considerations — Effects of the Domestication on U.S. Holders” the Domestication should qualify as a tax-deferred “reorganization” within the meaning of Section 368(a)(1)(F) of the Code (an “F Reorganization”). The rules governing the U.S. federal income tax treatment of the Domestication are complex and will depend on a holder’s particular circumstances. Section 367(b) of the Code, which applies to the domestication of a foreign corporation in an F Reorganization and imposes U.S. federal income tax on certain U.S. persons in connection with transactions that otherwise would generally be tax-free, may apply with respect to U.S. Holders (as defined below) on the date of the Domestication.
Further, the Domestication could be a taxable event for U.S. Holders under the “passive foreign investment company” (or “PFIC”) provisions of the Code.
All holders of our Public Shares or SPAC Public Warrants are urged to consult with their tax advisors regarding the potential tax consequences to them of the Domestication and the tax consequences if the Domestication were to fail to qualify as an F Reorganization. For a more complete discussion of the U.S. federal income tax considerations of the Domestication, see the discussion below under the caption “The Business Combination — Material U.S. Federal Income Tax Considerations.”
Q: What are the U.S. federal income tax consequences of the Initial Merger?
As discussed more fully below under the caption “The Business Combination — Material U.S. Federal Income Tax Considerations — Effects of the Mergers on U.S. Holders,” the Initial Merger, together with the Acquisition Merger and the PIPE Offering, should qualify as an integrated part of a transaction
12
described in Section 351 of the Code. The rules governing the U.S. federal income tax treatment of the Initial Merger are complex and will depend on a holder’s particular circumstances.
All holders of our Public Shares or SPAC Public Warrants are urged to consult with their tax advisors regarding the potential tax consequences to them of the Initial Merger and the tax consequences if the Initial Merger were to fail to qualify as an integrated part of a transaction described in Section 351 of the Code. For a more complete discussion of the U.S. federal income tax considerations of the Initial Merger, see the discussion below under the caption “The Business Combination — Material U.S. Federal Income Tax Considerations.”
Q:
Why is Haymaker proposing the NYSE Proposal?
A:
Haymaker is proposing the NYSE Proposal in order to comply with NYSE listing rules, which require shareholder approval of certain transactions that result in the issuance of 20% or more of a company’s outstanding voting power or shares of common stock outstanding before the issuance of stock or securities. In connection with the Business Combination and the PIPE Offering, New Suncrete may issue up to an aggregate of 49,746,058 shares of PubCo Class A Common Stock. Because 20% or more of Haymaker’s outstanding voting power and outstanding Ordinary Shares may be issued in connection with the Business Combination, Haymaker is required to obtain its shareholders’ approval of such issuances pursuant to NYSE listing rules. See the section titled “Shareholder Proposal No. 6 — The NYSE Proposal” for additional information.
Q:
Did the Haymaker Board obtain a third-party valuation or fairness opinion in determining whether or not to proceed with the Business Combination?
A:
No. The Haymaker Board did not obtain a third-party valuation or fairness opinion in connection with its determination to approve the Business Combination. Haymaker is not required to obtain an opinion from an independent investment banking firm or another valuation or appraisal firm that regularly renders fairness opinions as the target business is not affiliated with the Sponsor, the Initial Shareholders or Haymaker’s directors and officers. Haymaker’s officers and directors have substantial experience in evaluating the operating and financial merits of companies from a wide range of industries and concluded that their experience and backgrounds, together with the experience and sector expertise of Haymaker’s advisors and consultants, enabled them to make the necessary analyses and determinations regarding the Business Combination. In addition, Haymaker’s officers, directors, and advisors have substantial experience with mergers and acquisitions. Accordingly, investors will be relying solely on the judgment of the Haymaker Board in valuing Suncrete and assuming the risk that the Haymaker Board may not have properly valued the business.
Q:
What happens if I sell my SPAC Class A Ordinary Shares before the Shareholders’ Meeting?
A:
The record date for the Shareholders’ Meeting is earlier than the date that the Business Combination is expected to be completed. If you transfer your SPAC Class A Ordinary Shares after the record date, but before the Shareholders’ Meeting, unless the transferee obtains from you a proxy to vote those shares, you will retain your right to vote at the Shareholders’ Meeting. However, you will not be able to seek redemption of your SPAC Class A Ordinary Shares because you will no longer be able to deliver them for cancellation upon consummation of the Business Combination in accordance with the provisions described in this proxy statement/prospectus and the Existing Organizational Documents. If you transfer your SPAC Class A Ordinary Shares prior to the record date, you will have no right to vote those shares at the Shareholders’ Meeting or seek redemption of those shares.
Q:
How has the announcement of the Business Combination affected the trading price of the Haymaker Units, SPAC Class A Ordinary Shares, and SPAC Public Warrants?
A:
The closing price of the Haymaker Units, SPAC Class A Ordinary Shares, and SPAC Public Warrants on October 8, 2025, the last trading day before announcement of the execution of the Business Combination Agreement, was $11.51, $11.35, and $0.59, respectively. On January 30, 2026, the Haymaker Units, SPAC Class A Ordinary Shares, and SPAC Public Warrants closed at $11.50, $11.38 and $1.42 respectively.
13
Q:
Following the Business Combination, will Haymaker’s securities continue to trade on a stock exchange?
A:
The parties anticipate that, following the Business Combination, the PubCo Class A Common Stock and Assumed SPAC Warrants are expected to be listed on The Nasdaq Global Select Market under the new symbols “RMIX” and “RMIX.W,” respectively, and the Haymaker Units, SPAC Class A Ordinary Shares, and SPAC Warrants will cease trading on the NYSE and will be deregistered under the Exchange Act.
Q:
What vote is required to approve the Proposals presented at the Shareholders’ Meeting?
A:
The approval of each of the Initial Merger Proposal, the Acquisition Merger Proposal, the Domestication Proposal, the Advisory Organizational Documents Proposals, the NYSE Proposal, the 2026 Plan Proposal, the ESPP Proposal, and the Adjournment Proposal is being proposed as an ordinary resolution, requiring the affirmative vote (in person or by proxy) of the holders of a simple majority of the holders of SPAC Class A Ordinary Shares and SPAC Class B Ordinary Shares entitled to vote and actually casting votes thereon at the Shareholders’ Meeting, voting as a single class. Approval of the Organizational Documents Proposal requires a special resolution under Cayman Islands law, requiring the affirmative vote (in person or by proxy) of the holders of at least two-thirds of the SPAC Class A Ordinary Shares and SPAC Class B Ordinary Shares entitled to vote and actually casting votes thereon at the Shareholders’ Meeting, voting as a single class. Accordingly, a shareholder’s failure to vote in person, online, or by proxy at the Shareholders’ Meeting will have no effect on the outcome of the vote on any of the Proposals, assuming a valid quorum is established. Abstentions and broker non-votes, while considered present for the purposes of establishing a quorum, will not count as votes cast at the Shareholders’ Meeting.
Q:
What vote is required to approve the Proposals presented at the Warrantholders’ Meeting?
A:
The Warrant Amendment Proposal requires the vote of the registered holders of a majority of the SPAC Warrants issued and outstanding as of the record date. Accordingly, a warrantholder’s failure to vote by proxy or to vote virtually at the Warrantholders’ Meeting, an abstention from voting, or a broker non-vote, will have the same effect as a vote “AGAINST” the Warrant Amendment Proposal.
The Warrantholder Adjournment Proposal will be approved and adopted if the holders of a majority of the SPAC Warrants, represented virtually or by proxy and voted thereon at the Warrantholders’ Meeting, vote “FOR” the Warrantholder Adjournment Proposal.
Q:
May the Sponsor, Haymaker’s directors, officers, advisors, or any of their respective affiliates purchase Public Shares in connection with the Business Combination?
A:
If Haymaker seeks shareholder approval of the Business Combination and does not conduct redemptions in connection with such Business Combination pursuant to the tender offer rules, the Sponsor, and Haymaker’s Initial Shareholders, directors, officers, advisors or their affiliates may purchase Public Shares or public warrants in privately negotiated transactions or in the open market either prior to or following the completion of the Business Combination. There is no limit on the number of shares such Initial Shareholders, directors, officers or their affiliates may purchase in such transactions, subject to compliance with applicable law. If they engage in such transactions, they will not make any such purchases when they are in possession of any material nonpublic information not disclosed publicly or if such purchases are prohibited by Regulation M under the Exchange Act. Haymaker does not anticipate that such purchases, if any, would constitute a tender offer subject to the tender offer rules under the Exchange Act or a going-private transaction subject to the going-private rules under the Exchange Act; however, if the purchasers determine at the time of any such purchases that the purchases are subject to such rules, the purchasers will comply with such rules. Any such purchases will be reported pursuant to Section 13 and Section 16 of the Exchange Act to the extent such purchasers are subject to such reporting requirements. None of the funds held in the trust account will be used to purchase shares or public warrants in such transactions prior to the consummation of the Business Combination. The purpose of any such purchases of shares could be to increase the likelihood of obtaining shareholder approval of the Business Combination or to satisfy a closing condition in an
14
agreement that requires Haymaker to have a minimum net worth or a certain amount of cash at the closing of the Business Combination, where it appears that such requirement would otherwise not be met, provided that any shares purchased would not be permitted to vote in favor of the Business Combination. The purpose of any such purchases of public warrants could be to reduce the number of public warrants outstanding or to vote such warrants on any matters submitted to the warrantholders for approval in connection with our Business Combination. Any such purchases of our securities may result in the completion of the Business Combination that may not otherwise have been possible. In addition, if such purchases are made, the public “float” of Haymaker’s Class A Common Shares or warrants may be reduced and the number of beneficial holders of Haymaker’s securities may be reduced, which may make it difficult to maintain or obtain the quotation, listing or trading of our securities on a national securities exchange. For more information, see the subsection titled “The Business Combination — Potential Purchases of Public Shares.”
Q:
How many votes do I have at the Shareholders’ Meeting?
A:
Haymaker’s shareholders are entitled to one vote at the Shareholders’ Meeting for each SPAC Class A Ordinary Share or SPAC Class B Ordinary Share held of record as of [•], 2026, the record date for the Shareholders’ Meeting. As of the close of business on the record date, there were [•] outstanding SPAC Class A Ordinary Shares, which are held by Public Shareholders, and [•] outstanding SPAC Class B Ordinary Shares, which are held by the Initial Shareholders.
Q:
What constitutes a quorum at the Shareholders’ Meeting?
A:
Holders of one third of SPAC Class A Ordinary Shares and SPAC Class B Ordinary Shares issued and outstanding and entitled to vote at the Shareholders’ Meeting, present in person, online, or by proxy, constitute a quorum. In the absence of a quorum, the Shareholders’ Meeting shall stand adjourned to the same day in the next week at the same time and/or place or to such other day, time and/or place as the SPAC Board may determine. As of the record date for the Shareholders’ Meeting, [•] SPAC Class A Ordinary Shares and SPAC Class B Ordinary Shares, in the aggregate, would be required to achieve a quorum. Abstentions will count as present for the purposes of establishing a quorum with respect to each Proposal.
Q:
What constitutes a quorum at the Warrantholders’ Meeting?
A:
A quorum of Haymaker’s SPAC Public Warrantholders is necessary to hold a valid meeting. A quorum will be present at the Warrantholders’ Meeting if holders of at least a majority of the SPAC Public Warrants will count as present for the purposes of establishing a quorum.
Q:
How will the Sponsor and Haymaker’s directors and officers vote?
A:
The Sponsor and certain of Haymaker’s directors and officers have agreed to vote any SPAC Class A Ordinary Shares and SPAC Class B Ordinary Shares owned by them in favor of the Business Combination and the other Proposals. Currently, they own approximately 22% of Haymaker’s outstanding SPAC Class A Ordinary Shares and SPAC Class B Ordinary Shares, in the aggregate. Please see the subsection titled “The Business Combination — Related Agreements.”
Q:
What interests do the current officers and directors of Haymaker have in the Business Combination?
A:
When you consider the SPAC Board’s recommendation of the Proposals, you should keep in mind that SPAC’s officers and directors have interests in the Business Combination that are different from, or in addition to, those of other shareholders generally. SPAC’s directors were aware of and considered these interests, among other matters, in evaluating the Business Combination, and in recommending to shareholders that they approve the Business Combination. Shareholders should take these interests into account in deciding whether to approve the Business Combination. See the subsection titled “The Business Combination — Interests of the Sponsor and Haymaker Directors and Officers in the Business Combination” for additional information. The SPAC Board was aware of and considered these interests, among other matters, in recommending that SPAC shareholders vote “FOR” each of the Proposals. These interests include, among other things:
15
•
the fact that the Sponsor holds 797,600 private placement units, consisting of 398,800 private placement warrants (provided, that such warrants will be conveyed to Dothan Independent in the Sponsor Distribution, as provided in the Sponsor Subscription Agreement) and 797,600 private placement shares, acquired at an aggregate purchase price of $7,976,000, which, if unrestricted and freely tradeable, would be valued at approximately $9,642,984, based on the most recent closing prices of the SPAC Public Warrants and the SPAC Class A Ordinary Shares on January 30, 2026 of $1.42 per warrant and $11.38 per share, respectively (prior to giving effect to the Sponsor Distribution);
•
the fact that the Sponsor and SPAC’s officers and directors have agreed to not redeem any SPAC Class A Ordinary Shares held by them in connection with a shareholder vote to approve the Business Combination;
•
the fact that the Sponsor paid an aggregate of $25,000 for 5,750,000 SPAC Founder Shares (provided, that 2,800,000 SPAC Founder Shares will be conveyed to Dothan Independent in the Sponsor Distribution, as provided in the Sponsor Subscription Agreement), and that such SPAC Founder Shares could have a significantly higher value at the time of the Business Combination, which if unrestricted and freely tradable would be valued at approximately $65,435,000, based on the most recent closing price of the SPAC Class A Ordinary Shares of $11.38 per share on January 30, 2026 (prior to giving effect to the Sponsor Distribution);
•
if the Trust Account is liquidated, including in the event SPAC is unable to consummate an initial business combination within the completion window set forth in the Existing Organizational Documents, the Sponsor has agreed to indemnify SPAC to ensure that the proceeds in the Trust Account are not reduced below $10.00 per Public Share, or such lesser amount per Public Share as is in the Trust Account on the liquidation date, by the claims of (a) any third party (other than SPAC’s independent registered public accounting firm) for services rendered or products sold to SPAC or (b) a prospective target business with which SPAC has entered into a letter of intent, confidentiality or other similar agreement or business combination agreement, but only if such a third party or target business has not executed a waiver of all rights to seek access to the Trust Account;
•
the fact that the Sponsor and SPAC’s officers, directors and advisors will be reimbursed for out-of-pocket expenses incurred in connection with activities on SPAC’s behalf, such as identifying potential target businesses and performing due diligence on suitable business combinations;
•
the fact that the Sponsor and SPAC’s officers, directors and advisors will lose their entire investment in SPAC if an Initial Business Combination is not completed within the Combination Period.
•
the fact that the Sponsor has invested an aggregate of $8,001,000 (consisting of $25,000 for the SPAC Founder Shares and $7,976,000 for the private placement units), which means that the Sponsor and Haymaker’s officers and directors stand to make a significant profit on their investment and could potentially recoup their entire investment in Haymaker even if the trading price of the PubCo Class A Common Stock was as low as approximately $2.34 per share (after giving effect to the transfer to Dothan Independent of the Dothan Founder Shares and Dothan Assumed Warrants following the Sponsor Distribution and assuming the loans and out-of-pocket expenses described below are repaid and reimbursed, respectively, by Haymaker). Therefore, the Sponsor and Haymaker’s directors and officers may experience a positive rate of return on their investment, even if our Public Shareholders experience a negative rate of return on their investment;
•
the fact that after the Business Combination, assuming there are no redemptions of Public Shares in connection with the Business Combination, the Sponsor will beneficially own approximately 1.2% of the PubCo Class A Common Stock. Please see the section titled “Summary of the Proxy Statement/Prospectus — Ownership of New Suncrete After the Closing” for additional information;
•
the fact that the Sponsor and Haymaker’s directors and officers may be incentivized to complete the Business Combination, or an alternative initial business combination, with a less favorable company or on terms less favorable to shareholders, rather than to liquidate, which would cause the Sponsor to lose its entire investment. As a result, the Sponsor may have a conflict of interest in determining whether Suncrete is an appropriate business with which to complete a business combination and/or in evaluating the terms of the Business Combination;
16
•
the fact that the Sponsor and Haymaker’s officers and directors (or their affiliates) have made, and may make in the future, working capital and extension loans to Haymaker. As of September 30, 2025, the Sponsor has loaned an aggregate of approximately $1,880,000 to Haymaker under unsecured promissory notes to fund operating and transaction expenses in connection with the Business Combination and fund payments into the Trust Account, in accordance with the Existing Organizational Documents, to extend the date by which Haymaker must consummate an initial business combination, and may make additional loans after the date of this proxy statement/prospectus for such purposes. If the Business Combination is not consummated and another business combination is not otherwise completed, these working capital loans may not be repaid and would be forgiven except to the extent there are funds available to Haymaker outside of the Trust Account;
•
the fact that pursuant to the Existing Organizational Documents, Haymaker has renounced any interest or expectancy of Haymaker in, or in being offered an opportunity to participate in, any potential transaction or matter which may be a corporate opportunity for both Haymaker and any individual serving as a director or officer of Haymaker, about which any such director or officer acquires knowledge. In the course of their other business activities, Haymaker’s officers and directors may have become aware of other investment and business opportunities which might have been appropriate for presentation to Haymaker as well as the other entities with which they were affiliated. Haymaker’s management had pre-existing fiduciary duties and contractual obligations and if there was a conflict of interest in determining to which entity a particular business opportunity should be presented, any entity with whom Haymaker’s management had a pre-existing fiduciary obligation would have been presented the opportunity before Haymaker was presented with it (see the subsection titled “Fiduciary Duties of Haymaker’s Directors and Officers” for more information). Haymaker does not believe, however, that the fiduciary duties or contractual obligations of Haymaker’s officers or directors materially affected Haymaker’s search for a business combination, including the negotiation or recommendation thereof or the provision of advice in connection therewith;
•
the fact that the Sponsor transferred an indirect interest in a portion of its SPAC Founder Shares and all of its private placement warrants to Dothan Independent;
•
the anticipated service of Andrew Heyer as a director and Christopher Bradley as a consultant of New Suncrete following the Business Combination, and the compensation that they will receive for such service; and
•
the fact that Haymaker’s existing directors and officers will be entitled to indemnification and the continuation of Haymaker’s directors’ and officers’ liability insurance after the Business Combination.
For more information regarding certain conflicts of interests of SPAC and its affiliates relating to the business combination and the other proposals to be presented at the special meeting, see “The Business Combination — Interests of the Sponsor and Haymaker Directors and Officers in the Business Combination.”
Q:
What happens if I vote against the Business Combination Proposals?
A:
Under the Existing Organizational Documents, if the Business Combination Proposals are not approved and Haymaker does not otherwise consummate an alternative Initial Business Combination within the Combination Period, Haymaker will be required to (a) cease all operations except for the purpose of winding up; (b) as promptly as reasonably possible but not more than ten business days thereafter, redeem the public shares, at a per-share price, payable in cash, equal to the aggregate amount then on deposit in the Trust Account, including interest earned on the funds held in the Trust Account and not previously released to Haymaker (less taxes payable and up to $100,000 of interest to pay dissolution expenses), divided by the number of then public shares in issue, which redemption will completely extinguish public shareholders’ rights as shareholders (including the right to receive further liquidation distributions, if any); and (c) liquidate and dissolve as promptly as reasonably possible following such redemption, subject to the approval of Haymaker’s remaining shareholders and the Haymaker Board.
17
Q:
Do I have redemption rights?
A:
Pursuant to the Existing Organizational Documents, a Public Shareholder, other than the initial shareholders, may elect to redeem all or a portion of its Public Shares for cash at least two business days prior to the scheduled vote on the Business Combination, in accordance with the provisions of the Existing Organizational Documents, if the Business Combination is approved and consummated. As a holder of Public Shares, you will be entitled to receive cash for any Public Shares to be redeemed only if you:
•
hold Public Shares or, if you hold Public Shares through Haymaker Units, you elect to separate your Haymaker Units into the underlying SPAC Class A Ordinary Shares and SPAC Public Warrants prior to exercising your redemption rights with respect to the Public Shares;
•
submit a written request to Continental Stock Transfer & Trust Company, Haymaker’s transfer agent, in which you (i) request that New Suncrete redeem all or a portion of your Public Shares for cash and (ii) identify yourself as the beneficial holder of the Public Shares and provide your legal name, phone number, and address; and
•
deliver your Public Shares to Continental Stock Transfer & Trust Company, Haymaker’s transfer agent, physically or electronically through The Depository Trust Company (“DTC”).
Holders must complete the procedures for electing to redeem their Public Shares in the manner prescribed by the Existing Organizational Documents and as described above prior to 5:00 p.m., Eastern Time, on [•], 2026 (two business days before the vote on the Business Combination at the Shareholders’ Meeting) in order for their shares to be redeemed.
Holders of Haymaker Units must elect to separate the Haymaker Units into the underlying SPAC Class A Ordinary Shares and SPAC Public Warrants prior to exercising redemption rights with respect to the Public Shares. If Public Shareholders hold their Haymaker Units in an account at a brokerage firm or bank, such Public Shareholders must notify their broker or bank that they elect to separate the Haymaker Units into the underlying SPAC Class A Ordinary Shares and SPAC Public Warrants, or if a holder holds Haymaker Units registered in its own name, the holder must contact Continental Stock Transfer & Trust Company, Haymaker’s transfer agent, directly and instruct it to do so. The redemption rights include the requirement that a holder must identify itself to Haymaker in order to validly redeem its shares. Public Shareholders (other than the Initial Shareholders) may elect to exercise their redemption rights with respect to their Public Shares regardless of whether they vote “FOR” or “AGAINST” the Business Combination Proposals. If the Business Combination is not consummated, the Public Shares will not be redeemed. If the Business Combination is approved and consummated, and if a Public Shareholder properly exercises its redemption right with respect to all or a portion of the Public Shares that it holds and timely delivers its public shares to Continental Stock Transfer & Trust Company, then prior to the Domestication Effective Time the SPAC will redeem such Public Shares for a per-share redemption price, payable in cash, equal to the aggregate amount then on deposit in the Trust Account, calculated as of two business days prior to the consummation of the Business Combination, including interest earned on the trust account (such interest shall be net of taxes payable) and not previously released to SPAC to pay its taxes, divided by the number of then issued and outstanding public shares. For illustrative purposes, as of the record date, this would have amounted to approximately $[•] per issued and outstanding Public Share. If a Public Shareholder exercises its redemption rights in full, then it will not own Public Shares or shares of PubCo Class A Common Stock following the redemption. See the subsection titled “Extraordinary General Meeting of Shareholders and Special Meeting of Warrantholders — Redemption Rights” for the procedures to be followed if you wish to exercise your redemption rights with respect to your Public Shares.
If you are a holder of SPAC Class A Ordinary Shares and you exercise your redemption rights, such exercise may not result in the loss of any SPAC Public Warrants that you may hold. The amount of SPAC Class A Ordinary Shares redeemed will have no impact on your ability to exercise your redemption rights. Assuming the maximum redemption scenario where 18,672,343 SPAC Class A Ordinary Shares are redeemed, the SPAC Public Warrants retained by such redeeming holders would have an aggregate market value of approximately $23,425,499 based upon the closing price of $1.42 per warrant as of
18
January 30, 2026. Additional shares of PubCo Class A Common Stock may be issuable in the future, upon the exercise of the Assumed SPAC Warrants, after the consummation of the Business Combination. The issuance of such shares could adversely impact the market price of PubCo Class A Common Stock. Furthermore, while the exercise of redemption rights by holders will not decrease the amount of Assumed SPAC Warrants, it will reduce the amount of cash in the trust account, which may heighten such impact. See “Risk Factors — Risks Related to the Business Combination and Haymaker” for further discussion of the risks related to the Assumed SPAC Warrants retained by such redeeming holders.
Q:
Will how I vote affect my ability to exercise redemption rights?
A:
No. You may exercise your redemption rights whether you vote your SPAC Class A Ordinary Shares for or against or abstain from voting on the Business Combination Proposals or any other Proposal described in this proxy statement/prospectus. As a result, the Business Combination can be approved by shareholders who will redeem their shares and no longer remain shareholders.
Q:
How do I exercise my redemption rights?
A:
In order to exercise your redemption rights, you must (a) if you hold your SPAC Class A Ordinary Shares through Haymaker Units, elect to separate your Haymaker Units into the underlying SPAC Class A Ordinary Shares and SPAC Public Warrants prior to exercising your redemption rights with respect to the Public Shares and (b) prior to 5:00 p.m., Eastern Time, on [•], 2026 (two business days before the Shareholders’ Meeting), tender your shares physically or electronically and submit a request in writing that Haymaker redeem your Public Shares for cash to Continental Stock Transfer & Trust Company, Haymaker’s transfer agent, at the following address:
Continental Stock Transfer & Trust Company
1 State Street, 30th Floor
New York, New York 10004-1561
Attention: Alwyn Burton
Email: aburton@continentalstock.com
1 State Street, 30th Floor
New York, New York 10004-1561
Attention: Alwyn Burton
Email: aburton@continentalstock.com
Notwithstanding the foregoing, a Public Shareholder, together with any of his, her, or its affiliates or any other person with whom it is acting in concert or as a “group” (as defined in Section 13(d)(3) of the Exchange Act), will be restricted from seeking redemption rights with respect to his, her, or its shares or, if part of such a group, the group’s shares, in excess of the 15% threshold without the prior written consent of Haymaker. Accordingly, all Public Shares in excess of the 15% threshold beneficially owned by a Public Shareholder or group will not be redeemed for cash. In order to determine whether a shareholder is acting in concert or as a group with any other shareholder, Haymaker will require each Public Shareholder seeking to exercise redemption rights to certify to Haymaker whether such shareholder is acting in concert or as a group with any other public shareholder. Shareholders seeking to exercise their redemption rights and opting to deliver physical certificates should allot sufficient time to obtain physical certificates from the transfer agent and time to effect delivery. It is Haymaker’s understanding that shareholders should generally allot at least two weeks to obtain physical certificates from the transfer agent. However, Haymaker does not have any control over this process and it may take longer than two weeks. Shareholders who hold their shares in street name will have to coordinate with their bank, broker, or other nominee to have the shares certificated or delivered electronically.
Holders of outstanding Haymaker Units must separate the underlying SPAC Class A Ordinary Shares and SPAC Public Warrants prior to exercising redemption rights with respect to the Public Shares. If you hold Haymaker Units registered in your own name, you must deliver the certificate for such units or deliver such units electronically to Continental Stock Transfer & Trust Company with written instructions to separate such units into Public Shares and SPAC Public Warrants. This must be completed far enough in advance to permit the mailing of the Public Share certificates or electronic delivery of the Public Shares back to you so that you may then exercise your redemption rights with respect to the Public Shares following the separation of such Public Shares from the Haymaker Units.
If a broker, dealer, commercial bank, trust company, or other nominee holds your Haymaker Units, you must instruct such nominee to separate your Haymaker Units. Your nominee must send written
19
instructions by facsimile to Continental Stock Transfer & Trust Company. Such written instructions must include the number of Haymaker Units to be split and the nominee holding such Haymaker Units. Your nominee must also initiate electronically, using DTC’s DWAC (deposit withdrawal at custodian) system, a withdrawal of the relevant Haymaker Units and a deposit of the corresponding number of Public Shares and SPAC Public Warrants. This must be completed far enough in advance to permit your nominee to exercise your redemption rights with respect to the Public Shares following the separation of such Public Shares from the Haymaker Units. While this is typically done electronically on the same business day, you should allow at least one full business day to accomplish the separation. If you fail to cause your Public Shares to be separated in a timely manner, you will likely not be able to exercise your redemption rights.
Any demand for redemption, once made, may be withdrawn at any time until the deadline for exercising redemption requests and, thereafter, with Haymaker’s consent, until the vote is taken with respect to the Business Combination. If you delivered your Public Shares for redemption to the transfer agent and decide within the required timeframe not to exercise your redemption rights, you may request that the transfer agent return the shares (physically or electronically). You may make such request by contacting Haymaker’s transfer agent at the email address or address listed under the question “Who can help answer my questions?” below.
Q:
What are the U.S. federal income tax consequences of exercising my redemption rights?
A:
The receipt of cash by a beneficial holder of PubCo Class A Common Stock in redemption of such stock will be taxable event for U.S. federal income tax purposes in the case of a U.S. Holder (as defined below) and could be a taxable event for U.S. federal income tax purposes in the case of a non-U.S. Holder (as defined below). Please see the discussion below under the caption “The Business Combination — Material U.S. Federal Income Tax Considerations — Effects to U.S. Holders of Exercising Redemption Rights” or “The Business Combination — Material U.S. Federal Income Tax Considerations — Effects to Non-U.S. Holders of Exercising Redemption Rights,” as applicable, for additional information. All Holders considering the exercise of their redemption rights should consult with their tax advisors with respect to the U.S. federal income tax consequences of exercising such redemption rights.
Because the redemption of stock from U.S. Holders that exercise their redemption rights will occur prior to the Domestication and the Initial Merger, such redemption will be treated for U.S. federal income tax purposes as being made by a non-U.S. corporation (SPAC). Please see the discussion below under the caption “The Business Combination — Material U.S. Federal Income Tax Considerations — Effects to U.S. Holders of Exercising Redemption Rights” or “The Business Combination — Material U.S. Federal Income Tax Considerations — Effects to Non-U.S. Holders of Exercising Redemption Rights,” as applicable, for additional information. The tax considerations for U.S. Holders with respect to the Domestication and the Initial Merger are discussed more fully below under the caption “The Business Combination — Material U.S. Federal Income Tax Considerations — Effects of the Domestication on U.S. Holders” and “The Business Combination — Material U.S. Federal Income Tax Considerations — Effects of the Mergers on U.S. Holders” respectively.
All Holders of Public Shares considering exercising their redemption rights are urged to consult with their tax advisors with respect to the potential tax consequences to them of the Initial Merger and the exercise of their redemption rights.
Q:
What happens if a substantial number of Public Shareholders vote in favor of the Business Combination and exercise their redemption rights?
A:
Public Shareholders are not required to vote in respect of the Business Combination Proposals in order to exercise their redemption rights. Accordingly, the Business Combination may be consummated even though the funds available from the Trust Account and the number of Public Shareholders are reduced as a result of redemptions by Public Shareholders.
If a shareholder does not redeem their SPAC Class A Ordinary Shares, but other Public Shareholders do elect to redeem, the non-redeeming shareholders would own shares with a lower book value per share.
20
If no Public Shareholders exercise redemption rights with respect to their SPAC Class A Ordinary Shares in connection with the Business Combination, the pro forma combined book value per share as of September 30, 2025 would have been $5.32. If Public Shareholders exercise redemption rights with respect to 4,668,086 SPAC Class A Ordinary Shares, representing 25% of the maximum contractual redemption scenario, the pro forma combined book value per share as of September 30, 2025 would have been $5.01. If Public Shareholders exercise redemption rights with respect to 9,336,172 SPAC Class A Ordinary Shares, representing 50% of the maximum contractual redemption scenario, the pro forma combined book value per share as of September 30, 2025 would have been $4.59. If Public Shareholders exercise redemption rights with respect to 14,004,258 SPAC Class A Ordinary Shares, representing 75% of the maximum contractual redemption scenario, the pro forma combined book value per share as of September 30, 2025 would have been $4.11. If Public Shareholders exercise redemption rights with respect to 18,672,343 of the outstanding SPAC Class A Ordinary Shares, representing the maximum contractual redemption scenario, the pro forma combined book value per share as of September 30, 2025 would have been $3.55.
The Business Combination Agreement contains a condition to the Closing that, after giving effect to the transactions contemplated hereby (including the PIPE Offering) the Available Closing SPAC Cash shall not be less than $150,000,000. The maximum contractual redemption scenario represents the maximum number of Public Shares that may be redeemed while satisfying the condition mentioned above.
Q:
What are the possible sources and the extent of dilution that the Public Shareholders that elect not to redeem their shares will experience in connection with the Business Combination?
A:
After the completion of the Business Combination, Public Shareholders will own a significantly smaller percentage of New Suncrete than they currently own of Haymaker. Consequently, the Public Shareholders, as a group, will have reduced ownership and voting power in New Suncrete compared to their ownership and voting power in Haymaker. For the potential impact of redemptions on the ownership percentage of Public Shareholders in a range of redemption scenarios, with the maximum redemption scenario representing the maximum number of redemptions after which the Minimum Cash Condition is satisfied, please see “What equity stake will Haymaker’s current shareholders and the holders of the Haymaker Founder Shares hold in New Suncrete following the consummation of the Business Combination?”.
Q:
If I am a warrantholder, can I exercise redemption rights with respect to my warrants?
A:
No. The holders of SPAC Warrants have no redemption rights with respect to such warrants.
Q:
Do I have appraisal rights if I object to the proposed Business Combination?
A:
No. There are no appraisal rights available to holders of SPAC Class A Ordinary Shares, SPAC Class B Ordinary Shares, or SPAC Warrants in connection with the Business Combination under the Companies Act (Revised) of the Cayman Islands or the DGCL.
Q:
What happens to the funds deposited in the Trust Account after consummation of the Business Combination?
A:
If the Business Combination Proposals are approved and the Business Combination is consummated, Haymaker intends to use a portion of the funds held in the Trust Account to pay (a) any transaction costs associated with the Business Combination Agreement and Business Combination (including payment of the Sponsor Notes), (b) taxes and deferred underwriting discounts and commissions from the IPO, and (c) for any redemptions of Public Shares to public shareholders who have properly exercised their redemption rights. The remaining balance in the Trust Account, together with the proceeds from the PIPE Offering, will be used for general corporate purposes of New Suncrete. See the section titled “The Business Combination” for additional information.
21
Q:
What happens if the Business Combination is not consummated or is terminated?
A:
There are certain circumstances under which the Business Combination Agreement may be terminated. See the subsection titled “The Business Combination — Termination” for additional information regarding the parties’ specific termination rights. In accordance with the Existing Organizational Documents, if an Initial Business Combination is not consummated within the Combination Period, Haymaker will (a) cease all operations except for the purpose of winding up, (b) as promptly as reasonably possible but not more than ten business days thereafter, redeem the Public Shares, at a per-share price, payable in cash, equal to the aggregate amount then on deposit in the Trust Account, including interest earned on the funds held in the Trust Account and not previously released to Haymaker to pay its taxes (less up to $100,000 of interest to pay dissolution expenses and net of taxes payable), divided by the number of then-outstanding Public Shares, which redemption will completely extinguish Public Shareholders’ rights as shareholders (including the right to receive further liquidating distributions, if any), and (c) as promptly as reasonably possible following such redemption, subject to the approval of Haymaker’s remaining shareholders and the Haymaker Board, liquidate and dissolve, subject in each case of (b) and (c) above to Haymaker’s obligations under Cayman Islands law to provide for claims of creditors and in all cases subject to the other requirements of applicable law.
It is expected that the amount of any distribution Public Shareholders will be entitled to receive upon its dissolution will be approximately the same as the amount they would have received if they had redeemed their shares in connection with the Business Combination, subject in each case to Haymaker’s obligations under Cayman Islands law to provide for claims of creditors and in all cases subject to the other requirements of applicable law. Holders of the Haymaker Founder Shares have waived any right to any liquidating distributions with respect to those shares.
In the event of liquidation, there will be no distribution with respect to the outstanding SPAC Warrants. Accordingly, the SPAC Warrants will expire worthless.
Q:
When is the Business Combination expected to be consummated?
A:
It is currently anticipated that the Business Combination will be consummated promptly following the Shareholders’ Meeting to be held on [•], 2026 provided that all the requisite shareholder approvals are obtained and other conditions to the consummation of the Business Combination have been satisfied or waived. For a description of the conditions for the completion of the Business Combination, see the subsection titled “The Business Combination — Conditions to Consummation of the Business Combination Agreement.”
Q:
What do I need to do now?
A:
You are urged to read carefully and consider the information included in this proxy statement/prospectus, including the section titled “Risk Factors” and the annexes attached to this proxy statement/prospectus, and to consider how the Business Combination will affect you as a shareholder. You should then vote as soon as possible in accordance with the instructions provided in this proxy statement/prospectus and on the enclosed proxy card or, if you hold your shares through a brokerage firm, bank, or other nominee, on the voting instruction form provided by the broker, bank, or nominee.
Q:
How do I vote?
A:
If you were a holder of record of SPAC Class A Ordinary Shares or SPAC Class B Ordinary Shares on [•], 2026, the record date for the Shareholders’ Meeting, you may vote with respect to the Proposals online at the virtual extraordinary general meeting or by completing, signing, dating, and returning the enclosed proxy card in the postage-paid envelope provided. If you hold your shares in “street name,” which means your shares are held of record by a broker, bank, or other nominee, you should follow the instructions provided by your broker, bank, or nominee to ensure that votes related to the shares you beneficially own are properly counted. In this regard, you must provide the record holder of your shares with instructions on how to vote your shares or, if you wish to virtually attend the Shareholders’ Meeting and vote online, obtain a proxy from your broker, bank, or nominee.
22
Q:
What will happen if I abstain from voting or fail to vote at the Shareholders’ Meeting?
A:
At the Shareholders’ Meeting, a properly executed proxy marked “ABSTAIN” with respect to a particular proposal will count as present for purposes of determining whether a quorum is present. For purposes of approval, failure to vote or an abstention will have no effect on the Proposals, assuming a valid quorum is established.
Q:
What will happen if I sign and submit my proxy card without indicating how I wish to vote?
A:
Signed and dated proxies received by Haymaker without an indication of how the shareholder intends to vote on a proposal will be voted “FOR” each Proposal being submitted to a vote of the shareholders at the Shareholders’ Meeting.
Q:
If I am not going to attend the Shareholders’ Meeting online, should I submit my proxy card instead?
A:
Yes. Whether you plan to attend the Shareholders’ Meeting or not, please read this proxy statement/prospectus carefully, and vote your shares by completing, signing, dating, and returning the enclosed proxy card in the postage-paid envelope provided.
Q:
If my shares are held in “street name,” will my broker, bank, or nominee automatically vote my shares for me?
A:
No. Under the rules of various national and regional securities exchanges, your broker, bank, or nominee cannot vote your shares with respect to non-discretionary matters unless you provide instructions on how to vote in accordance with the information and procedures provided to you by your broker, bank, or nominee. Haymaker believes the Proposals presented to Haymaker’s will be considered non-discretionary and therefore your broker, bank, or nominee cannot vote your shares without your instruction. Your bank, broker, or other nominee can vote your shares only if you provide instructions on how to vote. You should instruct your broker to vote your shares in accordance with directions you provide.
Q:
May I change my vote after I have submitted my executed proxy card?
A:
Yes. You may change your vote by sending a later-dated, signed proxy card to Haymaker at the address listed below so that it is received by Haymaker prior to the Shareholders’ Meeting or by attending the Shareholders’ Meeting online and voting there. You also may revoke your proxy by sending a notice of revocation to Haymaker, which must be received prior to the Shareholders’ Meeting.
Q:
What should I do if I receive more than one set of voting materials?
A:
You may receive more than one set of voting materials, including multiple copies of this proxy statement/ prospectus and multiple proxy cards or voting instruction forms. For example, if you hold your shares in more than one brokerage account, you will receive a separate voting instruction form for each brokerage account in which you hold shares. If you are a holder of record and your shares are registered in more than one name, you will receive more than one proxy card. Please complete, sign, date, and return each proxy card and voting instruction form that you receive in order to cast your vote with respect to all of your shares.
Q:
Who can help answer my questions?
A:
If you have questions about the Proposals or if you need additional copies of the proxy statement/prospectus or the enclosed proxy card you should contact Haymaker’s proxy solicitor at:
Sodali & Co.
430 Park Avenue, 14th Floor
New York, New York 10022
Stockholders Call Toll-Free in North America: (800) 662-5200
Outside of North America Call Collect: (203) 658-94000
E-mail: HYAC@investor.sodali.com.
430 Park Avenue, 14th Floor
New York, New York 10022
Stockholders Call Toll-Free in North America: (800) 662-5200
Outside of North America Call Collect: (203) 658-94000
E-mail: HYAC@investor.sodali.com.
23
To obtain timely delivery, Haymaker’s shareholders must request the materials no later than five business days prior to the Shareholders’ Meeting.
You may also obtain additional information about Haymaker from documents filed with the SEC by following the instructions in the section titled “Where You Can Find Additional Information.”
If you intend to seek redemption of your Public Shares, you will need to send a letter demanding redemption and deliver your shares (either physically or electronically) to Haymaker’s transfer agent at least two business days prior to the Shareholders’ Meeting in accordance with the procedures detailed under the question “How do I exercise my redemption rights?” If you have questions regarding the certification of your position or delivery of your shares, please contact:
Continental Stock Transfer & Trust Company
1 State Street, 30th Floor
New York, New York 10004-1561
Attention: Alwyn Burton
Email: aburton@continentalstock.com
1 State Street, 30th Floor
New York, New York 10004-1561
Attention: Alwyn Burton
Email: aburton@continentalstock.com
Q:
Who will solicit and pay the cost of soliciting proxies?
A:
The Haymaker Board is soliciting your proxy to vote your SPAC Class A Ordinary Shares and SPAC Class B Ordinary Shares on all matters scheduled to come before the Shareholders’ Meeting. Haymaker will pay the cost of soliciting proxies for the Shareholders’ Meeting. Haymaker has engaged Sodali to assist in the solicitation of proxies for the Shareholders’ Meeting. Haymaker has agreed to pay Sodali a fee of $22,500 plus disbursements. Haymaker will reimburse Sodali for reasonable out-of-pocket expenses and will indemnify Sodali and its affiliates against certain claims, liabilities, losses, damages, and expenses.
Haymaker will also reimburse banks, brokers, and other custodians, nominees, and fiduciaries representing beneficial owners of SPAC Class A Ordinary Shares and SPAC Class B Ordinary Shares for their expenses in forwarding soliciting materials to beneficial owners of SPAC Class A Ordinary Shares and SPAC Class B Ordinary Shares and in obtaining voting instructions from those owners. Haymaker’s directors and officers may also solicit proxies by telephone, by facsimile, by mail, on the Internet, or in person. They will not be paid any additional amounts for soliciting proxies.
24
SUMMARY OF THE PROXY STATEMENT/PROSPECTUS
This summary highlights selected information from this proxy statement/prospectus and does not include all of the information that is important to you. To better understand the Business Combination and the Proposals to be considered at the Shareholders’ Meeting, you should read this entire proxy statement/prospectus carefully, including the annexes, the sections titled “Risk Factors,” “Cautionary Note Regarding Forward- Looking Statements,” “Information about Suncrete,” “Information about Haymaker,” “Management’s Discussion and Analysis of Financial Condition and Results of Operations of Suncrete” and “Management’s Discussion and Analysis of Financial Condition and Results of Operations of Haymaker,” and the consolidated financial statements and related notes included elsewhere in this proxy statement/prospectus. See also the section titled “Where You Can Find Additional Information.”
The Parties to the Business Combination
Haymaker Acquisition Corp. 4
Haymaker is a Cayman Islands exempted company incorporated on March 7, 2023 for the purpose of effecting a merger, share exchange, asset acquisition, share purchase, reorganization, or similar business combination involving Haymaker and one or more businesses or entities.
The SPAC Class A Ordinary Shares, SPAC Public Warrants, and Haymaker Units, consisting of one SPAC Class A Ordinary Share and one-half of one SPAC Public Warrant, are traded on the NYSE under the ticker symbols “HYAC,” “HYAC.W,” and “HYAC.U,” respectively. The parties anticipate that, following the Business Combination, the PubCo Class A Common Stock and Assumed SPAC Warrants are expected to be listed on The Nasdaq Global Select Market under the symbols “RMIX” and “RMIX.W,” respectively, and the Haymaker Units, SPAC Class A Ordinary Shares, and SPAC Warrants will cease trading on the NYSE and will be deregistered under the Exchange Act, upon the Initial Closing.
The mailing address of Haymaker’s principal executive office is 324 Royal Palm Way, Suite 300-I, Palm Beach, Florida 33480, and its telephone number is (212) 616-9600.
For more information about Haymaker, see the sections titled “Management’s Discussion and Analysis of Financial Condition and Results of Operations of Haymaker,” “Information About Haymaker,” and the financial statements of Haymaker included herein.
Suncrete
Suncrete is a ready-mix concrete logistics and distribution platform operating across Oklahoma and Arkansas with plans to expand throughout the high-growth U.S. Sunbelt region through acquisitions and organic growth. Suncrete leverages operational scale, technological integration and quality control to serve a diverse base of infrastructure, commercial and residential customers. The mailing address of Suncrete’s principal executive office is 817 E. 4th Street, Tulsa, OK 74120, and its telephone number is (918) 355-5700.
For more information about Suncrete, see the sections titled “Management’s Discussion and Analysis of Financial Condition and Results of Operations of Suncrete,” “Information About Suncrete,” and the financial statements of Suncrete included herein.
PubCo
PubCo is a Delaware corporation that was incorporated on September 30, 2025. PubCo has not commenced operations and has no or nominal assets. To date, PubCo has not conducted any material activities other than those incident to its formation, the Business Combination Agreement, and the Business Combination. PubCo is not currently a reporting company under the Exchange Act. Upon the Closing, the PubCo Class A Common Stock and Assumed SPAC Warrants will be registered under the Exchange Act and are expected to be listed on The Nasdaq Global Select Market under the symbols “RMIX” and “RMIX.W,” respectively.
The mailing address of PubCo’s principal executive office is 324 Royal Palm Way, Suite 300-I, Palm Beach, Florida 33480, and its telephone number is (212) 616-9600.
25
Haymaker Merger Sub I, Inc.
Haymaker Merger Sub I, Inc. is a wholly owned subsidiary of PubCo formed solely for the purpose of effectuating the Initial Merger. Merger Sub I was incorporated under the laws of the State of Delaware on September 30, 2025. Merger Sub I owns no material assets and does not operate any business. The mailing address of Merger Sub I’s principal executive office is 324 Royal Palm Way, Suite 300-I, Palm Beach, Florida 33480, and the telephone number is (212) 616-9600.
Haymaker Merger Sub II, LLC
Haymaker Merger Sub II, LLC is a wholly owned subsidiary of PubCo formed solely for the purpose of effectuating the Acquisition Merger. Merger Sub II was incorporated under the laws of the State of Delaware on September 30, 2025. Merger Sub II owns no material assets and does not operate any business. The mailing address of Merger Sub II’s principal executive office is 324 Royal Palm Way, Suite 300-I, Palm Beach, Florida 33480, and the telephone number is (212) 616-9600.
Sponsor
Haymaker Sponsor IV LLC, the Sponsor, is a special-purpose limited liability company formed to sponsor special purpose acquisition companies. The Sponsor’s business consists solely of organizing, financing, and supporting Haymaker in connection with the identification, evaluation, and consummation of an initial business combination. The Sponsor is affiliated with Mistral Equity Partners, a private equity investment firm focused on consumer and consumer-related products and services businesses. Through this affiliation, the Sponsor relies on the experience and resources of Haymaker’s management team in sourcing and evaluating potential business combination opportunities.
The Business Combination
On October 9, 2025, Haymaker entered into the Business Combination Agreement with Merger Sub I, Merger Sub II, PubCo and Suncrete. Pursuant to the Business Combination Agreement, and subject to the terms and conditions contained therein, the Business Combination will be effected in three steps: (a) on the Closing Date, the Domestication, (b) on the Closing Date and immediately following the Domestication, the Initial Merger, with SPAC surviving the Initial Merger as a wholly owned subsidiary of PubCo; and (c) on the Closing Date and immediately following the Initial Merger and the Acquisition Merger, with Suncrete surviving the Acquisition Merger as a wholly owned subsidiary of New Suncrete.
For more information about the Business Combination Agreement and the Business Combination and other transactions contemplated thereby, see the section titled “The Business Combination.”
Restrictions on Transfer of Securities
In connection with the Business Combination, certain equityholders of Suncrete, the Sponsor, and certain directors and officers of the SPAC have agreed to or are expected to agree to restrictions on the transfer of their securities pursuant to the Company Equityholder Support Agreement, the Parent Lock-Up Agreement, the Sponsor Support Agreement and related lock-up agreements, as applicable (collectively, the “Lock-Up Agreements”).
Parties Subject to Lock-Up Restrictions
The Lock-Up Agreements apply to (i) certain equityholders of Suncrete, including Dothan Concrete Investors, LLC, (ii) Sponsor, and (iii) certain directors and officers of the SPAC.
Securities Subject to Restrictions
The transfer restrictions apply to Suncrete and Haymaker securities held prior to the closing of the Business Combination and to any shares of PubCo Common Stock issued to such holders in connection with the Business Combination (the “Lock-Up Securities”).
26
Lock-Up Period
Subject to the exceptions described below, the Lock-Up Agreements restrict transfers during the period commencing on the closing date of the Business Combination and ending on the earlier of (i) the one-year anniversary of the closing date and (ii) the date on which PubCo consummates a liquidation, merger, share exchange, reorganization or similar transaction with an unaffiliated third party that results in all PubCo stockholders having the right to exchange their equity holdings for cash, securities or other property (the “Post-Closing Lock-Up Period”).
Phased Release of Locked-Up Securities
Notwithstanding the foregoing, pursuant to the Lock-Up Agreements:
•
33.33% of the Lock-Up Securities held by a holder as of the closing date will be automatically released from the lock-up restrictions on the six-month anniversary of the closing date;
•
an additional 33.33% of such Lock-Up Securities will be automatically released on the nine-month anniversary of the closing date; and
•
the remaining Lock-Up Securities will be released upon the expiration of the Post-Closing Lock-Up Period, unless released earlier pursuant to a qualifying transaction.
Transfer Restrictions During the Lock-Up Period
During the applicable lock-up period, holders may not, directly or indirectly, sell, transfer, assign, pledge, hypothecate, encumber or otherwise dispose of any Lock-Up Securities, enter into any swap or similar arrangement that transfers the economic consequences of ownership of such securities, or publicly announce an intention to engage in any such transaction, subject to customary exceptions set forth in the applicable Lock-Up Agreements.
Termination
The Lock-Up Agreements will terminate upon the earliest to occur of the expiration of the applicable lock-up period, the valid termination of the Business Combination Agreement, or the effectiveness of a written agreement among the relevant parties terminating such Lock-Up Agreement, subject in each case to the survival of specified provisions.
Ownership Structure
The following diagrams depict Suncrete and Haymaker’s ownership structure before and after giving effect to the Business Combination and related transactions, assuming no redemptions by the Public Shareholders. The ownership structure of Suncrete and Haymaker prior to the consummation of the Business Combination and related transactions is based on Suncrete and Haymaker’s ownership as of the date of this proxy statement/prospectus.
27
Haymaker Structure Prior to the Business Combination
Suncrete Ownership Structure Prior to the Business Combination
28
Ownership Structure Following the Business Combination
•
Percentage of total shares outstanding and percentage of voting power (i) are based on 54,865,799 shares of PubCo Class A Common Stock issued and outstanding and 23,722,425 shares of PubCo Class B Common Stock issued and outstanding immediately following the consummation of the Business Combination, (ii) are calculated assuming that the Business Combination closes on March 16, 2026, and (iii) other than as indicated below, do not take into account any of the Assumed SPAC Warrants that may be outstanding following the consummation of the Business Combination or securities of PubCo issuable to the Sponsor upon conversion of outstanding promissory notes. See the section titled “Summary of the Proxy Statement/Prospectus — Ownership of New Suncrete After the Closing” for additional information regarding the assumptions used in the preparation of the above chart.
•
Total shares outstanding include 3,496,887 shares of restricted PubCo Class A Common Stock to be issued as Rollover Equity Awards pursuant to the Business Combination Agreement.
•
Shares of PubCo Class A Common that may be acquired by Dothan Independent upon exercise of the Dothan Assumed Warrants and the Sponsor upon conversion of the outstanding convertible promissory note are deemed to be outstanding for the purpose of computing the percentage ownership of Dothan Independent and the Sponsor, respectively, but are not deemed to be outstanding for the purpose of computing the percentage ownership of any other person or entity shown in the above chart.
Conditions to the Acquisition Closing
The obligations of Suncrete, SPAC, Merger Subs and PubCo to consummate the Business Combination are subject to the satisfaction or waiver by each of Suncrete and SPAC (where permissible) at or prior to the Acquisition Merger Effective Time of the following conditions:
•
the written consent of a majority in interest of Suncrete’s members receiving PubCo Class A Common Stock as well as Dothan Concrete (collectively, the “Written Consent Parties”) in favor of the approval and adoption of the Business Combination Agreement, the Business Combination and all other transactions contemplated by the Business Combination Agreement (the “Written Consent”) having been delivered to SPAC;
29
•
the Condition Precedent Proposals having each been approved and adopted by the requisite affirmative vote of SPAC shareholders at the Shareholders’ Meeting in accordance with this proxy statement/prospectus, the DGCL, the Companies Act (Revised) of the Cayman Islands, SPAC’s Existing Organizational Documents and the rules and regulations of the NYSE;
•
no governmental authority having enacted, issued, or enforced any law, rule, regulation, judgment, decree, executive order or award which is then in effect and has the effect of making the transactions contemplated by the Business Combination Agreement illegal or otherwise prohibiting the consummation of the Business Combination and such transactions;
•
all required filings under the HSR Act having been completed and any applicable waiting period (and any extension thereof) applicable to the consummation of the Business Combination under the HSR Act having expired or been terminated;
•
the Registration Statement on Form S-4 of which this proxy statement/prospectus forms a part having been declared effective under the Securities Act and no stop order suspending the effectiveness of the Registration Statement being in effect, and no proceedings for purposes of suspending the effectiveness of the Registration Statement having been initiated or threatened by the SEC;
•
the shares of PubCo Class A Common Stock to be issued pursuant to the Business Combination Agreement and the Assumed SPAC Warrants (and the PubCo Class A Common Stock issuable upon exercise thereof) having been approved for listing on the NYSE, or another national securities exchange mutually agreed to by the parties, as of the Closing Date, subject only to official notice of issuance thereof; and
•
the Domestication and Initial Merger having been completed.
The obligations of Suncrete to consummate the Business Combination are subject to the satisfaction or waiver by Suncrete (where permissible) at or prior to Acquisition Merger Effective Time of the following additional conditions:
•
the accuracy of the representations and warranties of SPAC as determined in accordance with the Business Combination Agreement;
•
each of SPAC, PubCo and Merger Subs having performed or complied in all material respects with all other agreements and covenants required by the Business Combination Agreement to be performed or complied with by them on or prior to the Acquisition Merger Effective Time;
•
PubCo having delivered to the Company counterpart signature pages to the Registration Rights Agreement, duly executed by PubCo and Sponsor;
•
PubCo having delivered to Suncrete its counterpart signature page to the Dothan Management Agreement Amendment;
•
SPAC having delivered to the Company evidence of the consummation of the transactions contemplated to occur prior to Closing and set forth in the Sponsor Support Agreement;
•
SPAC having delivered evidence of the cancellation and termination of the Sponsor Notes and the satisfaction and discharge of all outstanding amounts under the Sponsor Notes;
•
SPAC having delivered to the Company written resignations, dated as of the Closing Date, of certain directors and officers of SPAC as provided in the Business Combination Agreement;
•
SPAC having delivered to Suncrete a certificate, dated as of the Closing Date, signed by an officer of SPAC, certifying as to the satisfaction of certain conditions specified in the Business Combination Agreement; and
•
as of the Acquisition Closing, after consummation of the PIPE Offering, the Available Cash being equal to or in excess of $150,000,000 (the “Minimum Cash Condition”).
The obligations of SPAC to consummate the Business Combination are subject to the satisfaction or waiver by SPAC (where permissible) at or prior to Acquisition Merger Effective Time of the following additional conditions:
30
•
the accuracy of the representations and warranties of Suncrete and PubCo as determined in accordance with the Business Combination Agreement;
•
Suncrete and PubCo having performed or complied in all material respects with all agreements and covenants required by the Business Combination Agreement to be performed or complied with by them on or prior to the Acquisition Merger Effective Time
•
PubCo shall have delivered to SPAC its duly executed counterpart signature page to the Registration Rights Agreement;
•
Suncrete having delivered to SPAC a customary officer’s certificate, dated as of the Closing Date, certifying as to the satisfaction of certain conditions specified in the Business Combination Agreement;
•
Suncrete having delivered to SPAC its duly executed counterpart signature page, as well as the duly executed counterpart signature page of Dothan Management to the Dothan Management Agreement Amendment; and
•
Suncrete having consummated the Project Thunder Transaction (as defined in the Company Disclosure Schedule).
At any time prior to the Acquisition Merger Effective Time, (a) SPAC may (i) extend the time for the performance of any obligation or other act of Suncrete or PubCo required under the Business Combination Agreement, (ii) waive any inaccuracy in the representations and warranties of Suncrete or PubCo contained in the Business Combination Agreement or in any document delivered by Suncrete or PubCo pursuant to the Business Combination Agreement and (iii) waive compliance with any agreement of Suncrete or PubCo or any condition to SPAC’s own obligations contained in the Business Combination Agreement and (b) Suncrete may (i) extend the time for the performance of any obligation or other act of SPAC or Merger Subs required under the Business Combination Agreement, (ii) waive any inaccuracy in the representations and warranties of SPAC or Merger Subs contained in the Business Combination Agreement or in any document delivered by SPAC and/or Merger Subs pursuant to the Business Combination Agreement and (iii) waive compliance with any agreement of SPAC or Merger Subs or any condition to Suncrete’s own obligations contained in the Business Combination Agreement, in each case to the extent permitted by applicable law and, in the case of SPAC, the Existing Organizational Documents. Any such extension or waiver must be set forth in an instrument in writing signed by the party or parties to be bound thereby.
Regulatory Matters
Under the Hart-Scott-Rodino Antitrust Improvements Act of 1976, as amended (the “HSR Act”), and the rules promulgated thereunder, certain transactions may not be consummated unless information has been furnished to the Federal Trade Commission (“FTC”) and the Antitrust Division of the Department of Justice (“DOJ”), and certain waiting period requirements have been satisfied. The Business Combination is subject to these requirements and may not be completed until the expiration or early termination of the statutory 30-day waiting period following the filing by each of Haymaker and Suncrete of the required Notification and Report Forms with the FTC and the DOJ.
Haymaker and Suncrete filed the required Notification and Report Forms under the HSR Act with respect to the Business Combination on December 1, 2025. The parties received early termination on December 17, 2025.
At any time before or after the consummation of the Business Combination, notwithstanding the expiration or early termination of the waiting period under the HSR Act, the FTC or the DOJ, or any other state or foreign governmental authority, could take such action under applicable antitrust laws as such authority deems necessary or desirable in the public interest, including seeking to enjoin the consummation of the Business Combination, conditionally approving the Business Combination upon divestiture of assets, subjecting the completion of the Business Combination to regulatory conditions, or seeking other remedies. Private parties may also seek to take legal action under applicable antitrust laws in certain circumstances. Haymaker cannot assure you that the FTC, the DOJ, any state attorney general, or any other government authority, will not attempt to challenge the Business Combination on antitrust grounds, and, if such a challenge is made, Haymaker cannot assure you as to its result.
31
Haymaker is not aware of any material regulatory approvals or actions required by regulatory authorities for completion of the Business Combination other than the expiration or early termination of the waiting period under the HSR Act. It is presently contemplated that if any such additional regulatory approvals or actions are required, such approvals or actions will be sought. There can be no assurance, however, that any such approvals or actions will be obtained.
Related Agreements
Company Equityholder Support Agreement; Parent Lock-Up Agreement
Concurrently with the execution and delivery of the Business Combination Agreement, SPAC, Suncrete, and certain members of Suncrete (such members, the “Key Company Members”), entered into a Support Agreement (the “Company Equityholder Support Agreement”), pursuant to which the equityholders of Suncrete party thereto agreed, among other things, to vote in favor of the approval and adoption of the Business Combination and the transactions contemplated thereby. Certain equityholders of Suncrete have also agreed, subject to certain exceptions, not to directly or indirectly, (i) sell, assign, transfer (including by operation of law), permit the creation of any lien, pledge, dispose of or otherwise encumber any of its Suncrete securities, (ii) deposit any of its Suncrete securities into a voting trust or enter into a voting agreement or arrangement or grant any proxy or power of attorney with respect thereto, (iii) enter into any contract, option or other arrangement or undertaking with respect to the direct or indirect acquisition or sale, assignment, transfer (including by operation of law) or other disposition of any of its Suncrete securities or (iv) take any action that would have the effect of preventing or disabling the holder from performing its obligations under the Company Equityholder Support Agreement.
Further, pursuant to the Company Equityholder Support Agreements and the Lock-Up Agreement, dated as of October 9, 2025, by and among SPAC, PubCo and Parent (the “Parent Lock-Up Agreement”), certain equityholders of Suncrete agreed not to, during the period commencing from the Closing Date and ending on the earlier of (i) the one year anniversary of the Closing Date and (ii) the date after the Closing Date on which PubCo consummates a liquidation, merger, share exchange, reorganization or other similar transaction with an unaffiliated third party that results in all of PubCo’s stockholders having the right to exchange their equity holdings in PubCo for cash, securities or other property (such period, the “Post-Closing Lock-Up Period”): (A) lend, offer, pledge, hypothecate, encumber, donate, assign, sell, contract to sell, sell any option or contract to purchase, purchase any option or contract to sell, grant any option, right or warrant to purchase, establish or increase of a put equivalent position or liquidation with respect to or decrease of a call equivalent position, or otherwise transfer or dispose of, directly or indirectly, any of its Suncrete securities, or any securities of PubCo issued to such holder pursuant to the Business Combination Agreement (such securities, the “Lock-up Securities”), (B) enter into any swap or other arrangement that transfers to another, in whole or in part, any of the economic consequences of ownership of the Lock-up Securities, or (C) publicly announce the intention to do any of the foregoing, subject to certain exceptions. Notwithstanding the foregoing, pursuant to the Company Equityholder Support Agreement and the Parent Lock-Up Agreement, (i) 33.33% of the Lock-up Securities held by the applicable holder as of the Closing Date will be automatically released from the lock-up restrictions on the six month anniversary of the Closing Date and (ii) 33.33% of the Lock-up Securities held by the applicable holder as of the Closing Date will be automatically released from the lock-up restrictions on the nine month anniversary of the Closing Date.
The Company Equityholder Support Agreements and the Parent Lock-Up Agreement will terminate upon the earlier to occur of (a) the Acquisition Merger Effective Time (subject to the survival of certain provisions, including the lock-up provisions described in the paragraph above), (b) the date of the valid termination of the Business Combination Agreement in accordance with its terms, or (c) the effective date of a written agreement of Suncrete, PubCo and the equityholder terminating the Company Equityholder Support Agreement and/or the Parent Lock-Up Agreement, as applicable.
Registration Rights Agreement
In connection with the Initial Closing, PubCo, SPAC, and the Sponsor will enter into an Amended and Restated Registration Rights Agreement with respect to the existing Registration Rights Agreement, dated as of July 25, 2023, by and between SPAC and Sponsor and certain other equityholders of SPAC (the “RRA Assignment”). In addition, in connection with the Acquisition Closing, PubCo, Dothan Independent and
32
certain members of Suncrete will enter into a Registration Rights Agreement, pursuant to which certain members of Suncrete will be granted customary registration rights with respect to the PubCo securities held by such parties following the closing of the Business Combination (the “Registration Rights Agreement”).
Sponsor Support Letter Agreement
Concurrently with the execution and delivery of the Business Combination Agreement, the Sponsor and certain officers and directors of SPAC (such holders, the “Sponsor Related Parties”) entered into an agreement (the “Sponsor Support Agreement”) with Suncrete and PubCo, which supersedes the letter agreement dated July 25, 2023, among the SPAC, Sponsor and the Sponsor Related Parties. Pursuant to the Sponsor Support Agreement, among other things, Sponsor and the Sponsor Related Parties agreed to vote in favor of the adoption and approval of the Business Combination Agreement and the transactions contemplated thereby and waive the anti-dilution rights set forth in SPAC’s organizational documents. The Sponsor and Sponsor Related Parties also agreed, until the earlier of the Initial Closing and the termination of the Business Combination Agreement in accordance with its terms, not to (i) directly or indirectly sell, assign, transfer (including by operation of law), permit the creation of any lien, pledge, dispose of or otherwise encumber any of its SPAC securities or otherwise agree to do any of the foregoing, (ii) deposit any of its SPAC securities into a voting trust or enter into a voting agreement or arrangement or grant any proxy or power of attorney with respect thereto, (iii) enter into any contract, option or other arrangement or undertaking with respect to the direct or indirect acquisition or sale, assignment, transfer (including by operation of law) or other disposition of any of its SPAC securities, or (iv) take any action that would have the effect of preventing or disabling the Sponsor from performing its obligations under the Sponsor Support Agreement. Sponsor also agreed that, immediately upon the occurrence of the Initial Merger Effective Time, it will automatically be deemed to have irrevocably transferred to PubCo, surrendered and forfeited for no consideration up to 333,333 shares of PubCo Class A Common Stock.
The Sponsor and Sponsor Related Parties have also agreed to certain transfer restrictions with respect to their PubCo Class A Common Stock as follows: During the Post-Closing Lock-Up Period, each Sponsor Related Party agreed that it shall not, directly or indirectly, without the prior written consent of PubCo, (i) sell, assign, transfer (including by operation of law), permit the creation of any lien, pledge, dispose of or otherwise encumber any of its PubCo Class A Common Stock or otherwise agree to do any of the foregoing, (ii) deposit any of its PubCo Class A Common Stock into a voting trust or enter into a voting agreement or arrangement or grant any proxy or power of attorney with respect thereto that is inconsistent with the Sponsor Support Agreement, or (iii) enter into any contract, option or other arrangement or undertaking with respect to the direct or indirect acquisition or sale, assignment, transfer (including by operation of law) or other disposition of any of its PubCo Class A Common Stock, subject to certain exceptions. Notwithstanding the foregoing, pursuant to the Sponsor Support Agreement, (i) 33.33% of the locked-up securities held by the applicable holder as of the Closing Date will be automatically released from the lock-up restrictions on the six month anniversary of the Closing Date and (ii) 33.33% of the locked-up securities held by the applicable holder as of the Closing Date will be automatically released from the lock-up restrictions on the nine month anniversary of the Closing Date.
Lock-up Agreements
In connection with the Acquisition Closing, PubCo and certain members of Suncrete that did not enter into the Company Equityholder Support Agreement will enter into Lock-up Agreements in form and substance reasonably acceptable to SPAC and Suncrete (the “Lock-Up Agreements”), pursuant to which such members of Suncrete will agree not to, during the period commencing from the Closing Date and ending on the earlier of Post-Closing Lock-Up Period: (A) lend, offer, pledge, hypothecate, encumber, donate, assign, sell, contract to sell, sell any option or contract to purchase, purchase any option or contract to sell, grant any option, right or warrant to purchase, establish or increase of a put equivalent position or liquidation with respect to or decrease of a call equivalent position, or otherwise transfer or dispose of, directly or indirectly, any of its Lock-up Securities, (B) enter into any swap or other arrangement that transfers to another, in whole or in part, any of the economic consequences of ownership of the Lock-up Securities, or (C) publicly announce the intention to do any of the foregoing, subject to certain exceptions. Notwithstanding the foregoing, (i) 33.33% of the Lock-up Securities held by the applicable holder as of the Closing Date will be automatically released from the lock-up restrictions on the six month anniversary of
33
the Closing Date and (ii) 33.33% of the Lock-up Securities held by the applicable holder as of the Closing Date will be automatically released from the lock-up restrictions on the nine month anniversary of the Closing Date.
Interests of the Sponsor and Haymaker Directors and Officers in the Business Combination
In considering the recommendation of the Haymaker Board to vote in favor of the Business Combination, shareholders should be aware that, aside from their interests as shareholders, the Sponsor and certain of Haymaker’s directors and officers have interests in the Business Combination that are different from, or in addition to, those of other shareholders generally. Haymaker’s directors were aware of and considered these interests, among other matters, in evaluating the Business Combination, and in recommending to shareholders that they approve the Business Combination. Shareholders should take these interests into account in deciding whether to approve the Business Combination. These interests include, among other things:
•
the fact that the Sponsor holds 797,600 private placement units, consisting of 398,800 private placement warrants (provided, that such warrants will be conveyed to Dothan Independent in the Sponsor Distribution, as provided in the Sponsor Subscription Agreement) and 797,600 private placement shares, acquired at an aggregate purchase price of $7,976,000, which, if unrestricted and freely tradeable, would be valued at approximately $9,642,984, based on the most recent closing prices of the SPAC Public Warrants and the SPAC Class A Ordinary Shares on January 30, 2026 of $1.42 per warrant and $11.38 per share, respectively (prior to giving effect to the Sponsor Distribution);
•
the fact that the Sponsor and SPAC’s officers and directors have agreed to not redeem any SPAC Class A Ordinary Shares held by them in connection with a shareholder vote to approve the Business Combination;
•
the fact that the Sponsor paid an aggregate of $25,000 for 5,750,000 SPAC Founder Shares (provided, that 2,800,000 SPAC Founder Shares will be conveyed to Dothan Independent in the Sponsor Distribution, as provided in the Sponsor Subscription Agreement), and that such SPAC Founder Shares could have a significantly higher value at the time of the Business Combination, which if unrestricted and freely tradable would be valued at approximately $65,435,000, based on the most recent closing price of the SPAC Class A Ordinary Shares of $11.38 per share on January 30, 2026 (prior to giving effect to the Sponsor Distribution);
•
if the Trust Account is liquidated, including in the event SPAC is unable to consummate an initial business combination within the completion window set forth in the Existing Organizational Documents, the Sponsor has agreed to indemnify SPAC to ensure that the proceeds in the Trust Account are not reduced below $10.00 per Public Share, or such lesser amount per Public Share as is in the Trust Account on the liquidation date, by the claims of (a) any third party (other than SPAC’s independent registered public accounting firm) for services rendered or products sold to us or (b) a prospective target business with which SPAC has entered into a letter of intent, confidentiality or other similar agreement or business combination agreement, but only if such a third party or target business has not executed a waiver of all rights to seek access to the Trust Account;
•
the fact that the Sponsor and SPAC’s officers, directors and advisors will be reimbursed for out-of-pocket expenses incurred in connection with activities on SPAC’s behalf, such as identifying potential target businesses and performing due diligence on suitable business combinations;
•
the fact that the Sponsor and SPAC’s officers, directors and advisors will lose their entire investment in SPAC if an Initial Business Combination is not completed within the Combination Period;
•
the fact that the Sponsor has invested an aggregate of $8,001,000 (consisting of $25,000 for the SPAC Founder Shares, and $7,976,000 for the private placement units), which means that the Sponsor and Haymaker’s officers and directors stand to make a significant profit on their investment and could potentially recoup their entire investment in Haymaker even if the trading price of the PubCo Class A Common Stock was as low as approximately $2.34 per share (after giving effect to the transfer to Dothan Independent of the Dothan Founder Shares and Dothan Assumed Warrants following the Sponsor Distribution and assuming the loans and out-of-pocket expenses described below are repaid and reimbursed, respectively, by Haymaker). Therefore, the Sponsor and Haymaker’s directors
34
and officers may experience a positive rate of return on their investment, even if our Public Shareholders experience a negative rate of return on their investment;
•
the fact that after the Business Combination, assuming there are no redemptions of Public Shares in connection with the Business Combination, the Sponsor will beneficially own approximately 1.2% of the PubCo Class A Common Stock. Please see the section titled “Summary of the Proxy Statement/Prospectus — Ownership of New Suncrete After the Closing” for additional information;
•
the fact that the Sponsor and Haymaker’s directors and officers may be incentivized to complete the Business Combination, or an alternative initial business combination, with a less favorable company or on terms less favorable to shareholders, rather than to liquidate, which would cause the Sponsor to lose its entire investment. As a result, the Sponsor may have a conflict of interest in determining whether Suncrete is an appropriate business with which to complete a business combination and/or in evaluating the terms of the Business Combination;
•
the fact that the Sponsor and Haymaker’s officers and directors (or their affiliates) have made, and may make in the future, working capital and extension loans to Haymaker. As of September 30, 2025, the Sponsor has loaned an aggregate of approximately $1,880,000 to Haymaker under unsecured promissory notes to fund operating and transaction expenses in connection with the Business Combination and fund payments into the Trust Account, in accordance with the Existing Organizational Documents, to extend the date by which Haymaker must consummate an initial business combination, and may make additional loans after the date of this proxy statement/prospectus for such purposes. If the Business Combination is not consummated and another business combination is not otherwise completed, these working capital loans may not be repaid and would be forgiven except to the extent there are funds available to Haymaker outside of the Trust Account;
•
the fact that pursuant to the Existing Organizational Documents, Haymaker has renounced any interest or expectancy of Haymaker in, or in being offered an opportunity to participate in, any potential transaction or matter which may be a corporate opportunity for both Haymaker and any individual serving as a director or officer of Haymaker, about which any such director or officer acquires knowledge. In the course of their other business activities, Haymaker’s officers and directors may have become aware of other investment and business opportunities which might have been appropriate for presentation to Haymaker as well as the other entities with which they were affiliated. Haymaker’s management had pre-existing fiduciary duties and contractual obligations and if there was a conflict of interest in determining to which entity a particular business opportunity should be presented, any entity with whom Haymaker’s management had a pre-existing fiduciary obligation would have been presented the opportunity before Haymaker was presented with it (see the subsection titled “Fiduciary Duties of Haymaker’s Directors and Officers” for more information). Haymaker does not believe, however, that the fiduciary duties or contractual obligations of Haymaker’s officers or directors materially affected Haymaker’s search for a business combination, including the negotiation or recommendation thereof or the provision of advice in connection therewith;
•
the fact that the Sponsor transferred an indirect interest in a portion of its SPAC Founder Shares and all of its private placement warrants to Dothan Independent;
•
the anticipated service of Andrew Heyer as a director and Christopher Bradley as a consultant of New Suncrete following the Business Combination, and the compensation that they will receive for such service; and
•
the fact that Haymaker’s existing directors and officers will be entitled to indemnification and the continuation of Haymaker’s directors’ and officers’ liability insurance after the Business Combination.
No unaffiliated representative has been retained to act solely on behalf of the Public Shareholders for purposes of negotiating the terms of the Business Combination on their behalf and/or preparing a report concerning the approval of the Business Combination. The Business Combination was unanimously approved by the Haymaker Board. A majority of the non-employee directors who are not employees of Haymaker did not retain an unaffiliated representative to act solely on behalf of unaffiliated security holders for purposes of negotiating the terms of the Business Combination or prepare a report concerning the approval of the Business Combination.
35
Interests of Suncrete, Dothan, SunTx and Their Respective Directors and Officers in the Business Combination
Certain members and affiliates of Suncrete, Dothan Concrete, Dothan Independent, Dothan Management, SunTx, and their respective directors and officers have interests in the Business Combination that are different from, or in addition to, those of the other members of Suncrete or Dothan Concrete. These interests and their corresponding relationships include, among other things, the following:
•
Suncrete is a portfolio company of SunTx. Dothan Concrete is the parent of, and owns a controlling interest in, Suncrete. Dothan Independent is owned and controlled by SunTx and is the sponsor of, and a member of, Dothan Concrete. SunTx Capital Partners III, LP (“SunTx Fund III”) is a private equity fund managed and advised by an affiliate of SunTx, and owns an interest in Dothan Concrete. Dothan Management, provides management and consulting services to Suncrete (including advice and assistance concerning the operations, strategic and capital planning, and financing of Suncrete and its subsidiaries) pursuant to the Dothan Management Agreement.
•
The Business Combination Agreement contemplates that, on the Closing Date, Suncrete, Dothan Management, and PubCo will enter into the Dothan Management Agreement Amendment, which will provide, in pertinent part, for (i) the assumption of the Dothan Management Agreement by PubCo from Suncrete, (ii) payment by PubCo (or at PubCo’s direction) to Dothan Management of diligence and integration fees in the amount of $10 million as the diligence and integration fee in consideration for the services provided by Dothan Management and its personnel to Suncrete in relation to the Business Combination, and (iii) quarterly consulting payments by Suncrete to Dothan Management. The terms of the Dothan Management Agreement (including payment of the diligence and integration fee) were approved in advance by the members of Suncrete.
•
On September 10, 2025, Dothan Independent and the Sponsor entered into a subscription agreement and amendment to LLC agreement, pursuant to which Dothan Independent agreed to contribute $500,000 in cash to Sponsor in exchange for 10 Class Z Units of Sponsor (representing an indirect interest in 2,800,000 SPAC Founder Shares (the “Dothan Founder Shares”) and an indirect interest in the Sponsor’s 398,800 private placement warrants (the “Dothan Assumed Warrants”)) in order to loan and fund certain extension costs to the SPAC. At the Acquisition Merger Effective Time, Sponsor will distribute the Dothan Founder Shares and the Dothan Assumed Warrants to Dothan Independent, and following the Business Combination, as a result of its investment in Sponsor, Dothan Independent will receive 2,800,000 shares of PubCo Class B Common Stock and 398,800 Assumed SPAC Warrants.
•
The Business Combination Agreement contemplates that, upon the Closing, subject to the receipt of the necessary waivers, approvals, consents or authorizations and the satisfaction of certain contractual requirements, in addition to the Aggregate Company Merger Consideration, PubCo will issue 2,500,000 shares of PubCo Class B Common Stock to Dothan Independent (the “Dothan Closing Shares”).
•
The Business Combination Agreement contemplates that, upon the Closing, Dothan Concrete will receive shares of PubCo Class B Common Stock in exchange for each Company Common Unit and Company Preferred Unit held by Dothan Concrete. All other members of Suncrete holding Company Common Units and/or Company Preferred Units will receive PubCo Class A Common Stock (which has one vote per share). No other member of Suncrete will receive PubCo Class B Common Stock as a result of the Business Combination. A supermajority of all members of Suncrete receiving PubCo Class A Common Stock (rather than PubCo Class B Common Stock) will be obtained via the Written Consent to approve the issuance of PubCo Class B Common Stock to Dothan Concrete.
Compensation Received by the Sponsor and its Affiliates
Set forth below is a summary of the terms and amount of the compensation received or to be received by the Sponsor and its affiliates in connection with the Business Combination or any related financing transaction, the amount of securities issued or to be issued by PubCo to the Sponsor and its affiliates and the price paid or to be paid for such securities or any related financing transaction. See the subsection titled “The Business Combination — Interests of the Sponsor and Haymaker Directors and Officers in the Business Combination” for additional information.
36
| | | |
Compensation
|
| |
Terms
|
|
|
Sponsor
|
| | PubCo Class A Common Stock | | | The Sponsor holds 797,600 private placement units, consisting of 398,800 private placement warrants (provided, that such warrants will be conveyed to Dothan Independent in the Sponsor Distribution, as provided in the Sponsor Subscription Agreement) and 797,600 private placement shares, acquired at an aggregate purchase price of $7,976,000. The Sponsor also paid an aggregate of $25,000 for 5,750,000 SPAC Founder Shares (provided, that 2,800,000 SPAC Founder Shares will be conveyed to Dothan Independent in the Sponsor Distribution, as provided in the Sponsor Subscription Agreement). Haymaker has also issued certain promissory notes to the Sponsor in connection with certain working capital expenses and in connection with the extension of the date by which Haymaker must consummate its initial business combination, which notes are repayable upon the consummation of the Business Combination. As of September 30, 2025, Haymaker owed an aggregate of $1,880,000 to the Sponsor pursuant to such notes. Additionally, Haymaker has agreed to pay $20,000 per month to an affiliate of its vice president for general and administrative services from the commencement of Haymaker’s IPO, payable upon consummation of the Business Combination. Haymaker has also agreed to pay $20,000 per month to an affiliate of its Chief Financial Officer for certain services from the commencement of Haymaker’s IPO, payable upon consummation of the Business Combination. Further, the Sponsor and SPAC’s officers, directors and advisors will be reimbursed for out-of-pocket expenses incurred in connection with activities on SPAC’s behalf, such as identifying potential target businesses and performing due diligence on suitable business combinations. Pursuant to the Business Combination Agreement, each of Andrew Heyer and Christopher Bradley are entitled to receive 200,000 and 100,000 PubCo RSUs, respectively, upon Closing. | |
|
Dothan Independent
|
| | PubCo Class B Common Stock, Assumed SPAC Warrants | | | Pursuant to the Sponsor Subscription Agreement, Dothan Independent agreed to contribute $500,000 in cash to Sponsor in exchange for 10 Class Z Units of Sponsor in order to loan and fund certain extension costs to the SPAC. At the Acquisition Merger Effective Time, Sponsor will distribute the Dothan Founder Shares and the Dothan Assumed Warrants to Dothan Independent, and following the Business Combination, as a result of its investment in Sponsor, Dothan Independent will receive 2,800,000 shares of PubCo Class B Common Stock (which has 10 votes per share) and 398,800 Assumed SPAC Warrants. In addition, the Business Combination Agreement contemplates that, on the Closing Date, PubCo will issue 2,500,000 shares of PubCo Class B Common Stock to Dothan Independent. | |
|
Dothan Concrete
|
| | PubCo Class B Common Stock | | | The Business Combination Agreement contemplates that, on the Closing Date, Dothan Concrete will receive shares of PubCo Class B Common Stock in exchange for each Company Common Unit and Company Preferred Unit held by Dothan Concrete. All other members of Suncrete holding Company Common Units and/or Company Preferred Units will receive PubCo Class A Common Stock (which has one vote per share). | |
37
Reasons for the Approval of the Business Combination
After careful consideration, the Haymaker recommends that Haymaker’s shareholders vote “FOR” the approval of the Business Combination Proposals.
For a more complete description of Haymaker’s reasons for the approval of the Business Combination and the recommendation of the Haymaker Board, see the subsection titled “The Business Combination — Haymaker Board’s Reasons for the Approval of the Business Combination.”
Redemption Rights
Pursuant to the Existing Organizational Documents, a Public Shareholder, other than the initial shareholders, may elect to redeem all or a portion of its Public Shares for cash at least two business days prior to the scheduled vote on the Business Combination, in accordance with the provisions of the Existing Organizational Documents, if the Business Combination is approved and consummated. As a holder of Public Shares, you will be entitled to receive cash for any Public Shares to be redeemed only if you:
(a)
hold Public Shares or, if you hold Public Shares through Haymaker Units, you elect to separate your Haymaker Units into the underlying SPAC Class A Ordinary Shares and SPAC Public Warrants prior to exercising your redemption rights with respect to the Public Shares;
(b)
submit a written request to Continental Stock Transfer & Trust Company, Haymaker’s transfer agent, in which you (i) request that New Suncrete redeem all or a portion of your Public Shares for cash, and (ii) identify yourself as the beneficial holder of the Public Shares and provide your legal name, phone number, and address; and
(c)
deliver your Public Shares to Continental Stock Transfer & Trust Company, Haymaker’s transfer agent, physically or electronically through the DTC.
Holders must complete the procedures for electing to redeem their Public Shares in the manner prescribed by the Existing Organizational Documents and as described above prior to 5:00 p.m., Eastern Time, on [•], 2026 (two business days before the vote on the Business Combination at the Shareholders’ Meeting) in order for their shares to be redeemed.
Holders of Haymaker Units must elect to separate the Haymaker Units into the underlying SPAC Class A Ordinary Shares and SPAC Public Warrants prior to exercising redemption rights with respect to the Public Shares. If Public Shareholders hold their Haymaker Units in an account at a brokerage firm or bank, such Public Shareholders must notify their broker or bank that they elect to separate the Haymaker Units into the underlying SPAC Class A Ordinary Shares and SPAC Public Warrants, or if a holder holds Haymaker Units registered in its own name, the holder must contact Continental Stock Transfer & Trust Company, Haymaker’s transfer agent, directly and instruct it to do so. The redemption rights include the requirement that a holder must identify itself to Haymaker in order to validly redeem its shares. Public Shareholders (other than the Initial Shareholders) may elect to exercise their redemption rights with respect to their Public Shares regardless of whether they vote “FOR” or “AGAINST” the Business Combination Proposals. If the Business Combination is not consummated, the Public Shares will not be redeemed. If the Business Combination is approved and consummated, and if a Public Shareholder properly exercises its redemption right with respect to all or a portion of the Public Shares that it holds and timely delivers its public shares to Continental Stock Transfer & Trust Company, then prior to the Domestication Effective Time the SPAC will redeem such Public Shares for a per-share redemption price, payable in cash, equal to the aggregate amount then on deposit in the Trust Account, calculated as of two business days prior to the consummation of the Business Combination, including interest earned on the trust account (such interest shall be net of taxes payable) and not previously released to SPAC to pay its taxes, divided by the number of then issued public shares. For illustrative purposes, as of the record date, this would have amounted to approximately $[•] per issued and outstanding Public Share. Each redemption of SPAC Class A Ordinary Shares by Haymaker’s Public Shareholders will decrease the amount in the Trust Account. In no event will Haymaker redeem Public Shares in an amount that would cause its net tangible assets to be less than $5,000,001 after giving effect to the transactions contemplated by the Business Combination Agreement. If a Public Shareholder exercises its redemption rights in full, then it will not own Public Shares or shares of PubCo Class A Common Stock following the redemption. See the subsection titled “Extraordinary
38
General Meeting of Shareholders and Special Meeting of Warrantholders — Redemption Rights” for the procedures to be followed if you wish to exercise your redemption rights with respect to your Public Shares.
Ownership of New Suncrete After the Closing
The following table summarizes the pro forma ownership of New Suncrete Common Stock immediately following the Business Combination under five redemption scenarios: no additional redemptions, 25% redemptions, 50% redemptions, 75% redemptions and maximum redemptions. For illustrative purposes, the information in the table also assumes that (i) there are no other issuances of equity interests of SPAC or Suncrete prior to the closing of the Business Combination, (ii) none of SPAC’s Initial Shareholders purchase any additional SPAC Class A Ordinary Shares prior to the closing of the Business Combination and (iii) that the Business Combination closes on March 16, 2026. In addition, the information in this table does not take into account Assumed SPAC Warrants that will remain outstanding following the Business Combination and may be exercised at a later date. The actual results will be within the parameters described by the scenarios above. However, there can be no assurance regarding which scenario will be closest to the actual results. Stockholders will experience additional dilution to the extent PubCo issues additional shares of PubCo Common Stock after the closing of the Business Combination. Stockholders will also experience additional dilution to the extent that the Sponsor elects to convert any amounts outstanding under the existing convertible promissory note into securities of PubCo, which, based on the amount outstanding under such note as of September 30, 2025, (i) would be convertible into units consisting of 75,500 shares of PubCo Class A Common Stock and warrants to purchase 37,750 shares of PubCo Class A Common Stock and (ii) assuming full exercise of the warrants, represents less than 1% of the outstanding shares in each of the scenarios described in the table below. The table below excludes shares of PubCo Common Stock that will initially be available for issuance under the 2026 Plan and ESPP. Please see the sections titled “Unaudited Pro Forma Condensed Combined Financial Information” for further information.
| | | |
Assuming No Redemptions
|
| |
Assuming 25% Redemptions
|
| |
Assuming 50% Redemptions
|
| |
Assuming 75% Redemptions
|
| |
Assuming Maximum Redemptions
|
| |||||||||||||||||||||||||||||||||||||||||||||||||||||||||||||||||||||||||||||||||||||||||||||||||||||||||
| | | |
Shares
|
| |
Votes
|
| |
% of
Outstanding Shares |
| |
% of
Voting Power |
| |
Shares
|
| |
Votes
|
| |
% of
Outstanding Shares |
| |
% of
Voting Power |
| |
Shares
|
| |
Votes
|
| |
% of
Outstanding Shares |
| |
% of
Voting Power |
| |
Shares
|
| |
Votes
|
| |
% of
Outstanding Shares |
| |
% of
Voting Power |
| |
Shares
|
| |
Votes
|
| |
% of
Outstanding Shares |
| |
% of
Voting Power |
| ||||||||||||||||||||||||||||||||||||||||||||||||||||||||||||
|
Rollover Holders
(excluding Dothan Concrete)(1) |
| | | | 17,606,966 | | | | | | 17,606,966 | | | | | | 22.4% | | | | | | 6.0% | | | | | | 17,606,966 | | | | | | 17,606,966 | | | | | | 23.8% | | | | | | 6.1% | | | | | | 17,606,966 | | | | | | 17,606,966 | | | | | | 25.4% | | | | | | 6.2% | | | | | | 17,606,966 | | | | | | 17,606,966 | | | | | | 27.3% | | | | | | 6.3% | | | | | | 17,606,966 | | | | | | 17,606,966 | | | | | | 29.4% | | | | | | 6.4% | | |
|
Public Shareholders
(excluding Sponsor) |
| | | | 22,627,899 | | | | | | 22,627,899 | | | | | | 28.8% | | | | | | 7.7% | | | | | | 17,959,813 | | | | | | 17,959,813 | | | | | | 24.3% | | | | | | 6.2% | | | | | | 13,291,727 | | | | | | 13,291,727 | | | | | | 19.2% | | | | | | 4.7% | | | | | | 8,623,641 | | | | | | 8,623,641 | | | | | | 13.4% | | | | | | 3.1% | | | | | | 3,955,556 | | | | | | 3,955,556 | | | | | | 6.6% | | | | | | 1.4% | | |
|
Sponsor
|
| | | | 3,414,267 | | | | | | 3,414,267 | | | | | | 4.3% | | | | | | 1.2% | | | | | | 3,414,267 | | | | | | 3,414,267 | | | | | | 4.6% | | | | | | 1.2% | | | | | | 3,414,267 | | | | | | 3,414,267 | | | | | | 4.9% | | | | | | 1.2% | | | | | | 3,414,267 | | | | | | 3,414,267 | | | | | | 5.3% | | | | | | 1.2% | | | | | | 3,414,267 | | | | | | 3,414,267 | | | | | | 5.7% | | | | | | 1.2% | | |
|
PIPE Investors
|
| | | | 11,216,667 | | | | | | 11,216,667 | | | | | | 14.3% | | | | | | 3.8% | | | | | | 11,216,667 | | | | | | 11,216,667 | | | | | | 15.2% | | | | | | 3.9% | | | | | | 11,216,667 | | | | | | 11,216,667 | | | | | | 16.2% | | | | | | 4.0% | | | | | | 11,216,667 | | | | | | 11,216,667 | | | | | | 17.4% | | | | | | 4.0% | | | | | | 11,216,667 | | | | | | 11,216,667 | | | | | | 18.7% | | | | | | 4.1% | | |
|
Dothan Concrete
|
| | | | 18,422,425 | | | | | | 184,224,250 | | | | | | 23.4% | | | | | | 63.1% | | | | | | 18,422,425 | | | | | | 184,224,250 | | | | | | 24.9% | | | | | | 64.1% | | | | | | 18,422,425 | | | | | | 184,224,250 | | | | | | 26.6% | | | | | | 65.2% | | | | | | 18,422,425 | | | | | | 184,224,250 | | | | | | 28.5% | | | | | | 66.2% | | | | | | 18,422,425 | | | | | | 184,224,250 | | | | | | 30.7% | | | | | | 67.4% | | |
|
Dothan
Independent |
| | | | 5,300,000 | | | | | | 53,000,000 | | | | | | 6.7% | | | | | | 18.1% | | | | | | 5,300,000 | | | | | | 53,000,000 | | | | | | 7.2% | | | | | | 18.4% | | | | | | 5,300,000 | | | | | | 53,000,000 | | | | | | 7.7% | | | | | | 18.7% | | | | | | 5,300,000 | | | | | | 53,000,000 | | | | | | 8.2% | | | | | | 19.1% | | | | | | 5,300,000 | | | | | | 53,000,000 | | | | | | 8.8% | | | | | | 19.4% | | |
|
Total
|
| | | | 78,588,224 | | | | | | 292,090,049 | | | | | | 100.0% | | | | | | 100.0% | | | | | | 73,920,138 | | | | | | 287,421,963 | | | | | | 100.0% | | | | | | 100.0% | | | | | | 69,252,052 | | | | | | 282,753,877 | | | | | | 100.0% | | | | | | 100.0% | | | | | | 64,583,966 | | | | | | 278,085,791 | | | | | | 100.0% | | | | | | 100.0% | | | | | | 59,915,881 | | | | | | 273,417,706 | | | | | | 100.0% | | | | | | 100.0% | | |
(1)
Includes 3,496,887 shares of restricted PubCo Class A Common Stock issuable as Rollover Equity Awards.
Dilution
Haymaker’s net tangible book value as of September 30, 2025 was $(11,955) thousand, or $(0.41) per share, based on 23,425,499 SPAC Class A Ordinary Shares and 5,750,000 SPAC Class B Ordinary Shares outstanding as of that date.
The following table illustrates the changes in net tangible book value and dilution to existing Haymaker shareholders at varying redemption levels (in thousands, except share and per share data).
| | | |
No
Redemptions |
| |
25%
Redemptions |
| |
50%
Redemptions |
| |
75%
Redemptions |
| |
Maximum
Contractual Redemptions |
| |||||||||||||||
|
Initial public offering price per share of Haymaker
|
| | | $ | 10.00 | | | | | $ | 10.00 | | | | | $ | 10.00 | | | | | $ | 10.00 | | | | | $ | 10.00 | | |
|
As adjusted net tangible book
value(1) |
| | | $ | 341,441 | | | | | $ | 288,925 | | | | | $ | 236,409 | | | | | $ | 183,893 | | | | | $ | 131,377 | | |
39
| | | |
No
Redemptions |
| |
25%
Redemptions |
| |
50%
Redemptions |
| |
75%
Redemptions |
| |
Maximum
Contractual Redemptions |
| |||||||||||||||
|
As adjusted total shares(2)
|
| | | | 40,392,166 | | | | | | 35,724,080 | | | | | | 31,055,994 | | | | | | 26,387,908 | | | | | | 21,719,823 | | |
|
Haymaker’s adjusted net tangible book value per share as of September 30, 2025
|
| | | $ | 8.45 | | | | | $ | 8.09 | | | | | $ | 7.61 | | | | | $ | 6.97 | | | | | $ | 6.05 | | |
|
Dilution per share to the existing Haymaker shareholders
|
| | | $ | 1.55 | | | | | $ | 1.91 | | | | | $ | 2.39 | | | | | $ | 3.03 | | | | | $ | 3.95 | | |
|
Change in net tangible book value per share attributable to Haymaker’s shareholders(3)
|
| | | $ | 8.86 | | | | | $ | 8.50 | | | | | $ | 8.02 | | | | | $ | 7.38 | | | | | $ | 6.46 | | |
(1)
See table below for reconciliation of net tangible book value, as adjusted.
(2)
See table below for reconciliation of as adjusted total shares.
(3)
Change in net tangible book value per share attributable to Haymaker’s shareholders reflects the difference between Haymaker’s historical net tangible book value per share as of September 30, 2025 of ($0.41) and Haymaker’s adjusted net tangible book value per share as of September 30, 2025, as reflected in this table.
The following table illustrates the as adjusted net tangible book value to Haymaker’s shareholders and decrease in net tangible book value to Haymaker’s shareholders as a result of transaction costs incurred by Haymaker, PIPE Offering, and funds released from the trust at the Closing of the Business Combination (in thousands, except share and per share data).
| | | |
No
Redemptions(1) |
| |
25%
Redemptions(2) |
| |
50%
Redemptions(3) |
| |
75%
Redemptions(4) |
| |
Maximum
Contractual Redemptions(5) |
| |||||||||||||||
|
As adjusted net tangible book value per
share |
| | | $ | 8.45 | | | | | $ | 8.09 | | | | | $ | 7.61 | | | | | $ | 6.97 | | | | | $ | 6.05 | | |
| Numerator adjustments | | | | | | | | | | | | | | | | | | | | | | | | | | | | | | | |
|
Haymaker’s net tangible book value as of September 30, 2025
|
| | | $ | (11,955) | | | | | $ | (11,955) | | | | | $ | (11,955) | | | | | $ | (11,955) | | | | | $ | (11,955) | | |
|
Transaction costs attributable to Haymaker(6)
|
| | | | (6,748) | | | | | | (6,748) | | | | | | (6,748) | | | | | | (6,748) | | | | | | (6,748) | | |
|
PIPE Offering
|
| | | | 105,500 | | | | | | 105,500 | | | | | | 105,500 | | | | | | 105,500 | | | | | | 105,500 | | |
|
Funds released from trust
|
| | | | 254,644 | | | | | | 202,128 | | | | | | 149,612 | | | | | | 97,096 | | | | | | 44,580 | | |
|
As adjusted net tangible book value
|
| | | $ | 341,441 | | | | | $ | 288,925 | | | | | $ | 236,409 | | | | | $ | 183,893 | | | | | $ | 131,377 | | |
| Denominator adjustments | | | | | | | | | | | | | | | | | | | | | | | | | | | | | | | |
|
SPAC Class A Ordinary Shares subject
to possible redemption |
| | | | 22,627,899 | | | | | | 17,959,813 | | | | | | 13,291,727 | | | | | | 8,623,641 | | | | | | 3,955,556 | | |
|
SPAC Class A Ordinary Shares not subject to redemption(7)
|
| | | | 797,600 | | | | | | 797,600 | | | | | | 797,600 | | | | | | 797,600 | | | | | | 797,600 | | |
|
SPAC Class B Ordinary Shares(8)
|
| | | | 5,750,000 | | | | | | 5,750,000 | | | | | | 5,750,000 | | | | | | 5,750,000 | | | | | | 5,750,000 | | |
|
PIPE Investor Shares
|
| | | | 11,216,667 | | | | | | 11,216,667 | | | | | | 11,216,667 | | | | | | 11,216,667 | | | | | | 11,216,667 | | |
|
As adjusted total shares
|
| | | | 40,392,166 | | | | | | 35,724,080 | | | | | | 31,055,994 | | | | | | 26,387,908 | | | | | | 21,719,823 | | |
(1)
Assumes that no Public Shareholders exercise redemption rights with respect to their SPAC Class A Ordinary Shares for a pro rata share of the funds in the Trust Account.
(2)
Assumes that 25% of maximum contractual redeemable shares, or 4,668,086 Public Shares, will be
40
redeemed by Public Shareholders for an aggregate payment of approximately $52.5 million based on a redemption price of approximately $11.25 per share.
(3)
Assumes that 50% of maximum contractual redeemable shares, or 9,336,172 Public Shares, will be redeemed by Public Shareholders for an aggregate payment of approximately $105.0 million based on a redemption price of approximately $11.25 per share.
(4)
Assumes that 75% of maximum contractual redeemable shares, or 14,004,258 Public Shares, will be redeemed by Public Shareholders for an aggregate payment of approximately $157.5 million based on a redemption price of approximately $11.25 per share.
(5)
The maximum contractual redemptions scenario assumes that 18,672,343 Public Shares are redeemed for aggregate redemption payments of $210.1 million, assuming a $11.25 per share redemption price. The Business Combination Agreement contains a condition to the Closing that, after giving effect to the transactions contemplated hereby (including the PIPE Offering) the Available Closing SPAC Cash shall not be less than $150,000,000. This scenario includes all adjustments contained in the “No Redemptions” scenario and presents additional adjustments to reflect the effect of the maximum contractual redemptions. The “Maximum Redemptions” scenario represents the maximum number of Public Shares that may be redeemed while satisfying the condition mentioned above.
(6)
Excludes accrued costs included in the Haymaker’s net tangible book value as of September 30, 2025.
(7)
As of September 30, 2025, the Sponsor held an aggregate of 6,547,600 SPAC Ordinary Shares, consisting of 797,600 SPAC Class A Ordinary Shares, which are not subject to redemption, and 5,750,000 SPAC Class B Ordinary Shares. At the Acquisition Merger Effective Time, and pursuant to the Sponsor Distribution, the Sponsor will distribute 2,800,000 Dothan Founder Shares to Dothan Independent. In addition, immediately upon the occurrence of the Initial Merger Effective Time, the Sponsor will be deemed to have irrevocably transferred to PubCo, and surrendered and forfeited for no consideration, up to 333,333 shares of PubCo Class A Common Stock. After giving effect to these transactions, the Sponsor is expected to hold approximately 3,414,267 shares of PubCo Class A Common Stock. For additional information, see the section titled “Beneficial Ownership of Securities — Post-Business Combination Beneficial Ownership Table.”
For purposes of Item 1604(c)(1) of Regulation S-K, PubCo would have 78,588,224 total shares of PubCo Class A Common Stock outstanding immediately after giving effect to the Business Combination under the “No Redemptions” scenario based on the assumptions set forth in the preceding paragraph and as further described above. Where there are no redemptions of Public Shares prior to the Closing, Haymaker’s valuation is based on the $10.00 issuance price per Public Share in the Haymaker’s IPO and is therefore calculated as: $10.00 (Haymaker per share Haymaker IPO price) multiplied by 78,588,224 shares, or $785,882,240. The following table illustrates the valuation at the $10.00 issuance price per share in the Haymaker IPO for each redemption scenario:
| | | |
No
Redemptions |
| |
25%
Redemptions |
| |
50%
Redemptions |
| |
75%
Redemptions |
| |
Maximum
Contractual Redemptions |
| |||||||||||||||
| | | |
(in thousands, except share and per share data)
|
| |||||||||||||||||||||||||||
|
Initial public offering price per share of Haymaker
|
| | | $ | 10.00 | | | | | $ | 10.00 | | | | | $ | 10.00 | | | | | $ | 10.00 | | | | | $ | 10.00 | | |
|
As adjusted Haymaker shares outstanding
|
| | | | 40,392,166 | | | | | | 35,724,080 | | | | | | 31,055,994 | | | | | | 26,387,908 | | | | | | 21,719,823 | | |
|
Dothan Founder Shares
|
| | | | 2,500,000 | | | | | | 2,500,000 | | | | | | 2,500,000 | | | | | | 2,500,000 | | | | | | 2,500,000 | | |
|
Sponsor forfeited shares
|
| | | | (333,333) | | | | | | (333,333) | | | | | | (333,333) | | | | | | (333,333) | | | | | | (333,333) | | |
|
Shares issued to Suncrete shareholders
in Business Combination(1) |
| | | | 36,029,391 | | | | | | 36,029,391 | | | | | | 36,029,391 | | | | | | 36,029,391 | | | | | | 36,029,391 | | |
|
Number of shares after giving effect to the Business Combination
|
| | | | 78,588,224 | | | | | | 73,920,138 | | | | | | 69,252,052 | | | | | | 64,583,966 | | | | | | 59,915,881 | | |
|
Value of combined company upon Closing of the Business Combination
|
| | | $ | 785,882 | | | | | $ | 739,201 | | | | | $ | 692,521 | | | | | $ | 645,840 | | | | | $ | 599,159 | | |
41
(1)
Includes 3,496,887 shares of PubCo Class A Common Stock issuable in respect of Rollover Equity Awards exchanged for Company Incentive Units, which, in some cases, remain subject to vesting.
The trading price of the PubCo Class A Common Stock may not be at or above the offering price in the Haymaker IPO. PubCo may not attain any of the levels of valuation presented.
The above discussion and table also exclude potential dilutive effects associated with 300,000 restricted stock units to be granted to certain members of PubCo’s Board of Directors pursuant to the Business Combination Agreement, 11,500,000 SPAC Public Warrants, 398,800 Dothan Assumed Warrants, or other future issuances or grants of equity or equity-linked securities by PubCo pursuant to the Incentive Plan.
The aforementioned equity issuances are not the only sources of potential dilution to the relative ownership percentage associated with shares of PubCo Common Stock held by non-redeeming Public Shareholders after the Closing; any additional equity and equity-linked issuances by Pubco may result in additional dilution to Public Shareholders’ percentage ownership in PubCo.
All of the relative percentages above are for illustrative purposes only and are based upon certain assumptions as described in the section entitled “Summary of the Proxy Statement/Prospectus — Ownership of New Suncrete After the Closing” and “Summary of the Proxy Statement/Prospectus — Dilution” as described above. Should one or more of the assumptions prove incorrect, actual ownership percentages may vary materially from those described in this proxy statement/prospectus. See “Unaudited Pro Forma Condensed Combined Financial Information.”
To the extent that additional shares are issued pursuant to the foregoing, Haymaker’s shareholders will experience further dilution. In addition, Haymaker may enter into other transactions. To the extent it issues such securities, investors and Haymaker’s shareholders may experience further dilution.
Board of Directors and Officers of New Suncrete Following the Business Combination
The directors and officers of PubCo as of immediately prior to the Initial Merger Effective Time will continue as initial directors and officers of New Suncrete following the Initial Merger Effective Time. The parties anticipate that, effective immediately after the Acquisition Merger Effective Time, the New Suncrete Board will be comprised of Ned N. Fleming, III, Executive Chairman, Mark R. Matteson, Bretton Johnston, William Holden, David Rees-Jones, Randall Edgar, and Andrew Heyer.
See “The Business Combination — Board of Directors of New Suncrete Following the Business Combination” and “Management Following the Business Combination — Executive Officers and Directors After the Business Combination.”
Expected Accounting Treatment
The Business Combination will be accounted for as a reverse recapitalization, with no goodwill or other intangible assets recorded, in accordance with GAAP. Under this method of accounting, Haymaker will be treated as the “acquired” company for financial reporting purposes. Accordingly, for accounting purposes, the Business Combination will be treated as the equivalent of Suncrete issuing stock for the net assets of Haymaker, accompanied by a recapitalization. The net assets of Haymaker will be stated at historical cost, with no goodwill or other intangible assets recorded. See the subsection titled “The Business Combination — Expected Accounting Treatment.”
Appraisal Rights
There are no appraisal rights available to holders of SPAC Class A Ordinary Shares, SPAC Class B Ordinary Shares, or SPAC Warrants in connection with the Business Combination under the Companies Act (Revised) of the Cayman Islands or the DGCL.
Other Haymaker Proposals
In addition to the two separate proposals to approve and adopt the Business Combination Agreement and the Business Combination, at the Shareholders’ Meeting, Haymaker’s shareholders will be asked to vote
42
upon: (a) a proposal to approve, on a non-binding advisory basis, by ordinary resolution the Domestication Proposal, (b) a proposal to approve by special resolution the Proposed Organizational Documents; (b) eight separate proposals to approve, on a non-binding advisory basis, by ordinary resolution material differences between the Existing Organizational Documents and the Proposed PubCo Organizational Documents; (c) a proposal to approve by ordinary resolution, for purposes of complying with the applicable listing rules of the NYSE, the issuance of up to an aggregate of 49,746,058 shares of PubCo Class A Common Stock in connection with the Business Combination and the PIPE Offering; (d) a proposal to approve by ordinary resolution and adopt the 2026 Plan; (e) a proposal to approve by ordinary resolution and adopt the ESPP; and (f) a proposal to approve by ordinary resolution the adjournment of the Shareholders’ Meeting to a later date or dates, if necessary or convenient, (i) to permit further solicitation and vote of proxies in the event that there are insufficient votes for, or otherwise in connection with the approval of one or more proposals at the Shareholders’ Meeting, (ii) if Haymaker determines that one or more of the conditions to Closing is not or will not be satisfied or waived or (iii) to facilitate the Domestication, the Mergers or any other transaction contemplated by the Business Combination Agreement or the related agreements. For more information, see the sections titled “Shareholder Proposal No. 1 — The Business Combination Proposals,” “Shareholder Proposal No. 2 — The Domestication,” “Shareholder Proposal No. 3 — The Organizational Documents Proposal,” “Shareholder Proposal No. 4 — The Advisory Organizational Documents Proposals,” “Shareholder Proposal No. 5 — The NYSE Proposal,” “Shareholder Proposal No. 6 — The 2026 Plan Proposal,” “Shareholder Proposal No. 7 — The ESPP Proposal,” and “Shareholder Proposal No. 8 — The Adjournment Proposal” for more information.
At the Warrantholders’ Meeting, holders of SPAC Cayman Warrants will be asked to consider and vote upon the following proposals: (a) a proposal to consider and vote upon an amendment to the warrant agreement that governs all of Haymaker’s outstanding warrants to provide that, immediately prior to the Domestication Effective Time, each holder of a SPAC Public Warrant will receive, for each such warrant, a cash payment of $1.00; and (b) a proposal to allow the Haymaker Board to adjourn the Warrantholders’ Meeting to a later date or dates to permit further solicitation of proxies.
Date, Time, and Place of Shareholders’ and Warrantholders’ Meetings
The Shareholders’ Meeting will be held in person on [•], 2026, at [•], Eastern Time, at the offices of DLA Piper LLP (US), 1251 Avenue of the Americas, New York, New York 10020, or such other date, time, and place to which such meeting may be adjourned, to consider and vote upon the Proposals. Haymaker is also planning for the Shareholders’ Meeting to be held virtually pursuant to the procedures described in the accompanying proxy statement/prospectus and the Existing Organizational Documents, but the physical location of the Shareholders’ Meeting will remain at the location specified above for the purposes of The Companies Act (Revised) of the Cayman Islands and the Existing Organizational Documents.
The Warrantholders’ Meeting will be held in person on [•], 2026, at [•], Eastern Time, at the offices of DLA Piper LLP (US), 1251 Avenue of the Americas, New York, New York 10020, or such other date, time, and place to which such meeting may be adjourned. Haymaker is also planning for the Warrantholders’ Meeting to be held virtually pursuant to the procedures described in the accompanying proxy statement/prospectus, but the physical location of the meeting will remain at the location specified above for the purposes of The Companies Act (Revised) of the Cayman Islands and the Existing Organizational Documents.
Voting Power; Record Date
You will be entitled to vote or direct votes to be cast at the Shareholders’ Meeting if you owned SPAC Class A Ordinary Shares or SPAC Class B Ordinary Shares at the close of business on [•], 2026, which is the record date for the Shareholders’ Meeting. You are entitled to one vote for each SPAC Class A Ordinary Share or SPAC Class B Ordinary Share that you owned as of the close of business on the record date. If your shares are held in “street name” or are in a margin or similar account, you should contact your broker, bank, or other nominee to ensure that votes related to the shares you beneficially own are properly counted. On the record date, there were [•] SPAC Class A Ordinary Shares and [•] SPAC Class B Ordinary Shares outstanding.
You will be entitled to vote or direct votes to be cast at the Warrantholders’ Meeting if you owned SPAC Warrants at the close of business on [•], 2026, which is the record date for the Warrantholders’
43
Meeting. You are entitled to one vote for each SPAC Warrant that you owned as of the close of business on the record date. If your warrants are held in “street name” or are in a margin or similar account, you should contact your broker, bank, or other nominee to ensure that votes related to the warrants you beneficially own are properly counted. On the record date, there were 11,500,000 SPAC Public Warrants outstanding.
Proxy Solicitation
Proxies may be solicited by mail. Haymaker has engaged Sodali to assist in the solicitation of proxies. If a shareholder grants a proxy, it may still vote its shares online if it revokes its proxy before the Shareholders’ Meeting. A shareholder may also change its vote by submitting a later-dated proxy as described in the subsection titled “Extraordinary General Meeting of Shareholders and Special Meeting of Warrantholders — Revoking Your Proxy.”
Quorum and Required Vote for Proposals for the Shareholders’ Meeting
A quorum of Haymaker’s shareholders is necessary to hold a valid meeting. A quorum will be present at the Shareholders’ Meeting if holders of one third of the SPAC Class A Ordinary Shares and SPAC Class B Ordinary Shares entitled to vote thereat attend in person, online, or by proxy. Abstentions will count as present for the purposes of establishing a quorum.
The approval of each of the Initial Merger Proposal, the Acquisition Merger Proposal, the Domestication Proposal, the Advisory Organizational Documents Proposals, the NYSE Proposal, the 2026 Plan Proposal, the ESPP Proposal, and the Adjournment Proposal is being proposed as an ordinary resolution, being the affirmative vote (in person or by proxy) of a simple majority of the holders of SPAC Class A Ordinary Shares and SPAC Class B Ordinary Shares entitled to vote and actually casting votes thereon at the Shareholders’ Meeting, voting as a single class. Approval of the Organizational Documents Proposal requires a special resolution under Cayman Islands law, being the affirmative vote (in person or by proxy) of the holders of at least two-thirds of the holders of SPAC Class A Ordinary Shares and SPAC Class B Ordinary Shares entitled to vote and actually casting votes thereon at the Shareholders’ Meeting, voting as a single class. The Business Combination is therefore not structured so that approval of at least a majority of unaffiliated SPAC shareholders is required.
Accordingly, a shareholder’s failure to vote in person, online, or by proxy at the Shareholders’ Meeting will have no effect on the outcome of the vote on any of the Proposals, assuming a valid quorum is established. Abstentions and broker non-votes, while considered present for the purposes of establishing a quorum, will not count as votes cast at the Shareholders’ Meeting.
The Initial Closing and Acquisition Closing are conditioned on the approval of the Condition Precedent Proposals at the Shareholders’ Meeting. Each of the Condition Precedent Proposals is cross-conditioned on each of the other Condition Precedent Proposals. The Advisory Organizational Documents Proposals and the Adjournment Proposal are not conditioned on the approval of any other proposal set forth in this proxy statement/prospectus.
Quorum and Required Vote for Warrant Proposals
A quorum of Haymaker’s SPAC Warrantholders is necessary to hold a valid meeting. A quorum will be present at the Warrantholders’ Meeting if holders of at least a majority of the SPAC Warrants will count as present for the purposes of establishing a quorum.
The Warrant Amendment Proposal requires the vote of the registered holders of a majority of the SPAC Warrants issued and outstanding as of the record date. Accordingly, a warrantholder’s failure to vote by proxy or to vote virtually at the Warrantholders’ Meeting, an abstention from voting, or a broker non-vote, will have the same effect as a vote “AGAINST” the Warrant Amendment Proposal.
The Warrantholder Adjournment Proposal will be approved and adopted if the holders of a majority of the SPAC Warrants, represented virtually or by proxy and voted thereon at the Warrantholders’ Meeting, vote “FOR” the Warrantholder Adjournment Proposal.
44
Recommendation to Haymaker Shareholders
The Haymaker Board believes that each of the Business Combination Proposals, the Domestication Proposal, the Organizational Documents Proposal, the Advisory Organizational Documents Proposals, the NYSE Proposal, the 2026 Plan Proposal, the ESPP Proposal, and the Adjournment Proposal is in the best interests of Haymaker and Haymaker’s shareholders and recommends that its shareholders vote “FOR” each Proposal being submitted to a vote of the shareholders at the Shareholders’ Meeting. For more information, see the sections titled “Shareholder Proposal No. 1 — The Business Combination Proposals,” “Shareholder Proposal No. 2 — the Domestication,” “Shareholder Proposal No. 3 — The Organizational Documents Proposal,” “Shareholder Proposal No. 4 — The Advisory Organizational Documents Proposals,” “Shareholder Proposal No. 5 — The NYSE Proposal,” “Shareholder Proposal No. 6 — The 2026 Plan Proposal,” “Shareholder Proposal No. 7 — The ESPP Proposal,” and “Shareholder Proposal No. 8 — The Adjournment Proposal.”
The Haymaker Board believes that the Warrant Amendment Proposal and the Warrantholder Adjournment Proposal are in the best interests of Haymaker and Haymaker’s equityholders and recommends that Public Warrantholders vote “FOR” each Proposal being submitted to a vote at the Warrantholders’ Meeting. For more information, see the sections titled “Warrantholder Proposal No. 1 — The Warrant Amendment Proposal” and “Warrantholder Proposal No. 2 — the Warrantholder Adjournment Proposal.”
When you consider the recommendation of the Haymaker Board in favor of approval of these Proposals, you should keep in mind that, aside from their interests as shareholders, the Sponsor and certain of Haymaker’s directors and officers have interests in the Business Combination that are different from, or in addition to, your interests as a shareholder. Please see the subsection titled “The Business Combination — Interests of the Sponsor and Haymaker Directors and Officers in the Business Combination.”
Summary Risk Factors
In evaluating the proposals set forth in this proxy statement/prospectus, you should carefully read this proxy statement/prospectus, including the annexes, and especially consider the factors discussed in the section titled “Risk Factors.” Such risks include, but are not limited to:
Risks Related to the Business Combination and Haymaker
•
The Sponsor has agreed to vote in favor of the Business Combination, regardless of how Haymaker’s Public Shareholders vote.
•
Neither the Haymaker board of directors nor any committee thereof obtained a third party valuation in determining whether or not to pursue the Business Combination.
•
Since the Sponsor and Haymaker’s directors and executive officers have interests that are different, or in addition to (and which may conflict with), the interests of Haymaker’s shareholders and warrantholders, a conflict of interest may have existed in determining whether the Business Combination with Suncrete is appropriate as Haymaker’s initial business combination.
•
Because Haymaker is incorporated under the laws of the Cayman Islands, in the event the Business Combination is not completed, you may face difficulties in protecting your interests, and your ability to protect your rights through the U.S. federal courts may be limited.
•
The historical financial results of Suncrete and unaudited pro forma financial information included elsewhere in this proxy statement/prospectus may not be indicative of what Suncrete’s actual financial position or results of operations would have been.
•
Haymaker has incurred and expects to continue to incur significant transaction costs in connection with the Business Combination.
•
The Business Combination Agreement has a specified minimum cash condition. This threshold may make it more difficult for Haymaker to complete the Business Combination as contemplated.
•
If third parties bring claims against Haymaker, the proceeds held in the trust account could be reduced and the per share redemption amount received by shareholders may be less than $10.00 per share (which was the offering price per unit in the IPO).
45
•
If the Warrant Amendment Proposal is not approved, the Assumed SPAC Warrants will become exercisable for PubCo Class A Common Stock, which would increase the number of shares eligible for future resale in the public market and result in dilution to Haymaker’s shareholders.
•
Public Shareholders who wish to redeem their Public Shares for a pro rata portion of the trust account must comply with specific requirements for redemption that may make it more difficult for them to exercise their redemption rights prior to the deadline.
•
portion of the funds held in the trust account.
•
If a Public Shareholder fails to receive notice of Haymaker’s offer to redeem Public Shares in connection with the Business Combination, or fails to comply with the procedures for tendering its shares, such shares may
•
not be redeemed.
Risks Related to Ownership of PubCo Common Stock
•
An active market for PubCo’s securities may not develop, which would adversely affect the liquidity and price of PubCo’s securities.
•
The price of the PubCo Class A Common Stock may change significantly following the Business Combination and you could lose all or part of your investment as a result.
•
The dual class structure of the PubCo Common Stock will have the effect of concentrating voting control with holders of the PubCo Class B Common Stock, which will limit the ability of holders of PubCo Class A common stock to influence corporate matters.
•
Future sales, or the perception of future sales, of PubCo Class A Common Stock by PubCo or PubCo’s stockholders in the public market following the Business Combination could cause the market price for the PubCo Class A Common Stock to decline.
•
As a public company, PubCo will become subject to additional laws, regulations and stock exchange listing standards, which will impose additional costs on PubCo and may strain its resources and divert its management’s attention.
•
The Proposed PubCo Certificate of Incorporation designates certain courts as the sole and exclusive forum for certain types of actions and proceedings that may be initiated by PubCo’s stockholders, which could limit the ability of PubCo’s stockholders to obtain a favorable judicial forum for disputes with PubCo or its directors, officers or other employees.
•
Following the completion of the Business Combination, PubCo will be a “controlled company” under the Nasdaq listing rules. As a result, PubCo’s stockholders will not have, and may never have, certain corporate governance protections that are available to stockholders of companies that are not controlled companies.
Risks Related to Suncrete
•
Our failure to successfully identify, complete, manage and integrate acquisitions could reduce our earnings and slow our growth.
•
A significant slowdown or decline in economic conditions, particularly in the southern United States, could adversely impact our results of operations.
•
Reduced demand for new home construction could adversely affect the residential construction market, which could affect our financial position, operating results and liquidity.
•
Our operating results may vary significantly from one reporting period to another and may be adversely affected by the cyclical nature of the markets we serve.
•
We may lose business to competitors who underbid us, and we may be otherwise unable to compete favorably in our highly competitive industry.
•
If we are unable to accurately estimate the overall risks, revenues or costs on our projects, we may incur contract losses or achieve lower profits than anticipated.
46
•
We depend on third parties for concrete equipment and materials essential to operate our business.
•
Delays or interruptions of our transportation logistics could affect operating results.
•
Our continued success requires us to hire, train and retain qualified personnel and subcontractors in a competitive industry.
•
Federal, state and local employment-related laws and regulations could increase our cost of doing business and subject us to fines and lawsuits.
•
Our business depends on federal, state and local government spending for public infrastructure construction, and reductions in government funding could adversely affect our results of operations.
•
Governmental regulations, including environmental regulations, may result in increases in our operating costs and capital expenditures and decreases in our earnings.
•
Our operations are subject to various hazards, including natural disasters, that may cause personal injury or property damage for which we have a limited amount of insurance, and our business, operating costs and profitability could be adversely affected.
•
Our substantial indebtedness could adversely affect our financial condition and prevent us from fulfilling our obligations.
•
The Credit Agreement restricts our ability to engage in some business and financial transactions.
47
SUMMARY UNAUDITED PRO FORMA
CONDENSED COMBINED FINANCIAL DATA
CONDENSED COMBINED FINANCIAL DATA
The following summary unaudited pro forma condensed combined financial information (the “Summary Pro Forma Information”) gives effect to the transactions contemplated by the Business Combination and related transactions. The Business Combination will be accounted for as a reverse recapitalization in accordance with GAAP. Under this method of accounting, although Haymaker will acquire all of the outstanding equity interests of Suncrete in the Business Combination, Haymaker will be treated as the “acquired” company for financial reporting purposes. Accordingly, the Business Combination will be reflected as the equivalent of Suncrete issuing shares for the net assets of Haymaker, followed by a recapitalization whereby no goodwill or other intangible assets are recorded. Operations prior to the Business Combination will be those of Suncrete.
The summary unaudited pro forma condensed combined balance sheet data as of September 30, 2025, gives effect to the Business Combination and related transactions as if they had occurred on September 30, 2025. The summary unaudited pro forma condensed combined statements of operations data for the nine months ended September 30, 2025 and for the year ended December 31, 2024, give effect to the Business Combination and related transactions as if they had occurred on January 1, 2024, the beginning of the earliest periods presented.
The Summary Pro Forma Information has been derived from, should be read in conjunction with, the more detailed unaudited pro forma condensed combined financial information included in the section titled “Unaudited Pro Forma Condensed Combined Financial Statements” in this proxy statement/prospectus and the accompanying notes thereto. The unaudited pro forma condensed combined financial information is based upon, and should be read in conjunction with, the historical financial statements and related notes of Haymaker, Suncrete and the Schwarz Entities (as defined herein) for the applicable periods included in this proxy statement/prospectus. The Summary Pro Forma Information has been presented for informational purposes only and is not necessarily indicative of what Suncrete’s financial position or results of operations actually would have been had the Business Combination and related transactions been completed as of the dates indicated. In addition, the Summary Pro Forma Information does not purport to project the future financial position or operating results of the Suncrete following the reverse recapitalization.
The unaudited pro forma condensed combined financial information has been prepared using the assumptions below with respect to the potential redemption for cash of Public Shares:
•
Assuming No Redemptions Scenario: This presentation assumes that no Public Shareholders will exercise redemption rights with respect to the Public Shares for a pro rata share of the funds in the Trust Account in connection with the Business Combination.
•
Assuming 25% Redemptions Scenario: This presentation assumes that 4,668,086 Public Shares are redeemed for aggregate redemption payments of $52.5 million, assuming a $11.25 per share redemption price.
•
Assuming 50% Redemptions Scenario: This presentation assumes that 9,336,172 Public Shares are redeemed for aggregate redemption payments of $105.0 million, assuming a $11.25 per share redemption price.
•
Assuming 75% Redemptions Scenario: This presentation assumes that 14,004,258 Public Shares are redeemed for aggregate redemption payments of $157.5 million, assuming a $11.25 per share redemption price.
•
Assuming Maximum Redemptions Scenario: This presentation assumes that 18,672,343 Public Shares are redeemed for aggregate redemption payments of $210.1 million, assuming a $11.25 per share redemption price. The Business Combination Agreement contains a condition to the Closing that, after giving effect to the transactions contemplated hereby (including the PIPE Offering) the Available Cash shall not be less than $150,000,000. This scenario includes all adjustments contained in the “No Redemptions” scenario and presents additional adjustments to reflect the effect of the maximum contractual redemptions. The “Maximum Redemptions” scenario represents the maximum number of Public Shares that may be redeemed while satisfying the condition mentioned above.
48
| | | |
No
Redemptions |
| |
25%
Redemptions |
| |
50%
Redemptions |
| |
75%
Redemptions |
| |
Maximum
Redemptions |
| |||||||||||||||
| | | |
(in thousands, except share and per share data)
|
| |||||||||||||||||||||||||||
|
Summary Unaudited Pro Forma
Condensed Combined Statement of Operations Data for the Nine Months Ended September 30, 2025 |
| | | | | | | | | | | | | | | | | | | | | | | | | | | | | | |
|
Net income
|
| | | $ | 3,717 | | | | | $ | 3,717 | | | | | $ | 3,717 | | | | | $ | 3,717 | | | | | $ | 3,717 | | |
|
Weighted average shares outstanding – basic and diluted
|
| | | | 78,588,224 | | | | | | 73,920,138 | | | | | | 69,252,052 | | | | | | 64,583,966 | | | | | | 59,915,881 | | |
|
Basic and diluted net income per
share |
| | | $ | 0.05 | | | | | $ | 0.05 | | | | | $ | 0.05 | | | | | $ | 0.06 | | | | | $ | 0.06 | | |
| | | |
No
Redemptions |
| |
25%
Redemptions |
| |
50%
Redemptions |
| |
75%
Redemptions |
| |
Maximum
Redemptions |
| |||||||||||||||
| | | |
(in thousands, except share and per share data)
|
| |||||||||||||||||||||||||||
|
Summary Unaudited Pro Forma Condensed Combined Statement of Operations Data for the Year Ended December 31, 2024
|
| | | | | | | | | | | | | | | | | | | | | | | | | | | | | | |
|
Net loss
|
| | | $ | (10,820) | | | | | $ | (10,820) | | | | | $ | (10,820) | | | | | $ | (10,820) | | | | | $ | (10,820) | | |
|
Weighted average shares outstanding – basic and diluted
|
| | | | 78,588,224 | | | | | | 73,920,138 | | | | | | 69,252,052 | | | | | | 64,583,966 | | | | | | 59,915,881 | | |
|
Basic and diluted net loss per share
|
| | | $ | (0.14) | | | | | $ | (0.15) | | | | | $ | (0.16) | | | | | $ | (0.17) | | | | | $ | (0.18) | | |
| | | |
No
Redemptions |
| |
25%
Redemptions |
| |
50%
Redemptions |
| |
75%
Redemptions |
| |
Maximum
Redemptions |
| |||||||||||||||
| | | |
(in thousands, except share and per share data)
|
| |||||||||||||||||||||||||||
|
Summary Unaudited Pro Forma Condensed Combined Balance Sheet Data as of September 30, 2025
|
| | | | | | | | | | | | | | | | | | | | | | | | | | | | | | |
|
Total assets
|
| | | $ | 668,261 | | | | | $ | 615,745 | | | | | $ | 563,229 | | | | | $ | 510,713 | | | | | $ | 458,197 | | |
|
Total liabilities
|
| | | $ | 245,508 | | | | | $ | 245,508 | | | | | $ | 245,508 | | | | | $ | 245,508 | | | | | $ | 245,508 | | |
|
Total stockholders’ equity
|
| | | $ | 422,753 | | | | | $ | 370,237 | | | | | $ | 317,721 | | | | | $ | 265,205 | | | | | $ | 212,689 | | |
49
RISK FACTORS
The following risk factors will apply to the business and operations of Haymaker, Suncrete or New Suncrete. These risk factors are not exhaustive and investors are encouraged to perform their own investigation with respect to the business, financial condition and prospects of Haymaker, Suncrete and New Suncrete and their respective businesses, financial conditions and prospects prior to or following the completion of the Business Combination, as the case may be. You should carefully consider the following risk factors in addition to the other information included in this proxy statement/prospectus, including matters addressed in the section titled “Cautionary Note Regarding Forward-Looking Statements.” Haymaker, Suncrete and New Suncrete may face additional risks and uncertainties that are not presently known to them, or that they currently deem immaterial, which may also impair their respective businesses or financial conditions. The following discussion should be read in conjunction with the sections titled “Management’s Discussion and Analysis of Financial Condition and Results of Operations of Suncrete,” “Management’s Discussion and Analysis of Financial Condition and Results of Operations of Haymaker,” the financial statements of Suncrete and Haymaker and notes to the financial statements included herein, as applicable.
Unless the context otherwise requires, all references in this subsection to the “Company,” “Suncrete,” “we,” “us,” or “our” refer to the business of Suncrete and its subsidiaries prior to the consummation of the Business Combination and to New Suncrete and its subsidiaries following the Business Combination.
Risks Related to the Business Combination and Haymaker
The Sponsor has agreed to vote in favor of the Business Combination, regardless of how Haymaker’s Public Shareholders vote.
Unlike some other blank check companies in which the Initial Shareholders agree to vote their shares in accordance with the majority of the votes cast by the Public Shareholders in connection with an initial business combination, the Sponsor has agreed to, among other things, vote in favor of the Business Combination Agreement and the transactions contemplated thereby, in each case, subject to the terms and conditions contemplated by the Sponsor Support Agreement.
Neither the Haymaker board of directors nor any committee thereof obtained a third party valuation in determining whether or not to pursue the Business Combination.
Neither the Haymaker board of directors nor any committee thereof is required to obtain an opinion from an independent investment banking or valuation or appraisal firm that the price that Haymaker is paying for Suncrete is fair to Haymaker from a financial point of view. Neither the Haymaker board of directors nor any committee thereof obtained a third party valuation in connection with the Business Combination. In analyzing the Business Combination, the Haymaker board of directors and management conducted due diligence on Suncrete. The Haymaker board of directors reviewed comparisons of selected financial data of Suncrete with its peers in the industry and the financial terms set forth in the Business Combination Agreement, and concluded that the Business Combination was in the best interest of Haymaker and its shareholders. Accordingly, investors will be relying solely on the judgment of the Haymaker board of directors and management in valuing Suncrete, and the Haymaker board of directors and management may not have properly valued such business. The lack of a third party valuation may also lead an increased number of shareholders to vote against the Business Combination or demand redemption of their SPAC Class A Common Shares, which could potentially impact Haymaker’s ability to consummate the Business Combination.
Since the Sponsor and Haymaker’s directors and executive officers have interests that are different, or in addition to (and which may conflict with), the interests of Haymaker’s shareholders and warrantholders, a conflict of interest may have existed in determining whether the Business Combination with Suncrete is appropriate as Haymaker’s initial business combination.
When you consider the recommendation of the Haymaker Board in favor of approval of the Business Combination Proposal, you should keep in mind that the Sponsor and Haymaker’s directors and executive officers have interests in such proposal that are different from, or in addition to, those of Haymaker shareholders and warrantholders generally. These interests include, among other things, the interests listed below:
50
•
the fact that the Sponsor holds 797,600 private placement units, consisting of 398,800 private placement warrants (provided, that such warrants will be conveyed to Dothan Independent in the Sponsor Distribution, as provided in the Sponsor Subscription Agreement) and 797,600 private placement shares, acquired at an aggregate purchase price of $7,976,000, which, if unrestricted and freely tradeable, would be valued at approximately $9,642,984, based on the most recent closing prices of the SPAC Public Warrants and the SPAC Class A Ordinary Shares on January 30, 2026 of $1.42 per warrant and $11.38 per share, respectively (prior to giving effect to the Sponsor Distribution);
•
the fact that the Sponsor and SPAC’s officers and directors have agreed to not redeem any SPAC Class A Ordinary Shares held by them in connection with a shareholder vote to approve the Business Combination;
•
the fact that the Sponsor paid an aggregate of $25,000 for 5,750,000 SPAC Founder Shares (provided, that 2,800,000 SPAC Founder Shares will be conveyed to Dothan Independent in the Sponsor Distribution, as provided in the Sponsor Subscription Agreement), and that such SPAC Founder Shares could have a significantly higher value at the time of the Business Combination, which if unrestricted and freely tradable would be valued at approximately $65,435,000, based on the most recent closing price of the SPAC Class A Ordinary Shares of $11.38 per share on January 30, 2026 (prior to giving effect to the Sponsor Distribution);
•
if the Trust Account is liquidated, including in the event SPAC is unable to consummate an initial business combination within the completion window set forth in the Existing Organizational Documents, the Sponsor has agreed to indemnify SPAC to ensure that the proceeds in the Trust Account are not reduced below $10.00 per Public Share, or such lesser amount per Public Share as is in the Trust Account on the liquidation date, by the claims of (a) any third party (other than SPAC’s independent registered public accounting firm) for services rendered or products sold to SPAC or (b) a prospective target business with which SPAC has entered into a letter of intent, confidentiality or other similar agreement or business combination agreement, but only if such a third party or target business has not executed a waiver of all rights to seek access to the Trust Account;
•
the fact that the Sponsor and SPAC’s officers, directors and advisors will be reimbursed for out-of-pocket expenses incurred in connection with activities on SPAC’s behalf, such as identifying potential target businesses and performing due diligence on suitable business combinations;
•
the fact that the Sponsor and SPAC’s officers, directors and advisors will lose their entire investment in SPAC if an Initial Business Combination is not completed within the period ending on July 28, 2026, subject to monthly extensions as described elsewhere in this proxy statement/prospectus and in the Existing Organizational Documents (the “Combination Period”);
•
the fact that the Sponsor has invested an aggregate of $8,001,000 (consisting of $25,000 for the SPAC Founder Shares and $7,976,000 for the private placement units), which means that the Sponsor and Haymaker’s officers and directors stand to make a significant profit on their investment and could potentially recoup their entire investment in Haymaker even if the trading price of the PubCo Class A Common Stock was as low as approximately $2.34 per share (after giving effect to the transfer to Dothan Independent of the Dothan Founder Shares and Dothan Assumed Warrants following the Sponsor Distribution and assuming the loans and out-of-pocket expenses described below are repaid and reimbursed, respectively, by Haymaker). Therefore, the Sponsor and Haymaker’s directors and officers may experience a positive rate of return on their investment, even if our Public Shareholders experience a negative rate of return on their investment;
•
the fact that after the Business Combination, assuming there are no redemptions of Public Shares in connection with the Business Combination, the Sponsor will beneficially own approximately 1.2% of the PubCo Class A Common Stock. Please see the section titled “Summary of the Proxy Statement/Prospectus — Ownership of New Suncrete After the Closing” for additional information;
•
the fact that the Sponsor and Haymaker’s directors and officers may be incentivized to complete the Business Combination, or an alternative initial business combination, with a less favorable company or on terms less favorable to shareholders, rather than to liquidate, which would cause the Sponsor to lose its entire investment. As a result, the Sponsor may have a conflict of interest in determining
51
whether Suncrete is an appropriate business with which to complete a business combination and/or in evaluating the terms of the Business Combination;
•
the fact that the Sponsor and Haymaker’s officers and directors (or their affiliates) have made, and may make in the future, working capital and extension loans to Haymaker. As of September 30, 2025, the Sponsor has loaned an aggregate of approximately $1,880,000 to Haymaker under unsecured promissory notes to fund operating and transaction expenses in connection with the Business Combination and fund payments into the Trust Account, in accordance with the Existing Organizational Documents, to extend the date by which Haymaker must consummate an initial business combination, and may make additional loans after the date of this proxy statement/prospectus for such purposes. If the Business Combination is not consummated and another business combination is not otherwise completed, these working capital loans may not be repaid and would be forgiven except to the extent there are funds available to Haymaker outside of the Trust Account;
•
the fact that pursuant to the Existing Organizational Documents, Haymaker has renounced any interest or expectancy of Haymaker in, or in being offered an opportunity to participate in, any potential transaction or matter which may be a corporate opportunity for both Haymaker and any individual serving as a director or officer of Haymaker, about which any such director or officer acquires knowledge. In the course of their other business activities, Haymaker’s officers and directors may have become aware of other investment and business opportunities which might have been appropriate for presentation to Haymaker as well as the other entities with which they were affiliated. Haymaker’s management had pre-existing fiduciary duties and contractual obligations and if there was a conflict of interest in determining to which entity a particular business opportunity should be presented, any entity with whom Haymaker’s management had a pre-existing fiduciary obligation would have been presented the opportunity before Haymaker was presented with it (see the subsection titled “Fiduciary Duties of Haymaker’s Directors and Officers” for more information). Haymaker does not believe, however, that the fiduciary duties or contractual obligations of Haymaker’s officers or directors materially affected Haymaker’s search for a business combination, including the negotiation or recommendation thereof or the provision of advice in connection therewith;
•
the fact that the Sponsor transferred an indirect interest in a portion of its SPAC Founder Shares and all of its private placement warrants to Dothan Independent;
•
the anticipated service of Andrew Heyer as a director and Christopher Bradley as a consultant of New Suncrete following the Business Combination, and the compensation that they will receive for such service; and
•
the fact that Haymaker’s existing directors and officers will be entitled to indemnification and the continuation of Haymaker’s directors’ and officers’ liability insurance after the Business Combination.
The existence of financial and personal interests of one or more of Haymaker’s directors may result in a conflict of interest on the part of such director(s) between what they may believe is in the best interests of Haymaker and its shareholders and what they may believe is best for themselves in determining to recommend that shareholders vote for the proposals. In addition, Haymaker’s officers have interests in the Business Combination that may conflict with your interests as a shareholder. See the section titled “Business Combination Proposal — Interests of Haymaker’s Directors and Executive Officers in the Business Combination” for a further discussion of these considerations. The personal and financial interests of the Sponsor as well as Haymaker’s directors and executive officers may have influenced their motivation in identifying and selecting Suncrete as a business combination target, completing an initial business combination with Suncrete and influencing the operation of the business following the initial business combination. In considering the recommendations of the Haymaker Board to vote for the proposals, its shareholders should consider these interests.
The exercise of Haymaker’s directors’ and executive officers’ discretion in agreeing to changes or waivers in the terms of the Business Combination may result in a conflict of interest when determining whether such changes to the terms of the Business Combination or waivers of conditions are appropriate and in Haymaker’s shareholders’ best interest.
In the period leading up to the Closing, events may occur that, pursuant to the Business Combination Agreement, would require Haymaker to agree to amend the Business Combination Agreement, to consent
52
to certain actions taken by Suncrete or to waive rights that Haymaker is entitled to under the Business Combination Agreement. Such events could arise because of changes in the course of Suncrete’s businesses or a request by Suncrete to undertake actions that would otherwise be prohibited by the terms of the Business Combination Agreement. In any of such circumstances, it would be at Haymaker’s discretion, acting through its board of directors, to grant its consent or waive those rights. The existence of financial and personal interests of one or more of the directors described in the preceding risk factors (and described elsewhere in this proxy statement/prospectus) may result in a conflict of interest on the part of such director(s) between what they may believe is best for Haymaker and its shareholders and what they may believe is best for themselves in determining whether or not to take the requested action. As of the date of this proxy statement/prospectus, Haymaker does not believe there will be any changes or waivers that Haymaker’s directors and executive officers would be likely to make after shareholder approval of the Business Combination Proposal has been obtained. While certain changes could be made without further shareholder approval, Haymaker will circulate a new or amended proxy statement/prospectus and resolicit Haymaker’s shareholders if changes to the terms of the transaction that would have a material impact on its shareholders are required prior to the vote on the Business Combination Proposal.
If the conditions to the Business Combination Agreement are not met, the Business Combination may not occur.
Specified conditions must be satisfied or waived before the parties to the Business Combination Agreement are obligated to complete the Business Combination, including that (i) the applicable waiting period under the HSR Act has expired or been terminated, (ii) the shareholders of Haymaker have (A) approved and adopted the Business Combination Agreement and the consummation of the Business Combination; (B) approved, for purposes of complying with applicable listing rules of NYSE, of the issuance of equity interests of Suncrete, Inc. in connection with the consummation of the Business Combination and the PIPE Offering; and (iii) the Minimum Cash Condition, among others. Haymaker may not satisfy all of the closing conditions in the Business Combination Agreement. If the closing conditions are not satisfied or waived, the Business Combination will not occur, or will be delayed pending later satisfaction or waiver, and such delay may cause Haymaker to each lose some or all of the intended benefits of the Business Combination.
Because Haymaker is incorporated under the laws of the Cayman Islands, in the event the Business Combination is not completed, you may face difficulties in protecting your interests, and your ability to protect your rights through the U.S. federal courts may be limited.
Because Haymaker is currently incorporated under the laws of the Cayman Islands, you may face difficulties in protecting your interests and your ability to protect your rights through the U.S. federal courts may be limited prior to the Domestication. Haymaker is currently registered as an exempted company under the laws of the Cayman Islands. As a result, it may be difficult for investors to effect service of process within the United States upon Haymaker’s directors or officers, or enforce judgments obtained in the U.S. courts against Haymaker’s directors or officers.
Until the Domestication is effected, Haymaker’s corporate affairs are governed by the Existing Organizational Documents, the Cayman Island Companies Act (Revised) and the common law of the Cayman Islands. The rights of shareholders to take action against the directors, actions by minority shareholders and the fiduciary duties of its directors to Haymaker under the laws of the Cayman Islands are to a large extent governed by the common law of the Cayman Islands. The common law of the Cayman Islands is derived in part from comparatively limited judicial precedent in the Cayman Islands as well as from English common law, Appeals from the Cayman Islands Courts to the Privy Council (which is the final Court of Appeal for British overseas territories such as the Cayman Islands) are binding on a court in the Cayman Islands. Decisions of the English courts, and particularly the Supreme Court and the Court of Appeal are generally of persuasive authority but are not binding in the courts of the Cayman Islands. Decisions of courts in other Commonwealth jurisdictions are similarly of persuasive but not binding authority. The rights of Haymaker’s shareholders and the fiduciary duties of its directors under Cayman Islands law are different from what they would be under statutes or judicial precedent in some jurisdictions in the United States. In particular, the Cayman Islands has a different body of securities laws as compared to the United States, and certain states, such as Delaware, may have more fully developed and judicially interpreted bodies
53
of corporate law. In addition, Cayman Islands exempted companies may not have standing to initiate a shareholders derivative action in a federal court of the United States.
Haymaker has been advised by its Cayman Islands legal counsel that the courts of the Cayman Islands are unlikely (i) to recognize or enforce against Haymaker judgments of courts of the United States obtained against Haymaker or its directors or officers predicated upon the civil liability provisions of the federal securities laws of the United States or any state in the United States; and (ii) in original actions brought in the Cayman Islands, to impose liabilities against Haymaker or its directors and officers predicated upon the civil liability provisions of the federal securities laws of the United States or any state in the US, so far as the liabilities imposed by those provisions are penal in nature. In those circumstances, although there is currently no statutory enforcement or treaty between the United States and in the Cayman Islands of providing for enforcement of judgments obtained in the United States, the courts of the Cayman Islands will recognize and enforce a foreign money judgment of a foreign court of competent jurisdiction without retrial on the merits based on the principle that a judgment of a competent foreign court imposes upon the judgment debtor an obligation to pay the sum for which judgment has been given provided certain conditions are met. For a foreign judgment to be enforced in the Cayman Islands, such judgment must be final and conclusive, given by a court of competent jurisdiction (the courts of the Cayman Islands will apply the rules of Cayman Islands private international law to determine whether the foreign court is a court of competent jurisdiction), and must not be in respect of taxes or a fine or penalty, inconsistent with a Cayman Islands judgment in respect of the same matter, impeachable on the grounds of fraud or obtained in a manner, or be of a kind the enforcement of which is, contrary to natural justice or the public policy of the Cayman Islands. Furthermore, it is uncertain that Cayman Islands courts would enforce: (1) judgments of U.S. courts obtained in actions against us or other persons that are predicated upon the civil liability provisions of the U.S. federal securities laws; or (2) original actions brought against us or other persons predicated upon the Securities Act. Our Cayman Islands legal counsel has informed us that there is uncertainty with regard to The Companies Act (Revised) of the Cayman Islands relating to whether a judgment obtained from the U.S. courts under civil liability provisions of the securities laws will be determined by the courts of the Cayman Islands as penal, punitive in nature. A Cayman Islands court may stay enforcement proceedings if concurrent proceedings are being brought elsewhere. As a result of the above, Haymaker’s Public Shareholders may have more difficulty in protecting their interests in the face of actions taken by Haymaker’s officers, members of the Haymaker board of directors or controlling shareholders than they would as Public Shareholders of a U.S. company.
Subsequent to consummation of the Business Combination, Suncrete may be exposed to unknown or contingent liabilities and may be required to subsequently take write-downs or write-offs, restructuring and impairment or other charges that could have a significant negative effect on its financial condition, results of operations and its stock price, which could cause you to lose some or all of your investment.
Haymaker cannot assure you that the due diligence conducted in relation to Suncrete has identified all material issues or risks associated with Suncrete, their businesses or the industry in which they compete. Furthermore, Haymaker cannot assure you that factors outside of Suncrete’s and Haymaker’s control will not later arise. As a result of these factors, Suncrete may be exposed to liabilities and incur additional costs and expenses and Suncrete may be forced to later write-down or write-off assets, restructure its operations, or incur impairment or other charges that could result in it reporting losses. Even if Haymaker’s due diligence has identified certain risks, unexpected risks may arise and previously known risks may materialize in a manner not consistent with its preliminary risk analysis. If any of these risks materialize, this could have a material adverse effect on Suncrete’s financial condition and results of operations and could contribute to negative market perceptions about Suncrete or its securities.
If Haymaker were to be deemed to be an investment company for purposes of the Investment Company Act, it would be required to institute burdensome compliance requirements and its activities would be severely restricted and, as a result, it may be forced to abandon efforts to consummate an initial business combination and liquidate.
There is currently uncertainty concerning the applicability of the Investment Company Act of 1940 (the “Investment Company Act”) to SPACs, and it is possible that a claim could be made that Haymaker has been operating as an unregistered investment company. If Haymaker is deemed to be an investment
54
company under the Investment Company Act, its activities would be severely restricted. In addition, Haymaker would be subject to burdensome compliance requirements. Whether a SPAC is an investment company will be a question of facts and circumstances. Haymaker does not believe that its principal activities will subject it to regulation as an investment company under the Investment Company Act. However, there can be no assurance that a claim will not be made that Haymaker has been operating as an unregistered investment company. If it were to be deemed to be an investment company and subject to compliance with and regulation under the Investment Company Act, Haymaker would be subject to additional regulatory burdens and expenses for which it has not allotted funds. As a result, unless Haymaker is able to modify its activities so as not to be deemed an investment company, Haymaker would expect to abandon efforts to complete an initial business combination and instead liquidate. If Haymaker is required to liquidate, its shareholders would not be able to realize the benefits of owning stock in a successor operating business, including the potential appreciation in the value of Haymaker’s securities following such a transaction, and the SPAC Warrants would expire worthless.
The unaudited pro forma financial information included elsewhere in this proxy statement/prospectus may not be indicative of New Suncrete’s future operating or financial performance.
The unaudited pro forma financial information of New Suncrete included in this proxy statement/prospectus is presented for illustrative purposes only and has been prepared based on a number of assumptions including, but not limited to, Haymaker being treated as the “acquired” company for financial reporting purposes in the Business Combination, the total debt obligations and the cash and cash equivalents of Suncrete on the Closing Date and the number of shares of SPAC Class A Common Stock that are redeemed in connection with the Business Combination. Accordingly, such pro forma financial information may not be indicative of New Suncrete’s future operating or financial performance, and New Suncrete’s actual financial condition and results of operations may vary materially from New Suncrete’s pro forma results of operations and balance sheet contained elsewhere in this proxy statement/prospectus, including as a result of such assumptions not being accurate. See “Unaudited Pro Forma Condensed Combined Financial Information.”
Haymaker has incurred and expects to continue to incur significant transaction costs in connection with the Business Combination.
Haymaker has incurred and expects to continue to incur significant costs in connection with the Business Combination. All expenses incurred in connection with the Business Combination Agreement and the transactions contemplated thereby, including all legal, accounting, consulting, investment banking and other fees, expenses and costs, will be for the account of the party incurring such fees, expenses and costs. Haymaker’s transaction expenses as a result of the Business Combination are currently estimated at approximately $[•], as of the record date, including payment of $8,650,000 in deferred underwriting commissions to the underwriters of the IPO. If Haymaker’s expenses exceed its estimates, Haymaker’s financial condition could be adversely affected.
The Business Combination Agreement has a specified minimum cash condition. This threshold may make it more difficult for Haymaker to complete the Business Combination as contemplated.
The Business Combination Agreement provides that the obligations of each party to consummate the Business Combination are conditioned on, among other things, the Minimum Cash Condition. If the Minimum Cash Condition is not met, and such condition is not or cannot be waived under the terms of the Business Combination Agreement, then the Business Combination Agreement could terminate and the proposed Business Combination may not be consummated.
If such condition is waived and the Business Combination is consummated with less the minimum cash amount in the trust account contemplated under the Minimum Cash Condition, the cash held by New Suncrete and its subsidiaries in the aggregate, after the Closing may not be sufficient to allow it to operate and pay its bills as they become due. Furthermore, New Suncrete’s affiliates are not obligated to make loans to New Suncrete in the future. The exercise of redemption rights with respect to a large number of Haymaker’s Public Shareholders may make New Suncrete unable to take such actions as may be desirable in order to optimize its capital structure after consummation of the Business Combination, and New Suncrete may not
55
be able to raise additional financing from unaffiliated parties necessary to fund its expenses and liabilities after the Closing. Any such event in the future may negatively impact the analysis regarding New Suncrete’s ability to continue as a going concern at such time.
The Sponsor may elect to purchase shares from Public Shareholders prior to the consummation of the Business Combination, which may influence the vote on the Business Combination and reduce the public “float” of the Public Shares.
At any time at or prior to the Business Combination, during a period when they are not then aware of any material nonpublic information regarding Haymaker or its securities, the Sponsor, Suncrete or their directors, officers, advisors or respective affiliates may purchase Public Shares from institutional and other investors who vote, or indicate an intention to vote, against any of the Condition Precedent Proposals, or execute agreements to purchase such shares from such investors in the future, or they may enter into transactions with such investors and others to provide them with incentives to acquire Public Shares or vote their Public Shares in favor of the Condition Precedent Proposals. Such a purchase may include a contractual acknowledgement that such shareholder, although still the record holder of Haymaker’s shares, is no longer the beneficial owner thereof and therefore agrees not to exercise its redemption rights.
In the event that the Sponsor, Suncrete or their directors, officers, advisors or respective affiliates purchase shares in privately negotiated transactions from Public Shareholders who have already elected to exercise their redemption rights, such selling shareholder would be required to revoke their prior elections to redeem their shares. The purpose of such share purchases and other transactions would be to increase the likelihood of (1) satisfaction of the requirement that holders of a majority of the ordinary shares, represented in person or by proxy and entitled to vote at the Shareholders Meeting, vote in favor of the Business Combination Proposal, the Stock Issuance Proposal, the Incentive Plan Proposal and the Adjournment Proposal, (2) satisfaction of the requirement that holders of at least two-thirds of the ordinary shares, represented in person or by proxy and entitled to vote at the Shareholders Meeting, vote in favor of the Domestication Proposal and the Organizational Documents Proposal, (3) satisfaction of the Minimum Cash Condition, (4) otherwise limiting the number of Public Shares electing to redeem and (5) Suncrete, Inc.’s net tangible assets (as determined in accordance with Rule 3a51(g)(1) of the Exchange Act) being at least $5,000,001.
Entering into any such arrangements may have a depressive effect on the ordinary shares (e.g., by giving an investor or holder the ability to effectively purchase shares at a price lower than market, such investor or holder may therefore become more likely to sell the shares he or she owns, either at or prior to the Business Combination). If such transactions are effected, the consequence could be to cause the Business Combination to be consummated in circumstances where such consummation could not otherwise occur. Purchases of shares by the persons described above would allow them to exert more influence over the approval of the proposals to be presented at the Shareholders Meeting and would likely increase the chances that such proposals would be approved. In addition, if such purchases are made, the public “float” of Haymaker’s Public Shares and the number of beneficial holders of Haymaker’s securities may be reduced, possibly making it difficult to maintain or obtain the quotation, listing or trading of Haymaker’s securities on a national securities exchange.
If third parties bring claims against Haymaker, the proceeds held in the trust account could be reduced and the per share redemption amount received by shareholders may be less than $10.00 per share (which was the offering price per unit in the IPO).
Haymaker’s placing of funds in the trust account may not protect those funds from third-party claims against us. Although Haymaker will seek to have all vendors, service providers (other than Haymaker’s independent auditors), prospective target businesses or other entities with which Haymaker does business execute agreements with it waiving any right, title, interest or claim of any kind in or to any monies held in the trust account, there is no guarantee that they will execute such agreements or even if they execute such agreements that they would be prevented from bringing claims against the trust account, including, but not limited to, fraudulent inducement, breach of fiduciary responsibility or other similar claims, as well as claims challenging the enforceability of the waiver, in each case in order to gain advantage with respect to a claim against Haymaker’s assets, including the funds held in the trust account. If any third party refuses
56
to execute an agreement waiving such claims to the monies held in the trust account, Haymaker’s management will perform an analysis of the alternatives available to it and will enter into an agreement with a third party that has not executed a waiver only if management believes that such third party’s engagement would be significantly more beneficial to Haymaker than any alternative.
Examples of possible instances where Haymaker may engage a third party that refuses to execute a waiver include the engagement of a third party consultant whose particular expertise or skills are believed by management to be significantly superior to those of other consultants that would agree to execute a waiver or in cases where management is unable to find a service provider willing to execute a waiver. In addition, there is no guarantee that such entities will agree to waive any claims they may have in the future as a result of, or arising out of, any negotiations, contracts or agreements with Haymaker and will not seek recourse against the trust account for any reason. Upon redemption of the Public Shares, if Haymaker is unable to complete its business combination within the prescribed time frame under the Existing Organizational Documents, or upon the exercise of a redemption right in connection with a business combination, Haymaker will be required to provide for payment of claims of creditors that were not waived that may be brought against it within the 10 years following redemption. Accordingly, the per share redemption amount received by Public Shareholders could be less than the $10.00 per share (less taxes payable and up to $100,000 of interest to pay dissolution expenses), due to claims of such creditors.
If, after Haymaker distributes the proceeds in the trust account to its Public Shareholders, Haymaker files a bankruptcy petition or an involuntary bankruptcy petition is filed against Haymaker that is not dismissed, a bankruptcy court may seek to recover such proceeds, and Haymaker and its board of directors may be exposed to claims of punitive damages.
If, after Haymaker distributes the proceeds in the trust account to its Public Shareholders, Haymaker files a bankruptcy petition or an involuntary bankruptcy petition is filed against Haymaker that is not dismissed, any distributions received by shareholders could be viewed under applicable debtor/creditor or bankruptcy laws as either a “preferential transfer” or a “fraudulent conveyance.” As a result, a bankruptcy court could seek to recover all amounts received by Haymaker’s shareholders. In addition, the Haymaker Board may be viewed as having breached its fiduciary duty to Haymaker’s creditors or having acted in bad faith, thereby exposing it and Haymaker to claims of punitive damages, by paying Public Shareholders from the trust account prior to addressing the claims of creditors. Haymaker cannot assure you that claims will not be brought against it for these reasons.
Haymaker’s shareholders may be held liable for claims by third parties against Haymaker to the extent of distributions received by them upon redemption of their shares.
If Haymaker is forced to enter into an insolvent liquidation, any distributions received by shareholders could be viewed as an unlawful payment if it was proved that immediately following the date on which the distribution was made, Haymaker was unable to pay its debts as they fall due in the ordinary course of business. As a result, a liquidator could seek to recover all amounts received by Haymaker’s shareholders. Furthermore, Haymaker’s directors may be viewed as having breached their fiduciary duties to Haymaker or its creditors or may have acted in bad faith, and thereby exposing themselves and Haymaker to claims, by paying Public Shareholders from the trust account prior to addressing the claims of creditors. Haymaker cannot assure you that claims will not be brought against it for these reasons.
Haymaker is currently an emerging growth company and a smaller reporting company within the meaning of the Securities Act, and to the extent Haymaker has taken advantage of certain exemptions from disclosure requirements available to emerging growth companies or smaller reporting companies, this could make Haymaker’s securities less attractive to investors and may make it more difficult to compare Haymaker’s performance with other public companies.
Haymaker is currently an “emerging growth company” within the meaning of the Securities Act, as modified by the JOBS Act, and Haymaker may take advantage of certain exemptions from various reporting requirements that are applicable to other public companies that are not emerging growth companies including, but not limited to, not being required to comply with the auditor attestation requirements of Section 404 of the Sarbanes-Oxley Act, reduced disclosure obligations regarding executive compensation in
57
Haymaker’s periodic reports and proxy statements, and exemptions from the requirements of holding a nonbinding advisory vote on executive compensation and shareholder approval of any golden parachute payments not previously approved. As a result, Haymaker’s shareholders may not have access to certain information they may deem important. Haymaker cannot predict whether investors will find its securities less attractive because it relies on these exemptions. If some investors find Haymaker’s securities less attractive as a result of its reliance on these exemptions, the trading prices of Haymaker’s securities may be lower than they otherwise would be, there may be a less active trading market for Haymaker’s securities and the trading prices of Haymaker’s securities may be more volatile.
Further, Section 102(b)(1) of the JOBS Act exempts emerging growth companies from being required to comply with new or revised financial accounting standards until private companies (that is, those that have not had a Securities Act registration statement declared effective or do not have a class of securities registered under the Exchange Act) are required to comply with the new or revised financial accounting standards. The JOBS Act provides that a company can elect to opt out of the extended transition period and comply with the requirements that apply to non-emerging growth companies but any such election to opt out is irrevocable. Haymaker has elected not to opt out of such extended transition period, which means that when a standard is issued or revised and it has different application dates for public or private companies, we, as an emerging growth company, can adopt the new or revised standard at the time private companies adopt the new or revised standard. This may make comparison of Haymaker’s financial statements with another public company, which is neither an emerging growth company nor an emerging growth company which has opted out of using the extended transition period difficult or impossible because of the potential differences in accounting standards used.
If the Warrant Amendment Proposal is not approved, the Assumed SPAC Warrants will become exercisable for PubCo Class A Common Stock, which would increase the number of shares eligible for future resale in the public market and result in dilution to Haymaker’s shareholders.
If the Business Combination is completed and the Warrant Amendment Proposal is not approved, outstanding warrants to purchase an aggregate of 11,898,800 shares of PubCo Class A Common Stock will become exercisable in accordance with the terms of the Warrant Agreement governing those securities (including the Dothan Assumed Warrants, which will remain outstanding even if the Warrant Amendment Proposal passes). These warrants will become exercisable 30 days after the completion of the Business Combination. The exercise price of these warrants will be $11.50 per share of PubCo Class A Common Stock. To the extent such warrants are exercised, additional shares of PubCo Class A Common Stock will be issued, which will result in dilution to the holders of PubCo Class A Common Stock and increase the number of shares eligible for resale in the public market. Sales of substantial numbers of such shares in the public market or the fact that such warrants may be exercised could adversely affect the market price of PubCo Class A Common Stock. However, there is no guarantee that the public warrants will ever be in the money prior to their expiration, and as such, the warrants may expire worthless.
Even if the Business Combination is consummated, the public warrants may never be in the money, and they may expire worthless and the terms of the warrants may be amended in a manner adverse to a holder if holders of outstanding public warrants approve of such amendment.
The SPAC Warrants were issued in registered form under the Warrant Agreement between Continental Stock Transfer & Trust Company, as warrant agent, and Haymaker. The Warrant Agreement provides that the terms of the warrants may be amended without the consent of any registered holder to cure any ambiguity, correct any defective provision or change any other provision deemed not to adversely affect the interests of the registered holders, but requires the approval by registered holders of at least a majority of the then outstanding public warrants to make any change that adversely affects the interests of the registered holders of public warrants. Accordingly, Haymaker may amend the terms of the public warrants in a manner adverse to a holder if holders of at least a majority of the then outstanding public warrants approve of such amendment. Although Haymaker’s ability to amend the terms of the public warrants with the consent of at least a majority of the then outstanding public warrants is unlimited, examples of such amendments could be amendments to, among other things, increase the exercise price of the warrants, shorten the exercise period or decrease the number of shares of New Suncrete common stock purchasable upon exercise of a
58
warrant. If the Warrant Amendment Proposal is not approved at the Warrantholders’ Meeting, the Public Warrants will remain outstanding after the Business Combination.
Haymaker may redeem your unexpired warrants prior to their exercise at a time that is disadvantageous to you, thereby making your warrants worthless.
Haymaker has the ability to redeem outstanding warrants at any time after they become exercisable and prior to their expiration, at a price of $0.01 per warrant, provided that the last reported sales price of the SPAC Class A Common Stock equals or exceeds $18.00 per share (as adjusted for share splits, share capitalizations, rights issuances, subdivisions, reorganizations, recapitalizations and the like) for any 20 trading days within a 30 trading-day period ending on the third trading day prior to the date Haymaker sends the notice of redemption to the warrantholders. If and when the warrants become redeemable by Haymaker, it may exercise its redemption right even if it is unable to register or qualify the underlying securities for sale under all applicable state securities laws. Redemption of the outstanding warrants could force you to: (i) exercise your warrants and pay the exercise price therefor at a time when it may be disadvantageous for you to do so (ii) sell your warrants at the then-current market price when you might otherwise wish to hold your warrants; or (iii) accept the nominal redemption price which, at the time the outstanding warrants are called for redemption, is likely to be substantially less than the market value of your warrants. None of the private placement warrants will be redeemable by Haymaker so long as they are held by Haymaker’s Sponsor or its permitted transferees. If the Warrant Amendment Proposal is not approved at the Warrantholders’ Meeting, the Public Warrants will remain outstanding after the Business Combination.
Haymaker believes it was a Passive Foreign Investment Company (“PFIC”) for its taxable years ending December 31, 2023 and December 31, 2024, which could result in adverse U.S. federal income tax consequences to U.S. Holders.
If Haymaker is treated as a PFIC for any taxable year, or portion thereof, that is included in the holding period of a U.S. Holder (as defined under “The Business Combination — Material U.S. Federal Income Tax Considerations”) of SPAC (Cayman Islands Equity) (as defined under “The Business Combination — Material U.S. Federal Income Tax Considerations”), such U.S. Holder may be subject to certain adverse U.S. federal income tax consequences and may be subject to additional reporting requirements. As described below under “The Business Combination — Material U.S. Federal Income Tax Considerations — PFIC Considerations,” Haymaker believes it was a PFIC for the taxable years ending December 31, 2023 and December 31, 2024, and thus it is expected that Haymaker will be treated as a PFIC with respect to U.S. Holders of SPAC equity prior to the Domestication. Please see the sections titled “The Business Combination — Material U.S. Federal Income Tax Considerations” and “The Business Combination — Material U.S. Federal Income Tax Considerations —PFIC Considerations” for a more detailed discussion. U.S. Holders are urged to consult their tax advisors regarding the possible application of the PFIC rules to such U.S. Holders.
Risks Related to the Redemption
Public Shareholders who wish to redeem their Public Shares for a pro rata portion of the aggregate amount then on deposit in the trust account must comply with specific requirements for redemption that may make it more difficult for them to exercise their redemption rights prior to the deadline. If shareholders fail to comply with the redemption requirements specified in this proxy statement/prospectus and the Existing Organizational Documents, they will not be entitled to redeem their Public Shares for a pro rata portion of the aggregate amount of the funds then on deposit in the trust account.
A Public Shareholder will be entitled to receive cash for any Public Shares to be redeemed only if such Public Shareholder: (1)(a) holds Public Shares, or (b) if the Public Shareholder holds Public Shares through units, the Public Shareholder elects to separate its units into the underlying Public Shares and public warrants prior to exercising its redemption rights with respect to the Public Shares; (2) submits a written request to Continental Stock Transfer & Trust Company, Haymaker’s transfer agent, that New Suncrete redeem all or a portion of its Public Shares for cash; and (3) delivers its Public Shares to Continental Stock Transfer & Trust Company, Haymaker’s transfer agent, physically or electronically through DTC. Holders must complete the procedures for electing to redeem their Public Shares in the manner described
59
above prior to [•], Eastern Time, on [•], 2026 (two business days before the Shareholders’ Meeting) in order for their shares to be redeemed. In order to obtain a physical share certificate, a shareholder’s broker or clearing broker, DTC and Continental Stock Transfer & Trust Company, Haymaker’s transfer agent, will need to act to facilitate this request. It is Haymaker’s understanding that shareholders should generally allot at least two weeks to obtain physical certificates from the transfer agent. However, because Haymaker does not have any control over this process or over DTC, it may take significantly longer than two weeks to obtain a physical stock certificate. If it takes longer than anticipated to obtain a physical certificate, Public Shareholders who wish to redeem their Public Shares may be unable to obtain physical certificates by the deadline for exercising their redemption rights and thus will be unable to redeem their shares.
If the Business Combination is consummated, and if a Public Shareholder properly exercises its right to redeem all or a portion of the Public Shares that it holds and timely delivers its public shares to Continental Stock Transfer & Trust Company, Haymaker’s transfer agent, New Suncrete will redeem such Public Shares for a per-share price, payable in cash calculated as of two business days prior to the consummation of the Business Combination. Please see the section titled “Shareholders Meeting of Haymaker — Redemption Rights” for additional information on how to exercise your redemption rights.
If a Public Shareholder fails to receive notice of Haymaker’s offer to redeem Public Shares in connection with the Business Combination, or fails to comply with the procedures for tendering its shares, such shares may not be redeemed.
If, despite Haymaker’s compliance with the proxy rules, a Public Shareholder fails to receive Haymaker’s proxy materials, such Public Shareholder may not become aware of the opportunity to redeem their Public Shares. In addition, the proxy materials that Haymaker is furnishing to holders of Public Shares in connection with the Business Combination describes the various procedures that must be complied with in order to validly redeem the Public Shares. In the event that a Public Shareholder fails to comply with these procedures, its Public Shares may not be redeemed. Please see the section titled “Shareholders Meeting of Haymaker — Redemption Rights” for additional information on how to exercise your redemption rights.
If you or a “group” of shareholders of which you are a part are deemed to hold an aggregate of more than 15% of the Public Shares, you (or, if a member of such a group, all of the members of such group in the aggregate) will lose the ability to redeem all such shares in excess of 15% of the Public Shares.
A Public Shareholder, together with any of their affiliates or any other person with whom it is acting in concert or as a “group” (as defined under Section 13 of the Exchange Act), will be restricted from redeeming in the aggregate their shares or, if part of such a group, the group’s shares, in excess of 15% of the Public Shares. In order to determine whether a shareholder is acting in concert or as a group with another shareholder, Haymaker will require each Public Shareholder seeking to exercise redemption rights to certify to Haymaker whether such shareholder is acting in concert or as a group with any other shareholder. Such certifications, together with other public information relating to share ownership available to Haymaker at that time, such as Section 13D, Section 13G and Section 16 filings under the Exchange Act, will be the sole basis on which Haymaker makes the above-referenced determination. Your inability to redeem any such excess shares will reduce your influence over Haymaker’s ability to consummate the Business Combination and you could suffer a material loss on your investment in Haymaker if you sell such excess shares in open market transactions. Additionally, you will not receive redemption distributions with respect to such excess shares if Haymaker consummates the Business Combination. As a result, you will continue to hold that number of shares aggregating to more than 15% of the Public Shares and, in order to dispose of such excess shares, would be required to sell your shares in open market transactions, potentially at a loss. Haymaker cannot assure you that the value of such excess shares will appreciate over time following the Business Combination or that the market price of the Public Shares will exceed the per-share redemption price. Notwithstanding the foregoing, shareholders may challenge Haymaker’s determination as to whether a shareholder is acting in concert or as a group with another shareholder in a court of competent jurisdiction. However, Haymaker’s shareholders’ ability to vote all of their shares (including such excess shares) for or against the Business Combination is not restricted by this limitation on redemption.
There is no guarantee that a shareholder’s decision whether to redeem its shares for a pro rata portion of the trust account will put the shareholder in a better future economic position.
Haymaker can give no assurance as to the price at which a shareholder may be able to sell its Public Shares in the future following the completion of the Business Combination or any alternative business
60
combination. Certain events following the consummation of any initial business combination, including the Business Combination, may cause an increase in Haymaker share price, and may result in a lower value realized now than a shareholder of Haymaker might realize in the future had the shareholder not redeemed its shares. Similarly, if a shareholder does not redeem its shares, the shareholder will bear the risk of ownership of the Public Shares after the consummation of any initial business combination, and there can be no assurance that a shareholder can sell its shares in the future for a greater amount than the redemption price set forth in this proxy statement/prospectus. A shareholder should consult the shareholder’s own tax or financial advisor for assistance on how this may affect its individual situation.
Risks Related to Ownership of PubCo Common Stock
An active market for PubCo’s securities may not develop, which would adversely affect the liquidity and price of PubCo’s securities.
The price of PubCo’s securities may vary significantly due to factors specific to PubCo, as well as to general market or economic conditions. Further, an active trading market for PubCo’s securities may never develop or, if developed, it may not be sustained. You may be unable to sell your securities unless a market can be established and sustained.
There can be no assurance that the shares of PubCo Class A Common Stock that will be issued and the Assumed SPAC Warrants that will be assumed in connection with the Business Combination will be approved for listing on the Nasdaq following the closing of the Business Combination, or that PubCo after the closing of the Business Combination will be able to comply with the continued listing rules of Nasdaq.
In connection with the Business Combination, the shares of PubCo Class A Common Stock issuable pursuant to the Business Combination, the shares of PubCo Class A Common Stock issuable upon the conversion of the shares of PubCo Class B Common Stock issuable in connection with Business Combination, and the Assumed SPAC Warrants (and the PubCo Class A Common Stock issuable upon exercise thereof) shall have been approved for listing on Nasdaq. Haymaker cannot assure you that PubCo will be able to meet the initial listing requirements of the Nasdaq, in which case the parties will not be obligated to complete the Business Combination.
In order to continue the listing of its securities on The Nasdaq Global Select Market following the consummation of the Business Combination, PubCo will be required to maintain certain financial, share price and distribution levels. Generally, a listed company must maintain a minimum market value of listed securities (generally $50,000,000) and a minimum number of holders of its securities (currently 400 public holders). Even if the PubCo Class A Common Stock and the Assumed SPAC Warrants are approved for listing on Nasdaq, PubCo may not meet Nasdaq’s continued listing requirements following the Business Combination.
If Nasdaq delists PubCo’s securities from trading on its exchange and PubCo is not able to list its securities on another national securities exchange, PubCo’s securities could be quoted on an over-the-counter market. If this were to occur, PubCo could face significant material adverse consequences, including:
•
a limited availability of market quotations for its securities;
•
reduced liquidity for its securities;
•
a determination that the PubCo Class A Common Stock is a “penny stock” which will require brokers trading in the PubCo Class A Common Stock to adhere to more stringent rules and possibly result in a reduced level of trading activity in the secondary trading market for PubCo’s securities;
•
a decreased ability to issue additional securities or obtain additional financing in the future.
The continued eligibility for listing of PubCo’s securities may depend on, among other things, the number of SPAC Class A Ordinary Shares that are redeemed.
The market price of the PubCo Class A Common Stock may decline as a result of the Business Combination.
The market price of the PubCo Class A Common Stock may decline as a result of the Business Combination for a number of reasons, including if:
61
•
investors react negatively to the prospects of PubCo’s business and the prospects of the Business Combination;
•
the effect of the Business Combination on PubCo’s business and prospects is not consistent with the expectations of financial or industry analysts; or
•
PubCo does not achieve the perceived benefits of the Business Combination as rapidly or to the extent anticipated by financial or industry analysts.
The price of the PubCo Class A Common Stock may change significantly following the Business Combination and you could lose all or part of your investment as a result.
The trading price of the PubCo Class A Common Stock is likely to be volatile. The stock market recently has experienced extreme volatility. This volatility often has been unrelated or disproportionate to the operating performance of particular companies. You may not be able to resell your shares of PubCo Class A Common Stock at an attractive price due to a number of factors such as those listed in “— Risks Related to Suncrete” below and the following:
•
results of operations that vary from the expectations of securities analysts and investors;
•
results of operations that vary from those of PubCo’s competitors;
•
changes in expectations as to PubCo’s future financial performance, including financial estimates and investment recommendations by securities analysts and investors;
•
declines in the market prices of stocks generally;
•
strategic actions by PubCo or its competitors;
•
announcements by PubCo or its competitors of significant contracts, acquisitions, joint ventures, other strategic relationships or capital commitments;
•
any significant change in PubCo’s management;
•
changes in general economic or market conditions or trends in PubCo’s industry or markets;
•
changes in business or regulatory conditions, including new laws or regulations or new interpretations of existing laws or regulations applicable to PubCo’s business;
•
future sales of PubCo Class A Common Stock or other securities;
•
investor perceptions of the investment opportunity associated with the PubCo Class A Common Stock relative to other investment alternatives;
•
the public’s response to press releases or other public announcements by PubCo or third parties, including PubCo’s filings with the SEC;
•
litigation involving PubCo, PubCo’s industry, or both, or investigations by regulators into the board of directors of PubCo, PubCo’s operations or those of PubCo’s competitors;
•
guidance, if any, that PubCo provides to the public, any changes in this guidance or PubCo’s failure to meet this guidance;
•
the development and sustainability of an active trading market for the PubCo Class A Common Stock;
•
actions by institutional or activist stockholders;
•
changes in accounting standards, policies, guidelines, interpretations or principles; and
•
other events or factors, including those resulting from pandemics, natural disasters, war, acts of terrorism or responses to these events.
These broad market and industry fluctuations may adversely affect the market price of the PubCo Class A Common Stock, regardless of PubCo’s actual operating performance. In addition, price volatility may be greater if the public float and trading volume of the PubCo Class A Common Stock is low.
62
In the past, following periods of market volatility, stockholders have instituted securities class action litigation. If PubCo was involved in securities litigation, it could have a substantial cost and divert resources and the attention of executive management from PubCo’s business, regardless of the outcome of such litigation.
The dual class structure of the PubCo Common Stock will have the effect of concentrating voting control with holders of the PubCo Class B Common Stock, which will limit the ability of holders of PubCo Class A common stock to influence corporate matters.
If the Organizational Documents Proposal and the Domestication Proposal are approved and the Business Combination is consummated, Haymaker will replace the Existing Organizational Documents in their entirety with the Proposed PubCo Organizational Documents. Pursuant to the Proposed PubCo Organizational Documents, the PubCo Class B Common Stock will have 10 votes per share, and the PubCo Class A Common Stock will have one vote per share. Following the completion of the Business Combination, the outstanding PubCo Class B Common Stock is expected to represent approximately 81.2% of the total voting power of the outstanding PubCo Common Stock. Following the completion of the Business Combination and assuming no redemption rights in connection with the Business Combination are exercised, the shares of PubCo Class B Common Stock will be owned primarily by Dothan Concrete and Dothan Independent, which are vehicles controlled by SunTx (and owned in part by SunTx Fund III and SunTx principals and affiliates) (the “SunTx Group”). Because of the 10-to-one voting ratio between the PubCo Class B Common Stock and the PubCo Class A Common Stock, the holders of PubCo Class B Common Stock will collectively control a majority of the combined voting power of the PubCo Common Stock and therefore control the outcome of all matters submitted to PubCo’s stockholders. This concentrated control will limit or preclude the ability of holders of shares of PubCo Class A Common Stock to influence corporate matters for the foreseeable future. Pursuant to the Proposed PubCo Organizational Documents, transfers of shares of PubCo Class B Common Stock will generally result in those shares converting into shares of PubCo Class A Common Stock, with limited exceptions. The conversion of shares of PubCo Class B Common Stock into PubCo Class A Common Stock will have the effect, over time, of increasing the relative voting power of each remaining share of PubCo Class B Common Stock.
Future sales, or the perception of future sales, of PubCo Class A Common Stock by PubCo or PubCo’s stockholders in the public market following the Business Combination could cause the market price for the PubCo Class A Common Stock to decline.
The sale of shares of PubCo Class A Common Stock in the public market, or the perception that such sales could occur, could harm the prevailing market price of shares of PubCo Class A Common Stock. These sales, or the possibility that these sales may occur, also might make it more difficult for PubCo to sell equity securities in the future at a time and at a price that it deems appropriate.
Upon consummation of the Business Combination and assuming no redemption rights in connection with the Business Combination are exercised, it is currently expected that PubCo will have a total of 54,865,799 shares of PubCo Class A Common Stock outstanding and 23,722,425 shares of PubCo Class B Common Stock outstanding (i) assuming that there are no redemptions of any shares by Haymaker’s Public Shareholders in connection with the Business Combination, and (ii) without giving effect to any awards that may be issuable under the 2026 Plan or stock issuable under the ESPP. All shares currently held by Haymaker’s Public Shareholders and all of the shares issued in the Business Combination to the members of Suncrete will be freely tradable (subject to lock-up restrictions) without registration under the Securities Act, and without restriction by persons other than PubCo’s “affiliates” (as defined under Rule 144 under the Securities Act, (“Rule 144”)), including PubCo’s directors, executive officers and other affiliates.
Although the Sponsor, certain officers and directors of Haymaker and the members of Suncrete will be subject to certain restrictions regarding the transfer of PubCo Common Stock following the Business Combination, these shares may be sold after the expiration of their respective lock-ups. PubCo intends to file one or more registration statements prior to or shortly after the closing of the Business Combination to provide for the resale of a portion of the shares issued to the Sponsor, certain officers and directors of Haymaker and certain members of Suncrete. As restrictions on resale end and the registration statements are
63
available for use, the market price of the PubCo Class A Common Stock could decline if the holders of currently restricted shares sell them or are perceived by the market as intending to sell them.
In addition, the shares of PubCo Common Stock reserved for future issuance under the 2026 Plan will become eligible for sale in the public market once those shares are issued, subject to any applicable vesting requirements, lock-up agreements and other restrictions imposed by law. PubCo expects to file one or more registration statements on Form S-8 under the Securities Act to register shares of PubCo Common Stock or securities convertible into or exchangeable for shares of PubCo Common Stock issued pursuant to the 2026 Plan. Any such Form S-8 registration statements will automatically become effective upon filing. Accordingly, shares registered under such registration statements will be available for sale in the open market.
As part of Suncrete’s acquisition business strategy, following the Business Combination, PubCo may acquire businesses and issue equity securities to pay for any such acquisition. PubCo may also raise capital through equity financing in the future. Any such issuances of additional capital stock may cause stockholders to experience significant dilution in their percentage of ownership of PubCo and cause the per share value of the PubCo Class A Common Stock to decline.
The percentage of the outstanding shares and voting power of the PubCo Class A Common Stock that will be owned by Haymaker’s Public Shareholders after the closing of the Business Combination will vary based, among other things, on the number of SPAC Class A Ordinary Shares redeemed in connection with the Business Combination and the issuance by Haymaker or PubCo of additional equity or equity-based securities prior to, at or after the closing of the Business Combination. Certain dilutive effects on non-redeeming Haymaker shareholders across various redemption scenarios are shown in the section titled “Questions and Answers About the Business Combination — What are the possible sources and the extent of dilution that the Public Shareholders that elect not to redeem their shares will experience in connection with the Business Combination?”, though, as described herein, there may be other sources of dilution that impact ownership and voting control of Haymaker’s Public Shareholders after the Business Combination is consummated.
Following the completion of the Business Combination, the SunTx Group will control PubCo, and their interests may conflict with the interests of PubCo or yours in the future.
Following the completion of the Business Combination, the SunTx Group is expected to beneficially own approximately 0.7% of the outstanding shares of PubCo Class A Common Stock and 100% of the outstanding PubCo Class B Common Stock, representing approximately 81.2% of the combined voting power of the PubCo Common Stock. Pursuant to the Proposed PubCo Organizational Documents, each share of PubCo Class B Common Stock will have 10 votes per share, and each share of PubCo Class A Common Stock will have one vote per share. As a result, the SunTx Group will have the ability to elect all of the members of PubCo’s board of directors and thereby control PubCo’s policies and operations, including the appointment of management, future issuances of PubCo Class A Common Stock or other securities, the payment of dividends, if any, on the PubCo Class A Common Stock, PubCo’s ability to incur or issue debt, future amendments to the Proposed PubCo Organizational Documents and PubCo’s entry into extraordinary transactions. This concentration of voting control could deprive you of an opportunity to receive a premium for your shares of PubCo Class A Common Stock as part of a sale of PubCo and ultimately might affect the market price of the PubCo Class A Common Stock.
In addition, Suncrete has engaged, and following the completion of the Business Combination, PubCo expects to engage, in related party transactions involving the SunTx Group and certain companies controlled by its members. As a result, the interests of the SunTx Group may not in all cases be aligned with your interests. In addition, the SunTx Group may have an interest in pursuing acquisitions, divestitures and other transactions that, in its judgment, could enhance its investment, even though such transactions might involve risks to you. For example, the SunTx Group could cause PubCo to make acquisitions that increase its indebtedness or cause it to sell revenue-generating assets. SunTx is in the business of making investments in companies and may from time to time acquire and hold interests in businesses that compete directly or indirectly with PubCo. The Proposed PubCo Organizational Documents provide that none of SunTx, any of its affiliates or any director who is not employed by PubCo or his or her affiliates will have any duty to refrain from engaging, directly or indirectly, in the same business activities or similar business activities or
64
lines of business in which PubCo operates. The SunTx Group also may pursue acquisition opportunities that may be complementary to PubCo’s business, and, as a result, those acquisition opportunities may not be available to PubCo.
So long as the SunTx Group beneficially owns enough shares of PubCo Class B Common Stock, it will continue to be able to effectively control PubCo’s decisions, even if the number of shares of outstanding PubCo Class B Common Stock is limited in proportion to the total number of shares of PubCo Common Stock outstanding. Pursuant to the Proposed PubCo Organizational Documents, shares of PubCo Class B Common Stock may be transferred to an unrelated third party if SunTx consents to such transfer.
If securities or industry analysts do not publish research or reports about PubCo’s business, if they change their recommendations regarding the PubCo Class A Common Stock or if PubCo’s operating results do not meet their expectations, the price and trading volume of the PubCo Class A Common Stock could decline.
The trading market for the PubCo Class A Common Stock will depend in part on the research and reports that securities or industry analysts publish about PubCo or its business. If no securities or industry analysts commence coverage of PubCo, the trading price for the PubCo Class A Common Stock could be negatively impacted. In the event securities or industry analysts initiate coverage, if one or more of the analysts who cover PubCo downgrade its securities or publish unfavorable research about its businesses, or if PubCo’s operating results do not meet analyst expectations, the trading price of the PubCo Class A Common Stock would likely decline. If one or more of these analysts cease coverage of PubCo or fail to publish reports on PubCo regularly, demand for the PubCo Class A Common Stock could decrease, which might cause the PubCo Class A Common Stock price and trading volume to decline.
PubCo may issue preferred stock with terms that could adversely affect the voting power or value of the PubCo Class A Common Stock.
The Proposed PubCo Certificate of Incorporation authorizes PubCo to issue, without the approval of our stockholders, one or more classes or series of preferred stock having such designations, preferences, limitations and relative rights, including preferences over the PubCo Class A Common Stock with respect to dividends and distributions, as PubCo’s board of directors may determine. The terms of one or more classes or series of preferred stock could adversely impact the voting power or value of the PubCo Class A Common Stock. For example, PubCo might grant holders of preferred stock the right to elect some number of PubCo’s directors in all events or upon the happening of specified events or the right to veto specified transactions. Similarly, the repurchase or redemption rights or liquidation preferences PubCo might assign to holders of preferred stock could affect the residual value of the PubCo Class A Common Stock.
As a public company, PubCo will become subject to additional laws, regulations and stock exchange listing standards, which will impose additional costs on PubCo and may strain its resources and divert its management’s attention.
As a company with publicly-traded securities, PubCo will be subject to the reporting requirements of the Exchange Act, the Sarbanes-Oxley Act, the Dodd-Frank Wall Street Reform and Consumer Protection Act of 2010, the listing requirements of Nasdaq and other applicable securities laws and regulations. These rules and regulations require that PubCo adopt additional controls and procedures and disclosure, corporate governance and other practices thereby significantly increasing PubCo’s legal, financial and other compliance costs. These new obligations will also make other aspects of PubCo’s business more difficult, time-consuming or costly and increase demand on PubCo’s personnel, systems and other resources. For example, to maintain and improve the effectiveness of PubCo’s disclosure controls and procedures and internal control over financial reporting, PubCo will need to commit significant resources, hire additional staff and provide additional management oversight. Furthermore, as a result of disclosure of information in this proxy statement/prospectus and in PubCo’s Exchange Act and other filings required of a public company, PubCo’s business and financial condition will become more visible, which PubCo believes may give some of its competitors who may not be similarly required to disclose this type of information a competitive advantage. In addition to these added costs and burdens, if PubCo is unable to satisfy its obligations as a public company, it could be subject to delisting of PubCo’s securities, fines, sanctions, other regulatory actions and civil litigation, any of which could negatively affect the price of the PubCo Class A Common Stock.
65
Suncrete has identified a material weakness in its internal control over financial reporting. Failure to establish and maintain effective internal controls in accordance with Section 404 of the Sarbanes-Oxley Act could have a material adverse effect on PubCo’s business and the price of the PubCo Class A Common Stock.
Suncrete is not currently required to comply with the rules of the SEC implementing Section 404 of the Sarbanes-Oxley Act and is therefore not required to make a formal assessment of the effectiveness of its internal control over financial reporting for that purpose. Upon becoming a public company, PubCo will be required to comply with the SEC’s rules implementing Sections 302 and 404 of the Sarbanes-Oxley Act, which will require management to certify financial and other information in PubCo’s quarterly and annual reports and provide an annual management report on the effectiveness of controls over financial reporting. Although PubCo will be required to disclose changes made in its internal controls and procedures on a quarterly basis, it will not be required to make its first annual assessment of its internal control over financial reporting pursuant to Section 404 until the year following its first annual report required to be filed with the SEC. As an emerging growth company, PubCo’s independent registered public accounting firm will not be required to formally attest to the effectiveness of its internal control over financial reporting pursuant to Section 404(a) until the later of (i) the year following PubCo’s first annual report required to be filed with the SEC or (ii) the date PubCo is no longer an emerging growth company. At such time, PubCo’s independent registered public accounting firm may issue a report that is adverse in the event it is not satisfied with the level at which its controls are documented, designed or operating.
As a private company, Suncrete does not currently have an internal audit function and has not yet fully implemented the internal control structure required of a public company. To comply with the requirements of being a public company, Suncrete has undertaken various actions and will need to take additional actions, such as implementing and documenting numerous internal controls and procedures and hiring additional accounting and internal audit staff or consultants.
In connection with the audit of its consolidated financial statements for the year ended December 31, 2024, Suncrete identified material weaknesses in its internal control over financial reporting. These material weaknesses relate to the design and operation of certain key controls within the accounting and financial reporting process. In addition, the Suncrete previously restated certain prior-period financial statements to correct a reclassification error between cost of goods sold and selling, general and administrative expenses. The restatement had no impact on revenue, net income, or other key financial metrics.
Suncrete has begun implementing a remediation plan to address these material weaknesses and continues to make progress toward strengthening its internal control environment. Suncrete has hired additional accounting, finance, and information-technology personnel and expects to continue expanding these teams as remediation efforts progress. Suncrete also continues to actively engage outside consultants and advisors to assist with the design, implementation, and documentation of controls. In addition, management is enhancing IT access, security, and change-management procedures, formalizing accounting policies, strengthening review and approval processes, and evaluating longer-term system and personnel enhancements to support sustainable compliance.
Testing, implementing, and maintaining these controls may divert PubCo’s management’s attention from other matters important to the operation of its business. Until the identified material weaknesses are fully remediated, PubCo’s internal control over financial reporting will not be effective. If PubCo is unable to remediate these material weaknesses in a timely manner or identifies additional weaknesses in the future, it may be unable to produce reliable financial information, investors may lose confidence in the accuracy of PubCo’s financial reporting, and the market price of PubCo Class A Common Stock could be negatively affected. PubCo could also become subject to investigations by the SEC, the stock exchange on which its securities will be listed, or other regulatory authorities, which could require additional financial and management resources and adversely affect its access to capital markets.
Provisions in the Proposed PubCo Organizational Documents and Delaware corporate law will make it more difficult to effect a change in control of PubCo, which could adversely affect the price of the PubCo Class A Common Stock.
Certain provisions in the Proposed PubCo Organizational Documents and Delaware corporate law could delay or prevent a change in control of PubCo, even if that change would be beneficial to PubCo’s
66
stockholders. The Proposed PubCo Organizational Documents contain provisions that may make acquiring control of PubCo difficult, including:
•
a dual class common stock structure, which will provide the SunTx Group and the other holders of PubCo Class B Common Stock with the ability to control the outcome of matters requiring stockholder approval, so long as they continue to beneficially own a sufficient number of shares of PubCo Class B Common Stock, even if they own significantly less than 50% of the total number of shares of the outstanding PubCo Common Stock;
•
a classified board of directors with three-year staggered terms;
•
provisions regulating the ability of PubCo’s stockholders to nominate directors for election or to bring matters for action at annual meetings of PubCo’s stockholders;
•
limitations on the ability of PubCo’s stockholders to call a special meeting;
•
limitations on the ability of PubCo’s stockholders to act by written consent to become effective once no shares of PubCo Class B Common Stock remain outstanding;
•
the ability of PubCo’s board of directors to adopt, amend or repeal bylaws, and the requirements that, while shares of PubCo Class B Common Stock remain outstanding, the affirmative vote of holders of a majority in voting power of all the outstanding shares of capital stock be obtained for stockholders to amend the Proposed PubCo Bylaws, and, once no shares of PubCo Class B Common Stock remain outstanding, the affirmative vote of holders representing at least 662∕3% of the voting power of all outstanding shares of capital stock be obtained for stockholders to amend the Proposed PubCo Bylaws;
•
the requirement that the affirmative vote of holders representing at least 662∕3% of the voting power of all outstanding shares of capital stock be obtained to remove directors or amend the Proposed PubCo Certificate of Incorporation, to become effective once no shares of PubCo Class B Common Stock remain outstanding; and
•
the authority of PubCo’s board of directors to issue and set the terms of preferred stock without the approval of PubCo’s stockholders.
These provisions also could discourage proxy contests and make it more difficult for you and other stockholders of PubCo to elect directors and take other corporate actions. As a result, these provisions could make it more difficult for a third party to acquire PubCo, even if doing so would benefit PubCo’s stockholders, which may limit the price that investors are willing to pay for shares of PubCo Class A Common Stock.
The Proposed PubCo Certificate of Incorporation designates certain courts as the sole and exclusive forum for certain types of actions and proceedings that may be initiated by PubCo’s stockholders, which could limit the ability of PubCo’s stockholders to obtain a favorable judicial forum for disputes with PubCo or its directors, officers or other employees.
The Proposed PubCo Certificate of Incorporation provides that, subject to limited exceptions, state courts within the State of Delaware (or, if no state court located within the State of Delaware has jurisdiction, the federal district court for the District of Delaware) will be the sole and exclusive forum for any: (i) derivative action or proceeding brought on PubCo’s behalf; (ii) action asserting a claim of breach of fiduciary duty owed by any of PubCo’s directors, officers or other employees to PubCo or its stockholders; (iii) action asserting a claim against PubCo arising pursuant to any provision of the Delaware General Corporation Law; or (iv) action asserting a claim against PubCo that is governed by the internal affairs doctrine, and that if any action specified above is filed in a court other than a court located within the State of Delaware (each is referred to herein as a foreign action), the claiming party will be deemed to have consented to (a) the personal jurisdiction of state and federal courts located within the State of Delaware in connection with any action brought in any such court to enforce the exclusive forum provision described above and (b) having service of process made upon such claiming party by service upon such claiming party’s counsel in the foreign action as agent for such claiming party. In addition, the Proposed PubCo Certificate of Incorporation provides that, unless PubCo consents in writing to the selection of an alternative forum, the federal district courts of the United States will be, to the fullest extent permitted by law, the exclusive forum
67
for the resolution of any complaint asserting a cause of action arising under the Securities Act. These provisions may limit a stockholder’s ability to bring a claim in a judicial forum that it finds favorable for disputes with PubCo or its directors, officers or other employees, which may discourage such lawsuits against PubCo and its directors, officers and employees. Alternatively, if a court were to find these provisions inapplicable to, or unenforceable in respect of, one or more covered proceedings, PubCo may incur additional costs associated with resolving such matters in other jurisdictions, which could adversely affect PubCo’s business and financial condition.
Following the completion of the Business Combination, PubCo will be a “controlled company” under Nasdaq listing rules. As a result, PubCo’s stockholders will not have, and may never have, certain corporate governance protections that are available to stockholders of companies that are not controlled companies.
Following the completion of the Business Combination, the SunTx Group will control a majority of the voting power of the outstanding PubCo Common Stock. As a result, PubCo will be a “controlled company” under Nasdaq listing rules. As a controlled company, PubCo is not required to comply with certain provisions requiring that (i) a majority of PubCo’s directors be independent, (ii) the compensation of PubCo’s executives be determined by independent directors or (iii) nominees for election to PubCo’s board of directors be selected by independent directors. Because PubCo intends to continue to take advantage of these exemptions, PubCo’s stockholders may not have the protections that these rules are intended to provide. PubCo’s status as a controlled company could cause PubCo’s Class A Common Stock to be less attractive to certain investors or otherwise reduce the trading price of the PubCo Class A Common Stock.
PubCo does not intend to pay cash dividends on the PubCo Class A Common Stock in the foreseeable future, and therefore only appreciation, if any, of the price of the PubCo Class A Common Stock will provide a return to PubCo’s stockholders.
PubCo does not intend to pay cash dividends on the PubCo Class A Common Stock in the foreseeable future. Any future determination as to the declaration and payment of cash dividends will be at the discretion of PubCo’s board of directors and will depend upon PubCo’s financial condition, results of operations, contractual restrictions, capital requirements, business prospects and other factors deemed relevant by PubCo’s board of directors. As a result, only appreciation of the price of the PubCo Class A Common Stock, which may not occur, will provide a return to PubCo’s stockholders.
Risks Related to Suncrete
Unless the context otherwise requires, references in this section under the heading “Risks Related to Suncrete” to “we,” “us” or “our” refer to Suncrete.
Strategic and Acquisition Risks
There are risks related to our operating strategy.
A key component of our operating strategy is to operate our businesses on a decentralized basis, with local or regional management retaining responsibility for day-to-day operations, profitability and the internal growth of the individual business. If we do not implement and maintain proper overall business controls, this decentralized operating strategy could result in inconsistent operating and financial practices and our overall profitability could be adversely affected.
Our failure to successfully identify, complete, manage and integrate acquisitions could reduce our earnings and slow our growth.
We (including our predecessors) have acquired six companies since 2016. As part of our strategy to pursue growth opportunities in the Sunbelt region of the United States, we will continue to evaluate strategic acquisition opportunities that we believe have the potential to support and strengthen our business. We cannot predict the timing or size of any future acquisitions. Intense competition exists for acquisition opportunities in our industry. Competition for acquisitions may increase the cost of, or cause us to refrain from, completing acquisitions. We may be unable to identify and complete acquisitions on favorable terms, or at all. Our ability to complete acquisitions is dependent upon, among other things, the willingness of
68
acquisition candidates we identify to sell, our ability to obtain financing or capital, if needed, on satisfactory terms, and, in some cases, regulatory approvals. The investigation of acquisition candidates and the negotiation, drafting and execution of relevant agreements will require substantial management time and attention and substantial costs for accountants, attorneys and others. If we fail to complete any acquisition for any reason, including events beyond our control, the costs incurred up to that point for the proposed acquisition likely would not be recoverable.
Acquisitions typically require integration of the acquired company’s estimation, project management, finance, information technology, risk management, purchasing and fleet management functions. We may be unable to successfully integrate an acquired business into our existing business, and an acquired business may not be as profitable as we had expected or at all. Acquisitions involve risks that the acquired business will not perform as expected and that our expectations concerning the value, strengths and weaknesses of the acquired business will prove incorrect.
Potential acquisition targets may be in geographic regions in which we do not currently operate, which could result in unforeseen operating difficulties and difficulties in coordinating geographically dispersed operations, personnel and facilities. In addition, if we enter into new geographic markets, we may be subject to additional and unfamiliar legal and regulatory requirements. Compliance with regulatory requirements may impose substantial additional obligations on us and our management, cause us to expend additional time and resources in compliance activities and increase our exposure to penalties or fines for non-compliance with such additional legal requirements. Our recently completed acquisitions and any future acquisitions could cause us to become involved in labor, commercial, or regulatory disputes or litigation related to any new enterprises and could require us to invest further in operational, financial and management information systems and to attract, retain, motivate and effectively manage local or regional management and additional employees. Upon completion of an acquisition, key members of the acquired company management team may resign, which could require us to attract and retain new management and could make it difficult to maintain customer relationships. Our inability to effectively manage the integration of our completed and future acquisitions could prevent us from realizing expected rates of return on an acquired business and could have a material and adverse effect on our business, financial condition, results of operations, liquidity and cash flows.
We cannot guarantee that we will achieve synergies and cost savings in connection with recent and future acquisitions. Businesses that we may acquire could have unaudited financial statements that were prepared by management and were not independently reviewed or audited, and such financial statements could be materially different if they were independently reviewed or audited. We cannot guarantee that we will continue to acquire businesses at valuations consistent with our prior acquisitions or that we will complete future acquisitions at all. In addition, our results of operations from these acquisitions could, in the future, result in impairment charges for any of our intangible assets, including goodwill or other long-lived assets, particularly if economic conditions worsen unexpectedly.
Suncrete’s prospective financial information and projections were prepared before the date of this proxy statement/prospectus and were based on assumptions that may not prove, or have already not proved, to be accurate and may cause Suncrete’s and New Suncrete’s results to differ substantially. The unaudited pro forma financial information, Company financial information and other projections included herein may not be indicative of what New Suncrete’s actual financial position or results of operations will be.
Financial projections, estimates and targets are forward-looking statements that are based on assumptions that are inherently subject to significant uncertainties and contingencies. While all financial projections, estimates and targets are necessarily speculative, Suncrete believes that the preparation of prospective or illustrative financial information involves increasingly higher levels of uncertainty the further out the projection, estimate or target extends from the date of preparation. The assumptions and estimates underlying the projected, expected or target results are inherently uncertain and are subject to a wide variety of significant business, economic and competitive risks and uncertainties that could cause actual results to differ materially from those contained in the financial projections, estimates and targets. The financial projections speak only as of the date prepared and have not been, and will not be, updated herein. The financial projections were not provided with a view to public disclosure, are subject to significant economic, competitive, industry and other uncertainties and may not be achieved in full, at all or within projected
69
timeframes. The inclusion of financial projections, estimates and targets should not be regarded as an indication that Suncrete considers the financial projections, estimates or targets to be reliable predictions of future events. The financial projections are not based on Suncrete’s historical financial results or operational history.
Suncrete’s prospective financial information and projections included in this proxy statement/prospectus were prepared before the date of this proxy statement/prospectus and were based on assumptions and estimates that may not prove, or have already not proved, to be accurate and may cause Suncrete’s and New Suncrete’s results to differ substantially. For example, Suncrete’s financial projections were based on the assumption that Suncrete would complete acquisitions, which were illustrative and consisted of a hypothetical mix of target companies (the “Hypothetical Target Companies”) with whom Suncrete had management-level discussions; however, as of the time the projections were prepared, Suncrete had not yet begun formally negotiating letters of intent with any of the Hypothetical Target Companies nor had it received or commenced a detailed review of historical or operational information of any of the Hypothetical Target Companies. As of the date of this proxy statement/prospectus, Suncrete’s management has advised Haymaker that the Suncrete Projections no longer reflect the views of Suncrete’s management regarding Suncrete’s future performance due to (i) Suncrete having not consummated transactions with respect to the $175 million of estimated 2025 acquired revenue during 2025, (ii) Suncrete’s results during 2025 being significantly and adversely impacted by unusually heavy and sustained rainfall across Oklahoma and Arkansas during the year, which limited construction activity and reduced delivery days, and (iii) the Schwarz acquisition having been consummated later in 2025 than anticipated, which allowed for less time to integrate the business, harmonize pricing strategies, streamline operations and realize operational synergies. Suncrete’s management further advised the Haymaker Board that due to these challenges, as of the date of this proxy statement/prospectus, Suncrete expects organic revenue and organic Adjusted EBITDA from its initial platform in 2026 will be less than the Suncrete Projections provided for those metrics in 2025, although it believes it will close on more acquisitions in 2026 than originally expected in the Suncrete Projections, which would replace such declines with acquired revenue and acquired Adjusted EBITDA.
The inclusion of the Suncrete Projections herein should not be deemed an admission or representation by Haymaker or its affiliates, officers, directors, advisors or other representatives or any other person that they considered, or considers, it to be material information of Suncrete, particularly in light of the inherent risks and uncertainties associated with such forecasts. Based on the circumstances described above, neither the Haymaker Board nor Haymaker’s management team continues to rely on the Suncrete Projections herein. The summary of the Suncrete Projections included herein is not being included in this proxy statement/ prospectus in order to influence any public shareholder’s decision or to induce any public shareholder to vote in favor of any of the proposals at the extraordinary general meeting, but is being provided solely because, as required under applicable law, it was made available to the Haymaker Board in connection with its review and approval of the Business Combination.
In addition, the unaudited pro forma condensed combined financial information included in the section titled “Unaudited Pro Forma Condensed Combined Financial Information” may not be representative of New Suncrete’s results if the Business Combination is completed. Suncrete and Haymaker currently operate as separate companies and have had no prior history as a combined entity and have not previously been managed on a combined basis. The unaudited pro forma condensed combined financial information included in this proxy statement/prospectus is presented for informational purposes only and is not necessarily indicative of the financial position or results of operations that would have actually occurred had the Business Combination been completed at or as of the dates indicated, nor is it indicative of the future operating results or financial position of New Suncrete. The unaudited pro forma condensed combined statement of operations does not reflect future nonrecurring charges resulting from the Business Combination. The unaudited pro forma condensed combined financial information does not reflect future events that may occur after the Business Combination and does not consider potential impacts of future market conditions on revenues or expenses. The unaudited pro forma condensed combined financial information included in the section titled “Unaudited Pro Forma Condensed Combined Financial Information” has been derived from Suncrete’s and Haymaker’s historical financial statements and certain adjustments and assumptions have been made after giving effect to the Business Combination. There may be differences between preliminary estimates in the unaudited pro forma condensed combined financial information and the final acquisition accounting, which could result in material differences from the unaudited pro forma
70
condensed combined financial information presented in this proxy statement/prospectus in respect of the estimated financial position and results of operations of New Suncrete.
In light of the foregoing, and considering that the extraordinary general meeting will be held months after the Suncrete Projections were prepared, as well as the uncertainties inherent in any forecasted information, public shareholders are cautioned not to place undue reliance on such information.
In addition, the assumptions used in preparing the unaudited pro forma condensed combined financial information may not prove to be accurate and other factors may affect New Suncrete’s financial condition or results of operations following the closing of the Business Combination. Any potential decline in New Suncrete’s financial condition or results of operations may cause significant variations in the stock price of New Suncrete.
Economic and Construction Markets Risks
A significant slowdown or decline in economic conditions, particularly in the southern United States, could adversely impact our results of operations.
We currently sell our ready-mix concrete and sand products to the construction industry in Arkansas and Oklahoma. A significant slowdown or decline in economic conditions or uncertainty regarding the economic outlook in the United States generally, or in either of these states in which we operate particularly, could reduce demand in the construction industry in our markets. Construction spending is also affected by changes in interest rates, demographic shifts, industry cycles, employment levels, inflation and other business, economic and financial factors, any of which could contribute to a downturn in construction activities or spending in these states. In addition, any instability in the financial and credit markets could negatively impact our customers’ ability to pay us on a timely basis, or at all, for work on projects already in progress, could cause our customers to delay or cancel projects in our contract backlog and could create difficulties for customers to obtain adequate financing to fund new projects, including through the issuance of municipal bonds.
Because our industry is capital-intensive and we have significant fixed and semi-fixed costs, our profitability is sensitive to changes in volume.
The property, plants and equipment needed to produce our products and provide our services are expensive. We must spend a substantial amount of capital to purchase and maintain such assets. Although we believe our current cash balance, along with our projected internal cash flows and available financing sources, will provide sufficient cash to support our currently anticipated operating and capital needs, if we are unable to generate sufficient cash to purchase and maintain the property, plants and equipment necessary to operate our business, or if the timing of payments on our receivables is delayed, we may be required to reduce or delay planned capital expenditures or to incur indebtedness. In addition, due to the level of fixed and semi-fixed costs associated with our business, volume decreases could have a material adverse effect on our financial condition, results of operations or liquidity.
Reduced demand for new home construction could adversely affect the residential construction market, which could affect our financial position, operating results and liquidity.
Approximately 37.4% of our revenue for the quarter ended September 30, 2025, was from residential construction contractors. Tightening of mortgage lending, mortgage financing requirements or higher interest rates could adversely affect the ability to obtain credit for some borrowers, or reduce the demand for new home construction, which could have a material adverse effect on our business and results of operations. In addition, the limitation of the home mortgage interest and property tax deductions could reduce the demand for new home construction, which could have a material adverse effect on our business and results of operations. Additionally, a decrease in current migration inflow patterns or increased population outflow could reduce the demand for new home construction in the areas in which we operate. A downturn in new home construction could also adversely affect our customers focused on residential construction, possibly resulting in slower payments, higher default rates in our accounts receivable and an overall increase in working capital.
71
Our operating results may vary significantly from one reporting period to another and may be adversely affected by the cyclical nature of the markets we serve.
The relative demand for our products is a function of the highly cyclical construction industry. As a result, our revenue may be adversely affected by declines in the construction industry generally and in our local markets. Our results also may be materially affected by:
•
the level of commercial and residential construction in our local markets, including reductions in the demand for new residential housing construction below current or historical levels;
•
the availability of funds for public or infrastructure construction from local, state and federal sources;
•
unexpected events that delay or adversely affect our ability to deliver concrete according to our customers’ requirements;
•
changes in interest rates and lending standards;
•
changes in the mix of our customers and business, which result in periodic variations in the margins on jobs performed during any particular quarter;
•
the timing and cost of acquisitions and difficulties or costs encountered when integrating acquisitions;
•
the budgetary spending patterns of customers;
•
increases in construction and design costs;
•
power outages and other unexpected delays;
•
our ability to control costs and maintain quality;
•
pricing pressure due to changes in asset utilization or economic weakness;
•
employment levels; and
•
regional or general economic conditions.
Accordingly, our operating results in any particular quarter may not be indicative of the results that you can expect for any other quarter or for the entire year. Furthermore, negative trends in the ready-mix concrete or aggregates industries or in our geographic markets could have material adverse effects on our business, financial condition, results of operations, liquidity and cash flows.
A significant downturn in the construction industry may result in an impairment of our goodwill.
We test goodwill for impairment if events or circumstances change in a manner that would more likely than not reduce the fair value of a reporting unit below its carrying value. During such impairment testing, we may identify events or changes in circumstances that could indicate the fair value of one or more of our reporting units is below its carrying value. For example, a significant downturn in the construction industry may have an adverse effect on the fair value of our reporting units. A decrease in the estimated fair value of one or more of our reporting units could result in the recognition of a material, non-cash write-down of goodwill.
Operating Risks
Our business is seasonal and subject to adverse weather.
Because our business is primarily conducted outdoors, erratic weather patterns, seasonal changes and other weather-related conditions affect our business. Adverse weather conditions, including tornados, cold weather, snow and heavy or sustained rainfall, reduce construction activity, restrict the demand for our products and impede our ability to efficiently deliver concrete. For example, our operating results during 2025 were significantly impacted by unusually heavy and sustained rainfall across Oklahoma and Arkansas during the year, which limited construction activity and reduced delivery days. Adverse weather conditions could also increase our costs and reduce our production output as a result of power loss, needed plant and equipment repairs, delays in obtaining permits, time required to remove water from flooded operations and
72
similar events. In addition, during periods of extended adverse weather or other operational delays, we may elect to continue to pay certain hourly employees to maintain our workforce, which may adversely impact our results of operations. Severe drought conditions can also restrict available water supplies and restrict production. Consequently, these events could adversely affect our business, financial condition, results of operations, liquidity and cash flows.
Our business depends on the availability of sand and aggregate reserves or deposits and our ability to obtain or mine them economically.
Sand and aggregates are a key component of ready-mix concrete. Because sand and aggregates are inexpensive, they are generally cost prohibitive to transport long distances, except in large quantities by railroad or water. As a result, access to local supplies of sand and aggregates, whether mined locally or shipped there by railroad or water, is critical to the operations of our ready-mix concrete business. We may face challenges finding sand and aggregate deposits that we can mine economically with appropriate permits, either within our markets or in long-haul transportation corridors that can economically serve our markets. Due to urban growth, available quarrying locations have been reduced, and communities have imposed restrictions on mining, making aggregates and sand supplies scarce in certain markets. Therefore, our future success is dependent, in part, on our ability to accurately forecast future areas of high growth in order to locate optimal facility sites and on our ability to secure operating and environmental permits to operate at those sites. If we are unable to access economical sources of sand and aggregates either internally or from third parties, our business, financial condition, results of operations, liquidity and cash flows might be materially and adversely affected.
We may lose business to competitors who underbid us, and we may be otherwise unable to compete favorably in our highly competitive industry.
Our competitive position in a given market depends largely on the location and operating costs of our plants and prevailing prices in that market. Price is the primary competitive factor among suppliers for small or less complex jobs, principally in residential construction. However, timeliness of delivery and consistency of quality and service, as well as price, are the principal competitive factors among suppliers for large or complex jobs. Concrete manufacturers like us generally obtain customer contracts through local sales and marketing efforts directed at general contractors, developers, governmental agencies and homebuilders. As a result, we depend on local relationships. We generally do not have long-term sales contracts with our customers.
Our competitors range from small, owner-operated private companies to subsidiaries or operating units of large, vertically integrated manufacturers of concrete, cement and aggregates. Our vertically integrated competitors generally have greater manufacturing, financial and marketing resources than we have, providing them with competitive advantages. Competitors having lower operating costs than we do or having the financial resources to enable them to accept lower margins than we do may have competitive advantages over us for jobs that are particularly price-sensitive. Competitors having greater financial resources than we do to invest in new mixer trucks, build plants in new areas, or pay for acquisitions also may have competitive advantages over us.
If we are unable to accurately estimate the overall risks, revenues or costs on our projects, we may incur contract losses or achieve lower profits than anticipated.
Pricing on fixed unit price contracts is based on approved quantities irrespective of our actual costs, and contracts with a fixed total price require that the work be performed for an agreed-upon price irrespective of our actual costs. We generate profits on fixed unit price and fixed total price contracts only when our revenues exceed our actual costs, which requires us to accurately estimate and control our costs and avoid cost overruns. If our cost estimates are too low or if we do not perform the contract within our cost estimates, then cost overruns may cause us to incur a loss or cause the contract not to be as profitable as we expected. The costs incurred and profit realized, if any, on our contracts can vary, sometimes substantially, from our original projections due to a variety of factors, including, but not limited to:
•
the failure to include materials or work in a bid, or the failure to estimate properly the quantities or costs needed to complete a fixed total price contract;
73
•
delays caused by weather conditions or otherwise failing to meet scheduled acceptance dates;
•
contract or project modifications or conditions creating unanticipated costs that are not covered by change orders;
•
unanticipated re-work or replacement costs in the event that a project is not completed on spec;
•
changes in the availability, proximity and costs of materials, including sand and aggregates, as well as fuel and lubricants for our equipment;
•
the availability and skill level of workers;
•
onsite conditions that differ from those assumed in the original bid;
•
the failure by our suppliers, subcontractors, engineers or customers to perform their obligations;
•
fraud, theft or other improper activities by our suppliers, subcontractors, engineers, customers or personnel;
•
mechanical problems with our machinery or equipment;
•
citations issued by a government authority, including OSHA or MSHA;
•
difficulties in obtaining required government permits or approvals;
•
changes in applicable laws and regulations;
•
uninsured claims or demands from third parties for alleged damages arising from the design, construction or use and operation of a project of which our work is part; and
•
public infrastructure customers seeking to impose contractual risk-shifting provisions that result in increased risks to us.
These and other factors may cause us to incur losses, which could have a material adverse effect on our financial condition, results of operations or liquidity.
We depend on our information technology systems and processes, which are subject to cybersecurity and data leakage risks.
We depend on information technology systems and infrastructure that could be damaged or interrupted by a variety of factors. Any significant breach, breakdown, destruction or interruption of these systems has the potential to negatively affect our operations. We could experience a business interruption, theft of information or reputational damage as a result of a cybersecurity attack, such as the infiltration of a data center, or data leakage of confidential information either internally or through our third-party providers. Although we have invested in the protection of our data and information technology to reduce these risks and periodically test the security of our information systems network, our efforts may not prevent breakdowns or breaches in our systems that could have a material adverse effect on our financial condition, results of operations and liquidity. Similarly, our suppliers rely extensively on computer systems to process transactions and manage their businesses and, thus, are also at risk of, and may be impacted by, cybersecurity attacks. Although we have not experienced a material cybersecurity incident or business interruption event to date, an interruption in the business operations of our suppliers and other third parties with which we do business resulting from a cybersecurity attack could indirectly impact our business operations.
We depend on third parties for concrete equipment and materials essential to operate our business.
We rely on third parties to sell or lease property, plant and equipment to us and to provide us with materials necessary for our operations, including cement, aggregates and other substances. We cannot provide assurance that our favorable working relationships with our suppliers will continue in the future. Also, there have historically been periods of supply shortages in the concrete industry, particularly in a strong economy. If we are unable to purchase or lease necessary properties or equipment, our operations could be severely impacted. If we lose our supply contracts and receive insufficient supplies from third parties to meet our customers’ needs or if our suppliers experience price increases or disruptions to their business, such as labor disputes, supply shortages, or distribution problems, our business, financial condition, results of operations, liquidity and cash flows could be materially and adversely affected.
74
We use large amounts of electricity and diesel fuel that are subject to potential reliability issues, supply constraints, and significant price fluctuation, which could affect our financial position, operating results and liquidity.
In our production and distribution processes, we consume significant amounts of electricity and diesel fuel. The availability and pricing of these resources are subject to market forces that are beyond our control. Furthermore, we are vulnerable to any reliability issues experienced by our suppliers, which also are beyond our control. Our suppliers contract separately for the purchase of such resources and our sources of supply could be interrupted should our suppliers not be able to obtain these materials due to higher demand or other factors that interrupt their availability. Variability in the supply and prices of these resources could materially affect our financial position, results of operations and liquidity from period to period.
Delays or interruptions of our transportation logistics could affect operating results.
Our products are distributed to our markets by trucks, which are Company-owned. Transportation logistics play an important role in allowing us to supply products to our customers. Any significant delays, disruptions, or the non-availability of our transportation support system could negatively affect our operations. Transportation operations are subject to factors outside of our control, including capacity constraints, high fuel costs and various hazards, including extreme weather conditions and slowdowns due to labor strikes and other work stoppages. If there are material changes in the availability or cost of transportation services, we may not be able to arrange alternative and timely means to transport our products or fuels at a reasonable cost, which could materially affect our financial position and results of operations.
Personnel-Related Risks
Our continued success requires us to hire, train and retain qualified personnel and subcontractors in a competitive industry.
The success of our business depends on our ability to attract, train and retain qualified, reliable personnel, including, but not limited to, our executive officers and key management personnel. In addition, we rely on project management personnel, skilled plant managers, technicians, drivers and other employees and qualified subcontractors who possess the necessary and required experience and expertise to perform their respective services at a reasonable and competitive rate. Competition for these and other experienced personnel is intense, and it may be difficult to attract and retain qualified individuals with the requisite expertise and within the time frame demanded by our customers. In certain geographic areas, for example, we may not be able to satisfy the demand for our services because of our inability to successfully hire, train and retain qualified personnel. Also, it could be difficult to replace personnel who hold credentials that may be required to perform certain government projects and/or who have significant government contract experience. As some of our executives and other key personnel approach retirement age, we must provide for smooth transitions, which may require that we devote time and resources to identify and integrate new personnel into vacant leadership roles and other key positions. If we are unable to attract and retain enough skilled personnel or effectively implement appropriate succession plans, our ability to pursue projects and our strategic plan may be adversely affected, the costs of executing both our existing and future projects may increase, and our financial performance may decline. In addition, the cost of providing our services, including the extent to which we utilize our workforce, affects our profitability. For example, the uncertainty of contract award timing can present difficulties in matching our workforce size with our contracts. If an expected contract award is delayed or not received, we could incur costs resulting from excess staff or redundancy of facilities that could have a material adverse impact on our business, financial condition and results of operations.
Our results of operations can be adversely affected by labor shortages, turnover and labor cost increases.
Labor is a primary component of operating our business. Several factors may adversely affect the labor force available to us or increase labor costs from time to time, including high employment levels, federal unemployment subsidies and other government regulations. Although we have not experienced material disruptions due to labor shortages to date, we have observed an overall tightening and increasingly competitive labor market. A sustained labor shortage or increased turnover rates within our employee base could lead
75
to increased costs, such as increased overtime to meet demand and increased wage rates to attract and retain employees, and could negatively affect our ability to complete our projects according to the required schedule or otherwise efficiently operate our business. If we are unable to hire and retain employees capable of performing at a high level, or if mitigation measures we may take to respond to a decrease in labor availability, such as overtime and third-party outsourcing, have unintended negative effects, our business could be adversely affected. In addition, we distribute our products and receive raw materials primarily by truck. Reduced availability of trucking capacity due to shortages of drivers and increased fuel costs has caused an increase in the cost of transportation for us and our suppliers. An overall labor shortage, lack of skilled labor, increased turnover or labor inflation could have a material adverse impact on our operations, results of operations, liquidity or cash flows.
Our failure to comply with immigration laws could result in significant liabilities, harm our reputation with our customers and disrupt our operations.
Although we take steps to verify the employment eligibility status of our employees, some of our employees may, without our knowledge, be unauthorized workers. Unauthorized workers are subject to deportation and may subject us to fines or penalties and, if any of our workers are found to be unauthorized, we could experience adverse publicity that could make it more difficult to hire and retain qualified employees. Termination of a significant number of unauthorized employees may disrupt our operations and cause temporary increases in our labor costs as we train new employees. We could also become subject to fines, penalties and other costs related to claims that we did not fully comply with all recordkeeping obligations of federal and state immigration laws. If we fail to comply with these laws, our operations may be disrupted. In addition, many of our customer contracts specifically require compliance with immigration laws, and, in some cases, our customers’ audit compliance with these laws. Further, several of our customers require that we ensure that our subcontractors comply with these laws with respect to the workers that perform services for them. A failure to comply with these laws or to ensure compliance by our subcontractors could damage our reputation and may cause our customers to cancel contracts with us or to not award future business to us. These factors could adversely affect our results of operations and financial position.
Federal, state and local employment-related laws and regulations could increase our cost of doing business and subject us to fines and lawsuits.
Our operations are subject to a variety of federal, state and local employment-related laws and regulations, including, but not limited to, the U.S. Fair Labor Standards Act, which governs such matters as minimum wages, the Family Medical Leave Act, overtime pay, compensable time, recordkeeping and other working conditions, Title VII of the Civil Rights Act, the Employee Retirement Income Security Act, the Americans with Disabilities Act, the National Labor Relations Act, regulations of the Equal Employment Opportunity Commission, regulations of the Office of Civil Rights, regulations of the Department of Labor, regulations of state attorneys general, federal and state wage and hour laws, and a variety of similar laws enacted by the federal and state governments that govern these and other employment-related matters. Compliance with these evolving federal, state and local laws and regulations could substantially increase our cost of doing business. In recent years, companies have been subject to lawsuits, including class action lawsuits, alleging violations of federal and state law regarding workplace and employment matters, overtime wage policies, discrimination and similar matters, some of which have resulted in the payment of meaningful damages by the defendants. Similar lawsuits may be threatened or instituted against us from time to time, and we may incur damages and expenses resulting from lawsuits of this type, which could have a material adverse effect on our business, financial condition or results of operations. We are currently subject to employee related legal proceedings in the ordinary course of business. While we believe that we have adequate reserves for those losses that we believe are probable and can be reasonably estimated, the ultimate results of legal proceedings and claims cannot be predicted with certainty.
Government Spending, Legislative and Regulatory Risks
Our business depends on federal, state and local government spending for public infrastructure construction, and reductions in government funding could adversely affect our results of operations.
During the quarter ended September 30, 2025, we generated approximately 14.7% of our construction contract revenues from publicly funded projects and the sale of ready-mix concrete to public customers at
76
the federal, state and local levels. As a result, if publicly funded construction decreases due to reduced federal, state or local funding or otherwise, our financial condition, results of operations and liquidity could be materially adversely affected. In November 2021, the IIJA was signed into law, which provided additional funding for highways, bridges and airports over a five-year period. The IIJA authorized approximately $1.2 trillion in federal spending for transportation and infrastructure projects across the United States. Of this, approximately $10 billion has been earmarked through 2026 for infrastructure development in Arkansas and Oklahoma. In addition, the Inflation Reduction Act passed in August 2022 has provided funding for a variety of infrastructure-related programs. Although these laws provide for funding for street, highway and other public works projects at historically high levels, the timing, nature and scale of the projects for which these funds under these programs or otherwise will be used remains uncertain given variations in the appropriation processes at the federal and state levels. As a result, we cannot be assured of the existence, timing or amount of future infrastructure funding. Federal infrastructure funding is also subject to uncertainties associated with congressional spending, including the potential impacts of budget deficits, government shutdowns and federal sequestration.
State and local governments fund their infrastructure spending from specially allocated amounts collected from various state and local taxes, respectively, typically fuel taxes and vehicle fees, as well as from voter-approved bond programs. Shortages in state and local tax revenues can reduce the amount spent or delay expenditures on state and local infrastructure projects, respectively. Many state and local governments have experienced state-level funding pressures caused by lower tax revenues and an inability to finance approved projects. Even if federal, state and local funding remains at historical levels, there is no guarantee that we will win bids for projects for which funding is allocated. Any reduction in federal, state or local government infrastructure funding in the areas in which we operate could have a material adverse effect on our results of operations.
Governmental regulations, including environmental regulations, may result in increases in our operating costs and capital expenditures and decreases in our earnings.
A wide range of federal, state and local laws, ordinances and regulations apply to our operations, including water usage; land usage; street and highway usage; noise levels; operating hours; and health, safety and environmental matters.
In many instances, we must have various certificates, permits, or licenses to conduct our business. Our failure to maintain required certificates, permits, or licenses or to comply with applicable governmental requirements could result in substantial fines or possible revocation of our authority to conduct some of our operations. Delays in obtaining approvals for the transfer or grant of certificates, permits or licenses, or failure to obtain new certificates, permits or licenses, could impede the implementation of any acquisitions.
Governmental requirements that impact our operations include those relating to air quality, solid and hazardous waste management and cleanup and water quality. These requirements are complex and subject to change. The Trump administration may enact and implement new laws and enhanced regulations that could adversely and materially affect us. Certain laws, such as the Comprehensive Environmental Response, Compensation and Liability Act, can impose strict liability in some cases without regard to negligence or fault, including for the conduct of or conditions caused by others, or for our acts that complied with all applicable requirements when we performed them. Our compliance with amended, new or more stringent requirements, stricter interpretations of existing requirements, or the future discovery of environmental conditions may require us to make unanticipated material expenditures. In addition, we may fail to identify, or obtain indemnification for, environmental liabilities of acquired businesses.
Climate change and related laws and regulations could adversely affect us. The potential impact of climate change on our operations and our customers remains uncertain. The primary risk that climate change poses to our business is the potential for increases in the volume, frequency and intensity of rainfall and tropical storms, which would impair our ability to perform our projects. Climate change could also lead to disruptions in our supply chain, thereby impairing our production capabilities, or the distribution of our products due to major storm events or prolonged adverse conditions, changing temperature levels or flooding from sea level changes. These changes could be severe and could negatively impact demand for our products and services. In addition, governmental initiatives to address climate change could, if adopted, restrict our operations, require us to make capital or other expenditures to comply with these initiatives, increase
77
our costs, impact our ability to compete or negatively impact efforts to obtain permits, licenses and other approvals for existing and new facilities. Our inability to timely respond to the risks posed by climate change and the costs of compliance with climate change laws and regulations could have a material adverse impact on us.
Insurance Risks
Our operations are subject to various hazards, including natural disasters, that may cause personal injury or property damage for which we have a limited amount of insurance, and our business, operating costs and profitability could be adversely affected.
Operating mixer trucks, particularly when loaded, exposes our drivers and others to traffic hazards. Our drivers are subject to the usual hazards associated with providing services on construction sites, while our plant personnel are subject to the hazards associated with moving and storing large quantities of heavy raw materials. Operating hazards can cause personal injury and loss of life, damage to or destruction of property, plant and equipment and environmental damage. Although we conduct training programs designed to reduce these risks, we cannot eliminate these risks. We maintain insurance coverage against certain workers’ compensation, automobile and general liability risks as part of our overall risk management strategy, and a portion of our contracts require us to maintain specific types and amounts of coverage. Under certain components of our insurance program, we share the risk of loss with our insurance underwriters by maintaining high deductibles subject to aggregate annual loss limitations. This insurance may not be adequate to cover all losses or liabilities we may incur in our operations, and we may not be able to maintain insurance of the types or at levels we deem necessary or adequate, or at rates we consider reasonable. A partially or completely uninsured claim, if successful and of sufficient magnitude, could have a material adverse effect on us.
We maintain only a limited amount of insurance for natural disasters. A natural disaster or other serious disruption to our facilities due to earthquake, hurricane, fire, flood, severe weather or any other cause could substantially disrupt our operations. In addition, we could incur significantly higher costs during the time it takes us to reopen or replace one or more of our facilities, which may not be reimbursed by insurance.
The insurance policies we maintain are subject to varying levels of deductibles. Losses up to the deductible amounts are accrued based on our estimates of the ultimate liability for claims incurred and an estimate of claims incurred but not reported. If we were to experience insurance claims or costs above our estimates, our business, financial condition, results of operations, liquidity and cash flows might be materially and adversely affected.
Increasing insurance claims and expenses could lower our profitability and increase our business risk.
The nature of our business subjects us to product liability, property damage, business interruption, personal injury and workers’ compensation claims. Increased premiums charged by insurance carriers may further increase our expenses as coverage expires or otherwise cause us to raise our self-insured retention amounts. If the number or severity of claims within our self-insured retention increases, we could suffer losses in excess of our reserves. An unusually large liability claim or a string of claims may exceed our insurance coverage or result in direct damages if we were unable or elected not to insure against certain hazards because of high premiums or other reasons. In addition, the availability of, and our ability to collect on, insurance coverage may be subject to factors beyond our control. Further, allegations relating to workers’ compensation violations may result in investigations by insurance regulatory or other governmental authorities, which investigations, if any, could have a direct or indirect material adverse effect on our ability to pursue certain types of business which, in turn, could have a material adverse effect on our business, financial position, results of operations, liquidity and cash flows.
Financial and Liquidity Risks
Our substantial indebtedness could adversely affect our financial condition and prevent us from fulfilling our obligations.
Our debt consists primarily of our borrowings under our Credit Agreement with Bank of America, N.A., as administrative agent, and certain lenders party from time to time thereto (the “Credit Agreement”), which
78
provides for a fully drawn senior secured first lien term loan facility in the aggregate principal amount of $205 million (the “Term Loan”) and a $25 million revolving credit facility (the “Revolving Loan”). As of September 30, 2025, $121.9 million aggregate principal amount remained on the Term Loan and $10.5 million remained available on the Revolving Loan. A significant portion of our cash flow is required to pay interest and principal on our outstanding indebtedness, and we may be unable to generate sufficient cash flow from operations, or have future borrowings available, to enable us to repay our indebtedness or to fund other liquidity needs. Among other consequences, this level of indebtedness could:
•
require us to use a significant percentage of our cash flow from operations for debt service and the satisfaction of repayment obligations, and not for other purposes;
•
limit our ability to borrow money or issue equity to fund our working capital, capital expenditures, acquisitions and debt service requirements;
•
cause our interest expense to increase if there is a general increase in interest rates, because a portion of our indebtedness bears interest at floating rates;
•
limit our flexibility in planning for or reacting to changes in our business and future business opportunities;
•
cause us to be more highly leveraged than some of our competitors, which may place us at a competitive disadvantage;
•
make us more vulnerable to a downturn in our business or the economy; and
•
limit our ability to exploit business opportunities.
Volatility in the credit markets, including due to changes in interest rates in the United States, may further increase our interest payments. We have secured overnight financing rate (“SOFR”)-based floating rate borrowings under the Credit Agreement which expose us to variability in interest payments due to changes in the reference interest rates. SOFR has a limited history as a reference rate, and changes in SOFR have, on occasion, been more volatile than changes in other benchmark or market rates. As a result, the amount of interest we may pay on our variable rate indebtedness is difficult to predict. Although the Credit Agreement restricts our ability to incur additional indebtedness, these restrictions are subject to a number of qualifications and exceptions, and we could incur substantial additional indebtedness in compliance with these restrictions. This could reduce our ability to satisfy our current obligations and further exacerbate the risks to our financial condition described above.
The Credit Agreement restricts our ability to engage in some business and financial transactions.
The Credit Agreement contains a number of covenants that limit, subject to certain exceptions, our ability to incur additional indebtedness or guarantees, create liens on assets, change our or our subsidiaries’ fiscal year, accounting policies or reporting practices, enter into sale and leaseback transactions, enter into certain restrictive agreements, engage in mergers or consolidations, participate in partnerships and joint ventures, sell assets, incur additional liens, pay dividends or distributions and make other restricted payments, make investments, loans or advances, repay or amend the terms of subordinated indebtedness, prepay or amend the terms of certain other indebtedness in a manner adverse to the lenders or which would shorten the final maturity of such indebtedness, make acquisitions, enter into certain hedge transactions, amend material contracts, engage in certain transactions with affiliates, engage in new lines of business, or issue any new senior preferred equity unless we are in compliance on a pro forma basis with our financial covenants and our pro forma consolidated senior leverage ratio is less than 2.50 to 1.00. The Credit Agreement also requires us to maintain a consolidated fixed charge coverage ratio and a consolidated senior leverage ratio, and the Credit Agreement contains certain customary representations and warranties, affirmative covenants and events of default (including, among others, an event of default upon a change of control). If an event of default occurs, the lenders under the Credit Agreement will be entitled to accelerate amounts due thereunder and take other actions permitted to be taken by a secured creditor. If our indebtedness is accelerated, we cannot be certain that we will have sufficient funds available to pay the accelerated indebtedness or that we will have the ability to refinance the accelerated indebtedness on terms favorable to us or at all.
79
We may need to raise additional capital in the future, and we may not be able to do so on favorable terms or at all, which could impair our ability to operate our business or achieve our growth objectives.
Our ongoing ability to generate cash is important for funding our continuing operations, making acquisitions and servicing our indebtedness. To the extent that existing cash balances and cash flow from operations, together with borrowing capacity under our Revolving Credit Facility, are insufficient to make investments or acquisitions or provide needed working capital, we may require additional financing from other sources. Our ability to obtain such additional financing in the future will depend in part on prevailing market conditions, as well as conditions in our business and our operating results. Furthermore, if global economic, political or other market conditions adversely affect the financial institutions that provide credit to us, it is possible that our ability to draw upon our Revolving Credit Facility may be impacted. If adequate funds are not available, or are not available on acceptable terms, we may not be able to make certain investments, take advantage of acquisitions or other opportunities or respond to competitive challenges, each of which could have a material adverse impact on our financial position, results of operations, cash flows and liquidity.
Unfavorable developments affecting the banking and financial services industry could adversely affect our business, liquidity and financial condition and overall results of operations.
Actual events, concerns or speculation about disruption or instability in the banking and financial services industry, such as liquidity constraints, the failure of individual institutions, or the inability of individual institutions or the banking and financial service industry generally to meet their contractual obligations, could significantly impair our access to capital, delay access to deposits or other financial assets, or cause actual loss of funds subject to cash management arrangements. Similarly, these events, concerns or speculation could result in less favorable commercial financing terms, including higher interest rates or costs and tighter financial and operating covenants, or systemic limitations on access to credit and liquidity sources, thereby making it more difficult for us to acquire financing on acceptable terms or at all. Additionally, our customers, critical vendors and business partners also could be adversely affected by these risks as described above, which in turn could result in their committing a breach or default under their contractual agreements with us, their insolvency or bankruptcy, or other adverse effects. Any decline in available funding or access to our cash and liquidity resources, or non-compliance of banking and financial services counterparties with their contractual commitments to us could, among other risks, have material adverse impacts on our ability to meet our operating expenses and other financial needs, could result in breaches of our financial and/or contractual obligations and could have material adverse impacts on our business, financial condition and results of operations.
80
CAUTIONARY NOTE REGARDING FORWARD-LOOKING STATEMENTS
This proxy statement/prospectus includes forward-looking statements. We have based these forward-looking statements on our current expectations and projections about future events. All statements, other than statements of present or historical fact included in this proxy statement/prospectus, regarding the proposed Business Combination, Haymaker’s ability to consummate the Business Combination, the benefits of the transaction, the post-combination company’s future financial performance following the Business Combination and the post-combination company’s strategy, expansion plans, future operations, future operating results, estimated revenues, losses, projected costs, prospects, plans and objectives of SPAC’s management are forward-looking statements. In some cases, you can identify forward-looking statements by terminology such as “may,” “should,” “could,” “would,” “expect,” “plan,” “anticipate,” “intend,” “believe,” “estimate,” “continue,” “project,” or the negative of such terms or other similar expressions. These forward-looking statements are subject to known and unknown risks, uncertainties and assumptions that may cause actual results, levels of activity, performance, or achievements to be materially different from any future results, levels of activity, performance or achievements expressed or implied by such forward-looking statements. Except as otherwise required by applicable law, Haymaker disclaims any duty to update any forward-looking statements, all of which are expressly qualified by the statements in this section, to reflect events or circumstances after the date of this proxy statement/prospectus.
Haymaker cautions you that these forward-looking statements are subject to numerous risks and uncertainties, most of which are difficult to predict and many of which are beyond the control of SPAC. In addition, Haymaker cautions you that the forward-looking statements regarding SPAC and the post-combination company, which are included in this proxy statement/prospectus, are subject to the following factors:
•
the occurrence of any event, change or other circumstances that could delay the Business Combination or give rise to the termination of the Business Combination Agreement;
•
the outcome of any legal proceedings that have been or may be instituted against SPAC following announcement of the Business Combination;
•
the inability to complete the Business Combination due to the failure to obtain approval of the shareholders of SPAC, or satisfy the other conditions to closing in the Business Combination Agreement;
•
the ability to obtain or maintain the listing of PubCo Class A Common Stock and the Assumed SPAC Warrants on Nasdaq following the Business Combination;
•
the risk that the proposed Business Combination disrupts current plans and operations of Suncrete or SPAC as a result of the announcement and consummation of the Business Combination;
•
SPAC’s ability to realize the anticipated benefits of the Business Combination, which may be affected by, among other things, competition and the ability of New Suncrete to grow and manage growth profitably following the Business Combination;
•
costs related to the Business Combination;
•
risks related to the operation of Suncrete’s business;
•
Suncrete’s failure to successfully identify, complete, manage and integrate acquisitions;
•
Suncrete’s ability to hire, train and retain qualified personnel and subcontractors;
•
risks related to labor and supply chain shortages;
•
Suncrete’s dependence on federal, state and local government spending;
•
the possibility of third-party claims against the Trust Account;
•
changes in applicable laws or regulations;
•
technological changes;
•
data security breaches or other network outages; and
81
•
the possibility that SPAC or New Suncrete may be adversely affected by other economic, business, or competitive factors.
Should one or more of the risks or uncertainties described in this proxy statement/prospectus, or should underlying assumptions prove incorrect, actual results and plans could differ materially from those expressed in any forward-looking statements. Additional information concerning these and other factors that may impact the operations and projections discussed herein can be found in the section titled “Risk Factors” and in SPAC’s periodic filings with the SEC. Haymaker’s SEC filings are available publicly on the SEC’s website at www.sec.gov.
82
UNAUDITED PRO FORMA CONDENSED COMBINED FINANCIAL INFORMATION
The following unaudited pro forma condensed combined financial information (the “Pro Forma Information”) gives effect to the transactions contemplated by the Business Combination and related transactions. The Business Combination will be accounted for as a reverse recapitalization in accordance with GAAP. Under this method of accounting, although Haymaker will acquire all of the outstanding equity interests of Suncrete in the Business Combination, Haymaker will be treated as the “acquired” company for financial reporting purposes. Accordingly, the Business Combination will be reflected as the equivalent of Suncrete issuing shares for the net assets of Haymaker, followed by a recapitalization whereby no goodwill or other intangible assets are recorded. Operations prior to the Business Combination will be those of Suncrete.
The unaudited pro forma condensed combined balance sheet as of September 30, 2025, gives effect to the Business Combination and related transactions as if they had occurred on September 30, 2025. The unaudited pro forma condensed combined statements of operations for the nine months ended September 30, 2025 and for the year ended December 31, 2024, give effect to the Business Combination and related transactions as if they had occurred on January 1, 2024, the beginning of the earliest periods presented.
The Pro Forma Information has been derived from, and should be read in conjunction with, the more detailed unaudited pro forma condensed combined financial information included in the section entitled “Unaudited Pro Forma Condensed Combined Financial Statements” in this proxy statement/prospectus and the accompanying notes thereto. The unaudited pro forma condensed combined financial information is based upon, and should be read in conjunction with, the historical financial statements and related notes of Haymaker, Suncrete and SRM, Inc. dba Schwarz Ready Mix and certain subsidiaries acquired pursuant to the Thunder Acquisition (as defined below) (collectively, the “Schwarz Entities”) for the applicable periods included in this proxy statement/prospectus. The historical information of Suncrete as of and for the nine months ended September 30, 2025 has been adjusted to include the estimated transaction accounting adjustments of the Thunder Acquisition. The historical information of Suncrete for the period from inception (May 22, 2024) through December 31, 2024, along with the historical information of Eagle Redi-Mix Concrete, LLC (“Eagle”) and Ram Transportation, LLC (“Ram”) for the period January 1, 2024 through July 29, 2024 has been adjusted to include the estimated transaction accounting adjustments of the Thunder Acquisition along with transaction accounting adjustments for the acquisition of Eagle and Ram, including revenues and expenses for the period January 1, 2024 through July 29, 2024. The Pro Forma Information has been presented for informational purposes only and is not necessarily indicative of what the Post-Combination Company’s financial position or results of operations actually would have been had the Business Combination and related transactions been completed as of the dates indicated. In addition, the Pro Forma Information does not purport to project the future financial position or operating results of the Post-Combination Company following the reverse recapitalization.
The pro forma combined statement of operations does not reflect a provision for income taxes or any amounts that would have resulted had the Post-Combination Company filed consolidated income tax returns during the period presented. The pro forma condensed combined balance sheet does not reflect the deferred taxes of the Post-Combination Company as a result of the Business Combination. Since it is likely that the Post-Combination Company will record a valuation allowance against the total U.S. and state deferred tax assets given the net operating losses as the recoverability of the tax assets is uncertain, the tax provision is zero.
The unaudited pro forma condensed combined financial information has been prepared using the assumptions below with respect to the potential redemption for cash of Public Shares:
•
Assuming No Redemptions Scenario: This presentation assumes that no Public Shareholders of Haymaker will exercise redemption rights with respect to the Public Shares for a pro rata share of the funds in the Trust Account.
•
Assuming 25% Redemptions Scenario: This presentation assumes that 4,668,086 Public Shares are redeemed for aggregate redemption payments of $52.5 million, assuming a $11.25 per share redemption price.
83
•
Assuming 50% Redemptions Scenario: This presentation assumes that 9,336,172 Public Shares are redeemed for aggregate redemption payments of $105.0 million, assuming a $11.25 per share redemption price.
•
Assuming 75% Redemptions Scenario: This presentation assumes that 14,004,258 Public Shares are redeemed for aggregate redemption payments of $157.5 million, assuming a $11.25 per share redemption price.
•
Assuming Maximum Redemptions Scenario: This presentation assumes that 18,672,343 Public Shares are redeemed for aggregate redemption payments of $210.1 million, assuming a $11.25 per share redemption price. The Business Combination Agreement contains a condition to the Closing that, after giving effect to the transactions contemplated hereby (including the PIPE Offering) the Available Closing SPAC Cash shall not be less than $150,000,000. This scenario includes all adjustments contained in the “No Redemptions” scenario and presents additional adjustments to
reflect the effect of the maximum contractual redemptions. The “Maximum Redemptions” scenario represents the maximum number of Public Shares that may be redeemed while satisfying the condition mentioned above.
reflect the effect of the maximum contractual redemptions. The “Maximum Redemptions” scenario represents the maximum number of Public Shares that may be redeemed while satisfying the condition mentioned above.
| | | |
No
Redemptions |
| |
25%
Redemptions |
| |
50%
Redemptions |
| |
75%
Redemptions |
| |
Maximum
Redemptions |
| |||||||||||||||
| | | |
(in thousands, except share and per share data)
|
| |||||||||||||||||||||||||||
|
Unaudited Pro Forma Condensed Combined Statement of Operations Data for the nine months ended September 30, 2025
|
| ||||||||||||||||||||||||||||||
|
Net income
|
| | | $ | 3,717 | | | | | $ | 3,717 | | | | | $ | 3,717 | | | | | $ | 3,717 | | | | | $ | 3,717 | | |
|
Weighted average shares outstanding – basic and diluted
|
| | | | 78,588,224 | | | | | | 73,920,138 | | | | | | 69,252,052 | | | | | | 64,583,966 | | | | | | 59,915,881 | | |
|
Basic and diluted net income per share
|
| | | $ | 0.05 | | | | | $ | 0.05 | | | | | $ | 0.05 | | | | | $ | 0.06 | | | | | $ | 0.06 | | |
| | | |
No
Redemptions |
| |
25%
Redemptions |
| |
50%
Redemptions |
| |
75%
Redemptions |
| |
Maximum
Redemptions |
| |||||||||||||||
| | | |
(in thousands, except share and per share data)
|
| |||||||||||||||||||||||||||
|
Unaudited Pro Forma Condensed Combined Statement of Operations Data for the year ended December 31, 2024
|
| ||||||||||||||||||||||||||||||
|
Net loss
|
| | | $ | (10,820) | | | | | $ | (10,820) | | | | | $ | (10,820) | | | | | $ | (10,820) | | | | | $ | (10,820) | | |
|
Weighted average shares outstanding – basic and diluted
|
| | | | 78,588,224 | | | | | | 73,920,138 | | | | | | 69,252,052 | | | | | | 64,583,966 | | | | | | 59,915,881 | | |
|
Basic and diluted net income per share
|
| | | $ | (0.14) | | | | | $ | (0.15) | | | | | $ | (0.16) | | | | | $ | (0.17) | | | | | $ | (0.18) | | |
| | | |
No
Redemptions |
| |
25%
Redemptions |
| |
50%
Redemptions |
| |
75%
Redemptions |
| |
Maximum
Redemptions |
| | | | | | |||||||||||||||||||||||||
| | | |
(in thousands, except share and per share data)
|
| | | | | | |||||||||||||||||||||||||||||||||||||
| Unaudited Pro Forma Condensed Combined Balance Sheet Data as of September 30, 2025 | | | | | | | | | | | | | | | | | ||||||||||||||||||||||||||||||
|
Total assets
|
| | | $ | 668,261 | | | | | $ | 615,745 | | | | | $ | 563,229 | | | | | $ | 510,713 | | | | | $ | 458,197 | | | | | | | | ||||||||||
|
Total liabilities
|
| | | $ | 245,508 | | | | | $ | 245,508 | | | | | $ | 245,508 | | | | | $ | 245,508 | | | | | $ | 245,508 | | | | | | | | ||||||||||
|
Total stockholders’ equity
|
| | | $ | 422,753 | | | | | $ | 370,237 | | | | | $ | 317,721 | | | | | $ | 265,205 | | | | | $ | 212,689 | | | | | | | | ||||||||||
84
COMPARATIVE HISTORICAL AND UNAUDITED PRO FORMA COMBINED PER SHARE
FINANCIAL INFORMATION
FINANCIAL INFORMATION
The following table sets forth the comparative share information for Haymaker and Suncrete on a stand-alone basis and the unaudited pro forma combined share information as of and for the nine months ended September 30, 2025, after giving effect to the Business Combination, assuming (i) no Public Shareholders of Haymaker exercise redemption rights with respect to their Public Shares upon the consummation of the Business Combination; and (ii) the Public Stockholders exercise their redemption rights with respect 25%, 50%, 75% and maximum redemptions.
This information is only a summary and should be read together with the historical financial statements and related notes of each of Haymaker, Suncrete and the Schwarz Entities, in each case, that are included elsewhere in this proxy statement/prospectus. The unaudited pro forma combined per share information of Haymaker and Suncrete is derived from, and should be read in conjunction with, the section entitled “Unaudited Pro Forma Condensed Combined Financial Statements” and related notes included elsewhere in this proxy statement/prospectus.
The unaudited pro forma combined earnings per share information below does not purport to represent the earnings per share which would have occurred had Haymaker and Suncrete consummated a business combination during the periods presented, nor earnings per share for any future date or period. The unaudited pro forma combined book value per share information below does not purport to represent what the value of Haymaker and Suncrete would have been had Haymaker and Suncrete consummated a business combination during the periods presented. Information presented below under the “Haymaker, As Adjusted” column does not differ from Haymaker’s historical per share data.
| | | |
Suncrete
(Historical) |
| |
Suncrete
(Pro Forma Combined) |
| |
Haymaker
(As Adjusted) |
| |
Pro Forma
Combined (No Redemptions) |
| |
Pro Forma
Combined (25% Redemptions) |
| |
Pro Forma
Combined (50% Redemptions) |
| |
Pro Forma
Combined (75% Redemptions) |
| |
Pro Forma
Combined (Maximum Redemptions) |
| ||||||||||||||||||||||||
| As of and for the Nine Months Ended September 30, 2025 | | | |||||||||||||||||||||||||||||||||||||||||||||||
|
Book (deficit) value per
share |
| | | $ | (0.08) | | | | | $ | (0.12) | | | | | $ | (0.41) | | | | | $ | 5.38 | | | | | $ | 5.01 | | | | | $ | 4.59 | | | | | $ | 4.11 | | | | | $ | 3.55 | | |
|
Weighted average units outstanding – basic and diluted
|
| | | | 95,700,000 | | | | | | 95,700,000 | | | | | | — | | | | | | 78,588,224 | | | | | | 73,920,138 | | | | | | 69,252,052 | | | | | | 64,583,966 | | | | | | 59,915,881 | | |
|
Net income (loss) per unit or share – basic and diluted
|
| | | $ | (0.04) | | | | | $ | (0.06) | | | | | | — | | | | | $ | 0.05 | | | | | $ | 0.05 | | | | | $ | 0.05 | | | | | $ | 0.06 | | | | | $ | 0.06 | | |
85
Unaudited Pro Forma Condensed Combined Financial Information
Defined terms included below have the same meaning as terms defined and included elsewhere in this proxy statement/prospectus.
Introduction
The following unaudited pro forma condensed combined financial information presents the combination of financial information of Haymaker Acquisition Corp. 4 (“Haymaker” or “SPAC”) and Suncrete, adjusted to give effect to the Business Combination and related transactions, including the acquisitions of Schwarz, Eagle and Ram. The following unaudited pro forma condensed combined financial information has been prepared in accordance with Article 11 of Regulation S-X as amended by the final rule, Release No. 33-10786 “Amendments to Financial Disclosures and Acquired and Disposed Businesses” to depict the accounting for the transaction (“Transaction Accounting Adjustments”) and do not present the any synergies expected to occur as a result of the Business Combination.
The following unaudited pro forma condensed combined balance sheet as of September 30, 2025, assumes that the Business Combination occurred on September 30, 2025. The unaudited pro forma condensed combined statements of operations for the nine months ended September 30, 2025 and for the year ended December 31, 2024, assume that the Business Combination occurred on January 1, 2024. The Business Combination will be accounted for as a reverse recapitalization in accordance with GAAP. Under this method of accounting, although Haymaker will acquire all of the outstanding equity interests of Suncrete in the Business Combination, Haymaker will be treated as the “acquired” company for accounting purposes. Accordingly, the Business Combination will be reflected as the equivalent of Suncrete issuing shares for the net assets of Haymaker, followed by a recapitalization whereby no goodwill or other intangible assets are recorded. Operations prior to the Business Combination will be those of Suncrete.
The unaudited pro forma condensed combined financial statements have been presented for illustrative purposes only and do not necessarily reflect what the Post-Combination Company’s financial condition or results of operations would have been had the Business Combination or the acquisitions of Schwarz, Eagle or Ram occurred on the dates indicated. Further, the pro forma condensed combined financial information also may not be useful in predicting the future financial condition and results of operations of the Post-Combination Company. The actual financial position and results of operations for the Post-Combination Company may differ significantly from the pro forma amounts reflected herein due to a variety of factors.
The historical information of Haymaker was derived from the unaudited condensed financial statements of Haymaker as of and for the nine months ended September 30, 2025 and the audited financial statements of Haymaker as of and for the year ended December 31, 2024, included elsewhere in this proxy statement/prospectus. The historical financial information of Suncrete was derived from the unaudited condensed consolidated financial statements of Suncrete as of and for the nine months ended September 30, 2025 and the audited consolidated financial statements of Suncrete as of and for the period from inception (May 22, 2024) through December 31, 2024 and the audited combined financial statements of Eagle and Ram for the period January 1, 2024 through January 29, 2024, which are included elsewhere in this proxy statement / prospectus. The historical information of Suncrete as of and for the nine months ended September 30, 2025 has been adjusted to include the estimated transaction accounting adjustments of the Thunder Acquisition. The historical information of Suncrete for the year ended December 31, 2024 has been adjusted to include the estimated transaction accounting adjustments of the Thunder Acquisition along with transaction accounting adjustments for the acquisition of Eagle and Ram. This information should be read together with Haymaker’s and Suncrete’s audited financial statements, and related notes, the sections titled “Management’s Discussion and Analysis of Financial Condition and Results of Operations of Haymaker” and “Management’s Discussion and Analysis of Financial Condition and Results of Operations of Suncrete” and other financial information included elsewhere in this proxy statement/prospectus.
Description of the Business Combination
On October 9, 2025, Haymaker, a Cayman Islands exempted company (“SPAC”), with Haymaker Merger Sub I, Inc., a Delaware corporation (“Merger Sub I”), Haymaker Merger Sub II, LLC, a Delaware limited liability company (“Merger Sub II”), and Suncrete, Inc. (“PubCo” or “New Suncrete”), entered into
86
a Business Combination Agreement (“BCA”) with Suncrete. Under the BCA, subject to shareholder approval, following the Domestication, SPAC will merge with Merger Sub I, a wholly-owned subsidiary of PubCo in the Initial Merger. Immediately after, Suncrete will merge into Merger Sub II, a wholly-owned subsidiary of PubCo in the Acquisition Merger. The result will be a combined company whereby SPAC and Suncrete are wholly-owned subsidiaries of New Suncrete.
Prior to and as a condition of the Closing, pursuant to the Domestication, Haymaker will transfer by way of continuation out of its jurisdiction of incorporation from the Cayman Islands by deregistering as an exempted company with the Registrar of Companies of the Cayman Islands and registering, migrating to and domesticating as a Delaware corporation in accordance with Section 388 of Delaware General Corporation Law (“DGCL”), as amended, and Part 12 of the Companies Act (Revised) of the Cayman Islands.
The Domestication
Haymaker will, subject to obtaining the required shareholder approvals and at least one day prior to the date of the closing of the Business Combination, transfer by way of continuation out of its jurisdiction of incorporation by deregistering as a Cayman Islands exempted company with the Registrar of Companies of the Cayman Islands and continuing and domesticating as a corporation incorporated under the laws of the State of Delaware. Prior to the Domestication, Haymaker will provide its Public Shareholders the opportunity to redeem their SPAC Class A Ordinary Shares on the terms and conditions set forth in the Existing Organizational Documents.
By virtue of the Domestication and subject to the satisfaction or waiver of the conditions of the Business Combination Agreement, including approval of Haymaker’s shareholders:
1)
In connection with the Domestication, (i) each SPAC Founder Share will convert automatically, on a one-for-one basis, into a share of SPAC Class B Common Stock, (ii) immediately following the conversion described in (i), each SPAC Class A Ordinary Share will convert automatically, on a one-for-one basis, into a share of SPAC Class A Common Stock, and (iii) each SPAC Cayman Warrant will convert automatically, on a one-for-one basis, into a SPAC Delaware Warrant.
The Business Combination
Subject to and in accordance with the terms and conditions of the BCA, the Domestication, Initial Merger and Acquisition Merger will occur, which will result in, among other things, the following, in each case, prior to or concurrently with the Effective Time:
1)
The Existing Governing Documents of Haymaker will be amended and restated such that (i) the SPAC Delaware Charter shall be the certificate of incorporation of SPAC until thereafter amended, restated, supplemented or otherwise modified in accordance with the applicable provisions thereof and the DGCL and (ii) the SPAC Delaware Bylaws shall be the bylaws of SPAC until thereafter amended, restated, supplemented or otherwise modified in accordance with the applicable provision thereof and of the SPAC Delaware Charter and the DGCL;
2)
At the Initial Merger Effective Time:
a.
PubCo will file the Amended and Restated PubCo Certificate of Incorporation with the Secretary of State of Delaware, which shall be adopted as the certificate of incorporation of PubCo until thereafter amended as provided by the DGCL and such certificate of incorporation;
b.
The Amended and Restated PubCo Bylaws shall be adopted as the bylaws of PubCo until thereafter amended as provided by the DGCL, the Amended and Restated PubCo Charter and such bylaws;
c.
The certificate of incorporation and bylaws of Merger Sub I, as in effect immediately prior to the Initial Merger Effective Time shall, in materially the same form, become the certificate
87
of incorporation and bylaws for the SPAC until thereafter amended in accordance with their terms and applicable provisions of the DGCL;
d.
Each issued and outstanding Merger Sub I Common Stock will be redeemed for par value;
e.
Each issued and outstanding SPAC Class A Common Stock will be canceled and converted into one share of PubCo Class A Common Stock;
f.
Each issued and outstanding SPAC Class B Common Stock will be canceled and converted into one share of PubCo Class B Common Stock;
g.
Each outstanding and unexercised SPAC Warrant will automatically be assumed and converted into a warrant to acquire one share of PubCo Class A Common Stock, subject to the same terms and conditions (including exercisability terms) as were applicable to the corresponding former SPAC Warrant immediately prior to the Initial Merger Effective Time;
h.
Each issued and outstanding SPAC Unit will be detached into one share of PubCo Class A Common Stock and one-half of one Assumed SPAC Warrant;
3)
At the Acquisition Merger Effective Time:
a.
The certificate of formation and limited liability company agreement of Merger Sub II, as in effect immediately prior to the Acquisition Merger Effective Time, shall, in materially the same form, become the certificate of formation and limited liability company agreement of the Surviving Subsidiary Company until thereafter amended in accordance with their terms and the applicable provision of the DLLCA;
b.
Each issued and outstanding Company Common Unit will be cancelled and converted into the right to receive, in the aggregate, that number of fully paid and non-assessable shares of PubCo Class B Common Stock and/or PubCo Class A Common Stock equal to the Company Common Unit Exchange Ratio;
c.
Each issued and outstanding Company Preferred Unit will be cancelled and converted into the right to receive, in the aggregate, that number of fully paid and non-assessable shares of PubCo Class B Common Stock and/or PubCo Class A Common Stock equal to the Company Preferred Unit Exchange Ratio;
d.
Each issued and outstanding Senior Preferred Unit will be canceled and converted into the right to receive a cash payment in the amount equal to the Unreturned Senior Preferred Contribution calculated in accordance with the Company LLC Agreement;
e.
Each issued and outstanding Company Incentive Unit will be automatically cancelled and cease to exist in exchange for a right to receive a number of restricted PubCo Class A Common Stock equal to the Company Common Unit Exchange Ratio with each Rollover Equity Award subject to the same terms and conditions that applied prior to the Acquisition Merger Effective Time;
f.
Each Company Unit held in treasury will be cancelled without any conversion and no payment or distribution made;
g.
Each issued and outstanding PubCo Class B Common Stock shall be converted into and exchanged, on a one-for-one basis, into one share of PubCo Class A Common Stock;
h.
Each issued and outstanding Merger Sub II Unit will be converted into and exchanged for one validly issued, fully paid and non-assessable Unit of the Surviving Subsidiary Company (Suncrete); and
i.
Subject to receipt of necessary waivers, approvals, consents or authorizations and the satisfaction of certain contractual requirements, PubCo shall issue, or cause to be issued, 2,500,000 shares of PubCo Class B Common Stock to Dothan.
88
Other Agreements
PIPE Subscription Agreements
Haymaker has entered into the PIPE Subscription Agreements with the PIPE Investors, pursuant to which, among other things, Haymaker has agreed to (i) issue and sell, in private placements to close immediately prior to or substantially concurrently with the Closing, an aggregate of 11,216,667 PubCo Class A Common Stock, par value $0.0001 per share, for a purchase price of $10.00 per share and/or (ii) Pre-Funded Common Stock Purchase Warrants, each to purchase one share of Class A Common Stock at a per share exercise price equal to $0.0001, at a purchase price per Pre-Funded Warrant equal to the Purchase Price less the Exercise Price.
The following table illustrates varying ownership levels of PubCo immediately following the Business Combination:
| | | |
No Redemptions
|
| |
Maximum Redemptions
|
| ||||||||||||||||||||||||||||||
|
Equity Capitalization Summary
|
| |
Shares
|
| |
%
Ownership |
| |
% Voting
Power |
| |
Shares
|
| |
% Ownership
|
| |
% Voting
Power |
| ||||||||||||||||||
|
Rollover Holders(1)
|
| | | | 17,606,966 | | | | | | 22.4% | | | | | | 6.0% | | | | | | 17,606,966 | | | | | | 29.4% | | | | | | 6.4% | | |
|
Dothan Independent GP, LP
|
| | | | 5,300,000 | | | | | | 6.8% | | | | | | 18.1% | | | | | | 5,300,000 | | | | | | 8.8% | | | | | | 19.4% | | |
|
Public Shareholders of SPAC
|
| | | | 22,627,899 | | | | | | 28.8% | | | | | | 7.8% | | | | | | 3,955,556 | | | | | | 6.6% | | | | | | 1.5% | | |
|
Dothan Concrete
|
| | | | 18,422,425 | | | | | | 23.4% | | | | | | 63.1% | | | | | | 18,422,425 | | | | | | 30.8% | | | | | | 67.4% | | |
|
PIPE Investors
|
| | | | 11,216,667 | | | | | | 14.3% | | | | | | 3.8% | | | | | | 11,216,667 | | | | | | 18.7% | | | | | | 4.1% | | |
|
Haymaker Initial Shareholders
|
| | | | 3,414,267 | | | | | | 4.3% | | | | | | 1.2% | | | | | | 3,414,267 | | | | | | 5.7% | | | | | | 1.2% | | |
|
Total(2)
|
| | | | 78,588,224 | | | | | | 100.0% | | | | | | 100.0% | | | | | | 59,915,881 | | | | | | 100.0% | | | | | | 100.0% | | |
(1)
Includes 3,496,887 shares of PubCo Class A Common Stock issuable in respect of Rollover Equity Awards exchanged for Company Incentive Units, which, in some cases, remain subject to vesting.
(2)
Total shares as indicated in the table above does not include 11,898,800 shares underlying the Assumed SPAC Warrants and 300,000 restricted stock units to be granted to certain members of PubCo’s Board of Directors pursuant to the Business Combination Agreement.
The Proposed PubCo Certificate of Incorporation provides that shares of PubCo Class A Common Stock will be entitled to one vote per share and shares of PubCo Class B Common Stock will be entitled to 10 votes per share. As such, the percentage of outstanding shares attributable to each group of equity holders will not correspond to the percentage of voting power held by each group of equity holders. All of the relative percentages above are for illustrative purposes only and are based upon certain assumptions as described in the section entitled “Selected Definitions” and in the determination of the Assuming Maximum Redemptions Scenario in this section. Additionally, the relative percentages above assume the Business Combination was consummated on September 30, 2025. Should one or more of the assumptions prove incorrect, actual ownership percentages may vary materially from those described in this proxy statement/prospectus as anticipated, believed, estimated, expected or intended.
Anticipated Accounting Treatment
The Business Combination will be accounted for as a reverse recapitalization under GAAP. Under this method of accounting, Haymaker will be treated as the “acquired” company for accounting purposes. Accordingly, for accounting purposes, the financial statements of the post-combination company will represent a continuation of the financial statements of Suncrete with the Business Combination treated as the equivalent of Suncrete issuing stock for the net assets of Haymaker, accompanied by a recapitalization. The net assets of Haymaker will be stated at historical costs, with no goodwill or other intangible assets recorded. Operations prior to the Business Combination will be presented as those of Suncrete in future reports of PubCo.
Suncrete has been determined to be the accounting acquirer based on evaluation of the following facts and circumstances:
89
•
Suncrete members comprising a relative majority of the voting power of PubCo and having the ability to nominate six of the eight members of the PubCo Board;
•
Suncrete’s operations prior to the acquisition comprising the only ongoing operations of PubCo; and
•
Suncrete’s senior management comprising a majority of the senior management of PubCo.
The unaudited pro forma condensed combined financial information has been prepared using the assumptions below with respect to the potential redemption for cash of Haymaker’s Public Shares:
•
Assuming No Redemptions Scenario: This presentation assumes that no Public Shareholders of Haymaker will exercise redemption rights with respect to the Public Shares for a pro rata share of the funds in the Trust Account.
•
Assuming 25% Redemptions Scenario: This presentation assumes that 4,668,086 Public Shares are redeemed for aggregate redemption payments of $52.5 million, assuming a $11.25 per share redemption price.
•
Assuming 50% Redemptions Scenario: This presentation assumes that 9,336,172 Public Shares are redeemed for aggregate redemption payments of $105.0 million, assuming a $11.25 per share redemption price.
•
Assuming 75% Redemptions Scenario: This presentation assumes that 14,004,258 Public Shares are redeemed for aggregate redemption payments of $157.5 million, assuming a $11.25 per share redemption price.
•
Assuming Maximum Redemptions Scenario: This presentation assumes that 18,672,343 Public Shares are redeemed for aggregate redemption payments of $210.1 million, assuming a $11.25 per share redemption price. The Business Combination Agreement contains a condition to the Closing that, after giving effect to the transactions contemplated hereby (including the PIPE Offering) the Available Closing SPAC Cash shall not be less than $150,000,000. This scenario includes all adjustments contained in the “No Redemptions” scenario and presents additional adjustments to
reflect the effect of the maximum contractual redemptions. The “Maximum Redemptions” scenario represents the maximum number of Public Shares that may be redeemed while satisfying the condition mentioned above.
reflect the effect of the maximum contractual redemptions. The “Maximum Redemptions” scenario represents the maximum number of Public Shares that may be redeemed while satisfying the condition mentioned above.
The transaction accounting adjustments are based on information currently available, and assumptions and estimates underlying the transaction accounting adjustments are described in the accompanying notes. Actual results may differ materially from the assumptions used to present the accompanying unaudited pro forma condensed combined financial information and include immaterial rounding differences.
The following unaudited pro forma condensed combined balance sheet as of September 30, 2025 is based on the unaudited historical financial statements of Haymaker, Suncrete and the Schwarz Entities:
90
UNAUDITED PRO FORMA CONDENSED COMBINED BALANCE SHEET
AS OF SEPTEMBER 30, 2025
AS OF SEPTEMBER 30, 2025
|
(In $000’s)
|
| |
Suncrete
Pro Forma Combined (See Note l) |
| |
Haymaker
As Reclassified (See Note m) |
| |
No Redemptions
|
| |
Maximum Redemptions
|
| ||||||||||||||||||||||||||||||||||||
| |
Transaction
Accounting Adjustments |
| | | | | | | |
Pro
Forma Combined |
| |
Transaction
Accounting Adjustments |
| | | | | | | |
Pro Forma
Combined |
| ||||||||||||||||||||||||||
| ASSETS | | | | | | | | | | | | | | | | | | | | | | | | | | | | | | | | | | | | | | | | | | | | | | | | | |
| Current assets: | | | | | | | | | | | | | | | | | | | | | | | | | | | | | | | | | | | | | | | | | | | | | | | | | |
|
Cash and cash equivalents
|
| | | $ | 5,833 | | | | | $ | 7 | | | | | $ | 254,644 | | | | | | (a) | | | | | $ | 287,664 | | | | | $ | (210,064) | | | | | | (f) | | | | | $ | 77,600 | | |
| | | | | | | | | | | | | | | | | | (10,530) | | | | | | (b) | | | | | | | | | | | | — | | | | | | | | | | | | | | |
| | | | | | | | | | | | | | | | | | (19,700) | | | | | | (c) | | | | | | | | | | | | | | | | | | | | | | | | | | |
| | | | | | | | | | | | | | | | | | 105,500 | | | | | | (d) | | | | | | | | | | | | | | | | | | | | | | | | | | |
| | | | | | | | | | | | | | | | | | (26,590) | | | | | | (e) | | | | | | | | | | | | | | | | | | | | | | | | | | |
| | | | | | | | | | | | | | | | | | (11,500) | | | | | | (j) | | | | | | | | | | | | | | | | | | | | | | | | | | |
| | | | | | | | | | | | | | | | | | (10,000) | | | | | | (k) | | | | | | | | | | | | | | | | | | | | | | | | | | |
|
Accounts receivable, net
|
| | | | 42,484 | | | | | | — | | | | | | — | | | | | | | | | | | | 42,484 | | | | | | — | | | | | | | | | | | | 42,484 | | |
|
Inventory
|
| | | | 8,847 | | | | | | — | | | | | | — | | | | | | | | | | | | 8,847 | | | | | | — | | | | | | | | | | | | 8,847 | | |
|
Other current assets
|
| | | | 1,497 | | | | | | 60 | | | | | | — | | | | | | | | | | | | 1,557 | | | | | | — | | | | | | | | | | | | 1,557 | | |
|
Total current assets
|
| | | | 58,661 | | | | | | 67 | | | | | | 281,824 | | | | | | | | | | | | 340,552 | | | | | | (210,064) | | | | | | | | | | | | 130,488 | | |
| Property, plant and equipment: | | | | | | | | | | | | | | | | | | | | | | | | | | | | | | | | | | | | | | | | | | | | | | | | | |
|
Property, plant & equipment, at cost
|
| | | | 114,369 | | | | | | — | | | | | | — | | | | | | | | | | | | 114,369 | | | | | | — | | | | | | | | | | | | 114,369 | | |
|
Less: accumulated depreciation
|
| | | | (11,638) | | | | | | — | | | | | | — | | | | | | | | | | | | (11,638) | | | | | | — | | | | | | | | | | | | (11,638) | | |
|
Property, plant and equipment, net
|
| | | | 102,731 | | | | | | — | | | | | | — | | | | | | | | | | | | 102,731 | | | | | | — | | | | | | | | | | | | 102,731 | | |
|
Goodwill
|
| | | | 114,037 | | | | | | — | | | | | | — | | | | | | | | | | | | 114,037 | | | | | | — | | | | | | | | | | | | 114,037 | | |
|
Customer relationships, net
|
| | | | 84,814 | | | | | | — | | | | | | — | | | | | | | | | | | | 84,814 | | | | | | — | | | | | | | | | | | | 84,814 | | |
|
Trade name
|
| | | | 24,122 | | | | | | — | | | | | | — | | | | | | | | | | | | 24,122 | | | | | | — | | | | | | | | | | | | 24,122 | | |
|
Cash and securities held in Trust
Account |
| | | | — | | | | | | 254,644 | | | | | | (254,644) | | | | | | (a) | | | | | | — | | | | | | — | | | | | | | | | | | | — | | |
|
Other noncurrent assets
|
| | | | 2,005 | | | | | | — | | | | | | — | | | | | | | | | | | | 2,005 | | | | | | — | | | | | | | | | | | | 2,005 | | |
|
Total assets
|
| | | $ | 386,370 | | | | | $ | 254,711 | | | | | $ | 27,180 | | | | | | | | | | | $ | 668,261 | | | | | $ | (210,064) | | | | | | | | | | | $ | 458,197 | | |
|
LIABILITIES, REDEEMABLE MEZZANINE EQUITY, AND SHAREHOLDERS’ EQUITY
|
| | | | | | | | | | | | | | | | | | | | | | | | | | | | | | | | | | | | | | | | | | | | | | | | |
| Current liabilities: | | | | | | | | | | | | | | | | | | | | | | | | | | | | | | | | | | | | | | | | | | | | | | | | | |
|
Accounts payable
|
| | | $ | 13,106 | | | | | $ | — | | | | | $ | — | | | | | | | | | | | $ | 13,106 | | | | | $ | — | | | | | | | | | | | $ | 13,106 | | |
|
Accrued liabilities
|
| | | | 8,621 | | | | | | 1,492 | | | | | | — | | | | | | | | | | | | 10,113 | | | | | | — | | | | | | | | | | | | 10,113 | | |
|
WCL Promissory Note – related
party |
| | | | — | | | | | | 755 | | | | | | (755) | | | | | | (b) | | | | | | — | | | | | | — | | | | | | | | | | | | — | | |
|
Deferred payment liability
|
| | | | 21,845 | | | | | | — | | | | | | — | | | | | | | | | | | | 21,845 | | | | | | — | | | | | | | | | | | | 21,845 | | |
|
Current portion of lease liabilities
|
| | | | 332 | | | | | | — | | | | | | — | | | | | | | | | | | | 332 | | | | | | — | | | | | | | | | | | | 332 | | |
|
Extension promissory note
|
| | | | — | | | | | | 1,125 | | | | | | (1,125) | | | | | | (b) | | | | | | — | | | | | | — | | | | | | | | | | | | — | | |
|
Long-term debt, current portion
|
| | | | 6,500 | | | | | | — | | | | | | — | | | | | | | | | | | | 6,500 | | | | | | — | | | | | | | | | | | | 6,500 | | |
|
Total current liabilities
|
| | | | 50,404 | | | | | | 3,372 | | | | | | (1,880) | | | | | | | | | | | | 51,896 | | | | | | — | | | | | | | | | | | | 51,896 | | |
|
Deferred underwriting fee payable
|
| | | | — | | | | | | 8,650 | | | | | | (8,650) | | | | | | (b) | | | | | | — | | | | | | — | | | | | | | | | | | | — | | |
|
Asset retirement obligation
|
| | | | 50 | | | | | | — | | | | | | — | | | | | | | | | | | | 50 | | | | | | | | | | | | | | | | | | 50 | | |
|
Long-term lease liability
|
| | | | 1,486 | | | | | | — | | | | | | — | | | | | | | | | | | | 1,486 | | | | | | — | | | | | | | | | | | | 1,486 | | |
91
|
(In $000’s)
|
| |
Suncrete
Pro Forma Combined (See Note l) |
| |
Haymaker
As Reclassified (See Note m) |
| |
No Redemptions
|
| |
Maximum Redemptions
|
| ||||||||||||||||||||||||||||||||||||
| |
Transaction
Accounting Adjustments |
| | | | | | | |
Pro
Forma Combined |
| |
Transaction
Accounting Adjustments |
| | | | | | | |
Pro Forma
Combined |
| ||||||||||||||||||||||||||
|
Long-term debt, net
|
| | | | 192,076 | | | | | | — | | | | | | — | | | | | | | | | | | | 192,076 | | | | | | — | | | | | | | | | | | | 192,076 | | |
|
Total liabilities
|
| | | | 244,016 | | | | | | 12,022 | | | | | | (10,530) | | | | | | | | | | | | 245,508 | | | | | | — | | | | | | | | | | | | 245,508 | | |
| Commitments and Contingencies | | | | | | | | | | | | | | | | | | | | | | | | | | | | | | | | | | | | | | | | | | | | | | | | | |
| Redeemable mezzanine equity | | | | | | | | | | | | | | | | | | | | | | | | | | | | | | | | | | | | | | | | | | | | | | | | | |
|
Class A Ordinary Shares subject to possible redemption
|
| | | | — | | | | | | 254,644 | | | | | | (254,644) | | | | | | (f) | | | | | | — | | | | | | — | | | | | | | | | | | | — | | |
|
Senior Preferred Units
|
| | | | 26,590 | | | | | | — | | | | | | (26,590) | | | | | | (e) | | | | | | — | | | | | | — | | | | | | | | | | | | — | | |
|
Preferred Units
|
| | | | 127,487 | | | | | | — | | | | | | (127,487) | | | | | | (g) | | | | | | — | | | | | | — | | | | | | | | | | | | — | | |
| Shareholders’ equity | | | | | | | | | | | | | | | | | | | | | | | | | | | | | | | | | | | | | | | | | | | | | | | | | |
|
PubCo Class A Common Stock
|
| | | | — | | | | | | — | | | | | | 2 | | | | | | (f) | | | | | | 6 | | | | | | (2) | | | | | | (f) | | | | | | 4 | | |
| | | | | | | | | | | | | | | | | | 1 | | | | | | (d) | | | | | | | | | | | | | | | | | | | | | | | | | | |
| | | | | | | | | | | | | | | | | | 2 | | | | | | (g) | | | | | | | | | | | | | | | | | | | | | | | | | | |
| | | | | | | | | | | | | | | | | | 1 | | | | | | (h) | | | | | | | | | | | | | | | | | | | | | | | | | | |
|
PubCo Class B Common Stock
|
| | | | — | | | | | | — | | | | | | — | | | | | | | | | | | | — | | | | | | — | | | | | | | | | | | | — | | |
|
Class B Ordinary Shares
|
| | | | — | | | | | | 1 | | | | | | (1) | | | | | | (h) | | | | | | — | | | | | | — | | | | | | | | | | | | — | | |
|
Members’ Equity (Deficit)
|
| | | | (11,723) | | | | | | — | | | | | | (10,000) | | | | | | (k) | | | | | | (21,723) | | | | | | — | | | | | | | | | | | | (21,723) | | |
|
Additional paid-in capital
|
| | | | — | | | | | | — | | | | | | 254,642 | | | | | | (f) | | | | | | 444,470 | | | | | | (210,062) | | | | | | (f) | | | | | | 234,408 | | |
| | | | | | | | | | | | | | | | | | (19,700) | | | | | | (c) | | | | | | | | | | | | | | | | | | | | | | | | | | |
| | | | | | | | | | | | | | | | | | 105,499 | | | | | | (d) | | | | | | | | | | | | | | | | | | | | | | | | | | |
| | | | | | | | | | | | | | | | | | 127,485 | | | | | | (g) | | | | | | | | | | | | | | | | | | | | | | | | | | |
| | | | | | | | | | | | | | | | | | (11,956) | | | | | | (i) | | | | | | | | | | | | | | | | | | | | | | | | | | |
| | | | | | | | | | | | | | | | | | (11,500) | | | | | | (j) | | | | | | | | | | | | | | | | | | | | | | | | | | |
|
Accumulated deficit
|
| | | | — | | | | | | (11,956) | | | | | | 11,956 | | | | | | (i) | | | | | | — | | | | | | — | | | | | | | | | | | | — | | |
|
Total shareholders’ equity
|
| | | | (11,723) | | | | | | (11,955) | | | | | | 446,431 | | | | | | | | | | | | 422,753 | | | | | | (210,064) | | | | | | | | | | | | 212,689 | | |
|
Total liabilities, redeemable mezzanine equity, and shareholders’ equity
|
| | | $ | 386,370 | | | | | $ | 254,711 | | | | | $ | 27,180 | | | | | | | | | | | $ | 668,261 | | | | | $ | (210,064) | | | | | | | | | | | $ | 458,197 | | |
| | |||||||||||||||||||||||||||||||||||||||||||||||||
Adjustments to Unaudited Pro Forma Condensed Combined Balance Sheet
(a)
Adjustment necessary to reflect the transfer of marketable securities held in the Trust Account to cash.
(b)
Adjustment necessary to reflect the settlement of the deferred underwriting fee, the WCL promissory note and the extension promissory note by cash upon the Closing of the Business Combination.
(c)
Adjustment necessary to reflect the preliminary estimated transaction costs expected to be incurred by Suncrete of approximately $19.7 million. The estimated costs of Suncrete are accounted for as a reduction in the combined cash account with a corresponding reduction in additional paid-in capital consistent with the treatment described in SEC Staff Accounting Bulletin Topic 5.A. These transaction costs will not recur in the combined company income statement beyond 12 months after the transaction. The preliminary estimated transaction costs for Haymaker are approximately $6.7 million and are excluded from the unaudited pro forma condensed combined balance sheet.
92
(d)
Adjustment necessary to reflect the receipt of $105.5 million in proceeds from the PIPE Offering. Pursuant to the PIPE Subscription Agreement, Haymaker has agreed to issue and sell, in private placements to close immediately prior to or substantially concurrently with the Closing, an aggregate of 11,216,667 shares of PubCo Class A Common Stock, to the PIPE investors.
(e)
Adjustment necessary to reflect cash payments to the holders of the Senior Preferred Units. Pursuant to the Business Combination Agreement, holders of the Senior Preferred Units will receive a cash payment equal to the redemption value of those units at the Closing.
(f)
Adjustment necessary to reflect the redemption of shares for cash by the Public Shareholders of Haymaker upon the consummation of the Business Combination. Under the “No Redemptions” scenario, it assumes that no Public Shareholders of Haymaker will exercise redemption rights with respect to the Public Shares for a pro rata share of the funds in the Trust Account. Under the “Maximum Redemptions” scenario, it assumes that the maximum number of Public Shares are redeemed for aggregate redemption payments of $210.1 million. The Business Combination Agreement contains a condition to the Closing that, after giving effect to the transactions contemplated hereby (including the PIPE Offering) the Available Closing SPAC Cash shall not be less than $150,000,000. This scenario includes all adjustments contained in the “No Redemptions” scenario and presents additional adjustments to reflect the effect of the maximum contractual redemptions. The “Maximum Redemptions” scenario represents the maximum number of Public Shares that may be redeemed while satisfying the condition mentioned above.
(g)
Adjustment necessary to reflect the conversion of Company Preferred Units into shares of PubCo Class A Common Stock.
(h)
Adjustment necessary to reflect the conversion of SPAC Class B Ordinary Shares into shares of PubCo Class A Common Stock.
(i)
Adjustment necessary to reflect the elimination of Haymaker historical accumulated deficit.
(j)
Adjustment necessary to reflect the tender offer to redeem 11.5 million warrants at a price of $1.00 per warrant.
(k)
Adjustment necessary to present the $10.0 million payment to Dothan Management for diligence and integration fees for the services provided by Dothan Management and its personnel to Suncrete in relation to the Business Combination.
(l)
October 17, 2025, Eagle Redi-Mix Concrete, LLC, a subsidiary of the Company (“Eagle”), entered into an equity and asset purchase and contribution agreement (the “Equity and Asset Purchase and Contribution Agreement”) with SRM, Inc., an Oklahoma corporation (“Schwarz Ready Mix”), SRM Leasing, LLC, an Oklahoma limited liability company (“Schwarz Leasing”), Schwarz Sand, LLC an Oklahoma limited liability company (“Schwarz Sand,” and together with Schwarz Ready Mix and Schwarz Leasing, the “Schwarz Entities”), the equity holders of Schwarz Ready Mix and Schwarz Leasing (collectively, the “Owners”), the equity holders of Schwarz Sand (collectively, the “Schwarz Sand Sellers”), certain other transaction beneficiaries, and Schwarz Ready Mix, in its capacity as a representative of the selling parties.
Pursuant to the Equity and Asset Purchase and Contribution Agreement, Eagle acquired substantially all of the assets of Schwarz Ready Mix and Schwarz Leasing and all of the issued and outstanding equity interests of Schwarz Sand (collectively, the “Thunder Acquisition”). The aggregate purchase price included $97.0 million in cash consideration ($74.3 million paid at closing and $22.7 million deferred until March 31, 2026) and 20,000,000 Company Preferred Units issued to the sellers as rollover equity. The fair value of the Company Preferred Units, and therefore the total purchase price, has not yet been determined and will be measured as of the acquisition date in accordance with ASC 805. Accordingly, any references to total consideration are preliminary and subject to change pending completion of the purchase-price allocation.
The Thunder Acquisition has been assumed to be accounted for as a business combination in accordance with Accounting Standards Codification Topic 805, Business Combinations
93
(“ASC 805”). The assets acquired and liabilities assumed would be recorded at their respective fair values as of September 30, 2025. Any transaction costs were assumed to be expensed as incurred in accordance with ASC 805. The unaudited pro forma condensed combined financial statements of Suncrete presented herein have been prepared to reflect the transaction accounting adjustments to Schwarz Entities’ historical condensed consolidated financial information.
The unaudited pro forma condensed combined balance sheet as of September 30, 2025, assumes the acquisition of Schwarz occurred on September 30, 2025. The unaudited pro forma condensed combined statements of operations for the nine months ended September 30, 2025 and for the year ended December 31, 2024, assume the acquisition of Schwarz occurred on January 1, 2024.
The unaudited pro forma condensed combined financial information is provided for illustrative purposes only and does not purport to represent what the actual results of operations or the financial position of Suncrete would have been had the Thunder Acquisition occurred on the dates noted above, nor are they necessarily indicative of future results of operations or financial position. Future results may vary significantly from the results reflected because of various factors. In Suncrete’s opinion, all adjustments that are necessary to present fairly the unaudited pro forma condensed combined financial information have been made.
The unaudited pro forma condensed combined balance sheet as of September 30, 2025, has been prepared using, and should be read in conjunction with, the following:
•
Schwarz’s unaudited condensed balance sheet as of September 30, 2025 and the related notes, included elsewhere in this proxy statement/prospectus; and
•
Suncrete’s unaudited condensed consolidated balance sheet as of September 30, 2025 and the related notes, included elsewhere in this proxy statement/prospectus.
The following table provides the unaudited pro forma condensed combined balance sheet for Suncrete pursuant to the assumptions mentioned above and included in the “Suncrete Pro Forma Combined” column:
UNAUDITED PRO FORMA CONDENSED COMBINED BALANCE SHEET
OF SUNCRETE AS OF SEPTEMBER 30, 2025
OF SUNCRETE AS OF SEPTEMBER 30, 2025
| | | |
Historical
|
| |
Historical
|
| |
Schwarz
Acquisition Transaction Accounting Adjustments |
| | | | | | | |
Suncrete
Pro Forma Combined |
| | ||||||||||||||
|
(In $000’s)
|
| |
Suncrete
As of September 30, 2025 |
| |
Schwarz
As of September 30, 2025 |
| | | | ||||||||||||||||||||||||
| ASSETS | | | | | | | | | | | | | | | | | | | | | | | | | | | | | | | | | ||
| Current assets: | | | | | | | | | | | | | | | | | | | | | | | | | | | | | | | | | ||
|
Cash and cash equivalents
|
| | | $ | 4,454 | | | | | $ | 1,379 | | | | | $ | 74,300 | | | | | | (1) | | | | | $ | 5,833 | | | | ||
| | | | | | | | | | | | | | | | | | (74,300) | | | | | | (1) | | | | | | | | | | ||
|
Accounts receivable, net
|
| | | | 24,526 | | | | | | 17,958 | | | | | | — | | | | | | | | | | | | 42,484 | | | | ||
|
Inventory
|
| | | | 5,470 | | | | | | 3,377 | | | | | | — | | | | | | | | | | | | 8,847 | | | | ||
|
Prepaid expenses
|
| | | | — | | | | | | 29 | | | | | | (29) | | | | | | (2) | | | | | | — | | | | ||
|
Other current assets
|
| | | | 1,468 | | | | | | — | | | | | | 29 | | | | | | (2) | | | | | | 1,497 | | | | ||
|
Total current assets
|
| | | | 35,918 | | | | | | 22,743 | | | | | | — | | | | | | | | | | | | 58,661 | | | | ||
| Property, plant and equipment: | | | | | | | | | | | | | | | | | | | | | | | | | | | | | | | | | ||
|
Property, plant & equipment, at cost
|
| | | | 85,280 | | | | | | — | | | | | | 29,089 | | | | | | (3) | | | | | | 114,369 | | | | ||
|
Less: accumulated depreciation
|
| | | | (11,638) | | | | | | — | | | | | | — | | | | | | | | | | | | (11,638) | | | | ||
|
Property, plant and equipment, net
|
| | | | 73,642 | | | | | | — | | | | | | 29,089 | | | | | | | | | | | | 102,731 | | | | ||
|
Property and equipment, net
|
| | | | — | | | | | | 25,296 | | | | | | (25,296) | | | | | | (3) | | | | | | — | | | | ||
94
| | | |
Historical
|
| |
Historical
|
| |
Schwarz
Acquisition Transaction Accounting Adjustments |
| | | | | | | |
Suncrete
Pro Forma Combined |
| | ||||||||||||||
|
(In $000’s)
|
| |
Suncrete
As of September 30, 2025 |
| |
Schwarz
As of September 30, 2025 |
| | | | ||||||||||||||||||||||||
|
Goodwill
|
| | | | 79,505 | | | | | | 5,453 | | | | | | (5,453) | | | | | | (4) | | | | | | 114,037 | | | | ||
| | | | | | | | | | | | | | | | | | 34,532 | | | | | | (5) | | | | | | | | | | ||
|
Customer relationships, net
|
| | | | 56,813 | | | | | | — | | | | | | 28,001 | | | | | | (6) | | | | | | 84,814 | | | | ||
|
Trade name
|
| | | | 16,800 | | | | | | — | | | | | | 7,322 | | | | | | (7) | | | | | | 24,122 | | | | ||
|
Right-of-use assets
|
| | | | — | | | | | | 1,305 | | | | | | (1,305) | | | | | | (8) | | | | | | — | | | | ||
|
Other noncurrent assets
|
| | | | 1,985 | | | | | | 20 | | | | | | — | | | | | | | | | | | | 2,005 | | | | ||
|
Total assets
|
| | | $ | 264,663 | | | | | $ | 54,817 | | | | | $ | 66,890 | | | | | | | | | | | $ | 386,370 | | | | ||
|
LIABILITIES, REEDEMABLE MEZZANINE EQUITY, AND SHAREHOLDERS’ EQUITY
|
| | | | | | | | | | | | | | | | | | | | | | | | | | | | | | | | ||
| Current liabilities: | | | | | | | | | | | | | | | | | | | | | | | | | | | | | | | | | ||
|
Accounts payable
|
| | | $ | 7,643 | | | | | $ | 13,141 | | | | | $ | (7,678) | | | | | | (8) | | | | | $ | 13,106 | | | | ||
|
Accrued liabilities
|
| | | | 4,572 | | | | | | 1,291 | | | | | | 4,000 | | | | | | (9) | | | | | | 8,621 | | | | ||
| | | | | | | | | | | | | | | | | | (1,242) | | | | | | (8) | | | | | | | | | | ||
|
Deferred payment liability
|
| | | | — | | | | | | — | | | | | | 21,845 | | | | | | (11) | | | | | | 21,845 | | | | ||
|
Current portion of lease liabilities
|
| | | | 332 | | | | | | 136 | | | | | | (136) | | | | | | (8) | | | | | | 332 | | | | ||
|
Long-term debt, current portion
|
| | | | 6,500 | | | | | | — | | | | | | — | | | | | | | | | | | | 6,500 | | | | ||
|
Total current liabilities
|
| | | | 19,047 | | | | | | 14,568 | | | | | | 16,789 | | | | | | | | | | | | 50,404 | | | | ||
|
Asset retirement obligation
|
| | | | — | | | | | | 50 | | | | | | — | | | | | | | | | | | | 50 | | | | ||
|
Notes payable to shareholders and members
|
| | | | — | | | | | | 2,147 | | | | | | (2,147) | | | | | | (10) | | | | | | — | | | | ||
|
Long-term lease liability
|
| | | | 1,486 | | | | | | 1,169 | | | | | | (1,169) | | | | | | (8) | | | | | | 1,486 | | | | ||
|
Long-term debt, net
|
| | | | 117,776 | | | | | | — | | | | | | 74,300 | | | | | | (1) | | | | | | 192,076 | | | | ||
|
Total liabilities
|
| | | | 138,309 | | | | | | 17,934 | | | | | | 87,773 | | | | | | | | | | | | 244,016 | | | | ||
| Commitments and Contingencies | | | | | | | | | | | | | | | | | | | | | | | | | | | | | | | | | ||
| Redeemable mezzanine equity | | | | | | | | | | | | | | | | | | | | | | | | | | | | | | | | | ||
|
Senior Preferred Units
|
| | | | 26,590 | | | | | | — | | | | | | — | | | | | | | | | | | | 26,590 | | | | ||
|
Preferred Units
|
| | | | 107,487 | | | | | | — | | | | | | 20,000 | | | | | | (12) | | | | | | 127,487 | | | | ||
| Shareholders’ equity | | | | | | | | | | | | | | | | | | | | | | | | | | | | | | | | | ||
|
Common Stock
|
| | | | — | | | | | | 1 | | | | | | (1) | | | | | | (13) | | | | | | — | | | | ||
|
Noncontrolling interest
|
| | | | — | | | | | | 13,437 | | | | | | (13,437) | | | | | | (14) | | | | | | — | | | | ||
|
Retained earnings
|
| | | | — | | | | | | 23,445 | | | | | | (23,445) | | | | | | (13) | | | | | | — | | | | ||
|
Members’ equity (deficit)
|
| | | | (7,723) | | | | | | — | | | | | | (4,000) | | | | | | (9) | | | | | | (11,723) | | | | ||
|
Total shareholders’ equity
|
| | | | (7,723) | | | | | | 36,883 | | | | | | (40,883) | | | | | | | | | | | | (11,723) | | | | ||
|
Total liabilities, redeemable mezzanine equity, and shareholders’ equity
|
| | | $ | 264,663 | | | | | $ | 54,817 | | | | | $ | 66,890 | | | | | | | | | | | $ | 386,370 | | | | ||
| | ||||||||||||||||||||||||||||||||||
(1)
Adjustment necessary to reflect the purchase consideration, which included $74.3 million of cash payable at the closing of the transaction. The cash consideration was funded by the Revolving Credit Facility of Suncrete.
(2)
Adjustment necessary to reclassify prepaid expenses on the balance sheet of the Schwarz Entities to other current assets, in conformity with the presentation of Suncrete.
95
(3)
Adjustment necessary to remove the historical net book value of property and equipment and to reflect the estimated fair value of property, plant and equipment acquired as of September 30, 2025. For purposes of these pro forma financial statements, the fair value of property, plant and equipment was estimated based upon historical acquisition activity. The amount of property, plant and equipment is subject to change, which could be material.
(4)
Adjustment necessary to remove the historical goodwill balance of the Schwarz Entities.
(5)
Adjustment necessary to recognize estimated goodwill acquired in the Thunder Acquisition. Goodwill was estimated based upon historical acquisition activity. The amount of goodwill is subject to change, which could be material.
(6)
Adjustment necessary to recognize the estimated fair value of customer relationships acquired in the Thunder Acquisition. Customer relationship value was estimated based upon historical acquisition activity. The amount of customer relationship value is subject to change, which could be material.
(7)
Adjustment necessary to recognize the estimated fair value of trade name acquired in the Thunder Acquisition. Trade name value was estimated based upon historical acquisition activity. The amount of trade name value estimated is subject to change, which could be material.
(8)
Adjustment necessary to remove the liabilities and associated right-of-use assets not being acquired in the Thunder Acquisition. Pursuant to the Equity and Asset Purchase and Contribution Agreement, only the assets of SRM Leasing and Schwarz Ready Mix. are being acquired. As such, these adjustments remove the liabilities and associated right-of-use assets associated with these two entities.
(9)
Adjustment necessary to reflect estimated direct costs for the acquisition expected to be incurred subsequent to September 30, 2025. These estimated direct costs will be incurred during the latter part of 2025 and early 2026 and have been retrospectively reflected in the Unaudited Pro Forma Condensed Combined Balance Sheet as though incurred and payable at September 30, 2025.
(10)
Adjustment necessary to remove the historical book balance of note payable to shareholders and members. As part of the acquisition, Suncrete is not assuming any debt balances of any of the Schwarz Entities.
(11)
Adjustment necessary to reflect the purchase consideration, which will include a deferred cash payment of $22.7 million payable six months after the closing of the acquisition. The amount shown represents the present value of this deferred payment.
(12)
Adjustment necessary to reflect the purchase consideration, which will include 20,000,000 Company Preferred Units.
(13)
Adjustment necessary to remove the historical equity balances of the Schwarz Entities.
(14)
Adjustment necessary to remove the historical noncontrolling interest of the Schwarz Entities. As part of the acquisition, Suncrete is purchasing all noncontrolling interests. The fair value of noncontrolling interests is therefore incorporated into its estimated fair value of assets acquired.
(m)
The following reclassifications were made to conform the historical financial statements of Haymaker to the presentation of Suncrete, and such amounts are reflected in the “Haymaker As Reclassified” column:
AS RECLASSIFIED BALANCE SHEET OF HAYMAKER
AS OF SEPTEMBER 30, 2025
AS OF SEPTEMBER 30, 2025
| | | |
Historical
|
| | | | | | | | | | | | | ||||||
|
Suncrete caption
|
| |
Haymaker Acquisition
Corp. 4 caption |
| |
Haymaker
As Reported |
| |
Reclassification
Adjustments |
| |
Haymaker
As Reclassified |
| |||||||||
| ASSETS | | | ASSETS | | | | | | | | | | | | | | | | | | | |
|
Current assets:
|
| | Current assets: | | | | | | | | | | | | | | | | | | | |
|
Cash and cash equivalents
|
| |
Cash
|
| | | $ | 7 | | | | | $ | — | | | | | $ | 7 | | |
| | | |
Prepaid expenses
|
| | | | 60 | | | | | | (60) | | | | | | — | | |
|
Accounts receivable, net
|
| | | | | | | — | | | | | | — | | | | | | — | | |
96
| | | |
Historical
|
| | | | | | | | | | | | | ||||||
|
Suncrete caption
|
| |
Haymaker Acquisition
Corp. 4 caption |
| |
Haymaker
As Reported |
| |
Reclassification
Adjustments |
| |
Haymaker
As Reclassified |
| |||||||||
|
Inventory
|
| | | | | | | — | | | | | | — | | | | | | — | | |
|
Other current assets
|
| | | | | | | — | | | | | | 60 | | | | | | 60 | | |
|
Total current assets
|
| |
Total current assets
|
| | | | 67 | | | | | | — | | | | | | 67 | | |
| Property, plant and equipment: | | | | | | | | | | | | | | | | | | | | | | |
|
Property, plant & equipment, at cost
|
| | | | | | | — | | | | | | — | | | | | | — | | |
|
Less: accumulated depreciation
|
| | | | | | | — | | | | | | — | | | | | | — | | |
|
Property, plant and equipment, net
|
| | | | | | | — | | | | | | — | | | | | | — | | |
| | | | Prepaid insurance – non-current | | | | | — | | | | | | — | | | | | | — | | |
|
Goodwill
|
| | | | | | | — | | | | | | — | | | | | | — | | |
|
Customer relationships, net
|
| | | | | | | — | | | | | | — | | | | | | — | | |
|
Trade name
|
| | | | | | | — | | | | | | — | | | | | | — | | |
|
Cash held in Trust Account
|
| | Cash held in Trust Account | | | | | 254,644 | | | | | | — | | | | | | 254,644 | | |
|
Other noncurrent assets
|
| | | | | | | — | | | | | | — | | | | | | — | | |
|
Total assets
|
| |
Total assets
|
| | | $ | 254,711 | | | | | $ | — | | | | | $ | 254,711 | | |
|
LIABILITIES, REEDEMABLE
MEZZANINE EQUITY, AND SHAREHOLDERS’ EQUITY |
| |
LIABILITIES, CLASS A
ORDINARY SHARES AND SHAREHOLDERS’ EQUITY |
| | | | | | | | | | | | | | | | | | |
|
Current liabilities:
|
| | Current liabilities: | | | | | | | | | | | | | | | | | | | |
| | | |
Accrued expenses
|
| | | $ | 1,492 | | | | | $ | (1,492) | | | | | $ | — | | |
| | | |
Accrued offering costs
|
| | | | — | | | | | | — | | | | | | — | | |
|
Accounts payable
|
| | | | | | | — | | | | | | — | | | | | | — | | |
|
Accrued liabilities
|
| | | | | | | — | | | | | | 1,492 | | | | | | 1,492 | | |
|
WCL Promissory Note – related party
|
| |
WCL Promissory Note – related party
|
| | | | 755 | | | | | | — | | | | | | 755 | | |
|
Extension promissory note
|
| | Extension promissory note | | | | | 1,125 | | | | | | — | | | | | | 1,125 | | |
|
Long-term debt, current portion
|
| | | | | | | — | | | | | | — | | | | | | — | | |
|
Total current liabilities
|
| |
Total current liabilities
|
| | | | 3,372 | | | | | | — | | | | | | 3,372 | | |
|
Long-term liabilities
|
| | Long-term liabilities | | | | | | | | | | | | | | | | | | | |
|
Deferred underwriting fee payable
|
| |
Deferred underwriting fee payable
|
| | | | 8,650 | | | | | | — | | | | | | 8,650 | | |
|
Long-term lease liability
|
| | | | | | | — | | | | | | — | | | | | | — | | |
|
Long-term debt, net
|
| | | | | | | — | | | | | | — | | | | | | — | | |
|
Total liabilities
|
| |
Total liabilities
|
| | | | 12,022 | | | | | | — | | | | | | 12,022 | | |
|
Commitments and Contingencies
(Note 14) |
| |
Commitments and Contingencies
|
| | | | | | | | | | | | | | | | | | |
| Redeemable mezzanine equity | | | | | | | | | | | | | | | | | | | | | | |
|
Class A Ordinary Shares subject to possible redemption
|
| |
Class A Ordinary Shares subject to possible redemption
|
| | | | 254,644 | | | | | | — | | | | | | 254,644 | | |
|
Senior Preferred Units
|
| | | | | | | | | | | | | — | | | | | | — | | |
97
| | | |
Historical
|
| | | | | | | | | | | | | ||||||
|
Suncrete caption
|
| |
Haymaker Acquisition
Corp. 4 caption |
| |
Haymaker
As Reported |
| |
Reclassification
Adjustments |
| |
Haymaker
As Reclassified |
| |||||||||
|
Preferred Units
|
| | | | | | | | | | | | | — | | | | | | — | | |
|
Shareholders’ Equity (Deficit)
|
| | Shareholders’ Equity (Deficit) | | | | | | | | | | | | | | | | | | | |
|
Preference shares
|
| |
Preference shares
|
| | | | — | | | | | | — | | | | | | — | | |
|
Class A Ordinary Shares
|
| |
Class A Ordinary Shares
|
| | | | — | | | | | | — | | | | | | — | | |
|
Class B Ordinary shares
|
| |
Class B Ordinary shares
|
| | | | 1 | | | | | | — | | | | | | 1 | | |
|
Common units (deficit)
|
| | | | | | | — | | | | | | — | | | | | | — | | |
|
Additional paid-in capital
|
| |
Additional paid-in capital
|
| | | | — | | | | | | — | | | | | | — | | |
|
Accumulated deficit
|
| |
Accumulated deficit
|
| | | | (11,956) | | | | | | — | | | | | | (11,956) | | |
|
Total shareholders’ equity
|
| |
Total shareholders’ deficit
|
| | | | (11,955) | | | | | | — | | | | | | (11,955) | | |
| | | | | | | | | — | | | | | | — | | | | | | — | | |
|
Total liabilities, redeemable
mezzanine equity, and shareholders’ equity |
| |
Total liabilities, Class A
Ordinary Shares subject to possible redemption , and shareholders’ equity |
| | |
$
|
254,711
|
| | | |
$
|
—
|
| | | |
$
|
254,711
|
| |
| | ||||||||||||||||||||||
The following unaudited pro forma condensed combined statement of operations for the nine months ended September 30, 2025 is based on the unaudited historical financial statements of Haymaker, Suncrete and Schwarz:
UNAUDITED PRO FORMA CONDENSED COMBINED STATEMENT OF OPERATIONS
FOR THE NINE MONTHS ENDED SEPTEMBER 30, 2025
FOR THE NINE MONTHS ENDED SEPTEMBER 30, 2025
| | | |
Suncrete
Pro Forma Combined (See Note b) |
| |
Haymaker As
Reclassified (See Note c) |
| |
No Redemptions
|
| |
Maximum
Redemptions |
| ||||||||||||||||||||||||||||||
|
(In $000’s)
|
| |
Transaction
Accounting Adjustments |
| | | | | | | |
Pro Forma
Combined |
| |
Transaction
Accounting Adjustments |
| |
Pro Forma
Combined |
| ||||||||||||||||||||||||
|
Revenues
|
| | | $ | 203,978 | | | | | $ | — | | | | | $ | — | | | | | | | | | | | $ | 203,978 | | | | | $ | — | | | | | $ | 203,978 | | |
|
Cost of goods sold:
|
| | | | 138,970 | | | | | | — | | | | | | — | | | | | | | | | | | | 138,970 | | | | | | — | | | | | | 138,970 | | |
|
Gross profit
|
| | |
|
65,008
|
| | | |
|
—
|
| | | |
|
—
|
| | | | | | | | | |
|
65,008
|
| | | | | — | | | | |
|
65,008
|
| |
| Operating expenses: | | | | | | | | | | | | | | | | | | | | | | | | | | | | | | | | | | | | | | | | | | | |
|
Selling, general, and administrative expenses
|
| | | | 44,313 | | | | | | 1,670 | | | | | | — | | | | | | | | | | | | 45,983 | | | | | | — | | | | | | 45,983 | | |
|
Acquisition-related costs
|
| | | | 1,967 | | | | | | — | | | | | | — | | | | | | | | | | | | 1,967 | | | | | | | | | | | | 1,967 | | |
|
(Gain) loss on disposal of assets, net
|
| | | | (504) | | | | | | — | | | | | | — | | | | | | | | | | | | (504) | | | | | | — | | | | | | (504) | | |
|
Total operating expenses
|
| | | | 45,776 | | | | | | 1,670 | | | | | | — | | | | | | | | | | | | 47,446 | | | | | | — | | | | | | 47,446 | | |
|
Operating income
|
| | | | 19,232 | | | | | | (1,670) | | | | | | — | | | | | | | | | | | | 17,562 | | | | | | — | | | | | | 17,562 | | |
| Non-operating expenses (income): | | | | | | | | | | | | | | | | | | | | | | | | | | | | | | | | | | | | | | | | | | | |
|
Interest earned on cash held in Trust
Account |
| | | | — | | | | | | (7,896) | | | | | | 7,896 | | | | | | (a) | | | | | | — | | | | | | — | | | | | | — | | |
|
Other expense
|
| | | | 330 | | | | | | — | | | | | | — | | | | | | | | | | | | 330 | | | | | | — | | | | | | 330 | | |
|
Interest expense, net
|
| | | | 13,515 | | | | | | — | | | | | | — | | | | | | | | | | | | 13,515 | | | | | | — | | | | | | 13,515 | | |
|
Total non-operating expense (income)
|
| | | | 13,845 | | | | | | (7,896) | | | | | | 7,896 | | | | | | | | | | | | 13,845 | | | | | | — | | | | | | 13,845 | | |
|
Net income (loss)
|
| | | $ | 5,387 | | | | | $ | 6,226 | | | | | $ | (7,896) | | | | | | | | | | | $ | 3,717 | | | | | $ | — | | | | | $ | 3,717 | | |
|
Weighted average number of common shares outstanding, basic and diluted
|
| | | | 95,700,000 | | | | | | | | | | | | | | | | | | | | | | | | 78,588,224 | | | | | | | | | | | | 59,915,881 | | |
|
Net income (loss) per common share, basic and diluted
|
| | | $ | (0.06) | | | | | | | | | | | | | | | | | | | | | | | $ | 0.05 | | | | | | | | | | | $ | 0.06 | | |
98
Adjustments to Unaudited Pro Forma Condensed Combined Statements of Operations
(a)
Adjustment necessary to eliminate interest earned on marketable securities held in the Trust Account after giving effect to the Business Combination as if it had occurred on January 1, 2024.
(b)
On October 17, 2025, Suncrete entered into the Equity and Asset Purchase and Contribution Agreement”) with Schwarz Ready Mix, Schwarz Leasing, Schwarz Sand, the Owners, the Schwarz Sand Sellers, certain other transaction beneficiaries, and Schwarz Ready Mix, in its capacity as a representative of the selling parties.
Pursuant to the Equity and Asset Purchase and Contribution Agreement, Eagle acquired substantially all of the assets of Schwarz Ready Mix and Schwarz Leasing and all of the issued and outstanding equity interests of Schwarz Sand for an aggregate purchase price of $117.0 million, consisting of (i) $74.3 million paid in cash at closing, minus the estimated closing indebtedness, the estimated transaction expenses, the adjustment escrow amount and the indemnity escrow amount as further described in the Equity and Asset Purchase and Contribution Agreement, (ii) $22.7 million to be paid in cash on March 31, 2026 and (iii) 20,000,000 shares of Preferred Units of the Company issued to the Schwarz Sand Sellers in exchange for the contributed units of Schwarz Sand, with such amount being subject to certain customary post-Closing purchase price adjustments as further described in the Equity and Asset Purchase and Contribution Agreement.
The acquisition of Schwarz has been assumed to be accounted for as a business combination in accordance with ASC 805. The assets acquired and liabilities assumed would be recorded at their respective fair values as of September 30, 2025. Any transaction costs were assumed to be expensed as incurred in accordance with ASC 805. The unaudited pro forma condensed combined financial statements of Suncrete presented herein have been prepared to reflect the transaction accounting adjustments to Schwarz’s historical condensed consolidated financial information.
The unaudited pro forma condensed combined balance sheet as of September 30, 2025, assumes the acquisition of Schwarz occurred on September 30, 2025. The unaudited pro forma condensed combined statements of operations for the nine months ended September 30, 2025 and for the year ended December 31, 2024, assume the acquisition of Schwarz occurred on January 1, 2024.
The unaudited pro forma condensed combined financial information is provided for illustrative purposes only and does not purport to represent what the actual results of operations or the financial position of Suncrete would have been had the acquisition of Schwarz occurred on the dates noted above, nor are they necessarily indicative of future results of operations or financial position. Future results may vary significantly from the results reflected because of various factors. In Suncrete’s opinion, all adjustments that are necessary to present fairly the unaudited pro forma condensed combined financial information have been made.
The unaudited pro forma condensed combined statement of operations for the nine months ended September 30, 2025, has been prepared using, and should be read in conjunction with, the following:
•
Schwarz’s unaudited statement of operations for the nine months ended September 30, 2025, and the related notes, included elsewhere in this proxy statement/prospectus; and
•
Suncrete’s unaudited condensed consolidated statement of operations for the nine months ended September 30, 2025, and the related notes, included elsewhere in this proxy statement/prospectus.
The following table provides the unaudited pro forma condensed combined statement of operations for the nine months ended September 30, 2025 for Suncrete pursuant to the assumptions mentioned above and included in the “Suncrete Pro Forma Combined” column:
99
UNAUDITED PRO FORMA CONDENSED COMBINED STATEMENT OF OPERATIONS
OF SUNCRETE FOR THE NINE MONTHS ENDED SEPTEMBER 30, 2025
OF SUNCRETE FOR THE NINE MONTHS ENDED SEPTEMBER 30, 2025
| | | |
Historical
|
| |
Historical
|
| | | | | | | | | | | | | | | | | | | ||||||
|
(In $000’s)
|
| |
Suncrete
For the Nine Months Ended September 30, 2025 |
| |
Schwarz
For the Nine Months Ended September 30, 2025 |
| |
Schwarz
Acquisition Transaction Accounting Adjustments |
| | | | | | | |
Suncrete
Pro Forma Combined |
| ||||||||||||
|
Revenues
|
| | | $ | 130,777 | | | | | $ | 73,201 | | | | | $ | — | | | | | | | | | | | $ | 203,978 | | |
|
Cost of goods sold
|
| | | | 84,883 | | | | | | 63,249 | | | | | | (12,193) | | | | | | (1) | | | | | | 138,970 | | |
| | | | | | | | | | | | | | | | | | 931 | | | | | | (2) | | | | | | | | |
| | | | | | | | | | | | | | | | | | 2,100 | | | | | | (3) | | | | | | | | |
|
Gross Profit
|
| | | | 45,894 | | | | | | 9,952 | | | | | | 9,162 | | | | | | | | | | | | 65,008 | | |
| Operating expenses: | | | | | | | | | | | | | | | | | | | | | | | | | | | | | | | |
|
Selling, general, and administrative expenses
|
| | | | 30,001 | | | | | | 2,618 | | | | | | 12,193 | | | | | | (1) | | | | | | 44,313 | | |
| | | | | | | | | | | | | | | | | | (499) | | | | | | (2) | | | | | | | | |
|
Acquisition-related costs
|
| | | | 1,967 | | | | | | — | | | | | | — | | | | | | | | | | | | 1,967 | | |
|
Loss (gain) on disposal of assets, net
|
| | | | 276 | | | | | | — | | | | | | (780) | | | | | | (4) | | | | | | (504) | | |
|
Total operating expenses
|
| | | | 32,244 | | | | | | 2,618 | | | | | | 10,914 | | | | | | | | | | | | 45,776 | | |
|
Operating income (loss)
|
| | | | 13,650 | | | | | | 7,334 | | | | | | (1,752) | | | | | | | | | | | | 19,232 | | |
| Non-operating expenses (income): | | | | | | | | | | | | | | | | | | | | | | | | | | | | | | | |
|
Other expense (income)
|
| | | | 481 | | | | | | (151) | | | | | | — | | | | | | | | | | | | 330 | | |
|
Gain on sale of assets
|
| | | | — | | | | | | (780) | | | | | | 780 | | | | | | (4) | | | | | | — | | |
|
Interest expense
|
| | | | 7,873 | | | | | | 281 | | | | | | 5,361 | | | | | | (5) | | | | | | 13,515 | | |
|
Total non-operating expense
(income) |
| | | | 8,354 | | | | | | (650) | | | | | | 6,141 | | | | | | | | | | | | 13,845 | | |
|
Net income (loss) before income taxes
|
| | | | 5,296 | | | | | | 7,984 | | | | | | (7,893) | | | | | | | | | | | | 5,387 | | |
|
Income tax expense
|
| | | | — | | | | | | 550 | | | | | | (550) | | | | | | (6) | | | | | | — | | |
|
Net income (loss) – consolidated
|
| | | | 5,296 | | | | | | 7,434 | | | | | | (7,343) | | | | | | | | | | | | 5,387 | | |
|
Net income (loss) attributable to noncontrolling interest
|
| | | | — | | | | | | 2,649 | | | | | | (2,649) | | | | | | (7) | | | | | | — | | |
|
Net income (loss) attributable to controlling interest
|
| | | $ | 5,296 | | | | | $ | 4,785 | | | | | $ | (4,694) | | | | | | | | | | | $ | 5,387 | | |
|
Weighted average number of common shares outstanding, basic and diluted
|
| | | | 95,700,000 | | | | | | | | | | | | | | | | |
|
(8)
|
| | | | | 95,700,000 | | |
|
Net loss per common share, basic and diluted
|
| | | $ | (0.04) | | | | | | | | | | | | | | | | |
|
(8)
|
| | | | $ | (0.06) | | |
(1)
Adjustment necessary to reclassify certain costs within cost of goods sold to selling, general, and administrative, to conform with the presentation of Suncrete.
(2)
Adjustment necessary to reflect the estimated incremental depreciation expense related to the fixed assets acquired for the nine months ended September 30, 2025. Depreciation is calculated assuming a straight-line method of depreciation based on the estimated fair value and useful lives of each fixed asset as of September 30, 2025.
(3)
Adjustment necessary to reflect incremental amortization expense related to estimated customer relationships acquired in the Thunder Acquisition. Amortization is calculated assuming a straight-line method of amortization based on the estimated fair value and useful life of customer relationships as of the closing of the Thunder Acquisition. The customer relationships were estimated to have a weighted
100
average useful life of approximately 10 years. Customer relationship value was estimated based upon historical acquisition activity. The amount of customer relationship value is subject to change, which could be material.
(4)
Adjustment necessary to reclassify gain on the sale of assets to conform to the presentation of Suncrete.
(5)
Adjustment necessary to eliminate historical interest expense incurred by the Schwarz Entities and reflect the estimated interest expense in the period presented with respect to the incremental borrowings to finance the Thunder Acquisition. The interest rate utilized as of September 30, 2025 was 7.7% per annum. A one-eighth point change in interest rates as of September 30, 2025 would change interest expense by $0.1 million for the nine months ended September 30, 2025.
(6)
Adjustment necessary to remove income tax expense on the Schwarz Entities as Suncrete is not a tax paying entity.
(7)
Adjustment necessary to remove the historical noncontrolling interest of the Schwarz Entities. As part of the Thunder Acquisition, Suncrete purchased all noncontrolling interests.
(8)
The following table reconciles historical and pro forma basic and diluted loss per share for the period indicated (in thousands, except share and per share amounts):
| | | |
For the Nine Months
Ended September 30, 2025 |
| |||||||||
| | | |
Historical
|
| |
Pro Forma
|
| ||||||
|
Net income
|
| | | $ | 5,296 | | | | | $ | 5,387 | | |
|
Less: Deemed Dividends on Preferred Stock
|
| | | | (7,655) | | | | | | (9,795) | | |
|
Less: Dividends declared and paid on Senior Preferred Stock
|
| | | | (1,750) | | | | | | (1,750) | | |
|
Net Loss Attributable to Common Shareholders
|
| | | | (4,109) | | | | | | (6,158) | | |
| Common shares: | | | | | | | | | | | | | |
|
Common Shares outstanding – basic
|
| | | | 95,700,000 | | | | | | 95,700,000 | | |
|
Dilutive effect of potential Common Shares
|
| | | | — | | | | | | — | | |
|
Common Shares outstanding – diluted
|
| | | | 95,700,000 | | | | | | 95,700,000 | | |
| Net loss per share: | | | | | | | | | | | | | |
|
Basic
|
| | | $ | (0.04) | | | | | $ | (0.06) | | |
|
Diluted
|
| | | $ | (0.04) | | | | | $ | (0.06) | | |
101
(c)
The following reclassifications were made to conform the historical financial statements of Haymaker to the presentation of Suncrete, and such amounts are reflected in the “Haymaker As Reclassified” column:
AS RECLASSIFIED STATEMENT OF OPERATIONS OF HAYMAKER
FOR THE NINE MONTHS ENDED SEPTEMBER 30, 2025
FOR THE NINE MONTHS ENDED SEPTEMBER 30, 2025
| | | | | | |
Historical
|
| | | | | | | | | | | | | | |||||
|
Suncrete caption
|
| |
Haymaker
Acquisition Corp. 4 caption |
| |
Haymaker
As Reported |
| |
Reclassification
Adjustments |
| |
Haymaker
As Reclassified |
| | |||||||||||
|
Revenues
|
| | | | | | $ | — | | | | | $ | — | | | | | $ | — | | | | ||
|
Cost of goods sold
|
| | | | | | | — | | | | | | — | | | | | | — | | | | ||
|
Gross Profit
|
| | | | | | | — | | | | | | — | | | | | | — | | | | ||
| Operating expenses: | | | | | | | | | | | | | | | | | | | | | | | | ||
| | | |
General and administrative
expenses |
| | | | 1,490 | | | | | | (1,490) | | | | | | — | | | | ||
| | | |
General and administrative
expenses – related party |
| | | | 180 | | | | | | (180) | | | | | | — | | | | ||
|
Selling, general, and administrative expenses
|
| | | | | | | — | | | | | | 1,490 | | | | | | 1,670 | | | | ||
| | | | | | | | | | | | | | | 180 | | | | | | | | | | ||
|
(Gain) loss on disposal of assets, net
|
| | | | | | | — | | | | | | — | | | | | | — | | | | ||
|
Total operating expenses
|
| | | | | | | 1,670 | | | | | | — | | | | | | 1,670 | | | | ||
|
Operating income
|
| |
Loss from operations
|
| | |
|
(1,670)
|
| | | | | — | | | | |
|
(1,670)
|
| | | ||
|
Non-operating expenses / (income):
|
| | Other income: | | | | | | | | | | | | | | | | | | | | | ||
|
Interest earned on cash held in Trust Account
|
| |
Interest earned on cash held in Trust Account
|
| | | | (7,896) | | | | | | — | | | | | | (7,896) | | | | ||
|
Other expense
|
| | | | | | | | | | | | | — | | | | | | — | | | | ||
|
Interest expense, net
|
| | | | | | | | | | | | | — | | | | | | — | | | | ||
|
Total non-operating expense / (income)
|
| |
Total other income
|
| | | | (7,896) | | | | | | — | | | | | | (7,896) | | | | ||
|
Net income
|
| | Net income | | | | $ | 6,226 | | | | | $ | — | | | | | $ | 6,226 | | | | ||
|
Weighted average shares outstanding of Class A Ordinary Shares subject to possible redemption, basic and diluted
|
| | | | | | | 22,907,316 | | | | |
|
—
|
| | | | | 22,907,316 | | | | | |
|
Basic and diluted net income per share, Class A Ordinary Shares subject to possible redemption
|
| | | | | | $ | 0.21 | | | | | | | | | | | $ | 0.21 | | | | | |
|
Weighted average shares
outstanding of non-redeemable Class A and Class B Ordinary Shares, basic and diluted |
| | | | | | | 6,547,600 | | | | |
|
—
|
| | | | | 6,547,600 | | | | | |
|
Basic and diluted net income per share, non-redeemable Class A and Class B Ordinary Shares
|
| | | | | | $ | 0.21 | | | | | | | | | | | $ | 0.21 | | | | | |
102
The following unaudited pro forma condensed combined statement of operations for the year ended December 31, 2024 is based on the audited historical financial statements of Haymaker, Suncrete, Schwarz, and the combined financials of Eagle and Ram:
UNAUDITED PRO FORMA CONDENSED COMBINED STATEMENT OF OPERATIONS
FOR THE YEAR ENDED DECEMBER 31, 2024
FOR THE YEAR ENDED DECEMBER 31, 2024
| | | |
Suncrete
Pro Forma Combined (See Note c) |
| |
Haymaker As
Reclassified (See Note d) |
| |
No Redemptions
|
| |
Maximum Redemptions
|
| ||||||||||||||||||||||||||||||
|
(In $000’s)
|
| |
Transaction
Accounting Adjustments |
| | | | | | | |
Pro Forma
Combined |
| |
Transaction
Accounting Adjustments |
| |
Pro Forma
Combined |
| ||||||||||||||||||||||||
|
Revenues
|
| | | $ | 277,926 | | | | | $ | — | | | | | $ | — | | | | | | | | | | | $ | 277,926 | | | | | $ | — | | | | | $ | 277,926 | | |
|
Cost of goods sold:
|
| | | | 191,068 | | | | | | — | | | | | | — | | | | | | | | | | | | 191,068 | | | | | | — | | | | | | 191,068 | | |
|
Gross profit
|
| | |
|
86,858
|
| | | |
|
—
|
| | | |
|
—
|
| | | | | | | | | |
|
86,858
|
| | | | | — | | | | |
|
86,858
|
| |
| Operating expenses: | | | | | | | | | | | | | | | | | | | | | | | | | | | | | | | | | | | | | | | | | | | |
|
Selling, general, and administrative expenses
|
| | | | 58,052 | | | | | | 940 | | | | | | 10,000 | | | | | | (b) | | | | | | 68,992 | | | | | | — | | | | | | 68,992 | | |
|
Other operating expenses
|
| | | | 7,422 | | | | | | — | | | | | | — | | | | | | | | | | | | 7,422 | | | | | | — | | | | | | 7,422 | | |
|
(Gain) loss on disposal of assets, net
|
| | | | (146) | | | | | | — | | | | | | — | | | | | | | | | | | | (146) | | | | | | — | | | | | | (146) | | |
|
Total operating expenses
|
| | | | 65,328 | | | | | | 940 | | | | | | 10,000 | | | | | | | | | | | | 76,268 | | | | | | — | | | | | | 76,268 | | |
|
Operating income
|
| | |
|
21,530
|
| | | |
|
(940)
|
| | | | | (10,000) | | | | | | | | | | |
|
10,590
|
| | | |
|
—
|
| | | |
|
10,590
|
| |
| Other expense (income): | | | | | | | | | | | | | | | | | | | | | | | | | | | | | | | | | | | | | | | | | | | |
|
Interest earned on cash held in Trust Account
|
| | | | — | | | | | | (12,264) | | | | | | 12,264 | | | | | | (a) | | | | | | — | | | | | | — | | | | | | — | | |
|
Other expense
|
| | | | 450 | | | | | | — | | | | | | — | | | | | | | | | | | | 450 | | | | | | — | | | | | | 450 | | |
|
Interest expense, net
|
| | | | 20,960 | | | | | | — | | | | | | — | | | | | | | | | | | | 20,960 | | | | | | — | | | | | | 20,960 | | |
|
Total other expense
|
| | | | 21,410 | | | | | | (12,264) | | | | | | 12,264 | | | | | | | | | | | | 21,410 | | | | | | — | | | | | | 21,410 | | |
|
Net income (loss)
|
| | | $ | 120 | | | | | $ | 11,324 | | | | | $ | (22,264) | | | | | | | | | | | $ | (10,820) | | | | | $ | — | | | | | $ | (10,820) | | |
|
Weighted average number of common shares outstanding, basic and diluted
|
| | | | 95,700,000 | | | | | | | | | | | | | | | | | | | | | | | | 78,588,224 | | | | | | | | | | | | 59,915,881 | | |
|
Net loss per common share, basic and diluted
|
| | | $ | (0.45) | | | | | | | | | | | | | | | | | | | | | | | $ | (0.14) | | | | | | | | | | | $ | (0.18) | | |
Adjustments to Unaudited Pro Forma Condensed Combined Statements of Operations
(a)
Adjustment necessary to eliminate interest earned on marketable securities held in the Trust Account after giving effect to the Business Combination as if it had occurred on January 1, 2024.
103
(b)
Adjustment necessary to present the $10.0 million payment to Dothan Management for diligence and integration fees for the services provided by Dothan Management and its personnel to Suncrete in relation to the Business Combination.
(c)
On October 17, 2025 Suncrete entered into the Equity and Asset Purchase and Contribution Agreement”) with Schwarz Ready Mix, Schwarz Leasing, Schwarz Sand, the Owners, the Schwarz Sand Sellers, certain other transaction beneficiaries, and Schwarz Ready Mix, in its capacity as a representative of the selling parties.
Pursuant to the Equity and Asset Purchase and Contribution Agreement, Eagle acquired substantially all of the assets of Schwarz Ready Mix and Schwarz Leasing and all of the issued and outstanding equity interests of Schwarz Sand for an aggregate purchase price of $117.0 million, consisting of (i) $74.3 million paid in cash at closing, minus the estimated closing indebtedness, the estimated transaction expenses, the adjustment escrow amount and the indemnity escrow amount as further described in the Equity and Asset Purchase and Contribution Agreement, (ii) $22.7 million to be paid in cash on March 31, 2026 and (iii) 20,000,000 shares of Preferred Units of the Company issued to the Schwarz Sand Sellers in exchange for the contributed units of Schwarz Sand, with such amount being subject to certain customary post-Closing purchase price adjustments as further described in the Equity and Asset Purchase and Contribution Agreement.
The Thunder Acquisition has been assumed to be accounted for as a business combination in accordance with ASC 805. The assets acquired and liabilities assumed would be recorded at their respective fair values as of September 30, 2025. Any transaction costs were assumed to be expensed as incurred in accordance with ASC 805. The unaudited pro forma condensed combined financial statements of Suncrete presented herein have been prepared to reflect the transaction accounting adjustments to the Schwarz Entities’ historical condensed consolidated financial information.
The unaudited pro forma condensed combined balance sheet as of September 30, 2025, assumes the Thunder Acquisition occurred on September 30, 2025. The unaudited pro forma condensed combined statements of operations for the nine months ended September 30, 2025 and for the year ended December 31, 2024, assume the Thunder Acquisition occurred on January 1, 2024.
The unaudited pro forma condensed combined financial information is provided for illustrative purposes only and does not purport to represent what the actual results of operations or the financial position of Suncrete would have been had the Thunder Acquisition occurred on the dates noted above, nor are they necessarily indicative of future results of operations or financial position. Future results may vary significantly from the results reflected because of various factors. In Suncrete’s opinion, all adjustments that are necessary to present fairly the unaudited pro forma condensed combined financial information have been made.
The unaudited pro forma condensed combined statement of operations for the year ended December 31, 2024, has been prepared using, and should be read in conjunction with, the following:
•
Schwarz’s audited statement of operations for the year ended December 31, 2024, and the related notes, included elsewhere in this proxy statement/prospectus;
•
Suncrete’s audited consolidated statement of operations for the period from inception (May 22, 2024) through December 31, 2024, and the related notes, included elsewhere in this registration statement and prospectus; and
•
Combined Eagle and Ram audited statement of operations for the period January 1, 2024 through July 31, 2024, and the related notes, included elsewhere in this proxy statement/prospectus.
Additionally, on July 29, 2024, Suncrete acquired 100% of the membership interests in Eagle and Ram (the “Concrete Acquisition”). The historical financial statements shown below represent those of the successor, Suncrete, and the predecessor, the combined financials of Eagle and Ram. The Concrete Acquisition Transaction Accounting Adjustments column includes incremental
104
depreciation of property and equipment and amortization of acquired intangibles based upon fair value at July 29, 2024, shown under the assumption the Concrete Acquisition occurred on January 1, 2024.
The following table provides the unaudited pro forma condensed combined statement of operations for the year ended December 31, 2024 for Suncrete pursuant to the assumptions mentioned above and included in the “Suncrete Pro Forma Combined” column:
UNAUDITED PRO FORMA CONDENSED COMBINED STATEMENT OF OPERATIONS
OF SUNCRETE FOR THE YEAR ENDED DECEMBER 31, 2024
OF SUNCRETE FOR THE YEAR ENDED DECEMBER 31, 2024
| | | |
Historical
|
| |
Historical
|
| |
Historical
|
| | | | | | | | | | | | | | | | | | | | | | | | | | | | | | | |||||||||
|
(In $000’s)
|
| |
Suncrete
As Reported for the period from Inception (May 22, 2024) through December 31, 2024 |
| |
Combined
Eagle Redi-Mix Concrete, LLC and Ram Transportation, LLC for the period January 1, 2024 through July 31, 2024 |
| |
Schwarz
For the Year Ended December 31, 2024 |
| |
Concrete
Acquisition Transaction Accounting Adjustments |
| | | | | | | |
Schwarz
Acquisition Transaction Accounting Adjustments |
| | | | | | | |
Suncrete
Pro Forma Combined |
| ||||||||||||||||||
|
Revenues
|
| | | $ | 79,650 | | | | | $ | 103,661 | | | | | $ | 94,615 | | | | | $ | — | | | | | | | | | | | $ | — | | | | | | | | | | | $ | 277,926 | | |
|
Cost of goods sold
|
| | | | 49,419 | | | | | | 65,065 | | | | | | 83,426 | | | | | | 864 | | | | | | (1) | | | | | | (16,669) | | | | | | (4) | | | | | | 191,068 | | |
| | | | | | | | | | | | | | | | | | | | | | | | 3,751 | | | | | | (2) | | | | | | 2,412 | | | | | | (5) | | | | | | | | |
| | | | | | | | | | | | | | | | | | | | | | | | | | | | | | | | | | | | 2,800 | | | | | | (6) | | | | | | | | |
|
Gross Profit
|
| | | | 30,231 | | | | | | 38,596 | | | | | | 11,189 | | | | | | (4,615) | | | | | | | | | | | | 11,457 | | | | | | | | | | | | 86,858 | | |
| Operating expenses: | | | | | | | | | | | | | | | | | | | | | | | | | | | | | | | | | | | | | | | | | | | | | | | | | |
|
Selling, general, and administrative expenses
|
| | | | 16,346 | | | | | | 16,883 | | | | | | 5,012 | | | | | | 449 | | | | | | (1) | | | | | | 16,669 | | | | | | (4) | | | | | | 58,052 | | |
| | | | | | | | | | | | | | | | | | | | | | | | | | | | | | | | | | | | (1,307) | | | | | | (5) | | | | | | | | |
| | | | | | | | | | | | | | | | | | | | | | | | | | | | | | | | | | | | 4,000 | | | | | | (7) | | | | | | | | |
|
Other operating expenses
|
| | | | 7,422 | | | | | | — | | | | | | — | | | | | | — | | | | | | | | | | | | — | | | | | | | | | | | | 7,422 | | |
|
Gain on disposal of assets, net
|
| | | | (108) | | | | | | 40 | | | | | | — | | | | | | — | | | | | | | | | | | | (78) | | | | | | (8) | | | | | | (146) | | |
|
Total operating expenses
|
| | | | 23,660 | | | | | | 16,923 | | | | | | 5,012 | | | | | | 449 | | | | | | | | | | | | 19,284 | | | | | | | | | | | | 65,328 | | |
|
Operating income (loss)
|
| | | | 6,571 | | | | | | 21,673 | | | | | | 6,177 | | | | | | (5,064) | | | | | | | | | | | | (7,827) | | | | | | | | | | | | 21,530 | | |
| Other expense (income): | | | | | | | | | | | | | | | | | | | | | | | | | | | | | | | | | | | | | | | | | | | | | | | | | |
|
Other expense (income)
|
| | | | 319 | | | | | | 285 | | | | | | (154) | | | | | | — | | | | | | | | | | | | — | | | | | | | | | | | | 450 | | |
|
Gain on sale of assets
|
| | | | — | | | | | | — | | | | | | (78) | | | | | | — | | | | | | | | | | | | 78 | | | | | | (8) | | | | | | — | | |
|
Interest expense
|
| | | | 5,173 | | | | | | 924 | | | | | | 961 | | | | | | 7,360 | | | | | | (3) | | | | | | 5,687 | | | | | | (9) | | | | | | 20,960 | | |
| | | | | | | | | | | | | | | | | | | | | | | | | | | | | | | | | | | | 855 | | | | | | (10) | | | | | | | | |
|
Total other expense
|
| | | | 5,492 | | | | | | 1,209 | | | | | | 729 | | | | | | 7,360 | | | | | | | | | | | | 6,620 | | | | | | | | | | | | 21,410 | | |
|
Net income (loss) before income taxes
|
| | | | 1,079 | | | | | | 20,464 | | | | | | 5,448 | | | | | | (12,424) | | | | | | | | | | | | (14,447) | | | | | | | | | | | | 120 | | |
|
Income tax expense
|
| | | | — | | | | | | — | | | | | | 581 | | | | | | — | | | | | | | | | | | | (581) | | | | | | (11) | | | | | | — | | |
|
Net income (loss) – consolidated
|
| | | | 1,079 | | | | | | 20,464 | | | | | | 4,867 | | | | | | (12,424) | | | | | | | | | | | | (13,866) | | | | | | | | | | | | 120 | | |
|
Net income (loss) attributable to noncontrolling interest
|
| | | | — | | | | | | — | | | | | | 1,055 | | | | | | — | | | | | | | | | | | | (1,055) | | | | | | (12) | | | | | | — | | |
|
Net income (loss) attributable to controlling interest
|
| | | $ | 1,079 | | | | | $ | 20,464 | | | | | $ | 3,812 | | | | | $ | (12,424) | | | | | | | | | | | $ | (12,811) | | | | | | | | | | | $ | 120 | | |
|
Weighted average number of common shares outstanding, basic and diluted
|
| | | | 66,517,937 | | | | | | | | | | | | | | | | | | | | | | | | | | | | | | | | | | | | (13) | | | | | | 95,700,000 | | |
|
Net loss per common share, basic and diluted
|
| | | $ | (0.49) | | | | | | | | | | | | | | | | | | | | | | | | | | | | | | | | | | | | (13) | | | | | $ | (0.45) | | |
105
(1)
Adjustment necessary to reflect the estimated incremental depreciation expense related to the fixed assets acquired for the period from January 1, 2024 to July 29, 2024. Depreciation is calculated assuming a straight-line method of depreciation based on the estimated fair value and useful lives of each fixed asset as of the closing of the Concrete Acquisition.
(2)
Adjustment necessary to reflect estimated incremental amortization expense related to the intangible assets acquired for the period from January 1, 2024 to July 29, 2024. Amortization is calculated assuming a straight-line method of amortization based on the estimated fair value and useful lives of each intangible asset as of the closing of the Concrete Acquisition. The intangible assets acquired by Concrete include customer relationships which were determined to have weighted average useful lives of approximately 10 years.
(3)
Adjustment necessary to reflect incremental interest expense associated with borrowings, in the form of term loans and revolver loans, for the period from January 1, 2024 to July 29, 2024. Additionally, the adjustment includes the amortization of the debt discount associated with the term loan and the amortization of deferred assets recognized under revolver loans. Amortization of the debt discount was calculated using the effective interest method and was recognized as interest expense for the period. Amortization of deferred assets was calculated assuming a straight-line method of amortization and was recognized as interest expense for the period.
(4)
Adjustment necessary to reclassify certain costs within cost of goods sold to selling, general, and administrative, to conform with the presentation of Suncrete.
(5)
Adjustment necessary to reflect the estimated incremental depreciation expense related to the fixed assets acquired for the year ended December 31, 2024. Depreciation is calculated assuming a straight-line method of depreciation based on the estimated fair value and useful lives of each fixed asset as of September 30, 2025.
(6)
Adjustment necessary to reflect incremental amortization expense related to estimated customer relationships acquired in the Thunder Acquisition. Amortization is calculated assuming a straight-line method of amortization based on the estimated fair value and useful life of customer relationships as of the closing of the Thunder Acquisition. The customer relationships were estimated to have a weighted average useful life of approximately 10 years. Customer relationship value was estimated based upon historical acquisition activity. The amount of customer relationship value is subject to change, which could be material.
(7)
Adjustment necessary to reflect estimated direct costs expected to be incurred subsequent to September 30, 2025 for the Thunder Acquisition. These estimated direct costs will be incurred during the latter part of 2025 and early 2026 and have been retrospectively reflected in the Unaudited Pro Forma Condensed Combined Statements of Operations as though incurred for the year ended December 31, 2024.
(8)
Adjustment necessary to reclassify gain on the sale of assets to conform to the presentation of Suncrete.
(9)
Adjustment necessary to eliminate historical interest expense incurred by the Schwarz Entities and to reflect the estimated interest expense in the period presented with respect to the incremental borrowings to finance the Thunder Acquisition. The interest rate utilized as of September 30, 2025 was 7.7% per annum. A one-eighth point change in interest rates as of September 30, 2025 would change interest expense by $0.1 million for the year ended December 31, 2024.
(10)
Adjustment necessary to reflect interest expense on the deferred cash payment of $22.7 million. This deferred payment will be made approximately 6 months after the closing of the Thunder Acquisition.
(11)
Adjustment necessary to remove income tax expense on the Schwarz Entities as Suncrete is not a tax paying entity.
(12)
Adjustment necessary to remove the historical noncontrolling interest of the Schwarz Entities. As part of the Thunder Acquisition, Suncrete purchased all noncontrolling interests.
(13)
The following table reconciles historical and pro forma basic and diluted loss per share for the period indicated (in thousands, except share and per share amounts):
106
| | | |
For the Year Ended
December 31, 2024 |
| |||||||||
| | | |
Historical
|
| |
Pro Forma
|
| ||||||
|
Net income
|
| | | $ | 1,079 | | | | | $ | 120 | | |
|
Less: Deemed Dividends on Preferred Stock
|
| | | | (33,532) | | | | | | (40,445) | | |
|
Less: Dividends declared and paid on Senior Preferred Stock
|
| | | | (410) | | | | | | (2,346) | | |
|
Net Loss Attributable to Common Shareholders
|
| | | | (32,863) | | | | | | (42,671) | | |
| Common shares: | | | | | | | | | | | | | |
|
Common Shares outstanding – basic
|
| | | | 66,517,937 | | | | | | 95,700,000 | | |
|
Dilutive effect of potential Common Shares
|
| | | | — | | | | | | — | | |
|
Common Shares outstanding – diluted
|
| | | | 66,517,937 | | | | | | 95,700,000 | | |
| Net loss per share: | | | | | | | | | | | | | |
|
Basic
|
| | | $ | (0.49) | | | | | $ | (0.45) | | |
|
Diluted
|
| | | $ | (0.49) | | | | | $ | (0.45) | | |
(d)
The following reclassifications were made to conform the historical financial statements of Haymaker to the presentation of Suncrete, and such amounts are reflected in the “Haymaker As Reclassified” column:
AS RECLASSIFIED STATEMENT OF OPERATIONS OF HAYMAKER
FOR THE YEAR ENDED DECEMBER 31, 2024
FOR THE YEAR ENDED DECEMBER 31, 2024
| | | | | | |
Historical
|
| | | | | | | | | | | | | |||
|
Suncrete caption
|
| |
Haymaker
Acquisition Corp. 4 caption |
| |
Haymaker
As Reported |
| |
Reclassification
Adjustments |
| |
Haymaker
As Reclassified |
| |||||||||
|
Revenues
|
| | | | | | $ | — | | | | | $ | — | | | | | $ | — | | |
|
Cost of goods sold
|
| | | | | | | — | | | | | | — | | | | | | — | | |
|
Gross Profit
|
| | | | | | | — | | | | | | — | | | | | | — | | |
| Operating expenses: | | | | | | | | | | | | | | | | | | | | | | |
| | | |
General and administrative
|
| | | | 700 | | | | | | (700) | | | | | | — | | |
| | | |
General and administrative
expenses – related party |
| | | | 240 | | | | | | (240) | | | | | | — | | |
|
Selling, general, and administrative expenses
|
| | | | | | | — | | | | | | 700 | | | | | | 940 | | |
| | | | | | | | | | | | | | | 240 | | | | | | | | |
|
(Gain) loss on disposal of assets, net
|
| | | | | | | — | | | | | | — | | | | | | — | | |
|
Total operating expenses
|
| | | | | | | 940 | | | | | | — | | | | | | 940 | | |
|
Operating income
|
| |
Loss from operations
|
| | | | (940) | | | | | | — | | | | | | (940) | | |
|
Non-operating expenses / (income):
|
| | Other income: | | | | | | | | | | | | | | | | | | | |
|
Interest earned on cash held in
Trust Account |
| |
Interest earned on cash held in Trust Account
|
| | | | 12,264 | | | | | | — | | | | | | 12,264 | | |
|
Other expense
|
| | | | | | | — | | | | | | — | | | | | | — | | |
|
Interest expense, net
|
| | | | | | | — | | | | | | — | | | | | | — | | |
|
Total non-operating expense / (income)
|
| |
Total other income
|
| | | | 12,264 | | | | | | — | | | | | | 12,264 | | |
|
Net income
|
| | Net income | | | | $ | 11,324 | | | | | $ | — | | | | | $ | 11,324 | | |
107
| | | | | | |
Historical
|
| | | | | | | | | | | | | |||
|
Suncrete caption
|
| |
Haymaker
Acquisition Corp. 4 caption |
| |
Haymaker
As Reported |
| |
Reclassification
Adjustments |
| |
Haymaker
As Reclassified |
| |||||||||
|
Weighted average shares
outstanding of Class A Ordinary Shares subject to possible redemption, basic and diluted |
| | | | | | | 23,000,000 | | | | |
|
—
|
| | | | | 23,000,000 | | |
|
Basic and diluted net income per share, Class A Ordinary Shares subject to possible redemption
|
| | | | | | $ | 0.38 | | | | | | | | | | | $ | 0.38 | | |
|
Weighted average shares outstanding of non-redeemable Class A and Class B Ordinary Shares, basic and diluted
|
| | | | | | | 6,547,600 | | | | |
|
—
|
| | | | | 6,547,600 | | |
|
Basic and diluted net income per
share, non-redeemable Class A and Class B Ordinary Shares |
| | | | | | $ | 0.38 | | | | | | | | | | | $ | 0.38 | | |
| | ||||||||||||||||||||||
108
NOTES TO UNAUDITED PRO FORMA CONDENSED COMBINED FINANCIAL INFORMATION
Basis of Presentation
The Business Combination will be accounted for as a reverse recapitalization under GAAP. Under this method of accounting, Haymaker will be treated as the “acquired” company for financial reporting purposes. Accordingly, for accounting purposes, the financial statements of the post-combination company will represent a continuation of the financial statements of Suncrete with the Business Combination treated as the equivalent of Suncrete issuing stock for the net assets of Haymaker, accompanied by a recapitalization. The net assets of Haymaker will be stated at historical costs, with no goodwill or other intangible assets recorded. Operations prior to the Business Combination will be presented as those of Suncrete in future reports of PubCo. The historical information of Suncrete as of and for the nine months ended September 30, 2025 has been adjusted to include the estimated transaction accounting adjustments of the Thunder Acquisition. The historical information of Suncrete for the period from inception (May 22, 2024) through December 31, 2024 has been adjusted to include the estimated transaction accounting adjustments of the Thunder Acquisition along with transaction accounting adjustments for the acquisition of Eagle and Ram, including revenues and expenses for the period January 1, 2024 through July 29, 2024.
Suncrete has been determined to be the accounting acquirer based on evaluation of the following facts and circumstances:
•
Suncrete stockholders comprising a relative majority of the voting power of PubCo and having the ability to nominate six of the eight members of PubCo’s Board;
•
Suncrete’s operations prior to the acquisition comprising the only ongoing operations of PubCo; and
•
Suncrete’s senior management comprising a majority of the senior management of PubCo.
The unaudited pro forma condensed combined balance sheet as of September 30, 2025, assumes that the Business Combination and related transactions occurred on September 30, 2025. The unaudited pro forma condensed combined statements of operations for the nine months ended September 30, 2025 and for the year ended December 31, 2024, gives pro forma effect to the Business Combination as if it had been completed on January 1, 2024, the beginning of the earliest periods presented.
The unaudited pro forma condensed combined balance sheet as of September 30, 2025, has been prepared using, and should be read in conjunction with, the following:
•
Haymaker’s unaudited condensed consolidated balance sheet as of September 30, 2025 and the related notes, included elsewhere in this proxy statement/prospectus;
•
Suncrete’s unaudited condensed consolidated balance sheet as of September 30, 2025 and the related notes, included elsewhere in this registration statement and prospectus; and
•
The Schwarz Entities’ unaudited consolidated balance sheet as of September 30, 2025, and the related notes, included elsewhere in this proxy statement/prospectus.
The unaudited pro forma condensed combined statement of operations for the nine months ended September 30, 2025, has been prepared using, and should be read in conjunction with, the following:
•
Haymaker’s unaudited condensed consolidated statement of operations for the nine months ended September 30, 2025, and the related notes, included elsewhere in this proxy statement/prospectus;
•
Suncrete’s unaudited condensed consolidated statement of operations for the nine months ended September 30, 2025, and the related notes, included elsewhere in this proxy statement/prospectus; and
•
The Schwarz Entities’ unaudited consolidated statement of operations for the nine months ended September 30, 2025, and the related notes, included elsewhere in this proxy statement/prospectus.
109
The unaudited pro forma condensed combined statement of operations for the year ended December 31, 2024, has been prepared using, and should be read in conjunction with, the following:
•
Haymaker’s audited consolidated statement of operations for the year ended December 31, 2024, and the related notes, included elsewhere in this proxy statement/prospectus;
•
Suncrete’s audited consolidated statement of operations for the period from inception (May 22, 2024) through December 31, 2024, and the related notes, included elsewhere in this proxy statement/prospectus;
•
The Schwarz Entities’ audited consolidated statement of operations for the year ended December 31, 2024, and the related notes, included elsewhere in this proxy statement/prospectus; and
•
Eagle and Ram’s combined audited statement of operations for the period January 1, 2024 through July 31, 2024, and the related notes, included elsewhere in this proxy statement/prospectus.
The unaudited pro forma condensed combined financial information has been prepared using the assumptions below with respect to the potential redemption into cash of Public Shares:
•
Assuming No Redemptions Scenario: This presentation assumes that no Public Shareholders of Haymaker will exercise redemption rights with respect to the Public Shares for a pro rata share of the funds in the Trust Account.
•
Assuming 25% Redemptions Scenario: This presentation assumes that 4,668,086 Public Shares are redeemed for aggregate redemption payments of $52.5 million, assuming a $11.25 per share redemption price.
•
Assuming 50% Redemptions Scenario: This presentation assumes that 9,336,172 Public Shares are redeemed for aggregate redemption payments of $105.0 million, assuming a $11.25 per share redemption price.
•
Assuming 75% Redemptions Scenario: This presentation assumes that 14,004,258 Public Shares are redeemed for aggregate redemption payments of $157.5 million, assuming a $11.25 per share redemption price.
•
Assuming Maximum Redemptions Scenario: This presentation assumes that 18,672,343 Public Shares are redeemed for aggregate redemption payments of $210.1 million, assuming a $11.25 per share redemption price. The Business Combination Agreement contains a condition to the Closing that, after giving effect to the transactions contemplated hereby (including the PIPE Offering) the Available Closing SPAC Cash shall not be less than $150,000,000. This scenario includes all adjustments contained in the “No Redemptions” scenario and presents additional adjustments to
reflect the effect of the maximum contractual redemptions. The “Maximum Redemptions” scenario represents the maximum number of Public Shares that may be redeemed while satisfying the condition mentioned above.
reflect the effect of the maximum contractual redemptions. The “Maximum Redemptions” scenario represents the maximum number of Public Shares that may be redeemed while satisfying the condition mentioned above.
As the unaudited pro forma condensed combined financial information has been prepared based on these preliminary estimates, the final amounts recorded may differ materially from the information presented.
The unaudited pro forma condensed combined financial information does not give effect to any anticipated synergies, operating efficiencies, tax savings or cost savings that may be associated with the Business Combination.
The pro forma adjustments reflecting the consummation of the Business Combination are based on certain currently available information and certain assumptions and methodologies that Haymaker believes are reasonable under the circumstances. The unaudited condensed pro forma adjustments, which are described in the accompanying notes, may be revised as additional information becomes available and is evaluated. Therefore, it is likely that the actual adjustments will differ from the pro forma adjustments, and it is possible the difference may be material. Haymaker believes that its assumptions and methodologies provide a reasonable basis for presenting all of the significant effects of the Business Combination based on information available to management at this time and that the pro forma adjustments give appropriate effect to those assumptions and are properly applied in the unaudited pro forma condensed combined financial information.
110
The pro forma combined statement of operations does not reflect a provision for income taxes or any amounts that would have resulted had the Post-Combination Company filed consolidated income tax returns during the period presented. The pro forma condensed combined balance sheet does not reflect the deferred taxes of the Post-Combination Company as a result of the Business Combination. Since it is likely that the Post-Combination Company will record a valuation allowance against the total U.S. and state deferred tax assets given the net operating losses as the recoverability of the tax assets is uncertain, the tax provision is zero.
The unaudited pro forma condensed combined financial information is not necessarily indicative of what the actual results of operations and financial position of the Post-Combination Company would have been had the Business Combination taken place on the dates indicated, nor are they indicative of the future results of operations or financial position of the Post-Combination Company. They should be read in conjunction with the historical financial statements and notes thereto of Haymaker and Suncrete.
Accounting Policies
Upon consummation of the Business Combination, management of the Post-Combination Company will perform a comprehensive review of the two entities’ accounting policies. As a result of the review, management of the Post-Combination Company may identify differences between the accounting policies of the two entities which, when conformed, could have a material impact on the financial statements of the Post-Combination Company. Based on its initial analysis, management of the Post-Combination Company did not identify any differences that would have a material impact on the unaudited pro forma condensed combined financial information. As a result, the unaudited pro forma condensed combined financial information does not assume any differences in accounting policies.
Adjustments to Unaudited Pro Forma Condensed Combined Financial Information
The unaudited pro forma condensed combined financial information has been prepared to illustrate the effect of the Business Combination and has been prepared for informational purposes only.
The unaudited pro forma condensed combined financial information has been prepared in accordance with Article 11 of Regulation S-X as amended by the final rule, Release No. 33-10786 “Amendments to Financial Disclosures about Acquired and Disposed Businesses” to depict the Transaction Accounting Adjustments. The historical financial statements have been adjusted in the unaudited pro forma condensed combined financial information to include all necessary Transaction Accounting Adjustments pursuant to Article 11 of Regulation S-X, including those that are not expected to have a continuing impact.
The unaudited and audited historical financial statements have been adjusted in the unaudited pro forma condensed combined financial information to give pro forma effect to Transaction Accounting Adjustments that reflect the accounting for the transaction under GAAP. Suncrete and Haymaker have not had any historical relationship prior to the Business Combination. Accordingly, no pro forma adjustments were required to eliminate activities between the companies.
Haymaker expects that the redemption event and closing of the Business Combination will both occur during 2026. The shares issued for the closing of the Business Combination will exceed the number of shares redeemed in the maximum contractual redemptions scenario. As such, Haymaker will not be subject to the 1% Federal excise tax, and the pro forma financial statements do not reflect any accrual/payment of such tax under the maximum redemptions scenario.
The pro forma basic and diluted earnings per share amounts presented in the unaudited pro forma condensed combined statements of operations are based upon the number of the Post-Combination Company’s shares outstanding, assuming the Business Combination occurred on January 1, 2024.
111
The unaudited pro forma condensed combined financial information has been prepared assuming two alternative levels of redemption for cash of Public Shares as of September 30, 2025:
| | | |
As of and for the nine months
ended September 30, 2025 |
| |||||||||
|
(in thousands, except share and per share data)
|
| |
No Redemption
(Pro Forma) |
| |
Maximum
Contractual Redemptions (Pro Forma) |
| ||||||
|
Net income
|
| | | $ | 3,717 | | | | | $ | 3,717 | | |
|
Stockholders’ equity
|
| | | | 422,753 | | | | | | 212,689 | | |
|
Weighted average shares outstanding of common stock
|
| | | | 78,588,224 | | | | | | 59,915,881 | | |
|
Net income per common share, basic and diluted
|
| | | $ | 0.05 | | | | | $ | 0.06 | | |
|
Book value per share
|
| | | $ | 5.38 | | | | | $ | 3.55 | | |
112
MARKET PRICE AND DIVIDEND INFORMATION
Haymaker
The Haymaker Units, SPAC Class A Ordinary Shares and SPAC Public Warrants are currently listed on the NYSE under the symbols “HYAC U,” “HYAC” and “HYAC W,” respectively.
The closing price of the Haymaker Units, SPAC Class A Ordinary Shares and SPAC Public Warrants on October 8, 2025, the last trading day before the announcement of the execution of the Business Combination Agreement, was $11.51, $11.35, and $0.59, respectively. As of [•], 2026, the record date for the Shareholders’ Meeting, the closing price for the Haymaker Units, SPAC Class A Ordinary Shares and SPAC Public Warrants was $[•], $[•] and $[•], respectively.
Holders of the Haymaker Units, SPAC Class A Ordinary Shares and SPAC Warrants should obtain current market quotations for their securities. The market price of Haymaker’s securities could vary at any time before the Business Combination.
Holders
As of the record date, there were [•] holders of record of Haymaker Units, [•] holders of record of the SPAC Class A Ordinary Shares, [•] holders of record of the SPAC Class B Ordinary Shares, [•] holders of record of the SPAC Public Warrants and [•] holders of record of the private placement warrants. The number of holders of record does not include a substantially greater number of “street name” holders or beneficial holders whose Haymaker Units, Public Shares and SPAC Public Warrants are held of record by banks, brokers, and other financial institutions.
Dividend Policy
Haymaker has not declared or paid any cash dividends on the SPAC Ordinary Shares to date and does not intend to pay cash dividends prior to the consummation of the Business Combination. The payment of cash dividends in the future will be dependent upon New Suncrete’s revenues and earnings, if any, capital requirements, and general financial condition subsequent to consummation of the Business Combination. The payment of any cash dividends subsequent to the Business Combination will be within the discretion of the New Suncrete Board.
Suncrete
Historical market price information for Suncrete is not provided because there is no public market for Suncrete’s securities. For more information regarding Suncrete’s liquidity and capital resources, see the section titled “Management’s Discussion and Analysis of Financial Condition and Results of Operations of Suncrete.”
113
EXTRAORDINARY GENERAL MEETING OF SHAREHOLDERS AND
SPECIAL MEETING OF WARRANTHOLDERS
SPECIAL MEETING OF WARRANTHOLDERS
Extraordinary General Meeting of Shareholders
General
Haymaker is furnishing this proxy statement/prospectus to its shareholders as part of the solicitation of proxies by the Haymaker Board for use at the Shareholders’ Meeting to be held on [•], 2026, and at any adjournment thereof. This proxy statement/prospectus is first being furnished to Haymaker’s shareholders on or about [•], 2026. This proxy statement/prospectus provides you with information you need to know to be able to vote or instruct your vote to be cast at the Shareholders’ Meeting.
All shareholders of Haymaker as of the record date, or their duly appointed proxies, may attend the Shareholders’ Meeting. For the purpose of satisfying requirements of The Companies Act (Revised) of the Cayman Islands, the Shareholders’ Meeting will be conducted at a physical location. However, Haymaker is also providing a live webcast of the Shareholders’ Meeting via a virtual shareholder meeting format. Haymaker encourages you to attend the Shareholders’ Meeting virtually via live webcast by visiting http://[•].
Haymaker’s virtual extraordinary general meeting format uses technology designed to increase shareholder access, save Haymaker and its shareholders time and money, and provide its shareholders rights and opportunities to participate in the virtual extraordinary general meeting similar to those they would have at the in-person extraordinary general meeting, at no cost. In addition to online attendance, Haymaker provides shareholders with an opportunity to hear all portions of the official extraordinary general meeting as conducted by the Haymaker Board, submit written questions and comments during the Shareholders’ Meeting, and vote online during the open poll portion of the Shareholders’ Meeting.
Shareholders will have multiple opportunities to submit questions to Haymaker for the Shareholders’ Meeting. Shareholders who wish to submit a question in advance may do so by pre-registering online and then selecting the chat box link. Shareholders also may submit questions live during the Shareholders’ Meeting. Questions pertinent to extraordinary general meeting matters may be recognized and answered during the Shareholders’ Meeting in Haymaker’s discretion, subject to time constraints. Haymaker reserves the right to edit or reject questions that are inappropriate for extraordinary general meeting matters.
To attend online and participate in the Shareholders’ Meeting, shareholders of record will need to visit and enter the control number provided on their proxy card, regardless of whether they pre-registered.
Date, Time and Place
The Shareholders’ Meeting will be held in person on [•], 2026, at [•], Eastern Time, at the offices of DLA Piper LLP (US), 1251 Avenue of the Americas, New York, New York 10020, or such other date, time and place to which such meeting may be adjourned, to consider and vote upon the Proposals. Haymaker is also planning for the Shareholders’ Meeting to be held virtually pursuant to the procedures described in this proxy statement/prospectus and the Existing Organizational Documents, but the physical location of the Shareholders’ Meeting will remain at the location specified above for the purposes of Cayman Islands law and the Existing Organizational Documents.
Purpose of the Shareholders’ Meeting
At the Shareholders’ Meeting, Haymaker is asking the holders of SPAC Class A Ordinary Shares and SPAC Class B Ordinary Shares to consider and vote upon the Proposals.
Voting Power; Record Date
You will be entitled to vote or direct votes to be cast at the Shareholders’ Meeting if you owned SPAC Ordinary Shares at the close of business on [•], 2026, which is the record date for the Shareholders’ Meeting. You are entitled to one vote for each SPAC Ordinary Share that you owned as of the close of business on the record date. If your shares are held in “street name” or are in a margin or similar account, you should contact your broker, bank, or other nominee to ensure that votes related to the shares you beneficially own are
114
properly counted. On the record date, there were 23,425,499 SPAC Class A Ordinary Shares and 5,750,000 SPAC Class B Ordinary Shares outstanding.
Vote of the Sponsor and the Directors and Officers of Haymaker
The Sponsor and Haymaker’s directors and officers have agreed to vote all SPAC Ordinary Shares owned by them in favor of the Business Combination and the other Proposals.
The Sponsor and Haymaker’s directors and officers have waived their redemption rights, including with respect to SPAC Class A Ordinary Shares purchased in the IPO or in the aftermarket, in connection with the Business Combination. The Haymaker Founder Shares held by the Sponsor and Haymaker’s independent directors have no redemption rights upon Haymaker’s liquidation and will be worthless if Haymaker does not effect an Initial Business Combination within the Combination Period. However, the Sponsor and Haymaker’s directors and officers are entitled to redemption rights upon Haymaker’s liquidation with respect to any SPAC Class A Ordinary Shares they may own.
Quorum and Required Vote for Proposals for the Shareholders’ Meeting
A quorum of Haymaker’s shareholders is necessary to hold a valid meeting. A quorum will be present at the Shareholders’ Meeting if holders of at least one-third of the SPAC Class A Ordinary Shares and SPAC Class B Ordinary Shares entitled to vote thereat attend in person, online, or by proxy. Abstentions will count as present for the purposes of establishing a quorum.
The approval of each of the Initial Merger Proposal, the Acquisition Merger Proposal, the Domestication Proposal, the Advisory Organizational Documents Proposals, the NYSE Proposal, the 2026 Plan Proposal, the ESPP Proposal, and the Adjournment Proposal is being proposed as an ordinary resolution, being the affirmative vote (in person or by proxy) of a simple majority of the holders of SPAC Ordinary Shares entitled to vote and actually casting votes thereon at the Shareholders’ Meeting, voting as a single class. Approval of the Organizational Documents Proposal requires a special resolution under Cayman Islands law, being the affirmative vote (in person or by proxy) of at least two-thirds of the holders of the SPAC Class A Ordinary Shares and SPAC Class B Ordinary Shares who being entitled to vote, vote. Accordingly, a shareholder’s failure to vote in person, online, or by proxy at the Shareholders’ Meeting will have no effect on the outcome of the vote on any of the Proposals, assuming a valid quorum is established. Abstentions and broker non-votes, while considered present for the purposes of establishing a quorum, will not count as votes cast at the Shareholders’ Meeting.
The Initial Closing and Acquisition Closing are conditioned on the approval of the Condition Precedent Proposals at the Shareholders’ Meeting. Each of the Condition Precedent Proposals is cross-conditioned on each of the other Condition Precedent Proposals. The Advisory Organizational Documents Proposals and the Adjournment Proposal are not conditioned on the approval of any other proposal set forth in this proxy statement/prospectus.
For a more complete description of Haymaker’s reasons for the approval of the Business Combination and the recommendation of the Haymaker Board, see the subsection titled “The Business Combination — Haymaker Board’s Reasons for the Approval of the Business Combination.”
Voting Your Shares
Each SPAC Ordinary Share that you own in your name entitles you to one vote on each of the Proposals for the Shareholders’ Meeting. Your one or more proxy cards show the number of SPAC Ordinary Shares that you own. There are several ways to vote your SPAC Ordinary Shares:
•
You can vote your shares by completing, signing, dating, and returning the enclosed proxy card in the postage-paid envelope provided. If you hold your shares in “street name” through a bank, broker, or other nominee, you will need to follow the instructions provided to you by your bank, broker, or other nominee to ensure that your shares are represented and voted at the Shareholders’ Meeting. If you vote by proxy card, your “proxy,” whose name is listed on the proxy card, will vote your shares as you instruct on the proxy card. If you sign, date, and return your proxy card without indicating how you wish to vote, your proxy will be voted “FOR” each of the Proposals presented at the
115
Shareholders’ Meeting. If you fail to return your proxy card or fail to instruct your bank, broker, or other nominee how to vote, and do not attend the Shareholders’ Meeting virtually or in person, the effect will be, among other things, that your shares will not be counted for purposes of determining whether a quorum is present at the Shareholders’ Meeting and will not be voted. An abstention or broker non-vote will be counted towards the quorum requirement but will not count as a vote cast at the Shareholders’ Meeting.
•
You can attend the Shareholders’ Meeting virtually and vote online even if you have previously voted by submitting a proxy pursuant to any of the methods noted above. However, if your SPAC Ordinary Shares are held in the name of your broker, bank, or other nominee, you must get a proxy from the broker, bank, or other nominee. That is the only way that Haymaker can be sure that the broker, bank, or nominee has not already voted your SPAC Ordinary Shares.
Revoking Your Proxy
If you give a proxy, you may revoke it at any time before the Shareholders’ Meeting or at such meeting by doing any one of the following:
•
you may send another proxy card with a later date;
•
you may notify Haymaker’s secretary, in writing, before the Shareholders’ Meeting that you have revoked your proxy; or
•
you may attend the Shareholders’ Meeting virtually, revoke your proxy, and vote online, as indicated above.
No Additional Matters May Be Presented at the Shareholders’ Meeting
The Shareholders’ Meeting has been called to consider only the approval of the Business Combination Proposals, the Organizational Documents Proposal, the Advisory Organizational Documents Proposals, the NYSE Proposal, the 2026 Plan Proposal, the ESPP Proposal, and the Adjournment Proposal. Under the Existing Organizational Documents, other than procedural matters incident to the conduct of the Shareholders’ Meeting, no other matters may be considered at the Shareholders’ Meeting if they are not included in this proxy statement/prospectus, which serves as the notice of the Shareholders’ Meeting.
Who Can Answer Your Questions About Voting Your Shares
If you have any questions about how to vote or direct a vote in respect of your SPAC Ordinary Shares, you may contact Sodali, Haymaker’s proxy solicitor, at:
Sodali & Co.
430 Park Avenue, 14th Floor
New York, New York 10022
Shareholders Call Toll-Free in North America: (800) 662-5200
Outside of North America Call Collect: (203) 658-94000
E-mail: HYAC@investor.sodali.com.
430 Park Avenue, 14th Floor
New York, New York 10022
Shareholders Call Toll-Free in North America: (800) 662-5200
Outside of North America Call Collect: (203) 658-94000
E-mail: HYAC@investor.sodali.com.
Redemption Rights
Pursuant to the Existing Organizational Documents, a Public Shareholder, other than initial shareholders, may elect to redeem all or a portion of its Public Shares for cash, in accordance with the provisions of the Existing Organizational Documents, if the Business Combination is approved and consummated. As a holder of Public Shares, you will be entitled to receive cash for any Public Shares to be redeemed only if you:
(a)
hold Public Shares or, if you hold Public Shares through Haymaker Units, you elect to separate your Haymaker Units into the underlying SPAC Class A Ordinary Shares and SPAC Public Warrants prior to exercising your redemption rights with respect to the Public Shares;
116
(b)
submit a written request to Continental Stock Transfer & Trust Company, Haymaker’s transfer agent, in which you (i) request that Haymaker redeem all or a portion of your Public Shares for cash and (ii) identify yourself as the beneficial holder of the Public Shares and provide your legal name, phone number, and address; and
(c)
deliver your Public Shares to Continental Stock Transfer & Trust Company, Haymaker’s transfer agent, physically or electronically through DTC.
Holders must complete the procedures for electing to redeem their Public Shares in the manner prescribed by the Existing Organizational Documents and as described above prior to 5:00 p.m., Eastern Time, on [•], 2026 (two business days before the vote on the Business Combination at the Shareholders’ Meeting) in order for their shares to be redeemed.
Holders of Haymaker Units must elect to separate the Haymaker Units into the underlying SPAC Class A Ordinary Shares and SPAC Public Warrants prior to exercising redemption rights with respect to the Public Shares. If Public Shareholders hold their Haymaker Units in an account at a brokerage firm or bank, such Public Shareholders must notify their broker or bank that they elect to separate the Haymaker Units into the underlying SPAC Class A Ordinary Shares and SPAC Public Warrants. Your nominee must send written instructions by facsimile to Continental. Such written instructions must include the number of Haymaker Units to be split and the nominee holding such units. Your nominee must also initiate electronically, using DTC’s DWAC system, a withdrawal of the relevant units and a deposit of the corresponding number of Public Shares and SPAC Public Warrants. This must be completed far enough in advance to permit your nominee to exercise your redemption rights with respect to the Public Shares following the separation of such Public Shares from the Haymaker Units. While this is typically done electronically on the same business day, you should allow at least one full business day to accomplish the separation. If you fail to cause your to be separated in a timely manner, you will likely not be able to exercise your redemption rights. If a holder holds Haymaker Units registered in its own name, the holder must contact Continental Stock Transfer & Trust Company, Haymaker’s transfer agent, directly and instruct it to do so.
The redemption rights include the requirement that a holder must identify itself to Haymaker in order to validly redeem its public shares. Public Shareholders (other than the Initial Shareholders) may elect to exercise their redemption rights with respect to their Public Shares regardless of whether they vote “FOR” or “AGAINST” the Business Combination Proposals. If the Business Combination is approved and consummated, and if a Public Shareholder properly exercises its redemption right with respect to all or a portion of the Public Shares that it holds and timely delivers its public shares to Continental, then prior to the Domestication Effective Time, the SPAC will redeem such Public Shares for a per-share redemption price, payable in cash, equal to the aggregate amount then on deposit in the Trust Account, calculated as of two business days prior to the consummation of the Business Combination, including interest earned on the trust account (such interest shall be net of taxes payable) and not previously released to the SPAC to pay its taxes, divided by the number of then issued public shares. For illustrative purposes, as of the record date, this would have amounted to approximately $[•] per issued and outstanding Public Share. If a Public Shareholder exercises its redemption rights in full, then it will not own Public Shares or shares of PubCo Class A Common Stock following the redemption.
Prior to exercising redemption rights, shareholders should verify the market price of the SPAC Class A Ordinary Shares as they may receive higher proceeds from the sale of their SPAC Class A Ordinary Shares in the public market than from exercising their redemption rights if the market price per share is higher than the redemption price. Haymaker cannot assure you that you will be able to sell the SPAC Class A Ordinary Shares in the open market, even if the market price per share is higher than the redemption price stated above, as there may not be sufficient liquidity in the SPAC Class A Ordinary Shares when you wish to sell your shares.
If you exercise your redemption rights, the SPAC Class A Ordinary Shares will cease to be outstanding immediately prior to the Business Combination and will only represent the right to receive a pro rata share of the aggregate amount on deposit in the Trust Account. You will no longer own those shares and will have no right to participate in, or have any interest in, New Suncrete’s future growth following the Business Combination, if any. You will be entitled to receive cash for these shares only if you properly and timely demand redemption.
117
If the Business Combination is not approved and Haymaker does not consummate an Initial Business Combination within the Combination Period, it will be required to liquidate and dissolve, and the remaining funds in the Trust Account shall be distributed to the Public Shareholders in accordance with the Existing Organizational Documents and the SPAC Public Warrants will expire worthless.
Appraisal Rights
There are no appraisal rights available to holders of SPAC Class A Ordinary Shares, SPAC Class B Ordinary Shares or SPAC Warrants in connection with the Business Combination under the Companies Act (Revised) of the Cayman Islands or the DGCL.
Proxy Solicitation Costs
Haymaker is soliciting proxies on behalf of the Haymaker Board. This solicitation is being made by mail but also may be made by telephone or in person. Haymaker and its directors, officers, and employees may also solicit proxies in person. Haymaker will file with the SEC all scripts and other electronic communications as proxy soliciting materials. Haymaker will bear the cost of the solicitation.
Haymaker has engaged Sodali to assist in the proxy solicitation process. Haymaker will pay that firm a fee of $22,500 plus disbursements. Haymaker will reimburse Sodali for reasonable out-of-pocket expenses and will indemnify Sodali and its affiliates against certain claims, liabilities, losses, damages, and expenses. Haymaker will ask banks, brokers and other institutions, nominees, and fiduciaries to forward the proxy materials to their principals and to obtain their authority to execute proxies and voting instructions. Haymaker will reimburse them for their reasonable expenses.
Special Meeting of Warrantholders
General
Haymaker is furnishing this proxy statement/prospectus to its warrantholders as part of the solicitation of proxies by the Haymaker Board for use at the Warrantholders’ Meeting to be held on [•], 2026, and at any adjournment thereof. This proxy statement/prospectus is first being furnished to Haymaker’s warrantholders on or about [•], 2026. This proxy statement/prospectus provides you with information you need to know to be able to vote or instruct your vote to be cast at the Warrantholders’ Meeting.
All SPAC Public Warrantholders of Haymaker as of the record date, or their duly appointed proxies, may attend the Warrantholders’ Meeting. For the purpose of satisfying requirements of The Companies Act (Revised) of the Cayman Islands, the Warrantholders’ Meeting will be conducted at a physical location. However, Haymaker is also providing a live webcast of the Warrantholders’ Meeting via a virtual meeting format. Haymaker encourages you to attend the Warrantholders’ Meeting virtually via live webcast by visiting http://[•].
To attend online and participate in the Warrantholders’ Meeting, SPAC Public Warrantholders of record will need to visit and enter the control number provided on their proxy card, regardless of whether they pre-registered.
Date, Time and Place
The Warrantholders’ Meeting will be held in person on [•], 2026, at [•], Eastern Time, at the offices of DLA Piper LLP (US), 1251 Avenue of the Americas, New York, New York 10020, or such other date, time and place to which such meeting may be adjourned, to consider and vote upon the Warrant Proposals. Haymaker is also planning for the Warrantholders’ Meeting to be held virtually pursuant to the procedures described in this proxy statement/prospectus, but the physical location of the Warrantholders’ Meeting will remain at the location specified above for the purposes of The Companies Act (Revised) of the Cayman Islands and the Existing Organizational Documents.
Purpose of the Warrantholders’ Meeting
At the Warrantholders’ Meeting, Haymaker is asking the holders of SPAC Public Warrants to consider and vote upon the Warrant Proposals.
118
Voting Power; Record Date
You will be entitled to vote or direct votes to be cast at the Warrantholders’ Meeting if you owned SPAC Public Warrants at the close of business on [•], 2026, which is the record date for the Warrantholders’ Meeting. You are entitled to one vote for each SPAC Public Warrant that you owned as of the close of business on the record date. If your shares are held in “street name” or are in a margin or similar account, you should contact your broker, bank, or other nominee to ensure that votes related to the shares you beneficially own are properly counted. On the record date, there were 11,500,000 SPAC Public Warrants outstanding.
Quorum and Required Vote for Warrant Proposals
A quorum of Haymaker’s SPAC Public Warrantholders is necessary to hold a valid meeting. A quorum will be present at the Warrantholders’ Meeting if holders of at least a majority of the SPAC Public Warrants will count as present for the purposes of establishing a quorum.
Voting Your Shares
Each SPAC Public Warrant that you own in your name entitles you to one vote on each of the Warrant Proposals. Your one or more proxy cards show the number of SPAC Public Warrants that you own. There are several ways to vote your SPAC Public Warrants:
•
You can vote your SPAC Public Warrants by completing, signing, dating, and returning the enclosed proxy card in the postage-paid envelope provided. If you hold your SPAC Public Warrants in “street name” through a bank, broker, or other nominee, you will need to follow the instructions provided to you by your bank, broker, or other nominee to ensure that your SPAC Public Warrants are represented and voted at the Warrantholders’ Meeting. If you vote by proxy card, your “proxy,” whose name is listed on the proxy card, will vote your SPAC Public Warrants as you instruct on the proxy card. If you sign, date, and return your proxy card without indicating how you wish to vote, your proxy will be voted “FOR” each of the Warrant Proposals. If you fail to return your proxy card or fail to instruct your bank, broker, or other nominee how to vote, and do not attend the Warrantholders’ Meeting virtually or in person, the effect will be, among other things, that your SPAC Public Warrants will not be counted for purposes of determining whether a quorum is present at the Warrantholders’ Meeting and will not be voted. An abstention or broker non-vote will be counted towards the quorum requirement but will not count as a vote cast at the Warrantholders’ Meeting.
•
You can attend the Warrantholders’ Meeting virtually and vote online even if you have previously voted by submitting a proxy pursuant to any of the methods noted above. However, if your SPAC Public Warrants are held in the name of your broker, bank, or other nominee, you must get a proxy from the broker, bank, or other nominee. That is the only way that Haymaker can be sure that the broker, bank, or nominee has not already voted your SPAC Public Warrants.
Revoking Your Proxy
If you give a proxy, you may revoke it at any time before the Warrantholders’ Meeting or at such meeting by doing any one of the following:
•
you may send another proxy card with a later date;
•
you may notify Haymaker’s secretary, in writing, before the Warrantholders’ Meeting that you have revoked your proxy; or
•
you may attend the Warrantholders’ Meeting virtually, revoke your proxy, and vote online, as indicated above.
No Additional Matters May Be Presented at the Warrantholders’ Meeting
The Warrantholders’ Meeting has been called to consider only the approval of the Warrant Proposals. Accordingly, no other matters may be considered at the Warrantholders’ Meeting.
119
Who Can Answer Your Questions About Voting Your SPAC Public Warrants
If you have any questions about how to vote or direct a vote in respect of your SPAC Public Warrants, you may contact Sodali, Haymaker’s proxy solicitor, at:
Sodali & Co.
430 Park Avenue, 14th Floor
New York, New York 10022
Stockholders Call Toll-Free in North America: (800) 662-5200
Outside of North America Call Collect: (203) 658-94000
E-mail: HYAC@investor.sodali.com.
430 Park Avenue, 14th Floor
New York, New York 10022
Stockholders Call Toll-Free in North America: (800) 662-5200
Outside of North America Call Collect: (203) 658-94000
E-mail: HYAC@investor.sodali.com.
Proxy Solicitation Costs
Haymaker is soliciting proxies on behalf of the Haymaker Board. This solicitation is being made by mail but also may be made by telephone or in person. Haymaker and its directors, officers, and employees may also solicit proxies in person. Haymaker will file with the SEC all scripts and other electronic communications as proxy soliciting materials. Haymaker will bear the cost of the solicitation.
Haymaker has engaged Sodali to assist in the proxy solicitation process. Haymaker will pay that firm a fee of $22,500 plus disbursements. Haymaker will reimburse Sodali for reasonable out-of-pocket expenses and will indemnify Sodali and its affiliates against certain claims, liabilities, losses, damages, and expenses. Haymaker will ask banks, brokers and other institutions, nominees, and fiduciaries to forward the proxy materials to their principals and to obtain their authority to execute proxies and voting instructions. Haymaker will reimburse them for their reasonable expenses.
120
THE BUSINESS COMBINATION
This section of the proxy statement/prospectus describes the material provisions of the Business Combination Agreement and the transactions contemplated thereby, but does not purport to describe all of the terms of the Business Combination Agreement. The following summary is qualified in its entirety by reference to the complete text of the Business Combination Agreement, a copy of which is attached as Annex A hereto. You are urged to read the Business Combination Agreement in its entirety because it is the primary legal document that governs the Business Combination.
The Business Combination Agreement contains representations, warranties and covenants that the respective parties made to each other as of the date of the Business Combination Agreement or other specific dates. The assertions embodied in those representations, warranties, and covenants were made and will be made for purposes of the contract among the respective parties and are subject to important qualifications and limitations agreed to by the parties in connection with negotiating the Business Combination Agreement. The representations, warranties, and covenants in the Business Combination Agreement are also modified in important part by the underlying disclosure schedules, which we refer to as the “Schedules,” which are not filed publicly and which are subject to a contractual standard of materiality different from that generally applicable to shareholders and were used for the purpose of allocating risk among the parties rather than establishing matters as facts. Accordingly, you should not rely on the representations and warranties in the Business Combination Agreement as characterizations of the actual state of facts about the respective parties. We do not believe that the Schedules contain information that is material to an investment decision. Moreover, information concerning the subject matter of the representations and warranties may change after the date of the Business Combination Agreement, which subsequent information may or may not be fully reflected in Haymaker’s or New Suncrete’s public disclosures. However, each of Haymaker and New Suncrete acknowledges that its public disclosures must include any material information necessary to provide investors with a materially complete understanding of the Business Combination Agreement. Therefore, to the extent that specific material facts exist that contradict the representations, warranties, and covenants in the Business Combination Agreement, corrective disclosures will be provided. Furthermore, if subsequent information concerning the subject matter of the representations, warranties, and covenants in the Business Combination Agreement is not fully reflected in Haymaker’s and/or New Suncrete’s public disclosures, Haymaker and/or New Suncrete will update such disclosures to include any material information necessary to provide investors with a materially complete understanding of the disclosures in the Business Combination Agreement.
Capitalized terms used but not defined herein shall have the meanings ascribed to such terms in the Business Combination Agreement.
General: Structure of the Business Combination
Pursuant to the Business Combination Agreement, and subject to the terms and conditions contained therein, the Business Combination will be effected in three steps: (1) on the Closing Date, the Domestication, (2) on the Closing Date and immediately following the Domestication, the Initial Merger, with SPAC surviving the Initial Merger as a wholly owned subsidiary of PubCo; and (3) on the Closing Date and immediately following the Initial Merger and the Acquisition Merger, with Suncrete surviving the Acquisition Merger as a wholly owned subsidiary of New Suncrete.
Conversion of Securities
At the Domestication Effective Time, by virtue of the Domestication and without any action on the part of the SPAC, any of the Merger Subs, Suncrete, PubCo or the holders of any of the following securities:
(a)
each SPAC Class B Ordinary Share, that is issued and outstanding immediately prior to the Domestication Effective Time will convert automatically, on a one-for-one basis, into a share of SPAC Class B Common Stock;
(b)
each SPAC Class A Ordinary Share, that is then-issued and outstanding will convert automatically, on a one-for-one basis, into a share of SPAC Class A Common Stock;
(c)
each SPAC Cayman Unit that is then issued and outstanding will convert automatically, on a one-for-one basis, into a SPAC Delaware Unit; and
121
(d)
each then issued and outstanding SPAC Cayman Warrant will convert automatically, on a one-for-one basis, into a SPAC Delaware Warrant, pursuant to and in accordance with the Warrant Agreement.
At the Initial Merger Effective Time, by virtue of the Initial Merger and without any action on the part of the SPAC, any of the Merger Subs, Suncrete, PubCo or the holders of any of the following securities:
(a)
each share of Common Stock of Merger Sub I, par value $0.0001 per share, issued and outstanding immediately prior to the Initial Merger Effective Time will be redeemed for par value;
(b)
each share of SPAC Class A Common Stock issued and outstanding immediately prior to the Initial Merger Effective Time will be canceled and converted into one share of PubCo Class A Common Stock;
(c)
each share of SPAC Class B Common Stock issued and outstanding immediately prior to the Initial Merger Effective Time will be canceled and converted into one share of PubCo Class B Common Stock;
(d)
each then-outstanding and unexercised SPAC Delaware Warrant will automatically be assumed and converted into an Assumed SPAC Warrant; and
(e)
each SPAC Delaware Unit issued and outstanding immediately prior to the Initial Merger Effective Time will be detached into one share of PubCo Class A Common Stock and one-half of one Assumed SPAC Warrant.
Prior to the Acquisition Merger Effective Time, Management Aggregator will distribute to its members, the Management Aggregator Distribution.
At the Acquisition Merger Effective Time, by virtue of the Acquisition Merger and without any action on the part of the SPAC, any of the Merger Subs, Suncrete, PubCo or the holders of any of the following securities:
(a)
each Company Common Unit (other than any Company Incentive Units) issued and outstanding immediately prior to the Acquisition Merger Effective Time will be canceled and converted into the right to receive, in the aggregate, shares of PubCo Class B Common Stock and PubCo Class A Common Stock, as applicable, equal to the Company Common Unit Exchange Ratio;
(b)
each Company Preferred Unit issued and outstanding immediately prior to the Acquisition Merger Effective Time will be canceled and converted into the right to receive shares of PubCo Class B Common Stock and PubCo Class A Common Stock, as applicable, equal to the Company Preferred Unit Exchange Ratio;
(c)
each Company Senior Preferred Unit issued and outstanding immediately prior to the Acquisition Merger Effective Time will be canceled and converted into the right to receive a cash payment in the amount equal to the Unreturned Senior Preferred Contribution (as defined in the Company LLC Agreement) with respect to such Company Senior Preferred Unit, calculated in accordance with the terms set forth in the Company LLC Agreement;
(d)
each Company Incentive Unit issued and outstanding immediately prior to the Acquisition Merger Effective Time will be automatically cancelled and converted into a Rollover Equity Award; provided, that each holder of a Rollover Equity Award will enter into a side letter agreement at the Acquisition Merger Effective Time pursuant to which each such holder will agree that their Rollover Equity Award will be subject to the same terms and conditions (including applicable vesting, expiration and forfeiture provisions) that applied to such Company Incentive Unit immediately prior to the Acquisition Merger Effective Time;
(e)
each Company Unit held in treasury of Suncrete as of immediately prior to the Acquisition Merger Effective Time will thereupon be cancelled without any conversion thereof and no payment or distribution will be made within respect thereto;
122
(f)
each share of PubCo Class B Common Stock issued and outstanding immediately prior to the Acquisition Merger Effective Time will be converted into and exchanged, on a one-for-one basis, into one share of PubCo Class A Common Stock (subject to clause (h) below);
(g)
each Unit of Merger Sub II issued and outstanding immediately prior to the Acquisition Merger Effective Time will be converted into and exchanged for one validly issued, fully paid and non-assessable unit of Suncrete;
(h)
upon the Sponsor Distribution to Dothan Independent, each Dothan Founder Share will be converted into and exchanged, on a one-for-one basis, into one share of PubCo Class B Common Stock; and
(i)
subject to the receipt by Suncrete prior to the Acquisition Merger Effective Time of the necessary waivers, approvals, consents or authorizations and the satisfaction of certain contractual requirements, PubCo will issue 2,500,000 shares of PubCo Class B Common Stock to Dothan Independent.
In addition, immediately prior to the Domestication Effective Time, SPAC will redeem all of the issued and outstanding SPAC Public Warrants at $1.00 per SPAC Public Warrant in the Warrant Redemption, which redemption will be effected by SPAC by way of an amendment to the Warrant Agreement if the proposal to effectuate such amendment is approved by a majority of the number of the then outstanding SPAC Warrantholders.
Representations, Warranties and Covenants
The Business Combination Agreement contains representations and warranties of (i) Suncrete and (ii) SPAC, Merger Subs and PubCo that are customary for transactions of this nature. The Business Combination Agreement also contains certain covenants of the parties, including, among others, covenants requiring that (a) the parties will conduct their respective businesses in the ordinary course through the Acquisition Merger Effective Time, subject to certain exceptions, (b) the parties will take all actions necessary or reasonably requested by another party to cause the PubCo Common Stock to be issued in connection with the Mergers and the Assumed SPAC Warrants (and the PubCo Class A Common Stock issuable upon exercise thereof) to be approved for listing on the New York Stock Exchange at the closing of the Acquisition Merger, (c) SPAC and Suncrete will (x) not solicit or negotiate with third parties regarding alternative transactions and will comply with certain related restrictions and (y) comply with the exclusivity obligations described below, (d) the parties will jointly prepare (and PubCo and Suncrete will file as co-registrants with the SEC the Registration Statement for the purpose of registering under the Securities Act, the shares of PubCo Common Stock and Assumed SPAC Warrants to be issued in connection with the Mergers (which Registration Statement will contain a proxy statement / prospectus for the purpose of soliciting proxies from SPAC’s shareholders to vote in favor of adoption and approval of the Business Combination Agreement and the transactions contemplated by the Business Combination Agreement), the Required SPAC Proposals (as defined in the Business Combination Agreement) and certain other matters at the SPAC Shareholders’ Meeting and Warrantholders’ Meeting), (e) the parties will cooperate in obtaining necessary approvals from governmental agencies, including under the HSR Act, and (f) SPAC and Suncrete will use their respective commercially reasonable efforts to enable SPAC to redeem or repurchase all of the issued and outstanding SPAC Cayman Warrants or SPAC Delaware Warrants, as applicable (other than any SPAC Cayman Warrants or SPAC Delaware Warrants held by the Sponsor), prior to or concurrently with the Closing Date, and upon SPAC’s request, Suncrete or PubCo will loan to SPAC amounts required for such redemption or repurchase (other than any SPAC Warrants held by the Sponsor) pursuant to documentation satisfactory to SPAC and Suncrete.
No Survival
The representations, warranties, covenants, obligations, and other agreements of Suncrete, SPAC, Merger Sub I, Merger Sub II, and PubCo contained in the Business Combination Agreement or any certificate or instrument delivered pursuant to the Business Combination Agreement will terminate at the Acquisition Merger Effective Time, and there will be no liability after the Acquisition Merger Effective Time in respect thereof, and only the covenants and agreements that by their terms survive the Acquisition
123
Merger Effective Time and certain miscellaneous provisions of the Business Combination Agreement will survive the Acquisition Merger Effective Time.
Acquisition Closing
The Acquisition Closing will occur on the same day as, but immediately after, the Initial Closing, and in no event later than three business days following the satisfaction or waiver of all of the conditions to the Acquisition Closing (other than those conditions that by their nature are to be satisfied at the Acquisition Closing, but subject to the satisfaction or waiver of those conditions at such time).
Conduct of Business Pending the Business Combination
Suncrete agreed that, between the date of the Business Combination Agreement and the Acquisition Merger Effective Time or the earlier termination of the Business Combination Agreement, except as (a) expressly contemplated by any other provision of the Business Combination Agreement or any ancillary agreement thereto, (b) set forth in the Company Disclosure Schedules or (c) required by applicable law, unless SPAC otherwise consents in writing (which consent may not be unreasonably withheld, conditioned or delayed), it will use reasonable best efforts to conduct its business, and cause its subsidiaries to use reasonable best efforts to conduct their respective businesses, in the ordinary course. Suncrete agreed to use its reasonable best efforts to preserve substantially intact the business organization of Suncrete and its subsidiaries, keep available the services of the current officers, key employees and consultants of Suncrete and its subsidiaries, and preserve, in all material respects, the current relationships of Suncrete and its subsidiaries with customers, suppliers and other persons with which Suncrete or any of its subsidiaries has significant business relations, except as Suncrete deems reasonably prudent in the conduct of its and its subsidiaries business (on a consolidated basis). In addition to the general covenants above, Suncrete agreed that prior to the Acquisition Merger Effective Time, subject to specified exceptions, it will not, and will cause its subsidiaries not to, without the prior written consent of SPAC (which consent may not be unreasonably withheld, conditioned or delayed):
•
amend or otherwise change its existing organizational documents, or authorize or issue any class of equity securities other than Company Units;
•
adopt or enter into a plan of complete or partial liquidation, dissolution, merger, consolidation, restructuring, recapitalization or other reorganization of Suncrete (other than the Mergers);
•
issue, sell, pledge, dispose of, grant or encumber, or authorize the issuance, sale, pledge, disposition, grant or encumbrance, directly or indirectly, of, any equity securities of Suncrete or any of its subsidiaries or any material assets of Suncrete or its subsidiaries, subject to certain exceptions;
•
declare, set aside, make or pay any dividend or other distribution, payable in cash, stock, property or otherwise, with respect to any of its capital stock, subject to certain exceptions;
•
acquire (including by merger, consolidation, or acquisition of equity securities or substantially all of the assets or any other business combination) any person or any division thereof, acquire any equity securities in, or enter into a joint venture with, any other entity (excluding, for the avoidance of doubt, any wholly owned subsidiary), if such acquisition, transaction or agreement would require the preparation of financial statements of the acquired business pursuant to Regulation S-X Rule 3-05;
•
reclassify, combine, split, subdivide or redeem, or purchase or otherwise acquire, directly or indirectly, any of its capital stock, subject to certain exceptions;
•
incur any indebtedness for borrowed money, issue any debt securities or assume, guarantee or endorse the obligations of any person, or intentionally grant any security interest in any of its assets, subject to certain exceptions;;
•
make any loans, advances or capital contributions to, any other person (including to any of its officers, directors, agents or consultants), in each case, in excess of $1,000,000, individually or in the aggregate, or make any material adverse change in its existing borrowing or lending arrangements for or on behalf of such persons, subject to certain exceptions;
124
•
make any material capital expenditures (or commit to making any capital expenditures) in excess of $5,000,000, individually or in the aggregate, other than any capital expenditure (or series of related capital expenditures) subject to certain exceptions;
•
adopt or enter into, amend or terminate any equity compensation plan, except in the ordinary course of business or as required by applicable law;
•
adopt or enter into, amend or terminate any collective bargaining agreement, collective agreement, or any other contract or agreement with a labor union, works council, trade union, or similar representative of employees;
•
grant any discretionary bonus or special remuneration or noncash benefit or grant any material increase in the compensation, incentives or benefits paid, payable, or to become payable to any current or former service provider, except for increases in salary or hourly wage rates made in the ordinary course of business;
•
enter into any new, or materially amend any existing, retention, employment, employee incentive, severance, change in control or termination agreement with any current or former service provider
•
accelerate or commit to accelerate the funding, payment, or vesting of any compensation or benefits to any current or former service provider or holder of Company Incentive Units;
•
hire, terminate (other than for cause), furlough or temporarily lay off any employee or other service provider with an annual compensation opportunity in excess of $150,000 or who is or would be entitled by agreement, policy or practice to any severance payments or benefits or any bonus or accelerated vesting;
•
waive, release, amend or fail to enforce the restrictive covenant obligations of any employee or other service provider;
•
make any material change in any method of financial accounting or financial accounting principles, policies, procedures or practices, subject to certain exceptions;
•
amend any material tax return, change any method of tax accounting, make, change or rescind any material election relating to taxes, or settle or compromise any material U.S. federal, state, local or non-U.S. tax audit, assessment, tax claim or other controversy relating to taxes;
•
knowingly fail to use reasonable best efforts to protect the confidentiality of any material trade secrets constituting company-owned intellectual property;
•
permit any material item of company-owned intellectual property to lapse or to be abandoned, invalidated, dedicated to the public, or disclaimed or otherwise become unenforceable or fail to perform or make any applicable filings, recordings or other similar actions or filings, or fail to pay all required fees and taxes required to maintain and protect its interest in material items of company-owned intellectual property;
•
waive, release, assign, settle or compromise any action or threatened action, other than waivers, releases, assignments, settlements or compromises that are solely monetary in nature and do not exceed $1,000,000 individually or $2,000,000 in the aggregate, in each case in excess of insurance proceeds;
•
voluntarily fail to maintain or cancel without replacing any coverage under any insurance policy in form and amount equivalent in all material respects to the insurance coverage currently maintained with respect to Suncrete and its subsidiaries and their assets and properties or change coverage in a manner materially detrimental to Suncrete and its subsidiaries, taken as a whole, any material insurance policy insuring the business of Suncrete or any of its subsidiaries;
•
fail to use reasonable best efforts to keep current and in full force and effect without replacement, or to comply in all material respects with the requirements of, any permit that is material to the conduct of the business of Suncrete and its subsidiaries taken as a whole; or
•
enter into any binding agreement or otherwise make a binding commitment to do any of the foregoing.
125
Registration Statement; Proxy Statement
As promptly as practicable after the execution of the Business Combination Agreement, SPAC and PubCo agreed to jointly prepare and file with the SEC the Registration Statement of which this proxy statement/prospectus forms a part in connection with the registration under the Securities Act of the shares of PubCo Class A Common Stock to be issued or issuable to the equityholders of Suncrete and Parent pursuant to the Business Combination Agreement, which Registration Statement includes a proxy statement in preliminary form relating to the Shareholders’ Meeting (including any adjournment thereof) to be held to consider the Proposals. Each party has agreed to use reasonable best efforts to cause the Registration Statement to comply in all material respects with all applicable legal requirements, respond to and resolve SEC comments as promptly as reasonably practicable, cause the Registration Statement to be declared effective as promptly as practicable and keep the Registration Statement effective as long as is necessary to consummate the Business Combination.
Suncrete Approval and PubCo Stockholder Approval
Suncrete will (a) obtain and deliver to SPAC the Requisite Suncrete Approval (i) in the form of a written consent executed by certain equityholders of Suncrete and Parent, as soon as reasonably practicable after the Registration Statement is declared effective under the Securities Act and delivered or otherwise made available to stockholders, and in any event within five business days after the Registration Statement is declared effective, and (ii) in accordance with the terms and subject to the conditions of Suncrete’s organizational documents, and (b) take all other action necessary or advisable to secure the Requisite Suncrete Approval and, if applicable, any additional consents or approvals of its equityholders related thereto. If Suncrete fails to deliver the Written Consent to SPAC within five business days of the Registration Statement becoming effective, SPAC will have the right to terminate the Business Combination Agreement subject to the terms thereof.
Haymaker’s Extraordinary General Meeting
SPAC agreed to call and hold the Shareholders’ Meeting as promptly as practicable after the date on which this Registration Statement becomes effective for the purpose of voting solely upon the Proposals, and to use its reasonable best efforts to hold the Shareholders’ Meeting as soon as practicable after the date on which this Registration Statement becomes effective; provided, that SPAC may (or, upon the receipt of a request to do so from Suncrete, will) postpone or adjourn the Shareholders’ Meeting on one or more occasions for up to 30 days in the aggregate (or, if earlier, until June 9, 2026 (the “Outside Date”) upon the good faith determination by the SPAC Board that such postponement is reasonably necessary and appropriate to solicit additional proxies to obtain approval of the Proposals or otherwise take actions consistent with SPAC’s obligations). SPAC has agreed to use its reasonable best efforts to obtain the approval of the Proposals at the Shareholders’ Meeting, including by soliciting from its shareholders proxies as promptly as possible in favor of the Proposals, and to take all other action necessary or advisable to secure the required votes of its shareholders. SPAC agreed, through the SPAC Board, to recommend to its shareholders that they approve the Proposals and to include the recommendation of the SPAC Board in this proxy statement/prospectus (the “SPAC Recommendation”). Neither the SPAC Board nor any committee thereof will (a) withdraw, modify, amend or qualify (or propose to withdraw, modify, amend or qualify publicly) the SPAC Recommendation, or fail to include the SPAC Recommendation in the Registration Statement; or (b) approve, recommend or declare advisable (or publicly propose to do so) any merger, consolidation, or acquisition of shares or assets or any other business combination involving SPAC and any other corporation, partnership or other business organization other than Suncrete and subsidiaries of Suncrete (a “SPAC Alternative Transaction”).
Notwithstanding (a) the making of any inquiry or proposal with respect to a SPAC Alternative Transaction or (b) anything to the contrary contained in the Business Combination Agreement, unless the Business Combination Agreement has been earlier validly terminated, (i) in no event will SPAC or Merger Subs execute or enter into any agreement in principle, confidentiality agreement, letter of intent, memorandum of understanding, term sheet, acquisition agreement, merger agreement, option agreement, joint venture agreement, partnership agreement or other written arrangement relating to any SPAC Alternative Transaction or terminate the Business Combination Agreement in connection therewith and (ii) SPAC and
126
Merger Subs will otherwise remain subject to the terms of the Business Combination Agreement, including SPAC’s obligation to use reasonable best efforts to obtain the approval of the Proposals at the Shareholders’ Meeting.
Exclusivity
From the date of the Business Combination Agreement and ending on the earlier of (a) the Acquisition Closing and (b) the valid termination of the Business Combination Agreement, none of Suncrete, SPAC, Merger Subs or PubCo will cause their respective subsidiaries and its and their respective representatives not to, directly or indirectly, (i) enter into, solicit, initiate, knowingly facilitate, knowingly encourage or continue any discussions or negotiations with, or knowingly encourage any inquiries or proposals by, or participate in any negotiations with, or provide any information to, or otherwise cooperate in any way with, any person or other entity or “group” within the meaning of Section 13(d) of the Exchange Act, concerning (A) in the case of Suncrete, (1) sale of any material assets of Suncrete and its subsidiaries, taken as a whole, (2) sale of equity securities of Suncrete or one or more of its subsidiaries, or (3) merger, joint venture, consolidation, liquidation, dissolution or similar transaction involving Suncrete or one or more of its subsidiaries, taken as a whole, in each case, other than with SPAC and its representatives (a “Suncrete Alternative Transaction” and together with SPAC Alternative Transaction, each an “Alternative Transaction”), and (B) in the case of SPAC and Merger Subs, any SPAC Alternative Transaction, (ii) in the case of Suncrete, amend or grant any waiver or release under any standstill or similar agreement with respect to any class of equity securities of Suncrete or any of its subsidiaries in connection with any proposal or offer that could reasonably be expected to lead to a Suncrete Alternative Transaction, (iii) approve, endorse or recommend, or propose publicly to approve, endorse or recommend, any Alternative Transaction, (iv) approve, endorse, recommend, execute or enter into any agreement in principle, confidentiality agreement, letter of intent, memorandum of understanding, term sheet, acquisition agreement, merger agreement, option agreement, joint venture agreement, partnership agreement or other written arrangement relating to any Alternative Transaction or any proposal or offer that could reasonably be expected to lead to Alternative Transaction, (v) commence, continue or renew any due diligence investigation regarding any Alternative Transaction or (vi) resolve or agree to do any of the foregoing or otherwise authorize or permit any of their respective representatives to take any such action. Each of Suncrete and PubCo, on the one hand, and SPAC and Merger Subs, on the other hand, agreed to, and to direct their respective affiliates and representatives acting on their behalf to, immediately cease any and all existing discussions or negotiations with any person conducted prior to the execution of the Business Combination Agreement with respect to any Alternative Transaction. Any violation of the foregoing restrictions by SPAC and Merger Subs or their respective affiliates or representatives will be deemed to be a breach under the Business Combination Agreement.
From the date of the Business Combination Agreement and ending on the earlier of (a) the Acquisition Closing and (b) the valid termination of the Business Combination Agreement, each of Suncrete and SPAC agreed to notify the other party promptly after receipt of any (i) inquiry or proposal with respect to an Alternative Transaction, (ii) inquiry that would reasonably be expected to lead to an Alternative Transaction or (iii) request for non-public information relating to the party or any of its subsidiaries, or for access to the business, properties, assets, personnel, books or records of Suncrete or any of its subsidiaries by any third party, in each case that is related to or that would reasonably be expected to lead to an Alternative Transaction. In such notice, the party giving the notice will identify the third party making any such inquiry, proposal, indication or request with respect to an Alternative Transaction and provide the details of the material terms and conditions of any such inquiry, proposal, indication or request. The party who received the inquiry will keep the other party informed, on a reasonably current and prompt basis, of the status and material terms of any such inquiry, proposal, indication or request with respect to an Alternative Transaction, including the material terms and conditions thereof any material amendments or proposed amendments. If any inquiry or proposal regarding a Suncrete Alternative Transaction does not involve another special purpose acquisition company or shell company, a reverse merger, or other similar business combination or transaction, then Suncrete shall not be required to inform SPAC of the identity of the third-party making such inquiry or proposal or provide details of the material terms of such inquiry or proposal.
If either party receives any inquiry or proposal as described above, then that party has agreed to notify such inquirer in writing that the party receiving the inquiry is subject to an exclusivity agreement with respect to the Alternative Transaction that prohibits them from considering such inquiry or proposal.
127
Stock Exchange Listing
Each of SPAC, Suncrete and PubCo will use its reasonable best efforts to cause the PubCo Class A Common Stock and the Assumed SPAC Warrants (and the PubCo Class A Common Stock issuable upon exercise thereof) to be issued in connection with the Business Combination to be approved for listing on the NYSE, or another national securities exchange mutually agreed to by the parties, at the Acquisition Closing. Until the Initial Closing, SPAC will use its reasonable best efforts to keep the SPAC Units, SPAC Class A Ordinary Shares and SPAC Warrants listed for trading on the NYSE.
Payment of Transaction Costs
All expenses incurred in connection with the Business Combination Agreement and the Business Combination will be paid by the party incurring such expenses, whether or not the Business Combination is consummated; provided that SPAC and Suncrete will each pay one half of the fees and expenses incurred in connection with the following: the preparing and filing of the Registration Statement, the Shareholders’ Meeting, the listing of the PubCo Class A Common Stock issued in connection with the Business Combination on NYSE, all transfer, documentary, sales, use, real property, stamp, registration and other similar taxes, fees and costs (including any associated penalties and interest) incurred in connection with the Business Combination Agreement and the filing fee for the HSR Act. If the Business Combination Agreement is terminated without the consummation of the Mergers, Suncrete will pay 50% of SPAC’s fees and expenses incurred in connection with the transactions contemplated thereby, up to a maximum amount of $2,000,000.
Conditions to Consummation of the Business Combination Agreement
The obligations of Suncrete, SPAC, Merger Subs and PubCo to consummate the Business Combination are subject to the satisfaction or waiver by each of Suncrete and SPAC (where permissible) at or prior to the Acquisition Merger Effective Time of the following conditions:
•
the Written Consent having been delivered to SPAC;
•
the Condition Precedent Proposals having each been approved and adopted by the requisite affirmative vote of SPAC shareholders at the Shareholders’ Meeting in accordance with this proxy statement/prospectus, the DGCL, the Companies Act (Revised) of the Cayman Islands, SPAC’s Existing Organizational Documents and the rules and regulations of the NYSE;
•
no governmental authority having enacted, issued, or enforced any law, rule, regulation, judgment, decree, executive order or award which is then in effect and has the effect of making the transactions contemplated by the Business Combination Agreement illegal or otherwise prohibiting the consummation of the Business Combination and such transactions;
•
all required filings under the HSR Act having been completed and any applicable waiting period (and any extension thereof) applicable to the consummation of the Business Combination under the HSR Act having expired or been terminated;
•
the Registration Statement on Form S-4 of which this proxy statement/prospectus forms a part having been declared effective under the Securities Act and no stop order suspending the effectiveness of the Registration Statement being in effect, and no proceedings for purposes of suspending the effectiveness of the Registration Statement having been initiated or threatened by the SEC;
•
the shares of PubCo Class A Common Stock to be issued pursuant to the Business Combination Agreement and the Assumed SPAC Warrants (and the PubCo Class A Common Stock issuable upon exercise thereof) having been approved for listing on the NYSE, or another national securities exchange mutually agreed to by the parties, as of the Closing Date, subject only to official notice of issuance thereof; and
•
the Domestication and Initial Merger having been completed.
The obligations of Suncrete to consummate the Business Combination are subject to the satisfaction or waiver by Suncrete (where permissible) at or prior to Acquisition Merger Effective Time of the following additional conditions:
128
•
the accuracy of the representations and warranties of SPAC as determined in accordance with the Business Combination Agreement;
•
each of SPAC and Merger Subs having performed or complied in all material respects with all other agreements and covenants required by the Business Combination Agreement to be performed or complied with by them on or prior to the Acquisition Merger Effective Time;
•
PubCo having delivered to the Company counterpart signature pages to the Registration Rights Agreement, duly executed by PubCo and Sponsor;
•
SPAC having delivered to the Company evidence of the consummation of the transactions contemplated to occur prior to Closing and set forth in the A&R Sponsor Letter Agreement;
•
SPAC having delivered evidence of the cancellation and termination of the Sponsor Notes and the satisfaction and discharge of all outstanding amounts under the Sponsor Notes;
•
SPAC having delivered to the Company written resignations, dated as of the Closing Date, of certain directors and officers of SPAC as provided in the Business Combination Agreement;
•
SPAC having delivered to Suncrete a certificate, dated as of the Closing Date, signed by an officer of SPAC, certifying as to the satisfaction of certain conditions specified in the Business Combination Agreement; and
•
the Minimum Cash Condition.
The obligations of SPAC to consummate the Business Combination are subject to the satisfaction or waiver by SPAC (where permissible) at or prior to Acquisition Merger Effective Time of the following additional conditions:
•
the accuracy of the representations and warranties of Suncrete and PubCo as determined in accordance with the Business Combination Agreement;
•
Suncrete and PubCo having performed or complied in all material respects with all agreements and covenants required by the Business Combination Agreement to be performed or complied with by them on or prior to the Acquisition Merger Effective Time
•
PubCo shall have delivered to SPAC its duly executed counterpart signature page to the Registration Rights Agreement;
•
Suncrete having delivered to SPAC a customary officer’s certificate, dated as of the Closing Date, certifying as to the satisfaction of certain conditions specified in the Business Combination Agreement;
•
Suncrete having delivered to SPAC its duly executed counterpart signature page, as well as the duly executed counterpart signature page of Dothan Management to the Dothan Management Agreement Amendment; and
•
Suncrete having consummated the Project Thunder Transaction (as defined in the Company Disclosure Schedule).
At any time prior to the Acquisition Merger Effective Time, (a) SPAC may (i) extend the time for the performance of any obligation or other act of Suncrete or PubCo required under the Business Combination Agreement, (ii) waive any inaccuracy in the representations and warranties of Suncrete or PubCo contained in the Business Combination Agreement or in any document delivered by Suncrete or PubCo pursuant to the Business Combination Agreement and (iii) waive compliance with any agreement of Suncrete or PubCo or any condition to SPAC’s own obligations contained in the Business Combination Agreement and (b) Suncrete may (i) extend the time for the performance of any obligation or other act of SPAC or Merger Subs required under the Business Combination Agreement, (ii) waive any inaccuracy in the representations and warranties of SPAC or Merger Subs contained in the Business Combination Agreement or in any document delivered by SPAC and/or Merger Subs pursuant to the Business Combination Agreement and (iii) waive compliance with any agreement of SPAC or Merger Subs or any condition to Suncrete’s own obligations contained in the Business Combination Agreement, in each case to the extent permitted by applicable law and, in the case of SPAC, the Existing Organizational Documents. Any such extension or waiver must be set forth in an instrument in writing signed by the party or parties to be bound thereby.
129
Termination
The Business Combination Agreement may be terminated and the Business Combination may be abandoned at any time prior to the Acquisition Merger Effective Time, notwithstanding any requisite approval and adoption of the Business Combination Agreement and the transactions contemplated thereby by the securityholders of Suncrete or SPAC, as follows:
•
by mutual written consent of SPAC and Suncrete;
•
by either SPAC or Suncrete if the Acquisition Merger Effective Time will not have occurred prior to the Outside Date; provided, however, that the Business Combination Agreement may not be terminated by or on behalf of any party that either directly or indirectly through its affiliates is in breach or violation of any representation, warranty, covenant, agreement or obligation contained therein and such breach or violation is the principal cause of the failure of a condition to the Business Combination on or prior to the Outside Date;
•
by either SPAC or Suncrete if any governmental order has become final and non-appealable and has the effect of making consummation of the Business Combination illegal or otherwise preventing or prohibiting consummation of the Business Combination;
•
by Suncrete if any of the Condition Precedent Proposals fails to receive the requisite vote for approval at the Shareholders’ Meeting (subject to any adjournment or recess of such meeting);
•
by SPAC any time prior to Suncrete delivering the Written Consent in the event Suncrete fails to deliver the Written Consent to SPAC within five business days of the Registration Statement becoming effective;
•
by SPAC upon a breach of any representation, warranty, covenant or agreement on the part of Suncrete or PubCo set forth in the Business Combination Agreement, or if any representation or warranty of Suncrete or PubCo will have become untrue, in either case such that certain conditions set forth in the Business Combination Agreement would not be satisfied (a “Terminating Suncrete Breach”); provided, that SPAC has not waived such Terminating Suncrete Breach expressly in writing and SPAC and Merger Subs are not then in material breach of their representations, warranties, covenants or agreements in the Business Combination Agreement; provided, further, that, if such Terminating Suncrete Breach is curable by Suncrete and PubCo, SPAC may not terminate the Business Combination Agreement for so long as Suncrete and PubCo continue to exercise their reasonable efforts to cure such breach, unless such breach is not cured within 30 days after notice of such breach is provided by SPAC to Suncrete;
•
by Suncrete upon a breach of any representation, warranty, covenant or agreement on the part of the SPAC or Merger Subs set forth in the Business Combination Agreement, or if any representation or warranty of SPAC or Merger Subs will have become untrue, in either case such that certain conditions set forth in the Business Combination Agreement would not be satisfied (a “Terminating SPAC Breach”); provided, that Suncrete has not waived such Terminating SPAC Breach expressly in writing and Suncrete is not then in material breach of its representations, warranties, covenants or agreements in the Business Combination Agreement; provided, further, that, if such Terminating SPAC Breach is curable by SPAC and Merger Subs, Suncrete may not terminate the Business Combination Agreement for so long as SPAC and Merger Subs continue to exercise their reasonable efforts to cure such breach, unless such breach is not cured within 30 days after notice of such breach is provided by Suncrete to SPAC; or
•
by SPAC any time before Suncrete delivers unaudited and audited financial statements that are required to be included in the initial proxy statement and initial registration statement if Suncrete fails to deliver such financial statements to SPAC within 75 days of the date of the Business Combination Agreement.
Effect of Termination
If the Business Combination Agreement is terminated, the agreement will become void, and there will be no liability under the Business Combination Agreement on the part of any party thereto, except as set forth in the Business Combination Agreement (including reimbursement by Suncrete of up to $2,000,000 of
130
SPAC’s fees and expenses) or in the case of termination subsequent to fraud or a willful material breach of the Business Combination Agreement by a party thereto occurring prior to such termination.
Related Agreements
This section describes the material provisions of certain additional agreements entered into or to be entered into pursuant to the Business Combination Agreement, which we refer to as the “Related Agreements,” but does not purport to describe all of the terms thereof. The Related Agreements have been or will be filed with the SEC at a future date. Shareholders and other interested parties are urged to read such Related Agreements in their entirety.
Company Equityholder Support Agreement; Parent Lock-Up Agreement
Concurrently with the execution and delivery of the Business Combination Agreement, SPAC, Suncrete, and the Key Company Members entered into the Company Equityholder Support Agreement, pursuant to which the equityholders of Suncrete party thereto agreed, among other things, to vote in favor of the approval and adoption of the Business Combination and the transactions contemplated thereby. Certain equityholders of Suncrete have also agreed, subject to certain exceptions, not to directly or indirectly, (i) sell, assign, transfer (including by operation of law), permit the creation of any lien, pledge, dispose of or otherwise encumber any of its Suncrete securities, (ii) deposit any of its Suncrete securities into a voting trust or enter into a voting agreement or arrangement or grant any proxy or power of attorney with respect thereto, (iii) enter into any contract, option or other arrangement or undertaking with respect to the direct or indirect acquisition or sale, assignment, transfer (including by operation of law) or other disposition of any of its Suncrete securities or (iv) take any action that would have the effect of preventing or disabling the holder from performing its obligations under the Company Equityholder Support Agreement.
Further, pursuant to the Company Equityholder Support Agreements and the Parent Lock-Up Agreement, certain equityholders of Suncrete agreed not to, during the period commencing from the Closing Date and ending on the earlier of (i) the one year anniversary of the Closing Date and (ii) the date after the Closing Date on which PubCo consummates a liquidation, merger, share exchange, reorganization or other similar transaction with an unaffiliated third party that results in all of PubCo’s stockholders having the right to exchange their equity holdings in PubCo for cash, securities or other property: (A) lend, offer, pledge, hypothecate, encumber, donate, assign, sell, contract to sell, sell any option or contract to purchase, purchase any option or contract to sell, grant any option, right or warrant to purchase, establish or increase of a put equivalent position or liquidation with respect to or decrease of a call equivalent position, or otherwise transfer or dispose of, directly or indirectly, any of its Suncrete securities, or any securities of PubCo issued to such holder pursuant to the Business Combination Agreement, (B) enter into any swap or other arrangement that transfers to another, in whole or in part, any of the economic consequences of ownership of the Lock-up Securities, or (C) publicly announce the intention to do any of the foregoing, subject to certain exceptions. Notwithstanding the foregoing, pursuant to the Company Equityholder Support Agreement and the Parent Lock-Up Agreement, (i) 33.33% of the Lock-up Securities held by the applicable holder as of the Closing Date will be automatically released from the lock-up restrictions on the six month anniversary of the Closing Date and (ii) 33.33% of the Lock-up Securities held by the applicable holder as of the Closing Date will be automatically released from the lock-up restrictions on the nine month anniversary of the Closing Date.
The Company Equityholder Support Agreements and the Parent Lock-Up Agreement will terminate upon the earlier to occur of (a) the Acquisition Merger Effective Time (subject to the survival of certain provisions, including the lock-up provisions described in the paragraph above), (b) the date of the valid termination of the Business Combination Agreement in accordance with its terms, or (c) the effective date of a written agreement of Suncrete, PubCo and the equityholder terminating the Company Equityholder Support Agreement and/or the Parent Lock-Up Agreement, as applicable.
Registration Rights Agreement
In connection with the Initial Closing, PubCo, SPAC, and the Sponsor will enter into the Amended and Restated Registration Rights Agreement with respect to the existing Registration Rights Agreement, dated as of July 25, 2023, by and between SPAC and Sponsor and certain other equityholders of SPAC. In
131
addition, in connection with the Acquisition Closing, PubCo, Dothan Independent and certain members of Suncrete will enter into a Registration Rights Agreement, pursuant to which certain members of Suncrete will be granted customary registration rights with respect to the PubCo securities held by such parties following the closing of the Business Combination.
Sponsor Support Letter Agreement
Concurrently with the execution and delivery of the Business Combination Agreement, the Sponsor and certain officers and directors of SPAC entered into the Sponsor Support Agreement with Suncrete and PubCo, which supersedes the letter agreement dated July 25, 2023, among the SPAC, Sponsor and the Sponsor Related Parties. Pursuant to the Sponsor Support Agreement, among other things, Sponsor and the Sponsor Related Parties agreed to vote in favor of the adoption and approval of the Business Combination Agreement and the transactions contemplated thereby and waive the anti-dilution rights set forth in SPAC’s organizational documents. The Sponsor and Sponsor Related Parties also agreed, until the earlier of the Initial Closing and the termination of the Business Combination Agreement in accordance with its terms, not to (i) directly or indirectly sell, assign, transfer (including by operation of law), permit the creation of any lien, pledge, dispose of or otherwise encumber any of its SPAC securities or otherwise agree to do any of the foregoing, (ii) deposit any of its SPAC securities into a voting trust or enter into a voting agreement or arrangement or grant any proxy or power of attorney with respect thereto, (iii) enter into any contract, option or other arrangement or undertaking with respect to the direct or indirect acquisition or sale, assignment, transfer (including by operation of law) or other disposition of any of its SPAC securities, or (iv) take any action that would have the effect of preventing or disabling the Sponsor from performing its obligations under the Sponsor Support Agreement. Sponsor also agreed that, immediately upon the occurrence of the Initial Merger Effective Time, it will automatically be deemed to have irrevocably transferred to PubCo, surrendered and forfeited for no consideration up to 333,333 shares of PubCo Class A Common Stock.
The Sponsor and Sponsor Related Parties have also agreed to certain transfer restrictions with respect to their PubCo Class A Common Stock as follows: During the Post-Closing Lock-Up Period, each Sponsor Related Party agreed that it shall not, directly or indirectly, without the prior written consent of PubCo, (i) sell, assign, transfer (including by operation of law), permit the creation of any lien, pledge, dispose of or otherwise encumber any of its PubCo Class A Common Stock or otherwise agree to do any of the foregoing, (ii) deposit any of its PubCo Class A Common Stock into a voting trust or enter into a voting agreement or arrangement or grant any proxy or power of attorney with respect thereto that is inconsistent with the Sponsor Support Agreement, or (iii) enter into any contract, option or other arrangement or undertaking with respect to the direct or indirect acquisition or sale, assignment, transfer (including by operation of law) or other disposition of any of its PubCo Class A Common Stock, subject to certain exceptions. Notwithstanding the foregoing, pursuant to the Sponsor Support Agreement, (i) 33.33% of the locked-up securities held by the applicable holder as of the Closing Date will be automatically released from the lock-up restrictions on the six month anniversary of the Closing Date and (ii) 33.33% of the locked-up securities held by the applicable holder as of the Closing Date will be automatically released from the lock-up restrictions on the nine month anniversary of the Closing Date.
Lock-up Agreements
In connection with the Acquisition Closing, PubCo and certain members of Suncrete that did not enter into the Company Equityholder Support Agreement will enter into Lock-up Agreements in form and substance reasonably acceptable to SPAC and Suncrete, pursuant to which such members of Suncrete will agree not to, during the period commencing from the Closing Date and ending on the earlier of Post-Closing Lock-Up Period: (A) lend, offer, pledge, hypothecate, encumber, donate, assign, sell, contract to sell, sell any option or contract to purchase, purchase any option or contract to sell, grant any option, right or warrant to purchase, establish or increase of a put equivalent position or liquidation with respect to or decrease of a call equivalent position, or otherwise transfer or dispose of, directly or indirectly, any of its Lock-up Securities, (B) enter into any swap or other arrangement that transfers to another, in whole or in part, any of the economic consequences of ownership of the Lock-up Securities, or (C) publicly announce the intention to do any of the foregoing, subject to certain exceptions. Notwithstanding the foregoing, (i) 33.33% of the Lock-up Securities held by the applicable holder as of the Closing Date will be automatically released from the
132
lock-up restrictions on the six month anniversary of the Closing Date and (ii) 33.33% of the Lock-up Securities held by the applicable holder as of the Closing Date will be automatically released from the lock-up restrictions on the nine month anniversary of the Closing Date.
Background of the Business Combination
Haymaker is a blank check company incorporated as an exempted company under the laws of the Cayman Islands on March 7, 2023, and formed for the purpose of entering into a merger, share exchange, asset acquisition, share purchase, reorganization or similar business combination with one or more target businesses or entities. The proposed Business Combination was the result of an extensive search for a potential transaction utilizing the global network and investing and operating experience of Haymaker’s officers and directors. The terms of the Business Combination were the result of extensive arms-length negotiations between representatives of Haymaker and the Sponsor, on the one hand, and Suncrete and its members, on the other hand. The following chronology summarizes the key meetings and events that led to the signing of the Business Combination Agreement. The following chronology does not purport to catalogue every conversation among representatives of Haymaker, Suncrete, the members of Suncrete, and other parties. All meetings described herein were held telephonically or virtually, unless otherwise noted.
On July 28, 2023, Haymaker completed its initial public offering through the sale of 23,000,000 SPAC Units at $10.00 per unit, including 3,000,000 SPAC Units issued pursuant to the full exercise of the underwriters’ over-allotment option. Haymaker’s initial public offering (including the exercise of the underwriters’ overallotment option) generated gross proceeds of $230,000,000. Each SPAC Unit consisted of one SPAC Class A Ordinary Share and one-half of one public warrant. Each whole public Warrant is exercisable to purchase one SPAC Class A Ordinary Share. Simultaneously with the IPO, the Sponsor purchased an aggregate of 797,600 private placement units at a price of $10.00 per private placement unit, generating gross proceeds of $7,976,000.
Prior to consummation of the IPO, neither Haymaker, nor anyone on its behalf, contacted any prospective target business or had any substantive discussions, formal or otherwise, with respect to a transaction with Haymaker.
Promptly following the IPO, Haymaker’s officers and directors commenced an active search for prospective businesses and assets to acquire using the Sponsor’s network of investment bankers, private equity firms, consulting firms, legal and accounting firms, and numerous other business relationships. Representatives of Haymaker and the Sponsor contacted and were contacted by a number of individuals and entities with respect to acquisition opportunities. As part of this process, Haymaker management considered and conducted an analysis of over 110 potential acquisition targets (including Suncrete) in a wide variety of industry sectors. The revenues of the potential acquisition targets ranged from pre-revenue companies to companies with over $2.0 billion in revenue. Haymaker completed some level of analysis on 58 of those potential targets, and entered into non-disclosure agreements with 37 of those potential acquisition targets.
Haymaker ultimately determined not to proceed with any of its other potential acquisition opportunities for a variety of reasons, including because (i) the potential counterparty pursued an alternative transaction or strategy, (ii) the potential counterparty did not meet the valuation expectations of Haymaker, (iii) based on initial due diligence findings conducted by Haymaker management, the potential counterparty did not meet the expectations of Haymaker in terms of business quality, growth opportunities or otherwise or (iv) Haymaker concluded that the opportunity was not as well-suited for Haymaker (including as compared to the Suncrete business combination opportunity once Haymaker was made aware of such opportunity).
On October 29, 2024, Jefferies, LLC (“Jefferies”), Suncrete’s financial and capital markets advisor, contacted representatives of Haymaker to discuss a potential transaction with Suncrete.
Beginning on October 29, 2024, Haymaker’s directors and officers, led by Mr. Christopher Bradley (then Haymaker’s chief financial officer and later also a Haymaker director and chief executive officer) and assisted by Haymaker’s advisors, commenced due diligence on Suncrete based on the information provided by or on behalf of Suncrete. In addition, Haymaker’s directors and officers commenced discussions with representatives of Suncrete and conducted research on Suncrete, the industry in which Suncrete operates and comparable companies in Suncrete’s industry sector. This due diligence review continued until the
133
execution of the Business Combination Agreement on October 9, 2025. During the same period, Haymaker’s directors and officers reviewed trading values of certain publicly-traded companies to analyze the potential transaction. Further information about the Haymaker Board’s financial and valuation analysis is available under the section titled “Shareholder Proposal No. 1 — The Business Combination Proposal — Summary of Haymaker Financial and Valuation Analysis — Selected Public Company Analysis.”
On October 30, 2024, representatives of Haymaker had a telephonic meeting with representatives of Jefferies to discuss the potential business combination with Suncrete.
On November 5, 2024, the Haymaker Board met to discuss and approve proceeding with Haymaker’s investigation of the potential business combination with Suncrete.
On November 6, 2024, Haymaker and Suncrete entered into a non-disclosure agreement.
On November 14, 2024, Haymaker received Suncrete’s confidential information memorandum, including a detailed business plan, a financial forecast, and other financial and business information via an electronic data room. After receiving such information, Haymaker began to initiate an analysis of Suncrete focused on valuation and structure of a potential business combination.
On November 22, 2024, Mr. Bradley and representatives of SunTx had their first telephonic meeting to discuss a potential business combination. During that meeting, Mr. Bradley reviewed Haymaker’s strategy and the value that Haymaker and Haymaker executives could bring to Suncrete as a public company. SunTx provided a background of their firm, Suncrete, and a discussion of the ready-mix concrete industry took place.
On November 26, 2024, Mr. Bradley and representatives of Jefferies discussed various financial aspects of a potential business combination with Suncrete, including the public market viability of Suncrete and valuation metrics unique to Suncrete. In particular, Mr. Bradley noted that there is no pure public comparable for Suncrete and all the parties agreed that references and triangulation to business line peers and market aggregators would be the best mathematical foundation to value Suncrete.
On December 6, 2024, representatives of Haymaker met with representatives of SunTx in SunTx’s Dallas offices, and in some cases virtually, to discuss the potential business combination and both SunTx’s and Haymaker’s interest in pursuing it. Haymaker executives discussed their respective professional backgrounds, and a conversation about Suncrete’s business model and acquisition strategy took place.
Between November 22, 2024, and December 16, 2024, Haymaker conducted industry research, company specific diligence, and analyzed the public market viability of Suncrete.
On December 14, 2024, the Haymaker Board met telephonically to discuss and approve the submission of a proposal to SunTx regarding a business combination with Suncrete.
On December 16, 2024, Haymaker electronically presented a proposal to Suncrete outlining the financial details and timeframe of a potential transaction. This initial proposal included Haymaker’s initial view of valuation for Suncrete, sources and uses for a potential business combination, and a detailed analysis of public investors who have invested in comparable public companies.
On December 26, December 30, and December 31, 2024, representatives of SunTx and Haymaker discussed the viability and structure of a potential business combination. In addition, Haymaker refined the value of the business combination and sources and uses of capital for the business combination based on updated net debt figures and anticipated transaction expenses.
On January 3, 2025, representatives of SunTx and Haymaker began discussing a letter of intent. Between January 3, 2025 and January 17, 2025, representatives of Haymaker and representatives of SunTx, together with their respective legal counsel, negotiated the terms of the letter of intent. The letter of intent memorialized the verbal discussions held in December about Suncrete’s valuation and sources and uses of capital for the potential business combination (including PIPE Offerings and minimum cash conditions) as well as details in the written proposal submitted in December, including allocation of share consideration among Dothan Independent, Sponsor, shareholders of Haymaker and equityholders of Suncrete, supplemented by important legal terms such as exclusivity, timeframe for completion of a business
134
combination agreement, and how transaction costs pre-closing would be borne by the parties. Haymaker’s management kept the Haymaker Board apprised of the substantive changes that occurred during those negotiations. On January 6 and January 9, 2025, representatives of Haymaker held a telephonic conference with representatives of SunTx to discuss Suncrete’s financial model, which included financial projections summarized under the section titled “Shareholder Proposal No. 1 — The Business Combination Proposal — Summary of Haymaker Financial and Valuation Analysis”.
On January 9, 2025, representatives of Haymaker held a telephonic conference with representatives of SunTx to discuss legal structuring considerations of the potential business combination.
On January 16, 2025, representatives of DLA Piper LLP (US) (“DLA”), legal counsel to Haymaker, and representatives of Haynes and Boone, LLP (“Haynes Boone”), legal counsel to Suncrete, held a telephonic conference to discuss certain material terms of the letter of intent, including the payment of transaction expenses and the proposed allocation of the merger consideration to members of Suncrete.
On January 17, 2025, Mr. Bradley, on behalf of Haymaker, executed and delivered the non-binding letter of intent to Suncrete, which was accepted and agreed upon as of such date. The non-binding letter of intent was based on a pro forma enterprise valuation of Suncrete of approximately $933 million and provided for an exclusivity period until April 17, 2025. Following the execution of the letter of intent, Haymaker focused exclusively on pursuing the acquisition of Suncrete as its initial business combination and began confirmatory due diligence efforts. The letter of intent was countersigned by Suncrete on January 22, 2025.
By January 17, 2025, Haymaker had engaged in significant due diligence and detailed discussions directly with senior executives and/or shareholders of 58 target businesses, including target businesses in the media, consumer services, hospitality, technology, and industrial industries. Of those 58 target businesses, Haymaker executed two letters of intent (including Suncrete).
On January 21, 2025, and January 22, 2025, representatives of Haymaker visited Suncrete management in Dallas, TX, Tulsa, OK and Fayetteville, AR to discuss the potential business combination, perform on-site due diligence of Suncrete’s operations, and further discuss Suncrete’s financial model. This detailed, in-person conversation included subjects such as management’s experience acquiring and integrating acquisitions, various technologies deployed by Suncrete to manage its business, the composition of Suncrete’s financial staff, and the incentive structure for Suncrete employees. Also discussed were the ready-mix concrete industry, areas of trade and competitive positioning, points of differentiation between Suncrete’s business and competitors, and trading prices for Suncrete’s commodity aggregate supply inputs.
On various dates during the winter, spring, and summer of 2025, including January 15, January 16, February 3, February 6, February 13, February 20, February 21, February 27, March 3, March 5, March 6, March 11, March 13, March 18, March 20, March 21, March 24, March 25, March 28, March 31, April 2, April 3, April 10, May 8, May 15, May 22, May 29, June 5, June 12, June 26, July 3, July 10, July 17, July 31, August 7, August 14, August 21, August 28, September 4, September 11, September 18, September 25, and October 2, 2025, representatives of Haymaker, SunTx, DLA, Haynes Boone, Jefferies and Jefferies’ counsel, White & Case LLP, held telephonic conferences to further discuss business, tax, legal, insurance, regulatory and financial due diligence. On each call, representatives from each firm discussed the status of their diligence reviews and the timing for near term meetings and deliverables. In addition, the parties discussed the steps and timing necessary to finalize the definitive transaction documentation, including the Business Combination Agreement, and to prepare the proxy statement.
In March 2025, Robert W. Baird & Co. Incorporated (“Baird”) joined the transaction to assist with marketing the PIPE Offering, and was subsequently engaged by Suncrete as a placement agent of the PIPE Offering.
Representatives of Haymaker, Suncrete, SunTx, and Jefferies met on March 5, March 10, March 11, March 13 and March 18, 2025, and, with Baird, on March 21, July 25, July 28, and August 8, 2025 to review the investor presentation and to discuss and prepare for the presentation.
On April 9, 2025, Haymaker and Suncrete agreed to extend the exclusivity period of the non-binding letter of intent to September 30, 2025.
135
On February 21, March 3, March 20, and May 20, 2025, Grant Thornton, Haymaker’s tax and accounting advisor, held conference calls with Suncrete management to discuss accounting, financial, and tax matters. Members of Haymaker participated.
On April 30 and May 15, 2025, members of Haymaker, Suncrete, and their respective accounting and legal advisors met to discuss planning the preparation of the Form S-4 registration statement.
On May 1, 2025, representatives of Haymaker, Suncrete, Jefferies and Baird met to discuss the investor presentation and to prepare for the presentation.
On May 13, 2025, and May 20, 2025, representatives of Haymaker held conference calls to discuss preliminary findings from a review of financial, accounting, and tax diligence performed by the third-party accounting advisor.
On May 29, 2025, representatives of Haynes Boone and DLA held a telephonic conference to discuss transaction structure and tax implications of the business combination and certain existing and contemplated affiliate arrangements with respect to Suncrete.
On May 29, 2025, DLA delivered an initial draft of Subscription Agreement (the “Dothan Subscription Agreement”) to Haynes Boone in connection with the proposed transaction between the Sponsor and Dothan Independent (the “Dothan Subscription”).
On June 30, 2025, and July 1, 2025, representatives of Haymaker and Suncrete discussed the parameters of the potential purchase of certain Haymaker securities held by Sponsor.
Between July 11, 2025 and September 10, 2025, DLA and Haynes Boone exchanged multiple drafts of the Dothan Subscription Agreement prior to the execution of the agreed form by the parties thereto on September 10, 2025, pursuant to which, among other things, Dothan Independent became a member of the Sponsor and agreed to contribute $500,000.00 in the aggregate to the Sponsor in order to loan and fund certain extension costs to the SPAC, in exchange for 10 Class Z Units of the Sponsor, representing an indirect interest in 2,800,000 SPAC Founder Shares and an indirect interest in all of the private placement warrants. The various drafts addressed a number of negotiated matters, including the timing and amount of Dothan Independent’s investment and consequences for failure to timely fund installments, whether Dothan Independent’s investment would have priority over other Sponsor equity holders or would be subject to anti-dilution protection or forfeiture in certain circumstances, and whether and to what extent Dothan Independent would participate in any repayments of Sponsor loans.
On July 11, 2025, Haynes Boone provided an initial draft of the Business Combination Agreement to DLA that contained terms substantially consistent with those set forth in the letter of intent signed by the parties on January 17, 2025.
Between July 17 and July 19, 2025, several conversations were held between representatives of Haymaker and Suncrete regarding certain open business points in the Business Combination Agreement. These points included Haymaker’s approval over acquisitions and debt or equity financings, the definition of minimum cash, indemnification, and the composition of the post-closing Suncrete board of directors.
On July 18, 2025, representatives of William Blair & Company, L.L.C. (“Blair”), Baird, and Haymaker met with representatives of Suncrete and Jefferies to discuss Suncrete’s financial model.
On July 21, 2025, White & Case met telephonically with Haymaker’s auditor, Withum Smith+Brown, PC (“Withum”), to discuss the history of Withum’s auditing relationship with Haymaker.
On July 21, 2025, DLA delivered to Haynes Boone a list of issues to be discussed related to the Business Combination Agreement. The issues list delivered by DLA discussed Haymaker’s positions on a number of material issues, including economic points related to the mechanics of the exchange of Company Incentive Units as well as the payments made to the holders of Company Senior Preferred Units and to Dothan Management in connection with the transaction (and assumption of the Dothan Management Agreement), termination rights of each party under the Business Combination Agreement, the inclusion of certain interim operating covenants, and covenants regarding exclusivity, financing, and other matters.
136
On July 23, 2025, White & Case met telephonically with Suncrete’s auditor, Grant Thornton LLP (“GT”), to discuss the history of GT’s auditing relationship with Suncrete.
On July 24, 2025, Grant Thornton discussed the findings from its review of financial, tax, and accounting matters with the Haymaker Board.
On July 24, 2025, Haymaker amended and restated its amended and restated memorandum and articles of association to extend the date by which it has to consummate an initial business combination on a monthly basis for up to twelve times from July 28, 2025, to July 28, 2026.
On July 29, 2025, HUB International, Haymaker’s insurance advisor, discussed the findings from its review of insurance matters with the Haymaker Board.
From July 30 through September 25, 2025, representatives of Haymaker, Suncrete, and SunTx conducted numerous management meetings with institutional investors regarding the attributes of the potential business combination and to gauge interest in participating in the PIPE Offering.
On August 1, 2025, Haynes Boone delivered to DLA responses to the issues raised by DLA’s July 21 issues list, including providing further context on the intended treatment of Company Incentive Units and the mechanics around the payments made to the holders of Company Senior Preferred Units and to Dothan Management. The responses also addressed the parties’ termination rights under the Business Combination Agreement and the questions surrounding the inclusion of customary interim operating covenants and other covenants related to exclusivity and financing, among others.
On August 4, 2025, Haynes Boone delivered a response to the issues list circulated on July 21, 2025 by DLA which addressed the Company’s response to a number of material issues, including (i) payments to Dothan Management under the Dothan Management Agreement and the terms of the Dothan Management Agreement Amendment (including an inflation escalator and clarity regarding any duplication of fees), (ii) the expectations regarding the incentive-equity plan and an employee stock purchase plan for PubCo, (iii) refusal of the Company to fund extension costs (given Dothan Independent’s investment in Sponsor), (iv) expected compensation and terms for Mr. Heyer and Mr. Bradley’s board service, (v) indemnity matters regarding Sponsor and (vi) the agreement to consult with Sponsor regarding any financings that require S-X 3-05 financial statements.
On August 4 and 5, 2025, representatives of Haymaker and SunTx discussed certain business points related to the Business Combination Agreement. These subjects included the definition of minimum cash, the retirement of Suncrete’s preferred securities, and the framework for a management equity incentive program.
On August 11, 2025, DLA delivered a markup of the Business Combination Agreement to Haynes Boone. The revised draft generally addressed various business and drafting points, including the treatment of different existing classes of Suncrete equity, representations and warranties, covenants (including the addition of Suncrete non-solicitation and expense reimbursement obligations), treatment of the outstanding Sponsor Notes, the interim operation covenants of Suncrete prior to the closing and closing conditions (including the methodology for calculating the minimum cash requirement). The revised draft also included provisions setting forth the terms of post-closing service on the New Suncrete Board by Mr. Heyer and Mr. Bradley and their related compensation.
On August 13, 2025, Haymaker engaged Roth Capital Partners, LLC (“Roth”) as placement agent in connection with a potential business combination with Suncrete.
On August 23, 2025, Haynes Boone delivered a revised draft of the Business Combination Agreement to DLA. The revised draft of the Business Combination Agreement addressed, among other things, timing of signing (after securing the PIPE investment) certain economic terms (including the receipt by some Suncrete equity holders of PubCo Class A Common Stock while others would receive PubCo Class B Common Stock), covenants (including increased flexibility for Suncrete during the period between the signing and closing of the Business Combination Agreement), tax matters, terms of any additional Sponsor Notes, refusal to pay extension costs and closing conditions (including a change to the minimum cash condition). The
137
revised draft also included provisions shortening the initial term of post-closing service on the New Suncrete Board by Mr. Heyer and Mr. Bradley.
On August 27, 2025, Suncrete engaged Baird as placement agent and financial advisor, in each case, in connection with a potential business combination with Haymaker.
On August 30, 2025, Mr. Bradley delivered a business issues list to representatives of SunTx. Subjects included the potential forfeiture of Sponsor shares, the approval process for additional Sponsor Notes, interim operating covenants, and indemnification.
In early September 2025, Haynes Boone, DLA, and White & Case exchanged drafts of the subscription agreement to be entered into by PIPE Investors in connection with the PIPE Offering (the “PIPE Subscription Agreement”).
On September 8, 2025, Haymaker engaged Blair as a financial advisor and capital markets advisor in connection with a potential business combination with Suncrete.
Between September 12, 2025 and October 7, 2025, Haynes Boone, DLA, and White & Case collectively negotiated with the PIPE Investors and their respective representatives and advisors, and responded to follow-up questions and comments related thereto. The material terms negotiated included the Anchor Commitment Fee Shares, registration rights, and the potential sale of pre-funded warrants in lieu of common stock to certain investors.
On September 14, 2025, DLA delivered a revised draft of the Business Combination Agreement to Haynes Boone, which addressed, among other things, the scope of certain representations and warranties, provisions related to the pre-Closing restrictions on Suncrete’s operation of its business, the Dothan Management Agreement Amendment, and the minimum cash closing condition.
On September 15, 2025, representatives of Haymaker and SunTx discussed the matters raised in Mr. Bradley’s August 30 open business issues list.
During the weeks of September 15, 2025 through October 6, 2025, representatives from DLA, Haynes Boone, Haymaker and Suncrete continued to review and exchange documents, including the joint press release, Business Combination Agreement and its exhibits, ancillary documents (including the Company Equityholder Support Agreement, the Parent Lock-Up Agreement, the Sponsor Support Agreement, and the Dothan Management Agreement Amendment) and organizational documents (including the Proposed PubCo Certificate of Incorporation, the Proposed PubCo Bylaws, the ESPP, and the 2026 Plan). For a description of the aforementioned ancillary agreements, see the section above titled “Related Agreements.” Also during that time period, Haymaker and DLA continued to correspond with Haynes Boone and Suncrete management regarding due diligence and exchanged draft disclosure schedules.
On October 6, 2025, Jefferies and Baird confirmed the final PIPE Offering allocations among the PIPE Investors, and a final version of the PIPE Subscription Agreement was circulated to the PIPE Investors. Four investors ultimately participated in the PIPE Offering, with an aggregate subscription amount of $82,500,000.
On October 7, 2025, the Haymaker Board held a telephonic meeting to discuss the Business Combination Agreement and the transactions contemplated by the Business Combination Agreement. Following discussion among the participants and having determined that the Business Combination was in the best interest of Haymaker and its shareholders, the Haymaker Board unanimously approved the Business Combination Agreement and the Business Combination.
On October 8, 2025 and October 9, 2025, Haynes Boone and DLA, along with representatives from Haymaker and Suncrete, finalized the Business Combination Agreement and certain of the ancillary documents.
On October 9, 2025, the parties executed and delivered the Business Combination Agreement and certain other related transaction documents.
On October 9, 2025, a press release was issued announcing the execution of the Business Combination Agreement.
138
On October 10, 2025, Haymaker filed a current report on Form 8-K, which included, among other things, a press release and investor presentation to be used in connection with the Business Combination.
On October 21, 2025, Suncrete and Haymaker issued a joint press release, and Haymaker filed a current report on Form 8-K, announcing that Suncrete completed its acquisition of SRM, Inc. (d.b.a. Schwarz Ready Mix) and SRM Leasing, LLC and all of the issued and outstanding equity interests of Schwarz Sand, LLC (such assets and equity interests, collectively, “Schwarz”), which companies collectively operate a ready-mix concrete business in Oklahoma City, Oklahoma, and the surrounding areas.
On January 30, 2026, three additional PIPE Investors subscribed for an additional subscription amount of $23 million in the aggregate.
Certain Engagements in Connection with the Business Combination
Suncrete engaged Jefferies and Baird as placement agents, and Suncrete engaged Jefferies as its financial and capital markets advisor and engaged Baird as capital markets advisor, in connection with the Business Combination. Haymaker engaged Blair as a financial advisor and capital markets advisor and engaged Roth as a placement agent in connection with the Business Combination. Each of Jefferies, Baird, Blair, and Roth will receive customary fees and expense reimbursement for such services. Blair, Roth, and Cantor Fitzgerald & Co. (“Cantor”) acted as bookrunning managers of Haymaker’s initial public offering and will be entitled to receive deferred underwriting commissions upon the consummation of the Business Combination. Each of Jefferies, Baird, Blair, Roth, and Cantor is a full-service securities firm engaged in a wide range of activities for its own accounts and the accounts of others including securities underwriting, trading and brokerage activities, financing, investment banking and management, prime brokerage, individual wealth management, commodities and derivatives trading, foreign exchange, and financial advisory services. Each of Jefferies, Baird, Blair, Roth, and Cantor (and each of their respective affiliates, directors and officers), in the course of their business, may, for its own account or the accounts of others, hold long or short positions, finance positions, and may trade or otherwise structure and effect transactions, in any of Haymaker’s or Suncrete’s, or their respective affiliates’, or any other company’s, debt or equity securities or loans or any related derivative instrument. In addition, at any given time each of the placement agents and/or any of their affiliates may have been and/or could be engaged by one or more entities that may be competitors with, or otherwise adverse to, Haymaker or Suncrete in matters unrelated to any proposed transaction.
Haymaker Board’s Reasons for the Approval of the Business Combination
The Haymaker Board, in evaluating the transaction with Suncrete, consulted with its legal counsel and financial and accounting advisors. In reaching its unanimous resolution (i) that the terms and conditions of the Business Combination Agreement and the transactions contemplated thereby, including the Business Combination, are advisable, fair to and in the best interests of Haymaker and its shareholders and (ii) to recommend that the Haymaker shareholders adopt and approve the Business Combination Proposals, the Domestication Proposal, the NYSE Proposal, the Charter Proposal, the Advisory Charter Proposals, the Incentive Plan Proposal, the ESPP Proposal and the Adjournment Proposal, the Haymaker Board considered and evaluated a number of factors, including, but not limited to, the factors discussed below. In light of the number and wide variety of factors considered in connection with its evaluation of the Business Combination, the Haymaker Board did not consider it practicable to, and did not attempt to, quantify or otherwise assign relative weights to the specific factors that it considered in reaching its determination and supporting its decision. The Haymaker Board viewed its decision as being based on all of the information available and the factors presented to and considered by it. In addition, individual directors may have given different weight to different factors. This explanation of the Haymaker Board’s reasons for the Business Combination and all other information presented in this section is forward-looking in nature and, therefore, should be read in light of the factors discussed under “Cautionary Note Regarding Forward-Looking Statements” of this document.
The Haymaker Board considered a number of factors pertaining to the Business Combination as generally supporting its decision to enter into the Business Combination Agreement and the transactions contemplated thereby, including but not limited to, the following material factors:
139
•
Fragmented Market Characteristics Drive Compelling Opportunity for Strategic Consolidation. In Suncrete’s target market there are approximately 3,000 plants owned by over 700 distinct groups. Because of this fragmentation, the Haymaker Board believes Suncrete has a plethora of available acquisitions.
•
Experienced Sponsor Applying Proven Playbook in an Adjacent Market. SunTx was the sponsor of, took public, and is an advisor for Construction Partners, Inc., a consolidator of hot mix asphalt companies in the Sunbelt. The Haymaker Board believes SunTx’s industry expertise, M&A track record, and operating knowledge are key components to an investment in Suncrete, which is pursuing a very similar strategy, but in ready-mix concrete.
•
Scalable Platform with Strong Operations & Infrastructure, Management and Competitive Advantages. Suncrete’s base business has material operations and a leading market position in its core markets. The Haymaker Board believes Suncrete’s technology stack, business processes, talent management, finance function, and operational protocols are scalable across additional geographies and markets. The Haymaker Board believes Suncrete’s management team, having integrated acquisitions previously, has the capabilities to successfully integrate further acquisitions.
•
Critical Commercial Partner with Differentiated Value Proposition to Suppliers and Customers. Suncrete has proven it is a reliable, tech-enabled supplier of concrete to a variety of customers, many of which it has multi-year relationships with. Its ability to deliver product on time and with the right product specifications is foundational to its differentiated operating model. It also has 10+ year relationships with its suppliers, which proves its supply chain stability and ability to add value across the construction value chain.
•
Anchored in Large and Growing U.S. Sunbelt Supported by Unprecedented Infrastructure Tailwinds. At 13.9%, the U.S. Sunbelt’s population growth from 2010 to 2023 has been materially higher than average U.S. population growth of 8.8% during the same period. This population boom is accompanied by material infrastructure activity in these states (and is currently estimated to include $140.8 billion of funding under the 2021 Infrastructure Investment and Jobs Act). There is currently a critical undersupply of housing in the U.S. South, which is another source of predictable demand in Suncrete’s geographies.
•
Experienced and Proven Management Team. Following the Business Combination, Suncrete’s current management team will remain in place. Mr. Edgar is an accomplished executive with an outstanding business track record, and notably improved Suncrete’s revenues and profitability as well as oversaw several acquisitions. Mr. Wentroth, currently the Chief Financial Officer of Suncrete, has demonstrated financial acumen across his 20 years of accounting and finance experience. SunTx’s investment and operating professionals have a proven track record from the stewardship of Construction Partners Inc., including an impressive track record of M&A and operations consulting while Construction Partners has been a public company.
•
Financial Condition and Valuation. The Haymaker Board also considered factors such as Suncrete’s historical financial results, outlook, financial plan, debt structure and owned asset base, as well as valuations and trading of selected publicly traded companies and valuations of selected precedent merger and acquisition targets in similar and adjacent sectors.
•
Other Alternatives. The Haymaker Board believed, after a thorough review of other business combination opportunities reasonably available to Haymaker, that the proposed Business Combination represented the best potential business combination reasonably available to Haymaker and, based upon the process utilized to evaluate and assess other potential acquisition targets, the Haymaker Board believed that such process had not presented a better alternative.
•
Terms of the Business Combination Agreement. The Haymaker Board considered the terms and conditions of the Business Combination Agreement and the transactions contemplated thereby, including the Business Combination. In its estimation, the terms and conditions of the Business Combination Agreement were viewed as advisable, fair to, and in the best interests of Haymaker and its shareholders.
•
Independent Director Role. The Haymaker Board is comprised of a majority of independent directors who are not affiliated with the Sponsor and its affiliates. Haymaker’s independent directors
140
evaluated and unanimously approved, as members of the Haymaker Board, the Business Combination Agreement and the transactions contemplated therein, including the Business Combination.
The Haymaker Board also considered a variety of uncertainties and risks and other potentially negative factors concerning the Business Combination, including, but not limited to, the following:
•
Benefits Not Achieved. The risk that the potential benefits of the Business Combination may not be fully achieved, or may not be achieved within the expected timeframe.
•
Liquidation of Haymaker. The risks and costs to Haymaker if the Business Combination is not completed, including the risk of diverting management focus and resources from other business combination opportunities, which could result in Haymaker being unable to effect a business combination by July 28, 2026 (or such earlier deadline under the Existing Organizational Documents for the consummation of an initial business combination), and force Haymaker to liquidate.
•
No Third-Party Valuation or Fairness Opinion. The risk that the Haymaker Board may not have properly valued Suncrete’s business and did not obtain a fairness opinion to assist in its analysis. For more information, see “Questions and Answers About the Business Combination — Did the Haymaker Board obtain a third-party fairness opinion in determining whether or not to proceed with the Business Combination?”
•
Shareholder Vote. The risk that Haymaker’s shareholders may fail to provide the respective votes necessary to effect the Business Combination.
•
Closing Conditions. The fact that completion of the Business Combination is conditioned on the satisfaction of certain closing conditions that are not within Haymaker’s control.
•
Litigation. The possibility of litigation challenging the Business Combination or that an adverse judgment granting permanent injunctive relief could indefinitely enjoin consummation of the Business Combination.
•
Fees and Expenses. The fees and expenses associated with completing the Business Combination.
•
Regulatory Risks. Suncrete markets and sells products that are regulated by the Environmental Protection Agency and other government agencies, and its activities are subject to certain requirements under the Environmental Protection Act and other applicable laws. Suncrete’s failure to meet those requirements could cause New Suncrete to cease certain of its business activities and may involve the payment of financial penalties.
•
Other Risks. Various other risks associated with the Business Combination, the business of Haymaker and the business of Suncrete described under the section titled “Risk Factors” of this document.
The Haymaker Board concluded that the potential benefits that it expected Haymaker and its shareholders to achieve as a result of the Business Combination outweighed the potentially negative factors associated with the Business Combination. Accordingly, the Haymaker Board unanimously determined, based on its consideration of the specific factors listed above, that the Business Combination Agreement and the transactions contemplated thereby, including the Business Combination, and the consideration to be paid by Haymaker in the Business Combination, were advisable, fair to, and in the best interests of, Haymaker and its shareholders.
Summary of Haymaker’s Financial and Valuation Analysis
Certain Unaudited Suncrete Prospective Financial Information
In connection with Haymaker’s due diligence and consideration of the Business Combination, Suncrete’s management prepared and provided Haymaker with certain financial projections for Suncrete for the calendar years 2025 through 2026, which are summarized below (the “Suncrete Projections”).
The Suncrete Projections were not prepared with a view toward compliance with GAAP, published guidelines of the SEC or the guidelines established by the American Institute of Certified Public Accountants for preparation or presentation of prospective financial information. The inclusion of the Suncrete
141
Projections in this proxy statement/prospectus should not be regarded as an indication that any of Suncrete, Haymaker, New Suncrete, their respective affiliates, officers, directors, advisors or other representatives or any other recipient of the Suncrete Projections considered, or now considers, it to be necessarily predictive of actual future performance or events, or that it should be construed as financial guidance, and such summary projections set forth below should not be relied on as such.
The Suncrete Projections include non-GAAP financial measures, including Adjusted EBITDA and Free Cash Flow Conversion. Please see the table below for a description of how Suncrete defines these non-GAAP financial measures. Suncrete believes that Adjusted EBITDA provides information useful in assessing operating and financial performance across periods, and Free Cash Flow Conversion provides a useful measure of available cash generated by operating activities for investing, to reduce leverage or make distributions. Non-GAAP financial measures should not be considered in isolation from, or as a substitute for, financial information presented in accordance with GAAP, and non-GAAP financial measures used, by Suncrete may not be comparable to similarly titled measures used by other companies.
The Suncrete Projections were prepared solely for internal use and are subjective in many respects. While presented with numeric specificity as of the date on which such forecasts were finalized, the Suncrete Projections reflect numerous estimates and assumptions, which are described in greater detail below. Such estimates and assumptions are inherently uncertain and may be beyond the control of Suncrete, including with respect to, among others, Suncrete’s future results, Suncrete’s ability to execute on its acquisition strategy, changes in the construction market, changes in electricity and diesel prices, changes in applicable regulations, general economic and regulatory conditions and other matters described in the sections titled “Cautionary Note Regarding Forward-Looking Statements,” “Where You Can Find Additional Information” and “Risk Factors.” The Suncrete Projections reflect both assumptions as to certain business decisions that are subject to change and, in many respects, subjective judgment, and thus are susceptible to multiple interpretations and periodic revisions based on actual experience and business developments. Suncrete and its affiliates, officers, directors, advisors or other representatives cannot give assurance that the Suncrete Projections and the underlying estimates and assumptions will be realized. The Suncrete Projections constitute “forward-looking statements” and actual results may differ materially and adversely from those set forth below. Suncrete’s current independent registered public accounting firm, Grant Thornton LLP (“GT”), has not audited, reviewed, examined, compiled or applied agreed-upon procedures with respect to the Suncrete Projections and, accordingly, GT does not express an opinion or any other form of assurance with respect thereto nor has it expressed any opinion or any other form of assurance on such information or its achievability, and assumes no responsibility for, and disclaims any association with, the prospective financial information. The report of GT included in this proxy statement/prospectus relates to Suncrete’s previously issued historical financial statements. Such report does not extend to the Suncrete Projections included herein and should not be read to do so.
The Suncrete Projections do not take into account any circumstances or events occurring after the date they were prepared, including that as of the date of this proxy statement/prospectus, Suncrete has not consummated transactions with respect to the $175 million of estimated 2025 acquired revenue. Had the Suncrete Projections been prepared either as of the date of the Business Combination Agreement or as of the date of this proxy statement/prospectus, not all similar estimates or assumptions would have been used. Except as required by applicable securities laws, Suncrete does not intend to, and disclaims any obligation to, update or revise the Suncrete Projections herein to reflect circumstances existing since its preparation of the Suncrete Projections or to reflect the occurrence of unanticipated events, even if any or all of the underlying assumptions are shown to be inappropriate, including with respect to the accounting treatment of the Business Combination under GAAP, or to reflect changes in general economic or industry conditions. The Suncrete Projections do not take into account all of the possible financial and other effects of the Business Combination on Suncrete, the effect on Suncrete of any business or strategic decision or action that has been or will be taken as a result of the Business Combination Agreement having been executed, or the effect of any business or strategic decisions or actions that would likely have been taken if the Business Combination Agreement had not been executed, but which were instead altered, accelerated, postponed or not taken in anticipation of the Business Combination. Further, the Suncrete Projections do not take into account the effect on Suncrete of any possible failure of the Business Combination to occur. Neither Suncrete nor any of its affiliates, officers, directors, advisors or other representatives have made, make or are authorized in the future to make any representation to any public shareholder or other person regarding
142
Suncrete’s ultimate performance compared to the information contained in the Suncrete Projections or that the Suncrete Projections will be achieved. The inclusion of the Suncrete Projections herein should not be deemed an admission or representation by Haymaker or its affiliates, officers, directors, advisors or other representatives or any other person that they considered, or considers, it to be material information of Suncrete, particularly in light of the inherent risks and uncertainties associated with such forecasts. Based on the circumstances described below, neither the Haymaker Board nor Haymaker’s management team continues to rely on the Suncrete Projections herein. The summary of the Suncrete Projections included herein is not being included in this proxy statement/prospectus in order to influence any public shareholder’s decision or to induce any public shareholder to vote in favor of any of the proposals at the extraordinary general meeting, but is being provided solely because, as required under applicable law, it was made available to the Haymaker Board in connection with its review and approval of the Business Combination. For more information, see the risk factor titled “Risk Factors — Suncrete’s prospective financial information and projections were prepared before the date of this proxy statement/prospectus and were based on assumptions that may not prove ,or have already not proved, to be accurate and may cause Suncrete’s and New Suncrete’s results to differ substantially. The unaudited pro forma financial information, Company financial information and other projections included herein may not be indicative of what New Suncrete’s actual financial position or results of operations will be.”
No projections or assumptions were separately prepared by Haymaker’s management, but Haymaker’s management and advisors reviewed the Suncrete Projections and underlying assumptions provided by Suncrete. In the view of Suncrete’s management, the Suncrete Projections were prepared on a reasonable basis reflecting Suncrete’s management’s available estimates and judgments as of the date of their preparation. The Suncrete Projections are not a statement of fact and should not be viewed as being necessarily indicative of future results, and readers of this proxy statement/prospectus are cautioned not to place undue reliance on the financial projections.
As of the date of this proxy statement/prospectus, Suncrete’s management has advised Haymaker that the Suncrete Projections no longer reflect the views of Suncrete’s management regarding Suncrete’s future performance due to (i) Suncrete having not consummated transactions with respect to the $175 million of estimated 2025 acquired revenue during 2025, (ii) Suncrete’s results during 2025 being significantly and adversely impacted by unusually heavy and sustained rainfall across Oklahoma and Arkansas during the year, which limited construction activity and reduced delivery days, and (iii) the Schwarz acquisition having been consummated later in 2025 than anticipated, which allowed for less time to integrate the business, harmonize pricing strategies, streamline operations and realize operational synergies. Suncrete’s management further advised the Haymaker Board that due to these challenges, as of the date of this proxy statement/prospectus, Suncrete expects organic revenue and organic Adjusted EBITDA from its initial platform in 2026 will be less than the Suncrete Projections provided for those metrics in 2025, although it believes it will close on more acquisitions in 2026 than originally expected in the Suncrete Projections, which would replace such declines with acquired revenue and acquired Adjusted EBITDA. Despite the aftermentioned challenges, the Haymaker Board continues to believe, based on its consideration of the factors described in the subsection titled “— Haymaker Board’s Reasons for the Approval of the Business Combination” and Suncrete’s positive outlook regarding its ability to complete accretive acquisitions during 2026 and beyond (based on management discussions; additional definitive acquisition agreements have not been entered into as of the date of this proxy statement/prospectus), that the Business Combination Agreement and the transactions contemplated thereby, including the Business Combination, and the consideration to be paid by Haymaker in the Business Combination, are advisable, fair to, and in the best interest of, Haymaker and its shareholders.
In light of the foregoing, and considering that the extraordinary general meeting will be held months after the Suncrete Projections were prepared, as well as the uncertainties inherent in any forecasted information, public shareholders are cautioned not to place undue reliance on such information.
The following unaudited prospective financial and operating information should not be regarded as an indication that Suncrete considered, or now considers, it to be necessarily predictive of actual future performance or events, or that it should be construed as financial guidance, and such information does not take into account any circumstances or events occurring after the date it was prepared.
143
| | | |
Years Ended December 31,
|
| |||||||||
|
($ in millions)
|
| |
2025E
|
| |
2026E
|
| ||||||
|
Organic Revenue
|
| | | $ | 294 | | | | | $ | 498 | | |
|
Acquired Revenue
|
| | | $ | 175 | | | | | $ | 85 | | |
|
Total Revenue
|
| | | $ | 469 | | | | | $ | 583 | | |
|
Organic Revenue Growth
|
| | | | 5.8% | | | | | | 6.4% | | |
|
Organic Gross Profit
|
| | | $ | 96 | | | | | $ | 156 | | |
|
Acquired Gross Profit
|
| | | $ | 58 | | | | | $ | 28 | | |
|
Total Gross Profit
|
| | | $ | 154 | | | | | $ | 184 | | |
|
Gross Profit Margin
|
| | | | 32.8% | | | | | | 31.6% | | |
|
Organic Net Income
|
| | | $ | 28.6 | | | | | $ | 20.9 | | |
|
Organic Adjusted EBITDA(1)
|
| | | $ | 73.6 | | | | | $ | 78.3 | | |
|
Acquired Net Income
|
| | | $ | 11.2 | | | | | $ | 24.2 | | |
|
Acquired Adjusted EBITDA(2)
|
| | | $ | 31.5 | | | | | $ | 51.8 | | |
|
Total Adjusted EBITDA
|
| | | $ | 105 | | | | | $ | 130 | | |
|
Total Adjusted EBITDA Margin
|
| | | | 22.4% | | | | | | 22.3% | | |
|
CapEx
|
| | | $ | 15.3(3) | | | | | $ | 22.5(4) | | |
|
Maintenance CapEx
|
| | | $ | 12 | | | | | $ | 18 | | |
|
Maintenance CapEx as a Percentage of Sales
|
| | | | 3% | | | | | | 3% | | |
|
Free Cash Flow Conversion(5)
|
| | | | 89% | | | | | | 86% | | |
Note:
Financial metrics of an acquired company (other than the Schwarz Entities, which is considered organic in 2025 although it was acquired in 2025) are considered organic following the year in which such company is acquired. All acquisitions are assumed to be completed on January 1.
(1)
For purposes of the Suncrete Projections, organic Adjusted EBITDA is calculated as net income (loss) before interest expense, income tax expense (benefit), depreciation and amortization, management fees and transaction expenses. Suncrete calculates Adjusted EBITDA differently for other purposes, including the presentation of Adjusted EBITDA in the section titled “Management’s Discussion and Analysis of Financial Condition and Results of Operation of Suncrete” included elsewhere in this proxy statement/prospectus.
(2)
For purposes of the Suncrete Projections, acquired Adjusted EBITDA is calculated as acquired net income (loss) before interest expense, acquired income tax expense (benefit), acquired depreciation and acquired amortization and transaction expenses. Suncrete calculates Adjusted EBITDA differently for other purposes, including the presentation of Adjusted EBITDA in the section titled “Management’s Discussion and Analysis of Financial Condition and Results of Operations of Suncrete” included elsewhere in this proxy statement/prospectus.
(3)
Comprised of $8 million of organic maintenance CapEx, $4 million of acquired maintenance CapEx and $3 million of acquired growth CapEx.
(4)
Comprised of $16 million of organic maintenance CapEx, $2 million of acquired maintenance CapEx, $3 million of organic growth CapEx and $1 million of acquired growth CapEx.
(5)
Free Cash Flow Conversion is calculated as (x) Adjusted EBITDA minus maintenance CapEx, divided by (y) Adjusted EBITDA.
The material assumptions underlying the Suncrete Projections include the following:
•
“Acquired” Financial Metrics: The Suncrete Projections include acquired revenue, acquired gross profit, acquired net income, acquired Adjusted EBITDA, acquired maintenance CapEx and acquired growth CapEx (collectively, the “Acquired Financial Metrics”). The Acquired Financial Metrics are predicated on Suncrete’s projected acquisitions, which are illustrative and consist of a hypothetical mix
144
of target companies (the “Hypothetical Target Companies”) with whom Suncrete had management-level discussions; however, as of the time the Suncrete Projections were prepared, Suncrete had not yet begun formally negotiating letters of intent with any of the Hypothetical Target Companies nor had it received or commenced a detailed review of historical or operational information of any of the Hypothetical Target Companies. While Suncrete believed that it would enter into letters of intent with respect to any combination of the Hypothetical Target Companies or other target companies in the future, there can be no guarantee that it will do so. The Acquired Financial Metrics were primarily based upon preliminary information Suncrete had received from some of the Hypothetical Target Companies, including the number of trucks being operated at such time, the estimated yardage of concrete poured and the geographic areas in which such Hypothetical Target Companies’ services were being performed. There is no guarantee that Suncrete’s pricing assumptions or the preliminary data it received will prove to be accurate. In addition, the Acquired Financial Metrics are subject to change based on the acquisitions that Suncrete actually completes and the diligence that it performs on these Hypothetical Target Companies.
•
Organic Revenue: Projected organic growth in 2025E constitutes year-over-year changes in Suncrete’s initial platform (the “Initial Platform”), which consists of Eagle, Ram and Schwarz (which was acquired in October 2025), while projected organic growth in 2026E encompasses revenue growth for the Initial Platform and in the case of acquired companies outside of the Initial Platform, revenue growth in Suncrete’s second year of ownership. As of the date of this proxy statement/prospectus, Suncrete has not acquired companies projected to be acquired in 2025 for which organic revenue growth was projected for 2026. Projected organic revenue growth of approximately 6% in 2025E and 2026E was primarily driven by the following assumptions: (i) average Initial Platform growth of 3.9% in 2025E and 2026E and (ii) average price growth of 2.3% in 2025E and 2026E.
•
Acquired Revenue: Projected acquired revenue assumed that Suncrete executes acquisitions beyond its initial platform in 2025, resulting in approximately $175 million of additional revenue, which transactions have not been consummated as of the date of this proxy statement/prospectus.
•
Expenses: Projected costs of goods sold assumed that raw material costs increase on a per ton basis consistent with historical trends. In addition, it was assumed the Schwarz Entities would benefit from strategic sand sourcing enhancements in 2025E, which would materially benefit the cost per ton of sand. Operating expenses of the Initial Platform were assumed to be approximately 15% of sales in 2025E and 2026E, which is consistent with historical levels. With respect to projected acquisitions, Suncrete assumed that acquired businesses would have a 33% gross margin and an 18% EBITDA margin, which it views as industry norms for attractive targets in structured markets that are not yet optimized to Suncrete’s standards. It was further assumed that in year two of ownership of the Hypothetical Target Companies, each Hypothetical Target Company would experience volume utilization improvements, procurement benefits and operating leverage enhancements.
•
CapEx: The Initial Platform’s Maintenance CapEx was assumed to be approximately 3.2% of revenue on average in 2025E and 2026E. The assumption gave effect to yearly truck and plant maintenance and net replacement costs for the fleet of mixer trucks. Growth CapEx for the Initial Platform accounts for the costs of new mixer trucks; however, based on the age and quality of Suncrete’s current fleet of mixer trucks, Suncrete assumed that the costs of new mixer trucks in the near-term will be minimal. Acquired maintenance CapEx and acquired growth CapEx were assumed to be 2.5% and 1.5% of sales, respectively. Total CapEx was assumed to normalize and stay relatively stable at approximately 3 – 4% of revenue.
145
Non-GAAP Reconciliation — Adjusted EBITDA
| | | |
Consolidated
2025E |
| |
Consolidated
2026E |
| ||||||
|
Organic Net Income
|
| | | $ | 28.6 | | | | | $ | 20.9 | | |
|
(+) Interest
|
| | | | 12.1 | | | | | | 14.0 | | |
|
(+) Taxes
|
| | | | 8.1 | | | | | | 9.3 | | |
|
(+) D&A
|
| | | | 22.2 | | | | | | 30.9 | | |
|
(+) Management Fees
|
| | | | 2.6 | | | | | | 3.2 | | |
|
(+) Transaction Expenses
|
| | | | — | | | | | | — | | |
|
Total Organic Adj. EBITDA
|
| | | $ | 73.6 | | | | | $ | 78.3 | | |
|
Acquired Net Income
|
| | | $ | 11.2 | | | | | $ | 24.2 | | |
|
(+) Incremental Interest for Acquisitions
|
| | | | 5.3 | | | | | | 7.9 | | |
|
(+) Acquired Income Taxes
|
| | | | 3.0 | | | | | | 6.4 | | |
|
(+) Acquired D&A
|
| | | | 7.0 | | | | | | 10.9 | | |
|
(+) Transaction Expenses
|
| | | | 5.0 | | | | | | 2.4 | | |
|
Total Acquired Adj. EBITDA
|
| | | $ | 31.5 | | | | | $ | 51.8 | | |
|
Total Adj. EBITDA
|
| | | $ | 105.1 | | | | | $ | 130.1 | | |
SUNCRETE DOES NOT INTEND TO UPDATE OR OTHERWISE REVISE THE ABOVE SUNCRETE PROJECTIONS HEREIN TO REFLECT CIRCUMSTANCES EXISTING AFTER THE DATE WHEN MADE OR TO REFLECT THE OCCURRENCE OF FUTURE EVENTS, EVEN IN THE EVENT THAT ANY OR ALL OF THE ASSUMPTIONS UNDERLYING SUCH FORECASTED FINANCIAL INFORMATION ARE NO LONGER APPROPRIATE, EXCEPT AS MAY BE REQUIRED BY APPLICABLE LAW.
Selected Public Company Analysis
Haymaker’s management utilized a selected public company analysis to assess the value that the public markets would likely ascribe to Suncrete and this analysis was presented to the Haymaker Board. The selected public companies the Haymaker Board reviewed were based on two categories: Industry Consolidators and U.S. Heavy Materials Providers. Industry Consolidator companies included Comfort Systems USA, Inc., SiteOne Landscape Supply, Inc. and Quanta Services, Inc. U.S. Heavy Materials Provider companies included CRH public limited company, Knife River Corporation, Eagle Materials Inc., Martin Marrietta Materials, Inc. and Vulcan Materials Company.
All of these companies were selected by Haymaker’s management as publicly traded companies having businesses that were considered, in certain respects, to be similar to Suncrete’s business. Many of the selected companies are significantly larger enterprises, with a more diversified product base, and have larger financial resources than Suncrete. Although none of the selected companies reviewed in this analysis are directly comparable to Suncrete, the selected companies had one or more similar operating and financial characteristics as Suncrete:
•
Industry Consolidators: These selected public companies have acquisition-led growth strategies and market leadership positions that are similar in certain respects to Suncrete. Although the selected companies are in different industry sectors and have different products, end-markets and customers, these companies have become market leaders in niche sectors.
•
U.S. Heavy Materials Providers: Although they have upstream-focused operations, more competitive M&A dynamics and a broader geographic focus compared to Suncrete, these selected public companies generally sell products into end markets and to customers that are similar in certain respects to Suncrete, and experience similar secular tailwinds.
The Haymaker Board reviewed the estimated EBITDA margin, Free Cash Flow conversion, revenue growth and EBITDA growth of each of the selected public companies. These estimates were based on publicly available consensus research analysts’ estimates and other publicly available information, all as October 1, 2025.
146
The estimated EBITDA margin, Free Cash Flow Conversion, revenue growth and EBITDA growth for the selected public companies are summarized in the table below:
| | | |
2026E
EBITDA Margin |
| |
2026E
FCF Conversion(1) |
| |
2026E
Revenue Growth |
| |
2026E
EBITDA Growth |
| ||||||||||||
| Industry Consolidators | | | | | | | | | | | | | | | | | | | | | | | | | |
|
Comfort Systems USA, Inc.
|
| | | | 14.4% | | | | | | 88.6% | | | | | | 10.0% | | | | | | 10.2% | | |
|
Quanta Services, Inc.
|
| | | | 10.3% | | | | | | 81.6% | | | | | | 12.8% | | | | | | 14.4% | | |
|
SiteOne Landscape Supply, Inc.
|
| | | | 9.3% | | | | | | 90.8% | | | | | | 4.9% | | | | | | 10.8% | | |
| Median | | | | | 10.3% | | | | | | 88.6% | | | | | | 10.0% | | | | | | 10.8% | | |
| U.S. Heavy Materials Providers | | | | | | | | | | | | | | | | | | | | | | | | | |
|
Eagle Materials Inc.
|
| | | | 35.1% | | | | | | 41.7% | | | | | | 3.3% | | | | | | 4.2% | | |
|
Martin Marrietta Materials, Inc.
|
| | | | 33.8% | | | | | | 71.4% | | | | | | 8.5% | | | | | | 11.2% | | |
|
Vulcan Materials Company
|
| | | | 31.0% | | | | | | 71.6% | | | | | | 7.3% | | | | | | 10.6% | | |
|
CRH public limited company
|
| | | | 20.5% | | | | | | 63.2% | | | | | | 5.2% | | | | | | 7.1% | | |
|
Knife River Corporation
|
| | | | 17.0% | | | | | | 64.5% | | | | | | 6.2% | | | | | | 15.2% | | |
| Median | | | | | 31.0% | | | | | | 64.5% | | | | | | 6.2% | | | | | | 10.6% | | |
(1)
Free cash flow conversion is calculated as (x) EBITDA minus CapEx, divided by (y) EBITDA.
The Haymaker Board compared the estimated 2026 Adjusted EBITDA Margin, Free Cash Flow Conversion, revenue growth and Adjusted EBITDA growth for Suncrete with the median of these metrics for the Industry Consolidator and U.S. Heavy Materials Provider companies. This comparison illustrated an estimated 2026 Adjusted EBITDA Margin of approximately 22.3%, Free Cash Flow Conversion of approximately 86.1%, revenue growth of approximately 24.5% and Adjusted EBITDA growth of approximately of 23.9% with respect to Suncrete, and a median estimated 2026 EBTIDA margin of approximately 10.3%, a median estimated 2026 Free Cash Flow Conversion of approximately 88.6%, a median estimated 2026 revenue growth of approximately 10.0% and a median estimated 2026 EBITDA growth of approximately 10.8% for the Industry Consolidator companies, and a median estimated 2026 EBTIDA margin of approximately 31.0%, a median estimated 2026 Free Cash Flow conversion of approximately 64.5%, a median estimated 2026 revenue growth of approximately 6.2% and a median estimated 2026 EBITDA growth of approximately 10.6% for the U.S. Heavy Materials Provider companies. The Haymaker Board’s comparison of Suncrete to the selected public companies allowed the Haymaker Board to conclude that Suncrete’s estimated 2026 Adjusted EBITDA Margin, Free Cash Flow Conversion, revenue growth and Adjusted EBITDA growth were similar to or above the selected companies’ benchmarks. This analysis supported the Haymaker Board’s determination that the terms of the Business Combination were fair to and in the best interests of Haymaker and its shareholders.
The projected financial information of Suncrete discussed in the preceding paragraph was predicated on Suncrete’s projected acquisitions, which were illustrative and consisted of the Hypothetical Target Companies with whom Suncrete had management-level discussions; however, as of the time the Suncrete Projections were prepared, Suncrete had not yet begun formally negotiating letters of intent with any of the Hypothetical Target Companies nor had it received or commenced a detailed review of historical or operational information of any of the Hypothetical Target Companies. For a more detailed description of the material assumptions underlying the projected financial information, see the section titled “The Business Combination — The Haymaker Board’s Reasons for the Approval of the Business Combination — Summary of Haymaker’s Financial and Valuation Analysis — Certain Unaudited Suncrete Prospective Financial Information. In addition, with respect to Suncrete, Adjusted EBITDA is comprised of organic Adjusted EBITDA and acquired Adjusted EBITDA. Suncrete’s organic Adjusted EBITDA is calculated as net income (loss) before interest expense, income tax expense (benefit), depreciation and amortization, management fees and transaction expenses, while acquired Adjusted EBITDA is calculated as acquired net income (loss) before interest expense, acquired income tax expense (benefit), acquired depreciation and acquired
147
amortization and transaction expenses. In addition, Suncrete’s Free Cash Flow Conversion is calculated as (x) Adjusted EBITDA minus maintenance CapEx, divided by (y) Adjusted EBITDA. Further, Suncrete’s estimated 2026 revenue growth of 24.5% consists of 18.1% acquired revenue growth and 6.4% organic revenue growth, while its estimated 2026 Adjusted EBITDA growth consists of 14.6% acquired Adjusted EBITDA growth and 9.3% organic Adjusted EBITDA growth. In addition, the Haymaker Board reviewed an analysis of the trading metrics and projected/forecasted financial performance for selected publicly traded companies that Haymaker management deemed relevant for purposes of this analysis.
Haymaker management calculated, as of October 1, 2025, among other things, various public market trading multiples for the selected publicly traded companies (based on publicly available consensus research analysts’ estimates and other publicly available information), which are summarized in the table below:
| | | |
TEV / 2026E
EBITDA |
| |
TEV / 2026E
FCF(1) |
| ||||||
| Industry Consolidators | | | | | | | | | | | | | |
|
Comfort Systems USA, Inc.
|
| | | | 22.3x | | | | | | 25.2x | | |
|
Quanta Services, Inc.
|
| | | | 20.9x | | | | | | 25.6x | | |
|
SiteOne Landscape Supply, Inc.
|
| | | | 14.5x | | | | | | 16.0x | | |
| Median | | | | | 20.9x | | | | | | 25.2x | | |
| U.S. Heavy Materials Providers | | | | | | | | | | | | | |
|
Martin Marrietta Materials, Inc.
|
| | | | 16.8x | | | | | | 23.5x | | |
|
Vulcan Materials Company
|
| | | | 16.8x | | | | | | 23.4x | | |
|
CRH public limited company
|
| | | | 11.9x | | | | | | 18.8x | | |
|
Eagle Materials Inc.
|
| | | | 10.5x | | | | | | 25.2x | | |
|
Knife River Corporation
|
| | | | 9.7x | | | | | | 15.1x | | |
| Median | | | | | 11.9x | | | | | | 23.4x | | |
(1)
Free cash flow is calculated as EBITDA minus CapEx.
The Haymaker Board compared (a) the estimated total enterprise value of Suncrete, based on the value implied by the terms of the Business Combination Agreement, divided by estimated 2026 Adjusted EBITDA and estimated 2026 free cash flow for Suncrete with (b) with the median total enterprise value implied by the selected public companies’ trading values divided by their estimated 2026 EBITDA and estimated 2026 free cash flow. This comparison illustrated an estimated enterprise value divided by estimated 2026 Adjusted EBITDA of 7.5x and an estimated enterprise value divided by estimated 2026 free cash flow of 8.7x with respect to Suncrete, a median enterprise value divided by estimated 2026 EBITDA of 20.9x and a median enterprise value divided by estimated 2026 free cash flow of 25.2x with respect to the Industry Consolidator companies and a median enterprise value divided by estimated 2026 EBITDA of 11.9x and a median enterprise value divided by estimated 2026 free cash flow of 23.4x with respect to the U.S. Heavy Materials Provider companies. The Haymaker Board’s comparison of these ratios allowed the Haymaker Board to conclude that the enterprise value of Suncrete implied by the terms of the Business Combination represented an Adjusted EBITDA multiple and free cash flow multiple that were less than that of the selected public companies. This analysis further supported the Haymaker Board’s determination that the terms of the Business Combination were fair to and in the best interests of Haymaker and its shareholders.
Satisfaction of 80% Test
It is a requirement under the Existing Organizational Documents and NYSE’s listing requirements that the business or assets acquired in an Initial Business Combination have an aggregate fair market value equal to at least 80% of the assets held in the Trust Account (excluding the deferred underwriting commissions and taxes payable on the income earned on the Trust Account) at the time of the execution of a definitive agreement for an Initial Business Combination. In connection with its evaluation and approval of the Business Combination, the Haymaker Board determined that the fair market value of Suncrete exceeded $276 million based on, among other things, revenue multiples.
148
As of September 30, 2025, the assets held in the Trust Account was approximately $254.6 million, 80% thereof representing approximately $203.7 million. In reaching its conclusion that the Business Combination meets the 80% test, the Haymaker Board used as a fair market value the enterprise value of approximately $972.6 million, which was implied based on the terms of the transactions agreed to by the parties in negotiating the Business Combination. In determining whether the purchase price represents the fair market value of Suncrete, the Haymaker Board considered all of the factors described in the subsection titled “The Business Combination — Haymaker Board’s Reasons for the Approval of the Business Combination,” and the fact that the purchase price for Suncrete was the result of an arm’s-length negotiation. As a result, the Haymaker concluded that the fair market value of the businesses acquired was significantly in excess of 80% of the assets held in the Trust Account. In light of the financial background and experience of the members of Haymaker’s management team and the Haymaker Board, the Haymaker Board believes that the members of Haymaker’s management team and the Haymaker Board are qualified to determine whether the Business Combination meets the 80% test. The Haymaker Board did not seek or obtain an opinion of an outside fairness or valuation advisor as to whether the 80% test has been met.
Interests of the Sponsor and Haymaker Directors and Officers in the Business Combination
In considering the recommendation of the SPAC Board to vote in favor of the Business Combination, shareholders should be aware that, aside from their interests as shareholders, the Sponsor and certain of SPAC’s directors and officers have interests in the Business Combination that are different from, or in addition to, those of other shareholders generally. SPAC’s directors were aware of and considered these interests, among other matters, in evaluating the Business Combination, and in recommending to shareholders that they approve the Business Combination. Shareholders should take these interests into account in deciding whether to approve the Business Combination. These interests include, among other things:
•
the fact that the Sponsor holds 797,600 private placement units, consisting of 398,800 private placement warrants (provided, that such warrants will be conveyed to Dothan Independent in the Sponsor Distribution, as provided in the Sponsor Subscription Agreement) and 797,600 private placement shares, acquired at an aggregate purchase price of $7,976,000, which, if unrestricted and freely tradeable, would be valued at approximately $9,642,984, based on the most recent closing prices of the SPAC Public Warrants and the SPAC Class A Ordinary Shares on January 30, 2026 of $1.42 per warrant and $11.38 per share, respectively (prior to giving effect to the Sponsor Distribution);
•
the fact that the Sponsor and SPAC’s officers and directors have agreed to not redeem any SPAC Class A Ordinary Shares held by them in connection with a shareholder vote to approve the Business Combination;
•
the fact that the Sponsor paid an aggregate of $25,000 for 5,750,000 SPAC Founder Shares (provided, that 2,800,000 SPAC Founder Shares will be conveyed to Dothan Independent in the Sponsor Distribution, as provided in the Sponsor Subscription Agreement), and that such SPAC Founder Shares could have a significantly higher value at the time of the Business Combination, which if unrestricted and freely tradable would be valued approximately $65,435,000, based on the most recent closing price of the SPAC Class A Ordinary Shares of $11.38 per share on January 30, 2026 (prior to giving effect to the Sponsor Distribution);
•
if the Trust Account is liquidated, including in the event SPAC is unable to consummate an initial business combination within the completion window set forth in the Existing Organizational Documents, the Sponsor has agreed to indemnify SPAC to ensure that the proceeds in the Trust Account are not reduced below $10.00 per Public Share, or such lesser amount per Public Share as is in the Trust Account on the liquidation date, by the claims of (a) any third party (other than SPAC’s independent registered public accounting firm) for services rendered or products sold to SPAC or (b) a prospective target business with which SPAC has entered into a letter of intent, confidentiality or other similar agreement or business combination agreement, but only if such a third party or target business has not executed a waiver of all rights to seek access to the Trust Account;
•
the fact that the Sponsor and SPAC’s officers, directors and advisors will be reimbursed for out-of-pocket expenses incurred in connection with activities on SPAC’s behalf, such as identifying potential target businesses and performing due diligence on suitable business combinations;
149
•
the fact that the Sponsor and SPAC’s officers, directors and advisors will lose their entire investment in SPAC if an Initial Business Combination is not completed within the Combination Period;
•
the fact that the Sponsor has invested an aggregate of $8,001,000 (consisting of $25,000 for the SPAC Founder Shares and $7,976,000 for the private placement units), which means that the Sponsor and Haymaker’s officers and directors stand to make a significant profit on their investment and could potentially recoup their entire investment in Haymaker even if the trading price of the PubCo Class A Common Stock was as low as approximately $2.34 per share (after giving effect to the transfer to Dothan Independent of the Dothan Founder Shares and Dothan Assumed Warrants following the Sponsor Distribution and assuming the loans and out-of-pocket expenses described below are repaid and reimbursed, respectively, by Haymaker). Therefore, the Sponsor and Haymaker’s directors and officers may experience a positive rate of return on their investment, even if our Public Shareholders experience a negative rate of return on their investment;
•
the fact that after the Business Combination, assuming there are no redemptions of Public Shares in connection with the Business Combination, the Sponsor will beneficially own approximately 1.2% of the PubCo Class A Common Stock. Please see the section titled “Summary of the Proxy Statement/Prospectus — Ownership of New Suncrete After the Closing” for additional information;
•
the fact that the Sponsor and Haymaker’s directors and officers may be incentivized to complete the Business Combination, or an alternative initial business combination, with a less favorable company or on terms less favorable to shareholders, rather than to liquidate, which would cause the Sponsor to lose its entire investment. As a result, the Sponsor may have a conflict of interest in determining whether Suncrete is an appropriate business with which to complete a business combination and/or in evaluating the terms of the Business Combination;
•
the fact that the Sponsor and Haymaker’s officers and directors (or their affiliates) have made, and may make in the future, working capital and extension loans to Haymaker. As of the date of this proxy statement/prospectus, the Sponsor has loaned an aggregate of approximately $1,880,000 to Haymaker under unsecured promissory notes to fund operating and transaction expenses in connection with the Business Combination and fund payments into the Trust Account, in accordance with the Existing Organizational Documents, to extend the date by which Haymaker must consummate an initial business combination, and may make additional loans after the date of this proxy statement/prospectus for such purposes. If the Business Combination is not consummated and another business combination is not otherwise completed, these working capital loans may not be repaid and would be forgiven except to the extent there are funds available to Haymaker outside of the Trust Account;
•
the fact that pursuant to the Existing Organizational Documents, Haymaker has renounced any interest or expectancy of Haymaker in, or in being offered an opportunity to participate in, any potential transaction or matter which may be a corporate opportunity for both the Company and any individual serving as a director or officer of Haymaker, about which any such director or officer acquires knowledge. In the course of their other business activities, Haymaker’s officers and directors may have become aware of other investment and business opportunities which might have been appropriate for presentation to Haymaker as well as the other entities with which they were affiliated. Haymaker’s management had pre-existing fiduciary duties and contractual obligations and if there was a conflict of interest in determining to which entity a particular business opportunity should be presented, any entity with whom Haymaker’s management had a pre-existing fiduciary obligation would have been presented the opportunity before Haymaker was presented with it (see the subsection titled “Fiduciary Duties of Haymaker’s Directors and Officers” for more information). Haymaker does not believe, however, that the fiduciary duties or contractual obligations of Haymaker’s officers or directors materially affected Haymaker’s search for a business combination, including the negotiation or recommendation thereof or the provision of advice in connection therewith;
•
the fact that the Sponsor transferred an indirect interest in a portion of its SPAC Founder Shares and all of its private placement warrants to Dothan Independent;
•
the anticipated service of Andrew Heyer as a director and Christopher Bradley as a consultant of New Suncrete following the Business Combination, and the compensation that they will receive for such service; and
150
•
the fact that Haymaker’s existing directors and officers will be entitled to indemnification and the continuation of Haymaker’s directors’ and officers’ liability insurance after the Business Combination.
Interests of Suncrete, Dothan, SunTx and Their Respective Directors and Officers in the Business Combination
Certain members and affiliates of Suncrete, Dothan Concrete, Dothan Independent, Dothan Management, SunTx, and their respective directors and officers have interests in the Business Combination that are different from, or in addition to, those of the other members of Suncrete or Dothan Concrete. These interests and their corresponding relationships include, among other things, the following:
•
Suncrete is a portfolio company of SunTx. Dothan Concrete is the parent of, and owns a controlling interest in, Suncrete. Dothan Independent is owned and controlled by SunTx and is the sponsor of, and a member of, Dothan Concrete. SunTx Capital Partners III, LP (“SunTx Fund III”) is a private equity fund managed and advised by an affiliate of SunTx, and owns an interest in Dothan Concrete. Dothan Management, provides management and consulting services to Suncrete (including advice and assistance concerning the operations, strategic and capital planning, and financing of Suncrete and its subsidiaries) pursuant to the Dothan Management Agreement.
•
The Business Combination Agreement contemplates that, on the Closing Date, Suncrete, Dothan Management, and PubCo will enter into the Dothan Management Agreement Amendment, which will provide, in pertinent part, for (i) the assumption of the Dothan Management Agreement by PubCo from Suncrete and (ii) payment by PubCo (or at PubCo’s direction) to Dothan Management of diligence and integration fees in the amount of $10 million as the diligence and integration fee in consideration for the services provided by Dothan Management and its personnel to Suncrete in relation to the Business Combination. The terms of the Dothan Management Agreement (including payment of the diligence and integration fee) were approved in advance by the members of Suncrete.
•
On September 10, 2025, Dothan Independent and the Sponsor entered into a subscription agreement and amendment to LLC agreement, pursuant to which Dothan Independent agreed to contribute $500,000 in cash to Sponsor in exchange for 10 Class Z Units of Sponsor (representing an indirect interest in 2,800,000 SPAC Founder Shares (the “Dothan Founder Shares”) and an indirect interest in the Sponsor’s 398,800 private placement warrants (the “Dothan Assumed Warrants”)) in order to loan and fund certain extension costs to the SPAC. At the Acquisition Merger Effective Time, Sponsor will distribute the Dothan Founder Shares and the Dothan Assumed Warrants to Dothan Independent, and following the Business Combination, as a result of its investment in Sponsor, Dothan Independent will receive 2,800,000 shares of PubCo Class B Common Stock and 398,800 Assumed SPAC Warrants.
•
The Business Combination Agreement contemplates that, upon the Closing, in addition to the Aggregate Company Merger Consideration, PubCo will issue 2,500,000 shares of PubCo Class B Common Stock to Dothan Independent (the “Dothan Closing Shares”).
•
The Business Combination Agreement contemplates that, upon the Closing, Dothan Concrete will receive shares of PubCo Class B Common Stock in exchange for each Company Common Unit and Company Preferred Unit held by Dothan Concrete. All other members of Suncrete holding Company Common Units and/or Company Preferred Units will receive PubCo Class A Common Stock (which has one vote per share). No other member of Suncrete will receive PubCo Class B Common Stock as a result of the Business Combination. A supermajority of all members of Suncrete receiving PubCo Class A Common Stock (rather than PubCo Class B Common Stock) will be obtained via the Written Consent to approve the issuance of PubCo Class B Common Stock to Dothan Concrete.
Potential Purchases of Public Shares
Permitted Purchases of Our Securities
If Haymaker seeks shareholder approval of the Business Combination and does not conduct redemptions in connection with such Business Combination in accordance with the Existing Organizational Documents and pursuant to the tender offer rules, the Sponsor, and Haymaker’s initial shareholders,
151
directors, officers, advisors or their affiliates may purchase Public Shares or public warrants in privately negotiated transactions or in the open market either prior to or following the completion of the Business Combination. There is no limit on the number of shares such initial shareholders, directors, officers or their affiliates may purchase in such transactions, subject to compliance with applicable law. If they engage in such transactions, they will not make any such purchases when they are in possession of any material nonpublic information not disclosed publicly or if such purchases are prohibited by Regulation M under the Exchange Act. Haymaker does not anticipate that such purchases, if any, would constitute a tender offer subject to the tender offer rules under the Exchange Act or a going-private transaction subject to the going-private rules under the Exchange Act; however, if the purchasers determine at the time of any such purchases that the purchases are subject to such rules, the purchasers will comply with such rules. Any such purchases will be reported pursuant to Section 13 and Section 16 of the Exchange Act to the extent such purchasers are subject to such reporting requirements. None of the funds held in the trust account will be used to purchase shares or public warrants in such transactions prior to completion of the Business Combination.
The purpose of any such purchases of shares could be to increase the likelihood of obtaining stockholder approval of the Business Combination or to satisfy a closing condition in an agreement that requires Haymaker to have a minimum net worth or a certain amount of cash at the closing of the Business Combination, where it appears that such requirement would otherwise not be met, provided that any shares purchased would not be permitted to vote in favor of the Business Combination. The purpose of any such purchases of public warrants could be to reduce the number of public warrants outstanding or to vote such warrants on any matters submitted to the warrantholders for approval in connection with our Business Combination. Any such purchases of our securities may result in the completion of the Business Combination that may not otherwise have been possible. In addition, if such purchases are made, the public “float” of Haymaker’s Class A Common Shares or warrants may be reduced and the number of beneficial holders of Haymaker’s securities may be reduced, which may make it difficult to maintain or obtain the quotation, listing or trading of our securities on a national securities exchange.
Haymaker’s sponsor, officers, directors and/or their affiliates anticipate that they may identify the stockholders with whom Haymaker’s sponsor, officers, directors or their affiliates may pursue privately negotiated purchases by either the stockholders contacting us directly or by our receipt of redemption requests submitted by stockholders following our mailing of proxy materials in connection with our Business Combination. To the extent that the sponsor, officers, directors or their affiliates enter into a private purchase, they would identify and contact only potential selling stockholders who have expressed their election to redeem their shares for a pro rata share of the trust account or vote against our Business Combination, whether or not such stockholder has already submitted a proxy with respect to our Business Combination. Haymaker’s sponsor, officers, directors or their affiliates will only purchase Public Shares if such purchases comply with Regulation M under the Exchange Act and the other federal securities laws.
Any purchases by Haymaker’s sponsor, officers, directors and/or their affiliates who are affiliated purchasers under Rule 10b-18 under the Exchange Act will only be made to the extent such purchases are able to be made in compliance with Rule 10b-18, which is a safe harbor from liability for manipulation under Section 9(a)(2) and Rule 10b-5 of the Exchange Act. Rule 10b-18 has certain technical requirements that must be complied with in order for the safe harbor to be available to the purchaser. The Sponsor, officers, directors and/or their affiliates will not make purchases of common stock if the purchases would violate Section 9(a)(2) or Rule 10b-5 of the Exchange Act. Haymaker expects that any such purchases will be reported pursuant to Section 13 and Section 16 of the Exchange Act to the extent such purchases are subject to such reporting requirements.
Total Company Shares to Be Issued in the Business Combination
The following table summarizes the pro forma ownership of New Suncrete Common Stock immediately following the Business Combination under five redemption scenarios: no additional redemptions, 25% redemptions, 50% redemptions, 75% redemptions and maximum redemptions. For illustrative purposes, the information in the table also assumes that (i) there are no other issuances of equity interests of SPAC or Suncrete prior to the closing of the Business Combination, (ii) none of SPAC’s Initial Shareholders purchase any additional SPAC Class A Ordinary Shares prior to the closing of the Business Combination and (iii) that the Business Combination closes on March 16, 2026. In addition, the information in this table does
152
not take into account Assumed SPAC Warrants that will remain outstanding following the Business Combination and may be exercised at a later date. The actual results will be within the parameters described by the scenarios above. However, there can be no assurance regarding which scenario will be closest to the actual results. Stockholders will experience additional dilution to the extent PubCo issues additional shares of PubCo Common Stock after the closing of the Business Combination. Stockholders will also experience additional dilution to the extent that the Sponsor elects to convert any amounts outstanding under the existing convertible promissory note into securities of PubCo, which, based on the amount outstanding under such note as of September 30, 2025, (i) would be convertible into units consisting of 75,500 shares of PubCo Class A Common Stock and warrants to purchase 37,750 shares of PubCo Class A Common Stock and (ii) assuming full exercise of the warrants, represents less than 1% of the outstanding shares in each of the scenarios described in the table below. The table below excludes shares of PubCo Common Stock that will initially be available for issuance under the 2026 Plan and ESPP. Please see the sections titled “Summary of the Proxy Statement/Prospectus — Ownership of New Suncrete After the Closing” and “Unaudited Pro Forma Condensed Combined Financial Information” for further information.
| | | |
Assuming No Redemptions
|
| |
Assuming 25% Redemptions
|
| |
Assuming 50% Redemptions
|
| |
Assuming 75% Redemptions
|
| |
Assuming Maximum Redemptions
|
| |||||||||||||||||||||||||||||||||||||||||||||||||||||||||||||||||||||||||||||||||||||||||||||||||||||||||
| | | |
Shares
|
| |
Votes
|
| |
% of
Oustanding Shares |
| |
% of
Voting Power |
| |
Shares
|
| |
Votes
|
| |
% of
Oustanding Shares |
| |
% of
Voting Power |
| |
Shares
|
| |
Votes
|
| |
% of
Oustanding Shares |
| |
% of
Voting Power |
| |
Shares
|
| |
Votes
|
| |
% of
Oustanding Shares |
| |
% of
Voting Power |
| |
Shares
|
| |
Votes
|
| |
% of
Oustanding Shares |
| |
% of
Voting Power |
| ||||||||||||||||||||||||||||||||||||||||||||||||||||||||||||
|
Rollover Holders (excluding
Dothan Concrete)(1) |
| | | | 17,606,966 | | | | | | 17,606,966 | | | | | | 22.4% | | | | | | 6.0% | | | | | | 17,606,966 | | | | | | 17,606,966 | | | | | | 23.8% | | | | | | 6.1% | | | | | | 17,606,966 | | | | | | 17,606,966 | | | | | | 25.4% | | | | | | 6.2% | | | | | | 17,606,966 | | | | | | 17,606,966 | | | | | | 27.3% | | | | | | 6.3% | | | | | | 17,606,966 | | | | | | 17,606,966 | | | | | | 29.4% | | | | | | 6.4% | | |
|
Public Shareholders (excluding
Sponsor) |
| | | | 22,627,899 | | | | | | 22,627,899 | | | | | | 28.8% | | | | | | 7.7% | | | | | | 17,959,813 | | | | | | 17,959,813 | | | | | | 24.3% | | | | | | 6.2% | | | | | | 13,291,727 | | | | | | 13,291,727 | | | | | | 19.2% | | | | | | 4.7% | | | | | | 8,623,641 | | | | | | 8,623,641 | | | | | | 13.4% | | | | | | 3.1% | | | | | | 3,955,556 | | | | | | 3,955,556 | | | | | | 6.6% | | | | | | 1.4% | | |
|
Sponsor
|
| | | | 3,414,267 | | | | | | 3,414,267 | | | | | | 4.3% | | | | | | 1.2% | | | | | | 3,414,267 | | | | | | 3,414,267 | | | | | | 4.6% | | | | | | 1.2% | | | | | | 3,414,267 | | | | | | 3,414,267 | | | | | | 4.9% | | | | | | 1.2% | | | | | | 3,414,267 | | | | | | 3,414,267 | | | | | | 5.3% | | | | | | 1.2% | | | | | | 3,414,267 | | | | | | 3,414,267 | | | | | | 5.7% | | | | | | 1.2% | | |
|
PIPE Investors
|
| | | | 11,216,667 | | | | | | 11,216,667 | | | | | | 14.3% | | | | | | 3.8% | | | | | | 11,216,667 | | | | | | 11,216,667 | | | | | | 15.2% | | | | | | 3.9% | | | | | | 11,216,667 | | | | | | 11,216,667 | | | | | | 16.2% | | | | | | 4.0% | | | | | | 11,216,667 | | | | | | 11,216,667 | | | | | | 17.4% | | | | | | 4.0% | | | | | | 11,216,667 | | | | | | 11,216,667 | | | | | | 18.7% | | | | | | 4.1% | | |
|
Dothan Concrete
|
| | | | 18,422,425 | | | | | | 184,224,250 | | | | | | 23.4% | | | | | | 63.1% | | | | | | 18,422,425 | | | | | | 184,224,250 | | | | | | 24.9% | | | | | | 64.1% | | | | | | 18,422,425 | | | | | | 184,224,250 | | | | | | 26.6% | | | | | | 65.2% | | | | | | 18,422,425 | | | | | | 184,224,250 | | | | | | 28.5% | | | | | | 66.2% | | | | | | 18,422,425 | | | | | | 184,224,250 | | | | | | 30.7% | | | | | | 67.4% | | |
|
Dothan Independent
|
| | | | 5,300,000 | | | | | | 53,000,000 | | | | | | 6.7% | | | | | | 18.1% | | | | | | 5,300,000 | | | | | | 53,000,000 | | | | | | 7.2% | | | | | | 18.4% | | | | | | 5,300,000 | | | | | | 53,000,000 | | | | | | 7.7% | | | | | | 18.7% | | | | | | 5,300,000 | | | | | | 53,000,000 | | | | | | 8.2% | | | | | | 19.1% | | | | | | 5,300,000 | | | | | | 53,000,000 | | | | | | 8.8% | | | | | | 19.4% | | |
|
Total
|
| | | | 78,588,224 | | | | | | 292,090,049 | | | | | | 100.0% | | | | | | 100.0% | | | | | | 73,920,138 | | | | | | 287,421,963 | | | | | | 100.0% | | | | | | 100.0% | | | | | | 69,252,052 | | | | | | 282,753,877 | | | | | | 100.0% | | | | | | 100.0% | | | | | | 64,583,966 | | | | | | 278,085,791 | | | | | | 100.0% | | | | | | 100.0% | | | | | | 59,915,881 | | | | | | 273,417,706 | | | | | | 100.0% | | | | | | 100.0% | | |
(1)
Includes 3,496,887 shares of restricted PubCo Class A Common Stock issuable as Rollover Equity Awards.
Board of Directors of New Suncrete Following the Business Combination
The parties anticipate that, upon consummation of the Business Combination, New Suncrete’s Board will be a classified board comprised of eight members. Each director will hold office until their term expires at the next annual meeting of stockholders for such director’s class or until his death, resignation, removal or the earlier termination of his term of office. Each of Haymaker’s incumbent directors other than Andrew R. Heyer will resign from the Haymaker Board upon the closing of the Business Combination.
The following table sets forth the name, age and position of each of the expected directors and executive officers of New Suncrete upon consummation of the Business Combination. For biographical information concerning the executive officers and directors following the Business Combination, see “Management Following the Business Combination.”
|
Name
|
| |
Age
|
| |
Position
|
| |||
| Executive Officers | | | | | | | | | | |
| Randall Edgar | | | | | 69 | | | |
Chief Executive Officer and Director
|
|
| Tommy Wentroth | | | | | 44 | | | | Chief Financial Officer | |
| Non-Employee Directors | | | | | | | | | | |
| Ned N. Fleming, III | | | | | 65 | | | | Executive Chairman | |
| Andrew R. Heyer | | | | | 68 | | | | Director | |
| William Holden | | | | | 74 | | | | Director | |
| Bretton Johnston | | | | | 64 | | | | Director | |
| Mark R. Matteson | | | | | 62 | | | | Director | |
| David Rees-Jones | | | | | 33 | | | | Director | |
153
Redemption Rights
Under the Existing Organizational Documents, holders of Public Shares may elect to have their Public Shares redeemed for cash at the applicable redemption price per share calculated in accordance with the Existing Organizational Documents. As of the record date, this would have amounted to $[•] per share. If a holder exercises its redemption rights, then such holder will exchange its shares of SPAC Class A Ordinary Shares received in exchange for its Public Shares for cash and will not own Public Shares of Haymaker. Such a holder will be entitled to receive cash for its SPAC Class A Ordinary Shares only if it properly elects redemption and delivers its shares (either physically or electronically) to Haymaker’s transfer agent in accordance with the procedures described herein. Notwithstanding the foregoing, a holder of the Public Shares, together with any affiliate of his or any other person with whom he is acting in concert or as a “group” (as defined in Section 13(d)(3) of the Exchange Act), will be restricted from seeking redemption rights in excess of the 15% threshold. Accordingly, all Public Shares in excess of the 15% threshold beneficially owned by a Public Shareholder or group will not be redeemed for cash. In order to determine whether a shareholder is acting in concert or as a “group” (as defined in Section 13(d)(3) of the Exchange Act) with any other shareholder, Haymaker will require each Public Shareholder seeking to exercise redemption rights to certify to Haymaker whether such shareholder is acting in concert or as a group with any other shareholder. Each redemption of SPAC Class A Ordinary Shares by Haymaker’s Public Shareholders will decrease the amount in the Trust Account. In no event will Haymaker redeem Public Shares in an amount that would cause its net tangible assets to be less than $5,000,001 after giving effect to the transactions contemplated by the Business Combination Agreement. See the subsection titled “Extraordinary General Meeting of Shareholders and Special Meeting of Warrantholders — Redemption Rights” for the procedures to be followed if you wish to redeem your shares for cash.
Appraisal Rights
There are no appraisal rights available to holders of SPAC Class A Ordinary Shares, SPAC Class B Ordinary Shares, or SPAC Warrants in connection with the Business Combination under The Companies Act (Revised) of the Cayman Islands or the DGCL.
Expected Accounting Treatment
The Business Combination will be accounted for as a reverse recapitalization under GAAP. Under this method of accounting, Haymaker will be treated as the “acquired” company for financial reporting purposes. This determination is primarily based on Suncrete members comprising a relative majority of the voting power of New Suncrete and having the ability to nominate the members of the New Suncrete Board, Suncrete’s operations prior to the acquisition comprising the only ongoing operations of New Suncrete and Suncrete’s senior management comprising a majority of the senior management of New Suncrete. Accordingly, for accounting purposes, the financial statements of the post-combination company will represent a continuation of the financial statements of Suncrete with the Business Combination treated as the equivalent of Suncrete issuing stock for the net assets of Haymaker, accompanied by a recapitalization. The net assets of Haymaker will be stated at historical costs, with no goodwill or other intangible assets recorded. Operations prior to the Business Combination will be presented as those of Suncrete in future reports of New Suncrete.
Material U.S. Federal Income Tax Considerations
The following discussion is a summary of certain material U.S. federal income tax considerations (i) for U.S. Holders and Non-U.S. Holders (each as defined below, and together, “Holders”) of SPAC Ordinary Shares, SPAC Cayman Units, and SPAC Cayman Warrants (for purposes of this section, “SPAC (Cayman Islands) Equity”) with respect to the exercise of redemption rights and the Domestication; (ii) for Holders of the ownership and disposition of SPAC Class A Common Stock, SPAC Class B Common Stock, SPAC Delaware Warrants, and SPAC Delaware Units (for purposes of this section, and excluding the SPAC Delaware Warrants, “SPAC (Delaware) Equity”) exchanged as part of the Initial Merger in exchange for PubCo Class A Common Stock, PubCo Class B Common Stock, and Assumed SPAC Warrants, as applicable; and (iii) for Holders of the ownership and disposition of the Company Common Units (other than Company Incentive Units), Company Preferred Units, Company Senior Preferred Units, and Company
154
Incentive Units (for purposes of this section, “Company Equity”) in exchange for PubCo Class A Common Stock, PubCo Class B Common Stock, the Unreturned Senior Preferred Contribution, and the Rollover Equity Award, as applicable. This section applies only to Holders that hold their SPAC Equity, Domesticated SPAC Equity, and Company Equity as “capital assets” for U.S. federal income tax purposes (generally, property held for investment). SPAC is referred to herein as “SPAC (Cayman Islands)” for the period prior to the Domestication, and as “SPAC (Delaware)” for the period following the Domestication up to the time of the Initial Merger Effective Time.
This discussion is limited to U.S. federal income tax considerations and does not address estate or any gift tax considerations or considerations arising under the tax laws of any state, local or non-U.S. jurisdiction. This discussion does not describe all of the U.S. federal income tax consequences that may be relevant to you in light of your particular circumstances, including the alternative minimum tax, the Medicare tax on certain investment income and the different consequences that may apply if you are subject to special rules under U.S. federal income tax law that apply to certain types of investors, such as:
•
financial institutions or financial services entities;
•
broker-dealers;
•
taxpayers that are subject to the mark-to-market accounting rules with respect to the SPAC Equity;
•
tax-exempt entities;
•
governments or agencies or instrumentalities thereof;
•
insurance companies;
•
regulated investment companies or real estate investment trusts;
•
partnerships (including entities or arrangements treated as partnerships for U.S. federal income tax purposes);
•
U.S. expatriates or former long-term residents of the United States;
•
persons that acquired their Company Equity in connection with employee share incentive plans or otherwise as compensation;
•
persons that hold their SPAC Equity or Company Equity as part of a straddle, constructive sale, hedging, wash sale, conversion or other integrated or similar transaction;
•
U.S. Holders (as defined below) whose functional currency is not the U.S. dollar; or
•
“controlled foreign corporations,” “passive foreign investment companies” or corporations that accumulate earnings to avoid U.S. federal income tax.
If a partnership (or any entity or arrangement treated as a partnership for U.S. federal income tax purposes) holds SPAC Equity or Company Equity, the tax treatment of such partnership and a person treated as a partner of such partnership will generally depend on the status of the partner and the activities of the partnership. Partnerships holding any SPAC Equity or Company Equity and persons that are treated as partners of such partnerships should consult their tax advisors as to the particular U.S. federal income tax consequences to them of the Domestication, the Initial Merger, or the Acquisition Merger, as applicable.
This discussion is based on the Internal Revenue Code of 1986, as amended (the “Code”), proposed, temporary and final Treasury Regulations promulgated thereunder, and judicial and administrative interpretations thereof, all as of the date hereof. All of the foregoing is subject to change, which change could apply retroactively and could affect the tax considerations described herein.
The following discussion discusses solely the consequences of the Domestication, the Initial Merger, and the Acquisition Merger and, except as expressly set forth herein, does not discuss any other steps that may be taken in connection with the foregoing.
We have not sought, and do not intend to, seek any rulings from the Internal Revenue Service (the “IRS”) as to any U.S. federal income tax considerations described herein. There can be no assurance that
155
the IRS will not take positions inconsistent with the considerations discussed below or that any such positions would not be sustained by a court.
THIS DISCUSSION IS ONLY A SUMMARY OF CERTAIN U.S. FEDERAL INCOME TAX CONSIDERATIONS ASSOCIATED WITH DOMESTICATION, THE INITIAL MERGER, AND THE ACQUISITION MERGER. EACH HOLDER SHOULD CONSULT ITS OWN TAX ADVISOR WITH RESPECT TO THE PARTICULAR TAX CONSEQUENCES TO SUCH HOLDER OF THE DOMESTICATION, THE INITIAL MERGER, THE ACQUISITION MERGER, AND THE OWNERSHIP AND DISPOSITION OF PUBCO COMMON STOCK RECEIVED IN THE INITIAL MERGER AND THE ACQUISITION MERGER, INCLUDING THE APPLICABILITY AND EFFECTS OF U.S. FEDERAL NON-INCOME, STATE AND LOCAL AND NON-U.S. TAX LAWS.
U.S. HOLDERS
As used herein, a “U.S. Holder” is a beneficial owner of a SPAC Equity or Company Equity who or that is, for U.S. federal income tax purposes:
•
an individual who is a citizen or resident of the United States;
•
a corporation (or other entity that is treated as a corporation for U.S. federal income tax purposes) that is created or organized (or treated as created or organized) in or under the laws of the United States or any state thereof or the District of Columbia;
•
an estate whose income is subject to U.S. federal income tax regardless of its source; or
•
a trust if (1) a U.S. court can exercise primary supervision over the administration of such trust and one or more United States persons have the authority to control all substantial decisions of the trust or (2) it has a valid election in place to be treated as a United States person.
Effects to U.S. Holders of Exercising Redemption Rights
This section is addressed to Redeeming U.S. Holders (as defined below) of SPAC’s shares that elect to have their shares redeemed for cash. For purposes of this discussion, a “Redeeming U.S. Holder” is a beneficial owner that so redeems its SPAC shares and is:
•
an individual who is a citizen or resident of the United States;
•
a corporation (or other entity that is treated as a corporation for U.S. federal income tax purposes) that is created or organized (or treated as created or organized) in or under the laws of the United States or any state thereof or the District of Columbia;
•
an estate whose income is subject to U.S. federal income tax regardless of its source; or
•
a trust if (1) a U.S. court can exercise primary supervision over the administration of such trust and one or more United States persons have the authority to control all substantial decisions of the trust or (2) it has a valid election in place to be treated as a United States person.
The balance of the discussion under this heading is subject in its entirety to the discussion below under the heading “— PFIC Considerations.” If we are considered a “passive foreign investment company” for these purposes (which we will be, unless a “start up” exception applies), then the tax consequences of the redemption will be as outlined in that discussion, below.
A Redeeming U.S. Holder will generally recognize capital gain or loss equal to the difference between the amount realized on the redemption and such shareholder’s adjusted basis in the shares exchanged therefor if the Redeeming U.S. Holder’s ownership of shares is completely terminated or if the redemption meets certain other tests described below. Special constructive ownership rules apply in determining whether a Redeeming U.S. Holder’s ownership of shares is treated as completely terminated (and in general, such Redeeming U.S. Holder may not be considered to have completely terminated its interest if it continues to hold our warrants or rights). If gain or loss treatment applies, such gain or loss will be long-term capital gain or loss if the holding period of such shares is more than one year at the time of the exchange. It is possible that because of the redemption rights associated with SPAC Equity, the holding period of such shares may not be considered to begin until the date of such redemption (and thus it is possible that long-term capital gain
156
or loss treatment may not apply to shares redeemed in the redemption). Shareholders who hold different blocks of shares (generally, shares purchased or acquired on different dates or at different prices) should consult their tax advisors to determine how the above rules apply to them.
Cash received upon redemption that does not completely terminate the Redeeming U.S. Holder’s interest will still give rise to capital gain or loss, if the redemption is either (i) “substantially disproportionate” or (ii) “not essentially equivalent to a dividend.” In determining whether the redemption is substantially disproportionate or not essentially equivalent to a dividend with respect to a Redeeming U.S. Holder, that Redeeming U.S. Holder is deemed to own not just shares actually owned but also shares underlying rights to acquire our shares (including for these purposes our warrants and rights) and, in some cases, shares owned by certain family members, certain estates and trusts of which the Redeeming U.S. Holder is a beneficiary, and certain affiliated entities.
Generally, the redemption will be “substantially disproportionate” with respect to the Redeeming U.S. Holder if (i) the Redeeming U.S. Holder’s percentage ownership of the outstanding voting shares (including all classes which carry voting rights) of SPAC is reduced immediately after the redemption to less than 80% of the Redeeming U.S. Holder’s percentage interest in such shares immediately before the redemption; (ii) the Redeeming U.S. Holder’s percentage ownership of the outstanding shares (both voting and nonvoting) immediately after the redemption is reduced to less than 80% of such percentage ownership immediately before the redemption; and (iii) the Redeeming U.S. Holder owns, immediately after the redemption, less than 50% of the total combined voting power of all classes of shares of SPAC entitled to vote. Whether the redemption will be considered “not essentially equivalent to a dividend” with respect to a Redeeming U.S. Holder will depend upon the particular circumstances of that U.S. holder. At a minimum, however, the redemption must result in a meaningful reduction in the Redeeming U.S. Holder’s actual or constructive percentage ownership of SPAC. The IRS has ruled that any reduction in a shareholder’s proportionate interest is a “meaningful reduction” if the shareholder’s relative interest in the corporation is minimal and the shareholder does not have meaningful control over the corporation.
If none of the redemption tests described above give rise to capital gain or loss, the consideration paid to the Redeeming U.S. Holder will be treated as dividend income for U.S. federal income tax purposes to the extent of SPAC’s current or accumulated earnings and profits. However, for the purposes of the dividends-received deduction and of “qualified dividend” treatment, due to the redemption right, a Redeeming U.S. Holder may be unable to include the time period prior to the redemption in the shareholder’s “holding period.” Any distribution in excess of our earnings and profits will reduce the Redeeming U.S. Holder’s basis in the shares (but not below zero), and any remaining excess will be treated as gain realized on the sale or other disposition of the shares.
As these rules are complex, U.S. holders of shares considering exercising their redemption rights should consult their own tax advisors as to whether the redemption will be treated as a sale or as a distribution under the Code.
Certain Redeeming U.S. Holders who are individuals, estates or trusts pay a 3.8% tax on all or a portion of their “net investment income” or “undistributed net investment income” (as applicable), which may include all or a portion of their capital gain or dividend income from their redemption of shares. Redeeming U.S. Holders should consult their tax advisors regarding the effect, if any, of the net investment income tax.
Tax Effects of the Domestication to U.S. Holders
The U.S. federal income tax consequences of the Domestication will depend primarily upon whether the Domestication qualifies as a “reorganization” within the meaning of Section 368 of the Code.
Under Section 368(a)(1)(F) of the Code, a reorganization is a “mere change in identity, form, or place of organization of one corporation, however effected” (an “F Reorganization”). Pursuant to the Domestication, SPAC will transfer by way of continuation out of its jurisdiction of incorporation from Cayman Islands to the State of Delaware.
It is intended that the Domestication qualify as an F Reorganization. However, SPAC has not sought, and does not intend to seek, any ruling from the IRS with respect to the qualification of the Domestication
157
as an F Reorganization, and the closing of the Domestication is not conditioned on the receipt of any ruling from the IRS or any opinion of counsel with respect to the qualification of the Domestication as an F Reorganization. Consequently, no assurance can be given that the IRS will not assert, or that a court would not sustain, a position contrary to any of those set forth below. Accordingly, each U.S. Holder of SPAC Equity is urged to consult its tax advisor with respect to the particular tax consequence of the Domestication to such U.S. Holder.
Assuming the Domestication qualifies as an F Reorganization, U.S. Holders of SPAC (Cayman Islands) Equity generally should not recognize gain or loss for U.S. federal income tax purposes on the Domestication, except as provided below under the sections titled “— Effects of Section 367 to U.S. Holders of SPAC Equity” and “— PFIC Considerations,” and the Domestication should be treated for U.S. federal income tax purposes as if SPAC (Cayman Islands) (i) transferred all of its assets and liabilities to SPAC (Delaware) in exchange for all of the outstanding SPAC (Delaware) Equity; and (ii) then distributed the SPAC (Delaware) Equity to the holders of SPAC Equity in liquidation of SPAC (Cayman Islands). The taxable year of SPAC (Cayman Islands) will be deemed to end on the date of the Domestication.
Subject to the discussion below under the section titled “— PFIC Considerations,” if the Domestication fails to qualify as an F Reorganization, a U.S. Holder of SPAC (Cayman Islands) Equity generally would recognize gain or loss with respect to its SPAC (Cayman Islands) Equity in an amount equal to the difference, if any, between the fair market value of the corresponding SPAC (Delaware) Equity received in the Domestication and the U.S. Holder’s adjusted tax basis in its SPAC (Cayman Islands) Equity surrendered.
Following the Domestication, a U.S. Holder generally would be required to include in gross income as U.S. source dividend income the amount of any distribution of cash or other property paid or deemed paid on the SPAC (Delaware) Equity to the extent the distribution is paid out of SPAC (Delaware)’s current or accumulated earnings and profits (as determined under U.S. federal income tax principles). Dividends received by a U.S. Holder that is treated as a corporation for U.S. federal income tax purposes generally will qualify for a dividends received deduction if the requisite holding period is satisfied. With certain exceptions, and provided certain holding period requirements are met, dividends received by a non-corporate U.S. Holder will generally constitute “qualified dividends” that will be subject to U.S. federal income tax at preferential long-term capital gains rates. U.S. Holders are urged to consult with their tax advisors regarding this and any other tax considerations of owning common and preferred stock of a U.S. corporation, i.e., SPAC (Delaware), rather than a non-U.S. corporation following the Domestication.
Basis and Holding Period Considerations
Assuming the Domestication qualifies as an F Reorganization, subject to the discussion below under the section titled “— PFIC Considerations”:
(i)
the tax basis of SPAC (Delaware) Equity received by a U.S. Holder in the Domestication will equal the U.S. Holder’s tax basis in the SPAC (Cayman Islands) Equity surrendered in exchange therefor, increased by any amount included in the income of such U.S. Holder as a result of Section 367 of the Code (as discussed below); and
(ii)
the holding period for SPAC (Delaware) Equity received by a U.S. Holder will include such U.S. Holder’s holding period for SPAC (Cayman Islands) Equity surrendered in exchange therefor.
If the Domestication fails to qualify as an F Reorganization, the U.S. Holder’s basis in SPAC (Delaware) Equity would be equal to the fair market value of such SPAC (Delaware) Equity on the date of the Domestication, and such U.S. Holder’s holding period for such SPAC (Delaware) Equity would begin on the day following the date of the Domestication. U.S. Holders who hold different blocks of SPAC (Cayman Islands) Equity (generally, SPAC (Cayman Islands) Equity purchased or acquired on different dates or at different prices) should consult their tax advisors to determine how the above rules apply to them, and the discussion above does not specifically address all of the consequences to U.S. Holders who hold different blocks of SPAC (Cayman Islands) Equity.
Effects of Section 367 to U.S. Holders of SPAC Equity
Section 367 of the Code applies to certain transactions involving foreign corporations, including a redomiciliation of a foreign corporation in a transaction that qualifies as an F Reorganization. Subject to
158
the discussion below under the section titled “— PFIC Considerations,” Section 367 of the Code imposes U.S. federal income tax on certain U.S. persons in connection with transactions that would otherwise be tax-deferred. Section 367(b) of the Code will generally apply to U.S. Holders on the date of the Domestication.
U.S. Holders Who Own 10 Percent or More (By Vote or Value) of SPAC (Cayman Islands) Equity
Subject to the discussion below under the section titled “— PFIC Considerations,” a U.S. Holder who beneficially owns (actually or constructively) 10% or more of the total combined voting power of all classes of SPAC (Cayman Islands) Equity entitled to vote or 10% or more of the total value of all classes of SPAC (Cayman Islands) Equity (a “10% U.S. Shareholder”) on the date of the Domestication generally must include in income as a deemed dividend paid by SPAC (Cayman Islands) the “all earnings and profits amount” attributable to the SPAC (Cayman Islands) Equity (for purposes of this section, “Existing Shares”) it owns within the meaning of Treasury Regulations under Section 367 of the Code. A U.S. Holder’s ownership of any warrants or options with respect to SPAC (Cayman Islands) Equity will be taken into account in determining whether such U.S. Holder is a 10% U.S. Shareholder. Complex attribution rules apply in determining whether a U.S. Holder is a 10% U.S. Shareholder, and all U.S. Holders are urged to consult their tax advisors with respect to these attribution rules.
A 10% U.S. Shareholder’s “all earnings and profits amount” with respect to its Existing Shares is the net positive earnings and profits of SPAC (Cayman) (as determined under Treasury Regulations under Section 367 of the Code) attributable to such Existing Shares (as determined under Treasury Regulations under Section 367 of the Code). Treasury Regulations under Section 367 of the Code provide that the “all earnings and profits amount” attributable to a shareholder’s stock is determined according to the principles of Section 1248 of the Code. In general, Section 1248 of the Code and the Treasury Regulations thereunder provide that the amount of earnings and profits attributable to a block of stock (as defined in Treasury Regulations under Section 1248 of the Code) in a foreign corporation is the ratably allocated portion of the foreign corporation’s earnings and profits generated during the period the shareholder held the block of stock.
SPAC (Cayman Islands) expects to have a deficit in earnings and profits on the date of the Domestication. If SPAC (Cayman Islands)’s cumulative net earnings and profits through the date of the Domestication is less than or equal to zero, then a 10% U.S. Shareholder should not be required to include in gross income an “all earnings and profits amount” with respect to its Existing Shares. However, it is possible that, notwithstanding SPAC (Cayman Islands)’s expectations, the amount of SPAC (Cayman Islands)’s cumulative net earnings and profits could be positive through the date of the Domestication, in which case a 10% U.S. Shareholder would be required to include its “all earnings and profits amount” in income as a deemed dividend paid by SPAC (Cayman Islands) under Treasury Regulations under Section 367 as a result of the Domestication. Therefore, there can be no assurance that SPAC (Cayman Islands) will indeed have a deficit in earnings and profits on the date of the Domestication.
U.S. Holders Who Own Less Than 10% (By Vote or Value) of SPAC Equity
Subject to the discussion below under the section titled “— PFIC Considerations,” a U.S. Holder whose Existing Shares, on the date of the Domestication, have a fair market value of $50,000 or more and who, on the date of the Domestication, is not a 10% U.S. Shareholder generally will recognize gain (but not loss) with respect to its Existing Shares in the Domestication or, in the alternative, may elect to recognize the “all earnings and profits” amount attributable to such U.S. Holder’s Existing Shares as described below.
Subject to the discussion below under the section titled “— PFIC Considerations,” unless a U.S. Holder makes the “all earnings and profits election” as described below, such U.S. Holder generally must recognize gain (but not loss) with respect to the shares of SPAC (Delaware) Equity received in the Domestication in an amount equal to the excess of the fair market value of such shares of SPAC (Delaware) Equity over the U.S. Holder’s adjusted tax basis in the Existing Shares deemed surrendered in exchange therefor. U.S. Holders who hold different blocks of Existing Shares (generally, Existing Shares purchased or acquired on different dates or at different prices) should consult their tax advisors to determine how the above rules apply to them.
In lieu of recognizing any gain as described in the preceding paragraph, a U.S. Holder may elect to include in income as a deemed dividend paid by SPAC (Cayman Islands) the “all earnings and profits
159
amount” attributable to its Existing Shares under Section 367(b) of the Code. There are, however, strict conditions for making this election. This election must comply with applicable Treasury Regulations and generally must include, among other things:
(i)
a statement that the Domestication is a Section 367(b) exchange (within the meaning of the applicable Treasury Regulations);
(ii)
a complete description of the Domestication;
(iii)
a description of any stock, securities or other consideration transferred or received in the Domestication;
(iv)
a statement describing the amounts required to be taken into account for U.S. federal income tax purposes;
(v)
a statement that the U.S. Holder is making the election that includes (A) a copy of the information that the U.S. Holder received from SPAC (Cayman Islands) establishing and substantiating the U.S. Holder’s “all earnings and profits amount” with respect to the U.S. Holder’s Existing Shares and (B) a representation that the U.S. Holder has notified SPAC (Cayman Islands) or SPAC (Delaware) that the U.S. Holder is making the election; and
(vi)
certain other information required to be furnished with the U.S. Holder’s tax return or otherwise furnished pursuant to the Code or the Treasury Regulations.
In addition, the election must be attached by an electing U.S. Holder to such U.S. Holder’s timely filed U.S. federal income tax return for the year of the Domestication, and the U.S. Holder must send notice of making the election to SPAC (Cayman Islands) or SPAC (Delaware) no later than the date such tax return is filed. In connection with this election, SPAC (Cayman Islands) may in its discretion provide each U.S. Holder eligible to make such an election with information regarding SPAC (Cayman Islands)’s earnings and profits upon written request.
SPAC (Cayman Islands) expects to have a deficit in earnings and profits through the date of the Domestication and if that proves to be the case, U.S. Holders who make this election are not expected to have any income inclusion under Section 367(b) of the Code, provided that the U.S. Holder properly executes the election and complies with the applicable notice requirements. However, as noted above, if it were ultimately determined that SPAC (Cayman Islands) had positive earnings and profits through the date of the Domestication, a U.S. Holder that makes the election described herein could have an “all earnings and profits amount” with respect to its Existing Shares, and thus could be required to include that amount in income as a deemed dividend paid by SPAC (Cayman Islands) under applicable Treasury Regulations as a result of the Domestication.
A U.S. Holder who is not a 10% U.S. Shareholder on the date of the Domestication and whose Existing Shares have a fair market value of less than $50,000 on the date of the Domestication generally should not be required to recognize any gain or loss or include any part of the “all earnings and profits amount” in income under Section 367 of the Code in connection with the Domestication. However, such U.S. Holder may be subject to taxation under the PFIC rules as discussed below under the section titled “— PFIC Considerations.”
EACH U.S. HOLDER IS URGED TO CONSULT ITS TAX ADVISOR REGARDING THE CONSEQUENCES TO IT OF THE DOMESTICATION INCLUDING THE MAKING AN ELECTION TO INCLUDE IN INCOME THE “ALL EARNINGS AND PROFITS AMOUNT” ATTRIBUTABLE TO ITS EXISTING SHARES UNDER SECTION 367(b) OF THE CODE AND THE APPROPRIATE FILING REQUIREMENTS WITH RESPECT TO SUCH AN ELECTION.
ALL U.S. HOLDERS ARE URGED TO CONSULT THEIR TAX ADVISORS WITH RESPECT TO THE EFFECT OF SECTION 367 OF THE CODE TO THEIR PARTICULAR CIRCUMSTANCES.
PFIC Considerations
Regardless of whether the Domestication qualifies as an F Reorganization (and, if the Domestication qualifies as an F Reorganization, in addition to the discussion under the section titled “— Effects of
160
Section 367 to U.S. Holders of SPAC Equity” above), the Domestication could be a taxable event to U.S. Holders under the PFIC provisions of the Code if SPAC (Cayman Islands) is considered a PFIC. SPAC (Cayman Islands) believes it was a PFIC for its most recent taxable years ended on December 31, 2023 and December 31, 2024, and thus it is expected to be treated as a PFIC for the taxable year of the domestication.
Definition of a PFIC
A foreign (i.e., non-U.S.) corporation will be classified as a PFIC for U.S. federal income tax purposes if either (i) at least 75% of its gross income in a taxable year, including its pro rata share of the gross income of any corporation in which it is considered to own at least 25% of the shares by value, is passive income or (ii) at least 50% of its assets in a taxable year (generally determined based on fair market value and averaged quarterly over the year), including its pro rata share of the assets of any corporation in which it is considered to own at least 25% of the shares by value, are held for the production of, or produce, passive income. Passive income generally includes dividends, interest, rents and royalties (other than rents or royalties derived from the active conduct of a trade or business received from unrelated persons) and gains from the disposition of passive assets. The determination of whether a foreign corporation is a PFIC is made annually. Pursuant to a “startup exception,” a foreign corporation will not be a PFIC for the first taxable year the foreign corporation has gross income (the “startup year”) if (1) no predecessor of the foreign corporation was a PFIC; (2) the foreign corporation satisfies the IRS that it will not be a PFIC for either of the first two taxable years following the startup year; and (3) the foreign corporation is not in fact a PFIC for either of those years.
PFIC Status of SPAC (Cayman Islands)
Based upon the composition of its income and assets and the manner in which it operates its business, SPAC (Cayman Islands) believes it was a PFIC for its most recent taxable years ended on December 31, 2023 and December 31, 2024, and thus it is expected to be treated as a PFIC with respect to U.S. Holders of SPAC (Cayman Islands) Equity for the taxable year of the Domestication.
Effects of PFIC Rules on Redeeming U.S. Holders
If we are determined to be a PFIC for any taxable year (or portion thereof) that is included in the holding period of a Redeeming U.S. Holder of our shares, rights or warrants and, in the case of our shares, the Redeeming U.S. Holder did not make either a timely QEF election for our first taxable year as a PFIC in which the Redeeming U.S. Holder held (or was deemed to hold) shares or a timely “mark to market” election, in each case as described below, such holder generally will be subject to special rules with respect to:
•
any gain recognized by the Redeeming U.S. Holder on the sale or other disposition of its shares, rights or warrants (which would include the redemption, if such redemption is treated as a sale under the rules discussed under the heading “— Effects to Non-U.S. Holders of Exercising Redemption Rights,” above; and
•
any “excess distribution” made to the Redeeming U.S. Holder (generally, any distributions to such Redeeming U.S. Holder during a taxable year of the Redeeming U.S. Holder that are greater than 125% of the average annual distributions received by such Redeeming U.S. Holder in respect of the shares during the three preceding taxable years of such Redeeming U.S. Holder or, if shorter, such Redeeming U.S. Holder’s holding period for the shares), which may include the redemption to the extent such redemption is treated as a distribution under the rules discussed under the heading “— Effects to Non-U.S. Holders of Exercising Redemption Rights,” above.
Under these special rules:
•
the Redeeming U.S. Holder’s gain will be allocated ratably over the Redeeming U.S. Holder’s holding period for such Redeeming U.S. Holder’s SPAC (Cayman Islands) Equity;
•
the amount of gain allocated to the Redeeming U.S. Holder’s taxable year in which the Redeeming U.S. Holder recognized the gain, or to the period in the Redeeming U.S. Holder’s holding period before the first day of the first taxable year in which SPAC (Cayman Islands) was a PFIC, will be taxed as ordinary income;
161
•
the amount of gain allocated to other taxable years (or portions thereof) of the Redeeming U.S. Holder and included in such Redeeming U.S. Holder’s holding period would be taxed at the highest tax rate in effect for that year and applicable to the Redeeming U.S. Holder; and
•
an additional tax equal to the interest charge generally applicable to underpayments of tax will be imposed on the Redeeming U.S. Holder in respect of the tax attributable to each such other taxable year (described in the third bullet above) of such Redeeming U.S. Holder.
A Redeeming U.S. Holder may avoid the PFIC tax consequences described above by making a timely QEF Election (as noted above and if eligible to do so) to include in income its pro rata share SPAC’s net capital gains (as long-term capital gain) and other earnings and profits (as ordinary income), on a current basis, in each case whether or not distributed, in the taxable year of the Redeeming U.S. Holder in which or with which SPAC’s taxable year ends. In general, a QEF Election must be made on or before the due date (including extensions) for filing such Redeeming U.S. Holder’s tax return for the taxable year for which the election relates. A Redeeming U.S. Holder may make a separate election to defer the payment of taxes on undistributed income inclusions under the QEF rules, but if deferred, any such taxes will be subject to an interest charge. The QEF Election is as defined and discussed below under the heading “— QEF Election and Mark-to-Market Election.”
Absent a QEF Election (or a QEF Election along with a purging election) or a MTM Election (as described below), the redemption could be a taxable event under the PFIC rules and a Redeeming U.S. Holder’s gain, if any, would be taxed under the PFIC rules in the manner set forth above.
Effects of PFIC Rules on the Domestication
Even if the Domestication qualifies as an F Reorganization, Section 1291(f) of the Code requires that, to the extent provided in Treasury Regulations, a U.S. person who disposes of stock of a PFIC (which, under proposed Treasury Regulations may include a U.S. person exchanging warrants of a PFIC for newly issued warrants in connection with a redomiciliation transaction) recognizes gain notwithstanding any other provision of the Code. No final Treasury Regulations are currently in effect under Section 1291(f) of the Code. However, proposed Treasury Regulations under Section 1291(f) of the Code have been promulgated with a retroactive effective date. If finalized in their current form, those proposed Treasury Regulations would require gain recognition to U.S. Holders of SPAC (Cayman Islands) Equity as a result of the Domestication if:
(i)
SPAC (Cayman Islands) was classified as a PFIC at any time during such U.S. Holder’s holding period in such SPAC (Cayman Islands) Equity; and
(ii)
the U.S. Holder had not timely made (a) a QEF Election (as defined below) for the first taxable year in which the U.S. Holder owned such Existing Shares or in which SPAC (Cayman Islands) was a PFIC, whichever is later (or a QEF Election along with a purging election), or (b) a MTM Election (as defined below) with respect to such Existing Shares. Currently, applicable Treasury Regulations provide that neither a QEF Election nor a MTM Election can be made with respect to warrants of a PFIC, as further described below.
The tax on any such recognized gain would be imposed based on a complex set of computational rules designed to offset the tax deferral with respect to the undistributed earnings of SPAC (Cayman Islands). Under these rules:
•
the U.S. Holder’s gain will be allocated ratably over the U.S. Holder’s holding period for such U.S. Holder’s SPAC (Cayman Islands) Equity;
•
the amount of gain allocated to the U.S. Holder’s taxable year in which the U.S. Holder recognized the gain, or to the period in the U.S. Holder’s holding period before the first day of the first taxable year in which SPAC (Cayman Islands) was a PFIC, will be taxed as ordinary income;
•
the amount of gain allocated to other taxable years (or portions thereof) of the U.S. Holder and included in such U.S. Holder’s holding period would be taxed at the highest tax rate in effect for that year and applicable to the U.S. Holder; and
162
•
an additional tax equal to the interest charge generally applicable to underpayments of tax will be imposed on the U.S. Holder in respect of the tax attributable to each such other taxable year (described in the third bullet above) of such U.S. Holder.
In addition, the proposed Treasury Regulations provide coordinating rules with Section 367(b) of the Code, whereby, if the gain recognition rule of the proposed Treasury Regulations discussed in the preceding paragraph applies to a disposition of PFIC stock that results from a transfer with respect to which Section 367(b) of the Code requires the U.S. Holder to recognize gain or include an amount in income as a deemed dividend deemed paid by SPAC (Cayman Islands), the gain realized on the transfer is taxable under the rules described in the preceding paragraph, and the excess, if any, of the amount to be included in income under Section 367(b) of the Code over the gain realized is taxable as provided under Section 367(b) of the Code. See the discussion above under the section titled “— Effects of Section 367 to U.S. Holders of SPAC Equity.”
It is difficult to predict whether, in what form and with what effective date, final Treasury Regulations under Section 1291(f) of the Code may be adopted or how any such final Treasury Regulations would apply. If the proposed regulations under Section 1291(f) were finalized in the current form, U.S. Holders of Existing Shares that have not made a timely and effective QEF Election (or a QEF Election along with a purging election) or a MTM Election (each as defined below) (a “Non-Electing Shareholder”) may be subject to taxation under the PFIC rules on the Domestication with respect to their SPAC (Cayman Islands) Equity in the manner set forth above.
Any gain recognized by a Non-Electing Shareholder of Existing Shares as a result of the Domestication pursuant to PFIC rules would be taxable income to such U.S. Holder, taxed under the PFIC rules in the manner set forth above, with no corresponding receipt of cash.
As noted above, absent a QEF Election (or a QEF Election along with a purging election) or a MTM Election, the Domestication could be a taxable event under the PFIC rules regardless of whether the Domestication qualifies as an F Reorganization if SPAC (Cayman Islands) is considered a PFIC. If the Domestication fails to qualify as an F Reorganization, absent a QEF Election (or a QEF Election along with a purging election) or a MTM Election, a U.S. Holder’s gain, if any, would be taxed under the PFIC rules in the manner set forth above.
ALL U.S. HOLDERS ARE URGED TO CONSULT THEIR TAX ADVISORS REGARDING THE EFFECTS OF THE PFIC RULES ON THE DOMESTICATION, INCLUDING THE IMPACT OF ANY PROPOSED OR FINAL TREASURY REGULATIONS.
QEF Election and Mark-to-Market Election
The impact of the PFIC rules on a U.S. Holder of Existing Shares will depend on whether the U.S. Holder has made a timely and effective election to treat SPAC (Cayman Islands) as a “qualified electing fund” under Section 1295 of the Code for the taxable year that is the first year in the U.S. Holder’s holding period of Existing Shares during which SPAC (Cayman Islands) qualified as a PFIC (a “QEF Election”) or, if in a later taxable year, the U.S. Holder made a QEF Election along with a purging election. A purging election creates a deemed sale of the U.S. Holder’s Existing Shares at their then fair market value and requires the U.S. Holder to recognize gain pursuant to the purging election subject to the special PFIC tax and interest charge rules described above. As a result of any such purging election, the U.S. Holder would increase the adjusted tax basis in its Existing Shares by the amount of the gain recognized and, solely for purposes of the PFIC rules, would have a new holding period in its Existing Shares. U.S. Holders are urged to consult their tax advisors as to the application of the rules governing purging elections to their particular circumstances.
A U.S. Holder that made a timely and effective QEF Election (or a QEF Election along with a purging election) or a MTM Election (an “Electing Shareholder”) generally would not be subject to the adverse PFIC rules discussed above with respect to its Existing Shares. As a result, such an Electing Shareholder generally should not recognize gain or loss as a result of the Domestication except to the extent described under “— Effects of Section 367 to U.S. Holders of SPAC Equity” and subject to the discussion above under “— Tax Effects of the Domestication to U.S. Holders.” If an Electing Shareholder has made a QEF Election,
163
it would instead include annually in gross income its pro rata share of the ordinary earnings and net capital gain of SPAC (Cayman Islands), whether or not such amounts are actually distributed.
The impact of the PFIC rules on a U.S. Holder of Existing Shares may also depend on whether the U.S. Holder has made a mark-to-market election under Section 1296 of the Code. U.S. Holders who hold (actually or constructively) stock of a foreign corporation that is classified as a PFIC may annually elect to mark such stock to its market value if such stock is “marketable stock,” generally, stock that is regularly traded on a national securities exchange that is registered with the SEC, including Nasdaq (a “MTM Election”). No assurance can be given that the Existing Shares are considered to be marketable stock for purposes of the MTM Election or whether the other requirements of this election are satisfied. If such an election is available and has been made, such U.S. Holders generally will not be subject to the special taxation rules of Section 1291 of the Code discussed herein with respect to their Existing Shares in connection with the Domestication or otherwise. Instead, in general, the U.S. Holder will include as ordinary income each year the excess, if any, of the fair market value of its Existing Shares at the end of its taxable year over its adjusted basis in its Existing Shares. The U.S. Holder also will recognize an ordinary loss in respect of the excess, if any, of its adjusted basis in its Existing Shares over the fair market value of its Existing Shares at the end of its taxable year (but only to the extent of the net amount of previously included income as a result of the MTM Election). The U.S. Holder’s basis in its Existing Shares will be adjusted to reflect any such income or loss amounts, and any further gain recognized on a sale or other taxable disposition of its Existing Shares will be treated as ordinary income. However, if the MTM Election is not made by a U.S. Holder with respect to the first taxable year of its holding period for the PFIC stock, then the Section 1291 rules discussed above will apply to certain dispositions of, distributions on and other amounts taxable with respect to Existing Shares, including in connection with the Domestication.
THE RULES DEALING WITH PFICS ARE VERY COMPLEX AND ARE IMPACTED BY VARIOUS FACTORS IN ADDITION TO THOSE DESCRIBED ABOVE, INCLUDING THE APPLICATION OF THE RULES ADDRESSING OVERLAPS IN THE PFIC RULES AND THE SECTION 367(b) RULES AND THE RULES RELATING TO CONTROLLED FOREIGN CORPORATIONS. ALL U.S. HOLDERS ARE URGED TO CONSULT THEIR TAX ADVISORS REGARDING THE CONSEQUENCES TO THEM OF THE PFIC RULES, INCLUDING, WITHOUT LIMITATION, WHETHER A QEF ELECTION (OR A QEF ELECTION ALONG WITH A PURGING ELECTION), A MTM ELECTION OR ANY OTHER ELECTION IS AVAILABLE AND WHETHER AND HOW ANY OVERLAP RULES APPLY, AND THE CONSEQUENCES TO THEM OF ANY SUCH ELECTION OR OVERLAP RULE AND THE IMPACT OF ANY PROPOSED OR FINAL PFIC TREASURY REGULATIONS.
Tax Effects of the Mergers to U.S. Holders
Subject to the discussion below regarding the SPAC Warrants and the Assumed SPAC Warrants, The Mergers, together with the PIPE Offering, are intended to be characterized as a transaction qualifying under Section 351 of the Code. U.S. Holders should not recognize gain or loss for U.S. federal income tax purposes upon receipt of PubCo Class A Common Stock or PubCo Class B Common Stock in exchange for SPAC Class A Common Stock, SPAC Class B Common Stock, Company Common Units (other than any Company Incentive Units), Company Preferred Units or Company Incentive Units, as applicable. The aggregate tax basis in the PubCo Class A Common Stock or PubCo Class B Common Stock received in the Mergers will equal each U.S. holder’s aggregate tax basis in the SPAC Class A Common Stock, SPAC Class B Common Stock, Company Common Units (other than any Company Incentive Units), Company Preferred Units or Company Incentive Units, as applicable. A U.S. holder’s holding period for the PubCo Class A Common Stock and PubCo Class B Common Stock that are received in the Mergers will include such U.S. holder’s holding period in the SPAC Class A Common Stock, SPAC Class B Common Stock, Company Common Units, or Company Preferred Units surrendered.
Certain U.S. Holders who receive PubCo Class A Common Stock or PubCo Class B Common Stock as a result of the Mergers may be required to report certain information to the IRS on such U.S. Holders’ U.S. federal income tax returns for the year in which the Mergers take place and to retain certain records related to the Mergers.
164
The IRS could challenge a U.S. Holder’s treatment of the Mergers, together with the PIPE Offering, as a transaction qualifying under Section 351 of the Code. If this treatment were successfully challenged, then the Mergers would be treated as a taxable transaction. In that case, a U.S. Holder would recognize gain or loss in an amount equal to the difference, if any, between (i) the fair market value (expressed in U.S. dollars) of the PubCo Class A Common Stock and PubCo Class B Common Stock received pursuant to the Mergers and (ii) the adjusted tax basis (expressed in U.S. dollars) of such U.S. Holder in the SPAC Class A Common Stock, SPAC Class B Common Stock, Company Common Units, or Company Preferred Units exchanged therefor. Any such gain or loss generally will be capital gain or loss, which will be long-term capital gain or loss if such common stock exchanged is held for more than one year. Preferential tax rates apply to long-term capital gains of a U.S. Holder that is an individual, estate, or trust. Deductions for capital losses are subject to complex limitations under the Code.
The Receipt of SPAC Warrants and Assumed SPAC Warrants
The Mergers, together with the PIPE Investment, are intended to be characterized as a transaction qualifying under Section 351 of the Code, and not as a reorganization pursuant to Section 368 of the Code. As a result of not qualifying as a reorganization pursuant to Section 368 of the Code, an exchange of SPAC Delaware Warrants for Assumed SPAC Warrants will be a taxable exchange.
A U.S. Holder of only SPAC Delaware Warrants would realize and recognize gain or loss in such exchange in an amount equal to the difference between the fair market value of Assumed SPAC Warrants received by such U.S. Holder in the Mergers and such U.S. Holder’s aggregate adjusted tax basis in the SPAC Delaware Warrants exchanged. If such U.S. Holder surrenders both SPAC (Delaware) Equity and SPAC Delaware Warrants in the Mergers in exchange for both (i) PubCo Class A Common Stock or PubCo Class B Common Stock, and (ii) Assumed SPAC Warrants, such U.S. Holder should be required to recognize gain (but not loss) in an amount equal to the lesser of (a) the amount of gain realized by such U.S. Holder (generally, the excess of (x) the sum of the fair market value of the PubCo Class A Common Stock, PubCo Class B Common Stock, and the Assumed SPAC Warrants over (y) such U.S. Holder’s aggregate adjusted tax basis in the SPAC (Delaware) Equity and the SPAC Warrants) and (b) the fair market value of the Assumed SPAC Warrants received by such U.S. Holder in such exchange. As a result of such an exchange, such U.S. Holder should have a tax basis in the PubCo Class A Common Stock or PubCo Class B Common Stock equal to the tax basis in the SPAC (Delaware) Equity and SPAC Delaware Warrants surrendered, plus any gain recognized in the exchange, less the fair market value of the Assumed SPAC Warrants received. In addition, such U.S. Holder’s tax basis in the Assumed SPAC Warrants should be the fair market value determined on the date of the Initial Merger. The holding period for the PubCo Class A Common Stock and PubCo Class B Common Stock should include the period during which the U.S. Holder held its SPAC (Delaware) Equity, and the holding period for the Assumed SPAC Warrants should start on the day after the Initial Merger.
In the event that the Mergers, together with the PIPE Offering, do not qualify as a non-recognition transaction pursuant to Section 351 of the Code, the Initial Merger will be treated as a taxable sale or exchange of SPAC Delaware Warrants or SPAC Delaware Warrants and SPAC (Delaware Equity), as may be applicable to any particular U.S. Holder, by U.S. Holders in exchange for Assumed SPAC Warrants or Assumed SPAC Warrants and PubCo Class A Common Stock or PubCo Class B Common Stock, as may be applicable. In such case, the same rules as described above in the section titled “— U.S. Holders — Tax Effects of the Mergers to U.S. Holders,” describing U.S. federal income tax consequences in the event that the Mergers do not qualify as a non-recognition transaction pursuant to Section 351 of the Code, will apply to U.S. Holders.
U.S. Holders of SPAC Warrants (and ultimately SPAC Delaware Warrants) are strongly urged to consult with their tax advisors regarding the treatment of their warrants in connection with the Initial Merger.
Tax Consequences of the Ownership and Disposition of PubCo Class A Common Stock or PubCo Class B Common Stock to U.S. Holders
Taxation of Distributions on PubCo Class A Common Stock and PubCo Class B Common Stock
In the event of any future distributions (or deemed distributions) with respect to PubCo Class A Common Stock or PubCo Class B Common Stock (or deemed distributions), such distributions generally
165
will constitute a dividend for U.S. federal income tax purposes to the extent paid from PubCo’s current or accumulated earnings and profits, as determined under U.S. federal income tax principles. Distributions in excess of current and accumulated earnings and profits will constitute a return of capital that will be applied against and reduce (but not below zero) the U.S. Holder’s adjusted tax basis in PubCo Class A Common Stock or PubCo Class B Common Stock, as applicable. Any remaining excess will be treated as gain realized on the sale or other disposition of PubCo Class A Common Stock or PubCo Class B Common Stock, as applicable, and will be treated as described below under the section titled “U.S. Holders — Gain or Loss on Sale, Taxable Exchange or Other Taxable Disposition of PubCo Class A Common Stock, PubCo Class B Common Stock, or Assumed SPAC Warrants.”
Dividends paid to a U.S. Holder that is a taxable corporation generally will qualify for the dividends received deduction if the requisite holding period is satisfied. With certain exceptions (including, but not limited to, dividends treated as investment income for purposes of investment interest deduction limitations), and provided certain holding period requirements are met, dividends paid to a non-corporate U.S. Holder generally will constitute “qualified dividends” that will be subject to tax at the maximum tax rate accorded to long-term capital gains. It is unclear whether the redemption rights with respect to PubCo Class A Common Stock or PubCo Class B Common Stock may prevent a U.S. Holder from satisfying the applicable holding period requirements with respect to the dividends received deduction or the preferential tax rate on qualified dividend income, as the case may be.
Gain or Loss on Sale, Taxable Exchange or Other Taxable Disposition of PubCo Class A Common Stock, PubCo Class B Common Stock, or Assumed SPAC Warrants
In the event of any future sale or other taxable disposition of PubCo Class A Common Stock, PubCo Class B Common Stock, or Assumed SPAC Warrants a U.S. Holder generally will recognize capital gain or loss in an amount equal to the difference between (i) the sum of the amount of cash and the fair market value of any property received in such disposition and (ii) the U.S. Holder’s adjusted tax basis in PubCo Class A Common Stock, PubCo Class B Common Stock, or Assumed SPAC Warrants so disposed of. A U.S. Holder’s adjusted tax basis in PubCo Class A Common Stock, PubCo Class B Common Stock, or Assumed SPAC Warrants generally will equal the U.S. Holder’s acquisition cost less any prior distributions paid (or deemed paid) to such U.S. Holder treated as a return of capital. Any such capital gain or loss generally will be long-term capital gain or loss if the U.S. Holder’s holding period for the PubCo Class A Common Stock, PubCo Class B Common Stock, or Assumed SPAC Warrants so disposed of exceeds one year. Long-term capital gains recognized by non-corporate U.S. Holders will be eligible to be taxed at reduced rates. The deductibility of capital losses is subject to limitations.
Exercise or Lapse of Assumed SPAC Warrants Following the Mergers
Except as discussed below with respect to the cashless exercise of an Assumed Warrant, a U.S. Holder generally will not recognize gain or loss upon the acquisition of shares of PubCo Class A Common Stock or PubCo Class B Common Stock on the exercise of Assumed SPAC Warrants for cash. A U.S. Holder’s adjusted tax basis in PubCo Class A Common Stock or PubCo Class B Common Stock received upon exercise of the Assumed Warrant generally will be an amount equal to the sum of the U.S. Holder’s tax basis in the warrant exchanged therefor and the exercise price. The U.S. Holder’s holding period for the shares of PubCo Class A Common Stock or PubCo Class B Common Stock received upon exercise of the Assumed Warrant will begin on the date following the date of exercise (or possibly the date of exercise) of the Assumed Warrant and will not include the period during which the U.S. Holder held the Assumed Warrant. If an Assumed Warrant is allowed to lapse unexercised, a U.S. Holder generally will recognize a capital loss equal to such holder’s tax adjusted basis in the Assumed Warrant.
The tax consequences of a cashless exercise of an Assumed Warrant are not clear under current tax law. A cashless exercise may be tax-deferred, either because (i) the exercise is not a gain or loss realization event (a “non-realization event”) or (ii) the exercise is treated as a recapitalization for U.S. federal income tax purposes. In case of either non-realization event or recapitalization, a U.S. Holder’s adjusted tax basis in the PubCo Class A Common Stock or PubCo Class B Common Stock received would equal such holder’s adjusted tax basis in the Assumed SPAC Warrants exercised therefore. If the cashless exercise were treated a non-realization event, a U.S. Holder’s holding period in the shares of PubCo Class A Common Stock or
166
PubCo Class B Common Stock would be treated as commencing on the date following the date of exercise (or possibly the date of exercise) of the Assumed SPAC Warrants. If the cashless exercise were treated as a recapitalization, the holding period in the shares of PubCo Class A Common Stock or PubCo Class B Common Stock would include the holding period of the Assumed SPAC Warrants exercised therefore.
It is also possible that a cashless exercise of an Assumed Warrant could be treated in part as a taxable exchange in which gain or loss would be recognized. In such event, a U.S. Holder would recognize gain or loss with respect to the portion of the exercised Assumed SPAC Warrants treated as surrendered to pay the exercise price of the Assumed SPAC Warrants (the “surrendered warrants”). The U.S. Holder would recognize capital gain or loss with respect to the surrendered warrants in an amount generally equal to the difference between (i) the fair market value of the shares of PubCo Class A Common Stock or PubCo Class B Common Stock that would have been received with respect to the surrendered warrants in a regular exercise of the Assumed SPAC Warrants and (ii) the sum of the U.S. Holder’s adjusted tax basis in the surrendered warrants and the aggregate cash exercise price of such warrants (if they had been actually exercised for cash). In this case, a U.S. Holder’s adjusted tax basis in the shares of PubCo Class A Common Stock or PubCo Class B Common Stock received would equal the U.S. Holder’s adjusted tax basis in the Assumed SPAC Warrants exercised plus (or minus) the gain (or loss) recognized with respect to the surrendered warrants. A U.S. Holder’s holding period for the shares of PubCo Class A Common Stock or PubCo Class B Common Stock would commence on the date following the date of exercise (or possibly the date of exercise) of the Assumed SPAC Warrants.
Due to the absence of authority on the U.S. federal income tax treatment of a cashless exercise of warrants, there can be no assurance which, if any, of the alternative tax consequences described above would be adopted by the IRS or a court of law. Accordingly, U.S. Holders should consult their tax advisors regarding the tax consequences of a cashless exercise of the Assumed SPAC Warrants.
NON-U.S. HOLDERS
As used herein, a “Non-U.S. Holder” is a beneficial owner of a SPAC (Cayman Islands) Equity who or that is, for U.S. federal income tax purposes:
•
a non-resident alien individual, other than certain former citizens and residents of the United States subject to U.S. tax as expatriates;
•
a foreign corporation; or
•
an estate or trust that is not a U.S. Holder.
Effects to Non-U.S. Holders of Exercising Redemption Rights
This section is addressed to Redeeming Non-U.S. Holders (as defined below) of SPAC’s shares that elect to have their shares redeemed for cash. For purposes of this discussion, a “Redeeming Non-U.S. Holder” is a beneficial owner (other than a partnership or entity treated as a partnership for U.S. federal income tax purposes) that so redeems its shares and is not a Redeeming U.S. Holder.
Any Redeeming Non-U.S. Holder will not be subject to U.S. federal income tax on any capital gain recognized as a result of the exchange unless:
(i)
the income or gain is effectively connected with the conduct by the Redeeming Non-U.S. Holder of a trade or business within the United States (and, under certain income tax treaties, is attributable to a United States permanent establishment or fixed base maintained by the Redeeming Non-U.S. Holder); or
(ii)
such Redeeming Non-U.S. Holder is an individual who was present in the United States for 183 days or more in the taxable year of such disposition and certain other requirements are met.
Effects of the Domestication to Non-U.S. Holders
The Domestication is not expected to result in any U.S. federal income tax consequences to Non-U.S. Holders of SPAC (Cayman Islands) Equity.
167
Effects of the Mergers to Non-U.S. Holders
The Mergers, together with the PIPE Investment, are intended to be characterized as a transaction qualifying under Section 351 of the Code. The receipt of PubCo Class A Common Stock and PubCo Class B Common Stock as part of the Mergers will not be a taxable transaction to Non-U.S. Holders for U.S. federal income tax purposes.
The IRS could challenge a Non-U.S. Holder’s treatment of the Mergers, together with the PIPE Investment, as a transaction qualifying under Section 351 of the Code. If this treatment were successfully challenged, then the Mergers would be treated as a taxable transaction. In that case, a Non-U.S. Holder would generally not recognize gain or loss for U.S. federal income tax purposes unless: (i) gain with respect to the SPAC (Delaware) Equity, Company Common Units, or Company Preferred Units transferred in the Mergers is effectively connected with such Non-U.S. holder’s conduct of a trade or business in the United States; or (ii) in the case of gain realized by an individual Non-U.S. holder, such Non-U.S. holder is present in the United States for 183 days or more in the taxable year of the sale and certain other conditions are met.
The following describes U.S. federal income tax considerations relating to the ownership and disposition of PubCo Class A Common Stock and PubCo Class B Common Stock (referred to in this section as “PubCo Common Stock”) by a Non-U.S. Holder after the Mergers.
The Receipt of Warrants in the Domestication or Mergers
U.S. federal income tax consequences to Non-U.S. Holders as a result of the Mergers with respect to SPAC will be the same as to the U.S. Holders as described in the section titled “— U.S. Holders — Effects of the Domestication to Non-U.S. Holders,” except, if any gain or loss is required to be recognized with respect to the receipt Assumed SPAC Warrants, such gain or loss will be subject to the rules described above in the sections titled “— Non-U.S. Holders — Effects of the Mergers to Non-U.S. Holders” “— Non-U.S. Holders — Effects of the Mergers to Non-U.S. Holders” and describing U.S. federal income tax consequences in the event that the Mergers do not qualify as a non-recognition transaction pursuant to Section 351 of the Code. In addition, the rules described below regarding PubCo’s status as a United States real property holding corporation are equally applicable to non-U.S. Holders of only Assumed SPAC Warrants or PubCo Class A Common Stock or PubCo Class B Common Stock.
Actual and Constructive Distributions on PubCo Common Stock
In general, any distributions (including constructive distributions, but not including certain distributions of shares or rights to acquire PubCo Common Stock) made to a Non-U.S. Holder of PubCo Common Stock, to the extent paid out of PubCo’s current or accumulated earnings and profits (as determined under U.S. federal income tax principles), will constitute U.S. source dividends for U.S. federal income tax purposes and, provided such dividends are not effectively connected with the Non-U.S. Holder’s conduct of a trade or business within the United States, PubCo or other applicable withholding agent will be required to withhold tax from the gross amount of the dividend at a rate of 30%, unless such Non-U.S. Holder is eligible for a reduced rate of withholding tax under an applicable income tax treaty and provides proper certification of its eligibility for such reduced rate (usually on IRS Form W-8BEN or W-8BEN-E). Any distribution not constituting a dividend will be treated first as reducing (but not below zero) the Non-U.S. Holder’s adjusted tax basis in its shares of PubCo Common Stock and, to the extent such distribution exceeds the Non-U.S. Holder’s adjusted tax basis, as gain realized from the sale or other disposition of the PubCo Common Stock, which will be treated as described under “— Sale, Taxable Exchange or Other Taxable Disposition of PubCo Common Stock” below.
Sale, Taxable Exchange or Other Taxable Disposition of PubCo Common Stock
A Non-U.S. Holder generally will not be subject to U.S. federal income tax (including withholding of U.S. federal income tax) in respect of gain recognized on a sale, taxable exchange or other taxable disposition of its PubCo Common Stock, unless:
168
(i)
the gain is effectively connected with the conduct by the Non-U.S. Holder of a trade or business within the United States (and, under certain income tax treaties, is attributable to a United States permanent establishment or fixed base maintained by the Non-U.S. Holder); or
(ii)
such Non-U.S. Holder is an individual who was present in the United States for 183 days or more in the taxable year of such disposition and certain other requirements are met; and
(iii)
PubCo is or has been a “United States real property holding corporation” for U.S. federal income tax purposes at any time during the shorter of the five-year period ending on the date of sale or other exchange or the period that the Non-U.S. Holder held PubCo Common Stock and, in the case where the class of PubCo Common Stock is considered to be regularly traded on an established securities market, the Non-U.S. Holder has owned, directly or constructively, more than five percent (5%) of that class of PubCo Common Stock, as applicable, at any time within the shorter of the five-year period ending on the date of the sale or other disposition or such Non-U.S. Holder’s holding period for the shares of PubCo Common Stock.
Unless an applicable treaty provides otherwise, gain described in the first bullet point above will be subject to tax at generally applicable U.S. federal income tax rates as if the Non-U.S. Holder were a U.S. resident. Any gains described in the first bullet point above of a corporate Non-U.S. Holder may also be subject to an additional “branch profits tax” at a thirty percent (30%) rate (or a lower applicable income tax treaty rate). If the second bullet point applies to a Non-U.S. Holder, such Non-U.S. Holder will be subject to U.S. tax on such Non-U.S. Holder’s net capital gain for such year (including any gain realized in connection with the redemption) at a tax rate of thirty percent (30%).
If the third bullet point above applies to a Non-U.S. Holder, gain recognized by such holder will be subject to tax at generally applicable U.S. federal income tax rates. In addition, U.S. federal withholding at a rate of fifteen percent (15%) of the amount realized upon such sale or other exchange may apply, unless shares of PubCo Common Stock, as applicable, are considered regularly traded on an established securities market. Whether PubCo is a “United States real property holding corporation” is fact specific and depends on the composition of its assets. PubCo does not expect that it would be a “United States real property holding corporation” immediately after the Mergers are completed and/or for the foreseeable future. Due to the factual nature of the determination, no assurance can be provided as to whether PubCo would be or would not be treated as a “United States real property holding corporation” in any future year.
Exercise or Lapse of Assumed SPAC Warrants Following the Mergers
The U.S. federal income tax treatment of a Non-U.S. Holder’s exercise of an Assumed Warrant, or the lapse of an Assumed Warrant held by a Non-U.S. Holder, generally will correspond to the U.S. federal income tax treatment of the exercise or lapse of a warrant by a U.S. Holder, as described under “— U.S. Holders — Exercise or Lapse of Assumed SPAC Warrants Following the Mergers,” above, although to the extent a cashless exercise results in a taxable exchange, the consequences would be similar to those described under “— Non-U.S. Holders — Sale, Taxable Exchange or Other Taxable Disposition of PubCo Common Stock” above.
NON-U.S. HOLDERS ARE URGED TO CONSULT THEIR TAX ADVISORS AS TO THE TAX CONSEQUENCES TO THEM OF THE POSSIBILITY OF PUBCO’S STATUS AS UNITED STATES REAL PROPERTY HOLDING CORPORATION.
Information Reporting Requirements and Backup Withholding
Information returns will be filed with the IRS in connection with payments of dividends on and the proceeds from a sale or other disposition of PubCo Common Stock (if any). A Non-U.S. Holder may have to comply with certification procedures to avoid such information reporting and backup withholding requirements. The certification procedures required to claim a reduced rate of withholding under a treaty generally will satisfy the certification requirements necessary to avoid backup withholding as well. Backup withholding is not an additional tax. The amount of any backup withholding from a payment to a Non-U.S. Holder may be allowed as a credit against such Non-U.S. Holder’s U.S. federal income tax liability and may entitle such Non-U.S. Holder to a refund, provided that the required information is timely furnished to the IRS.
169
Foreign Account Tax Compliance Act
Sections 1471 through 1474 of the Code and the Treasury Regulations and administrative guidance promulgated thereunder (commonly referred to as “FATCA”) impose withholding of thirty percent (30%) on payments of dividends (including constructive dividends) on PubCo Common Stock to “foreign financial institutions” (which is broadly defined for this purpose and in general includes investment vehicles) and certain other non-U.S. entities unless various U.S. information reporting and due diligence requirements (generally relating to ownership by U.S. persons of interests in or accounts with those entities) have been satisfied by, or an exemption applies to, the payee (typically certified as to by the delivery of a properly completed IRS Form W-8BEN or W-8BEN-E). Foreign financial institutions located in jurisdictions that have an intergovernmental agreement with the United States governing FATCA may be subject to different rules. Under certain circumstances, a Non-U.S. Holder might be eligible for refunds or credits of such withholding taxes, and a Non-U.S. Holder might be required to file a U.S. federal income tax return to claim such refunds or credits. Withholding under FATCA was scheduled to apply to payments of gross proceeds from the sale or other disposition of property that produces U.S.-source interest or dividends beginning on January 1, 2019, but on December 13, 2018, the IRS released proposed regulations that, if finalized in their proposed form, would eliminate the obligation to withhold on gross proceeds. Such proposed regulations also delayed withholding on certain other payments received from other foreign financial institutions that are allocable, as provided for under final Treasury Regulations, to payments of U.S.-source dividends, and other fixed or determinable annual or periodic income. Although these proposed Treasury Regulations are not final, taxpayers generally may rely on them until final Treasury Regulations are issued. Non-U.S. Holders should consult their tax advisors regarding the effects of FATCA on their ownership and disposition of PubCo Common Stock.
170
SHAREHOLDER PROPOSAL NO. 1 — THE BUSINESS COMBINATION PROPOSALS
Overview
Haymaker is asking its shareholders to approve and adopt the Business Combination Agreement and the Business Combination. Haymaker’s shareholders should carefully read this proxy statement/prospectus in its entirety for more detailed information concerning the Business Combination Agreement, a copy of which is attached as Annex A to this proxy statement/prospectus. Please see the section above titled “The Business Combination” for additional information and a summary of certain terms of the Business Combination Agreement. You are urged to carefully read the Business Combination Agreement in its entirety before voting on these proposals.
Because Haymaker is holding a shareholder vote on the Business Combination Proposals, Haymaker may consummate the Business Combination only if the Domestication Proposal and Initial Merger Proposal are approved by the affirmative vote (in person or by proxy) of the holders of at least two-thirds of the SPAC Class A Ordinary Shares and SPAC Class B Ordinary Shares entitled to vote and actually casting votes thereon at the Shareholders’ Meeting, voting as a single class and if the Acquisition Merger Proposal is approved by the affirmative vote (in person or by proxy) of a simple majority of the holders of SPAC Class A Ordinary Shares and SPAC Class B Ordinary Shares entitled to vote and actually casting votes thereon at the Shareholders’ Meeting, voting as a single class.
Proposal 1A: The Initial Merger
Haymaker shareholders are being asked to approve the Initial Merger to authorize the merging of Merger Sub I with and into Haymaker, with Haymaker surviving the Initial Merger and becoming a wholly owned subsidiary of PubCo.
Proposal 1B: The Acquisition Merger
Haymaker shareholders are being asked to approve the Acquisition Merger pursuant to which Merger Sub II will merge with and into Suncrete, with Suncrete surviving the Acquisition Merger as a wholly owned subsidiary of New Suncrete, and approve and adopt the Business Combination Agreement and the Business Combination.
Resolution to be Voted Upon
The full text of the resolutions to be passed is as follows:
“RESOLVED, by way of ordinary resolution, that entry by Haymaker Acquisition Corp. 4 (“Haymaker”) into the business combination agreement, dated as of October 9, 2025, by and among Haymaker, Haymaker Merger Sub I, Inc. (the “Merger Sub I”), Haymaker Merger Sub II LLC (“Merger Sub II”), SunCrete, Inc. (“PubCo”) and Concrete Partners Holding, LLC (“Target”) in the form attached to this proxy statement/prospectus as Annex A (the “Business Combination Agreement”), pursuant to which, among other things, the Business Combination will be effected in three steps: (a) on the Closing Date, subject to approval of the affirmative vote of a simple majority of the holders of the Class B ordinary shares, of par value US$0.0001, of Haymaker (the “Class B Shareholder Approval”), Haymaker will transfer by way of continuation from the Cayman Islands to the State of Delaware (the “Domestication”); (b) and immediately following the Domestication, subject to approval by way of ordinary resolution, Merger Sub I will merge with and into Haymaker, with Haymaker surviving the merger (the “Initial Merger”) and becoming a wholly owned subsidiary of PubCo; and (c) on the Closing Date and immediately following the Initial Merger, subject to the sanction of an ordinary resolution, Merger Sub II will merge with and into Target, with Target surviving the merger as a wholly owned subsidiary of PubCo (the “Acquisition Merger”), and (d) all other transactions contemplated by the Business Combination Agreement be confirmed, ratified and approved in all respects.”
“RESOLVED, that as an ordinary resolution, the Initial Merger be confirmed and approved in all respects.”
171
“RESOLVED, that as an ordinary resolution, the Acquisition Merger be confirmed and approved in all respects.”
Vote Required for Approval
The approval of the Business Combination Agreement, the Business Combination, the Initial Merger and the Acquisition Merger each require an ordinary resolution under Cayman Islands law, requiring the affirmative vote (in person or by proxy) of the holders of at least a simple majority of the SPAC Class A Ordinary Shares and SPAC Class B Ordinary Shares entitled to vote and actually casting votes thereon at the Shareholders’ Meeting, voting as a single class. Abstentions and broker non-votes, while considered present for the purposes of establishing a quorum, will not count as votes cast at the Shareholders’ Meeting. Accordingly, failure to vote in person, online, or by proxy at the Shareholders’ Meeting or an abstention from voting will have no effect on the outcome of the vote on the Business Combination Proposals, assuming a valid quorum is established.
The Business Combination Proposals are conditioned on the approval of each of the other Condition Precedent Proposals. Therefore, if each of the other Condition Precedent Proposals is not approved, the Business Combination Proposals will have no effect, even if approved by holders of the Ordinary Shares and the Business Combination will not occur.
Pursuant to the Sponsor Support Agreement, the Sponsor and Haymaker’s directors and officers have agreed to vote any SPAC Class A Ordinary Shares and SPAC Class B Ordinary Shares owned by them in favor of the Business Combination Proposals.
Recommendation of the Haymaker Board
THE HAYMAKER BOARD RECOMMENDS THAT HAYMAKER SHAREHOLDERS VOTE “FOR” THE APPROVAL OF THE BUSINESS COMBINATION PROPOSAL.
The existence of financial and personal interests of one or more of Haymaker’s directors may result in a conflict of interest on the part of such director(s) between what they may believe is in the best interests of Haymaker and its shareholders and what they may believe is best for themselves in determining to recommend that shareholders vote for the proposals. In addition, Haymaker’s officers have interests in the Business Combination that may conflict with your interests as a shareholder. See the section titled “Shareholder Proposal No. 1 — The Business Combination Proposal — Interests of the Sponsor and Haymaker Directors and Officers in the Business Combination.”
172
SHAREHOLDER PROPOSAL NO. 2 — THE DOMESTICATION PROPOSAL
Overview
If the Business Combination Proposal is approved, then Haymaker is asking its shareholders to approve, on a non-binding advisory basis, the Domestication Proposal. Under the Business Combination Agreement, the approval of the Domestication Proposal is also a condition to the consummation of the Initial Merger and Acquisition Merger. If, however, the Domestication Proposal is approved, but the Business Combination Proposal is not approved, then neither the Domestication nor the Initial Merger or Acquisition Merger will be consummated.
As a condition to Closing the Initial Merger and the Acquisition Merger, the Haymaker Board has unanimously approved the recommendation to Haymaker’s shareholders to approve the transfer by way of continuation of Haymaker out of its jurisdiction of incorporation by deregistering as an exempted company with the Registrar of Companies of the Cayman Islands and registering by way of continuation and domesticating as a corporation incorporated under the laws of the State of Delaware. In accordance with Haymaker’s plan of Domestication (included as an exhibit to the Registration Statement of which this proxy statement/prospectus is a part), to effect the Domestication, Haymaker will file an application to deregister with the Registrar of Companies of the Cayman Islands by way of continuation, together with the necessary accompanying documents, and file a certificate of incorporation and a certificate of corporate domestication with the Secretary of State of the State of Delaware, under which Haymaker will be domesticated and continue as a Delaware corporation.
As a result of and upon the effective time of the Domestication, (1) then issued and outstanding SPAC Class A Ordinary Share will convert automatically, on a one-for-one basis, into a share of SPAC Class A Common Stock, (2) each then issued and outstanding SPAC Class B Ordinary Share will convert automatically, on a one-for-one basis, into a share of SPAC Class A Common Stock, and (3) each then issued and outstanding SPAC Cayman Warrant will convert automatically into a SPAC Delaware Warrant, pursuant to and in accordance with the Warrant Agreement.
The Domestication Proposal, if approved, will approve the transfer by way of continuation of Haymaker out of its jurisdiction of incorporation from the Cayman Islands to the State of Delaware. Accordingly, while Haymaker is currently governed by the Existing Organizational Documents and the Companies Act (Revised) of the Cayman Islands, upon the Domestication, Haymaker will be governed by the DGCL. We encourage shareholders to carefully consult the information set out below under “Comparison of Corporate Governance and Shareholder Rights.” Additionally, we note that if the Domestication Proposal is approved, then Haymaker will also ask its shareholders to approve the Organizational Documents Proposal (discussed below), which, if approved, will replace Haymaker’s current amended and restated memorandum and articles of association in its entirety with a new certificate of incorporation and bylaws of Haymaker under the DGCL. The Proposed SPAC Organizational Documents differ in certain material respects from the Existing Organizational Documents and we encourage shareholders to carefully consult the information set out below under “Organizational Documents Proposal,” the Existing Organizational Documents of Haymaker and the Proposed SPAC Organizational Documents, attached hereto as Annex B, Annex C and Annex D.
Reasons for the Domestication Proposal
The Haymaker Board believes that there are significant advantages to us that will arise as a result of a change of our domicile to Delaware. Further, the Haymaker Board believes that any direct benefit that the DGCL provides to a corporation also indirectly benefits its stockholders, who are the owners of the corporation.
The Haymaker Board believes that there are several reasons why a reincorporation in Delaware is in the best interests of Haymaker and its shareholders. As explained in more detail below, these reasons can be summarized as follows:
•
Prominence, Predictability, and Flexibility of Delaware Law. For many years, Delaware has followed a policy of encouraging incorporation in its state and, in furtherance of that policy, has been a leader in adopting, construing, and implementing comprehensive, flexible corporate laws
173
responsive to the legal and business needs of corporations organized under its laws. Many corporations have chosen Delaware initially as a state of incorporation or have subsequently changed corporate domicile to Delaware. Because of Delaware’s prominence as the state of incorporation for many major corporations, both the legislature and courts in Delaware have demonstrated the ability and a willingness to act quickly and effectively to meet changing business needs. The DGCL is frequently revised and updated to accommodate changing legal and business needs and is more comprehensive, widely used and interpreted than other state corporate laws. This favorable corporate and regulatory environment is attractive to businesses such as ours.
•
Well-Established Principles of Corporate Governance. There is substantial judicial precedent in the Delaware courts as to the legal principles applicable to measures that may be taken by a corporation and to the conduct of a company’s board of directors, such as under the business judgment rule and other standards. Because the judicial system is based largely on legal precedents, the abundance of Delaware case law provides clarity and predictability to many areas of corporate law. We believe such clarity would be advantageous to New Suncrete and its board of directors and management to make corporate decisions and take corporate actions with greater assurance as to the validity and consequences of those decisions and actions. Further, investors and securities professionals are generally more familiar with Delaware corporations and the laws governing such corporations, increasing their level of comfort with Delaware corporations relative to companies organized in other jurisdictions. The Delaware courts have developed considerable expertise in dealing with corporate issues, and a substantial body of case law has developed construing Delaware law and establishing public policies with respect to corporate legal affairs. Moreover, Delaware’s vast body of law on the fiduciary duties of directors provides appropriate protection for New Suncrete’s stockholders from possible abuses by directors and officers.
•
Increased Ability to Attract and Retain Qualified Directors. Reincorporation from the Cayman Islands to Delaware is attractive to directors, officers, and stockholders alike. New Suncrete’s incorporation in Delaware may make New Suncrete more attractive to future candidates for our board of directors, because many such candidates are already familiar with Delaware corporate law from their past business experience. To date, we have not experienced difficulty in retaining directors or officers, but directors of public companies are exposed to significant potential liability. Thus, candidates’ familiarity and comfort with Delaware laws — especially those relating to director indemnification (as discussed below), draw such qualified candidates to Delaware corporations. The Haymaker Board therefore believes that providing the benefits afforded directors by Delaware law will enable New Suncrete to compete more effectively with other public companies in the recruitment of talented and experienced directors and officers. Moreover, Delaware’s vast body of law on the fiduciary duties of directors provides appropriate protection for our stockholders from possible abuses by directors and officers.
The frequency of claims and litigation pursued against directors and officers has greatly expanded the risks facing directors and officers of corporations in carrying out their respective duties. The amount of time and money required to respond to such claims and to defend such litigation can be substantial. While both Cayman Islands and Delaware law permit a corporation to include a provision in its governing documents to reduce or eliminate the monetary liability of directors for breaches of fiduciary duty in certain circumstances, Haymaker believes that, in general, Delaware law is more developed and provides more guidance than Cayman law on matters regarding a company’s ability to limit director liability. As a result, Haymaker believes that the corporate environment afforded by Delaware will enable the surviving corporation to compete more effectively with other public companies in attracting and retaining new directors.
Resolutions to be Voted Upon
The full text of the resolution to be passed is as follows:
“RESOLVED, as an ordinary resolution, that in accordance with Article 47 of the current amended and restated articles of association of Haymaker Acquisition Corp. 4 (“Haymaker”), Haymaker be transferred by way of continuation to the State of Delaware pursuant to Part XII of the Companies Act (Revised) of the Cayman Islands and Section 388 of the General Corporation Law of the State of
174
Delaware and, immediately upon being deregistered as an exempted company in the Cayman Islands, Haymaker will be continued and domesticated as a corporation under the laws of the state of Delaware.”
Vote Required for Approval
The approval of the Domestication Proposal, on a non-binding advisory basis, requires an ordinary resolution under Cayman Islands law and the Existing Organizational Documents, being the affirmative vote (in person or by proxy) of the holders of a simple majority of the SPAC Class A Ordinary Shares and SPAC Class B Ordinary Shares entitled to vote and actually casting votes thereon at the Shareholders’ Meeting, voting as a single class. The Domestication has been separately approved by a resolution of the holders of the outstanding SPAC Class B Ordinary Shares. Abstentions and broker non-votes, while considered present for the purposes of establishing a quorum, will not count as votes cast at the Shareholders’ Meeting. Accordingly, failure to vote in person, online, or by proxy at the Shareholders’ Meeting or an abstention from voting will have no effect on the outcome of the vote on the Domestication Proposal, assuming a valid quorum is established.
The Domestication Proposal is conditioned on the approval of each of the other Condition Precedent Proposals. Therefore, if each of the other Condition Precedent Proposals is not approved, the Domestication Proposal will have no effect, even if approved by holders of the Ordinary Shares.
Pursuant to the Sponsor Support Agreement, the Sponsor and Haymaker’s directors and officers have agreed to vote any SPAC Class A Ordinary Shares and SPAC Class B Ordinary Shares owned by them in favor of this Proposal.
Recommendation of the Haymaker Board
THE HAYMAKER BOARD UNANIMOUSLY RECOMMENDS THAT HAYMAKER SHAREHOLDERS VOTE “FOR” THE APPROVAL OF THE DOMESTICATION PROPOSAL.
The existence of financial and personal interests of one or more of Haymaker’s directors may result in a conflict of interest on the part of such director(s) between what they may believe is in the best interests of Haymaker and its shareholders and what they may believe is best for themselves in determining to recommend that shareholders vote for the proposals. In addition, Haymaker’s officers have interests in the Business Combination that may conflict with your interests as a shareholder. See the section titled “Shareholder Proposal No. 1 — The Business Combination Proposal — Interests of the Sponsor and Haymaker Directors and Officers in the Business Combination.”
175
SHAREHOLDER PROPOSAL NO. 3 — THE ORGANIZATIONAL DOCUMENTS PROPOSAL
Overview
Assuming the Business Combination Proposals, the Domestication Proposal and the NYSE Proposal are approved, and in connection with the Domestication and the Business Combination, (i) at the Initial Merger Effective Time, Haymaker will replace its Existing Organizational Documents in its entirety with the Proposed SPAC Certificate of Incorporation and the Proposed SPAC Bylaws pursuant to the DGCL and (ii) at the Acquisition Merger Effective Time, PubCo will replace its existing organizational documents with the Proposed PubCo Certificate of Incorporation and Proposed PubCo Bylaws pursuant to the DGCL.
Haymaker’s shareholders being are asked to consider and vote upon, to approve by special resolution and to adopt, the Proposed SPAC Organizational Documents and the Proposed PubCo Organizational Documents, with such principal changes to the Proposed PubCo Organizational Documents as are described in the Advisory Organizational Documents Proposals. All shareholders are encouraged to read the Proposed SPAC Organizational Documents and the Proposed PubCo Organizational Documents in their entirety, which are attached to this proxy statement/prospectus as Annex C, Annex D, Annex E and Annex F for a more complete description of their terms.
Reasons for the Organizational Documents Proposal
Each of the Proposed SPAC Certificate of Incorporation, Proposed SPAC Bylaws, Proposed PubCo Certificate of Incorporation and Proposed PubCo Bylaws was negotiated as part of the Business Combination. The Haymaker Board’s specific reasons for each of the Advisory Organizational Documents Proposals are set forth in the section titled “Shareholder Proposal No. 4 — The Advisory Organizational Documents Proposals.”
Resolutions to be Voted Upon
The full text of the resolution to be passed is as follows:
“RESOLVED, as a special resolution, that subject to the approval of the proposal (as an ordinary resolution) to transfer Haymaker Acquisition Corp. 4 (“Haymaker”) by way of continuation to the State of Delaware and de-register as an exempted company in the Cayman Islands and be registered by way of continuation as a corporation in the State of Delaware,, the amended and restated memorandum and articles of association of Haymaker, as currently in effect (the “Existing Organizational Documents”) be replaced in their entirety by the certificate of incorporation and bylaws, governed by the laws of the State of Delaware, substantially in the forms attached to this proxy statement/prospectus as Annex C and Annex D (the “Proposed SPAC Certificate of Incorporation” and the “Proposed SPAC Bylaws” respectively) be approved and adopted in substitution of the Existing Organizational Documents and be effective upon the registration of Haymaker as a corporation in the State of Delaware.”
Vote Required for Approval
If the Business Combination Proposals are not approved, the Organizational Documents Proposal will not be presented at the Shareholders’ Meeting. The approval of the Organizational Documents Proposal requires a special resolution under The Companies Act (Revised) of the Cayman Islands, being the affirmative vote (in person or by proxy) of the holders of at least two-thirds of the SPAC Class A Ordinary Shares and SPAC Class B Ordinary Shares entitled to vote and actually casting votes thereon at the Shareholders’ Meeting, voting as a single class. Abstentions and broker non-votes, while considered present for purposes of establishing a quorum, will not count as a vote cast at the Shareholders’ Meeting. Accordingly, failure to vote in person, online, or by proxy at the Shareholders’ Meeting or an abstention from voting will have no effect on the outcome of the vote on the Organizational Documents Proposal, assuming a valid quorum is established.
The Organizational Documents Proposal is conditioned on the approval of each of the other Condition Precedent Proposals. Therefore, if each of the other Condition Precedent Proposals is not approved, the Organizational Documents Proposal will have no effect, even if approved by holders of the Ordinary Shares.
176
Pursuant to the Sponsor Support Agreement, the Sponsor and Haymaker’s directors and officers have agreed to vote any SPAC Class A Ordinary Shares and SPAC Class B Ordinary Shares owned by them in favor of this Proposal.
Recommendation of the Haymaker Board
THE HAYMAKER BOARD UNANIMOUSLY RECOMMENDS THAT HAYMAKER SHAREHOLDERS VOTE “FOR” THE APPROVAL OF THE ORGANIZATIONAL DOCUMENTS PROPOSAL.
The existence of financial and personal interests of one or more of Haymaker’s directors may result in a conflict of interest on the part of such director(s) between what they may believe is in the best interests of Haymaker and its shareholders and what they may believe is best for themselves in determining to recommend that shareholders vote for the proposals. In addition, Haymaker’s officers have interests in the Business Combination that may conflict with your interests as a shareholder. See the section titled “Shareholder Proposal No. 1 — The Business Combination Proposal — Interests of the Sponsor and Haymaker Directors and Officers in the Business Combination.”
177
SHAREHOLDER PROPOSAL NO. 4 — THE ADVISORY ORGANIZATIONAL
DOCUMENTS PROPOSALS
DOCUMENTS PROPOSALS
Overview
If the Organizational Documents Proposal and the Domestication Proposal are approved and the Business Combination is to be consummated, and in connection with the and in connection with the Domestication and the Initial Merger, Haymaker will replace its Existing Organizational Documents in its entirety with the Proposed SPAC Organizational Documents pursuant the DGCL. In connection with the Acquisition Merger, PubCo will replace the Proposed SPAC Organizational Documents with the Proposed PubCo Organizational Documents.
As required by SEC guidance, to give shareholders the opportunity to present their separate views on important corporate governance provisions, Haymaker is asking its shareholders to consider and vote upon and to approve on a non-binding advisory basis by ordinary resolution eight separate proposals in connection with the adoption of the Proposed PubCo Organizational Documents. The shareholder vote regarding each of the Advisory Organizational Documents Proposals is an advisory vote, and is not binding on Haymaker or the Haymaker Board (separate and apart from the approval of the Organizational Documents Proposal). Accordingly, regardless of the outcome of the non-binding advisory vote on the Advisory Organizational Documents Proposals, Haymaker intends that the Proposed PubCo Organizational Documents will take effect upon the consummation of the Business Combination (assuming approval of the Organizational Documents Proposal).
The following table sets forth a summary of the principal changes proposed to be made between the Existing Organizational Documents and the Proposed PubCo Organizational Documents. This summary is qualified by reference to the complete text of the Proposed PubCo Organizational Documents, copies of which are attached to this proxy statement/prospectus as Annex C and Annex D. All shareholders are encouraged to read each of the Proposed PubCo Organizational Documents in its entirety for a more complete description of its terms. Additionally, as the Existing Organizational Documents are governed by The Companies Act (Revised) of the Cayman Islands and the Proposed PubCo Organizational Documents will be governed by the DGCL, Haymaker encourages its shareholders to carefully consult the information set out under the section titled “Comparison of Corporate Governance and Shareholder Rights.”
|
Provision
|
| |
Existing Organizational Documents
|
| |
Proposed PubCo Organizational
Documents |
|
|
Authorized Share Capital
(Proposal 4A)
|
| | The authorized share capital of Haymaker is US$55,100 divided into 500,000,000 Class A Ordinary Shares, par value US$0.0001 per share, (iii) 50,000,000 Class B Ordinary Shares, par value US$0.0001 per share, and (ii) 1,000,000 Preference Shares, par value US$0.0001 per share. | | | The Proposed PubCo Certificate of Incorporation authorizes 510,000,000 shares, divided into three classes consisting of (i) 400,000,000 shares of PubCo Class A Common Stock, (ii) 100,000,000 shares of PubCo Class B Common Stock and (iii) 10,000,000 shares of Preferred Stock. | |
|
Voting Power
(Proposal 4B)
|
| |
Subject to any rights or restrictions for the time being attached to any share, every shareholder present in person and every person representing a shareholder by proxy shall, at a general meeting of Haymaker, have one vote for each share of which he or the person represented by proxy is the holder.
|
| | The Proposed PubCo Certificate of Incorporation provides that shares of PubCo Class A Common Stock will be entitled to one vote per share and shares of PubCo Class B Common Stock will be entitled to 10 votes per share. | |
178
|
Provision
|
| |
Existing Organizational Documents
|
| |
Proposed PubCo Organizational
Documents |
|
|
Director Removal
(Proposal 4C)
|
| |
Directors may be appointed either to fill a vacancy on the board of directors or as an additional director by the board of directors of Haymaker or by ordinary resolution (being the affirmative vote of a simple majority of the holders of shares entitled to vote, voting in person or by proxy at a general meeting of Haymaker or a resolution passed in writing by all of the holders of the shares).
Prior to the initial business combination, Haymaker may by an ordinary resolution of the holders of the Class B Ordinary Shares (being the affirmative vote of a simple majority of the holders of Class B Ordinary Shares entitled to vote, voting in person or by proxy at a general meeting of Haymaker or a resolution passed in writing by all of the holders of Class B Ordinary Shares) appoint any person to be a director. Any director appointed in accordance with the Existing Organizational Documents shall hold office for the remainder of the full term of the class of directors in which the vacancy occurred and until the director’s successor shall have been duly elected and qualified or until his or her earlier resignation, death or removal.
|
| | The Proposed PubCo Certificate of Incorporation provides that, subject to the rights of the New Suncrete Preferred Stock, directors may be removed from office at any time either with or without cause by the affirmative vote of a majority in voting power of all outstanding shares of stock of PubCo entitled to vote thereon, voting as a single class; provided, however, that once no shares of PubCo Class B Common Stock remain outstanding, any such director or all such directors may be removed only for cause and only by the affirmative vote of the holders of at least 662∕3% in voting power of all the then-outstanding shares of stock of PubCo entitled to vote thereon, voting together as a single class. | |
|
Voting Requirement to Amend the Organizational Documents
(Proposal 4D)
|
| | Subject to the Companies Act, Haymaker may by special resolution alter or amend the Existing Organizational Documents in whole or in part. Save to the extent that a variation of rights may affect the ability of the Company to carry out a Class B Ordinary Share Conversion (as defined in the Existing Organizational Documents), if at any time the share capital of the Company is divided into different classes of | | | The Proposed PubCo Certificate of Incorporation provides that once no shares of PubCo Class B Common Stock remain outstanding, the following provisions may be amended, altered, repealed or rescinded, in whole or in part, or any provision inconsistent therewith or herewith may be adopted, only by the affirmative vote of the holders of at least 662∕3% in voting power of all the then-outstanding shares of stock of | |
179
|
Provision
|
| |
Existing Organizational Documents
|
| |
Proposed PubCo Organizational
Documents |
|
| | | | shares, all or any of the rights attached to any class (unless otherwise provided by the terms of issue of the shares of that class) may, whether or not the Company is being wound up, be varied without the consent of the holders of the issued shares of that class where such variation is considered by the directors not to have a material adverse effect upon such rights; otherwise, any such variation shall be made only with the consent in writing of the holders of not less than two thirds of the issued shares of that class (other than with respect to a waiver of the provisions of the Class B Ordinary Share Conversion of the Existing Organizational Documents, which as stated therein shall only require the consent in writing of the holders of a majority of the issued shares of that class), or with the approval of a resolution passed by a majority of not less than two thirds of the votes cast at a separate meeting of the holders of the shares of that class. | | |
PubCo entitled to vote thereon, voting together as a single class: Article V (Amendment of the Certificate of Incorporation and Bylaws), Article VI (Board of Directors), Article VII (Consent of Stockholders in Lieu of Meeting; Special Meetings of Stockholders), Article VIII (Limitation of Director And Officer Liability; Indemnification and Advancement of Expenses), Article IX (Competition and Corporate Opportunities), Article X (DGCL and Business Combinations) and Article XI (Forum for Adjudication of Disputes).
Additionally, the Proposed PubCo Bylaws provide that the New Suncrete Board is expressly authorized to make, repeal, alter, amend and rescind, in whole or in part, the Proposed PubCo Bylaws without the assent or vote of the stockholders.
The Proposed PubCo Bylaws also provide that for so long as shares of PubCo Class B Common Stock remain outstanding, the affirmative vote of the holders of a majority in voting power of all the then-outstanding shares of stock of PubCo entitled to vote thereon, voting together as a single class, shall be required in order for the stockholders of PubCo to alter, amend, repeal or rescind, in whole or in part, any provision of the Proposed PubCo Bylaws or to adopt any provision inconsistent therewith.
Once no shares of PubCo Class B Common Stock remain outstanding, the affirmative vote of the holders of at least 662∕3% in voting power of all the then-outstanding shares of stock of PubCo entitled to vote thereon, voting together as a single class, generally shall be
|
|
180
|
Provision
|
| |
Existing Organizational Documents
|
| |
Proposed PubCo Organizational
Documents |
|
| | | | | | | required in order for the stockholders of PubCo to alter, amend, repeal or rescind, in whole or in part, any provision of the Proposed PubCo Bylaws or to adopt any provision inconsistent therewith. | |
|
Exclusive Forum
(Proposal 4E)
|
| | Without prejudice to any other rights or remedies that Haymaker may have, each shareholder acknowledges that damages alone would not be an adequate remedy for any breach of the selection of the courts of the Cayman Islands as exclusive forum and that accordingly Haymaker shall be entitled, without proof of special damages, to the remedies of injunction, specific performance or other equitable relief for any threatened or actual breach of the selection of the courts of the Cayman Islands as exclusive forum. The provisions of the Existing Organizational Documents with respect to exclusive jurisdiction shall not apply to any action or suits brought to enforce any liability or duty created by the U.S. Securities Act of 1933, as amended, the Exchange Act, or any claim for which federal district courts of the United States of America are, as a matter of the laws of the United States, the sole and exclusive forum for determination of such a claim. | | |
The Proposed PubCo Certificate of Incorporation provides that, unless PubCo consents in writing to the selection of an alternative forum, the sole and exclusive forum for (i) any derivative action or proceeding brought on behalf of PubCo, (ii) any action asserting a claim of breach of a fiduciary duty owed by any director, officer or other employee of PubCo or the stockholders, (iii) any action asserting a claim arising pursuant to any provision of the DGCL, or (iv) any action asserting a claim governed by the internal affairs doctrine shall be a state court located within the State of Delaware (or, if no state court located within the State of Delaware has jurisdiction, the federal district court for the District of Delaware), provided in each such case that such court has personal jurisdiction over the indispensable parties named as defendants.
The Proposed PubCo Certificate of Incorporation also provides that unless PubCo consents in writing to the selection of an alternative forum, to the fullest extent permitted by law, the federal district courts of the United States shall be the exclusive forum for the resolution of any complaint asserting a cause of action arising under the Securities Act.
|
|
181
|
Provision
|
| |
Existing Organizational Documents
|
| |
Proposed PubCo Organizational
Documents |
|
|
Action by Written Consent or Resolution of Stockholders / Shareholders
(Proposal 4F)
|
| | A company’s articles of association may allow shareholders to pass special and ordinary resolutions in writing. Special resolutions passed in writing must be approved by all the members entitled to vote at a general meeting of the company. Ordinary resolutions passed in writing may be approved by such number of shareholders as prescribed by the company’s articles of association. The Existing Organizational Documents require an ordinary resolution in writing to be adopted unanimously. | | |
The Proposed PubCo Certificate of Incorporation provides that for as long as shares of PubCo Class B Common Stock remain outstanding, any action required or permitted to be taken at any annual or special meeting of stockholders of PubCo may be taken without a meeting, without prior notice and without a vote, if a consent or consents in writing, setting forth the action so taken, shall be signed by the holders of outstanding stock having not less than the minimum number of votes that would be necessary to authorize or take such action at a meeting at which all shares entitled to vote thereon were present and voted.
Once no shares of PubCo Class B Common Stock remain outstanding, any action required or permitted to be taken by the stockholders of PubCo must be effected at a duly called annual or special meeting of such holders and may not be effected by any consent in writing by such holders; provided, however, that any action required or permitted to be taken by the holders of New Suncrete Preferred Stock, voting separately as a series or separately as a class with one or more other such series, may be taken without a meeting, without prior notice and without a vote, to the extent expressly so provided by the applicable certificate of designation relating to such series of New Suncrete Preferred Stock.
|
|
182
|
Provision
|
| |
Existing Organizational Documents
|
| |
Proposed PubCo Organizational
Documents |
|
|
Perpetual Existence
(Proposal 4G)
|
| | The Existing Organizational Documents provide that, in the event that Haymaker does not consummate an initial business combination within 24 months from the consummation of its initial public offering, (the “Deadline Date”), the board of directors, in its discretion, upon written notice to Haymaker, may extend the Deadline Date by one month on up to twelve occasions, for up to twelve additional months, but in no event later than July 28, 2026. In the event Haymaker does not consummate an initial business combination by the applicable Deadline Date, or such earlier time as the directors may approve in accordance with the Existing Organizational Documents, Haymaker will cease all operations except for the purpose of winding up, redeem the public shares payable in cash, equal to the aggregate amount then on deposit in Trust Account in accordance with the provisions of the Existing Organizational Documents, and subject to the approval of Haymaker’s remaining shareholders and directors, will liquidate and dissolve, subject to its obligations under Cayman Islands law to provide for claims of creditors and other requirements of applicable law. | | | The Proposed PubCo Certificate of Incorporation eliminates the requirement to dissolve the post-business combination company and will allow PubCo to continue as a corporate entity with perpetual existence following consummation of the Business Combination. | |
|
Provisions Related to Status as a Blank Check Company
(Proposal 4H)
|
| | The Existing Organizational Documents prohibit Haymaker from entering into an initial business combination with another blank check company or a similar company with nominal operations, and includes certain other provisions relating to its operation as a blank check company prior to the consummation of an initial business combination, including redemption rights. | | | The Proposed PubCo Certificate of Incorporation eliminates provisions related to status as a blank check company, which will no longer apply upon consummation of the Business Combination as PubCo will not be a blank check company. | |
183
Proposal 4A: Authorized Shares
SPAC’s shareholders are being asked to approve and adopt the Proposed PubCo Organizational Documents to authorize the change in authorized share capital. Haymaker currently has authorized 500,000,000 Ordinary Shares and 1,000,000 SPAC Preference Shares. PubCo will have authorized 510,000,000 shares of stock, divided into three classes consisting of (a) 400,000,000 shares of PubCo Class A Common Stock, (b) 100,000,000 shares of PubCo Class B Common Stock and (c) 10,000,000 shares of PubCo preferred stock.
As of the date of this proxy statement/prospectus, there are 29,175,499 SPAC Ordinary Shares issued and outstanding, which includes an aggregate of 5,750,000 SPAC Class B Ordinary Shares held by the Initial Shareholders, including the Sponsor. In addition, as of the date of this proxy statement/prospectus, there is outstanding an aggregate of 11,898,800 warrants to acquire SPAC Class A Ordinary Shares, comprised of 398,800 private placement warrants held by the Sponsor and 11,500,000 SPAC Public Warrants.
This summary is qualified by reference to the complete text of the Proposed PubCo Organizational Documents, copies of which are attached to this proxy statement/prospectus as Annex C and Annex D. All shareholders are encouraged to read the Proposed PubCo Organizational Documents in their entirety for a more complete description of their terms.
At the Domestication Effective Time, pursuant to the Domestication: (a) each then issued and outstanding SPAC Class B Ordinary Share will convert automatically, on a one-for-one basis, into one share of SPAC Class B Common Stock; (b) each then issued and outstanding SPAC Class A Ordinary Share will convert automatically, on a one-for-one basis, into one share of SPAC Class A Common Stock; and (c) each then issued and outstanding SPAC Cayman Warrant will convert automatically, on a one-for-one basis, into one SPAC Delaware Warrant, pursuant to and in accordance with the Warrant Agreement.
Proposal 4B: Voting Power
SPAC’s shareholders are being asked to approve and adopt the Proposed PubCo Organizational Documents providing that holders of PubCo Class A Common Stock will be entitled to cast one vote per share and holders of PubCo Class B Common Stock will be entitled to cast 10 votes per share.
This summary is qualified by reference to the complete text of the Proposed PubCo Organizational Documents, copies of which are attached to this proxy statement/prospectus as Annex C and Annex D. All shareholders are encouraged to read the Proposed PubCo Organizational Documents in their entirety for a more complete description of their terms.
Proposal 4C: Director Removal
SPAC’s shareholders are being asked to approve and adopt the Proposed PubCo Organizational Documents providing that, subject to the rights of any New Suncrete Preferred Stock, directors on the New Suncrete Board may only be removed for cause by the affirmative vote of the holders of at least a majority of the voting power of then-outstanding shares of PubCo Common Stock entitled to vote in the election of directors; provided, however, that once no shares of PubCo Class B Common Stock remain outstanding, any such director or all such directors may be removed only for cause and only by the affirmative vote of the holders of at least 662∕3% in voting power of all the then-outstanding shares of stock of PubCo entitled to vote thereon, voting together as a single class.
This summary is qualified by reference to the complete text of the Proposed PubCo Organizational Documents, copies of which are attached to this proxy statement/prospectus as Annex E and Annex F. All shareholders are encouraged to read the Proposed PubCo Organizational Documents in their entirety for a more complete description of their terms.
Proposal 4D: Adoption of Supermajority Vote Requirement to Amend the Proposed PubCo Organizational Documents
SPAC’s shareholders are being asked to approve and adopt the Proposed PubCo Organizational Documents requiring that the following provisions may be amended, altered, repealed or rescinded by
184
affirmative vote of at least two-thirds of the voting power of the outstanding shares Article V (Amendment of the Certificate of Incorporation and Bylaws), Article VI (Board of Directors), Article VII (Consent of Stockholders in Lieu of Meeting; Special Meetings of Stockholders), Article VIII (Limitation of Director And Officer Liability; Indemnification and Advancement of Expenses), Article IX (Competition and Corporate Opportunities), Article X (DGCL and Business Combinations) and Article XI (Forum for Adjudication of Disputes).
In addition, the SPAC’s shareholders are being asked to adopt the Proposed PubCo Bylaws to (i) provide that the New Suncrete Board is expressly authorized to make, repeal, alter, amend and rescind, in whole or in part, the Proposed PubCo Bylaws without the assent or vote of the stockholders, and (ii) provide that for so long as shares of PubCo Class B Common Stock remain outstanding, a majority of the voting power of all the then-outstanding shares of stock of PubCo to alter, amend, repeal or rescind, in whole or in part, any provision of the Proposed PubCo Bylaws.
This summary is qualified by reference to the complete text of the Proposed PubCo Organizational Documents, copies of which are attached to this proxy statement/prospectus as Annex E and Annex F. All shareholders are encouraged to read the Proposed PubCo Organizational Documents in their entirety for a more complete description of their terms.
Proposal 4E: Exclusive Forum Provision
SPAC’s shareholders are being asked to approve and adopt a provision of the Proposed Certificate of Incorporation to authorize adopting the Court of Chancery of the State of Delaware (or, in the event that the Court of Chancery does not have jurisdiction, the federal district court for the District of Delaware or other state courts of the State of Delaware) and any appellate court thereof, as the sole and exclusive forum for: (a) any derivative action, suit or proceeding brought on behalf of New Suncrete; (b) any action, suit, or proceeding asserting a claim of breach of a fiduciary duty owed by any director, officer, or stockholder of New Suncrete to New Suncrete or to New Suncrete’s stockholders; (c) any action, suit, or proceeding arising pursuant to any provision of the DGCL or the Proposed Bylaws or Proposed Certificate of Incorporation (as either may be amended from time to time); (d) any action, suit, or proceeding as to which the DGCL confers jurisdiction on the Court of Chancery; and (e) any action, suit, or proceeding asserting a claim against New Suncrete or any current or former director, officer, or stockholder governed by the internal affairs doctrine. If any action the subject matter of which is within the scope of the immediately preceding sentence is filed in a court other than the courts in the State of Delaware (a “Foreign Action”) in the name of any stockholder, such stockholder will be deemed to have consented to (a) the personal jurisdiction of the state and federal courts in the State of Delaware in connection with any action brought in any such court to enforce the provisions of the immediately preceding sentence and (b) having service of process made upon such stockholder in any such action by service upon such stockholder’s counsel in the Foreign Action as agent for such stockholder. Such exclusive forum provision will not apply to suits brought to enforce a duty or liability created by the Securities Act or the Exchange Act, or any other claim for which the federal district courts are the exclusive forum for the resolution of any complaint asserting a cause of action arising under the Securities Act.
Unless New Suncrete consents in writing to the selection of an alternative forum, to the fullest extent permitted by law, the federal district courts of the United States of America will be the exclusive forum for the resolution of any complaint asserting a cause of action arising under the Securities Act.
This summary is qualified by reference to the complete text of the Proposed PubCo Organizational Documents, copies of which are attached to this proxy statement/prospectus as Annex E and Annex F. All shareholders are encouraged to read the Proposed PubCo Organizational Documents in their entirety for a more complete description of their terms.
Proposal 4F: Action by Written Consent of Stockholders
SPAC’s shareholders are being asked to approve and adopt the Proposed PubCo Organizational Documents providing that, so long as shares of PubCo Class B Common Stock remain outstanding, subject to the rights of any New Suncrete Preferred Stock then-outstanding, any action required or permitted to be taken by New Suncrete’s stockholders may be effected by written consent of the stockholders, if such
185
consent is signed by the holders of outstanding stock having not less than the minimum number of votes that would be necessary to authorize or take such action at a meeting at which all shares entitled to vote thereon were present and voted.
Once no shares of PubCo Class B Common Stock remain outstanding, any action required or permitted to be taken by the stockholders of PubCo must be effected at a duly called annual or special meeting of such stockholders and may not be effected by written consent of the stockholders; provided, however, that any action required or permitted to be taken by the holders of New Suncrete Preferred Stock, voting separately as a series or separately as a class with one or more other such series, may be taken without a meeting, without prior notice and without a vote, to the extent expressly so provided by the applicable certificate of designation relating to such series of New Suncrete Preferred Stock.
This summary is qualified by reference to the complete text of the Proposed PubCo Organizational Documents, copies of which are attached to this proxy statement/prospectus as Annex E and Annex F. All shareholders are encouraged to read the Proposed PubCo Organizational Documents in their entirety for a more complete description of their terms.
Proposal 4G: Perpetual Existence
SPAC’s shareholders are being asked to approve and adopt the Proposed PubCo Organizational Documents making New Suncrete’s corporate existence perpetual.
This summary is qualified by reference to the complete text of the Proposed PubCo Organizational Documents, copies of which are attached to this proxy statement/prospectus as Annex E and Annex F. All shareholders are encouraged to read the Proposed PubCo Organizational Documents in their entirety for a more complete description of their terms.
Proposal 4H: Provisions Related to Status as a Blank Check Company
SPAC’s shareholders are being asked to approve and adopt the Proposed PubCo Organizational Documents removing provisions related to SPAC’s status as a blank check company, which will no longer apply upon the consummation of the Business Combination, as SPAC will cease to be a blank check company at such time.
This summary is qualified by reference to the complete text of the Proposed PubCo Organizational Documents, copies of which are attached to this proxy statement/prospectus as Annex E and Annex F. All shareholders are encouraged to read the Proposed PubCo Organizational Documents in their entirety for a more complete description of their terms.
Reasons for Amendments
Proposal 4A: Authorized Shares
The principal purpose of the Advisory Organizational Documents Proposal 4A is to provide for an authorized capital structure of New Suncrete that will enable it to continue as an operating company governed by DGCL. The Haymaker Board believes that it is important for New Suncrete to have available for issuance a number of authorized shares of PubCo Class A Common Stock, PubCo Class B Common Stock and New Suncrete Preferred Stock sufficient to support its growth and to provide flexibility for future corporate needs.
Proposal 4B: Voting Power
The Proposed PubCo Organizational Documents provide that holders of PubCo Class A Common Stock will be entitled to cast one vote per share, and holders of PubCo Class B Common Stock will be entitled to 10 votes per share, on each matter properly submitted to the stockholders entitled to vote. The principal purpose of this proposal is to provide that all holders of PubCo Common Stock are permitted to vote on all matters properly submitted to shareholders on which shareholders are entitled to vote.
186
Proposal 4C: Director Removal
The Existing Organizational Documents provide that before an Initial Business Combination, holders of SPAC Class B Ordinary Shares may remove any director, and that after an Initial Business Combination, the shareholders may by way of an ordinary resolution remove any director. Under the DGCL, unless a company’s certificate of incorporation provides otherwise, removal of a director only for cause is automatic with a classified board. The Proposed PubCo Organizational Documents provide that directors may only be removed for cause following by the affirmative vote of the holders of at least a majority of the voting power of then-outstanding shares entitled to vote in the election of directors, voting together as a single class. The SPAC Board believes that such a standard will (a) increase board continuity and the likelihood that experienced board members with familiarity of New Suncrete’s business operations would serve on the New Suncrete Board at any given time and (b) make it more difficult for a potential acquiror or other person, group or entity to gain control of the New Suncrete Board.
Proposal 4D: Adoption of Supermajority Vote Requirement to Amend the Proposed PubCo Organizational Documents
The Existing Organizational Documents provide that amendments may be made by a special resolution under The Companies Act (Revised) of the Cayman Islands, being the affirmative vote of holders of at least two-thirds of the Ordinary Shares represented in person or by proxy and entitled to vote and actually casting votes thereon at the Shareholders’ Meeting. The Proposed PubCo Organizational Documents require the affirmative vote of at least two-thirds of the voting power of the outstanding shares to (a) adopt, amend or repeal the Proposed Bylaws, and to (b) amend, alter, repeal or rescind Article V, Article VI, Article VII, Article VIII, Article IX, Article X and Article XI of the Proposed Certificate of Incorporation. This is intended to protect the Proposed Bylaws and certain key provisions of the Proposed Certificate of Incorporation from arbitrary amendment and to prevent a simple majority of stockholders from taking actions that may be harmful to other stockholders or making changes to provisions that are intended to protect all stockholders.
Proposal 4E: Exclusive Forum Provision
Adopting Delaware as the exclusive forum for certain stockholder litigation is intended to assist New Suncrete in avoiding multiple lawsuits in multiple jurisdictions regarding the same matter. The ability to require such claims to be brought in a single forum will help to assure consistent consideration of the issues, the application of a relatively known body of case law and level of expertise and should promote efficiency and cost-savings in the resolutions of such claims. The SPAC Board believes that the Delaware courts are best suited to address disputes involving such matters given that after the Initial Merger, New Suncrete will be incorporated in Delaware. Delaware law generally applies to such matters and the Delaware courts have a reputation for expertise in corporate law matters. Delaware offers a specialized Court of Chancery to address corporate law matters, with streamlined procedures and processes, which help provide relatively quick decisions. This accelerated schedule can minimize the time, cost and uncertainty of litigation for all parties. The Court of Chancery has developed considerable expertise with respect to corporate law issues, as well as a substantial and influential body of case law construing Delaware’s corporate law and long-standing precedent regarding corporate governance. This will provide New Suncrete and its stockholders with more predictability regarding the outcome of intra-corporate disputes. In the event the Court of Chancery does not have jurisdiction, the other state courts located in Delaware would be the most appropriate forums because these courts have more expertise on matters of Delaware law compared to other jurisdictions; provided, that these exclusive forum provisions will not apply to suits brought to enforce any cause of action arising under the Securities Act, any liability or duty created by the Exchange Act, or to any claim for which the federal district courts are the exclusive forum for the resolution of any complaint asserting a cause of action arising under the Securities Act.
In addition, this amendment would promote judicial fairness and avoid conflicting results, as well as make New Suncrete’s defense of applicable claims less disruptive and more economically feasible, principally by avoiding duplicative discovery.
187
Proposal 4F: Action by Written Consent of Stockholders
Under the Proposed PubCo Organizational Documents, New Suncrete’s stockholders will have the ability to propose items of business (subject to the restrictions set forth therein) at duly convened stockholder meetings. Eliminating the right of stockholders to act by written consent limits the circumstances under which stockholders can act on their own initiative to remove directors, or alter or amend the Proposed PubCo Organizational Documents outside of a duly called special or annual meeting of the stockholders of New Suncrete. Further, the SPAC Board believes continuing to limit stockholders’ ability to act by written consent will reduce the time and effort the New Suncrete Board and New Suncrete’s management would need to devote to stockholder proposals, which time and effort could distract New Suncrete’s directors and management from other important company business.
In addition, the elimination of the stockholders’ ability to act by written consent may have certain anti-takeover effects by forcing a potential acquirer to take control of the New Suncrete Board only at a duly called special or annual meeting. However, this proposal is not in response to any effort of which SPAC is aware to obtain control of New Suncrete, and SPAC and its management do not presently intend to propose other anti-takeover measures in future proxy solicitations. Further, the SPAC Board does not believe that the effects of the elimination of stockholder action by written consent will create a significant impediment to a tender offer or other effort to take control of New Suncrete. Inclusion of these provisions in the Proposed PubCo Organizational Documents might also increase the likelihood that a potential acquirer would negotiate the terms of any proposed transaction with the New Suncrete Board and thereby help protect stockholders from the use of abusive and coercive takeover tactics.
Proposal 4G: Perpetual Existence
The SPAC Board believes that making New Suncrete’s corporate existence perpetual is desirable since perpetual existence is the usual period of existence for corporations and it believes that it is the most appropriate period for New Suncrete following the Business Combination.
Proposal 4H: Provisions Related to Status as a Blank Check Company
The SPAC Board believes that the exclusion in the PubCo Organizational Documents of certain provisions present in the Existing Organizational Documents related to SPAC’s status as a blank check company is desirable because these provisions will serve no purpose following the Business Combination. For example, certain provisions in the Existing Organizational Documents require that proceeds from the IPO be held in the Trust Account until consummation of an initial business combination or liquidation of SPAC has occurred. These provisions cease to be relevant once the Business Combination is consummated and are therefore not included in the Proposed PubCo Organizational Documents.
Resolutions to be Voted Upon
The full text of the resolution to be passed is as follows:
“RESOLVED, as an ordinary resolution, that the material differences between the Existing Organizational Documents and the Proposed PubCo Organizational Documents as described in Proposals 4A-H in the proxy statement/prospectus be and are hereby approved and adopted.”
Vote Required for Approval
The approval of each of the Advisory Organizational Documents Proposals, each of which is a non-binding advisory vote, will be sought as an ordinary resolution under The Companies Act (Revised) of the Cayman Islands, being the affirmative vote (in person or by proxy) of a simple majority of the holders of SPAC Class A Ordinary Shares and SPAC Class B Ordinary Shares entitled to vote and actually casting votes thereon at the Shareholders’ Meeting, voting as a single class. Abstentions and broker non-votes, while considered present for purposes of establishing quorum, will not count as a vote cast at the Shareholders’ Meeting. Accordingly, failure to vote in person, online, or by proxy at the Shareholders’ Meeting or an abstention from voting will have no effect on the outcome of the vote on the Advisory Organizational Documents Proposals, assuming a valid quorum is established.
188
The Advisory Organizational Documents Proposals are not conditioned on the approval of any other Proposal at the Shareholders’ Meeting. As discussed above, the Advisory Organizational Documents Proposals are advisory votes and therefore are not binding on Haymaker or the Haymaker Board. Accordingly, regardless of the outcome of the non-binding advisory vote on the Advisory Organizational Documents Proposals, Haymaker intends that the Proposed PubCo Organizational Documents will take effect upon the Initial Closing (assuming approval of the Organizational Documents Proposal).
Pursuant to the Sponsor Support Agreement, the Sponsor and Haymaker’s directors and officers have agreed to vote any SPAC Class A Ordinary Shares and SPAC Class B Ordinary Shares owned by them in favor of this Proposal.
Recommendation of the Haymaker Board
THE HAYMAKER BOARD RECOMMENDS THAT HAYMAKER SHAREHOLDERS VOTE “FOR” THE APPROVAL OF THE ADVISORY ORGANIZATIONAL DOCUMENTS PROPOSALS.
The existence of financial and personal interests of one or more of Haymaker’s directors may result in a conflict of interest on the part of such director(s) between what they may believe is in the best interests of Haymaker and its shareholders and what they may believe is best for themselves in determining to recommend that shareholders vote for the proposals. In addition, Haymaker’s officers have interests in the Business Combination that may conflict with your interests as a shareholder. See the section titled “Shareholder Proposal No. 1 — The Business Combination Proposal — Interests of the Sponsor and Haymaker Directors and Officers in the Business Combination.”
189
SHAREHOLDER PROPOSAL NO. 5 — THE NYSE PROPOSAL
Overview
Assuming the Business Combination Proposals are approved, Haymaker’s shareholders are also being asked to approve the issuance pursuant to the Business Combination Agreement of up to an aggregate of 49,746,058 shares of PubCo Class A Common Stock in connection with the Business Combination and the PIPE Offering.
Why Haymaker Needs Shareholder Approval
Haymaker is seeking shareholder approval, to the extent such issuance would require a shareholder vote, in order to comply with Section 312.03(c) of the NYSE Listed Company Manual.
Under Section 312.03(c) of the NYSE Listed Company Manual, shareholder approval is required prior to the issuance of common stock, or of securities convertible into or exercisable for common stock, in any transaction or series of related transactions if such securities are not issued in a public offering for cash and (a) have, or will have upon issuance, voting power equal to or in excess of 20% of the voting power outstanding before the issuance of such stock or securities convertible into or exercisable for common stock; or (b) the number of shares of common stock or such other securities to be issued is, or will be upon the issuance, equal to or in excess of 20% of the number of shares of common stock outstanding before the issuance of the common stock or securities convertible into or exercisable for common stock. PubCo will effectively issue shares representing 20% or more of the number of outstanding Ordinary Shares of Haymaker prior to the issuance, or 20% or more of Haymaker’s voting power prior to the issuance, pursuant to the Business Combination Agreement and the PIPE Subscription Agreements.
Effect of Proposal on Current Shareholders
If the NYSE Proposal is adopted, up to an aggregate of 49,746,058 shares of PubCo Class A Common Stock may be issued in connection with the Business Combination and the PIPE Offering (including shares of PubCo Class B Common Stock which are convertible into PubCo Class A Common Stock).
The issuance of the shares of PubCo Class A Common Stock described above would result in significant dilution to Haymaker’s shareholders, and result in Haymaker’s shareholders having a smaller percentage interest in the voting power, liquidation value, and aggregate book value of PubCo. See the risk factor titled “Future sales, or the perception of future sales, of PubCo Class A Common Stock by PubCo or PubCo’s stockholders in the public market following the Business Combination could cause the market price for the PubCo Class A Common Stock to decline.” elsewhere in this proxy statement/prospectus.
Resolution to be Voted Upon
The full text of the resolution to be passed is as follows:
“RESOLVED, as an ordinary resolution, for the purposes of complying with Section 312.03(c) of the NYSE Listed Company Manual, that the issuance of up to an aggregate of 49,746,058 shares of Class A Common Stock of Suncrete, Inc. in connection with the Business Combination and the PIPE Offering be approved.”
Vote Required for Approval
The approval of the NYSE Proposal requires an ordinary resolution requiring the affirmative vote (in person or by proxy) of the holders of a simple majority of the SPAC Class A Ordinary Shares and SPAC Class B Ordinary Shares entitled to vote and actually casting votes thereon at the Shareholders’ Meeting, voting as a single class. Abstentions and broker non-votes, while considered present for purposes of establishing a quorum, will not count as a vote cast at the Shareholders’ Meeting. Accordingly, failure to vote in person, online, or by proxy at the Shareholders’ Meeting or an abstention from voting will have no effect on the outcome of the vote on the NYSE Proposal, assuming a valid quorum is established.
190
The NYSE Proposal is conditioned on the approval of each of the other Condition Precedent Proposals. Therefore, if each of the other Condition Precedent Proposals is not approved, the NYSE Proposal will have no effect, even if approved by holders of the Ordinary Shares.
Pursuant to the Sponsor Support Agreement, the Sponsor and Haymaker’s directors and officers have agreed to vote any SPAC Class A Ordinary Shares and SPAC Class B Ordinary Shares owned by them in favor of this Proposal.
Recommendation of the Haymaker Board
THE HAYMAKER BOARD RECOMMENDS THAT HAYMAKER SHAREHOLDERS VOTE “FOR” THE APPROVAL OF THE NYSE PROPOSAL.
The existence of financial and personal interests of one or more of Haymaker’s directors may result in a conflict of interest on the part of such director(s) between what they may believe is in the best interests of Haymaker and its shareholders and what they may believe is best for themselves in determining to recommend that shareholders vote for the proposals. In addition, Haymaker’s officers have interests in the Business Combination that may conflict with your interests as a shareholder. See the section titled “Shareholder Proposal No. 1 — The Business Combination Proposal — Interests of the Sponsor and Haymaker Directors and Officers in the Business Combination.
191
SHAREHOLDER PROPOSAL NO. 6 — THE 2026 PLAN PROPOSAL
Overview
Haymaker asking its shareholders to approve the Suncrete, Inc. 2026 Omnibus Incentive Plan (the “2026 Plan”), which, if approved by Haymaker’s shareholders and adopted by PubCo, will be available to PubCo on a go-forward basis following the closing of the Business Combination. For purposes of this Proposal No. 6 and except where the context otherwise requires, the term (i) “Company” and similar terms will include PubCo at and following the closing of the Business Combination and any of its present or future parent or subsidiary corporations and (ii) “Board” will mean the Board of Directors of PubCo at and following the closing of the Business Combination. The 2026 Plan is described in more detail below, and a copy of the 2026 Plan is attached to this proxy statement/prospectus as Annex G.
Background and Purpose of the Proposal
The 2026 Plan will serve as an important part of the Company’s overall compensation program. The 2026 Plan will be the only compensation plan under which the Company may grant equity-based awards to its employees, consultants and outside directors. Accordingly, the Company believes that the 2026 Plan is critical to its ability to attract, motivate and retain key employees, contractors, and outside directors and thus will play a significant role in its continued success. Further, as employees, consultants, and outside directors acquire and/or increase their ownership interests in the Company, their interests are more closely aligned with the interests of the Company’s stockholders.
Description of the Plan
The following is a brief description of certain key provisions of the 2026 Plan, a copy of which is attached to this proxy statement/prospectus as Annex G. The following description is qualified in its entirety by reference to the 2026 Plan.
Administration
The 2026 Plan will generally administered by the Board, or a committee of the Board as is designated by the Board to administer the 2026 Plan (the “Administrator”). The Company expects that the 2026 Plan will be administered by the Compensation Committee pursuant to its terms and all applicable state, federal or other rules or laws. The Administrator has the power to determine to whom and when awards are granted, determine the number of shares for awards, construe and interpret the 2026 Plan, prescribe and interpret the terms and provisions of each award (the terms of which may vary), accelerate the exercise terms of an award, delegate duties under the 2026 Plan and execute all other responsibilities permitted or required thereunder, as set forth in the 2026 Plan.
Eligibility
Employees, non-employee directors and consultants of the Company and its affiliates, as selected by the Administrator, will be eligible to receive awards under the 2026 Plan. As of September 30, 2025, and assuming the completion of the Business Combination, 609 employees and seven outside directors would have been eligible to participate in the 2026 Plan had it been in operation on such date.
Securities to be Offered
Subject to certain adjustments, the maximum number of shares of PubCo Class A Common Stock authorized for issuance under the 2026 Plan is 3,000,000 (the “Class A Share Pool”), and the maximum number of shares of PubCo Class B Common Stock authorized for issuance under the 2026 Plan is 2,000,000 (the “Class B Share Pool”, and together with the Class A Share Pool referred to herein as, the “Share Pool”), all of which shares of PubCo Common Stock may be issued as any type of award under the 2026 Plan, including, without limitation, incentive stock options. Following completion of the Business Combination and the adoption of the Proposed PubCo Certificate of Incorporation, the PubCo Class B Common Stock will be identical to the PubCo Class A Common Stock, other than the number of votes per
192
share. Otherwise, there will be no distribution or other preferences between the PubCo Class A Common Stock and the PubCo Class B Common Stock.
If an award under the 2026 Plan is forfeited, settled for cash or expires without the actual delivery of shares, any shares subject to such award will revert to the applicable Share Pool and again be available for issuance pursuant to new awards under the 2026 Plan. Notwithstanding the foregoing, shares used to pay the exercise price of an option or to satisfy a participant’s tax obligations for an award, whether tendered to or withheld by the Company, will not be available again for other awards under the 2026 Plan. All shares underlying any stock appreciation right or any other award that is settled in cash and not in shares, will not be counted against the applicable Share Pool.
Types of Awards
Options. The Company may grant options to eligible persons including: (i) incentive stock options (only to the Company’s employees or those of its subsidiaries that are corporations) which comply with Section 422 of the Internal Revenue Code of 1986, as amended (the “Code”), and (ii) nonqualified stock options that are not intended to be incentive stock options. The exercise price of each option granted under the 2026 Plan will be stated in the award agreement and may vary; however, the exercise price for an option will not be less than the fair market value per share of the PubCo Class A Common Stock as of the date of grant (or 110% of the fair market value for incentive stock options granted to holders of more than 10% of the voting power of all classes of the Company’s stock or any of its subsidiary corporations), nor will the option be re-priced without the prior approval of the Company’s stockholders. The fair market value per share of PubCo Class A Common Stock is determined based on reported transactions on Nasdaq. Options may be exercised as the Administrator determines, but not later than 10 years from the date of grant (or five years in the case of incentive stock options granted to holders of more than 10% of the voting power of all classes of the Company’s stock or any of its subsidiary corporations). The Administrator will determine the methods and form of payment for the exercise price of an option as set forth in the 2026 Plan (including, in the discretion of the Administrator, payment by promissory note or by withholding of otherwise deliverable shares) and the methods and forms in which PubCo Common Stock will be delivered to a participant. No dividends or dividend equivalents will be paid on any option.
Stock Appreciation Rights. A stock appreciation right is the right to receive an amount equal to the excess of the fair market value of one share of PubCo Common Stock on the date of exercise over the grant price of the stock appreciation right, payable in shares or if permitted by the Administrator, in cash or any combination thereof as set forth in the applicable award agreement. A stock appreciate right may be granted alone or in tandem with all or part of an option. The per share grant price of a stock appreciation right will be determined by the Administrator, but in no event will the grant price be less than the fair market value of the PubCo Class A Common Stock on the date of grant, determined as described for options above. The Administrator will have the discretion to determine other terms and conditions of a stock appreciation rights award. No dividends or dividend equivalents will be paid on any outstanding stock appreciation right.
Restricted Stock Awards. A restricted stock award is a grant of shares of PubCo Common Stock subject to a substantial risk of forfeiture, performance conditions, restrictions on transferability or any other restrictions imposed by the Administrator in its discretion. Restrictions may lapse at such times and under such circumstances as determined by the Administrator. Except as otherwise provided under the terms of the applicable award agreement, the holder of a restricted stock award will have the rights of a stockholder, including the right to vote the shares subject to the restricted stock award or to receive dividends on the shares subject to the restricted stock award during the restriction period. The Administrator will provide, in the applicable award agreement, whether the restricted stock will be forfeited upon certain terminations of employment. Unless otherwise determined by the Administrator, PubCo Class A Common Stock or PubCo Class B Common Stock distributed in connection with a stock split or stock dividend, and other property distributed as a dividend, will be subject to restrictions and a risk of forfeiture to the same extent as the restricted stock award with respect to which such class of PubCo Common Stock or other property has been distributed.
Restricted Stock Units. Restricted stock units are hypothetical units that grant the recipient the right to receive shares of PubCo Common Stock, cash or a combination of both stock and cash at the end of a
193
specified period. The Administrator may subject restricted stock units to restrictions (which may include a substantial risk of forfeiture) to be specified in the award agreement, which restrictions may lapse at such times as determined by the Administrator. Restricted stock units may be settled by delivery of PubCo Common Stock, cash equal to the fair market value of the specified number of shares covered by the restricted stock units or any combination thereof determined by the Administrator at the date of grant or thereafter. The participant will not be entitled to receive dividends or dividend equivalents unless the award agreement specifically provides for such rights.
Performance Awards. The vesting, exercise or settlement of awards may be subject to achievement of specified objective or subjective performance goals based on one or more business criteria set forth in the 2026 Plan. The Administrator may use one or more of the following criteria in establishing performance goals for such performance awards: revenues; earnings before all or any of interest expense, taxes, depreciation and/or amortization; funds from operations; funds from operations per share; operating income; operating income per share; pre-tax or after-tax income; net cash provided by operating activities; cash available for distribution; cash available for distribution per share; working capital and components thereof; sales (net or gross) measured by product line, territory, customer or customers or other category; return on equity or average stockholders’ equity; return on assets; return on capital; enterprise value or economic value added; share price performance; improvements in our attainment of expense levels; implementation or completion of critical projects; improvement in cash-flow (before or after tax); net earnings; earnings per share; earnings from continuing operations; net worth; credit rating; levels of expense, cost or liability by category, operating unit or any other delineation; any increase or decrease of one or more of the foregoing over a specified period; or the occurrence of a Change in Control (as defined in the 2026 Plan).
A performance goal may be measured over a performance period on a periodic, annual, cumulative or average basis and may be established on a corporate-wide basis or with respect to a participant, one or more operating units, divisions, subsidiaries, acquired businesses, minority investments, facilities, partnerships or joint ventures. More than one performance goal may be incorporated in a performance objective, in which case achievement with respect to each performance goal may be assessed individually or in combination with each other. Performance goals may differ from performance awards granted to any one participant or to different participants.
The Administrator may provide in any performance award for the inclusion or exclusion of the effect on reported financial results of any of the following events or occurrences: asset write-downs; litigation or claim judgments or settlements; changes in tax laws, accounting principles or other laws or provisions; reorganization or restructuring programs, including share repurchasing programs; acquisitions or divestitures; foreign currency exchange translation gains or losses; any loss from a discontinued operation as described in Accounting Standards Codification Topic 360; goodwill impairment charges; revenue or earnings attributable to a minority ownership in another entity; any amounts accrued by us or any subsidiary pursuant to management bonus plans or cash profit sharing plans and related employer payroll taxes for the fiscal year; any discretionary or matching contributions made to a savings and deferred profit-sharing plan or deferred compensation plan for the fiscal year; interest, expenses, taxes, depreciation and depletion, amortization and accretion charges; and gains and losses that are treated as extraordinary items under Accounting Standards Codification Topic 225. The level or levels of performance specified with respect to a performance goal may be established in absolute terms, as objectives relative to performance in prior periods, as an objective compared to the performance of one or more comparable companies or an index covering multiple companies on a per share basis, against the Company’s performance as a whole or against particular of the Company’s entities, segments, operating units or products, on a pre-tax or after-tax basis, in tandem with any other performance goal, or otherwise as the Administrator may determine.
Other Stock-Based Awards. The Administrator may grant other stock-based awards that are payable in, valued in whole or in part by reference to, or otherwise based on our common stock, including, without limitation, dividend equivalent rights.
Director Awards
Each non-employee director will be eligible to receive discretionary grants of awards under the 2026 Plan. If the Board or the Compensation Committee separately adopts a compensation policy covering some or all non-employee directors that provides for a predetermined formula that specifies the type of award,
194
the timing of the applicable date of grant and the number of shares of PubCo Common Stock to be awarded under the terms of the 2026 Plan, that formula will be incorporated by reference into the 2026 Plan and will be administered as if provided under the terms of the 2026 Plan without any requirement that the Administrator separately take action to determine the terms of those non-employee director awards.
No Repricing of Options or Stock Appreciation Rights
The Administrator may not, without the approval of the Company’s stockholders, “reprice” any stock option or stock appreciation right, provided that nothing shall prevent the Administrator from making adjustments to awards upon changes in capitalization, exchanging or cancelling awards upon a merger, consolidation, or recapitalization, or substituting awards for awards granted by other entities, to the extent permitted by the 2026 Plan.
Vesting; Termination of Service
The Administrator, in its sole discretion, may determine at the time of grant or at any time thereafter that an award will be immediately vested in whole or in part, or that all or any portion may not be vested until a date, or dates, subsequent to its grant date, or until the occurrence of one or more specified events, subject in any case to the terms of the 2026 Plan. If the Administrator imposes conditions upon vesting, then, subsequent to the grant date, the Administrator may, in its sole discretion, accelerate the date on which all or any portion of the award may be vested, including upon a Change in Control. The Administrator may impose on any award, at the time of grant or thereafter, such additional terms and conditions as the Administrator determines, including terms requiring forfeiture of awards in the event of a participant’s termination of service or in the event that a participant engages in certain activities that are harmful to the Company (i.e., for Cause (as defined in the 2026 Plan)). In general, unless otherwise provided in an award agreement, unvested awards are forfeited upon a termination of service, and vested options and stock appreciation rights are exercisable during the periods set forth in the 2026 Plan or otherwise in the applicable award agreement.
Change in Control and Other Corporate Transactions
In the event of a Change in Control (as defined in the 2026 Plan) or certain other significant corporate transactions, outstanding awards will be treated as the Administrator determines in its discretion. The Administrator may arrange for continuation or assumption of awards, or substitution of equivalent awards of the surviving entity or its parent; cancel awards in exchange for cash or securities in an amount equal to the value of vested awards, or to the difference between the value of the underlying shares of PubCo Common Stock, and the exercise price for vested options and stock appreciation rights; or cancel outstanding awards without payment of any consideration, in which case participants will be given a period during which to exercise their awards prior to the transaction.
Clawback; Recoupment
The Company may clawback or recoup all or any portion of any shares or cash paid to a participant in connection with an award, in accordance with the terms of any clawback or recoupment policy, as set forth in the 2026 Plan and approved by the Board from time to time as well as in compliance with the Dodd-Fank Wall Street Reform and Consumer Protection Act, the Sarbanes-Oxley Act of 2002, and Section 10D(a) of the Exchange Act.
Plan Amendment or Termination
The Board or the Compensation Committee may amend or terminate the 2026 Plan at any time. However, stockholder approval will be required for any amendment to the extent necessary to comply with applicable law or securities exchange listing standards. In addition, the Board or the Compensation Committee may amend awards granted under the 2026 Plan, but no amendment may impair the rights of a participant under any outstanding award without his or her consent. The 2026 Plan will remain in effect until, and terminate on, the day before the tenth anniversary of its effective date, unless earlier terminated by the Board or the Compensation Committee pursuant to the terms of the 2026 Plan.
195
Federal Income Tax Consequences
The following is a brief summary of certain federal income tax consequences relating to the 2026 Plan. This summary does not purport to address all aspects of federal income taxation and does not describe state, local or non-U.S. tax consequences. This discussion is based upon provisions of the Code and the Treasury Regulations issued thereunder, and judicial and administrative interpretations under the Code and Treasury Regulations, all as in effect as of the date hereof, and all of which are subject to change (possibly on a retroactive basis) or different interpretation. This summary is not intended as tax advice to participants, who should consult their own tax advisors.
Law Affecting Deferred Compensation
In 2004, Section 409A was added to the Code to regulate all types of deferred compensation. If the requirements of Code Section 409A are not satisfied, deferred compensation and earnings thereon will be subject to tax as it vests, plus an interest charge at the underpayment rate plus 1% and a 20% penalty tax. Certain performance awards, stock options, stock appreciation rights, restricted stock units and certain types of restricted stock are subject to Code Section 409A.
Incentive Stock Options
A participant will not recognize income at the time an incentive stock option is granted. When a participant exercises an incentive stock option, a participant also generally will not be required to recognize income (either as ordinary income or capital gain). However, to the extent that the fair market value (determined as of the date of grant) of the common stock with respect to which the participant’s incentive stock options are exercisable for the first time during any year exceeds $100,000, the incentive stock options for the shares over $100,000 will be treated as nonqualified stock options, and not incentive stock options, for federal tax purposes, and the participant will recognize income as if the incentive stock options were nonqualified stock options. In addition to the foregoing, if the fair market value of the shares received upon exercise of an incentive stock option exceeds the exercise price, then the excess may be deemed a tax preference adjustment for purposes of the federal alternative minimum tax calculation. The federal alternative minimum tax may produce significant tax repercussions depending upon the participant’s particular tax status. The tax treatment of any shares acquired by exercise of an incentive stock option will depend upon whether the participant disposes of his or her shares prior to the later of (i) two years after the date the incentive stock option was granted and (ii) one year after the shares were transferred to the participant (the “Holding Period”). If a participant disposes of shares acquired by exercise of an incentive stock option after the expiration of the Holding Period, any amount received in excess of the participant’s tax basis for such shares will be treated as short-term or long-term capital gain, depending upon how long the participant has held the shares. If the amount received is less than the participant’s tax basis for such shares, the loss will be treated as short-term or long-term capital loss, depending upon how long the participant has held the shares. If the participant disposes of shares acquired by exercise of an incentive stock option prior to the expiration of the Holding Period, the disposition will be considered a “disqualifying disposition.” If the amount received for the shares is greater than the fair market value of the shares on the exercise date, then the difference between the incentive stock option’s exercise price and the fair market value of the shares at the time of exercise will be treated as ordinary income for the tax year in which the “disqualifying disposition” occurs. The participant’s basis in the shares will be increased by an amount equal to the amount treated as ordinary income due to such “disqualifying disposition.” In addition, the amount received in such “disqualifying disposition” over the participant’s increased basis in the shares will be treated as capital gain. However, if the price received for shares acquired by exercise of an incentive stock is less than the fair market value of the shares on the exercise date and the disposition is a transaction in which the participant sustains a loss which otherwise would be recognizable under the Code, then the amount of ordinary income that the participant will recognize is the excess, if any, of the amount realized on the “disqualifying disposition” over the basis of the shares.
Nonqualified Stock Options
A participant generally will not recognize income at the time a nonqualified stock option is granted. When a participant exercises a nonqualified stock option, the difference between the exercise price and any
196
higher market value of the shares on the date of exercise will be treated as compensation taxable as ordinary income to the participant. The participant’s tax basis for the shares acquired under a nonqualified stock option will be equal to the exercise price paid for such shares, plus any amounts included in the participant’s income as compensation. When a participant disposes of shares acquired by exercise of a nonqualified stock option, any amount received in excess of the participant’s tax basis for such shares will be treated as short-term or long-term capital gain, depending upon how long the participant has held the shares. If the amount received is less than the participant’s tax basis for such shares, the loss will be treated as short-term or long-term capital loss, depending upon how long the participant has held the shares.
Special Rule if Exercise Price is Paid for in Shares of PubCo Common Stock
If a participant pays the exercise price of a nonqualified stock option with previously-owned shares of PubCo Common Stock and the transaction is not a disqualifying disposition of shares previously acquired under an incentive stock option, the shares received equal to the number of shares surrendered are treated as having been received in a tax-free exchange. The participant’s tax basis and holding period for these shares received will be equal to the participant’s tax basis and holding period for the shares surrendered. The shares received in excess of the number of shares surrendered will be treated as compensation taxable as ordinary income to the participant to the extent of their fair market value. The participant’s tax basis in these shares will be equal to their fair market value on the date of exercise, and the participant’s holding period for such shares will begin on the date of exercise. If the use of previously acquired shares to pay the exercise price of a nonqualified stock option constitutes a disqualifying disposition of shares previously acquired under an incentive stock option, the participant will have ordinary income as a result of the disqualifying disposition in an amount equal to the excess of the fair market value of the shares surrendered, determined at the time such shares were originally acquired on exercise of the incentive stock option, over the aggregate exercise price paid for such shares. As discussed above, a disqualifying disposition of shares previously acquired under an incentive stock option occurs when the participant disposes of such shares before the end of the Holding Period. The other tax results from paying the exercise price with previously-owned shares are as described above, except that the participant’s tax basis in the shares that are treated as having been received in a tax-free exchange will be increased by the amount of ordinary income recognized by the participant as a result of the disqualifying disposition.
Restricted Stock
A participant who receives a grant of restricted stock generally will recognize as ordinary income the excess, if any, of the fair market value of the shares granted as restricted stock at such time as the shares are no longer subject to forfeiture or restrictions, over the amount paid, if any, by the participant for such shares. However, a participant who receives restricted stock may make an election under Code Section 83(b) within 30 days of the date of transfer of the shares to recognize ordinary income on the date of transfer of the shares equal to the excess of the fair market value of such shares (determined without regard to the restrictions on such shares) over the purchase price, if any, of such shares. If a participant does not make an election under Code Section 83(b), then the participant will recognize as ordinary income any dividends received with respect to such shares. At the time of the sale of such shares, any gain or loss realized by the participant will be treated as either short-term or long-term capital gain or loss depending on the holding period. For purposes of determining any gain or loss realized, the participant’s tax basis will be the amount previously taxable as ordinary income, plus the purchase price paid by the participant, if any, for such shares.
Stock Appreciation Rights
Generally, a participant who receives a stand-alone stock appreciation right will not recognize taxable income at the time the stand-alone stock appreciation right is granted, provided that the stock appreciation right is exempt from, or complies with, Code Section 409A. If a participant receives the appreciation inherent in the stock appreciation rights in cash, the cash will be taxed as ordinary income to the recipient at the time it is received. If a participant receives the appreciation inherent in the stock appreciation rights in stock, the spread between the then current market value and the grant price, if any, will be taxed as ordinary income to the employee at the time it is received.
197
Other Awards
In the case of an award of restricted stock units, performance awards, dividend equivalent rights, or other stock or cash awards, the recipient will generally recognize ordinary income in an amount equal to any cash received and the fair market value of any shares received on the date of payment or delivery, provided that the award is exempt from, or complies with, Code Section 409A.
Federal Tax Withholding
Any ordinary income realized by a participant upon the exercise or grant of an award under the 2026 Plan is subject to withholding of federal, state and local income tax and to withholding of the participant’s share of tax under the Federal Insurance Contribution Act and the Federal Unemployment Tax Act. To satisfy federal income tax withholding requirements, the Company will have the right to require that, as a condition to delivery of any shares, the participant remit to the Company an amount sufficient to satisfy the withholding requirements. Subject to the discretion of the Administrator, such payment may be made by (i) cash payment; (ii) authorizing the Company to withhold a number of shares from the shares otherwise issuable to the participant as a result of the exercise or acquisition of shares under the award, the fair market value of which does not exceed either the maximum statutory tax rates in the participant’s applicable jurisdictions or the amount of tax required to be withheld by law, and in which case the award will be surrendered and cancelled with respect to the number of shares retained by the Company (provided that to the extent such direction would result in the Company withholding fractional shares, the number of shares to be withheld will be rounded down to the nearest whole share and the participant must pay the remainder of the withholding obligation in cash or by certified or bank check); (iii) delivering to the Company previously owned and unencumbered shares, other than shares a participant has received in the six months prior to the applicable exercise or acquisition date, or (iv) execution of a recourse promissory note by a participant. Notwithstanding the foregoing, at any time that the Company is an “issuer” as defined in Section 2 of the Sarbanes-Oxley Act of 2002, no director, executive officer (or equivalent thereof) or affiliate of the Company will be permitted to pay any portion of the tax withholding with respect to any award with a promissory note or in any other form that could be deemed a prohibited personal loan under Section 13(k) of the Exchange Act. Withholding does not represent an increase in the participant’s total income tax obligation, since it is fully credited toward his or her tax liability for the year. Additionally, withholding does not affect the participant’s tax basis in the shares. Compensation income realized and tax withheld will be reflected on Forms W-2 supplied by the Company to employees by January 31 of the succeeding year. Deferred compensation that is subject to Code Section 409A will be subject to certain federal income tax withholding and reporting requirements.
Tax Consequences to the Company
To the extent that a participant recognizes ordinary income in the circumstances described above, the Company will be entitled to a corresponding deduction provided that, among other things, the income meets the test of reasonableness, is an ordinary and necessary business expense, is not an “excess parachute payment” within the meaning of Code Section 280G and is not disallowed by the $1,000,000 limitation on certain executive compensation under Code Section 162(m).
Million Dollar Deduction Limit and Other Tax Matters
The Company may not deduct compensation of more than $1,000,000 that is paid to “covered employees” (as defined in Code Section 162(m)), which include an individual (or, in certain circumstances, his or her beneficiaries) who, at any time during the taxable year, is the Company’s principal executive officer, principal financial officer, an individual who is among the three highest compensated officers for the taxable year (other than an individual who was either the Company’s principal executive officer or its principal financial officer at any time during the taxable year), or anyone who was a covered employee for purposes of Code Section 162(m) for any tax year beginning on or after January 1, 2017. This limitation on deductions only applies to compensation paid by a publicly-traded corporation (and not compensation paid by non-corporate entities) and may not apply to certain types of compensation, such as qualified performance-based compensation, that is payable pursuant to a written, binding contract (such as an award agreement) that was in place as of November 2, 2017, so long as the contract is not materially modified after that date. To
198
the extent that compensation is payable pursuant to an 2026 Plan award granted on or before November 2, 2017, and if the Company determines that Code Section 162(m) will apply to any such awards, the Company intends that the terms of those awards will not be materially modified and will be constructed so as to constitute qualified performance-based compensation and, as such, will be exempt from the $1,000,000 limitation on deductible compensation.
Change in Control
If an individual’s rights under the 2026 Plan are accelerated as a result of a Change in Control and the individual is a “disqualified individual” under Code Section 280G, then the value of any such accelerated rights received by such individual may be included in determining whether or not such individual has received an “excess parachute payment” under Code Section 280G, which could result in (i) the imposition of a 20% federal excise tax (in addition to federal income tax) payable by the individual on the value of such accelerated rights; and (ii) the loss by the Company of a corresponding compensation deduction.
New Plan Benefits
Other than with respect to restricted stock units reflected in the table below, awards granted under the 2026 Plan will be made at the discretion of the Administrator. Accordingly, other than as set forth below, it is not presently possible to determine the benefits or amounts that (i) will be received in the future by persons eligible to participate in the 2026 Plan or (ii) would have been received by such persons pursuant to the 2026 Plan during the past fiscal year if the 2026 Plan had been in effect at that time.
| | | |
Dollar value(1)
|
| |
Number of Restricted
Stock Units(2) |
| ||||||
|
Non-Employee Directors
|
| | | $ | 3,414,000.00 | | | | | | 300,000 | | |
(1)
The dollar value included is based on the closing price of SPAC Class A Ordinary Shares on January 30, 2026 of $11.38. However, the actual dollar value of such awards will not be determinable until the grant date of such awards.
(2)
Represents restricted stock units to be granted to Christopher Bradley and Andrew Heyer as compensation pursuant to the Business Combination Agreement. For additional details, see the section titled “Executive Compensation — Non-Employee Director Compensation Program.”
Resolution
The full text of the resolution to be passed is as follows:
“RESOLVED, as an ordinary resolution, that the 2026 Plan, including the authorization of the Share Pool under the 2026 Plan, be approved in all respects.”
Vote Required for Approval
The approval of the 2026 Plan Proposal will be sought as an ordinary resolution requiring the affirmative vote (in person or by proxy) of the holders of a simple majority of the Class A Ordinary Shares and Class B Ordinary Shares entitled to vote and actually casting votes thereon at the Shareholders’ Meeting, voting as a single class. Abstentions and broker non-votes, while considered present for purposes of establishing a quorum, will not count as a vote cast at the Shareholders’ Meeting. Accordingly, failure to vote in person, online or by proxy at the Shareholders’ Meeting or an abstention from voting will have no effect on the outcome of the vote on the 2026 Plan Proposal.
The 2026 Plan Proposal is conditioned on the approval of each of the other Condition Precedent Proposals. Therefore, if each of the other Condition Precedent Proposals is not approved, the 2026 Plan Proposal will have no effect, even if approved by holders of the Ordinary Shares.
Pursuant to the Sponsor Support Agreement, the Sponsor and Haymaker’s directors and officers have agreed to vote any SPAC Class A Ordinary Shares and SPAC Class B Ordinary Shares owned by them in favor of this Proposal.
199
Recommendation of Haymaker Board
THE HAYMAKER BOARD RECOMMENDS THAT HAYMAKER SHAREHOLDERS VOTE “FOR” THE APPROVAL OF THE 2026 PLAN PROPOSAL.
The existence of financial and personal interests of one or more of Haymaker’s directors may result in a conflict of interest on the part of such director(s) between what they may believe is in the best interests of Haymaker and its shareholders and what they may believe is best for themselves in determining to recommend that shareholders vote for the proposals. In addition, Haymaker’s officers have interests in the Business Combination that may conflict with your interests as a shareholder. See the section titled “Shareholder Proposal No. 1 — The Business Combination Proposal — Interests of the Sponsor and Haymaker Directors and Officers in the Business Combination.”
200
SHAREHOLDER PROPOSAL NO. 7 — THE ESPP PROPOSAL
Overview
Haymaker asking its shareholders to approve the Suncrete, Inc. Employee Stock Purchase Plan (the “ESPP”), which, if approved by Haymaker’s shareholders and adopted by PubCo, will be available to PubCo on a go-forward basis following the closing of the Business Combination. For purposes of this Proposal No. 7 and except where the context otherwise requires, the term (i) “Company” and similar terms will include PubCo at and following the closing of the Business Combination and any of its present or future parent or subsidiary corporations and (ii) “Board” will mean the Board of Directors of PubCo at and following the closing of the Business Combination. The ESPP is described in more detail below, and a copy of the ESPP is attached to this proxy statement/prospectus as Annex H.
Purpose of the ESPP
The purpose of the ESPP is to provide eligible employees with the opportunity to purchase shares of PubCo Class A Common Stock at a discount through accumulated payroll deductions. The Company believes that the ESPP will be a key factor in retaining existing employees, recruiting and retaining new employees, and aligning the interests of the Company’s employees with those of its stockholders. The ESPP will permit the grant of purchase rights to employees that are intended to qualify for favorable U.S. federal income tax treatment under Section 423 of the Code. The ESPP is not subject to the provisions of the Employee Retirement Income Security Act of 1974, as amended.
Summary of the ESPP
The following summarizes certain material terms of the ESPP. This summary is qualified in its entirety to the full text of the ESPP, a copy of which is attached to this proxy statement/prospectus as Annex H.
Share Reserve
The aggregate number of shares of PubCo Class A Common Stock that may be issued pursuant to rights granted under the ESPP will be 1,000,000. If any right granted under the ESPP terminates for any reason without having been exercised, the shares subject thereto that are not purchased under such right will again be available for issuance under the ESPP. Any shares issued pursuant to the ESPP may consist, in whole or in part, of authorized and unissued shares, treasury shares or shares purchased on the open market.
Administration
The Compensation Committee, or any other committee to whom the Board delegates such power or authority, will serve as the administrator of the ESPP (the “Administrator”). The Administrator may delegate administrative tasks under the ESPP to agents or employees to assist in the administration of the ESPP. Subject to the terms and conditions of the ESPP, the Administrator has the authority to construe and interpret the ESPP and the rights granted under it (including, without limitation, determining when and how options will be granted and the provisions of each offering (which need not be identical)); to prescribe, amend, and rescind rules relating to the ESPP’s administration; to determine eligibility and adjudicate all disputed claims filed under the ESPP; and to take any other actions necessary or desirable for the administration of the ESPP, including, without limitation, adopting sub-plans applicable to particular participating subsidiaries or locations, which sub-plans may be designed to be outside the scope of Section 423 of the Code. The Administrator may correct any defect or supply any omission or reconcile any inconsistency or ambiguity in the ESPP. The decisions of the Administrator will be final, binding, and conclusive on all persons.
Eligible Employees
Employees eligible to participate in the ESPP for a given offering generally include employees who are employed by the Company or one of its participating subsidiaries, including, for the avoidance of doubt, an employee who is also an officer of the Company or one of its participating subsidiaries, on the first trading day of the enrollment period. However, an employee who owns (or is deemed to own through
201
attribution), immediately after any grant of purchase rights under the ESPP, 5% or more of the combined voting power or value of all classes of the Company’s or one of its subsidiary’s stock generally will not be allowed to participate in the offering under the ESPP. Further, no employee is eligible to participate in the ESPP to the extent, if immediately after the grant of the option, such option would permit such employee’s rights to purchase stock under all employee stock purchase plans (described in Section 423 of the Code) of the Company and its subsidiaries to accrue at a rate that exceeds $25,000 of the fair market value (or such other maximum as may be prescribed from time to time by the Code) of such stock (determined at the offering date of the option) for each calendar year in which such option is outstanding at any time, in accordance with the provisions of Section 423(b)(8) of the Code. In addition, the Administrator may provide that an employee will not be eligible to participate in an offering under the ESPP if the employee is a citizen or resident of a non-U.S. jurisdiction and the grant of a right to purchase shares would be prohibited under applicable law or would cause any offering to violate the requirements of Section 423 of the Code. Notwithstanding the foregoing, only employees of the Company and designated subsidiaries are eligible to participate in a Code Section 423 offering.
As of September 30, 2025, and assuming the completion of the Business Combination, approximately 609 employees would have been eligible to participate in the ESPP had the ESPP been in operation on such date and all affiliates and subsidiaries were designated as eligible to participate in the ESPP.
Participation
Eligible employees may become participants in the ESPP for an offering period by completing an enrollment form prior to the enrollment date of the applicable offering period, which will designate a whole percentage of the employee’s eligible compensation to be withheld by the Company as payroll deductions under the ESPP during the offering period, subject to certain limitations established in the ESPP.
Offerings; Offering Period
Under the ESPP, participants are offered the right to purchase shares of PubCo Class A Common Stock at a discount during a series of offering periods. The length of the offering periods under the ESPP will be three months, subject to the right of the Administrator to change the duration, frequency, start and end dates of offering periods, as further described in the ESPP, and provided that an offering period may be up to 27 months under Section 423 of the Code. Accumulated employee payroll deductions for the offering period will be used to purchase shares of PubCo Class A Common Stock on each purchase date (the last trading day of each offering period or such other date as determined by the Administrator) during an offering period. At present, the Administrator intends for the first offering period to begin on April 1, 2026 and end on June 30, 2026, and subsequent offering periods will continue thereafter commencing on each January 1, April 1, July 1 and October 1 of each calendar year.
Enrollment and Contributions
The ESPP permits participants to purchase shares of PubCo Class A Common Stock through payroll deductions of a whole percentage of their eligible compensation, which may not be less than 1% nor more than a maximum percentage determined by the Administrator (which, in the absence of a contrary designation, will not exceed 15% of eligible compensation). At present, the Company expects that the maximum limit on the amount of eligible compensation that can be used to purchase shares under the ESPP will be 15%. Payroll deductions will commence on the first payroll date following the offering date and end on the last payroll date on or before the purchase date. All payroll deductions made for a participant will be credited to his or her account under the ESPP and deposited with the Company’s general funds. The Company will have no obligation to pay interest on payroll deductions or to hold such amounts in a trust or in any segregated account. The contribution rate selected by a participant will remain in effect for subsequent offering periods unless the participant authorizes a new level of payroll deductions in accordance with the terms of the ESPP, withdraws from the ESPP in accordance with the withdrawal procedures set forth therein, or terminates employment or otherwise becomes ineligible to participate in the ESPP.
Purchase Rights
On the first trading day of each offering period, each participant will be granted an option to purchase shares of PubCo Class A Common Stock. Unless, prior to the applicable purchase date, the participant
202
withdraws his or her participation, or otherwise becomes ineligible to participate, the participant’s option will be exercised on the applicable purchase date during the offering period to the extent of the payroll deductions accumulated during the offering period. The purchase date will be the last trading day of the offering period. The participant will purchase the maximum number of whole shares of PubCo Class A Common Stock that his or her accumulated payroll deductions will buy at the purchase price, subject to the participation limitations described below, and rounded down to the nearest whole share. Any cash remaining in lieu of purchasing fractional shares will be credited to the participant’s account and carried forward and applied toward the purchase of whole shares on the next purchase date. The maximum number of shares of PubCo Class A Common Stock that may be purchased during any offering period is 2,000 shares. In addition, a participant may not subscribe for more than $25,000 of the fair market value (or such other maximum as may be prescribed from time to time by the Code) of the shares under the ESPP per calendar year in which such rights to purchase stock are outstanding, in accordance with the provisions of Section 423(b)(8) of the Code.
Purchase Price
The purchase price for each offering period will be the lesser of 85% of the closing trading price of a share of PubCo Class A Common Stock on the offering date or 85% of the closing trading price of a share of PubCo Class A Common Stock on the purchase date.
Payroll Deduction Changes; Withdrawals; Terminations of Employment
During an offering period, a participant may decrease or increase his or her rate of payroll deductions applicable to such offering period only once. To make such a change, the participant must submit a new enrollment form authorizing the new rate of payroll deductions at least 15 days before the purchase date. A participant may decrease or increase his or her rate of payroll deductions for future offering periods by submitting a new enrollment form authorizing the new rate of payroll deductions at least 15 days before the start of the next offering period. A participant may withdraw from an offering by submitting a revised enrollment form indicating his or her election to withdraw at least 15 days before the purchase date. The accumulated payroll deductions held on behalf of a participant in his or her notional account (that have not been used to purchase shares of PubCo Class A Common Stock) will be paid to the participant promptly following receipt of the participant’s enrollment form indicating his or her election to withdraw. If a participant withdraws from an offering period, no payroll deductions will be made during any succeeding offering period, unless the participant re-enrolls in the ESPP. Upon termination of a participant’s employment for any reason, including death, disability or retirement, or a change in the participant’s employment status following which the participant is no longer eligible to participate in the ESPP, which in either case occurs at least 15 days before the purchase date, the participant will be deemed to have withdrawn from the ESPP, and the payroll deductions in the participant’s notional account (that have not been used to purchase shares of Class A Common Stock) will be returned to the participant, or in the case of the participant’s death, to the person(s) entitled to such amounts. If the participant’s termination of employment or change in status occurs within 15 days before a purchase date, the accumulated payroll deductions will be used to purchase shares on the purchase date.
Transfer Restrictions
A participant may not transfer (other than by will or the laws of descent and distribution) any right granted under the ESPP and, during a participant’s lifetime, purchase rights granted under the ESPP shall be exercisable only by such participant.
Designated Broker
As soon as reasonably practicable after each purchase date, the Company will arrange for the delivery to each participant of the shares of PubCo Class A Common Stock purchased upon exercise of such participant’s option. The Administrator may require that the shares be deposited directly with a “Designated Broker” (as defined in the ESPP). If the Administrator designates or approves a Designated Broker to hold shares purchased under the ESPP for the accounts of participants, then promptly following each purchase date, the number of shares of PubCo Class A Common Stock purchased by each participant will
203
be deposited into an “ESPP Share Account” established in the participant’s name with the Designated Broker. A participant will be free to undertake a disposition of the shares of PubCo Class A Common Stock in his or her ESPP Share Account at any time, but in the absence of such a disposition, the shares of PubCo Class A Common Stock must remain in the participant’s ESPP Share Account at the Designated Broker until the holding period set forth in Section 423 of the Code (i.e., the later of one year from the purchase date and two years from the offering date for such shares) has been satisfied. With respect to shares of PubCo Class A Common Stock for which the holding period set forth in Section 423 of the Code has been satisfied, the participant may move those shares of PubCo Class A Common Stock to another brokerage account of the participant’s choosing. By participating in the ESPP, each participant agrees to promptly give the Company notice of any shares of PubCo Class A Common Stock disposed of before the later of one year from the purchase date and two years from the offering date for such shares (i.e., a “Disqualifying Disposition”). This notice will not be required if and so long as the Company has a Designated Broker.
Interest
Unless otherwise specified in an offering, the Company will have no obligation to pay interest on employees’ payroll deductions.
Adjustments; Changes in Capitalization; Corporate Events
In the event that any dividend or other distribution (whether in the form of cash, common stock, or other property), recapitalization, stock split, reverse stock split, reorganization, merger, consolidation, split-up, spin-off, combination, repurchase, or exchange of common stock or other securities of the Company, or other change in the Company’s structure affecting the common stock occurs, then in order to prevent dilution or enlargement of the benefits or potential benefits intended to be made available under the ESPP, the Administrator will, in such manner as it deems equitable, adjust the number of shares and class of common stock that may be delivered under the ESPP, the purchase price per share and the number of shares of common stock covered by each outstanding option under the ESPP, and the numerical limits on participation in the ESPP. In addition, in the event of a merger, consolidation, acquisition of property or stock, separation, reorganization or other corporate event described in Section 424 of the Code, each outstanding option under the ESPP will be assumed or an equivalent option substituted by the successor corporation or a parent or subsidiary of such successor corporation. If the successor corporation refuses to assume or substitute the option, the offering period with respect to which the option relates will be shortened by setting a new purchase date on which the offering period will end, which will occur before the date of the corporate transaction.
Amendment and Termination
The Administrator may amend, suspend or terminate the ESPP at any time, subject to stockholder approval for any increase in the number (or change in the type) of securities that may be purchased under the ESPP or as otherwise required under Section 423 of the Code. The ESPP will continue until terminated by the Administrator or automatically if no shares of PubCo Class A Common Stock remain available for purchase.
Material U.S. Federal Income Tax Consequences
The following is a general summary under current law of the principal United States federal income tax consequences related to participation in the ESPP. This summary deals with the general federal income tax principles that apply and is provided only for general information and does not purport to be complete. Some kinds of taxes, such as state, local and foreign income taxes and federal employment taxes, are not discussed. This summary is not intended as tax advice to participants, who should consult their own tax advisors.
The ESPP is intended to qualify as an “employee stock purchase plan” under Section 423 of the Code. A participant will be taxed on amounts withheld for the purchase of shares of Class A common stock as if such amounts were actually received. For federal income tax purposes, a participant in an offering generally will not recognize taxable income on the grant of an option under the ESPP, nor will the Company be entitled to any deduction at that time. Additionally, the participant should not recognize taxable income at the time of exercise of any purchase right granted under the ESPP. In general, no income relating
204
to options granted or shares purchased under the ESPP will be taxable to a participant until the disposition of the acquired shares, and the method of taxation will depend upon the holding period of the acquired shares.
If stock acquired upon exercise of an option granted under the ESPP is held for a minimum of two years from the offering date and one year from the purchase date (or the participant dies holding the shares at any time), the participant (or the participant’s estate) will recognize ordinary income on a subsequent sale or disposition of the shares (or, upon death, while holding the shares), measured as the lesser of (x) the excess of the fair market value of the shares at the time of such sale or disposition (or death) over the purchase price or (y) the excess of the fair market value of the shares on the offering date over the purchase price. Any additional gain on a sale or other disposition of the shares will be treated as long-term capital gain.
If the holding period requirements are not met (i.e., a Disqualifying Disposition), the participant will recognize ordinary income at the time of the sale or other disposition equal to the excess of the fair market value of the shares on the date the option is exercised over the purchase price, with any remaining gain or loss being treated as capital gain or capital loss. However, if the holding period requirements are not met and the amount realized at the time of disposition is less than the fair market value of the shares at the time of exercise, the participant will recognize ordinary income to the extent of the excess of the fair market value of such shares on the date the option was exercised over the purchase price for such shares, and a capital loss to the extent the fair market value of such shares on the exercise date exceeds the amount realized upon disposition.
The Company and its subsidiaries and affiliates generally are not entitled to a federal income tax deduction upon either the exercise of an option granted under an offering or upon disposition of the shares acquired pursuant to such exercise, except to the extent that the participant recognizes ordinary income on disposition of the shares.
New Plan Benefits
Because the number of shares that may be purchased under the ESPP will depend on each employee’s voluntary election to participate and on the fair market value of PubCo Class A Common Stock at various future dates, the actual number of shares that may be purchased by any individual cannot be determined in advance.
Resolution
The full text of the resolution to be passed is as follows:
“RESOLVED, as an ordinary resolution, that the ESPP, including the authorization of the initial share reserve under the ESPP, be approved in all respects.”
Vote Required for Approval
The approval of the ESPP Proposal will be sought as an ordinary resolution requiring the affirmative vote (in person or by proxy) of the holders of a simple majority of the Class A Ordinary Shares and Class B Ordinary Shares entitled to vote and actually casting votes thereon at the Shareholders’ Meeting, voting as a single class. Abstentions and broker non-votes, while considered present for purposes of establishing a quorum, will not count as a vote cast at the Shareholders’ Meeting. Accordingly, failure to vote in person, online or by proxy at the Shareholders’ Meeting or an abstention from voting will have no effect on the outcome of the vote on the ESPP Proposal.
The ESPP Proposal is conditioned on the approval of each of the other Condition Precedent Proposals. Therefore, if each of the other Condition Precedent Proposals is not approved, the ESPP Proposal will have no effect, even if approved by holders of the Ordinary Shares.
Pursuant to the Sponsor Support Agreement, the Sponsor and Haymaker’s directors and officers have agreed to vote any SPAC Class A Ordinary Shares and SPAC Class B Ordinary Shares owned by them in favor of this Proposal.
205
Recommendation of Haymaker Board
THE HAYMAKER BOARD RECOMMENDS THAT HAYMAKER SHAREHOLDERS VOTE “FOR” THE APPROVAL OF THE ESPP PROPOSAL.
The existence of financial and personal interests of one or more of Haymaker’s directors may result in a conflict of interest on the part of such director(s) between what they may believe is in the best interests of Haymaker and its shareholders and what they may believe is best for themselves in determining to recommend that shareholders vote for the proposals. In addition, Haymaker’s officers have interests in the Business Combination that may conflict with your interests as a shareholder. See the section titled “Shareholder Proposal No. 1 — The Business Combination Proposal — Interests of the Sponsor and Haymaker Directors and Officers in the Business Combination.”
206
SHAREHOLDER PROPOSAL NO. 8 — THE ADJOURNMENT PROPOSAL
Overview
The Adjournment Proposal, if adopted, will allow the Haymaker Board to adjourn the Shareholders’ Meeting to a later date or dates, if necessary or convenient, (i) to permit further solicitation and vote of proxies in the event that there are insufficient votes for, or otherwise in connection with the approval of one or more proposals at the Shareholders’ Meeting, (ii) if Haymaker determines that one or more of the conditions to Closing is not or will not be satisfied or waived or (iii) to facilitate the Domestication, the Mergers or any other transaction contemplated by the Business Combination Agreement or the related agreements. If Haymaker’s shareholders approve the Adjournment Proposal, Haymaker may adjourn the Shareholders’ Meeting and use the additional time to solicit additional proxies, including the solicitation of proxies from shareholders who have voted previously. See “Shareholder Proposal No. 1 — The Business Combination Proposal — Interests of the Sponsor and Haymaker Directors and Officers in the Business Combination.”
Consequences if the Adjournment Proposal is Not Approved
If the Adjournment Proposal is not approved by Haymaker shareholders, the Haymaker Board may not be able to adjourn the Shareholders’ Meeting to a later date in the event that there are insufficient votes for, or otherwise in connection with, the approval of the Business Combination Proposals, the Domestication Proposal, the Organizational Documents Proposal, the Advisory Organizational Documents Proposals, the NYSE Proposal, the 2026 Plan Proposal, or the ESPP Proposal.
Resolution to be Voted Upon
The full text of the resolution to be passed is as follows:
“RESOLVED, as an ordinary resolution, that the adjournment of the Shareholders’ Meeting to a later date or dates, is approved if necessary or convenient, (i) to permit further solicitation and vote of proxies in the event that there are insufficient votes for, or otherwise in connection with the approval of one or more proposals at the Shareholders’ Meeting, (ii) if Haymaker determines that one or more of the conditions to Closing is not or will not be satisfied or waived or (iii) to facilitate the Domestication, the Mergers or any other transaction contemplated by the Business Combination Agreement or the related agreements.”
Vote Required for Approval
The Adjournment Proposal is not conditioned on the approval of any other Proposal at the Shareholders’ Meeting.
The approval of the Adjournment Proposal requires an ordinary resolution, being the affirmative vote (in person or by proxy) of the holders of a simple majority of the SPAC Class A Ordinary Shares and SPAC Class B Ordinary Shares entitled to vote and actually casting votes thereon at the Shareholders’ Meeting, voting as a single class. Abstentions and broker non-votes, while considered present for the purposes of establishing a quorum, will not count as votes cast at the Shareholders’ Meeting. Accordingly, failure to vote in person, online, or by proxy at the Shareholders’ Meeting or an abstention from voting will have no effect on the outcome of the vote on the Adjournment Proposal, assuming a valid quorum is established.
Pursuant to the Sponsor Support Agreement, the Sponsor and Haymaker’s directors and officers have agreed to vote any SPAC Class A Ordinary Shares and SPAC Class B Ordinary Shares owned by them in favor of this Proposal.
Recommendation of the Haymaker Board
THE HAYMAKER BOARD RECOMMENDS THAT HAYMAKER SHAREHOLDERS VOTE “FOR” THE APPROVAL OF THE ADJOURNMENT PROPOSAL.
207
The existence of financial and personal interests of one or more of Haymaker’s directors may result in a conflict of interest on the part of such director(s) between what they may believe is in the best interests of Haymaker and its shareholders and what they may believe is best for themselves in determining to recommend that shareholders vote for the proposals. In addition, Haymaker’s officers have interests in the Business Combination that may conflict with your interests as a shareholder. See the section titled “Shareholder Proposal No. 1 — The Business Combination Proposal — Interests of the Sponsor and Haymaker Directors and Officers in the Business Combination.”
208
WARRANTHOLDER PROPOSAL NO. 1 — THE WARRANT AMENDMENT PROPOSAL
This section of the proxy statement/prospectus describes the material provisions of the Warrant Amendment, but does not purport to describe all of the terms thereof. This summary is qualified in its entirety by reference to the Warrant Amendment, a copy of which is attached as Annex I hereto. You are urged to read the Warrant Amendment in its entirety before voting on this proposal.
Overview
In connection with the proposed Business Combination, holders of SPAC Public Warrants are being asked to approve an amendment to the terms of the Warrant Agreement in the form attached as Annex I hereto to provide that, immediately prior to the Domestication Effective Time, each SPAC Public Warrant, which entitles the holder to purchase one SPAC Class A Ordinary Share, will be exchanged by such holder with SPAC for $1.00 per SPAC Warrant. Approval of the Warrant Amendment requires the affirmative vote of a majority of the SPAC Public Warrants issued and outstanding as of the record date. The Warrant Amendment will be contingent upon consummation of the Business Combination. Upon consummation of the Business Combination, each outstanding SPAC Public Warrant will be automatically converted into an equal number of warrants issued by PubCo and will become exercisable on the same terms as were in effect with respect to such SPAC Public Warrants immediately prior to the Business Combination, as amended by the Warrant Amendment.
The Warrant Amendment will be effected by SPAC’s execution and delivery of the Warrant Amendment, which will be executed by SPAC as soon as the required vote has been obtained and the Business Combination is consummated, or as soon as practicable thereafter. Following the execution of the Warrant Amendment, the Warrant Amendment will be binding on all holders of SPAC Public Warrants and their successors and transferees, whether or not such holders voted to approve the Warrant Amendment.
A complete copy of the Warrant Amendment is attached hereto as Annex I.
Current Terms of the Warrants
Each SPAC Public Warrant entitles the registered holder to purchase one half of one SPAC Class A Common Share at a price of $11.50 per full share, subject to adjustment as discussed below, at any time commencing upon the later of 12 months from the closing of the IPO or 30 days after the completion of a business combination. Pursuant to the Warrant Agreement, a warrantholder may exercise its warrants only for a whole number of shares. This means that only an even number of warrants may be exercised at any given time by a warrantholder. The SPAC Public Warrants will expire at 5:00 p.m., New York City time on the earlier to occur of: (i) five years from the completion of an initial business combination, (ii) the liquidation of SPAC, if SPAC fails to complete a business combination, or (iii) the redemption date as fixed by SPAC pursuant to the Warrant Agreement, if SPAC elects to redeem all SPAC Public Warrants. Following the Business Combination, each PubCo Warrant will entitle the registered holder thereof to purchase one share of PubCo Class A Common Stock.
The private placement warrants are identical to the SPAC Public Warrants except that the private placement warrants (including the SPAC Ordinary Shares issuable upon exercise of the private placement warrants) will (i) not be transferable, assignable or salable until 30 days after the completion of SPAC’s initial business combination, (ii) be exercisable for cash (even if a registration statement covering SPAC’s Ordinary Shares issuable upon exercise of such warrants is not effective) or on a cashless basis, at the holder’s option, and (iii) not be redeemable by SPAC, in each case so long as they are still held by the initial purchasers or their respective affiliates.
SPAC may call the SPAC Public Warrants for redemption, in whole and not in part, at a price of $0.01 per warrant:
•
at any time while the SPAC Public Warrants are exercisable,
•
upon not less than 30 days’ prior written notice of redemption to each SPAC Public Warrantholder,
•
if and only if, the reported last sale price of SPAC’s Class A Ordinary Shares equals or exceeds $18.00 per share, for any 20 trading days within a 30-day trading period ending on the third business day prior to the notice of redemption to warrantholders, and
209
•
if and only if, there is a current registration statement in effect with respect to the SPAC Class A Ordinary Shares underlying such SPAC Public Warrants at the redemption date and for the entire 30-day trading period referred to above and continuing each day thereafter until the date of redemption.
The right to exercise will be forfeited unless the SPAC Public Warrants are exercised prior to the date specified in the notice of redemption. On and after the redemption date, a record holder of a SPAC Public Warrant will have no further rights except to receive the redemption price for such holder’s warrant upon surrender of such warrant.
Certain Effects of the Approval of the Warrant Amendment Proposal
If the Warrant Amendment Proposal is approved, all SPAC Public Warrants will be subject to the terms of the Warrant Amendment whether or not a given holder voted in favor of the Warrant Amendment Proposal and the holder of each outstanding SPAC Public Warrant will be entitled to receive the warrant cash payment promptly following the completion of the Business Combination.
Public warrantholders should note that there may be income tax consequences in connection with the Warrant Amendment. For a discussion of the tax consequences of the Warrant Amendment, please see the section titled “The Business Combination — Material U.S. Federal Income Tax Considerations.”
Reason for the Warrant Amendment Proposal
The Haymaker Board believes that the Warrant Amendment will increase PubCo’s opportunities and attractiveness to future investors following the Business Combination by eliminating the dilutive impact of the SPAC Public Warrants.
Consequences if the Warrant Amendment Proposal is Not Approved
If the Warrant Amendment Proposal is not approved, the Warrant Amendment will not be amended to provide that each SPAC Public Warrant will be exchanged by such holder with SPAC for $1.00 per SPAC Warrant, but will instead be amended to reflect the assumption of the SPAC Warrants by PubCo.
Vote Required for Approval
The Warrant Amendment Proposal requires the vote of the registered holders of a majority of the SPAC Warrants issued and outstanding as of the record date. Accordingly, a warrantholder’s failure to vote by proxy or to vote virtually at the Warrantholders’ Meeting, an abstention from voting, or a broker non-vote, will have the same effect as a vote “AGAINST” the Warrant Amendment Proposal.
Recommendation of the SPAC Board
THE SPAC BOARD UNANIMOUSLY RECOMMENDS THAT WARRANTHOLDERS VOTE “FOR” THE APPROVAL OF THE WARRANT AMENDMENT PROPOSAL.
210
WARRANTHOLDER PROPOSAL NO. 2 — THE WARRANTHOLDER ADJOURNMENT PROPOSAL
Overview
At the Warrantholders’ Meeting, Haymaker will ask its warrantholders to consider and vote upon a proposal to adjourn the Warrantholders’ Meeting to a later date or dates, if necessary, to permit further solicitation and vote of proxies if Haymaker determines an adjournment to be reasonably necessary or appropriate to approve the Warrant Amendment Proposal at the Warrantholders’ Meeting. In no event will Haymaker solicit proxies to adjourn the Warrantholders’ Meeting or complete the Business Combination beyond the date by which it may properly do so.
Consequences if the Warrantholder Adjournment Proposal is Not Approved
If the Warrantholder Adjournment Proposal is not approved, the Haymaker Board may not be able to adjourn the Warrantholders’ Meeting to a later date in the event that there are insufficient votes for, or otherwise in connection with, the approval of the Warrant Amendment Proposal. It is important for you to note that in the event that the Warrant Amendment Proposal does not receive the requisite vote for approval, then we may not be able to complete the Business Combination.
Vote Required for Approval
Adoption of the Warrantholder Adjournment Proposal is not conditioned upon the adoption of any other proposal.
The Warrantholder Adjournment Proposal will be approved and adopted if the holders of a majority of the SPAC Warrants, represented virtually or by proxy and voted thereon at the special meeting, vote “FOR” the Warrantholder Adjournment Proposal.
The Warrantholder Adjournment Proposal will not be presented if the Warrant Amendment Proposal is approved.
Recommendation of the SPAC Board
THE SPAC BOARD UNANIMOUSLY RECOMMENDS THAT WARRANTHOLDERS VOTE “FOR” THE APPROVAL OF THE WARRANTHOLDER ADJOURNMENT PROPOSAL, IF PRESENTED.
211
MANAGEMENT’S DISCUSSION AND ANALYSIS OF FINANCIAL
CONDITION AND RESULTS OF OPERATIONS OF SUNCRETE
CONDITION AND RESULTS OF OPERATIONS OF SUNCRETE
This Management’s Discussion and Analysis of Financial Condition and Results of Operations (the “MD&A”) is intended to assist in understanding and assessing the historical results of operations and financial condition of Concrete Partners Holding, LLC (the “Company,” “Suncrete” or the “Successor”) and its predecessor entities. This discussion should be read in conjunction with our consolidated financial statements and the notes thereto included elsewhere in this prospectus.
Unless the context otherwise requires, all references in this section to “Suncrete,” the “Company,” “we,” “us,” or “our” refer to the business of the Company prior to the consummation of the Business Combination, which will be the business of PubCo and its consolidated subsidiaries immediately after giving effect to the Business Combination.
This MD&A includes forward-looking statements. These statements involve risks and uncertainties. Our actual results may differ materially from those contemplated by these forward-looking statements as a result of various factors, including those set forth in “Risk Factors” and “Cautionary Statement Regarding Forward- Looking Statements.” Historical results are not necessarily indicative of future performance.
Overview
We are a ready-mix concrete logistics and distribution platform operating across Oklahoma and Arkansas with plans to expand throughout the high-growth U.S. Sunbelt region through acquisitions and organic growth. We leverage operational scale, technological integration and quality control to serve a diverse base of infrastructure, commercial and residential customers.
The Company was formed on May 22, 2024 (the “Inception Date”). From inception through July 29, 2024, the Company had no substantive operating activities, other than incurring acquisition-related expenses in connection with the acquisition of Eagle Redi-Mix Concrete, LLC (“Eagle”) and Ram Transportation, LLC (“Ram”) (together, the “Predecessor”). On July 29, 2024 (the “Closing Date”), the Company completed the acquisition of Eagle and Ram (the “Concrete Acquisition”) and began reporting on a new accounting basis as the “Successor.”
Accordingly, the Company’s financial statements reflect two distinct reporting periods: a “Predecessor Period” prior to the Concrete Acquisition and a “Successor Period” subsequent to the Concrete Acquisition. The results of operations of the Successor and Predecessor are not comparable due to the application of acquisition accounting.
This MD&A includes discussion of the following reporting periods:
•
Successor Period from January 1, 2025, through September 30, 2025;
•
Successor Period from inception (May 22, 2024) through September 30, 2024;
•
Successor Period from inception (May 22, 2024) through December 31, 2024;
•
Predecessor Period from January 1, 2024 through July 29, 2024; and
•
Predecessor Period for the year ended December 31, 2023.
The pro forma financial information included elsewhere in this proxy statement/prospectus provides additional meaningful understanding of our ongoing operations.
Recent Developments
Proposed Business Combination with Haymaker
On October 9, 2025, the Company entered into the Business Combination Agreement with Haymaker, New Suncrete, Merger Sub I and Merger Sub II. Pursuant to the Business Combination Agreement, and subject to the terms and conditions contained therein, the Business Combination will be effected in three steps: (a) on the Closing Date, the Domestication, (b) on the Closing Date and immediately following the
212
Domestication, the Initial Merger, with SPAC surviving the Initial Merger as a wholly owned subsidiary of PubCo; and (c) on the Closing Date and immediately following the Initial Merger and the Acquisition Merger, with the Company surviving the Acquisition Merger as a wholly owned subsidiary of New Suncrete.
The Business Combination will be accounted for as a reverse recapitalization in accordance with GAAP. Under this method of accounting, although Haymaker will acquire all of the outstanding equity interests of the Company in the Business Combination, the Company will be treated as the accounting acquirer for financial reporting purposes. Accordingly, the Business Combination will be reflected as the equivalent of the Company issuing shares for the net assets of Haymaker, followed by a recapitalization whereby no goodwill or other intangible assets are recorded. Operations prior to the Business Combination will be those of the Company.
Thunder Acquisition
On October 17, 2025, Eagle Redi-Mix Concrete, LLC, a subsidiary of the Company (“Eagle”), entered into an equity and asset purchase and contribution agreement (the “Equity and Asset Purchase and Contribution Agreement”) with SRM, Inc., an Oklahoma corporation (“Schwarz Ready Mix”), SRM Leasing, LLC, an Oklahoma limited liability company (“Schwarz Leasing”), Schwarz Sand, LLC an Oklahoma limited liability company (“Schwarz Sand,” and together with Schwarz Leasing and Schwarz Ready Mix, the “Schwarz Entities”), the equity holders of Schwarz Ready Mix and Schwarz Leasing (collectively, the “Owners”), the equity holders of Schwarz Sand (collectively, the “Schwarz Sand Sellers”), certain other transaction beneficiaries, and Schwarz Ready Mix, in its capacity as a representative of the selling parties. Pursuant to the Equity and Asset Purchase and Contribution Agreement, Eagle acquired substantially all of the assets of Schwarz Ready Mix and Schwarz Leasing and all of the issued and outstanding equity interests of Schwarz Sand (collectively, the “Thunder Acquisition”) for an aggregate purchase price of $117.0 million. The aggregate purchase price included $97.0 million in cash consideration ($74.3 million paid at closing and $22.7 million deferred until March 31, 2026) and 20,000,000 Company Preferred Units issued to the sellers as rollover equity. The fair value of the Company Preferred Units, and therefore the total purchase price, has not yet been determined and will be measured as of the acquisition date in accordance with ASC 805. Accordingly, any references to total consideration are preliminary and subject to change pending completion of the purchase-price allocation.
The Loan Amendment
On October 17, 2025, in connection with the Thunder Acquisition, the Company amended the Credit Agreement to increase the Initial Term Loan by $75.0 million and the Revolving Loan by $10.0 million. For additional information, see the section titled “Liquidity and Capital Resources — Debt Agreements.”
Components of Our Results of Operations
Revenues
We generate revenue primarily from the production and delivery of ready-mix concrete. Revenue is recognized at a point in time when control of the product has transferred to the customer, typically upon delivery to the job site. Our concrete is sold under short-term purchase orders or master service agreements. Revenue is driven by the volume of cubic yards delivered, the average sales price per cubic yard and the type of concrete mix required for the job. Our pricing strategy also incorporates value-added services, including specialized admixtures, customized mix formulations and on-site quality control. Our sales are sensitive to fluctuations in construction activity across the public infrastructure, commercial and residential sectors. Seasonality and weather can also affect delivery schedules and job site activity, particularly in the winter months.
Cost of Goods Sold
Cost of goods sold consists of all materials and direct costs associated with the production and delivery of concrete. This includes cement, fly ash, aggregates, admixtures, plant labor, equipment maintenance, truck driver wages, fuel, permits and tags, and other plant-level expenses. Cost of goods sold
213
also includes depreciation of production-related property. Costs may fluctuate based on raw material pricing, labor availability, and plant utilization rates.
Selling, General and Administrative Expenses
Selling, general and administrative expenses (“SG&A”) include corporate and regional administrative costs such as salaries and benefits for administrative personnel, insurance, rent, professional services, and IT and compliance-related expenses. SG&A also includes amortization of customer relationship intangibles and depreciation of property and equipment not directly attributable to production, and other recurring overhead costs.
Gross Profit
Gross profit represents revenues less cost of goods sold. Gross profit is impacted by a combination of delivered volumes, realized pricing, mix of projects, and cost structure. Our gross margin can fluctuate based on weather conditions, seasonality, raw material costs, and our ability to effectively utilize plant and fleet capacity. Periods with higher delivered volumes generally allow for stronger fixed cost absorption, which enhances gross margin, while lower volumes can result in higher per-unit costs and margin compression.
Acquisition-related Costs
Acquisition-related costs primarily consist of costs incurred in connection with acquisitions, integration activities, and other strategic or capital markets initiatives. These costs are expensed as incurred and may fluctuate significantly between periods depending on the level and timing of acquisition and financing activity.
Other Income (Expense)
Other income (expense) primarily consists of interest expense and other non-operating items. Interest expense relates mainly to borrowings under the Term Loan and the Revolving Loan (each as defined below) and includes the amortization of debt issuance costs. Interest expense is presented net of immaterial interest income, and no material amounts of interest were capitalized during the periods presented. Other non-operating expenses include miscellaneous non-operating items that are not directly related to the Company’s core operating activities.
Key Performance Indicators and Non-GAAP Financial Measures
In addition to the operating metrics discussed above, we regularly monitor certain key performance indicators, including net income, as well as certain non-GAAP financial measures to evaluate our operating performance.
Adjusted EBITDA represents net income before interest expense, net, depreciation and amortization, and further adjusted to exclude certain non-cash or non-operating items that management does not consider indicative of the Company’s core operating performance. Such adjustments include share-based compensation expense, acquisition-related costs, acquisition bonuses and public company readiness costs. Management believes excluding these costs provides investors with a clearer view of underlying operating performance. Adjusted EBITDA margin represents Adjusted EBITDA as a percentage of revenue.
Management uses these measures as key performance indicators to evaluate the Company’s operating performance and assess trends, and believes they are also frequently used by securities analysts, investors, and other parties to evaluate companies in our industry. Management believes these non-GAAP measures enhance investors’ understanding of the Company’s operating performance and facilitate meaningful period-to-period comparisons. These measures have limitations as analytical tools and should not be considered as an alternative to net income or any other performance measure derived in accordance with GAAP as an indicator of our operating performance. Our calculation of Adjusted EBITDA and Adjusted EBITDA margin may not be comparable to similarly named measures reported by other companies. Potential differences may include differences in capital structures, tax positions and the age and book depreciation of intangible and tangible assets.
214
The following tables present a reconciliation of net income to Adjusted EBITDA. For additional summary information, please also refer to “Summary of the Proxy Statement/Prospectus — Summary Historical Financial Information of Suncrete.”
Reconciliation of net income to Adjusted EBITDA (in thousands):
| | | |
Successor
|
| | |
Predecessor
|
| ||||||||||||
| | | |
Period from
Inception (May 22, 2024) through December 31, 2024 |
| | |
Period from
January 1, 2024 through July 29, 2024 |
| |
Year ended
December 31, 2023 |
| |||||||||
|
Net income
|
| | | $ | 1,079 | | | | | | $ | 20,464 | | | | | $ | 26,975 | | |
|
Net income margin
|
| | | | 1.4% | | | | | | | 19.7% | | | | | | 18.7% | | |
| Plus: | | | | | | | | | | | | | | | | | | | | |
|
Interest expense, net
|
| | | | 5,173 | | | | | | | 924 | | | | | | 878 | | |
|
Depreciation & amortization expense
|
| | | | 6,740 | | | | | | | 4,827 | | | | | | 6,087 | | |
|
Share-based compensation expense
|
| | | | 32 | | | | | | | — | | | | | | — | | |
|
Acquisition-related costs(1)
|
| | | | 7,422 | | | | | | | — | | | | | | — | | |
|
Acquisition bonuses(2)
|
| | | | 1,000 | | | | | | | — | | | | | | — | | |
|
Public company readiness(3)
|
| | | | 353 | | | | | | | — | | | | | | — | | |
|
Adjusted EBITDA
|
| | | $ | 21,799 | | | | | | $ | 26,215 | | | | | $ | 33,940 | | |
|
Adjusted EBITDA margin
|
| | | | 27.4% | | | | | | | 25.3% | | | | | | 23.5% | | |
(1)
Represents legal and advisory fees incurred in connection with acquisitions.
(2)
Represents discretionary bonuses paid in connection with the Concrete Acquisition.
(3)
Represents professional service costs incurred in connection with acquisition-related technical accounting and advisory support, as well as incremental costs to support the Company’s preparation for becoming a public company (e.g., resources to facilitate public company readiness).
Reconciliation of net income to Adjusted EBITDA (in thousands):
| | | |
Successor
|
| | |
Predecessor
|
| ||||||||||||
| | | |
Nine months ended
September 30, 2025 |
| |
Period from
Inception (May 22, 2024) through September 30, 2024 |
| | |
Period from
January 1, 2024 through July 29, 2024 |
| |||||||||
|
Net income (loss)
|
| | | $ | 5,296 | | | | | $ | (2,977) | | | | | | $ | 20,464 | | |
|
Net income margin
|
| | | | 5.5% | | | | | | (8.9)% | | | | | | | 19.7% | | |
| Plus: | | | | | | | | | | | | | | | | | | | | |
|
Interest expense, net
|
| | | | 7,873 | | | | | | 2,192 | | | | | | | 924 | | |
|
Depreciation & amortization expense
|
| | | | 12,682 | | | | | | 2,667 | | | | | | | 4,827 | | |
|
Share-based compensation expense
|
| | | | 407 | | | | | | — | | | | | | | — | | |
|
Acquisition-related costs(1)
|
| | | | 1,967 | | | | | | 7,422 | | | | | | | | | |
|
Public company readiness(2)
|
| | | | 534 | | | | | | — | | | | | | | — | | |
|
Adjusted EBITDA
|
| | | $ | 28,759 | | | | | $ | 9,304 | | | | | | $ | 26,215 | | |
|
Adjusted EBITDA margin
|
| | | | 22.0% | | | | | | 27.9% | | | | | | | 25.3% | | |
(1)
Represents legal and advisory fees incurred in connection with acquisitions.
(2)
Represents professional service costs incurred in connection with acquisition-related technical
215
accounting and advisory support, as well as incremental costs to support the Company’s preparation for becoming a public company (e.g., resources to facilitate public company readiness).
Results of Operations
Factors Affecting Comparability of Our Results of Operations to Our Historical Results of Operations
Our historical results of operations for the periods presented are not comparable, either to each other or to our results of operations in future periods. As discussed in the “Overview” section, Concrete Partners Holding, LLC was formed on May 22, 2024, and had no substantive operating activities prior to the Concrete Acquisition on July 29, 2024. As a result of the Concrete Acquisition and the application of acquisition accounting beginning on the date of the Closing of the Concrete Acquisition, our financial statements distinguish between Successor and Predecessor periods. Although these periods reflect different bases of accounting and are not directly comparable, management believes that a discussion of period-over-period changes in revenues and other key operating metrics provides meaningful information about the underlying performance of the business.
Fiscal Years Ended December 31, 2024 and 2023
The following table summarizes the Company’s operating results for the periods indicated (in thousands):
| | | |
Successor
|
| | |
Predecessor
|
| ||||||||||||
| | | |
Period from
Inception (May 22, 2024) through December 31, 2024 |
| | |
Period from
January 1, 2024 through July 29, 2024 |
| |
Year ended
December 31, 2023 |
| |||||||||
|
Revenues
|
| | | $ | 79,650 | | | | | | $ | 103,661 | | | | | $ | 144,279 | | |
|
Cost of goods sold
|
| | | | 49,419 | | | | | | | 65,065 | | | | | | 93,093 | | |
|
Gross profit
|
| | | | 30,231 | | | | | | | 38,596 | | | | | | 51,186 | | |
| Operating expenses: | | | | | | | | | | | | | | | | | | | | |
|
Selling, general and administrative expenses
|
| | | | 16,346 | | | | | | | 16,883 | | | | | | 22,665 | | |
|
Acquisition-related costs
|
| | | | 7,422 | | | | | | | — | | | | | | — | | |
|
(Gain) loss on disposal of assets, net
|
| | | | (108) | | | | | | | 40 | | | | | | 197 | | |
|
Total operating expenses
|
| | | | 23,660 | | | | | | | 16,923 | | | | | | 22,862 | | |
|
Operating income
|
| | | | 6,571 | | | | | | | 21,673 | | | | | | 28,324 | | |
| Other expense: | | | | | | | | | | | | | | | | | | | | |
|
Other expenses
|
| | | | (319) | | | | | | | (285) | | | | | | (471) | | |
|
Interest expense, net
|
| | | | (5,173) | | | | | | | (924) | | | | | | (878) | | |
|
Total other expense
|
| | | | (5,492) | | | | | | | (1,209) | | | | | | (1,349) | | |
|
Net income
|
| | | | 1,079 | | | | | | | 20,464 | | | | | | 26,975 | | |
Revenue
Successor Period (May 22, 2024 through December 31, 2024) (the “Successor 2024 Period”)
Revenue was $79.7 million for the Successor 2024 Period. Performance in the period reflected contributions from our acquisition of certain assets of SMG Ready Mix (“SMG”) in January 2024, which added eight plants to our network, expanding our delivery capacity and operational footprint. Realized pricing remained stable during the Successor Period, supported by contractual resets, surcharges, and favorable project mix in key delivery zones.
216
Predecessor Period (January 1, 2024 through July 29, 2024) (the “Predecessor 2024 Period”)
Revenue was $103.7 million for the Predecessor 2024 Period. Activity in this period reflected steady demand from customers and the initial contribution from the SMG assets acquisition completed in January 2024. Production from the SMG assets increased throughout the period as integration progressed, supporting overall delivery volumes and enhancing the Company’s operational footprint. Realized pricing reflected contractual price resets implemented during the period, though overall pricing levels remained relatively consistent without significant further increases during the period.
Predecessor Year Ended December 31, 2023 (the “Predecessor 2023 Period”)
Revenue was $144.3 million for the Predecessor 2023 Period. Results primarily reflect baseline construction activity in the markets in which we operate across infrastructure, commercial, and residential projects. The period also benefited from the first full year of operations following the acquisition of substantially all of the ready-mix production, transportation, and real-estate assets of Shelton Ready-Mix and Shelton Transportation, expanding the Company’s operational footprint through the addition of two plants. Pricing remained steady during the year, with modest increases driven by market-based resets, such as contractual pricing adjustments tied to changes in underlying raw material, labor, and delivery costs, implemented during the period.
Cost of Goods Sold
The following table presents our costs of goods sold and costs of goods sold as a percentage of revenue for the periods indicated:
| | | |
Successor
|
| | |
Predecessor
|
| ||||||||||||||||||||||||||||||
| | | |
Period from Inception
(May 22, 2024) through December 31, 2024 |
| | |
Period from January 1,
2024 through July 29, 2024 |
| |
Year ended
December 31, 2023 |
| |||||||||||||||||||||||||||
| | | |
Dollars
|
| |
As a
percentage of revenue |
| | |
Dollars
|
| |
As a
percentage of revenue |
| |
Dollars
|
| |
As a
percentage of revenue |
| ||||||||||||||||||
|
Cost of goods sold
|
| | | | 49,419 | | | | | | 62.0% | | | | | | | 65,065 | | | | | | 62.8% | | | | | | 93,093 | | | | | | 64.5% | | |
Successor Period (May 22, 2024 through December 31, 2024)
Cost of goods sold represented 62.0% of revenue in the Successor 2024 Period. Results for the period reflected the continued integration of the SMG assets acquisition completed in January 2024, which added eight plants to our network, expanding our delivery capacity and operational footprint. The increased scale enabled us to spread fixed plant-level costs across a larger production base, improving cost absorption.
Predecessor Period (January 1, 2024 through July 29, 2024)
Cost of goods sold represented 62.8% of revenue in the Predecessor 2024 Period. Production from the SMG assets increased throughout the period as integration progressed, supporting overall delivery volumes. The increased scale enabled us to spread fixed plant-level costs across a larger production base, improving cost absorption.
Predecessor Year Ended December 31, 2023
Cost of goods sold represented 64.5% of revenue in the Predecessor 2023 Period. Results during this period primarily reflect baseline operations across the Company’s historical plant network. The period also benefited from the first full year of operations following the Shelton acquisition, which expanded our operational footprint through the addition of two plants.
While we experienced inflationary pressures on certain raw materials, labor, and fuel, these cost increases were generally passed through to customers through contractual price resets and surcharges and, therefore, did not have a material impact on gross margins for the periods presented.
217
Gross Profit
The following table presents our gross profit and gross profit as a percentage of revenue for the periods indicated:
| | | |
Successor
|
| | |
Predecessor
|
| ||||||||||||||||||||||||||||||
| | | |
Period from Inception
(May 22, 2024) through December 31, 2024 |
| | |
Period from January 1,
2024 through July 29, 2024 |
| |
Year ended
December 31, 2023 |
| |||||||||||||||||||||||||||
| | | |
Dollars
|
| |
As a
percentage of revenue |
| | |
Dollars
|
| |
As a
percentage of revenue |
| |
Dollars
|
| |
As a
percentage of revenue |
| ||||||||||||||||||
|
Gross Profit
|
| | | | 30,231 | | | | | | 38.0% | | | | | | | 38,596 | | | | | | 37.2% | | | | | | 51,186 | | | | | | 35.5% | | |
Successor Period (May 22, 2024 through December 31, 2024)
Gross profit represented 38.0% of revenue in the Successor 2024 Period. Results for the period benefited from the increased scale associated with the SMG assets acquisition in January 2024, which expanded our plant network and contributed to stronger fixed cost absorption. Stable realized pricing and favorable project mix further supported gross margin performance.
Predecessor Period (January 1, 2024 through July 29, 2024)
Gross profit represented 37.2% of revenue in the Predecessor 2024 Period. Activity during this period reflected the initial integration of the SMG assets and increased production volumes as the newly acquired plants ramped up. Gross margin performance remained stable, supported by steady pricing and volume growth.
Predecessor Year Ended December 31, 2023
Gross profit represented 35.5% of revenue for the Predecessor 2023 Period. Results during this period primarily reflect our baseline operations prior to the SMG assets acquisition, along with contributions from the first full year of operation following the Shelton acquisition.
Operating Expenses
Selling, General and Administrative Expenses
Successor Period (May 22, 2024 through December 31, 2024)
SG&A expenses were $16.3 million in the Successor 2024 Period. Results for the period reflect increased depreciation and amortization expense associated with the fair value step-up of property and the recognition of customer relationship intangibles in connection with the Concrete Acquisition. SG&A expenses also included higher professional services costs as we continued to scale our operations.
Predecessor Period (January 1, 2024 through July 29, 2024)
SG&A expenses were $16.9 million in the Predecessor 2024 Period. Activity during the period primarily reflected personnel-related costs and overhead associated with integrating the SMG assets acquisition, as well as increased administrative support to manage the larger operating platform.
Predecessor Year Ended December 31, 2023
SG&A expenses were $22.7 million in the Predecessor 2023 Period. Results for the period primarily reflect baseline overhead and personnel costs prior to the SMG assets acquisition, as well as administrative support associated with the existing plant network and the Shelton acquisition.
218
Acquisition-related Costs
Successor Period (May 22, 2024 through December 31, 2024)
Acquisition-related costs were $7.4 million in the Successor 2024 Period. The activity during this period primarily reflects acquisition costs incurred in connection with the Concrete Acquisition, including legal, financial advisory, accounting, and other professional service fees.
Predecessor Period (January 1, 2024 through July 29, 2024)
We did not have acquisition-related costs during the Predecessor 2024 Period.
Predecessor Year Ended December 31, 2023
We did not have acquisition-related costs during the Predecessor 2023 Period.
(Gain) Loss on Disposal of Assets
Successor Period (May 22, 2024 through December 31, 2024)
Gain on disposal of assets was $0.1 million in the Successor 2024 Period. Activity during the period primarily related to the sale of various ancillary assets, including older equipment and vehicles no longer in active use.
Predecessor Period (January 1, 2024 through July 29, 2024)
Loss on disposal of assets was $40 thousand in the Predecessor 2024 Period. Activity during the period was minimal and reflected routine asset disposals.
Predecessor Year Ended December 31, 2023
Loss on disposal of assets was $0.2 million in the Predecessor 2023 Period. Activity during the period related to the timing and mix of asset sales, primarily involving older fleet and support equipment.
Gains and losses on asset disposals are not indicative of ongoing operations and may fluctuate from period to period depending on the volume and value of disposals.
Other Income (Expense)
Other Expenses
Successor Period (May 22, 2024 through December 31, 2024)
Other expenses was $0.3 million in the Successor 2024 Period. Activity during the period was consistent with typical non-operating charges incurred in the ordinary course.
Predecessor Period (January 1, 2024 through July 29, 2024)
Other expenses was $0.3 million in the Predecessor 2024 Period. Activity during the period was consistent with typical non-operating charges incurred in the ordinary course.
Predecessor Year Ended December 31, 2023
Other expenses was $0.5 million in the Predecessor 2023 Period. Activity during the period was consistent with typical non-operating charges incurred in the ordinary course.
Interest Expense, Net
Successor Period (May 22, 2024 through December 31, 2024)
Interest expense, net, was $5.2 million in the Successor 2024 Period. The increase in expense during the period reflects interest incurred on the Term Loan and Revolving Loan Credit Facility entered into in
219
connection with the Concrete Acquisition. At December 31, 2024, the Term Loan had a principal balance of $126.8 million and an applicable interest rate of 7.7%, and the Revolving Loan had a principal balance of $4.2 million and an applicable interest rate of 7.7%.
Predecessor Period (January 1, 2024 through July 29, 2024)
Interest expense, net, was $0.9 million in the Predecessor 2024 Period. Activity during the period primarily reflected interest incurred under existing debt arrangements prior to the Concrete Acquisition.
Predecessor Year Ended December 31, 2023
Interest expense, net, was $0.9 million in the Predecessor 2023 Period. Results for the period were consistent with the Company’s historical borrowing levels prior to the establishment of the new Term Loan and Revolving Loan Credit Facility.
Net Income
Net income was $1.1 million during the Successor 2024 Period, $20.5 million during the Predecessor 2024 Period and $27.0 million during the Predecessor 2023 Period. The change in net income between periods was primarily driven by the factors discussed above.
Adjusted EBITDA
Successor Period (May 22, 2024 through December 31, 2024)
Adjusted EBITDA was $21.8 million, and Adjusted EBITDA margin was 27.4%, for the Successor 2024 Period. Results for the period benefited from increased scale associated with the SMG assets acquisition in January 2024, which added eight plants to our network and expanded delivery capacity and geographic footprint. This scale expansion supported improved fixed cost leverage and margin performance.
Predecessor Period (January 1, 2024 through July 29, 2024)
Adjusted EBITDA was $26.2 million, and Adjusted EBITDA margin was 25.3%, for the Predecessor 2024 Period. Activity during this period reflected stable demand conditions and the initial integration of the SMG assets, which increased production capacity and supported stronger fixed cost absorption. Integration efforts throughout the period enhanced operational efficiency and contributed to overall margin performance.
Predecessor Year Ended December 31, 2023
Adjusted EBITDA was $33.9 million, and Adjusted EBITDA margin was 23.5%, for the Predecessor 2023 Period. Results reflect baseline operations prior to the SMG assets acquisition, with steady volume performance supported by strong market fundamentals in Oklahoma and Arkansas. The period also benefited from the first full year of operations following the Shelton acquisition, which expanded the Company’s operational footprint through the addition of two plants.
220
Nine Months Ended September 30, 2025 and 2024
The following table summarizes our results of operations for the nine months ended September 30, 2025 for the periods indicated (in thousands):
| | | |
Successor
|
| | |
Predecessor
|
| ||||||||||||
| | | |
Nine months
ended September 30, 2025 |
| |
Period from Inception
(May 22, 2024) through September 30, 2024 |
| | |
Period from
January 1, 2024 through July 29, 2024 |
| |||||||||
|
Revenues
|
| | |
$
|
130,777
|
| | | | $ | 33,403 | | | | | | $ | 103,661 | | |
|
Cost of goods sold
|
| | | | 84,883 | | | | | | 20,646 | | | | | | | 65,065 | | |
|
Gross profit
|
| | | | 45,894 | | | | | | 12,757 | | | | | | | 38,596 | | |
| Operating expenses: | | | | | | | | | | | | | | | | | | | | |
|
Selling, general, and administrative expenses
|
| | | | 30,001 | | | | | | 5,951 | | | | | | | 16,883 | | |
|
Acquisition-related costs
|
| | | | 1,967 | | | | | | 7,422 | | | | | |
|
—
|
| |
|
(Gain) loss on disposal of assets, net
|
| | | | 276 | | | | | | (158) | | | | | | | 40 | | |
|
Total operating expenses
|
| | | | 32,244 | | | | | | 13,215 | | | | | | | 16,923 | | |
|
Operating income (loss)
|
| | | | 13,650 | | | | | | (458) | | | | | | | 21,673 | | |
| Other income (expense): | | | | | | | | | | | | | | | | | | | | |
|
Other expenses
|
| | | | (481) | | | | | | (327) | | | | | | | (285) | | |
|
Interest expense, net
|
| | | | (7,873) | | | | | | (2,192) | | | | | | | (924) | | |
|
Total other income (expense)
|
| | | | (8,354) | | | | | | (2,519) | | | | | | | (1,209) | | |
|
Net income (loss)
|
| | | | 5,296 | | | | | | (2,977) | | | | | | | 20,464 | | |
|
Distributions to senior preferred unitholders
|
| | | | (1,750) | | | | | | (410) | | | | | | | — | | |
|
Accretion of redeemable preferred units to redemption
value |
| | | | (7,655) | | | | | | (30,078) | | | | | |
|
—
|
| |
|
Net income (loss) attributable to common unitholders
|
| | | $ | (4,109) | | | | |
$
|
(33,465)
|
| | | | | $ | 20,464 | | |
Revenue
Successor Period (Nine months ended September 30, 2025) (the “Successor Interim 2025 Period”)
Revenue for the Successor Interim 2025 Period was $130.8 million. Results for the Successor Interim 2025 Period were significantly impacted by unusually heavy and sustained rainfall across Oklahoma and Arkansas during the first half of the year, which limited construction activity and reduced delivery days. These weather conditions were materially above historical averages and did not occur in the prior-year period. Pricing remained generally consistent throughout the period.
Successor Period (Period from Inception (May 22, 2024) through September 30, 2024) (“Successor Interim 2024 Period”)
Revenue for the Successor Interim 2024 Period was $33.4 million. Performance during this period benefited from favorable weather conditions that supported strong construction activity and delivery volumes, along with continued integration of the SMG assets acquired earlier in 2024. Pricing remained generally consistent throughout the period.
Predecessor Period (January 1, 2024 through July 29, 2024) (the “Predecessor Interim 2024 Period”)
Revenue was $103.7 million for the Predecessor Interim 2024 Period. Activity in this period reflected steady demand from customers and the initial contribution from the SMG assets acquisition completed in January 2024. Production from the SMG assets increased throughout the period as integration progressed, supporting overall delivery volumes and enhancing the Company’s operational footprint. Realized pricing
221
reflected contractual price resets implemented during the period, though overall pricing levels remained relatively consistent without significant further increases during the period.
Cost of Goods Sold
| | | |
Successor
|
| | |
Predecessor
|
| ||||||||||||||||||||||||||||||
| | | |
Nine months ended
September 30, 2025 |
| |
Period from Inception
(May 22, 2024) through September 30, 2024 |
| | |
Period from January 1,
2024 through July 29, 2024 |
| |||||||||||||||||||||||||||
| | | |
Dollars
|
| |
As a
percentage of revenue |
| |
Dollars
|
| |
As a
percentage of revenue |
| | |
Dollars
|
| |
As a
percentage of revenue |
| ||||||||||||||||||
|
Cost of Goods Sold
|
| | | | 84,883 | | | | | | 64.9% | | | | | | 20,646 | | | | | | 61.8% | | | | | | | 65,065 | | | | | | 62.8% | | |
Successor Period (Nine months ended September 30, 2025)
Cost of goods sold was $84.9 million, or 64.9% of revenue, for the Successor Interim 2025 Period. Results reflect lower delivered volumes caused by unusually heavy and sustained rainfall during the first half of 2025, which significantly impacted construction activity and delivery days in key markets. Per-unit costs increased throughout the period due to the unfavorable absorption of fixed plant and delivery costs on lower volumes, as well as higher depreciation expense associated with the fair value step-up of property, plant and equipment recognized in connection with the Concrete Acquisition.
Successor Period (Period from Inception (May 22, 2024) through September 30, 2024)
Cost of goods sold was $20.6 million, or 61.8% of revenue, for the Successor Interim 2024 Period. Results for the period reflected strong production volumes supported by favorable weather conditions and continued integration of the SMG assets acquired earlier in 2024. The increased scale enabled us to spread fixed plant-level costs across a larger production base, improving cost absorption.
Predecessor Period (January 1, 2024 through July 29, 2024)
Cost of goods sold was $65.1 million, or 62.8% of revenue in the Predecessor Interim 2024 Period. Production from the SMG assets increased throughout the period as integration progressed, supporting overall delivery volumes. The increased scale enabled us to spread fixed plant-level costs across a larger production base, improving cost absorption.
While we experienced inflationary pressures on certain raw materials, labor, and fuel, these cost increases were generally passed through to customers through contractual price resets and surcharges and, therefore, did not have a material impact on gross margins for the periods presented.
Gross Profit
| | | |
Successor
|
| | |
Predecessor
|
| ||||||||||||||||||||||||||||||
| | | |
Nine months ended
September 30, 2025 |
| |
Period from Inception
(May 22, 2024) through September 30, 2024 |
| | |
Period from January 1,
2024 through July 29, 2024 |
| |||||||||||||||||||||||||||
| | | |
Dollars
|
| |
As a
percentage of revenue |
| |
Dollars
|
| |
As a
percentage of revenue |
| | |
Dollars
|
| |
As a
percentage of revenue |
| ||||||||||||||||||
|
Gross Profit
|
| | | | 45,894 | | | | | | 35.1% | | | | | | 12,757 | | | | | | 38.2% | | | | | | | 38,596 | | | | | | 37.2% | | |
Successor Period (Nine months ended September 30, 2025)
Gross profit totaled $45.9 million, or 35.1% of revenue, for the Successor Interim 2025 Period. Results reflect the volume and cost trends discussed in the “Revenue” and “Cost of Goods Sold” sections above, including unfavorable delivered volumes resulting from unusually heavy rainfall and increased per-unit costs from reduced fixed-cost absorption. Gross margins were further impacted by higher depreciation expense associated with the fair value step-up of property, plant and equipment in connection with the Concrete Acquisition.
222
Successor Period (Period from Inception (May 22, 2024) through September 30, 2024)
Gross profit totaled $12.8 million, or 38.2% of revenue, for the Successor Interim 2024 Period. Results for the period reflected favorable weather conditions that supported strong delivery volumes and operational efficiency. Continued integration of the SMG assets contributed to improved fixed cost absorption and expanded production capacity, while stable pricing and disciplined cost management helped sustain robust gross margin performance.
Predecessor Period (January 1, 2024 through July 29, 2024)
Gross profit totaled $38.6 million, or 37.2% of revenue, for the Predecessor Interim 2024 Period. Activity during this period reflected the initial integration of the SMG assets and increased production volumes as the newly acquired plants ramped up. Gross margin performance remained stable, supported by steady pricing and volume growth.
Operating Expenses
Selling, General and Administrative Expenses
Successor Period (Nine months ended September 30, 2025)
SG&A expenses totaled $30.0 million for the Successor Interim 2025 Period. Activity during the period primarily reflects amortization of customer relationship intangibles and depreciation associated with the fair value step-up of property, plant and equipment recorded in connection with the Concrete Acquisition. SG&A also includes affiliated consultant compensation, professional services costs, and other expenses incurred to support our transition to a public company environment.
Successor Period (Period from Inception (May 22, 2024) through September 30, 2024)
Selling, general and administrative expenses totaled $6.0 million for the Successor Interim 2024 Period. Activity during the period primarily reflects amortization of customer relationship intangibles and depreciation associated with the fair value step-up of property, plant and equipment recorded in connection with the Concrete Acquisition.
Predecessor Period (January 1, 2024 through July 29, 2024)
SG&A expenses were $16.9 million in the Predecessor Interim 2024 Period. Activity during the period primarily reflected personnel-related costs and overhead associated with integrating the SMG assets acquisition, as well as increased administrative support to manage the larger operating platform.
Acquisition-related Costs
Successor Period (Nine months ended September 30, 2025)
Acquisition-related costs totaled $2.0 million for the Successor Interim 2025 Period. These expenses primarily consisted of due diligence and professional service costs incurred in connection with the Thunder Acquisition, including legal, accounting, and advisory fees associated with transaction execution and integration planning, as well as professional fees incurred in connection with the Company’s ongoing Business Combination and public-company readiness efforts.
Successor Period (Period from Inception (May 22, 2024) through September 30, 2024)
Acquisition-related costs were $7.4 million in the Successor 2024 Period. The activity during this period primarily reflects acquisition costs incurred in connection with the Concrete Acquisition, including legal, financial advisory, accounting, and other professional service fees.
Predecessor Period (January 1, 2024 through July 29, 2024)
We did not have any acquisition-related costs during the Predecessor Interim 2024 Period.
223
(Gain) Loss on Disposal of Assets
Successor Period (Nine months ended September 30, 2025)
We recorded a loss of $0.3 million on asset disposals during the Successor Interim 2025 Period. Activity during this period primarily related to the disposition of miscellaneous ancillary assets.
Successor Period (Period from Inception (May 22, 2024) through September 30, 2024)
We recorded a gain of $0.2 million on asset disposals during the Successor Interim 2024 Period. Activity during this period primarily related to the disposition of miscellaneous ancillary assets.
Predecessor Period (January 1, 2024 through July 29, 2024)
Loss on disposal of assets was $40 thousand in the Predecessor Interim 2024 Period. Activity during the period was minimal and reflected routine asset disposals.
Other Income (Expense)
Other Expenses
Successor Period (Nine months ended September 30, 2025)
Other expenses was $0.5 million for the Successor Interim 2025 Period. Activity during the period was consistent with typical non-operating charges incurred in the ordinary course.
Successor Period (Period from Inception (May 22, 2024) through September 30, 2024)
Other expenses was $0.3 million for the Successor Interim 2024 Period. Activity during the period was consistent with typical non-operating charges incurred in the ordinary course.
Predecessor Period (January 1, 2024 through July 29, 2024)
Other expenses was $0.3 million for the Predecessor Interim 2024 Period. Activity during the period was consistent with typical non-operating charges incurred in the ordinary course.
Interest Expense, Net
Successor Period (Nine months ended September 30, 2025)
Interest expense, net, was $7.9 million for the Successor Interim 2025 Period. This amount primarily reflects interest incurred on the Term Loan and Revolving Credit Facility entered into in connection with the Concrete Acquisition, which resulted in higher average borrowings during the period. Interest income was immaterial, and no material amounts of interest were capitalized.
Successor Period (Period from Inception (May 22, 2024) through September 30, 2024)
Interest expense, net, was $2.2 million for the Successor Interim 2024 Period. Activity during the period primarily reflected interest incurred on the Term Loan and Revolving Loan Credit Facility established in connection with the Concrete Acquisition, which closed in July 2024. Interest income was immaterial for the period.
Predecessor Period (January 1, 2024 through July 29, 2024)
Interest expense, net, was $0.9 million for the Predecessor Interim 2024 Period. Activity during the period primarily reflected interest incurred under existing debt arrangements prior to the Concrete Acquisition.
Net Income
Net income was $5.3 million during the Successor Interim 2025 Period, $(3.0) million during the Successor Interim 2024 Period, and $20.5 million during the Predecessor Interim 2024 Period. The change in net income between periods was primarily driven by the factors discussed above.
224
Adjusted EBITDA
Successor Period (Nine months ended September 30, 2025)
Adjusted EBITDA was $28.8 million, representing an Adjusted EBITDA margin of 22.0%, for the Successor Interim 2025 Period. Results for the period were significantly impacted by unusually heavy and sustained rainfall across Oklahoma and Arkansas during the first half of the year, which reduced delivery volumes and delayed customer projects. With lower volumes, we were unable to benefit from fixed-cost leverage to the same extent as in the prior-year period, resulting in reduced gross margin contribution.
Successor Period (Period from Inception (May 22, 2024) through September 30, 2024)
Adjusted EBITDA was $9.3 million, representing an Adjusted EBITDA margin of 27.9%, for the Successor Interim 2024 Period. Performance during this period reflected strong volumes supported by favorable weather conditions and the inclusion of the summer construction months, which historically represent the most active and profitable period of the year for the construction materials industry. Results also benefited from the continued integration of the SMG assets.
Predecessor Period (January 1, 2024 through July 29, 2024)
Adjusted EBITDA was $26.2 million, and Adjusted EBITDA margin was 25.3%, for the Predecessor Interim 2024 Period. Activity during this period reflected stable demand conditions and the initial integration of the SMG assets, which increased production capacity and supported stronger fixed cost absorption. Integration efforts throughout the period enhanced operational efficiency and contributed to overall margin performance.
LIQUIDITY AND CAPITAL RESOURCES
Overview
Our primary needs for cash are for potential acquisitions and payment of contractual obligations, including debt, working capital obligations and acquisitions. Our primary sources of liquidity have historically been cash flows generated from operating activities and borrowings under our Revolving Loan. As of December 31, 2024 and 2023, we had a net working capital surplus of $19.4 million and $15.1 million, respectively. Our collection of receivables has historically been timely, and losses associated with uncollectible receivables have historically not been significant. Our cash balances totaled $8.4 million and $7.1 million as of December 31, 2024 and 2023, respectively.
We budget annually for both maintenance and growth capital expenditures. Maintenance capital expenditures are fairly predictable and represent routine reinvestments required to sustain our current operations, including mixer and haul truck replacements, plant repairs and other recurring equipment and fleet needs typical of the ready-mix industry. By contrast, growth capital expenditures are discretionary and can fluctuate depending on the timing and scale of opportunities to expand within our existing footprint, such as new plant construction, capacity additions or targeted fleet expansion. Acquisition capital expenditures, such as the purchase of new plants or other strategic assets, are not part of our recurring capital program and require approval from our board of directors.
The ultimate amount of our future capital expenditures will depend upon a variety of factors, including raw material and equipment pricing, construction activity levels in our markets and the availability of attractive opportunities to support growth.
We believe that our cash flows from operations will be sufficient to fund our operations and planned maintenance capital expenditures for at least the next 12 months. However, the timing and amount of future growth or acquisition capital expenditures remain subject to market conditions, board approval and other variables outside of our control.
225
Cash Flows
Fiscal Year Ended December 31, 2024 and 2023
The following table summarizes our cash flows for the periods indicated (amounts in thousands):
| | | |
Successor
|
| | |
Predecessor
|
| ||||||||||||
| | | |
Period from
Inception (May 22, 2024) through December 31, 2024 |
| | |
Period from
January 1, 2024 through July 29, 2024 |
| |
Year ended
December 31, 2023 |
| |||||||||
| Net cash provided by (used in): | | | | | | | | | | | | | | | | | | | | |
|
Operating activities
|
| | | $ | 10,798 | | | | | | $ | 17,650 | | | | | $ | 32,226 | | |
|
Investing activities
|
| | | | (192,669) | | | | | | | (14,743) | | | | | | (7,581) | | |
|
Financing activities
|
| | | | 185,976 | | | | | | | (5,693) | | | | | | (22,815) | | |
|
Net increase (decrease) in cash and cash equivalents
|
| | | $ | 4,105 | | | | | | $ | (2,786) | | | | | $ | 1,830 | | |
Cash Flows Provided by Operating Activities
Net cash provided by operating activities was $10.8 million, $17.7 million and $32.2 million for the Successor 2024 Period, Predecessor 2024 Period and Predecessor 2023 Period, respectively.
Operating cash flows in the Successor 2024 Period reflect five months of activity following the Concrete Acquisition, including interest payments of approximately $4.9 million related to the new term debt incurred to finance Concrete Acquisition and affiliated consultant compensation of approximately $0.4 million.
Operating cash flows in the Predecessor 2024 Period reflect seven months of operating activity prior to the Concrete Acquisition, while the Predecessor 2023 Period reflects a full year of operations under the legacy ownership structure.
Cash Flows Used in Investing Activities
Net cash used in investing activities was $192.7 million, $14.7 million, and $7.6 million for the Successor 2024 Period, Predecessor 2024 Period, and the Predecessor 2023 Period, respectively.
For the Successor 2024 Period, cash used in investing activities primarily consisted of $189.2 million related to the Concrete Acquisition and $3.6 million of property, plant, and equipment additions primarily associated with maintenance capital expenditures. These outflows were partially offset by approximately $0.2 million of proceeds from asset sales.
For the Predecessor 2024 Period, cash used in investing activities primarily consisted of $13.9 million related to the SMG assets acquisition and $1.0 million of property, plant, and equipment additions primarily associated with maintenance capital expenditures. These outflows were partially offset by $0.2 million of proceeds from an asset disposition.
For the Predecessor 2023 Period, cash used in investing activities primarily consisted of $9.2 million of capital expenditures for maintenance and organic growth projects. These outflows were partially offset by approximately $1.6 million in proceeds from the sale of assets.
Cash Flows Provided (Used in) Financing Activities
Net cash provided by financing activities was $186.0 million during the Successor 2024 Period, and net cash used in financing activities was $5.7 million and $22.8 million for the Predecessor 2024 Period and the Predecessor 2023 Period, respectively.
Net cash provided by financing activities during the Successor 2024 Period was primarily driven by net debt borrowings of $131.0 million and proceeds from the issuance of preferred and common units of
226
$57.9 million. These inflows were partially offset by $2.5 million of debt issuance costs and $0.4 million of distributions to members.
Net cash used in financing activities during the Predecessor 2024 Period was primarily due to distributions to members of $14.3 million offset partially by net borrowings of debt of $8.6 million.
Net cash used in financing activities during the Predecessor 2023 Period was primarily due to distributions to members of $18.2 million and repayments of debt of $4.6 million.
Nine Months Ended September 30, 2025 and 2024
As of September 30, 2025, we had $4.5 million in cash and cash equivalents and a net working capital surplus of $16.9 million. Net cash provided by operating activities was approximately $17.8 million for the nine months ended September 30, 2025. During the period, the Company drew $4.0 million on the Revolving Loan, resulting in $10.5 million of remaining availability, net of a $0.5 million letter of credit.
The following table summarizes our cash flows for the nine months ended September 30, 2025 (Successor), the Successor Interim 2024 Period, and the Predecessor Interim 2024 Period.
| | | |
Successor
|
| | |
Predecessor
|
| ||||||||||||
| | | |
Nine months ended
September 30, 2025 |
| |
Period from Inception
(May 22, 2024) through September 30, 2024 |
| | |
Period from January 1,
2024 through July 29, 2024 |
| |||||||||
| Net cash provided by (used in): | | | | | | | | | | | | | | | | | | | | |
|
Operating activities
|
| | | $ | 17,753 | | | | | $ | 8,072 | | | | | | $ | 17,650 | | |
|
Investing activities
|
| | | | (14,884) | | | | | | (189,659) | | | | | | | (14,743) | | |
|
Financing activities
|
| | | | (6,825) | | | | | | 191,226 | | | | | | | (5,693) | | |
|
Net increase (decrease) in cash and cash equivalents
|
| | | $ | (3,956) | | | | | $ | 9,639 | | | | | | $ | (2,786) | | |
Cash Flows Provided by Operating Activities
Net cash provided by operating activities was $17.8 million, $8.1 million, and $17.7 million for the Successor Interim 2025 Period, Successor Interim 2024 Period, and Predecessor Interim 2024 Period, respectively.
Operating cash flows for the Successor Interim 2025 Period reflect the impact of historically high rainfall during the second quarter of 2025, which significantly reduced production days, delivered volumes, and gross profit. Operating cash flows were further impacted by interest payments of approximately $7.3 million related to the term debt incurred in connection with the Concrete Acquisition and management fee expenses of approximately $2.1 million.
Operating cash flows for the Successor Interim 2024 Period primarily reflected activity following the Concrete Acquisition, which closed in July 2024. Results during this period benefited from favorable weather conditions, strong volumes, and margin performance typical of the summer construction months, which represent the most active period of the year for the ready-mix concrete industry.
Operating cash flows for the Predecessor Interim 2024 Period reflect a full nine months of activity prior to the Concrete Acquisition, supported by stable volumes, pricing, and working capital performance in a period without significant weather disruptions.
Cash Flows Used in Investing Activities
Net cash used in investing activities was $14.9 million, $189.7 million, and $14.7 million for the Successor Interim 2025 Period, Successor Interim 2024 Period, and Predecessor Interim 2024 Period, respectively.
227
For the Successor Interim 2025 Period, cash used in investing activities primarily consisted of $5.5 million related to an acquisition that added a single ready-mix plant in Arkansas, and $9.6 million of property, plant and equipment additions primarily associated with maintenance and organic growth capital expenditures. These outflows were partially offset by approximately $0.2 million of proceeds from asset sales.
For the Successor Interim 2024 Period, cash used in investing activities primarily consisted of $189.2 million related to the Concrete Acquisition and $0.6 million of property, plant, and equipment additions primarily associated with maintenance capital expenditures. These outflows were partially offset by approximately $0.2 million of proceeds from asset sales.
For the Predecessor Interim 2024 Period, cash used in investing activities primarily consisted of $13.9 million related to the SMG assets acquisition, which added eight ready-mix plants in Oklahoma, and approximately $0.8 million of property, plant and equipment additions primarily associated with maintenance capital expenditures.
Cash Flows Provided (Used in) Financing Activities
Net cash used in financing activities was $6.8 million, $191.2 million provided, and $5.7 million used for the Successor Interim 2025 Period, Successor Interim 2024 Period, and Predecessor Interim 2024 Period, respectively.
For the Successor Interim 2025 Period, net cash used in financing activities primarily consisted of $9.1 million of debt repayments, $4.0 million of proceeds from borrowings under the Revolving Loan, and $1.8 million of distributions to members.
Net cash provided by financing activities during the Successor Interim 2024 Period was primarily driven by net debt borrowings of $136.2 million and proceeds from the issuance of preferred and common units of $57.9 million. These inflows were partially offset by $2.5 million of debt issuance costs and $0.4 million of distributions to members.
Net cash used in financing activities during the Predecessor Interim 2024 Period was primarily due to distributions to members of $14.3 million offset partially by net borrowings of debt of $8.6 million.
Debt Agreements
Term Loan
We entered into a credit agreement with Bank of America, N.A., as administrative agent and certain lenders party thereto (the “Lenders”) on July 29, 2024 (the “Credit Agreement”) providing for a five-year $130.0 million term loan agreement (“Initial Term Loan”) and amended the Credit Agreement on October 17, 2025 (“Loan Amendment”) to increase the Initial Term Loan by $75.0 million (as amended, the “Term Loan”). Proceeds from the Initial Term Loan were used to partially fund the Concrete Acquisition. The Term Loan is secured by a first lien on substantially all personal property assets (“Collateral”), and the Lenders have the right in the future to request liens on any real property with an appraised value in excess of $2.0 million (“Material Real Property”). The Term Loan matures on July 29, 2029, at which time all advances are required to be paid in full. Interest accrues at the Secured Overnight Financing Rate (“SOFR”) plus an applicable margin ranging from 2.75% to 3.50%, resulting in an effective interest rate of approximately 7.7% as of December 31, 2024 and September 30, 2025.
Principal payments are due on the last day of each calendar quarter, as set forth below (in thousands):
| |
September 30, 2024 through September 30, 2025
|
| | | $ | 1,625.0 | | |
| |
December 31, 2025 through September 30, 2026
|
| | | $ | 2,563.5 | | |
| |
September 30, 2026 through September 30, 2027
|
| | | $ | 3,843.8 | | |
| |
September 30, 2027 and thereafter
|
| | | $ | 5,125.0 | | |
228
Revolving Loan
The Credit Agreement also provided for a revolving loan (“Revolving Loan”) with a commitment and borrowing base of $15.0 million. The Loan Amendment increased the commitment for the Revolving Loan by $10.0 million. The Revolving Loan is secured by the Collateral, and the Lenders have the right in the future to request liens on Material Real Property. Balances outstanding under the Revolving Loan bear interest at the SOFR plus an applicable margin ranging from 2.75% to 3.50%, which was 7.7% as of December 31, 2024. Principal and any accrued interest is due at maturity on July 29, 2029. At December 31, 2024, the Company had $4.2 million of borrowings outstanding under the Revolving Loan. In addition, a letter of credit in the amount of $0.4 million was outstanding, leaving $10.4 million available under the Revolving Loan.
As of September 30, 2025, the Company had $4.0 million of borrowings outstanding under the Revolving Loan. In addition, a letter of credit in the amount of $0.5 million was outstanding, leaving $10.5 million available under the Revolving Loan.
The Credit Agreement includes customary affirmative and negative covenants that restrict our ability to, among other things, incur additional indebtedness, create liens, make certain investments, pay dividends and enter into sale-leaseback transactions, subject to customary exceptions. In addition, the agreement contains financial covenants, including a Consolidated Senior Leverage Ratio that must not exceed a specified threshold and a Fixed Charge Coverage Ratio that must exceed a specified minimum threshold. Both financial covenants are tested on a quarterly basis only if availability under the Revolving Loan falls below a defined minimum level. We were in compliance with all applicable financial and non-financial covenants as of September 30, 2025.
Upon the consummation of the Business Combination, we expect New Suncrete to become a party to the Credit Agreement and guarantee the indebtedness thereunder. We also anticipate entering into customary interest rate hedging arrangements from time to time as appropriate with one or more of the Lenders under our Credit Agreement to address risks of interest rate fluctuations. Our obligations under such arrangements will be secured by the Collateral.
Equipment Financings
On December 30, 2025, Eagle Redi-Mix Concrete, LLC entered into an equipment financing facility (“Master Equipment Loan Agreement”) with Banc of America Leasing & Capital, LLC, which provides for equipment financing from time to time with an initial principal advance of $4.8 million, evidenced by promissory notes. The promissory note for such initial advance under the Master Equipment Loan Agreement will accrue at a rate of 6.226%. The promissory notes issued from time to time pursuant to the Master Equipment Loan Agreement shall be secured by the equipment so financed. We also anticipate entering into customary interest rate hedging arrangements from time to time as appropriate with one or more of the Lenders under our Credit Agreement to address risks of interest rate fluctuations. Our obligations under such arrangements will be secured by the Collateral.
On January 6, 2026, the Company entered into an additional term loan agreement with Bank of America, N.A. pursuant to which it borrowed $2.5 million in connection with the refinancing of a corporate aircraft (the “Aircraft Financing Loan”). The Aircraft Financing Loan bears interest at the Secured Overnight Financing Rate (“SOFR”) plus an applicable margin of 3.25% and is primarily secured by the corporate aircraft and other aircraft-related collateral. All outstanding principal and interest on the Aircraft Financing Loan will become due and payable on December 31, 2030.
Predecessor Loans
On April 8, 2022, we entered into loan agreements that established a revolving credit facility with a commitment and borrowing base of $2.0 million and five term loans totaling $31.8 million (“Eagle Predecessor Loans”). The Eagle Predecessor Loans were secured against a first lien on substantially all assets of Eagle and Ram. The Eagle Predecessor Loans had varying maturity dates ranging from one year to ten years, at which time all advances were required to be paid in full. Interest accrued on the Eagle Predecessor Loans at a fixed rate of 3.7% and monthly payments of principal and interest were required until the maturity date of each loan. The Eagle Predecessor Loans were fully repaid upon consummation of the Concrete Acquisition on July 29, 2024.
229
On April 13, 2018, Schwarz Ready Mix, Schwarz Leasing and Schwarz Sand entered into a secured $4.5 million purchase money promissory note, bearing interest at a fixed rate of 4.75% per annum and providing for monthly instalments of principal payments, which note was repaid in full on March 5, 2025.
On May 30, 2018, Schwarz Ready Mix and Schwarz Sand, entered into a secured Revolving Line of Credit evidenced by a promissory note (“Revolver Note”) for $3.0 million, which Revolver Note and Revolving Line of Credit were amended from time to time to provide for a final maturity date of June 30, 2026. Amounts outstanding under the Revolver Note accrued interest at a variable rate of interest per annum equal to the prime rate as published from day to day in the Wall Street Journal, but never less than 4.75% per annum. Amounts outstanding under the Revolver Note were secured by security interests in all assets of Schwarz Ready Mix and Schwarz Sand, including mortgages on certain Texas real property. The Revolver Note provided for repayments of principal through sweep account provisions requiring certain cash collections to be applied to repay the outstanding loan amounts. All outstanding amounts under the Revolver Line of Credit and Revolver Note were fully repaid prior to the consummation of the Thunder Acquisition on October 17, 2025.
On July 24, 2020, Schwarz Ready Mix and Schwarz Sand entered into a secured $2.9 million promissory note, bearing interest at a fixed rate of 3.75% per annum and providing for monthly instalments of principal payments, which note was repaid in full.
On March 22, 2022, Schwarz Ready Mix, Schwarz Leasing and Schwarz Sand entered into a secured $2.5 million purchase money promissory note, bearing interest at a fixed rate of 3.5% per annum and providing for monthly instalments of principal payments, which note was repaid in full on March 18, 2025.
On March 12, 2024, Schwarz Ready Mix, Schwarz Leasing and Schwarz Sand entered into a secured $3.0 million revolving credit promissory note, bearing interest at a fixed rate of 8.0% per annum and providing for monthly instalments of principal payments, which note was repaid in full on March 21, 2025.
CRITICAL ACCOUNTING POLICIES AND ESTIMATES
The preparation of financial statements in conformity with GAAP requires us to make estimates, judgments and assumptions that affect the reported amounts of assets and liabilities and disclosure of contingent assets and liabilities at the date of the financial statements and the reported amounts of revenues and expenses during the reporting period. Actual amounts could differ from these estimates, and changes in these estimates are recorded when known. The accounting estimates and assumptions we consider to be the most significant to the financial statements are discussed below.
Impairment of Goodwill
Goodwill represents the excess of the purchase price over the fair value of net assets acquired and liabilities assumed in business combinations.
For purposes of the goodwill impairment assessment, assets are grouped into “reporting units.” A reporting unit is either an operating segment or a component of an operating segment, depending on how similar the components of the operating segment are to each other in terms of operational and economic characteristics.
As of December 31, 2024, we had one reporting unit for goodwill impairment testing purposes, which aligns with our single operating segment. We perform a qualitative assessment of relevant events and circumstances to evaluate the likelihood of goodwill impairment. If it is more likely than not that the fair value of the reporting unit is less than its carrying amount, we perform a quantitative analysis to determine the fair value of the reporting unit. If the fair value is less than the carrying amount, an impairment loss is recognized in an amount equal to the excess of the carrying value of goodwill over its implied fair value, limited to the total goodwill allocated to the reporting unit.
We performed a qualitative assessment as of December 31, 2024 and 2023, to determine whether it was more likely than not that the fair value of the reporting unit was greater than the carrying value of the reporting unit. Based on these qualitative assessments, we determined that the fair value of our reporting unit
230
was more likely than not greater than the carrying value of the reporting units. As a result, no impairment of goodwill was recorded during the Successor 2024 Period, Predecessor 2024 Period or Predecessor 2023 Period.
Redeemable Preferred Units (Mezzanine Equity)
We have Senior Preferred and Preferred Units that are classified as mezzanine equity because certain redemption features are not solely within the Company’s control. These instruments are initially recorded at fair value and subsequently remeasured to their maximum redemption value at each reporting date, with accretion recorded through equity (and reflected as a reduction to net income attributable to common, as applicable). In 2024, aggregate accretion on the Senior Preferred and Preferred Units totaled $33.5 million. Because these instruments are deemed currently redeemable and are remeasured to their maximum redemption value, changes in capital structure or redemption provisions could significantly affect the amount of accretion recorded in future periods.
Impairment of Long-Lived Assets
We evaluate long-lived assets, including property, plant and equipment and amortizable intangible assets, for impairment whenever events or changes in circumstances indicate that the carrying amount of such assets may not be recoverable. Recoverability is assessed based on the undiscounted future cash flows expected to result from the use and eventual disposition of the asset group. If the carrying amount exceeds the estimated undiscounted cash flows, an impairment charge is recognized in the amount by which the carrying amount exceeds its fair value.
As of December 31, 2024, the carrying amount of property, plant and equipment was approximately $67.0 million, customer relationship intangibles totaled $61.6 million, and indefinite-lived trade name assets totaled $16.8 million. We evaluated our long-lived assets as of December 31, 2024 and 2023 for indicators of impairment and concluded that no impairment existed. To the extent impairment indicators were present, the estimated undiscounted cash flows for the applicable asset groups exceeded the carrying amounts by a substantial margin.
No impairment charges were recognized during the Successor Periods (May 22, 2024 through December 31, 2024 and the nine months ended September 30, 2025) or during the Predecessor periods presented. We will continue to monitor for potential triggering events in future periods, including changes in market conditions, operating performance, or utilization levels.
Business Combination Accounting
We account for business combinations using the acquisition method of accounting in accordance with ASC 805, which requires us to recognize the identifiable tangible and intangible assets acquired and liabilities assumed at their estimated fair values as of the acquisition date, other than leases and contract assets and liabilities acquired in connection with business combinations. The excess of the purchase consideration over the fair values of these identifiable assets and liabilities is recorded as goodwill.
We may adjust the amounts recognized in an acquisition during a measurement period after the acquisition date. Any such adjustments are the result of subsequently obtaining additional information that existed at the acquisition date regarding the assets acquired or the liabilities assumed. Measurement period adjustments are generally recorded as increases or decreases to goodwill, if any, recognized in the transaction. The cumulative impact of measurement period adjustments on depreciation, amortization and other income statement items is recognized in the period the adjustment is determined. The measurement period ends once we have obtained all necessary information that existed as of the acquisition date but does not extend beyond one year from the date of acquisition. Any adjustments to assets acquired or liabilities assumed beyond the measurement period, unless as a result of an error, are recorded through earnings.
Determining the fair values of assets acquired and liabilities assumed requires judgment and often involves the use of significant estimates and assumptions. We engage third-party appraisal firms when appropriate to assist in the fair value determination of assets acquired and liabilities assumed. Acquisition-related expenses and transaction costs associated with business combinations are expensed as incurred.
231
As part of the Concrete Acquisition completed in 2024, total purchase consideration was approximately $253.0 million, consisting of $189.2 million in cash and $63.8 million in equity. The allocation of purchase consideration was primarily to property, plant and equipment, customer relationship intangibles, trade name, and working capital, with approximately $79.5 million of goodwill recognized. The fair value determination involved the use of Level 3 inputs such as forecasted cash flows and discount rates.
In addition to the Concrete Acquisition, we completed the SMG assets acquisition in January 2024 for total purchase consideration of approximately $13.9 million, which was accounted for as a business combination. The allocation of purchase consideration was primarily to property, plant and equipment and other working capital, with approximately $0.3 million of goodwill recognized. The fair value determination also involved the use of Level 3 inputs such as forecasted cash flows and discount rates.
The estimation of fair values of acquired assets and assumed liabilities is judgmental and requires various assumptions. Additionally, the amounts assigned to depreciable and amortizable assets compared to amounts assigned to goodwill, which is not amortized, can significantly affect our results of operations.
Fair value is defined as the price that would be received to sell an asset or paid to transfer a liability (an exit price) in an orderly transaction between market participants at the measurement date. Fair value is based upon assumptions that market participants would use when pricing an asset or liability. We use the following fair value hierarchy, which prioritizes valuation technique inputs used to measure fair value into three broad levels:
•
Level 1: Quoted prices in active markets for identical assets and liabilities that the Company has the ability to access at the measurement date.
•
Level 2: Inputs (other than quoted prices included within Level 1) that are either directly or indirectly observable for the asset or liability, including (i) quoted prices for similar assets or liabilities in active markets, (ii) quoted prices for identical or similar assets or liabilities in inactive markets, (iii) inputs other than quoted prices that are observable for the asset or liability, and (iv) inputs that are derived from observable market data by correlation or other means.
•
Level 3: Unobservable inputs for the asset or liability including situations where there is little, if any, market activity for the asset or liability.
The fair value hierarchy gives the highest priority to quoted prices in active markets (Level 1) and the lowest priority to unobservable inputs (Level 3).
EFFECTS OF INFLATION AND PRICING
Given the cyclical nature of our industry, demand for and costs of service providers, as well as inflationary pressure in the broader economy, may adversely affect the prices we pay for various goods and services. The global economy is currently experiencing significant inflationary pressures resulting from rising commodities costs, tightening labor markets and supply chain shortages, as well as certain ongoing geopolitical conflicts. We continue to monitor the situation and assess its impact on our business. We expect to continue to build on our technical expertise and operational efficiencies and synergies to mitigate inflationary and cost pressures as they may arise.
NEW ACCOUNTING PRONOUNCEMENTS
In December 2023, the FASB issued ASU 2023-09, Income Taxes (Topic 740): Improvements to Income Tax Disclosures, which expands income tax disclosure requirements, including enhanced rate reconciliation and income taxes paid disclosures. The standard is effective for fiscal years beginning after December 15, 2024, and is to be applied prospectively. As a limited liability company, we currently operate as a pass-through entity and do not expect a material impact upon adoption.
In November 2024, the FASB issued ASU 2024-03, Disaggregation of Income Statement Expenses, which requires additional disaggregated disclosure of prescribed expense categories. The standard is effective for fiscal years beginning after December 15, 2026, and is to be applied prospectively. We are currently evaluating the impact of this standard on our consolidated financial statements and related disclosures.
232
INFORMATION ABOUT SUNCRETE
Concrete Partners Holding, LLC was formed as a limited liability company under the laws of the State of Delaware on May 22, 2024, and on July 29, 2024, Suncrete acquired Eagle Redi-Mix Concrete, LLC (“Eagle”) and Ram Transportation, LLC (“Ram”). Unless the context otherwise requires, all references in this section to “Suncrete,” the “Company,” “we,” “us,” or “our” refer to the business of Concrete Partners Holding, LLC and its subsidiaries, including Eagle, prior to the consummation of the Business Combination, which will be the business of PubCo and its consolidated subsidiaries immediately after giving effect to the Business Combination. The industry in which we operate is subject to a high degree of uncertainty and risk due to a variety of factors. These risks may adversely affect our financial condition, results of operations or liquidity. These risks are not the only risks we face, and many are outside of our control. This prospectus is qualified in its entirety by all these risk factors. For additional information regarding these risk factors, see the section titled “Risk Factors.”
Our Company
Suncrete is a ready-mix concrete logistics and distribution platform operating across Oklahoma and Arkansas with plans to expand throughout the high-growth U.S. Sunbelt region through acquisitions and organic growth. We leverage operational scale, technological integration and quality control to serve a diverse base of infrastructure, commercial and residential customers. In each of our core metropolitan markets, we target to maintain leading market share positions, supported by a business model centered on dense local market coverage, optimized logistics and disciplined pricing. We believe these attributes drive attractive unit economics, high cash conversion and resilient performance across macroeconomic cycles. Our leadership team, comprised of industry veterans with extensive experience building, acquiring and improving ready-mix concrete businesses, positions us to continue expanding profitably in an industry with compelling structural growth tailwinds.
Ready-mix concrete is a crucial building material that is used in the vast majority of infrastructure, commercial and residential construction projects. We serve substantially all end markets of the construction industry in our select geographic markets. Our customer base is comprised of contractors for commercial and industrial, residential, street and highway and other public works construction. Because ready-mix concrete is highly perishable, expiring approximately 90 minutes from its creation, our trade areas are limited to the approximate 20-mile radius surrounding each of our ready-mix concrete plants. This creates an attractive market dynamic where the relevant competition is typically limited to local market players. Additionally, the Sunbelt market in which we operate and look to expand is highly fragmented, consisting of thousands of plants and hundreds of unique owners, which creates attractive competitive dynamics and opportunities for acquisitive growth in addition to organic growth.
We currently operate across Oklahoma and Arkansas, and we are seeking to expand throughout the Sunbelt region of the United States. The Sunbelt is a high-growth region of the U.S., with attractive economic characteristics driven by significant population migration, robust infrastructure spend and commercial relocations. According to the Bureau of Economic Analysis, the Sunbelt delivers approximately 40% higher GDP growth than non-Sunbelt states. According to Federal Reserve Economic Data, the Sunbelt population growth rate is approximately 270% higher than the population growth in other regions of the United States. In addition to GDP and population growth, the Sunbelt has experienced historical tailwinds from infrastructure spend, with $140.8 billion in total federal funding allocations from the Federal-Aid Highway Apportioned Programs and Bridge Replacement and Repairs within the Infrastructure Investment and Jobs Act of 2021 (“IIJA”). The Sunbelt is also experiencing growth from significant corporate headquarter relocations, with seven of the top eight metro destinations for headquarter relocations from 2022 – 2024 being in Sunbelt states.
Core Business. Our best-in-class logistics and ability to optimize deliveries are key contributors to our route density and profitability. This know-how is the foundation of our operating strategy and is supplemented by best-in-class technology, rigorous analytics, and the application of both proven and cutting-edge engineering techniques that enable us to deliver the right product on time and on spec. Our operational excellence is shown through our 30.5% revenue growth CAGR from our inception (and/or our predecessor) in 2008 in Tulsa, Oklahoma through December 31, 2024. Paired with strong geographic and industry tailwinds, we believe we are well positioned for continued strong organic growth in the attractive Sunbelt region.
233
As of September 30, 2025, we operated 30 standard ready-mix concrete plants at 22 locations with 213 mixer trucks and 43 haul trucks. During the twelve months ended December 31, 2024, our plants and facilities produced ready-mix concrete resulting in revenue and net income of approximately $183.3 million and $21.5 million, respectively. During the nine months ended September 30, 2025, our plants and facilities produced ready-mix concrete resulting in revenue and operating income net income of approximately $130.8 million and 13.7 million, respectively. Our ready-mix concrete product revenue by type of construction activity for the twelve months ended December 31, 2024 was approximately 62.4% commercial and infrastructure and 37.6% residential.
Acquisitions. Acquisitive growth is a key component of our core business strategy and complements the expansive organic growth trends that are the foundation of our business. Focused on the growing Sunbelt region, we intend to leverage our relationships in the industry to continue our path of completing accretive acquisitions in the ready-mix concrete industry. Capitalizing on the scale, operational efficiency and management best practices of our core business, we intend to apply our proprietary strategy to integrate acquisitions into our corporate functions and lift the margins of the businesses we acquire. We believe acquisitions provide opportunities to establish leadership in mature markets with fewer players where we can increase local density and deliver higher value to customers and employees within these markets.
We (and/or our predecessors) have acquired six companies since 2016. We are in active discussions with additional potential acquisition candidates, and beyond these active conversations, we have a robust pipeline of identified potential targets throughout the Sunbelt.
On October 17, 2025, we acquired all of the issued and outstanding equity interests of Schwarz Sand and substantially all of the assets of Schwarz Ready Mix and SRM Leasing (collectively with Schwarz Sand, the “Schwarz Entities”), which companies collectively run a ready-mix concrete business in Oklahoma City, Oklahoma and surrounding areas. Immediately prior to the Thunder Acquisition, the Schwarz Entities operated 20 ready-mix plants at 17 locations with 115 mixer trucks and 34 haul trucks. During the twelve months ended December 31, 2024, the Schwarz Entities produced ready-mix concrete generating revenue and net income of approximately $94.6 million and $4.9 million, respectively. During the nine months ended September 30, 2025, the Schwarz Entities produced ready-mix concrete generating revenue and net income (exclusive of non-controlling interests) attributable to Schwarz Ready Mix of approximately $73.2 million and $4.8 million, respectively. The aggregate consideration for the Thunder Acquisition consisted of (i) $74.3 million in cash at closing, subject to certain customary post-closing purchase price adjustments, (ii) our Company Preferred Units valued at $20 million, (iii) $22.7 million in cash payable on March 31, 2026, and (iv) the assumption of certain liabilities.
As of October 17, 2025, following the Thunder Acquisition, our business operated 50 ready-mix concrete plants at 39 locations with 335 mixer trucks and 77 haul trucks. Including the Thunder Acquisition, we sold an estimated 1.7 million cubic yards of ready-mix concrete in 2025.
The Thunder Acquisition was consistent with our strategy to pursue bolt-on acquisitions in the Sunbelt to grow our business as it expanded our geographic reach, increased our asset base for the production of high-quality concrete, and added to our team of seasoned operators. Additionally, we believe this geographic expansion creates new opportunities for incremental bolt-on acquisitions in the surrounding markets.
Our Business
Our ready-mix concrete business engages principally in the precise formulation, efficient production and on-time delivery of ready-mix concrete to our customers’ job sites. Ready-mix concrete is a highly versatile construction material that results from combining coarse and fine aggregates such as crushed stone, sand, and cement with water and various chemical admixtures. We also provide services intended to reduce our customers’ overall construction costs by lowering the installed, or “in-place,” cost of concrete. These services include the formulation of mixtures for specific design uses, on-site and lab-based product quality control and customized delivery programs to meet our customers’ needs. We generally do not provide paving or other finishing services, which construction contractors or subcontractors typically perform. As a result, we are fundamentally a concrete logistics and distribution platform. We are not a construction services
234
company, nor do we operate in the highly capital intensive cement business. This focus drives profitability and cash flow conversion because our business model is not capital intensive.
Our standard ready-mix concrete products consist of proportioned mixes that we produce and deliver in an unhardened plastic state for placement and shaping into designed forms at the job site. Selecting the optimum mix for a job involves determining not only the ingredients that will produce the desired permeability, strength, appearance, and other properties of the concrete after it has hardened and cured, but also the ingredients necessary to achieve a workable consistency tailored for the weather and other conditions at the job site. We are able to efficiently and accurately produce and deliver over a thousand customized mix designs, a strength which we believe is a further differentiator to our competitors.
We maintain leading local market positions by focusing on infrastructure and commercial projects which generally result in higher margins than residential projects, while still maintaining enough residential presence to diversify end market exposure and strengthen our response to shifting market demands. We believe our focus on select geographic markets with favorable industry dynamics, disciplined pricing, accretive acquisitions and prudent balance sheet leverage distinguishes us from our competition and results in superior growth and margin performance.
In addition, following the closing of the Business Combination, SunTx will continue to own a significant economic interest in PubCo. Immediately following the Business Combination and assuming no redemption rights in connection with the Business Combination are exercised, the SunTx Group will beneficially own 24,121,225 shares of PubCo’s Class B common stock and 81.2% of the voting power of PubCo’s outstanding common stock. The Executive Chairman of our board of directors, Ned N. Fleming, III, plays a key role in our strategy, and we believe that we will continue to benefit from his ongoing involvement following the completion of the Business Combination. Furthermore, we believe that our dual-class capital structure will contribute to the stability and continuity of our board of directors and senior management, allowing them to focus on creating long-term stockholder value.
Our Competitive Strengths
Leading Market Positions in Strategic, Growing Geographic Footprint. Our leading market position is founded on extensive experience and deep relationships built on trust, reliability and sufficient scale to fulfill large, sophisticated projects. Our 50 ready-mix plants are strategically located across Oklahoma and Arkansas and are near interstate highways with dense road systems to support operational needs for all projects. We believe the Sunbelt will continue to experience above-average population and economic growth and that these factors will lead to additional demand from infrastructure, commercial and residential customers. Moreover, the temperate climate throughout the Sunbelt allows us to work for the majority of the year, thereby enabling us to mitigate the fixed cost of weather-idled facilities and maintain a year-round workforce.
According to ConstructConnect “Insight” and Oxford Economics, as of year-end 2025, the value of construction starts in the Sunbelt is expected to grow at a CAGR of approximately 4.7% through year-end 2028, in comparison to approximately 3.5% CAGR for non-Sunbelt states. The Sunbelt is expected to account for approximately 50.0% of approximately $992 billion of U.S. construction starts in 2025, growing to approximately 50.9% of approximately $1.1 trillion in 2028. Within our current geographic footprint of Oklahoma and Arkansas, construction starts are expected to grow from approximately $21 billion to approximately $23 billion, representing a CAGR of approximately 4.3% over the same period. Additionally, according to the U.S. Census Bureau, the total value of U.S. put-in-place construction (“PIP”) in 2024 was over $2.2 trillion, the largest value since the U.S. Census Bureau began tracking PIP in 1993, and over 46% greater than the corresponding value in 2020.
Anchored in Sunbelt Supported by Strong Infrastructure Tailwinds. We benefit from strong tailwinds across infrastructure, commercial and residential construction, further enhanced by regional construction dynamics within the Sunbelt and our current geographic footprint. These geographies benefit from year-round construction, population and economic growth, critical housing shortage and significant investment in infrastructure. According to the U.S. Census Bureau, the South census region population grew approximately 13.9% from 2010 to 2023 versus total U.S. population growth of approximately 8.8% in the same period. Supported by population growth and regional migration, the South census region is believed to have a
235
cumulative undersupply of approximately 2.5 million homes (as of year-end 2023), driven by sustained periods of below average housing starts that have accumulated, which we believe will drive significant residential construction demand in the near-term.
Within infrastructure and commercial construction, a key catalyst for momentum is the IIJA, signed into law in 2021. The IIJA authorized approximately $1.2 trillion in federal spending for transportation and infrastructure projects across the United States. Of the approximately $1.2 trillion total, approximately $10 billion has been earmarked through 2026 for infrastructure development in Oklahoma and Arkansas, two of our core operating regions. This funding enables state and local investments in roads, bridges and public works that drive demand for ready-mix concrete, both directly and indirectly. Additionally, the Sunbelt is expected to benefit from significant onshoring momentum, driving manufacturing construction and supporting infrastructure, with over $400 billion dollars being invested by companies such as TSMC, Micron, Samsung and Ford to relocate manufacturing operations to the United States.
According to the American Society of Civil Engineers, the roads in Oklahoma and Arkansas received infrastructure report cards with a grade of “B-” or “C.” We expect the poor condition of the roads in the markets that we serve to provide consistent opportunities for growth. Funding for projects in these markets comes from a variety of sources. In addition to the IIJA and other legislative proposals, Oklahoma and Arkansas maintain transportation infrastructure funds supported primarily by fuel taxes. In addition, the 2024 Conditions and Performance Report submitted to Congress on February 22, 2024, outlines the U.S. Department of Transportation’s plan to reduce the $830 billion backlog of U.S. highway repairs by 50 percent by 2040. We are well-positioned to take advantage of increased infrastructure spending due to our broad footprint of ready-mix production facilities and mixer truck fleet with significant capacity across the Sunbelt.
Scalable Platform with Strong Operations, Infrastructure, and Management. We believe our ready-mix plants, mixer truck fleet and engineering and lab capabilities provide us with scale advantages over our competitors, which are primarily small-and medium-sized family owned businesses. Our company-wide fleet is deployed across a wide geographic footprint throughout Oklahoma and Arkansas to perform projects of varying size and scope, which enables us to maintain high asset utilization and low fixed unit costs. These advantages of scale reinforce our market leadership and support our growth strategy.
We employ a common set of operational processes and utilize leading technology systems to track all of our operations. These practices and systems are important competitive advantages in several areas of our business. Our competitive analysis, performance tracking, sales, quoting and dispatch functions, developed for our business and improved internally, offer a critical advantage not only in the procurement of work, but also in operations, dispatch and market analysis by providing a reliable predictor of our costs and margins. In contrast, we believe many of our competitors have not invested equivalent resources to develop systems with the same level of detail. We gain efficiency through implementing similar processes in training and operational standards across all our project teams. Our management tools allow us to optimize personnel and fleet density across our asset portfolio, improving asset utilization and enhancing margins.
We complement sophisticated business practices across our platform with fully integrated management information systems to drive operational efficiencies. With strategic oversight by our management team, between fiscal 2021 to fiscal 2024, our net income increased from approximately $18.3 million to approximately $21.5 million, and revenue increased from approximately $88.2 million to approximately $183.3 million. These improvements were accomplished through profit optimization plans focused on pricing, cost controls, leveraging geographic density and optimizing throughput. Furthermore, leveraging information technology and financial systems has led to improvement in delivery efficiency and cost controls. Moreover, we have improved margins on acquired businesses as we standardized business practices across functional areas, including, but not limited to, cost estimation, route planning, asset utilization, dispatch, finance, information technology, risk management, purchasing and fleet management.
Our executive officers are seasoned leaders with complementary skill sets and a track record of financial success spanning more than 30 years and multiple business cycles. As the senior executive of the regional division of an international construction company, our Chief Executive Officer previously built a ready-mix business that operated 30 ready-mix plants and 250 mixer trucks in multiple states before its sale in 2006. Our senior management team has successfully completed numerous acquisitions in the ready-mix sector over the course of their careers. Our senior management team has extensive experience with successful
236
ready-mix infrastructure companies operating in the Sunbelt and has led this Company together for over a decade. Furthermore, our managers have successfully run ready-mix operations with consistent growth and profitability through two economic downturns. However, our ability to scale depends on a variety of factors, many of which are beyond our control. See the section titled “Risk Factors” for more information.
Successful Track Record of Accretive Acquisitions with Significant Consolidation Pipeline. We (and/or our predecessors) have acquired six companies since 2016, totaling 41 ready-mix concrete plants, and believe that sourcing, executing and integrating acquisitions is one of our core competencies. The following table summarizes our acquisitions to date.
|
Acquired Company
|
| |
Date
|
| |
Description
|
|
| Cherokee Ready | | | July 2016 | | | Bolt-on operation in eastern OK with 2 plants and 12 mixer trucks. | |
| Cooper | | | August 2019 | | | Bolt-on operation in AR with 1 plant. | |
| Shelton Ready Mix | | | April 2022 | | | Large bolt-on operation near Tulsa, OK with 2 plants and 43 mixer trucks. | |
| SMG Assets | | | January 2024 | | | Large bolt-on operation in northeastern OK with 15 plants and 53 mixer trucks. | |
| Lottman Ready Mix | | | May 2025 | | | Bolt-on operation in northwest AR with 1 plant and 7 mixer trucks. | |
| Schwarz Ready Mix | | | October 2025 | | | Large bolt-on operation in OK with 20 plants and 115 mixer trucks. | |
Our tailored acquisition strategy varies depending on the size, location and operations of selected acquisition target opportunities. For local opportunities, we focus on expanding within our existing markets through bolt-on acquisitions. For regional opportunities, we focus on expanding concentrically around our existing geographic footprint. For national opportunities, we focus on selected larger-scale targets in new geographies that have stable construction activity with promising growth dynamics, appealing market structures and defensible positions of scale. This strategy has resulted in a successful acquisition track record and a significant pipeline of opportunities for local, regional and national targets. Through our acquisition and integration processes, we have demonstrated our ability to consistently increase market share, enhance margins and generate attractive returns. While we believe we have a strong acquisition strategy, our failure to successfully identify, complete, manage and integrate acquisitions could reduce our earnings and slow our growth. See the section titled “Risk Factors” for more information.
Critical Commercial Partner with Differentiated Value Proposition. We serve a diversified base of customers across sectors and regions. Our management and sales personnel develop and maintain successful long-term relationships with key customers. Our customer-focused approach includes:
•
dedicated and professional training programs for marketing and sales techniques prioritizing our value proposition to customers of on time and on-spec delivery
•
sales and dispatch team with strong customer relationship management, longstanding relationships and local market knowledge;
•
highly technical, customized engineering expertise to develop innovative concrete mix designs and provide lab testing to ensure quality; and
•
a salesforce that actively monitors construction projects in our local markets and develops relationships with general contractors, governmental organizations and other service providers.
We estimate that the average historical length of our top 15 customer relationships is approximately 10 years. We further estimate that approximately 80% of our top 35 customers have relationships that extend five or more years, with approximately 31% surpassing 10 or more years of loyalty. Our customer engagement model results in contractors returning year after year to us as a trusted supplier. Despite our robust and loyal customer base, during the twelve months ended December 31, 2024, no single customer accounted for more than 7% of our revenue, and our 10 largest customers accounted for approximately 32.2% of our revenue. Our broad, yet targeted customer base enables us to develop an efficient and stable business model.
237
We believe that by providing high-quality, reliable services and customized products and solutions, we are able to maintain important long-term relationships.
To maintain strong relationships as a top supplier to commercial and infrastructure projects which generally result in higher margins than residential projects, we provide alternative solutions for designers and contractors by offering value-added concrete products, such as color-conditioned, fiber-reinforced, steel-reinforced and high-performance concrete. We believe this innovation enhances our ability to compete for and win supply contracts for some of the largest and most prestigious commercial and infrastructure projects.
These types of projects have higher margins due to rigorous specifications, increased complexity, high customization requirements and significant volume capacity needs. We believe our focus on infrastructure and commercial projects has resulted in a favorable earnings profile and premium price position that are among the highest in the industry today.
Our Growth Strategies
Continually Focus on Organic Expansion of Our Geographic Footprint and Strategic Acquisitive Growth. Having successfully executed on our proven strategy of organic and acquisitive growth, we believe we are well positioned for continued growth. We believe the economic climate of the Sunbelt is more favorable than other parts of the country with commensurate population growth trends, which typically lead to significant federal, state and local infrastructure spending. We have the financial and organizational resources to add additional workforce and equipment and have a depth of experience in greenfielding new plant sites to expand into adjacent markets. In addition, we maintain strategic partnerships with contractors, affording additional scalability in labor and equipment. Our financial profile and track record also facilitate significant growth in throughput ability — a challenge that may prove difficult for smaller, privately held competitors. We continually evaluate opportunities to expand organically in the Sunbelt.
Our ability to evaluate opportunities and deliver consistent financial performance is supported by a stable balance sheet. Our management team and board of directors have significant industry experience. We focus on pricing discipline, cost control and operational improvement across both existing and acquired businesses in our core regions. These efforts have resulted in revenue growth, margin expansion and increased liquidity over the past five fiscal years. Our liquidity is supported by cash on hand, cash flow from operations and availability under our revolving facility. We believe our conservative capital structure and liquidity position enable us to pursue strategic opportunities and manage through periods of economic volatility.
Over the last 17 years, our consistent organic growth has been augmented by the successful acquisition and integration of six companies since 2016 and their 41 complementary ready-mix plants, establishing us as a leading industry consolidator. Our management team has acquired businesses in a variety of economic cycles, with the number of opportunities generally increasing in cyclical downturns. Our management team’s experience, industry expertise, integrity and strong relationships with industry players allow us to be considered a “buyer-of-choice” with targeted, high-quality prospective targets, most of which are family owned and operated. We believe these advantages, together with the ability to use PubCo’s equity as a component of consideration for future acquisitions, will further enhance our acquisition prospects. We maintain an acquisition pipeline with a growing number of opportunities to expand our geographic footprint.
Maintain Strong Exposure to Public-Sector Customers, Providing Resiliency Across Macroeconomic Cycles. We provide ready-mix concrete to publicly funded infrastructure projects, such as highways, streets, bridges and airport runways. These public projects tend to remain steady over time, largely unaffected by economic cycles, and instead depend on government funding, which we believe bolsters our resilience during recessionary periods. In addition to their pre-existing funding mechanisms, our states of operation have recently implemented new, enhanced or incremental funding sources for public projects, including the following:
238
Oklahoma
|
Year
|
| |
Bill
|
| |
Description
|
| |
Funding Amount
|
|
| 2025 | | | SB 1125 | | |
ROADS Fund allocation for statewide transportation improvements
|
| | $590 million | |
| 2025 | | | SB 1125 | | |
State Transportation Fund increased including industrial access and public transit
|
| | $216 million | |
| 2025 | | | SB 1125 | | |
RETRO Fund for rural transportation upgrades
|
| | $200 million | |
| 2025 | | | HB 3113 | | |
Authorized up to $500 million in federal transportation loans (not yet issued)
|
| | $500 million | |
| 2025 | | | HB 2758 (PACT Fund) | | |
$75 million annually for county infrastructure; two-thirds for roads, one-third for bridges
|
| | $75 million | |
| 2024 | | | ODOT’s Eight-Year Construction Work Plan | | |
State and federal investments in highway improvements for federal FY 2025 – 2032
|
| | $9 billion | |
| | | | | | |
TOTAL
|
| | $10.6 billion | |
Arkansas
|
Year
|
| |
Bill
|
| |
Description
|
| |
Funding Amount
|
|
| 2025 | | | Federal Appropriations | | |
Federal earmarks including $59 million for Springdale Northern Bypass and $26 million for
water / sewer projects |
| | $147 million | |
| 2025 | | | HB 1681 (Act 812) | | |
Creates grant program with $25 million annually for 3 years
|
| | $75 million | |
| 2025 | | | USDOT Allocation | | |
Statewide infrastructure improvements, including roads, bridges, and tunnels
|
| | $800 million | |
| 2025 | | | SB 421 (Act 578) | | |
Proposes $500 million in long-term funding via 2026 ballot initiative
|
| | $500 million | |
| | | | | | |
TOTAL
|
| | $1.5 billion | |
While we believe that these public projects tend to remain steady over time, even if federal, state and local funding remains at historical levels, there is no guarantee that we will win bids for projects for which such funding is allocated. Any reduction in federal, state or local government infrastructure funding in the areas in which we operate could have a material adverse effect on our results of operations. See the section titled “Risk Factors” for additional information.
Maintain Quality and Customer Service. We prioritize product quality through rigorous control plans, advanced mix designs and real-time monitoring systems that deliver consistency and performance. We invest in skilled personnel and ongoing training to uphold the highest operational standards. To best serve our customers, we leverage digital dispatch tools and telematics to optimize delivery, maintain transparent communication across our teams and tailor services to meet the unique needs of each project. By offering value-added support such as on-site technical expertise, we strengthen client relationships and position ourselves as a trusted partner in construction.
We have an experienced and skilled workforce. As of September 30, 2025, we had 372 employees and the Schwarz Entities had 237 employees, for a combined workforce of over 600 employees post-acquisition, which we believe is our most valuable asset. Attracting, training and retaining key personnel have been and will remain critical to our success. We will continue to focus on providing our personnel with training, personal and professional growth opportunities, performance-based incentives, stock ownership opportunities and other competitive benefits in order to strengthen and support our workforce.
We foster a high-performance culture built on accountability, continuous improvement and mutual respect. We actively recruit individuals who share our commitment to excellence and safety, offering robust
239
onboarding and training programs to set them up for success. Safety is a core value embedded in everything we do from routine safety meetings to jobsite visits. We empower every employee to take personal responsibility to highlight potential hazards. Our team is supported by dedicated safety professionals and guided by leaders who model safe practices and engage directly with drivers and plant operators. This culture of care and performance helps further our goal of attracting top talent, retaining experienced professionals and delivering exceptional results on every project. Additionally, we believe our prioritization of people and culture provides us a competitive advantage with acquisition targets, positioning us as the acquiror of choice in our geographies.
Our Industry
Ready-mix concrete, a mixture principally comprised of cement, aggregates, sand and water, is measured in cubic yards and specifically batched or produced for customers’ projects and then transported and poured on site. It also can be poured at a manufacturing facility to produce prefabricated building solutions, such as wall panels, concrete roofing systems, parking garages and stadium components. According to the National Ready Mixed Concrete Association (the “NRMCA”), concrete is the most widely used material in the construction sector today.
Due to the relative speed at which ready-mix concrete sets, supply is generally localized and delivered within close proximity to the production site, with an over 7,000 estimated ready-mix concrete batching plants in the United States, according to the NRMCA. There has been a steady increase (4% compound annual growth rate) in shipments since the industry cycle low of 257 million cubic yards in 2010, with an estimated 377 million cubic yards of ready-mix concrete in 2024, which is still approximately 18% below the industry peak of 458 million cubic yards in 2005.
The large and growing ready-mix concrete industry generated approximately $90.0 billion of revenues in 2023. Infrastructure, commercial and residential customers, funded by federal, state and local Department of Transportation budgets in addition to commercial growth and residential construction, drive industry performance. We estimate that the public sector generated approximately 35 – 45% of total industry revenues in 2024. The IIJA authorized $1.2 trillion in total infrastructure spending, including $550 billion in new funding over the next five years. Of the $1.2 trillion authorized, $304 billion was allocated to the Highway Trust Fund for roads and bridges, with approximately $100 billion specifically earmarked for roadway improvements. Programs most associated with highway paving, which heavily involve concrete, saw a 20% increase in funding for 2022, with an anticipated additional 2% annual growth over the IIJA’s duration. We believe this plan could also drive an increase in spending on the significant backlog of national and local transportation infrastructure needs. The non-discretionary nature of highway and road construction services and materials supports highly stable and consistent industry growth.
In addition, our areas of operation have strong state-specific industry tailwinds, which provide a strong backlog of construction spend in the Sunbelt. The IIJA funds alone have provided and continue to provide significant infrastructure spending in our operating states. Oklahoma is expected to receive $4.7 billion from 2022 to 2026 for federal-aid highway programs and $908 million for bridge replacement and repair. Public transit funding totaled $352 million with $66 million allocated for electric vehicle charging infrastructure and at least $100 million for broadband expansion across that same period. Oklahoma also benefits from increased investment in onshoring and nearshoring manufacturing, driven by supply chain realignment and federal incentives.
The Build America Buy America Act is encouraging domestic sourcing, which supports local construction and materials industries. Arkansas is expected to receive $4.7 billion in IIJA funds from 2022 to 2026 for highway and bridge funding, with additional allocations for broadband, water infrastructure and electric vehicle charging. Arkansas has over 700 bridges and approximately 7,000 miles of highway in poor condition, signaling strong demand for concrete-intensive upgrades. Additional tailwinds include a resurgence in U.S.-based manufacturing, especially in rural areas where land and labor costs are lower. Arkansas is also seeing increased interest in data center development, driven by AI-related infrastructure needs and the aging electrical grid.
Texas, which is part of our continued acquisition strategy, is set to receive over $35 billion in total IIJA funding from 2022 to 2026, including $27.9 billion for highways, $5.3 billion for bridges, $3.4 billion for public
240
transit and $408 million for electric vehicle charging. With over 800 bridges and 19,000 miles of highway in poor condition, Texas presents a major opportunity for concrete producers. Private sector momentum is especially strong in Texas, where industrial M&A activity is surging, fueled by record levels of investment capital and infrastructure expansion. The state is a hub for onshoring, AI-driven data center growth and energy infrastructure upgrades, with demand for electricity expected to grow by 16% over the next five years — more than triple the 2023 estimate. While we believe that these public projects tend to remain steady over time, even if federal, state and local funding remains at historical levels, there is no guarantee that we will win bids for projects for which such funding is allocated. See the section titled “Risk Factors” for additional information.
Our Customers
The U.S. construction materials industry serves a diverse customer base that includes federal, state and municipal governmental agencies, commercial and residential developers and private parties. The mix of customers varies by region and economic conditions.
Our customers can be segmented into public and private-sector customers, with residential customers contributing less than 38% of our 2024 revenues and less than 16% of the Schwarz Entities’ 2024 revenues. The public side includes federal, state and municipal governmental agencies with contracting services projects related to highways, streets and other public infrastructure. Mandates from governmental agencies largely depend on federal, state and municipal budgets allocated to expansion and improvement of national infrastructure. The private side includes a broad spectrum of customers across industrial, commercial and residential developers and other private parties. Note that the mix of sales by customer class varies year to year depending on project variability.
Our top 10 customers accounted for approximately 32.2% of our revenue for the twelve months ended December 31, 2024, of which three were infrastructure-related contractors. The Company is not dependent on any single customer or group of customers for sales of its products and services, where the loss of which would have a material adverse effect on its business. No individual customer accounted for more than 7% of our revenue for the twelve months ended December 31, 2024.
Our Competitors
Competition is constrained in our industry because participants are limited by the distance that materials can be efficiently transported. The ready-mix concrete industry is a highly fragmented market, with over 7,000 plants, most of which are run by local or regional operators. Participants in these markets range from small, privately held companies focused on a single plant to large publicly traded corporations that provide a broad suite of materials and services. Companies compete on a variety of factors, including price, service, quality, delivery time and proximity to the job site. However, limitations on the distance that materials can be transported efficiently results in primarily local or regional operations. Accordingly, the number and size of competitors varies by geography and product lines.
In this highly competitive industry, our leadership position in a geographic market depends largely on the location and operating costs of our plants and prevailing prices in that market. Price is the primary competitive factor among suppliers for small or less complex jobs, such as residential construction. However, the ability to meet demanding specifications for strength or sustainability, timeliness of delivery and consistency of quality and service, in addition to price, are the principal competitive factors among suppliers for large or complex jobs. Our competitors range from small, owner-operated private companies to the operating subsidiaries of large, vertically integrated manufacturers of cement and aggregates. We continue to focus on developing new competitive advantages that will differentiate us from our competitors, such as our weather-specific mix designs, engineered-specification concrete tailored to individual customer needs and addition of alternative cementitious materials to our mixes.
Our Employees
We have an experienced and skilled workforce. Attracting, training and retaining key personnel have been and will remain critical to our success. Through the use of our management information systems, on-the-job training and educational seminars, employees are trained to understand the importance of customer
241
service. We place additional focus on training relative to dispatching, mix design and monitoring, safety, truck maintenance and concrete performance. A core tenet of our organizational philosophy is to promote from within and offer advancement opportunities at all levels of employment to incentivize professional excellence, which helps us retain talented employees. Moreover, we proactively recruit additional talent in both conventional and creative manners to fill open positions when promoting internally is not an option.
At September 30, 2025, we employed approximately 66 salaried employees and 306 hourly employees, and the Schwarz Entities employed 29 salaried employees and 208 hourly employees, for a combined 95 salaried and 514 hourly employees on a post-acquisition basis. The total number of hourly personnel is subject to end market demand and is seasonal. During the twelve months ended December 31, 2024, the number of our hourly employees ranged from approximately 311 to 343 and averaged approximately 322, and the number of the Schwarz Entities’ hourly employees ranged from 153 to 179 and averaged approximately 166. We are not subject to any collective bargaining agreements with respect to any of our employees. We believe that we have strong relationships with our employees.
Raw Materials
We purchase raw materials, including, but not limited to, cement, fine and coarse aggregates, fuel and admixtures from numerous sources. With few exceptions, we do not enter into long-term agreements to purchase raw materials. We work with our suppliers to manage both availability and pricing of our inputs, which we believe gives us a competitive margin advantage relative to our peers. The price and availability of raw materials may vary from year to year due to market conditions and production capacities. We do not expect a lack of availability of any raw materials over the next 12 months.
Seasonality
The activity of our business fluctuates due to seasonality because our business is primarily conducted outdoors. Therefore, seasonal changes and other weather-related conditions, in particular extended rainy and cold weather in the spring and fall and major weather events, such as hurricanes, tornadoes, tropical storms and heavy snows, can adversely affect our business and operations through a decline in both the use of our products and the demand for our services. In addition, construction materials production and shipment levels follow activity in the construction industry, which typically occurs in the spring, summer and fall. Warmer and drier weather during our third and fourth fiscal quarters typically results in higher activity and revenues during those quarters. Our first and second fiscal quarters typically have lower levels of activity due to weather conditions. Our second fiscal quarter varies greatly with spring rains and wide temperature variations. A cool, wet spring reduces our customer demand for concrete pours, which can delay sales in the second fiscal quarter, while a warm dry spring may enable earlier project startup.
Training and Safety
We place a high emphasis on the safety of the public, our customers and our employees. To that end, we conduct extensive safety training programs, which have allowed us to maintain a high safety level across our workforce. All newly-hired employees undergo an initial safety orientation, and for certain types of projects and processes, we conduct specific hazard training programs. Our drivers and plant operators conduct on-site safety meetings, and safety is a core component of our corporate culture. In addition, certain operational employees are required to complete a safety course approved by the Occupational Safety and Health Administration or the Mine Safety and Health Administration. Moreover, we promote a culture of safety by encouraging employees to immediately correct and report all unsafe conditions.
Information Systems
We utilize standardized information technology systems across all areas of sales, dispatch, fleet management, batching and accounting for the purpose of enhanced procurement of work, project execution and financial controls. We provide information technology oversight and support from our corporate headquarters in Tulsa, Oklahoma. The operational information systems we employ throughout our company are industry-specific applications that in some cases have been internally or vendor modified and improved to fit our operations. Our enterprise resource planning software is integrated with our operational information systems wherever possible to deliver relevant, real-time operational data to designated personnel. The
242
company-wide standardization of our information systems allows for the efficient integration of newly acquired companies. Accounting and operations personnel of acquired companies are trained not only by our information technology support staff, but by long-tenured employees in our organization with extensive experience using our systems. We believe our information systems provide our people with the tools to execute their individual job function and achieve our strategic initiatives.
Properties
Our headquarters are located in a 10,500 square foot office space in Tulsa, Oklahoma. As of September 30, 2025, we operated 30 ready-mix plants with three office locations, and the Schwarz Entities operated 20 ready-mix plants with one office location, for a combined 50 ready-mix plants and four office locations on a post-acquisition basis. We believe all of our properties are suitable for their intended use and that our facilities are adequate to conduct our operations. However, we routinely evaluate the purchase or lease of additional properties or the consolidation of our properties, as our business needs change. The table below summarizes the locations and the nature of our ownership or leasehold interest in each of our ready-mix plants as of September 30, 2025.
| | | |
Plants
|
| |
Total
|
| ||||||||||||
|
Location
|
| |
Owned
|
| |
Leased
|
| ||||||||||||
|
Oklahoma
|
| | | | 32 | | | | | | 11 | | | | | | 43 | | |
|
Arkansas
|
| | | | 4 | | | | | | 3 | | | | | | 7 | | |
|
Total
|
| | | | 36 | | | | | | 14 | | | | | | 50 | | |
Government and Environmental Regulations
Our operations are subject to stringent and complex federal, state and local laws and regulations governing the environmental, health and safety aspects of our operations or otherwise relating to environmental protection. These laws and regulations impose numerous obligations and limitations on our operations, including:
•
zoning and other requirements to obtain a permit or other approval before conducting regulated activities;
•
restrictions on the types, quantities and concentration of materials that can be released into the environment;
•
limitation or prohibition of activities on certain lands lying within wilderness, wetlands and other protected areas;
•
obligations to restore or reclaim former mining areas;
•
requirements to comply with specific health and safety criteria addressing worker protection; and
•
the imposition of substantial liabilities for pollution resulting from our operations.
Such federal laws include, but are not limited to, (i) the Federal Solid Waste Disposal Act, as amended by the Resource Conservation and Recovery Act and the Comprehensive Environmental Response, Compensation and Liability Act, governing solid and hazardous waste management, (ii) the Clean Air Act, the Clean Water Act and the Safe Drinking Water Act, protecting air and water resources, and (iii) the Emergency Planning and Community Right-to-Know Act and Toxic Substances Control Act, governing the management of hazardous materials, (iv) the federal Mine Safety and Health Act of 1977, requiring certain disclosures of mining-related health and safety violations, orders, citations, assessments, legal actions, and mining-related fatalities, and (v) the Occupational Safety and Health Act, governing working conditions for workers, in addition to analogous state laws. Numerous governmental authorities, such as the Environmental Protection Agency and corresponding state agencies, have the power to enforce compliance with these laws and regulations and the permits issued under them. Such enforcement actions often involve difficult and costly compliance measures or corrective actions. Failure to comply with these laws and regulations may result in the assessment of sanctions, including administrative, civil or criminal penalties, compensatory damages, injunctive relief, the imposition of investigatory or remedial obligations, and the
243
issuance of orders limiting or prohibiting some or all of our operations. Many of these laws require that we obtain permits or other authorizations for our operations. We may experience delays in obtaining, or be unable to obtain, required permits, which may delay or interrupt our operations and limit our growth and revenue.
Certain environmental laws impose strict liability (i.e., no showing of “fault” is required) as well as joint and several liability for costs required to remediate and restore sites where hazardous substances, hydrocarbons or solid wastes have been disposed, stored or released, as well as associated natural resource damages. We may be required to remediate contaminated properties currently or formerly owned or operated by us or at which we have disposed of materials, regardless of whether such contamination resulted from the conduct of others or from the consequences of our own actions that complied with applicable laws at the time those actions were taken. In connection with certain acquisitions, we could assume, or be required to provide indemnification against, environmental liabilities that could expose us to material losses. Furthermore, the existence of contamination at properties we own, lease or operate could result in increased operational costs or restrictions on our ability to use those properties as intended, including for mining purposes.
In certain instances, citizen groups also have the ability to bring legal proceedings against us if we are not in compliance with environmental laws, or to challenge our ability to receive environmental permits that we need to operate. In addition, claims for damages to persons or property, including natural resources, may result from the environmental, health and safety impacts of our operations. Our insurance may not cover all environmental risks and costs or may not provide sufficient coverage if an environmental claim is made against us. Moreover, public interest in the protection of the environment has increased dramatically in recent years. The trend of more expansive and stringent environmental legislation and regulations applied to the construction industry could continue, resulting in increased costs of doing business and consequently affecting profitability.
We have incurred, and may in the future incur, significant capital and operating expenditures to comply with such laws and regulations. To the extent that laws are enacted or other governmental action is taken that restricts our operations or imposes more stringent and costly operating, waste handling, disposal and cleanup requirements, our business, prospects, financial condition or results of operations could be materially adversely affected. New laws, regulations and changing interpretations by regulatory authorities may increase our future expenditures to comply with environmental requirements.
We regularly monitor and review our operations, procedures, and policies for compliance with our operating permits and related laws and regulations. We believe that our operations and facilities, whether owned or leased, are in substantial compliance with applicable environmental laws and regulations and that any existing non-compliance is not likely to have a material adverse effect on our operations or financial condition.
While we believe that we have conducted our operations in substantial compliance with applicable environmental laws, we have, from time to time, identified contamination associated with these activities at certain of our facilities. We have incurred costs in connection with the investigation and remediation of hazardous substances and petroleum products identified at several facilities, and investigation and remediation activities are ongoing at others. We may also become subject to similar liabilities in connection with prior and future acquisitions. We do not believe that liabilities associated with known or potential contamination at any of our facilities will have a material adverse effect on our operations or financial condition.
Legal Proceedings
From time to time, we may be subject to legal proceedings and claims in the ordinary course of business. We are not presently a party to, nor are any of our properties the subject of, any material legal proceedings.
244
MANAGEMENT’S DISCUSSION AND ANALYSIS OF FINANCIAL CONDITION AND RESULTS OF OPERATIONS OF HAYMAKER
Overview
We are a blank check company incorporated in the Cayman Islands on March 7, 2023, formed for the purpose of entering into a business combination with one or more businesses. To date, our efforts have been limited to organizational activities, activities related to our Initial Public Offering, and, since the closing of our Initial Public Offering, searching for a Business Combination target. We are focusing our search for an initial Business Combination with a business in the consumer and consumer-related products and services industries. On October 9, 2025, we entered into the Business Combination Agreement, as more fully disclosed elsewhere in this proxy statement/prospectus.
On July 24, 2025, we held the 2025 AGM at which our shareholders approved, among other things, the Extension Amendment which extended the date by which we have to consummate a Business Combination on a monthly basis for up to twelve times from July 28, 2025 to July 28, 2026. As a result of the Extension Amendment, holders of 372,101 Class A Ordinary Shares exercised their right to redeem their shares for cash at a redemption price of approximately $11.12 per share. Approximately $4,136,911 was removed from the Trust Account to redeem such shares and 23,425,499 Class A Ordinary Shares remain outstanding after the redemption was effected. Upon payment of the redemption, approximately $251,570,445 remained in the Trust Account prior to any additional contribution made by the Sponsor pursuant to the Extension Promissory Note.
We must complete our initial Business Combination by July 28, 2026 (subject to monthly extensions pursuant to the Extension Amendment), the end of our Combination Period. If our initial Business Combination is not consummated by the end of the Combination Period, then we will distribute all amounts in the Trust Account to our Public Shareholders (net of taxes paid or payable and up to $100,000 to pay dissolution expenses). We may seek to further extend the Combination Period consistent with applicable laws, regulations and stock exchange rules by amending our Amended and Restated Articles. Such an extension would require the approval of our Public Shareholders, who will be provided the opportunity to redeem all or a portion of their Public Shares in connection with the vote on such approval. Such redemptions will decrease the amount held in our Trust Account and our capitalization, and may affect our ability to maintain our listing on NYSE. In addition, NYSE’s rules currently require SPACs (such as us) to complete our initial Business Combination in accordance with the NYSE Three Year Requirement. If we do not meet the NYSE Three Year Requirement, our securities will likely be subject to a suspension of trading and delisting from NYSE. Our Sponsor may also, in its discretion, explore transactions under which it would sell its interest in our Company to another sponsor entity, which may result in a change to our Management Team.
Recent Developments
Suncrete Business Combination
On October 9, 2025, the Company, Suncrete, Inc., a Delaware corporation and direct wholly owned subsidiary of us (“New Suncrete” or “PubCo”), Haymaker Merger Sub I, Inc., a Delaware corporation and a direct wholly owned subsidiary of PubCo (“Merger Sub I”), Haymaker Merger Sub II, LLC, a Delaware limited liability company and direct wholly owned subsidiary of PubCo (“Merger Sub II”) and together with Merger Sub I, the “Merger Subs”), and Concrete Partners Holding, LLC, a Delaware limited liability company (“Suncrete”), entered into a Business Combination Agreement (the “Suncrete Business Combination Agreement”) in connection with a proposed Business Combination (the “Suncrete Business Combination”).
Pursuant to the Suncrete Business Combination Agreement, and subject to the terms and conditions contained therein, the Suncrete Business Combination will be effected in three steps: (a) We will change our jurisdiction of incorporation from the Cayman Islands to the State of Delaware (the “Domestication” and the time at which the Domestication becomes effective, the “Domestication Effective Time”), (b) immediately following the Domestication Effective Time, Merger Sub I will merge with and into us (the “Initial Merger”), with we surviving the Initial Merger as a wholly owned subsidiary of PubCo (the time at which the Initial Merger becomes effective, the “Initial Merger Effective Time”); and (c) immediately following the Initial Merger Effective Time, Merger Sub II will merge with and into Suncrete (the “Acquisition
245
Merger” and, together with the Initial Merger, the “Mergers”, and collectively with the Domestication and all other transactions contemplated by the Suncrete Business Combination Agreement, the “Business Combination”), with Suncrete surviving the Acquisition Merger as a wholly owned subsidiary of New Suncrete.
Conversion of Securities
In connection with the Domestication, we will change our jurisdiction of incorporation from the Cayman Islands to the State of Delaware by (i) deregistering as a Cayman Islands exempted company and (ii) continuing and domesticating as a Delaware corporation.
At the Domestication Effective Time, by virtue of the Domestication and without any action on the part of us, any Merger Sub, Suncrete, PubCo or the holders of any of the following securities:
(a)
each Class B Ordinary Share that is issued and outstanding immediately prior to the Domestication Effective Time will convert automatically, on a one-for-one basis, into a share of Class B Common Stock of the post-Domestication Company, par value $0.0001 per share (“SPAC Class B Common Stock”);
(b)
immediately following the conversion described in clause (a) above, each Class A Ordinary Share that is then-issued and outstanding will convert automatically, on a one-for-one basis, into a share of Class A Common Stock of the post-Domestication Company, par value $0.0001 per share (“SPAC Class A Common Stock”);
(c)
each unit of us prior to the Domestication, each such unit comprised of one Class A Ordinary Share and one-half of one SPAC Cayman Warrant (as defined below) (a “SPAC Cayman Unit”) that is then issued and outstanding will convert automatically, on a one-for-one basis, into a unit of us following the Domestication, each such unit comprised of one share of SPAC Class A Common Stock and one-half of one SPAC Delaware Warrant (as defined below) (a “SPAC Delaware Unit”); and
(d)
each then issued and outstanding warrant to purchase Class A Ordinary Shares prior to the Domestication (a “SPAC Cayman Warrant”) will convert automatically, on a one-for-one basis, into one warrant to purchase SPAC Class A Common Stock (a “SPAC Delaware Warrant”).
At the Initial Merger Effective Time, by virtue of the Initial Merger and without any action on the part of us, any Merger Sub, Suncrete, PubCo or the holders of any of the following securities:
(a)
each share of Common Stock of Merger Sub I, par value $0.0001 per share, issued and outstanding immediately prior to the Initial Merger Effective Time will be redeemed for par value;
(b)
each share of SPAC Class A Common Stock issued and outstanding immediately prior to the Initial Merger Effective Time will be canceled and converted into one share of Class A Common Stock of PubCo, par value $0.0001 per share (“PubCo Class A Common Stock”);
(c)
each share of SPAC Class B Common Stock issued and outstanding immediately prior to the Initial Merger Effective Time will be canceled and converted into one share of Class B Common Stock of PubCo, par value $0.0001 per share (“PubCo Class B Common Stock” and, together with the PubCo Class A Common Stock, the “PubCo Common Stock”);
(d)
each then-outstanding and unexercised SPAC Delaware Warrant will automatically be assumed and converted into a warrant to acquire one share of PubCo Class A Common Stock, subject to the same terms and conditions applicable to the corresponding former SPAC Cayman Warrant immediately prior to the Initial Merger Effective Time (each such resulting warrant, an “Assumed SPAC Warrant”); and
(e)
each SPAC Delaware Unit issued and outstanding immediately prior to the Initial Merger Effective Time will be detached into one share of PubCo Class A Common Stock and one-half of one Assumed SPAC Warrant.
246
At the Acquisition Merger Effective Time, by virtue of the Acquisition Merger and without any action on the part of us, any Merger Sub, Suncrete, PubCo or the holders of any of the following securities:
(a)
each Common Unit of Suncrete (each, a “Company Common Unit”) (other than any Company Incentive Units, as defined in Suncrete’s existing Amended and Restated Limited Liability Company Agreement (as amended, the “Company LLC Agreement”)) issued and outstanding immediately prior to the Acquisition Merger Effective Time will be canceled and converted into the right to receive, in the aggregate, shares of PubCo Class B Common Stock and PubCo Class A Common Stock, as applicable, equal to the applicable exchange ratio, as calculated pursuant to the Suncrete Business Combination Agreement;
(b)
each Preferred Unit of Suncrete (each, a “Company Preferred Unit”) issued and outstanding immediately prior to the Acquisition Merger Effective Time will be canceled and converted into the right to receive shares of PubCo Class B Common Stock and PubCo Class A Common Stock, as applicable, equal to the applicable exchange ratio, as calculated pursuant to the Suncrete Business Combination Agreement;
(c)
each Senior Preferred Unit of Suncrete (“Company Senior Preferred Unit”) issued and outstanding immediately prior to the Acquisition Merger Effective Time will be canceled and converted into the right to receive a cash payment in the amount equal to the Unreturned Senior Preferred Contribution (as defined in the Company LLC Agreement) with respect to such Company Senior Preferred Unit, calculated in accordance with the terms set forth in the Company LLC Agreement;
(d)
each Company Incentive Unit issued and outstanding immediately prior to the Acquisition Merger Effective Time will be automatically cancelled and converted into the right to receive a number of restricted shares of PubCo Class A Common Stock equal to the Company Incentive Unit Share Consideration (as defined in the Suncrete Business Combination Agreement) with respect to such Company Incentive Unit (each, a “Rollover Equity Award”); provided, that each holder of a Rollover Equity Award will enter into a side letter agreement at the Acquisition Merger Effective Time pursuant to which each such holder will agree that their Rollover Equity Award will be subject to the same terms and conditions (including applicable vesting, expiration and forfeiture provisions) that applied to such Company Incentive Unit immediately prior to the Acquisition Merger Effective Time;
(e)
each Company Unit held in treasury of Suncrete as of immediately prior to the Acquisition Merger Effective Time will thereupon be cancelled without any conversion thereof and no payment or distribution will be made within respect thereto;
(f)
each share of PubCo Class B Common Stock issued and outstanding immediately prior to the Acquisition Merger Effective Time will be converted into and exchanged, on a one-for-one basis, into one share of PubCo Class A Common Stock (subject to clause (h) below);
(g)
each Unit of Merger Sub II issued and outstanding immediately prior to the Acquisition Merger Effective Time will be converted into and exchanged for one validly issued, fully paid and non-assessable unit of Suncrete;
(h)
upon distribution by the Sponsor of the Dothan Founder Shares (as defined below) to Dothan Independent GP, LP (“Dothan Independent”), each Dothan Founder Share will be converted into and exchanged, on a one-for-one basis, into one share of PubCo Class B Common Stock; and
(i)
subject to certain waivers, approvals, consents or authorizations and the satisfaction of certain contractual requirements, PubCo will issue 2,500,000 shares of PubCo Class B Common Stock to Dothan Independent.
247
Termination
The Suncrete Business Combination Agreement may be terminated under certain customary and limited circumstances prior to the closing of the Mergers, including:
(a)
by mutual written consent of Suncrete and us;
(b)
by either party if the Acquisition Merger Effective Time has not occurred prior to June 9, 2026 (the “Outside Date”), subject to extension in certain circumstances;
(c)
by either party if there is a final non-appealable governmental order preventing the consummation of the transactions contemplated by the Suncrete Business Combination Agreement;
(d)
by Suncrete if any of the Required SPAC Proposals fails to receive the requisite vote for approval at the SPAC Shareholders’ Meeting (subject to any adjournment, postponement or recess of such meeting);
(e)
by Suncrete as a result of a breach by us, PubCo or Merger Subs that gives rise to a failure of a condition precedent and cannot or has not been cured by the earlier of the Outside Date or 30 days after receipt of notice from us (and a breach by Suncrete is not the proximate cause of the failure of such condition precedent);
(f)
by us as a result of a breach by Suncrete that gives rise to a failure of a condition precedent and cannot or has not been cured by the earlier of the Outside Date or 30 days after receipt of notice from Suncrete (and a breach by us, PubCo, or Merger Subs is not the proximate cause of the failure of such condition precedent); or
(g)
by Suncrete prior to obtaining shareholder approval at our Meeting, if our Board of Directors fails to make, amends, changes, withdraws, modifies, withholds or qualifies its recommendation to our shareholders that they approve the Required SPAC Proposals, or fails to include such recommendation in the registration statement in connection with the Suncrete Business Combination.
If the Suncrete Business Combination Agreement is validly terminated in accordance with its terms, none of the parties will have any liability or any further obligation under the Suncrete Business Combination Agreement with certain limited exceptions, including liability arising out of any fraud or willful breach.
For additional information, refer to the Company’s Current Report on Form 8-K, initially filed with the SEC on October 10, 2025, as amended on October 14, 2025.
Results of Operations
We have neither engaged in any operations nor generated any revenue to date. Our only activities for the period from March 7, 2023 (inception) through September 30, 2025 were organizational activities, those necessary to prepare for our Initial Public Offering, and subsequent to the Initial Public Offering, identifying a target company for a Business Combination. We do not expect to generate any operating revenue until after the completion of our initial Business Combination. We have generated non-operating income in the form of interest income on investments held in our Trust Account after the Initial Public Offering. There has been no significant change in our financial or trading position since the date of our audited financial statements, as filed in our 2024 Annual Report. We expect to incur increased expenses as a result of being a public company (for legal, financial reporting, accounting and auditing compliance, among other things), as well as for due diligence expenses.
For the three months ended September 30, 2025, we had a net income of $1,590,985, which consisted of interest earned on marketable securities held in our Trust Account of $2,597,546, offset by general and administrative expenses of $1,006,561.
For the nine months ended September 30, 2025, we had a net income of $6,225,344, which consisted of interest earned on marketable securities held in our Trust Account of $7,895,697, offset by general and administrative expenses of $1,670,353.
248
For the three months ended September 30, 2024, we had a net income of $2,877,078, which consisted of interest earned on marketable securities held in our Trust Account of $3,154,569, offset by general and administrative expenses of $277,491.
For the nine months ended September 30, 2024, we had a net income of $8,686,281, which consisted of interest earned on marketable securities held in our Trust Account of $9,397,868, offset by general and administrative expenses of $711,587.
Factors That May Adversely Affect our Results of Operations
Our results of operations and our ability to complete an initial Business Combination may be adversely affected by various factors that could cause economic uncertainty and volatility in the financial markets, many of which are beyond our control. Our business could be impacted by, among other things, downturns in the financial markets or in economic conditions, increases in oil prices, inflation, increases in interest rates, supply chain disruptions, declines in consumer confidence and spending, public health considerations, and geopolitical instability, such as the military conflicts in Ukraine and the Middle East. We cannot at this time predict the likelihood of one or more of the above events, their duration or magnitude or the extent to which they may negatively impact our business and our ability to complete an initial Business Combination.
Liquidity, Capital Resources and Going Concern
For the nine months ended September 30, 2025, net cash used in operating activities was $449,422. We had a net income of $6,225,344, which was affected by interest of $7,895,697 earned on marketable securities held in our Trust Account and changes in operating assets and liabilities, which used $1,220,931 of cash.
For the nine months ended September 30, 2024, net cash used in operating activities was $255,160. We had a net income of $8,686,281, which was affected by interest of $9,397,868 earned on marketable securities held in our Trust Account and changes in operating assets and liabilities, which used $456,427 of cash.
On July 28, 2023, we consummated the Initial Public Offering of 23,000,000 Units, including 3,000,000 Option Units issued pursuant to the full exercise of the Over-Allotment Option, generating gross proceeds for our Company of $230,000,000. Commencing on September 15, 2023, the holders of the Units may elect to separately trade the underlying the Public Shares and Public Warrants.
Simultaneously with the closing of the Initial Public Offering, pursuant to the Unit Subscription Agreement, we consummated the sale of 797,600 Private Placement Units to the Sponsor, including 30,000 Private Placement Units issued in connection with the full exercise of the Over-Allotment Option, at a price of $10.00 per Private Placement Unit in the Private Placement, including 30,000 Private Placement Units in connection with the full exercise of the Over-Allotment Option, generating gross proceeds for our Company of $7,976,000.
Following the closing of the Initial Public Offering on July 28, 2023, an amount of $232,300,000 ($10.10 per Unit) from the net proceeds of the sale of the Units in the Initial Public Offering and the sale of the Private Placement Units in the Private Placement was placed in the Trust Account.
We intend to use substantially all of the funds held in the Trust Account, including any amounts representing interest earned on the funds held in the Trust Account and not previously released to us to pay our taxes (which interest shall be net of taxes payable and excluding deferred underwriting commissions, if any) to complete our initial Business Combination. We may withdraw interest to pay our taxes, if any. Our annual income tax obligations will depend on the amount of interest and other income earned on the amounts held in the Trust Account. We expect the interest earned on the amount in the Trust Account will be sufficient to pay our taxes. To the extent that our Ordinary Shares or debt is used, in whole or in part, as consideration to complete our initial Business Combination, the remaining proceeds held in the Trust Account will be used as working capital to finance the operations of the target business or businesses, make other acquisitions and pursue our growth strategies.
As of September 30, 2025, we had $6,704 in cash held outside of the Trust Account and working capital deficit of $3,305,248. Our obligations due within one year of the date of the unaudited condensed consolidated financial statements included elsewhere in this proxy statement/prospectus are expected to exceed
249
those amounts. Our liquidity condition raises substantial doubt about our ability to continue as a going concern one year from the date that the unaudited condensed consolidated financial statements and the notes thereto included elsewhere in this proxy statement/prospectus were issued.
We currently have until July 28, 2026 (subject to monthly extensions pursuant to the Extension Amendment) to consummate a Business Combination. If a Business Combination is not consummated by the end of the Combination Period, there will be a mandatory liquidation and our subsequent dissolution after the end of the Combination Period. We intend to complete the initial Business Combination before the end of the Combination Period; however, there can be no assurance that we will be able to do so.
Contractual Obligations
Registration Rights
The holders of (i) the 5,750,000 Founder Shares, which were issued to the Sponsor on March 15, 2023, including any Class A Ordinary Shares issuable upon conversion of the Founder Shares, (ii) the Private Placement Units, including any Private Placement Shares issuable upon the exercise of the Private Placement Warrants underlying the Private Placement Units, and (iii) any WCL Units that may be issued upon conversion of any Working Capital Loans, including any Class A Ordinary Shares issuable upon the exercise of the warrants underlying the WCL Units, will be entitled to registration rights pursuant to the Registration Rights Agreement, requiring us to register such securities for resale (in the case of the Founder Shares, only after conversion to the Class A Ordinary Shares). The holders of these securities are entitled to make up to three demands, excluding short form demands, that we register such securities. In addition, the holders have certain “piggy-back” registration rights with respect to registration statements filed subsequent to our initial Business Combination.
IPO Promissory Note
On March 13, 2023, the Sponsor agreed to loan us an aggregate of up to $300,000 to cover expenses related to the Initial Public Offering pursuant to the IPO Promissory Note. This loan was non-interest bearing and payable on the earlier of December 31, 2023 or the date on which we consummated the Initial Public Offering. Prior to the Initial Public Offering, we had borrowed $272,550 under the IPO Promissory Note. On July 28, 2023, we repaid the outstanding balance under the IPO Promissory Note in full, and borrowings under the IPO Promissory Note are no longer available.
Underwriters Agreement
Simultaneously with the Initial Public Offering and sale of 20,000,000 Units, the underwriters fully exercised the Over-Allotment Option to purchase an additional 3,000,000 Option Units at an offering price of $10.00 per Unit for an aggregate purchase price of $30,000,000. The underwriters were paid a cash underwriting discount of $0.20 per Unit, or $4,000,000 in the aggregate, upon the closing of the Initial Public Offering. In addition, $0.35 per Unit and $0.55 per Unit in the Over-Allotment Option, or $8,650,000 in the aggregate, will be payable to the representatives of the underwriters for deferred underwriting commissions. The deferred fee will become payable to the underwriters of the Initial Public Offering from the amounts held in the Trust Account solely in the event that we complete an initial Business Combination, subject to the terms of the underwriting agreement we entered into on July 25, 2023 with the representatives of the underwriters in the Initial Public Offering.
Administrative Services Agreement
Pursuant to the Administrative Services Agreement, we pay an affiliate of our Vice President $20,000 per month for office space, secretarial and administrative services provided to members of our Management Team. Upon completion of our initial Business Combination or our liquidation, any remaining monthly payments from the Combination Period will be accelerated and due at the closing of our initial Business Combination or our liquidation. For the three and nine months ended September 30, 2025 and 2024, we incurred expenses of $60,000 and $180,000, $60,000 and $180,000 respectively, for services under the Administrative Services Agreement.
250
Advisory Services Agreement with an affiliate of our Chief Financial Officer
Pursuant to the Advisory Services Agreement, we pay an affiliate of our Chief Financial Officer $20,000 per month for services rendered prior to the consummation of our initial Business Combination; such amounts are accrued and will only be payable upon the successful completion of our initial Business Combination. As of September 30, 2025 and December 31, 2024, the contingent fee payable for the services under the Advisory Services Agreement amounted to $180,000 and $240,000, respectively.
Advisory Services Agreement with Roth
On November 29, 2023, we engaged Roth Capital Partners, LLC (“Roth”) to provide advisory services in connection with our proposed Business Combination. Pursuant to the agreement, Roth is entitled to an advisory fee of $30,000 per month, calculated from the closing of our Initial Public Offering to the public filing with SEC of the business combination agreement for the Business Combination. The advisory fee is contingent upon the successful completion of the Business Combination and is payable only upon its closing. As of September 30, 2025 and December 31, 2024, the contingent fee payable for these services was approximately $782,000 and $512,000, respectively. No amounts have been accrued for this fee as payment is contingent upon the consummation of the Business Combination.
WCL Promissory Note
On June 10, 2024, we issued the WCL Promissory Note in the principal amount of up to $1,500,000 to the Sponsor. The WCL Promissory Note was issued in connection with advances the Sponsor may make in the future to us from time to time for working capital expenses as Working Capital Loans. The WCL Promissory Note is non-interest bearing and payable upon the earlier of (i) completion of our initial Business Combination or (ii) the date our winding up is effective. At the election of the Sponsor, all or a portion of the unpaid principal amount of the WCL Promissory Note may be converted into WCL Units at a price of $10.00 per WCL Unit, which will be identical to the Private Placement Units. These WCL Units and their underlying securities are entitled to the registration rights set forth in the WCL Promissory Note. As of September 30, 2025, we had $755,000 drawn on this WCL Promissory Note.
Extension Promissory Note
In connection with the Extension Amendment, the Sponsor agreed to make monthly payments, each in an amount equal to the lesser of (i) $0.025 for each outstanding Class A Ordinary Share, and (ii) $375,000, directly to the Trust Account. In exchange for such contributions, we issued to the Sponsor the Extension Promissory Note, in an aggregate principal amount of up to $4,500,000, on July 28, 2025. The Extension Promissory Note bears no interest and is repayable by us to the Sponsor upon the earlier date of (i) the consummation of a Business Combination, and (ii) the last day we have to complete a Business Combination in accordance with our Amended and Restated Articles. Such date may be accelerated upon the occurrence of an “Event of Default” (as defined in the Extension Promissory Note). Any outstanding principal under the Promissory Note may be prepaid at any time by us, at our election and without penalty. As of September 30, 2025 and December 31, 2024, the Company had $1,125,000 and $0 drawn on the Extension Promissory Note, respectively.
Critical Accounting Estimates and Policies
The preparation of financial statements and related disclosures in conformity with GAAP requires Management to make estimates and assumptions that affect the reported amounts of assets and liabilities, disclosure of contingent assets and liabilities at the date of the unaudited condensed consolidated financial statements, and income and expenses during the periods reported. Actual results could materially differ from those estimates. We have identified the following critical accounting policies:
Net Income Per Share
We have two classes of Ordinary Shares, the (i) redeemable Class A Ordinary Shares (ii) non-redeemable Class A Ordinary Shares and Class B Ordinary Shares. Income and losses are shared pro rata between the two classes of Ordinary Shares. Net income per share is computed by dividing net income by the
251
weighted average number of Ordinary Shares outstanding for the period. The calculation of diluted income per share does not consider the effect of the Warrants since the exercise of the Warrants are contingent upon the occurrence of future events.
Class A Ordinary Shares Subject to Possible Redemption
The Public Shares contain a redemption feature that allows for the redemption of such Public Shares in connection (i) with our liquidation, (ii) if there is a shareholder vote or tender offer in connection with the initial Business Combination and (iii) with certain amendments to the Amended and Restated Articles. In accordance with FASB ASC Topic 480, “Distinguishing Liabilities from Equity” (“ASC 480”), conditionally redeemable Class A Ordinary Shares (including Class A Ordinary Shares that feature redemption rights that are either within the control of the holder or subject to redemption upon the occurrence of uncertain events not solely within our control) are classified as temporary equity. Ordinary liquidation events, which involve the redemption and liquidation of all of the entity’s equity instruments, are excluded from the provisions of ASC 480. Although we did not specify a maximum redemption threshold, our Amended and Restated Articles provides that currently, we will only redeem our Public Shares. However, the threshold in the Amended and Restated Articles would not change the nature of the underlying shares as redeemable and thus Public Shares are required to be disclosed outside of permanent equity. We recognize change in redemption value immediately as they occur and adjusts the carrying value of redeemable Ordinary Shares to equal the redemption value at the end of each reporting period. Such changes are reflected in additional paid-in capital, or in the absence of additional paid-in capital, in accumulated deficit.
Recent Accounting Standards
In August 2020, the FASB issued ASU Topic 2020-06, “Debt — Debt with Conversion and Other Options (Subtopic 470-20) and Contracts in Entity’s Own Equity (Subtopic 815-40): Accounting for Convertible Instruments and Contracts in an Entity’s Own Equity” (“ASU 2020-06”), which simplified accounting for convertible instruments by removing major separation models required under current GAAP. As a result of ASU 2020-06, more convertible debt instruments are accounted for as a single liability measured at its amortized cost and more convertible preferred stock are accounted for as a single equity instrument measured at its historical cost, as long as no features require bifurcation and recognition as derivatives. The amendments were effective for smaller reporting companies for fiscal years beginning after December 15, 2023, including interim periods within those fiscal years. Early adoption was permitted, but no earlier than fiscal years beginning after December 15, 2020. We adopted ASU 2020-06 effective March 7, 2023 (inception). The adoption of ASU 2020-06 did not have an impact on the unaudited condensed consolidated financial statements included elsewhere in this proxy statement/prospectus.
In November 2024, the FASB issued ASU 2024-03, “Income Statement — Reporting Comprehensive Income — Expense Disaggregation Disclosures (Subtopic 220-40): Disaggregation of Income Statement Expenses”, requiring public entities to disclose additional information about specific expense categories in the notes to the financial statements on an interim and annual basis. ASU 2024-03 is effective for fiscal years beginning after December 15, 2026, and for interim periods beginning after December 15, 2027, with early adoption permitted. The Company is currently evaluating the impact of adopting ASU 2024-03.
Management does not believe that any recently issued, but not yet effective, accounting pronouncements, if currently adopted would have a material effect on the unaudited condensed consolidated financial statements of Haymaker included elsewhere in this proxy statement/prospectus.
252
INFORMATION ABOUT HAYMAKER ACQUISITION CORP. 4
Unless the context otherwise requires, any reference in this section of this proxy statement/prospectus to “we,” “us” or “our” refers to Haymaker Acquisition Corp. 4(“SPAC” or “Haymaker”).
Overview
We are a blank check company incorporated as an exempted company under the laws of the Cayman Islands on March 7, 2023. On July 28, 2023, we consummated our IPO of 23,000,000 Units, including 3,000,000 Option Units issued pursuant to the full exercise of the Over-Allotment Option. Each Unit consists of one SPAC Class A Ordinary Share and one-half of one public warrant, with each whole public warrant entitling the holder thereof to purchase one SPAC Class A Ordinary Share for $11.50 per share. The units were sold at a price of $10.00 per unit, generating gross proceeds of $230,000,000.
Simultaneously with the closing of the IPO, we sold an aggregate of 797,600 private placement units to our Sponsor, including 30,000 private placement units issued in connection with the full exercise of the over-allotment option, at a purchase price of $10.00 per private placement unit, generating gross proceeds of $7,976,000. The private placement units are identical to the units sold in the IPO, except as otherwise discussed herein. A total of $232,300,000, comprised of $226,000,000 of the proceeds from the IPO (which amount includes $8,650,000 of the underwriter’s deferred discount) and $6,300,000 of the proceeds of the private placement, was placed in the Trust Account.
Haymaker Sponsor IV LLC, our Sponsor, is a special-purpose limited liability company formed to sponsor special purpose acquisition companies. The Sponsor’s business consists solely of organizing, financing, and supporting Haymaker Acquisition Corp. 4 in connection with the identification, evaluation, and consummation of an initial business combination. The Sponsor is affiliated with Mistral Equity Partners, a private equity investment firm focused on consumer and consumer-related products and services businesses. Through this affiliation, the Sponsor relies on the experience and resources of Haymaker’s management team in sourcing and evaluating potential business combination opportunities.
Initial Business Combination
The NYSE rules require that we must complete one or more business combinations having an aggregate fair market value of at least 80% of the assets held in the Trust Account (excluding the amount of any deferred underwriting commissions and taxes payable on the income earned on the Trust Account).
Redemption Rights for Holders of Public Shares
We are providing our Public Shareholders with the opportunity to elect to redeem their Public Shares for cash equal to the aggregate amount then on deposit in the Trust Account, calculated as of two business days prior to the consummation of the Business Combination, including interest earned on the Trust Account (such interest shall be net of taxes payable) and not previously released to us to pay our taxes, divided by the number of then-issued and outstanding public shares, upon the consummation of the Business Combination subject to the limitations described herein including provided that the SPAC may only repurchase public shares so long as the SPAC’s net tangible assets are at least US$5,000,001 immediately prior to or upon consummation of the Business Combination. As of the record date, the amount in the Trust Account, including interest not previously released to us to pay our taxes, was $[•]. Our Sponsor, officers and directors have agreed to waive their redemption rights with respect to the SPAC Founder Shares and any Public Shares they may hold in connection with the consummation of the Business Combination. The SPAC Founder Shares will be excluded from the pro rata calculation used to determine the per share redemption price applicable to Public Shares that are redeemed.
Submission of Initial Business Combination to a Shareholder Vote
The Shareholders’ Meeting to which this proxy statement/prospectus relates is being held to solicit your approval of, among other things, the Business Combination, which would constitute an Initial Business Combination under the terms of the Existing Organizational Documents. Unlike many other blank check companies, Public Shareholders are not required to vote against the Business Combination in order to exercise
253
their redemption rights. If the Business Combination is not consummated, then Public Shareholders electing to exercise their redemption rights will not be entitled to receive such payments. Our Sponsor, directors and officers have agreed to vote any SPAC Class A Ordinary Shares and SPAC Class B Ordinary Shares owned by them in favor of the Business Combination.
Limitation on Redemption Rights
Notwithstanding the foregoing, the Existing Organizational Documents provide that a Public Shareholder, together with any affiliate of such shareholder or any other person with whom such shareholder is acting in concert or as a “group” (as defined under Section 13(d)(3) of the Exchange Act), will be restricted from seeking redemptions with respect to more than an aggregate of 15% of the SPAC Class A Ordinary Shares included in the units sold in the IPO.
Employees
SPAC currently has one officer, Christopher Bradley. Officers of SPAC are not obligated to devote any specific number of hours to our matters but they intend to devote as much of their time as they deem necessary to our affairs until we have completed our Initial Business Combination. The amount of time that they will devote in any time period will vary based on whether a target business has been selected for our Initial Business Combination and the stage of the Business Combination process we are in.
Management
Executive Officers and Directors
Our current executive officers and directors are set forth below:
|
Name
|
| |
Age
|
| |
Position
|
| |||
| Christopher Bradley* | | | | | 47 | | | | Chief Executive Officer, Chief Financial Officer, Secretary, Class III Director and Chairman | |
| Andrew R. Heyer* | | | | | 67 | | | | Vice President | |
| Brian Shimko(1)(2)(3) | | | | | 39 | | | | Class I Director | |
| Roger Meltzer(1)(2)(3) | | | | | 74 | | | | Class II Director | |
| Walter F. McLallen(1)(2)(3) | | | | | 59 | | | | Class II Director | |
*
Denotes an executive officer.
(1)
Member of the Audit Committee
(2)
Member of the Compensation Committee
(3)
Member of the Nominating and Corporate Governance Committee
Christopher Bradley, our Chief Financial Officer since March 2023 and Secretary since June 2023, and Director, Chairman and Chief Executive Officer since November 2024, brings over 20 years of investing experience spanning venture capital, private equity, and public companies. Mr. Bradley is a Managing Director at Mistral Equity Partners, a consumer and retail private equity fund, where he has been since 2008. He currently serves as the Chief Executive Officer and a director of The Beacon Consumer Incubator Fund, a venture capital fund that invests in consumer technology companies, a role he has held since he founded the fund in 2016. In addition, Mr. Bradley currently serves on the boards of Roth CH Acquisition Co. (formerly known as TKB Critical Technologies 1) a blank check company (OTC:USCTF), since June 2023, Insomnia Cookies Holdings, LLC, a retailer of desserts open primarily in the evening and nighttime, since July 2024, on the advisory board of Carnegie Park Capital, a multi-strategy private and public investment fund, since 2023, and on the board of CSLM Digital Acquisition Corp III, Ltd. since August 2025. Previously, he served as the Chief Financial Officer and Secretary of Tastemaker Acquisition Corp., a special purpose acquisition company, from January 2021 to July 2023. He served as the Chief Financial Officer of Haymaker Acquisition Corp. III, a special purpose acquisition company, from March 2021 to May 2022, where he led the deal sourcing, negotiation, structuring, and diligence for its merger with BioTE
254
Holdings, LLC, which has become biote Corp. (NASDAQ:BTMD), after which he served as biote’s Strategic Advisor until September 2023. From 2019 until its business combination in December of 2020, Mr. Bradley served as the Chief Financial Officer of Haymaker Acquisition Corp. II, a special purpose acquisition company. As with Haymaker Acquisition Corp. III, Mr. Bradley led the deal sourcing, negotiation, and structuring of Haymaker Acquisition Corp. II’s merger with ARKO Holdings Ltd. (NASDAQ:ARKO), the nation’s sixth largest chain of convenience stores. From 2017 until its business combination in March 2019, he served as the CFO of Haymaker Acquisition Corp.I, a special purpose acquisition company, and, as with Haymaker Acquisition Corp. II and III, led that entity’s merger with OneSpaWorld Holdings Ltd. (NASDAQ: OSW), the world’s largest operator of spas on cruise ships and at destination resorts. From 2020 to October 2023 and from 2021 to September 2023, he served on the advisory boards of Coliseum Acquisition Corp. and Growth for Good Acquisition Corp (NASDAQ:GFGD), each of which was a blank check company. Prior to joining Mistral Equity Partners, Mr. Bradley served as an investment banker at Bank of America Securities from 2005 to 2006, a Manager in Burger King’s strategy group in 2004, and a Manager at PricewaterhouseCoopers, management consulting practice from 1999 to 2004. Mr. Bradley previously served on the board of directors of Creminelli Fine Meats, LLC, a privately held premium-priced charcuterie wholesaler, from 2016 to 2020; The Lovesac Company, Inc. (NASDAQ:LOVE), a direct to consumer furniture retailer, from 2010 to 2019; Country Pure Foods, Inc. a wholesaler of packaged juice products, from 2010 to 2014; XWELL, Inc. (NASDAQ:XWEL), formerly Xpress Spa Group, Inc., from 2012 to 2014; and Jamba, Inc., formerly Jamba Juice, Inc. (NASDAQ:JMBA), from 2009 to 2013. Mr. Bradley earned an A.B. from the University of Chicago and an M.B.A. from Harvard Business School. Mr. Bradley is qualified to serve as our Chairman due to his extensive board service on both public and private company boards and tenure as the Chief Financial Officer of several publicly traded companies.
Mr. Bradley has served as an officer, director, or advisor of other SPACs. The extensions of time to complete a business combination and the related public-share redemptions, if any, associated with those SPACs are summarized below. Roth CH Acquisition Co. extended its deadline to complete a business combination on January 27, 2023 and approximately 60% of public shareholders redeemed their shares in connection with such extension; on June 28, 2023, the company further extended the deadline and approximately 42% of the remaining public stockholders redeemed. Tastemaker Acquisition Corp. extended its deadline to complete a business combination on December 15, 2022 and approximately 71% of public stockholders redeemed their shares in connection with the extension; the company further extended the deadline on July 17, 2023 and approximately 10% of remaining shareholders redeemed. Tastemaker Acquisition Corp. extended the deadline for a third time on January 5, 2024, where approximately 6% of remaining shareholders redeemed. Coliseum Acquisition Corp. extended its deadline to complete a business combination on June 20, 2023, where approximately 48% of shareholders redeemed their shares; the company further extended the deadline on November 27, 2023, where approximately 31% of remaining shareholders redeemed. Coliseum Acquisition Corp. passed a third extension on September 20, 2024, where 16% of remaining shareholders redeemed. Growth for Good Acquisition Corp extended its deadline to complete a business combination on June 9, 2023. The other SPACs for which Mr. Bradley served as a director, including CSLM Digital Acquisition Corp III, Ltd., Haymaker Acquisition Corp. I, Haymaker Acquisition Corp. II and Haymaker Acquisition Corp. III, did not extend the deadline by which they must complete an initial business combination.
Andrew R. Heyer, our Vice President since November 2024, who served as our Chief Executive Officer and Chairman of the Board from June 2023 until November 2024, is a finance professional with over 40 years of experience investing in the consumer and consumer-related products and services industries, as well as a senior banker in leveraged finance during which time his clients included many large private equity firms. Mr. Heyer served as President and Director of Haymaker Acquisition Corp. III until it completed its Business Combination in May 2022 with BioTE Holdings, LLC, which has become biote Corp. (NASDAQ:BTMD). Since this Business Combination, he has remained on the biote board of directors. Mr. Heyer served as President and Director of Haymaker Acquisition Corp. II until it completed its Business Combination in December 2020 with GPM Investments, LLC and ARKO Holdings Ltd. (NASDAQ:ARKO), and has since remained on its board. Mr. Heyer was President and Director of Haymaker Acquisition Corp. I until it completed its Business Combination with OneSpaWorld Holdings Ltd. (NASDAQ: OSW), in March 2019, and has since remained on its board. Currently, Mr. Heyer serves as the Chief Executive Officer and Founder of Mistral, a private equity fund manager founded in 2007 that invests in the consumer industry. Prior to founding Mistral in 2007, from 2000 to 2007, Mr. Heyer served as a Founding Managing
255
Partner of Trimaran Capital Partners, a $1.3 billion private equity fund. Mr. Heyer was formerly a vice chairman of CIBC World Markets Corp. and a co-head of the CIBC Argosy Merchant Banking Funds from 1995 to 2001. Prior to joining CIBC World Markets Corp. in 1995, Mr. Heyer was a founder and Managing Director of The Argosy Group L.P. from 1990 to 1995. Before Argosy, from 1984 to 1990, Mr. Heyer was a Managing Director at Drexel Burnham Lambert Incorporated and, previous to that, he worked at Shearson/American Express. From 1993 through 2009, Mr. Heyer also served on the board of The Hain Celestial Group, Inc., a natural and organic food and products company, rejoining the board from 2012 to 2019. Since 2010, Mr. Heyer has served on the board of The Lovesac Company, Inc., a branded omni- channel retailer of technology-forward furniture. Mr. Heyer also served on the board of several private companies owned in whole or in part by Mistral, including Worldwise, Inc., a pet accessories business from 2011 to 2021. Mr. Heyer has also served on the board of Insomnia Cookies Holdings, LLC, a retailer of desserts open primarily in the evening and nighttime. In the past, Mr. Heyer has served as a director of XpresSpa Group, Inc. from 2016 to 2019 (NASDAQ:XWEL), Las Vegas Sands Corp., a casino company, from 2006 to 2008, El Pollo Loco Holdings, Inc., a casual Mexican restaurant, from 2005 to 2008, and Reddy Ice Holdings, Inc., a manufacturer of packaged ice products, from 2003 to 2006. From March 2021 until December 2022, he served on the board of AF Acquisition Corp. He also served on the board of Coliseum Acquisition Corp. (NASDAQ: MITA) from January 2021 to June 2023, and the board of Tastemaker Acquisition Corp. from January 2021 to July 2023. Mr. Heyer received his B.Sc. and M.B.A. from the Wharton School of the University of Pennsylvania, graduating magna cum laude. Mr. Heyer was named as a defendant in three class action derivative stockholder actions, which were consolidated into one action, in connection with The Hain Celestial Group that were filed in the Eastern District Court of New York in 2017, alleging, among other things, breach of fiduciary duty and violations of Sections 10(b) and 20(a) of the Exchange Act based on allegedly materially false or misleading statements and omissions in public statements, press releases and SEC filings. In November 2022, the assigned Magistrate issued a report and recommendation recommending dismissal with prejudice, to which plaintiffs filed objections and defendants countered. The case remains pending.
Mr. Heyer has served as an officer or director of SPACs. The extensions of time to complete a business combination and the related redemptions, if any, associated with those SPACs are summarized below. Tastemaker Acquisition Corp. extended its deadline to complete a business combination on December 15, 2022 and approximately 71% of public stockholders redeemed their shares in connection with the extension; the company further extended the deadline on July 17, 2023 and approximately 10% of remaining shareholders redeemed. Tastemaker Acquisition Corp. extended the deadline for a third time on January 5, 2024, where approximately 6% of remaining shareholders redeemed. AF Acquisition Corp. extended its deadline to complete a business combination on December 19, 2022; on that same date, the company’s board determined to redeem 100% of the public shares and dissolve. Coliseum Acquisition Corp. extended its deadline to complete a business combination on June 20, 2023, where approximately 48% of shareholders redeemed their shares; the company further extended the deadline on November 27, 2023, where approximately 31% of remaining shareholders redeemed. Coliseum Acquisition Corp. passed a third extension on September 20, 2024, where 16% of remaining shareholders redeemed. The other SPACs for which Mr. Heyer served as a director, including Haymaker Acquisition Corp. I, Haymaker Acquisition Corp. II and Haymaker Acquisition Corp. III, did not extend the deadline by which they must complete an initial business combination.
Brian Shimko, who has served as one of our directors since July 2023, has served as a General Partner at Maywic Select Investments since 2017 as well as principal of Comm Investments, a diversified investment firm he founded, since 2016. Mr. Shimko has over 15 years of experience investing in acquisition candidates, completing due diligence, financial modeling, and deal structuring. Also, his experience spans evaluating, executing and monitoring public, private, and venture capital investments. He has served on the board of Hungry Harvest Inc., a privately held food distribution company, since 2024, Fortis Security Products, LLC, a privately held banking infrastructure company, since 2018, and Lake Ridge Academy, a private school located in North Ridgeville, Ohio, since 2017. Previously, Mr. Shimko served as the director of The Sill, a private company, from 2023 to 2024 and as the Senior Vice President of Haymaker Acquisition Corp. III from 2021 to 2022. Prior to Maywic, Mr. Shimko served as a Manager of Merger and Acquisitions at EY from 2016 to 2017 and held various financial analysis positions at General Electric (NYSE: GE) from 2007 to 2016. Mr. Shimko received his B.A. from Fordham University and his M.B.A. from the University of Michigan. Mr. Shimko is qualified to serve as a director due to his extensive investment, due diligence, financial modeling,
256
and deal structuring experience. Mr. Shimko served as a director of Haymaker Acquisition Corp. III, which did not extend the deadline by which it must complete an initial business combination.
Roger Meltzer, Esq., who has served as one of our directors since July 2023, practiced law at DLA Piper LLP since 2007 and has held various roles: Global Co-Chairman (2015 through 2020), and currently as Chairman Emeritus; Americas Co-Chairman (2013 through 2020); Member, Office of the Chair (2011 through 2020); Member, Global Board (2008 through 2020); Co-Chairman, U.S. Executive Committee (2013 through 2020); Member, U.S. Executive Committee (2007 through 2020); and Global Co-Chairman, Corporate Finance Practice (2007 through 2015). Prior to joining DLA Piper LLP, Mr. Meltzer practiced law at Cahill Gordon & Reindel LLP from 1977 to 2007 where he was a member of the Executive Committee from 1987 through 2007, Co-Administrative Partner and Hiring Partner from 1987 through 1999, and Partner from 1984 through 2007. Mr. Meltzer currently serves on the Advisory Board of Harvard Law School Center on the Legal Profession (May 2015 – Present); and the Board of Trustees, New York University Law School (September 2011 – Present); and previously served on the Corporate Advisory Board, John Hopkins, Carey Business School (January 2009 – December 2012). He has previously served on the board of directors of: Lionheart II Corp (March 2021 to May 2022), Lionheart III Corp (March 2021 to August 2022), Haymaker Acquisition Corp. III (February 2021 to July 2022), certain subsidiaries of Nordic Aviation Capital (December 2021 to April 2022), The Legal Aid Society (November 2013 to January 2020), The Hain Celestial Group, Inc. (December 2000 to February 2020), American Lawyer Media (January 2010 to July 2014) and The Coinmach Service Corporation (December 2009 to June 2013). Mr. Meltzer has also received several awards and honors and has been actively involved in philanthropic activity throughout his career. In March 2023, Mr. Meltzer joined the board of directors of Haymaker Acquisition Corp. 4, a special purpose acquisition company focused on identifying and implementing value creation initiatives within the consumer and consumer-related products and services industries. In February 2021, Mr. Meltzer joined the board of directors of Ubicquia LLC, a smart solutions infrastructure company. In May 2022, Mr. Meltzer joined the board of directors of MSP Recovery, Inc. following its business combination with Lionheart Acquisition Corp. II. Mr. Meltzer also served on the board of directors of Lionheart IV Corp. In June 2022, Mr. Meltzer joined the board of directors of Aearo Holding LLC and affiliated entities. In August 2022, Mr. Meltzer joined the board of directors of Empatan Public Limited Company (“SMX”) following its business combination with Lionheart III Corp, Security Matters Limited and Aryeh Merger Sub Inc. In January 2023, Mr. Meltzer joined the board of directors of AID Holdings II (“Enlivant”), a senior living facility provider and portfolio company of TPG Capital L.P. In February 2023, Mr. Meltzer joined the board of directors of Klein Hersh, an executive recruitment firm that spans the life sciences continuum and healthcare industry. In April 2023, Mr. Meltzer joined the board of directors of Cyxtera Technologies, Inc., a company specializing in colocation and interconnection services, with a footprint of more than 60 data centers in over 30 markets. In May 2023, Mr. Meltzer joined the board of directors of John C. Heath, Attorney at Law PC d/b/a/ Lexington Law, an industry leader specializing in credit repair services. In August 2023, Mr. Meltzer joined the board of directors of Elixir, a subsidiary of Rite Aid, a leading pharmacy chain offering products for health and wellness. In November 2023, Mr. Meltzer joined the board of directors of SK Neptune Husky Intermediate I S.a.r.l. and related affiliates (“Heubach Group”), a leading producer of organic, inorganic and anti-corrosive pigments. In November 2023, Mr. Meltzer joined the board of directors of Careismatic Brands Inc., an innovative supplier of medical apparel and footwear. In November 2023, Mr. Meltzer joined the board of directors of Audacy Inc., a leading multi-platform audio content and entertainment company. In July 2024, Mr. Meltzer joined the board of directors of CQC Impact Investors LLC, an organization, along with related entities, developing and implementing carbon reduction and clean energy projects at scale, generating high-quality carbon credits with significant co-benefits for the poorest people across the world. In October 2024, Mr. Meltzer joined the board of directors of ATD New Holdings, Inc., parent company of American Tire Distributors, Inc., the largest tire distributor in the United States. Mr. Meltzer received a Juris Doctor degree in law from New York University School of Law and an A.B. from Harvard College. Mr. Meltzer is qualified to serve as a director due to his experience representing corporate clients on high-profile, complex, and cross-border matters and his leadership qualities. Mr. Meltzer was named as a defendant in three class action derivative stockholder actions, which were consolidated into one action, in connection with The Hain Celestial Group, filed in the Eastern District Court of New York in 2017, alleging, among other things, breach of fiduciary duty and violations of Sections 10(b) and 20(a) of the Exchange Act based on allegedly materially false or misleading statements and omissions in public statements, press releases and SEC filings. In November 2022, the assigned Magistrate
257
issued a report and recommendation recommending dismissal with prejudice, to which plaintiffs filed objections and defendants countered. The case remains pending.
Mr. Meltzer has served as a director of several SPACs. The extensions of time to complete a business combination and the related public-share redemptions, if any, associated with those SPACs are summarized below. Lionheart Acquisition Corp. II extended its deadline to complete a business combination on January 27, 2022, where approximately 37% of public shareholders redeemed their shares; the company further extended the deadline on May 27, 2022 and approximately 52% of remaining shareholders redeemed. The other SPACs for which Mr. Meltzer served as a director, including Lionheart III Corp, Lionheart IV Corp and Haymaker Acquisition Corp. III, did not extend the deadline by which they must complete an initial business combination.
Walter D. McLallen, who has served as one of our directors since July 2023, is a finance professional with over 30 years of leveraged finance, private equity, restructuring and operations experience. Mr. McLallen has been the Managing Member of Meritage Capital Advisors, an advisory boutique firm focused on debt and private equity transaction origination, structuring and consulting, since 2004. Mr. McLallen has extensive board and organizational experience and has served on numerous corporate and non-profit boards and committees, with a significant historical focus on consumer products-related companies. Mr. McLallen has served on the board of directors of The Lovesac Company, Inc. (NASDAQ:LOVE), a direct to consumer furniture retailer, from 2019. Mr. McLallen served as a director of publicly traded Centric Brands Inc. (NASDAQ: CTRC), a lifestyle brands collective in the branded and licensed apparel and accessories sectors, from 2016 to 2020, and AerCap Holdings N.V. (NYSE: AER), an aircraft leasing company, from 2015 to 2017. Since 2019, Mr. McLallen has served as a director of OneSpaWorld Holdings Ltd. (NASDAQ: OSW) and, from 2017 to 2019, he served as a director of Haymaker Acquisition Corp. II. He also served on the boards of several consumer-focused private companies, including Timeless Wine Company, the producer of consumer luxury wine brands Silver Oak, Twomey and OVID; Worldwise, a consumer branded pet products company; adMarketplace, a search engine advertiser; and Frontier Dermatology, a physician practice platform. Since 2014, Mr. McLallen has also been a Founder and Co-Chairman of Tomahawk Strategic Solutions, a law enforcement and corporate training and risk management company. From 2006 to 2015, he was Vice Chairman of Remington Outdoor Company, an outdoor consumer platform he co-founded with a major investment firm. Mr. McLallen was formerly with CIBC World Markets from 1995 to 2004, during which time he was a Managing Director, head of Debt Capital Markets and head of High Yield Distribution. Mr. McLallen started his career in the Mergers & Acquisitions Department of Drexel Burnham Lambert and was a founding member of The Argosy Group L.P. Mr. McLallen received a B.A. with a double major in Economics and Finance from the University of Illinois at Urbana-Champaign. Mr. McLallen is qualified to serve as a director due to his extensive investment, due diligence, financial modeling, and deal structuring experience, in addition to his experience serving on the boards of other publicly traded companies. Mr. McLallen served as a director of Haymaker Acquisition Corp . II, which did not extend the deadline by which it must complete an initial business combination.
Committees of the Board of Directors
We have three standing committees: an audit committee, a compensation committee and a nominating and corporate governance committee, each comprised of independent directors. Each committee operates under a charter that was approved by our Board and has the composition and responsibilities described below. The charter of each committee is available on our website.
Audit Committee
We established an audit committee of the Board of directors, which consists of three members. Messrs. Meltzer, McLallen and Shimko serve on the audit committee and Mr. Shimko serves as chair.
Each member of the audit committee is financially literate and our Board of directors has determined that Mr. Shimko qualifies as an “audit committee financial expert” as defined in applicable SEC rules and has accounting or related financial management expertise.
We adopted an audit committee charter, which details the purpose and principal functions of the audit committee, including:
258
•
assisting Board oversight of (1) the integrity of our financial statements, (2) our compliance with legal and regulatory requirements, (3) our independent auditor’s qualifications and independence and (4) the performance of our internal audit function and independent auditors;
•
the appointment, compensation, retention, replacement and oversight of the work of the independent auditors and any other independent registered public accounting firm engaged by us;
•
pre-approving all audit and non-audit services to be provided by the independent auditors or any other registered public accounting firm engaged by us and establishing pre-approval policies and procedures;
•
reviewing and discussing with the independent auditors all relationships the auditors have with us in order to evaluate their continued independence;
•
setting clear hiring policies for employees or former employees of the independent auditors;
•
setting clear policies for audit partner rotation in compliance with applicable laws and regulations;
•
obtaining and reviewing a report, at least annually, from the independent auditors describing (1) the independent auditor’s internal quality-control procedures and (2) any material issues raised by the most recent internal quality-control review, or peer review, of the audit firm, or by any inquiry or investigation by governmental or professional authorities, within the preceding five years respecting one or more independent audits carried out by the firm and any steps taken to deal with such issues;
•
meeting to review and discuss our annual audited financial statements and quarterly financial statements with management and the independent auditor, including reviewing our specific disclosures under “Management’s Discussion and Analysis of Financial Condition and Results of Operations” in our Annual Report on Form 10-K;
•
reviewing and approving any related party transaction required to be disclosed pursuant to Item 404 of Regulation S-K promulgated by the SEC prior to us entering into such transaction; and
•
reviewing with management, the independent auditors, and our legal advisors, as appropriate, any legal, regulatory or compliance matters, including any correspondence with regulators or government agencies and any employee complaints or published reports that raise material issues regarding our financial statements or accounting policies and any significant changes in accounting standards or rules promulgated by the Financial Accounting Standards Board, the SEC or other regulatory authorities.
Compensation Committee
We established a compensation committee of the Board of directors, which consists of three members. Messrs. Meltzer, McLallen and Shimko serve on the compensation committee and Mr. McLallen serves as chair of the compensation committee. We adopted a compensation committee charter, which details the purpose and responsibility of the compensation committee, including:
•
reviewing and approving on an annual basis the corporate goals and objectives relevant to our Chief Executive Officer’s compensation, evaluating our Chief Executive Officer’s performance in light of such goals and objectives and determining and approving the remuneration (if any) of our Chief Executive Officer based on such evaluation;
•
reviewing and making recommendations to our Board of directors with respect to the compensation and any incentive-compensation and equity-based plans that are subject to Board approval of all of our other officers;
•
reviewing our executive compensation policies and plans;
•
implementing and administering our incentive compensation equity-based remuneration plans;
•
assisting management in complying with our proxy statement and annual report disclosure requirements;
•
approving all special perquisites, special cash payments and other special compensation and benefit arrangements for our officers and employees;
259
•
producing a report on executive compensation to be included in our annual proxy statement; and
•
reviewing, evaluating and recommending changes, if appropriate, to the remuneration for directors.
The charter also provides that the compensation committee may, in its sole discretion, retain or obtain the advice of a compensation consultant, independent legal counsel or other adviser and will be directly responsible for the appointment, compensation and oversight of the work of any such adviser. However, before engaging or receiving advice from a compensation consultant, external legal counsel or any other adviser, the compensation committee will consider the independence of each such adviser, including the factors required by NYSE and the SEC.
Nominating and Corporate Governance Committee
We established a nominating and corporate governance committee of the Board of directors, which consists of three members. Messrs. Meltzer, McLallen and Shimko serve on the nominating and corporate governance committee and Mr. Meltzer serves as chair of the nominating and corporate governance committee. We adopted a nominating and corporate governance committee charter, which details the purpose and responsibilities of the nominating and corporate governance committee, including:
•
identifying, screening and reviewing individuals qualified to serve as directors, consistent with criteria approved by the Board, and recommending to the Board of directors candidates for nomination for appointment at the annual general meeting or to fill vacancies on the Board of directors;
•
developing and recommending to the Board of directors and overseeing implementation of our corporate governance guidelines;
•
coordinating and overseeing the annual self-evaluation of the Board of directors, its committees, individual directors and management in the governance of the Company; and
•
reviewing on a regular basis our overall corporate governance and recommending improvements as and when necessary.
The charter also provides that the nominating and corporate governance committee may, in their sole discretion, retain or obtain the advice of, and terminate, any search firm to be used to identify director candidates, and will be directly responsible for approving the search firm’s fees and other retention terms.
We have not formally established any specific, minimum qualifications that must be met or skills that are necessary for directors to possess. In general, in identifying and evaluating nominees for director, the Board of directors considers educational background, diversity of professional experience, knowledge of our business, integrity, professional reputation, independence, wisdom, and the ability to represent the best interests of our shareholders.
Code of Ethics
We adopted a Code of Ethics applicable to our directors, officers and employees. We filed a copy of our form of Code of Ethics as an exhibit to our IPO registration statement. You are able to review these documents by accessing our public filings at the SEC’s website at www.sec.gov. In addition, a copy of the Code of Ethics will be provided without charge upon request from us. See “Where You Can Find Additional Information.” We intend to disclose any amendments to or waivers of certain provisions of our Code of Ethics on our website.
Communications with the Board of Directors
Any shareholder or other interested party who wishes to communicate directly with the Board or any of its members may do so by writing to: the Directors, c/o Haymaker Acquisition Corp. 4, c/o 501 Madison Avenue, Floor 5, New York, NY 10022, Attn: Secretary. The mailing envelope should clearly indicate whether the communication is intended for the Board as a group, the non-management directors or a specific director.
260
Insider Trading Policy
Our insider trading policy, which is reasonably designed to promote compliance with insider trading laws, rules and regulations and applicable listing standards, (1) governs the purchase, sale and/or other disposition of the Company’s securities by directors, officers, employees of the Company and the Company itself, and (2) prohibits our directors and certain employees, including all of our executive officers, from engaging in hedging transactions with respect to our securities, including entering into options, warrants, puts, calls or similar instruments or selling our securities short.
Fiduciary Duties of Haymaker’s Directors and Officers
Below is a table summarizing the entities to which our officers and directors currently have fiduciary duties, contractual obligations or other material management relationships. The fiduciary duties owed by such individuals are prescribed by applicable law based on the jurisdiction of such entity’s incorporation, formation or organization.
|
Individual
|
| |
Entity
|
| |
Affiliation
|
|
| Christopher Bradley | | | Mistral Equity Partners | | | Managing Director | |
| | | |
The Beacon Consumer Incubator Fund
|
| | Chief Executive Officer, Director | |
| | | | Roth CH Acquisition Co. | | | Director | |
| | | | Insomnia Cookies Holdings, LLC | | | Director | |
| | | | Carnegie Park Capital | | | Advisory Board Membeer | |
| | | | CSLM Digital Acquisition Corp III, Ltd. | | | Director | |
| Andrew R. Heyer | | | ARKO Holdings Ltd. | | | Director | |
| | | | biote Corp. | | | Director | |
| | | | OneSpaWorld Holdings Ltd. | | | Director | |
| | | | The Lovesac Company, Inc. | | | Director | |
| | | |
Mistral Equity Partners Officer, Founder
|
| | Chief Executive | |
| Brian Shimko | | | Maywic Select Investments | | | General Partner | |
| | | | Hungry Harvest Inc. | | | Director | |
| | | | Fortis Security Products, LLC | | | Director | |
| | | | Lake Ridge Academy | | | Director | |
| Roger Meltzer | | | New York University Law School | | | Board of Trustees | |
| | | | Ubicquia LLC | | | Director | |
| | | | MSP Recovery, Inc. | | | Director | |
| | | | Aearo Holding LLC | | | Director | |
| | | | Empatan Public Limited Company | | | Director | |
| | | | AID Holdings II | | | Director | |
| | | | Klein Hersh | | | Director | |
| | | | Cyxtera Technologies, Inc | | | Director | |
| | | | John C. Heath, Attorney at Law PC d/b/a/ Lexington Law | | | Director | |
| | | | Elixir | | | Director | |
| | | | SK Neptune Husky Intermediate I S.a.r.l. and related affiliates | | | Director | |
| | | | Careismatic Brands Inc. | | | Director | |
| | | | Audacy Inc. | | | Director | |
| | | | CQC Impact Investors LLC | | | Director | |
| | | | ATD New Holdings, Inc. | | | Director | |
261
|
Individual
|
| |
Entity
|
| |
Affiliation
|
|
| Walter F. McLallen | | | Meritage Capital Advisors | | | Managing Member | |
| | | | The Lovesac Company, Inc. | | | Director | |
| | | | OneSpaWorld Holdings Ltd. | | | Director | |
| | | | Tomahawk Strategic Solutions | | | Founder and Co-Chairman | |
262
EXECUTIVE COMPENSATION
Haymaker
None of our officers or directors have received or, prior to our initial business combination, will receive any cash compensation for services rendered to us. Commencing on the date that our securities are first listed on NYSE through the earlier of consummation of our initial business combination and our liquidation, we will reimburse (i) an affiliate of Andrew Heyer, our Vice President, for office space, utilities and secretarial and administrative services provided to us in the amount of $20,000 per month and (ii) an affiliate of our Chief Financial Officer for advisory services provided to us in the amount of $20,000 per month. In addition, our Sponsor, officers and directors, or any of their respective affiliates, will be reimbursed for any out-of-pocket expenses incurred in connection with activities on our behalf such as identifying potential target businesses and performing due diligence on suitable initial business combinations. Our audit committee will review on a quarterly basis all payments that were made to our Sponsor, officers, directors or our or any of their affiliates.
After the completion of our initial business combination, directors or members of our management team who remain with us may be paid consulting or management fees or other compensation from the combined company. Additionally, certain directors may receive additional compensation in the form of equity interests of the Sponsor for their services. All compensation will be fully disclosed to shareholders, to the extent then known, in the tender offer materials or proxy solicitation materials furnished to our shareholders in connection with a proposed initial business combination. It is unlikely the amount of such compensation will be known at the time, because the directors of the post-combination business will be responsible for determining executive officer and director compensation. Any compensation to be paid to our officers after the completion of our initial business combination will be determined by a compensation committee constituted solely by independent directors.
We are not party to any agreements with our executive officers and directors that provide for benefits upon termination of employment.
Suncrete
Unless otherwise specified or the context otherwise requires, all references to “Suncrete,” “we,” “our,” “us” and “our company” in this section refer to Suncrete and its subsidiaries prior to the consummation of the Business Combination, and to New Suncrete and its subsidiaries following the consummation of the Business Combination.
We are an “emerging growth company,” as defined in the JOBS Act. As such, we have opted to comply with the scaled executive compensation disclosure rules applicable to emerging growth companies, which provide certain exemptions from various reporting requirements that are applicable to other public companies. This section discusses the material elements of compensation awarded to, earned by or paid to our principal executive officer and our two most highly compensated executive officers (other than our principal executive officer). These individuals are referred to as our “named executive officers.” Because we only had one executive officer that served during the fiscal year ended December 31, 2025 other than our principal executive officer, our named executive officers for the fiscal year ended December 31, 2025 were:
•
Randall Edgar, Chief Executive Officer
•
Tommy Wentroth, Chief Financial Officer
This section provides an overview of Suncrete’s executive compensation arrangements with its named executive officers, including a narrative description of the material factors necessary to understand the information disclosed in the summary compensation table below. This section may contain forward-looking statements that are based on Suncrete’s current plans, considerations, expectations and determinations regarding future compensation programs. Actual compensation programs adopted following the completion of the Business Combination may differ materially from the currently planned programs summarized in this discussion.
263
Summary Compensation Table
The following table presents summary information regarding the total compensation for services rendered in all capacities that was awarded to, earned by, or paid to our named executive officers for the fiscal year ended December 31, 2025.
|
Name and Position
|
| |
Fiscal Year
|
| |
Salary
($) |
| |
Bonus
($)(1) |
| |
Stock
Awards ($) |
| |
All Other
Compensation ($) |
| |
Total
($) |
| ||||||||||||||||||
|
Randall Edgar,
Chief Executive Officer |
| | | | 2025 | | | | | | 360,780 | | | | | | — | | | | | | — | | | | | | — | | | | | | 360,780 | | |
|
Tommy Wentroth,
Chief Financial Officer |
| | | | 2025 | | | | | | 216,934 | | | | | | 180,873 | | | | | | — | | | | | | — | | | | | | 397,807 | | |
(1)
The amounts presented represent discretionary bonuses paid for contributions to our performance.
Narrative Disclosure to Summary Compensation Table
Base Salaries
Our named executive officers receive a base salary to provide a fixed component of compensation reflecting the executive’s skill set, experience, role, and responsibilities. Mr. Edgar’s annual base salary for 2025 was $360,780 and Mr. Wentroth’s annual base salary for 2025 was $216,934.
Annual Bonuses
We offer our named executive officers the opportunity to earn discretionary cash bonuses based upon individual performance. As described above in the Summary Compensation Table in the column titled “Bonus,” Mr. Wentroth received a discretionary cash bonus equal to $180,873 with respect to his service during 2025.
Employment Agreements
We currently do not have employment agreements or offer letters with any of our named executive officers. All of our named executive officers are employed on an at-will basis, with no fixed term of employment.
Equity Incentive Plan
Following the consummation of the Business Combination and assuming the approval of the Condition Precedent Proposals by the requisite Haymaker shareholders, the 2026 Plan will be available on a go-forward basis. We expect that the 2026 Plan will serve as an important part of our executive compensation program following the consummation of the Business Combination. For a description of the 2026 Plan, see “Shareholder Proposal No. 6 — The 2026 Plan Proposal” included elsewhere in this proxy statement/prospectus.
Outstanding Equity Awards at Fiscal 2025 Year-End
None.
Non-Employee Director Compensation Program
Suncrete has not adopted a formal policy or plan to compensate Suncrete’s directors. Mr. Edgar currently serves as a member of Suncrete’s board of directors and received no additional compensation for his service as a member of Suncrete’s board of directors. See the section titled “Executive Compensation — Summary Compensation Table” for more information about Mr. Edgar’s compensation for the fiscal year ended December 31, 2025.
264
The New Suncrete Board expects to adopt a non-employee director compensation program (the “Director Compensation Policy”), which will become effective in connection with the completion of the Business Combination. The Director Compensation Policy will be designed to align compensation with New Suncrete’s business objectives and the creation of stockholder value, while enabling New Suncrete to attract, retain, incentivize and reward non-employee directors who contribute to the long-term success of New Suncrete. The Director Compensation Policy is expected to provide for an annual cash retainer for all non-employee directors, in addition to equity grants determined by the compensation committee and reimbursement for reasonable expenses incurred in connection with attending board and committee meetings. The board of directors of New Suncrete expects to review non-employee director compensation periodically to ensure that non-employee director compensation remains competitive such that New Suncrete is able to recruit and retain qualified non-employee directors. The amount and form of such compensation has not yet been determined.
In addition to any compensation received under the Director Compensation Policy, pursuant to the Business Combination Agreement, Mr. Heyer shall be entitled to receive 200,000 restricted stock units (“RSUs”), on the Closing Date. Such RSUs will vest one-half on each of the first two anniversaries of the date of grant, subject to continued service as a director on the New Suncrete Board.
Consulting Agreement
In lieu of serving as a member of the New Suncrete Board as originally contemplated by Business Combination Agreement, New Suncrete and Christopher Bradley expect to enter into a consulting agreement to be negotiated by the parties prior to the closing of the Business Combination (the “Consulting Agreement”), pursuant to which Mr. Bradley will serve as a consultant to New Suncrete. The term of the Consulting Agreement will expire at the second annual meeting of stockholders of New Suncrete following the closing of the Business Combination. As consideration for his services, Mr. Bradley will be entitled to receive a grant of 100,000 New Suncrete RSUs on the Closing Date. Such RSUs will vest one-half on each of the first two anniversaries of the date of grant, subject to continued service to New Suncrete. During the term of the Consulting Agreement, Mr. Bradley will be entitled to attend, as a non-voting observer, all meetings of the New Suncrete Board and any committees of the New Suncrete Board on which Andrew Heyer serves as a member. New Suncrete will also reimburse Mr. Bradley for certain expenses incurred in connection with his attendance at such meetings.
265
MANAGEMENT FOLLOWING THE BUSINESS COMBINATION
Unless the context otherwise requires, references in this section to “we,” “us,” “our” and the “Company” refer to Suncrete in the present tense or New Suncrete from and after the consummation of the Business Combination, as the context requires.
The executive officers of New Suncrete following the Business Combination are expected to be the same as Suncrete’s current executive officers.
Upon consummation of the Business Combination, New Suncrete’s Board will be comprised of seven (7) members. The designees will be assigned to classes of the New Suncrete Board. Each director will hold office until his term expires at the next annual meeting of stockholders for such director’s class or until his death, resignation, removal or the earlier termination of his term of office. Each of Haymaker’s incumbent directors other than Andrew R. Heyer will resign from the Haymaker Board upon the closing of the Business Combination.
The following table lists the names, ages and positions of the individuals who are expected to serve as directors and executive officers of New Suncrete upon consummation of the Business Combination:
|
Name
|
| |
Age
|
| |
Position
|
|
| Executive Officers | | | | | | | |
| Randall Edgar | | | 69 | | |
Chief Executive Officer and Director
|
|
| Tommy Wentroth | | | 44 | | | Chief Financial Officer | |
| Non-Employee Directors | | | | | | | |
| Ned N. Fleming, III | | | 65 | | | Executive Chairman | |
| Andrew R. Heyer | | | 68 | | | Director | |
| William Holden | | | 74 | | | Director | |
| Bretton Johnston | | | 64 | | | Director | |
| Mark R. Matteson | | | 62 | | | Director | |
| David Rees-Jones | | | 33 | | | Director | |
Executive Officers
Randall Edgar will serve as the Chief Executive Officer of New Suncrete and a member of the New Suncrete Board. Mr. Edgar has served as the Chief Executive Officer of Suncrete since its original founding as Eagle Redi-Mix Concrete, LLC in 2008. He brings over 30 years of experience in the concrete industry plus additional experience in the accounting industry. Prior to founding Eagle Redi-Mix Concrete, LLC in 2008, Mr. Edgar joined Mexican cement producer Grupo Cementos de Chihuahua (“GCC”) in 2006 as President after GCC acquired his previous company Mid-Continent Concrete, where he had served as Vice President. Prior to entering the concrete industry, he was a Certified Public Accountant at KPMG. Mr. Edgar earned a Bachelor of Science in Business Administration in Accounting from the University of Tulsa.
Tommy Wentroth will serve as the Chief Financial Officer of New Suncrete. Mr. Wentroth has served as the Chief Financial Officer of Suncrete since 2015 where he has overseen all accounting, human resources and safety and information technology departments within the company. Previously, Mr. Wentroth spent over eight years in public accounting where he served as an Audit Manager at Stanfield & O’Dell, PC, Audit Manager at Curzon, Cumbey & Kunkel, PLLC, and Staff Accountant at Sartain Fischbein & Co. He earned a Bachelor of Science in Accounting and a Bachelor of Science in Management Information Systems from Oklahoma State University and is a licensed Certified Public Accountant.
Non-Executive Directors
Ned N. Fleming, III will be a member of the New Suncrete Board and will serve as Executive Chairman of the New Suncrete Board. He has served as Managing Partner of SunTx Capital Partners since 2001 and
266
also serves as Executive Chairman of Construction Partners, Inc. (NASDAQ: ROAD) and chairman of the board of directors of Patrons Holdings, Inc., Blackberry Patch, Inc., Anchor Partners, LLC, Cone Machinery Holdings, LLC and RB Fire United, LLC. Mr. Fleming previously served as a member of the board of directors of Big Outdoor Holdings, LLC, Veritex Holdings, Inc., a publicly traded bank holding company, DF&R Restaurants, Inc., a formerly publicly traded restaurant operator, and Spinnaker Industries, Inc., a publicly traded materials manufacturing company. Prior to co-founding SunTx Capital Partners in 2001, Mr. Fleming served as President and Chief Operating Officer of Spinnaker Industries, Inc. until its sale in 1999. Prior to that, Mr. Fleming worked at a Dallas-based private investment firm, where he led acquisitions in the food and beverage and defense industries. Mr. Fleming received a Master of Business Administration with distinction from Harvard Business School and a Bachelor of Arts in Political Science from Stanford University. Mr. Fleming has significant knowledge of us and our industry, which we believe makes him well-qualified to serve as a director of our Company.
Mark R. Matteson will be a member of the New Suncrete Board. Since 2001, he has been a partner of SunTx Capital Partners. Prior to co-founding SunTx Capital Partners in 2001, Mr. Matteson was Vice President of Corporate Development of Spinnaker Industries, Inc., a publicly traded materials manufacturing company, until its sale in 1999. He currently serves as a member of the board of directors of Construction Partners, Inc. (NASDAQ: ROAD) and Anchor Partners, LLC. Mr. Matteson received a Master of Business Administration from Georgetown University and a Bachelor of Arts in Foreign Service and International Politics from The Pennsylvania State University. Mr. Matteson has significant knowledge of us and our industry, which we believe makes him well-qualified to serve as a director of our Company.
Bretton Johnston will be a member of the New Suncrete Board. Mr. Johnston is currently the President and founder of Maverick Special Investments, Inc. (“Maverick”), where he has supported businesses across industries, particularly those involving physical assets, infrastructure, and development since October 1999. Prior to founding Maverick, Mr. Johnston was Vice President and General Manager of the Texas Midwest Division for Arvida Company, a residential and commercial development firm formerly owned by The Walt Disney Company from January 1988 to November 1996. He also previously served as Chief Executive Officer of The Cliffs Communities, a collection of luxury residential golf communities, and Chief Executive Officer of London Broadcasting Company, a Texas-based television broadcasting company. Mr. Johnston currently serves as chairman of the board of directors for Epoch Solutions Group LLC, a company focused on geospatial software solutions for utilities and infrastructure operators. He is also a board member of Blackberry Patch, Inc., a specialty foods company and previously served as a board member of Big Outdoor Holdings LLC, a national outdoor advertising firm. Mr. Johnston has also contributed to academic and professional development initiatives through his past service on the Texas A&M Master of Land and Property Development Advisory Board, and he earned a Bachelor of Science degree from the University of Texas at Austin.
William Holden will be a member of the New Suncrete Board and brings over 30 years of construction materials experience in aggregates, ready-mix, masonry products and building materials. Mr. Holden currently serves as the chair of the board of directors at CarbonCure Technologies (“CarbonCure”), where he previously served as chair of CarbonCure’s Industry Advisory Council until July 2025. He also currently serves as a board member of The Concrete Industry Management Program. He previously served as the President of Block USA, one of the leading concrete masonry producers in the country from January 2002 to June 2011, and as Vice President and later President of Couch USA, a major producer of ready-mix, block and building materials serving the southeast U.S from 1989 to 2000. Additionally, Mr. Holden was formerly Chairman of the Board of the National Concrete Masonry Association (NCMA) and Alabama Concrete Industries Association, and Chairman of the NCMA’s Long Range Planning Committee. Mr. Holden earned his Bachelor of Science in Business Administration from Oglethorpe University.
David Rees-Jones will be a member of the New Suncrete Board. He has served as President of Rees-Jones Holdings, the holding company for Chief Energy and Chief Partners since August 2022. In his current role, Mr. Rees-Jones oversees all aspects of the business including acquisitions, investments, financial management, and business strategy. Prior to his role as President, Mr. Rees-Jones served as Vice President of Chief Energy from June 2019 to August 2022. Prior to his role as Vice President, he held various positions in the oil and gas industry over a decade long career, primarily focusing on mineral and non-operated asset acquisitions. Mr. Rees-Jones serves on the board of the Rees-Jones Foundation and is involved with various
267
foundations and non-profits in the Dallas / Fort Worth area. Mr. Rees-Jones holds a B.B.A in Finance from Texas Christian University.
Andrew R. Heyer will be a member of the New Suncrete Board and is a finance professional with over 40 years of experience investing in the consumer and consumer-related products and services industries, as well as a senior banker in leveraged finance during which time his clients included many large private equity firms. Mr. Heyer served as President and Director of Haymaker Acquisition Corp. III until it completed its business combination in May 2022 with biote. Since this business combination he has remained on the biote board of directors. Mr. Heyer served as President and Director of Haymaker Acquisition Corp. II until it completed its business combination in December 2020 with GPM and ARKO (NASDAQ:ARKO), and has since remained on its board. Mr. Heyer was President and Director of Haymaker Acquisition Corp. I until it completed its business combination with OneSpaWorld, in March 2019, and has since remained on its board. Currently, Mr. Heyer serves as the Chief Executive Officer and Founder of Mistral, a private equity fund manager founded in 2007 that invests in the consumer industry. Prior to founding Mistral in 2007, from 2000 to 2007, Mr. Heyer served as a Founding Managing Partner of Trimaran Capital Partners, a $1.3 billion private equity fund. Mr. Heyer was formerly a vice chairman of CIBC World Markets Corp. and a co-head of the CIBC Argosy Merchant Banking Funds from 1995 to 2001. Prior to joining CIBC World Markets Corp. in 1995, Mr. Heyer was a founder and Managing Director of The Argosy Group L.P. from 1990 to 1995. Before Argosy, from 1984 to 1990, Mr. Heyer was a Managing Director at Drexel Burnham Lambert Incorporated and, previous to that, he worked at Shearson/American Express. From 1993 through 2009, Mr. Heyer also served on the board of The Hain Celestial Group, Inc., a natural and organic food and products company, rejoining the board from 2012 to 2019. Mr. Heyer also serves on the board of The Lovesac Company, Inc., a branded omni-channel retailer of technology-forward furniture, from 2010 to the present. Mr. Heyer also served on the board of several private companies owned in whole or in part by Mistral, including Worldwise, Inc., a pet accessories business from 2011 to 2021. Mr. Heyer has also served on the board of Insomnia Cookies Holdings, LLC, a retailer of desserts open primarily in the evening and nighttime. In the past, Mr. Heyer has served as a director of XpresSpa Group, Inc. from 2016 to 2019 (NASDAQ:XWEL), Las Vegas Sands Corp., a casino company, from 2006 to 2008, El Pollo Loco Holdings, Inc., a casual Mexican restaurant, from 2005 to 2008, and Reddy Ice Holdings, Inc., a manufacturer of packaged ice products, from 2003 to 2006. Mr. Heyer also served on the board of Coliseum Acquisition Corp. (NASDAQ: MITA) from January 2021 to June 2023, and the board of Tastemaker Acquisition Corp. from January 2021 to July 2023. From March 2021 until December 2022, he served on the board of AFAQ. Mr. Heyer was named as a defendant in three class action derivative stockholder actions, which were consolidated into one action, in connection with Hain Celestial Group filed in the Eastern District Court of New York in 2017, alleging, among other things, breach of fiduciary duty and violations of Sections 10(b) and 20(a) of the Exchange Act based on allegedly materially false or misleading statements and omissions in public statements, press releases and SEC filings. In November 2022, the assigned Magistrate issued a report and recommendation recommending dismissal with prejudice, to which plaintiffs filed objections and defendants countered. The case remains pending. We believe Mr. Heyer is qualified to serve as a director due to his extensive finance, investment and operations experience, particularly in the consumer and consumer-related products and services industries.
Family Relationships
Mr. Rees-Jones is Mr. Fleming’s son-in-law. Other than the relationship described in the preceding sentence, there are not expected to be any familial relationships among the New Suncrete directors and executive officers.
Arrangements for Election of Directors
Pursuant to the terms of the Business Combination Agreement, following the completion of the Business Combination, the New Suncrete Board will initially include (i) Mr. Edgar, the chief executive officer of Suncrete, (ii) at least two directors designated by Haymaker and (iii) up to four additional directors to be designated by Suncrete. Haymaker has designated Mr. Heyer as its director designee and has waived its right to designate a second director, and Suncrete has designated Messrs. Fleming, Matteson, Johnston, Holden and Rees-Jones as its director designees.
268
Corporate Governance
Composition of the Board of Directors
The business and affairs of New Suncrete will be managed under the direction of the New Suncrete Board. If the Proposed PubCo Organizational Documents are approved, following the completion of the Business Combination, the New Suncrete Board will be comprised of eight directors and will be divided into three classes with staggered three-year terms. At each annual meeting of stockholders, the successors to directors whose terms then expire will be elected to serve from the time of election and qualification until the third annual meeting following election. New Suncrete’s directors will be divided among the three classes as follows:
•
the Class I directors will be William Holden and Bretton Johnston, and their terms will expire at the first annual meeting of stockholders of New Suncrete following the closing of the Business Combination;
•
the Class II directors will be Andrew Heyer and Randall Edgar, and their terms will expire at the second annual meeting of stockholders of New Suncrete following the closing of the Business Combination; and
•
the Class III directors will be Ned N. Fleming, III, Mark R. Matteson and David Rees-Jones, and their terms will expire at the third annual meeting of stockholders of New Suncrete following the closing of the Business Combination.
At the first annual meeting of stockholders following the closing of the Business Combination, the initial term of office of the Class I directors shall expire and Class I directors shall be elected for a full term of three years. At the second annual meeting of stockholders following the closing of the Business Combination, the initial term of office of the Class II directors shall expire and Class II directors shall be elected for a full term of three years. At the third annual meeting of stockholders following the closing of the Business Combination, the initial term of office of the Class III directors shall expire and Class III directors shall be elected for a full term of three years. At each succeeding annual meeting of stockholders, directors shall be elected for a full term of three years to succeed the directors of the class whose terms expire at such annual meeting.
The Proposed PubCo Organizational Documents provide that only the New Suncrete Board can fill vacant directorships, including newly-created seats. Any additional directorships resulting from an increase in the authorized number of directors would be distributed pro rata among the three classes so that, as nearly as possible, each class would consist of one-third of the authorized number of directors.
Director Independence; Controlled Company Exemption
Because the SunTx Group will hold a majority of the voting power of the PubCo Common Stock outstanding following the completion of the Business Combination, New Suncrete will be a “controlled company” under Nasdaq listing rules. As a controlled company, New Suncrete will be exempt from certain Nasdaq governance requirements that would otherwise apply to the composition and function of the New Suncrete Board, and it intends to avail itself of such exemptions, in whole or in part, for so long as the SunTx Group continues to hold a majority of the outstanding shares of PubCo’s outstanding common stock. For example, New Suncrete will not be required to comply with certain rules that would otherwise require, among other things, (i) the New Suncrete Board to have a majority of independent directors, (ii) the compensation of New Suncrete’s executive officers to be determined by a majority of the independent directors or a committee of independent directors, and (iii) director nominees to be selected or recommended either by a majority of the independent directors or a committee of independent directors.
For at least some period following the closing of the Business Combination, New Suncrete intends to utilize all of the exemptions available to controlled companies. If at any time New Suncrete ceases to be a controlled company, New Suncrete will take all action necessary to comply with the listing rules of Nasdaq, including appointing a majority of independent directors to New Suncrete’s Board and ensuring New Suncrete’s compensation committee and nominating and corporate governance committee are each composed entirely of independent directors, subject to any permitted “phase-in” periods.
269
If New Suncrete ceases to be a “controlled company” and its shares continue to be listed on Nasdaq, New Suncrete will be required to comply with these standards and, depending on the board’s independence determination with respect to its then-current directors, New Suncrete may be required to add additional directors to its board in order to achieve such compliance within the applicable transition periods. Suncrete expects that the New Suncrete Board will determine that Bretton Johnston is an “independent director” as defined in the Nasdaq listing rules.
The Board’s Risk Oversight Role
Upon the consummation of the Business Combination, one of the key functions of the New Suncrete Board will be informed oversight of the post-combination company’s risk management process. The New Suncrete Board may in the future form a standing risk management committee; however, until any such committee is formed, the New Suncrete Board will administer this oversight function directly through the New Suncrete Board as a whole, as well as through various standing committees of the New Suncrete Board that address risks inherent in their respective areas of oversight. For example, New Suncrete’s audit committee will be responsible for overseeing the management of risks associated with New Suncrete’s financial reporting, accounting, and auditing matters, and New Suncrete’s compensation committee will oversee the management of risks associated with New Suncrete’s compensation policies and programs.
Committees of the Board of Directors
Upon the consummation of the Business Combination, the New Suncrete Board will establish an audit committee, a compensation committee and a nominating and corporate governance committee. The New Suncrete Board may establish other committees to facilitate the management of the New Suncrete’s business. Each committee of the New Suncrete Board will have a written charter approved by the New Suncrete Board. Upon the consummation of the Business Combination, copies of each charter will be posted on New Suncrete’s website. Members will serve on these committees until their resignation or until otherwise determined by the New Suncrete Board. The expected composition of each committee following the Business Combination is set forth below.
Audit Committee
Upon the consummation of the Business Combination, the members of New Suncrete’s audit committee are expected to be Bretton Johnston, Andrew R. Heyer and Mark R. Matteson, each of whom are “financially literate” as defined under Nasdaq listing rules and the rules and regulations of the SEC. Bretton Johnston is expected to be the chair of the audit committee. Mr. Heyer and Mr. Matteson each qualify as an “audit committee financial expert” within the meaning of SEC regulations and meets the financial sophistication requirements of Nasdaq. Suncrete expects that the New Suncrete Board will determine that Mr. Johnston is an “independent director” as defined in the Nasdaq listing standards and the rules and regulations of the SEC. Mr. Heyer and Mr. Matteson will not be considered independent directors under Nasdaq listing rules. Under applicable Nasdaq listing rules, New Suncrete will be permitted to “phase-in” compliance with the independence requirements for its audit committee. The phase-in periods with respect to director independence will allow New Suncrete to have (i) only one independent member on its audit committee upon the consummation of the Business Combination, (ii) a majority of independent members on its audit committee within 90 days of the consummation of the Business Combination and (iii) a fully independent audit committee within one year of the consummation of the Business Combination. New Suncrete intends to take advantage of these phase-in rules with respect to each of Mr. Heyer’s and Mr. Matteson’s service on the audit committee. New Suncrete expects that by the first anniversary of its initial listing on Nasdaq, the audit committee will comply with the applicable independence requirements.
The purpose of the audit committee will be to prepare the audit committee report required by the SEC to be included in New Suncrete’s annual proxy statement and to assist the New Suncrete Board in overseeing and monitoring (i) the quality and integrity of the financial statements, (ii) compliance with legal and regulatory requirements, (iii) New Suncrete’s independent registered public accounting firm’s qualifications and independence, (iv) the performance of New Suncrete’s internal audit function, if any, and (v) the performance of New Suncrete’s independent registered public accounting firm.
270
Compensation Committee
Upon the consummation of the Business Combination, the members of New Suncrete’s compensation committee are expected to be Ned N. Fleming, III, Andrew R. Heyer, Mark R. Matteson and David Rees-Jones. Mr. Fleming is expected to be the chair of the compensation committee. New Suncrete’s compensation committee will assist the New Suncrete Board in discharging certain of New Suncrete’s responsibilities with respect to compensating its executive officers, and the administration and review of its incentive plans for employees and other service providers, including its equity incentive plans, and certain other matters related to New Suncrete’s compensation programs.
Nominating and Corporate Governance Committee
Upon the consummation of the Business Combination, the members of New Suncrete’s nominating and corporate governance committee are expected to be Ned N. Fleming, III, Randall Edgar and Mark R. Matteson. Mr. Fleming is expected to be the chair of the nominating and corporate governance committee. New Suncrete’s nominating and corporate governance committee will assist the New Suncrete Board with its oversight of and identification of individuals qualified to become members of the New Suncrete Board, consistent with criteria approved by the New Suncrete Board, and will select, or recommend that the New Suncrete Board select, director nominees, develop and recommend to the New Suncrete Board a set of corporate governance guidelines and oversee the evaluation of the New Suncrete Board.
Corporate Governance Guidelines and Code of Business Conduct and Ethics
Upon the consummation of the Business Combination, the New Suncrete Board intends to adopt Corporate Governance Guidelines that address items such as the qualifications and responsibilities of its directors and director candidates and its policies and standards relating to board leadership structure and other matters.
Upon the consummation of the Business Combination, the New Suncrete Board will adopt a new Code of Business Conduct and Ethics for New Suncrete’s directors, officers, employees and certain affiliates following the Business Combination in accordance with applicable federal securities laws, a copy of which will be available on New Suncrete’s website at www.suncrete.com. New Suncrete will make a printed copy of the Code of Business Conduct and Ethics available to any stockholder who so requests. Following the Business Combination, requests for a printed copy may be directed to Rick Black at suncrete@dennardlascar.com.
New Suncrete intends to satisfy the requirements under Item 5.05 of Form 8-K regarding the disclosure of amendments to or waivers from provisions of its Code of Business Conduct and Ethics that apply to New Suncrete’s principal executive officer, principal financial officer and principal accounting officer by posting the required information on New Suncrete’s website at www.suncrete.com. The information on this website is not part of this proxy statement/prospectus.
Compensation Committee Interlocks and Insider Participation
None of the intended members of New Suncrete’s compensation committee has ever been a member of the board of directors or compensation committee of any other entity that has or has had one or more executive officers serving as a member of the New Suncrete Board or compensation committee.
271
COMPARISON OF CORPORATE GOVERNANCE AND SHAREHOLDER RIGHTS
Haymaker is an exempted company incorporated under the laws of the Cayman Islands. The Companies Act (Revised) of the Cayman Islands (the “Companies Act”), the Existing Organizational Documents and the common law of the Cayman Islands govern the rights of Haymaker’s shareholders. The Companies Act differs in some material respects from laws generally applicable to U.S. corporations and their stockholders. In addition, the Existing Organizational Documents will differ in certain material respects from the Proposed PubCo Organizational Documents. As a result, when you become a stockholder of New Suncrete, your rights will differ in some regards as compared to when you were a shareholder of Haymaker.
Below is a summary chart outlining important similarities and differences in the corporate governance and rights associated with owning shares of Haymaker, as an exempted company incorporated under the laws of the Cayman Islands, New Suncrete, as a corporation incorporated under the laws of the State of Delaware and Suncrete, as a limited lability company incorporated under the laws of the State of Delaware.
This summary is qualified in its entirety by reference to the complete text of the Existing Organizational Documents, the Proposed Certificate of Incorporation, a copy of which is attached to this proxy statement/prospectus as Annex C, and the Proposed Bylaws, a copy of which is attached to this proxy statement/prospectus as Annex D. You should review each of the Proposed PubCo Organizational Documents, as well as the DGCL and the Companies Act, for more information as to how these laws apply to New Suncrete and Haymaker, respectively.
|
Provision
|
| |
Delaware Corporation
|
| |
Cayman Islands
|
| |
Delaware Limited Liability
Company |
|
|
General Vote Required for Combinations with Interested Stockholders/Shareholders
|
| | Under the DGCL, unless a Delaware corporation’s certificate of incorporation or bylaws (original, or approved by stockholders) provide otherwise, Delaware corporations that have a class of voting stock listed on a national securities exchange or held of record by 2,000 or more persons are prohibited from entering into any “business combination” with any “interested stockholder” for a period of three years following the time that such stockholder became an interested stockholder. The DGCL generally defines a “business combination” as (i) certain mergers and consolidations; (ii) sales, leases, exchanges, mortgages, pledges, transfers or other dispositions of assets | | | No similar provision | | | The Company LLC Agreement requires the prior approval of both the Suncrete Board and Dothan Concrete for certain transactions with an interested member (or its affiliate), including any merger, consolidation, or a sale of all or substantially all of Suncrete’s assets, or entry into any contract between Suncrete and an interested member of Suncrete. | |
272
|
Provision
|
| |
Delaware Corporation
|
| |
Cayman Islands
|
| |
Delaware Limited Liability
Company |
|
| | | |
having an aggregate market value of 10% or more of either the consolidated assets or the outstanding stock of a company; (iii) certain transactions that would result in the issuance or transfer of stock of the corporation to an interested stockholder; (iv) certain transactions that have the effect, directly or indirectly, of increasing the proportionate share of stock of the corporation which is owned by the interested stockholder, subject to exceptions; and (v) any receipt by the interested stockholder of the benefit, directly or indirectly, of any loans, advances, guarantees, pledges or other financial benefits provided by or through the corporation, subject to certain exceptions.
“Interested stockholder” is generally defined as a person (including the affiliates and associates of such person) that is directly or indirectly a beneficial owner of 15% or more of the outstanding voting stock of a Delaware corporation or is an affiliate or associate of the corporation and was the owner of 15% or more of the outstanding voting stock of the corporation at any time within the three-year period before the date on which it is sought to be determined whether
|
| | | | | | |
273
|
Provision
|
| |
Delaware Corporation
|
| |
Cayman Islands
|
| |
Delaware Limited Liability
Company |
|
| | | |
such person is an interested stockholder, and the affiliates and associates of such person, in each case subject to certain exceptions.
The DGCL provides an exception to this prohibition if: (i) the corporation’s board of directors approved either the business combination or the transaction in which the interested stockholder became an interested stockholder prior to the date the interested stockholder became an interested stockholder; (ii) the interested stockholder acquired at least 85% of the voting stock of that company (excluding shares owned by persons who are directors and also officers, and employee stock plans in which participants do not have the right to determine whether shares will be tendered in a tender or exchange offer) in the transaction in which it became an interested stockholder; or (iii) the business combination is approved by the board of directors and the affirmative vote of at least two-thirds of the votes entitled to be cast by disinterested stockholders at an annual or special meeting (and not by written consent).
A corporation may expressly elect in its
|
| | | | | | |
274
|
Provision
|
| |
Delaware Corporation
|
| |
Cayman Islands
|
| |
Delaware Limited Liability
Company |
|
| | | | certificate of incorporation to not be governed by this statute. | | | | | | | |
|
Appraisal Rights
|
| |
Under the DGCL, a stockholder or “beneficial owner” (as defined in Section 262 of the DGCL) of a corporation that is a constituent in a merger, consolidation, conversion, domestication, transfer, or continuance may, under certain circumstances, be entitled to appraisal rights pursuant to which the stockholder may receive cash in the amount of the fair market value of their shares as determined by a Delaware court.
Under the DGCL, stockholders have no appraisal rights in the event of a merger, consolidation, conversion, domestication, transfer or continuance if (i) prior to the effective time of the transaction the stock of the corporation is listed on a national securities exchange or is held of record by more than 2,000 stockholders, and (ii) in the merger, consolidation conversion, domestication, transfer or continuance, they receive solely shares of stock of the surviving corporation or entity or of any other corporation that at the effective date of the merger or consolidation
|
| | Under the Companies Act and subject to certain exceptions, shareholders that dissent from a merger are entitled to be paid the fair market value of their shares, which, if necessary, may ultimately be determined by the courts of the Cayman Islands. | | | Under the DLLCA, members of a Delaware limited liability company are not entitled to appraisal rights, and the Company LLC Agreement does not provide for appraisal rights. However, the Company LLC Agreement provides for a contractual appraisal procedure to determine the fair market value of a member’s units in certain circumstances where the parties are unable to agree on a value, such as in connection with the exercise of certain repurchase rights. | |
275
|
Provision
|
| |
Delaware Corporation
|
| |
Cayman Islands
|
| |
Delaware Limited Liability
Company |
|
| | | | will be either listed on a national securities exchange or held of record by more than 2,000 stockholders. | | | | | | | |
|
Requirements for Stockholder/Shareholder Approval
|
| | Under the DGCL, a majority in voting power of the outstanding stock of the corporation entitled to vote thereon generally must approve fundamental changes, such as: (i) certain mergers or consolidations; (ii) a sale, lease, or exchange of all or substantially all of the corporation’s assets (provided that no stockholder authorization or consent is required (a) to mortgage or pledge the corporation’s property and assets unless the certificate of incorporation so requires or (b) where the property or assets in the sale, lease or exchange is collateral that secures a mortgage or is pledged to a secured party and certain additional conditions are met); (iii) dissolution; (iv) conversion of a domestic corporation to other entities; and (v) transfer, domestication or continuance of a domestic corporation to a foreign jurisdiction. Most other matters requiring stockholder approval require a majority of those present in person or by proxy and entitled to vote, provided a quorum is present. The | | | Subject to the articles of association, matters which require shareholder approval, whether under Cayman Islands statute or the company’s articles of association, are determined (subject to quorum requirements, the Cayman Islands Companies Act (as revised), applicable law and the relevant articles of association) by ordinary resolution, being the approval of the holders of a majority of the shares, who, being present in person or proxy and entitled to vote, vote at the meeting of shareholders or by “special resolution” (such as the amendment of the company’s constitutional documents), being the approval of the holders of at least 662∕3% of the shares who, being present in person or by proxy and entitled to vote, vote at the meeting of shareholders | | |
Unless otherwise provided in the Company LLC Agreement and except as set forth below, any matter submitted to a vote of the members must be approved by members of Suncrete holding a majority of the Units entitled to vote on such matter. The Company LLC Agreement requires a higher threshold for certain actions, such as amendments to key provisions of the Company LLC Agreement, which also require Dothan Concrete approval.
The consent of the Suncrete board and Dothan Concrete is required for certain major decisions including, without limitation, the following: (i) altering the business purpose of Suncrete and its subsidiaries or engaging in any new or different business; (ii) issuing additional units that would dilute the existing members; (iii) selling all or substantially all of the assets of Suncrete or its subsidiaries or merging, consolidating or otherwise combining the operations with any other person; (iv) making an initial public offering of
|
|
276
|
Provision
|
| |
Delaware Corporation
|
| |
Cayman Islands
|
| |
Delaware Limited Liability
Company |
|
| | | |
certificate of incorporation may contain provisions requiring for any corporate action the vote of a larger portion of the stock or of any class or series thereof than is required by the DGCL.
There is no specific quantity or percentage that definitively governs whether a given portion of assets to be sold constitutes substantially all of assets. Instead, the inquiry hinges on a fact-intensive evaluation of whether the assets to be sold are quantitatively and qualitatively vital to the business of the corporation.
|
| | | | | Suncrete’s securities; (v) pledging assets of Suncrete or its subsidiaries by way of security agreement, pledge, or guaranty except in the ordinary course of business; (vi) instituting bankruptcy proceedings; (vii) declaring dividends or distributions (other than certain preferred distributions); (viii) causing Suncrete or its subsidiaries to incur indebtedness in excess of $100,000; (ix) approving capital budget or business plans of Suncrete or its subsidiaries; (x) entering into, amending or modifying certain agreements that require consideration for goods or services payable to or by Suncrete or its subsidiaries in excess of $250,000; (xi) filing or initiating any lawsuit by or on behalf of Suncrete or any of its subsidiaries against any party for claims in excess of $100,000; (xii) converting Suncrete or any of its subsidiaries from its existing form of entity to another form of entity in connection with an initial public offering; (xiii) engaging in any line of business that would subject Suncrete, any of its subsidiaries, or any of their respective members (or their affiliates) to any new form of regulation; (xiv) adopting or | |
277
|
Provision
|
| |
Delaware Corporation
|
| |
Cayman Islands
|
| |
Delaware Limited Liability
Company |
|
| | | | | | | | | | amending any executive compensation program or material benefit plan on behalf of Suncrete or any of its subsidiaries; (xv) adopting significant accounting policies on behalf of Suncrete or any of its subsidiaries; (xvi) terminating any existing independent auditor or appointing any new independent auditor of Suncrete or its subsidiaries; and (xvii) entering into or amending contracts by and between Suncrete or any of subsidiaries, on the one hand, and any manager, member or any affiliates thereof, on the other hand. | |
|
Requirement for Quorum
|
| | Under the DGCL, the certificate of incorporation or bylaws of a Delaware corporation may specify the number of shares and/or the amount of other securities having voting power the holders of which must be present or represented by proxy at any meeting in order to constitute a quorum for the transaction of any business, but in no event shall a quorum consist of less than one-third of the shares entitled to vote at the meeting, except that, where a separate vote by a class or series or classes or series is required, a quorum shall consist of no less than one-third of the shares of such class or series or classes or series. | | | Quorum is set in the company’s articles of association. | | | The Company LLC Agreement provides that a quorum for a meeting of the members shall consist of members holding at least 50% of the total percentage interests entitled to vote. | |
278
|
Provision
|
| |
Delaware Corporation
|
| |
Cayman Islands
|
| |
Delaware Limited Liability
Company |
|
| | | | In the absence of such specification in the certificate of incorporation or bylaws of the corporation, a majority in voting power of the shares entitled to vote, present in person or represented by proxy, shall constitute a quorum at a meeting of stockholders, and, where a separate vote by a class or series or classes or series is required, a majority in voting power of the outstanding shares of such class or series or classes or series, present in person or represented by proxy, shall constitute a quorum entitled to take action with respect to that vote on that matter. | | | | | | | |
|
Stockholder/Shareholder Consent to Action Without Meeting
|
| | Unless otherwise provided in the certificate of incorporation, stockholders may act by written consent. | | | A company’s articles of association may allow shareholders to pass special and ordinary resolutions in writing. Special resolutions passed in writing must be approved by all the members entitled to vote at a general meeting of the company. Ordinary resolutions passed in writing may be approved by such number of shareholders as prescribed by the company’s articles of association. The articles of association may provide that shareholders may not act by written resolutions. | | | The Company LLC Agreement permits Suncrete’s members to take action by written consent without a meeting, provided that the consent is signed by members holding the number of units that would be necessary to approve such action at a meeting. | |
|
Inspection of Books and Records
|
| | Under the DGCL, any stockholder may inspect, and make copies and extracts from, a | | | Shareholders of Cayman Islands exempted companies have no general rights | | | The Company LLC Agreement provides that members who hold 5% or more of the total | |
279
|
Provision
|
| |
Delaware Corporation
|
| |
Cayman Islands
|
| |
Delaware Limited Liability
Company |
|
| | | |
Delaware corporation’s books and records during normal business hours for any proper purpose (defined to mean a purpose reasonably related to the stockholder’s interest as a stockholder) upon written demand under oath stating the purpose of the inspection. The DGCL defines “books and records” to mean a specific set of materials that includes, without limitation, the governing documents, certain agreements with stockholders, minutes of certain board and stockholder meetings, certain communications with stockholders generally, certain actions by written consent of the board and stockholders, annual financial statements for the past three years and director independence questionnaires. The stockholder may only inspect books and records if the stockholder’s demand is made in good faith, is for a proper purpose, and describes with reasonable particularity the stockholder’s purpose and the books and records sought.
The DGCL provides that the corporation may impose reasonable restrictions on the confidentiality, use, and distribution of books and records and may require the stockholder to stipulate that any
|
| | under Cayman Islands law to inspect corporate records or to obtain copies of lists of shareholders of these companies (other than copies of their memorandum and articles of association, register of mortgages and charges, and any special resolutions). Under Cayman Islands law, the names of an exempted company’s current directors can be obtained from a search conducted at the Registrar of Companies. | | | percentage interests may inspect and copy Suncrete’s books and records during normal business hours upon at least five business days’ prior written notice. The Suncrete Board may condition such inspection on the member agreeing not to disclose any confidential information. | |
280
|
Provision
|
| |
Delaware Corporation
|
| |
Cayman Islands
|
| |
Delaware Limited Liability
Company |
|
| | | |
books and records received are deemed incorporated by reference in any follow-on complaint in a plenary action relating to the subject matter of the demand.
If a Delaware corporation refuses to permit inspection or does not reply to the demand within five business days after the demand has been made, the stockholder may apply to a Delaware court for an order to compel such inspection.
Delaware courts may not order inspection of any documents beyond those defined as “books and records” unless either of two exceptions applies. First, if the corporation does not have certain materials defined as “books and records,” a Delaware court may order the production of their functional equivalent only if and to the extent the stockholder has met other requirements of the books and records statute and only to the extent necessary and essential to fulfill the stockholder’s proper purpose. Second, a Delaware court may order production of additional materials only if (i) the stockholder has met other requirements of the books and records statute, (ii) the stockholder made a showing of compelling
|
| | | | | | |
281
|
Provision
|
| |
Delaware Corporation
|
| |
Cayman Islands
|
| |
Delaware Limited Liability
Company |
|
| | | | need for such materials, and (iii) the stockholder has demonstrated by clear and convincing evidence that such materials are necessary and essential to further their proper purpose. | | | | | | | |
|
Stockholder/Shareholder Lawsuits
|
| | A stockholder may bring a derivative suit subject to procedural requirements (including adopting Delaware as the exclusive forum as per the Advisory Organizational Documents Proposals). | | |
In the Cayman Islands, the decision to institute proceedings on behalf of a company is generally taken by the company’s board of directors. A shareholder may be entitled to bring a derivative action on behalf of the company only in certain limited circumstances (e.g., where a company acts or proposes to act illegally or ultra vires (beyond the scope of its authority); the act complained of, although not ultra vires, could be effected if duly authorized by a special resolution that has not been obtained; and those who control the company are perpetrating a “fraud on the minority”).
|
| | A member or an assignee of a limited liability company may bring a derivative action as permitted under and in accordance with the DLLCA. However, the Company LLC Agreement eliminates the fiduciary duties of the Suncrete Board, managers, and members to the fullest extent permitted by law, which limits the basis on which a member may bring a lawsuit. Additionally, under the terms of the Company LLC Agreement, Suncrete may not initiate any lawsuit involving a claim in excess of $100,000 without the prior approval of the Suncrete Board and Dothan Concrete. | |
|
Removal of Directors
|
| | Any director or the entire board may be removed, with or without cause, by the holders of a majority of the shares then entitled to vote at an election of directors, except as follows: (1) unless the certificate of incorporation otherwise provides, in the case of a corporation with a classified board, stockholders may effect such removal only for cause; or (2) in the case | | | A company’s memorandum and articles of association may provide that a director may be removed for any or no reason and that, in addition to shareholders, directors may be granted the power to remove a director. | | | Under the Company LLC Agreement, a manager of Suncrete may be removed by the member(s) that designated such manager. | |
282
|
Provision
|
| |
Delaware Corporation
|
| |
Cayman Islands
|
| |
Delaware Limited Liability
Company |
|
| | | | of a corporation having cumulative voting, if less than the entire board is to be removed, no director may be removed without cause if the votes cast against such director’s removal would be sufficient to elect such director if then cumulatively voted at an election of the entire board. | | | | | | | |
|
Number of Directors
|
| | Under the DGCL, the number of directors shall be fixed by, or in the manner provided in, the bylaws, unless the certificate of incorporation fixes the number of directors. If the certificate of incorporation fixes the number of directors, then a change in the number of directors shall be made only by amendment of the certificate of incorporation. | | | Subject to the memorandum and articles of association, the board of directors may increase the size of the board and fill any vacancies. | | | The Company LLC Agreement provides that the Suncrete Board shall consist of three managers — two designated by Dothan Concrete and one designated by the Eagle Members (as defined in the Company LLC Agreement). Dothan Concrete has the sole discretion to increase the size of the board. | |
|
Classified or Staggered Boards
|
| | Classified boards are permitted. | | | Classified boards are permitted. | | | The Company LLC Agreement does not provide for a classified or staggered Board of Managers. | |
|
Fiduciary Duties of Directors
|
| |
In Delaware, fiduciary duties are generally developed by case law.
In general, directors and officers are subject to the fiduciary duties of care and loyalty (which further include the duties of good faith, oversight, and disclosure).
The duty of care requires directors not to act with gross negligence, including, depending on the facts
|
| | The fiduciary duties of a director of a Cayman Islands exempted company are not codified, however the courts of the Cayman Islands have held that a director owes the following fiduciary duties (a) a duty to act in what the director bona fide considers to be in the best interests of the company, (b) a duty to exercise their powers for the purposes they were conferred, (c) a | | | The Company LLC Agreement eliminates the fiduciary duties of managers (including the duties of care and loyalty) to the fullest extent permitted by Delaware law. The implied contractual covenant of good faith and fair dealing cannot be waived. | |
283
|
Provision
|
| |
Delaware Corporation
|
| |
Cayman Islands
|
| |
Delaware Limited Liability
Company |
|
| | | |
and circumstances, by being well-informed and gathering and considering reasonably available relevant information.
The duty of loyalty requires directors to act in good faith and under the belief that their actions will be best for the corporation and its stockholders.
Directors are “fully protected” if they rely in good faith upon the records of the corporation and upon such information, opinions, reports or statements presented to the corporation by any of the corporation’s officers or employees, or committees of the board of directors, or by any other person as to matters the member reasonably believes are within such other person’s professional or expert competence and who has been selected with reasonable care by or on behalf of the corporation.
|
| | duty to avoid fettering his or her discretion in the future and (d) a duty to avoid conflicts of interest and of duty. In addition to fiduciary duties, directors owe a duty of care, diligence and skill. Such duties are owed to the company but may be owed directly to creditors or shareholders in certain limited circumstances. | | | | |
|
Indemnification of Directors and Officers
|
| | Under the DGCL, a Delaware corporation is permitted to indemnify any person who is a director, officer, employee, or agent of the corporation, or is or was serving at the request of the corporation as a director, officer, employee or agent of another corporation, partnership, joint venture, trust or other | | | Cayman Islands law does not limit the extent to which a company’s memorandum and articles of association may provide for indemnification of directors and officers, except to the extent any such provision may be held by the Cayman Islands courts to be contrary to public policy, such as to provide indemnification | | | The Company LLC Agreement provides that Suncrete will indemnify its managers, members, and officers against losses, except for losses resulting from such person’s own fraud, gross negligence, or willful misconduct. | |
284
|
Provision
|
| |
Delaware Corporation
|
| |
Cayman Islands
|
| |
Delaware Limited Liability
Company |
|
| | | |
enterprise, against expenses (including attorneys’ fees), judgments, fines and amounts paid in settlement actually and reasonably incurred by the person in connection with any threatened, pending or completed action, suit or proceeding, other than an action by or in the right of the corporation, to which such director, officer, employee or agent may be a party or threatened to be made a party, provided such person acted in good faith and in a manner the person reasonably believed was in or not opposed to the best interests of the corporation, and in the case of a criminal proceeding, that he or she had no reasonable cause to believe his or her conduct was unlawful.
In connection with any threatened, pending or completed action or suit by or in the right of the corporation involving a person who is or was a director, officer, employee or agent, or is or was serving at the request of the corporation as a director, officer, employee or agent of another corporation, partnership, joint venture, trust or other enterprise, a Delaware corporation has the power to indemnify such a person who is a party
|
| | against the consequences of the director’s own fraud or willful default. | | | | |
285
|
Provision
|
| |
Delaware Corporation
|
| |
Cayman Islands
|
| |
Delaware Limited Liability
Company |
|
| | | | or is threatened to be made a party for expenses (including attorneys’ fees) actually and reasonably incurred in connection with the defense or settlement of such action or suit: (i) if such person acted in good faith and in a manner the person reasonably believed to be in or not opposed to the best interests of the corporation; and (ii) if such person is found liable to the corporation, only to the extent the Court of Chancery or the court in which such action or suit was brought determined that in view of all the circumstances of the case, such person is fairly and reasonably entitled to indemnity for such expenses which the Court of Chancery or such other court shall deem proper. This is not exclusive of any other indemnification rights that may be granted by a Delaware corporation to its directors, officers, employees or agents. | | | | | | | |
|
Limited Liability of Directors and Officers
|
| | Under the DGCL, a Delaware corporation is permitted to adopt a provision in its certificate of incorporation eliminating or limiting the personal liability of a director or officer to the corporation or its stockholders for monetary damages for breach of fiduciary duty as a director or officer, provided that such | | | Cayman Islands law does not limit the extent to which a company’s memorandum and articles of association may limit the liability of directors and officers, except to the extent any such provision may be held by the Cayman Islands courts to be contrary to public policy, such as limiting liability for fraud or willful default. | | | Pursuant to the Company LLC Agreement, Suncrete’s managers and officers are not liable for monetary damages to Suncrete or its members, unless their actions or omissions constitute fraud, gross negligence, or willful misconduct. | |
286
|
Provision
|
| |
Delaware Corporation
|
| |
Cayman Islands
|
| |
Delaware Limited Liability
Company |
|
| | | |
provision does not eliminate or limit the liability of: (i) a director or officer breaching the duty of loyalty to the corporation or its stockholders; (ii) a director or officer failing to act in good faith or engaging in intentional misconduct or a knowing violation of law; (iii) a director declaring an illegal dividend or approving an illegal stock purchase or redemption; (iv) a director or officer obtaining an improper personal benefit from the corporation; or (v) an officer in any action by or in the right of a Delaware corporation.
The DGCL further provides that controlling stockholders and control groups, in their capacity as such, cannot be liable for monetary damages for breach of the fiduciary duty of care.
|
| | | | | | |
287
DESCRIPTION OF NEW SUNCRETE SECURITIES
If the Business Combination is consummated, New Suncrete will replace its Existing Organizational Documents with the Proposed PubCo Certificate of Incorporation and Proposed PubCo Bylaws in the form attached to this proxy statement/prospectus as Annex E and Annex F, respectively, which, in the judgment of the Haymaker Board, is necessary to adequately address the needs of the post-combination company.
The following summary is qualified by reference to the complete text of the Proposed PubCo Certificate of Incorporation and Proposed PubCo Bylaws, copies of which are attached to this proxy statement/prospectus as Annex E and Annex F, respectively. You are urged to read the Proposed PubCo Certificate of Incorporation and Proposed Bylaws in their entirety for a complete description of the rights and preferences of the post-combination company’s securities following the Business Combination.
For more information on the Organizational Documents Proposal and Advisory Organizational Documents Proposals, see the sections titled “Shareholder Proposal No. 3 — The Organizational Documents Proposal” and “Shareholder Proposal No. 4 — The Advisory Organizational Documents Proposals.”
Capital Stock
Authorized Capitalization
General
The total amount of New Suncrete’s authorized capital stock consists of 400,000,000 shares of PubCo Class A Common Stock, par value $0.0001 per share, 100,000,000 shares of PubCo Class B Common Stock, par value $0.0001 per share, and 10,000,000 shares of preferred stock, par value $0.0001 per share (the “New Suncrete Preferred Stock”).
The following summary describes all material provisions of New Suncrete’s capital stock. Haymaker urges you to read the Proposed PubCo Certificate of Incorporation and the Proposed PubCo Bylaws (copies of which are attached to this proxy statement/prospectus as Annex E and Annex F, respectively).
Preferred Stock
The New Suncrete Board has authority to issue shares of the New Suncrete Preferred Stock in one or more series, to fix for each such series such voting powers, designations, preferences, qualifications, limitations or restrictions thereof, including dividend rights, conversion rights, redemption privileges and liquidation preferences for the issue of such series all to the fullest extent permitted by the DGCL. The issuance of New Suncrete’s Preferred Stock could have the effect of decreasing the trading price of PubCo Class A Common Stock, restricting dividends on New Suncrete’s capital stock, diluting the voting power of PubCo Class A Common Stock, impairing the liquidation rights of PubCo Class A Common Stock, or delaying or preventing a change in control of New Suncrete.
Common Stock
PubCo Common Stock is not entitled to preemptive or other similar subscription rights to purchase any of New Suncrete’s securities. PubCo Common Stock is neither convertible nor redeemable. Unless the New Suncrete Board determines otherwise, New Suncrete will issue all of PubCo Class A Common Stock in uncertificated form.
Voting Rights
Each holder of PubCo Class A Common Stock is entitled to one vote per share and each holder of PubCo Class B Common Stock is entitled to 10 votes per share on each matter submitted to a vote of stockholders, as provided by the Proposed PubCo Certificate of Incorporation. The Proposed PubCo Bylaws provide that the holders of a majority of the capital stock issued and outstanding and entitled to vote thereat, present in person or represented by proxy, will constitute a quorum at all meetings of the stockholders for the transaction of business. When a quorum is present, the affirmative vote of a majority of the votes
288
cast is required to take action, unless otherwise specified by law, the Proposed PubCo Bylaws or the Proposed PubCo Certificate of Incorporation, and except for the election of directors, which is determined by a plurality vote. There are no cumulative voting rights.
Dividend Rights
Each holder of shares of PubCo Common Stock is entitled to the payment of dividends and other distributions as may be declared by the New Suncrete Board from time to time out of New Suncrete’s assets or funds legally available for dividends or other distributions. These rights are subject to the preferential rights of the holders of New Suncrete Preferred Stock, if any, and any contractual limitations on New Suncrete’s ability to declare and pay dividends.
Other Rights
Each holder of PubCo Common Stock is subject to, and may be adversely affected by, the rights of the holders of any series of New Suncrete Preferred Stock that New Suncrete may designate and issue in the future.
Liquidation Rights
If New Suncrete is involved in voluntary or involuntary liquidation, dissolution or winding up of New Suncrete’s affairs, or a similar event, each holder of PubCo Common Stock will participate pro rata in all assets remaining after payment of liabilities, subject to prior distribution rights of New Suncrete Preferred Stock, if any, then outstanding
Anti-takeover Effects of the Proposed Certificate of Incorporation and the Proposed Bylaws
The Proposed PubCo Certificate of Incorporation and the Proposed PubCo Bylaws contain provisions that may delay, defer or discourage another party from acquiring control of New Suncrete. New Suncrete expects that these provisions, which are summarized below, will discourage coercive takeover practices or inadequate takeover bids. These provisions are also designed to encourage persons seeking to acquire control of New Suncrete to first negotiate with the New Suncrete Board, which New Suncrete believes may result in an improvement of the terms of any such acquisition in favor of New Suncrete’s stockholders. However, they also give the New Suncrete Board the power to discourage mergers that some stockholders may favor.
Special Meetings of Stockholders
The Proposed PubCo Certificate of Incorporation provides that a special meeting of stockholders may be called by the (a) the Chairperson of the New Suncrete Board, (b) the New Suncrete Board, (c) the Chief Executive Officer of New Suncrete or (d) the President of New Suncrete, provided that such special meeting may be postponed, rescheduled or cancelled by the New Suncrete Board or other person calling the Shareholders’ Meeting.
Action by Written Consent
The Proposed PubCo Certificate of Incorporation provides that any action required or permitted to be taken by the stockholders must be effected at an annual or special meeting of the stockholders, and may not be taken by written consent in lieu of a meeting.
Removal of Directors
The New Suncrete Board or any individual director may be removed from office at any time, but only for cause and only by the affirmative vote of the holders of at least a majority of the voting power of all of the then outstanding shares of voting stock of New Suncrete entitled to vote at an election of directors
Delaware Anti-Takeover Statute
Section 203 of the DGCL provides that if a person acquires 15% or more of the voting stock of a Delaware corporation, such person becomes an “interested stockholder” and may not engage in certain
289
“business combinations” with such corporation for a period of three years from the time such person acquired 15% or more of such corporation’s voting stock, unless: (1) the board of directors of such corporation approves the acquisition of stock or the merger transaction before the time that the person becomes an interested stockholder, (2) the interested stockholder owns at least 85% of the outstanding voting stock of such corporation at the time the merger transaction commences (excluding voting stock owned by directors who are also officers and certain employee stock plans), or (3) the merger transaction is approved by the board of directors and at a meeting of stockholders, not by written consent, by the affirmative vote of 2∕3 of the outstanding voting stock which is not owned by the interested stockholder. A Delaware corporation may elect in its certificate of incorporation or bylaws not to be governed by this particular Delaware law. Under the Proposed Certificate of Incorporation, New Suncrete opted out of Section 203 of the DGCL, but will provide other similar restrictions regarding takeovers by interested stockholders.
Limitations on Liability and Indemnification of Officers and Directors
The DGCL authorizes corporations to limit or eliminate the personal liability of directors to corporations and their stockholders for monetary damages for breaches of directors’ fiduciary duties, subject to certain exceptions. The Proposed PubCo Certificate of Incorporation includes a provision that eliminates the personal liability of directors for monetary damages to the corporation or its stockholders for any breach of fiduciary duty as a director, except for liability (a) for any breach of the director’s duty of loyalty to the Corporation or its stockholders, (b) for acts or omissions not in good faith or which involve intentional misconduct or a knowing violation of law, (c) under Section 174 of the DGCL or (d) for any transaction from which the director derived an improper personal benefit. The effect of these provisions is to eliminate the rights of New Suncrete and its stockholders, through stockholders’ derivative suits on New Suncrete’s behalf, to recover monetary damages from a director for breach of fiduciary duty as a director, including breaches resulting from grossly negligent behavior. However, exculpation does not apply to any director if the director has breached such director’s duty of loyalty, acted in bad faith, knowingly or intentionally violated the law, authorized illegal dividends, redemptions or repurchases or derived an improper benefit from his or her actions as a director.
The limitation of liability provision in the Proposed PubCo Certificate of Incorporation and the Proposed PubCo Bylaws may discourage stockholders from bringing a lawsuit against directors for breach of their fiduciary duty. These provisions also may have the effect of reducing the likelihood of derivative litigation against directors and officers, even though such an action, if successful, might otherwise benefit New Suncrete and its stockholders.
Exclusive Jurisdiction of Certain Actions
The Proposed PubCo Certificate of Incorporation requires, to the fullest extent permitted by law, that derivative actions brought in the name of New Suncrete, actions against directors, officers and employees for breach of fiduciary duty, any provision of the DGCL, the Proposed PubCo Certificate of Incorporation, the Proposed PubCo Bylaws and other similar actions may be brought only in the Court of Chancery in the State of Delaware (or, in the event that the Chancery Court does not have jurisdiction, the federal district court for the District of Delaware or other state courts of the State of Delaware) and, if brought outside of Delaware, the stockholder bringing the suit will be deemed to have consented to (a) the personal jurisdiction of the state and federal courts in the State of Delaware in connection with any action brought in any such court to enforce the exclusive jurisdiction provisions of the Proposed Certificate of Incorporation and (b) service of process on such stockholder’s counsel. Notwithstanding the foregoing, the Proposed Certificate of Incorporation will provide that the exclusive forum provision will not apply to suits brought to enforce a duty or liability created by the Securities Act, the Exchange Act or any other claim for which the federal district courts are the exclusive forum for the resolution of any complaint asserting a cause of action arising under the Securities Act. Section 27 of the Exchange Act creates exclusive federal jurisdiction over all suits brought to enforce any duty or liability created by the Exchange Act or the rules and regulations thereunder. Although New Suncrete believes this provision benefits New Suncrete by providing increased consistency in the application of Delaware law in the types of lawsuits to which it applies, the provision may have the effect of discouraging lawsuits against New Suncrete directors and officers.
Transfer Agent
The transfer agent for PubCo Class A Common Stock will be Continental Stock Transfer & Trust Company.
290
SECURITIES ACT RESTRICTIONS ON RESALE OF PUBCO CLASS A COMMON STOCK
Pursuant to Rule 144, a person who has beneficially owned restricted shares of PubCo Class A Common Stock or restricted Assumed SPAC Warrants for at least six months would be entitled to sell their securities provided that (a) such person is not deemed to have been one of New Suncrete’s affiliates at the time of, or at any time during the three months preceding, a sale and (b) New Suncrete is subject to the Exchange Act periodic reporting requirements for at least three months before the sale and has filed all required reports under Section 13 or 15(d) of the Exchange Act during the 12 months (or such shorter period as New Suncrete was required to file reports) preceding the sale. Persons who have beneficially owned restricted shares of PubCo Class A Common Stock or restricted Assumed SPAC Warrants for at least six months but who are affiliates at the time of, or at any time during the three months preceding, a sale would be subject to additional restrictions, by which such person would be entitled to sell within any three-month period only a number of securities that does not exceed the greater of:
•
1% of the total number of shares of such PubCo Class A Common Stock and Assumed SPAC Warrants then-outstanding, as applicable; and
•
the average weekly reported trading volume of such New Suncrete securities during the four calendar weeks preceding the filing of a notice on Form 144 with respect to the sale. Sales by New Suncrete’s affiliates under Rule 144 are also limited by manner of sale provisions and notice requirements and to the availability of current public information about New Suncrete.
291
BENEFICIAL OWNERSHIP OF SECURITIES
The following tables set forth information known to Haymaker regarding (a) the actual beneficial ownership of the Ordinary Shares as of the record date (prior to the Business Combination) and (b) the expected beneficial ownership of PubCo Class A Common Stock immediately following consummation of the Business Combination, assuming that no Public Shares of Haymaker are redeemed, and alternatively the maximum redemptions scenario, which assumes that 18,672,343 SPAC Class A Ordinary Shares are redeemed as further described in the subsection titled “Unaudited Pro Forma Condensed Combined Financial Information.”
Pre-Business Combination Beneficial Ownership Table
The following table sets forth information regarding the beneficial ownership of SPAC Class A Ordinary Shares and SPAC Class B Ordinary Shares as of the date of this proxy statement/prospectus by:
•
each person known by SPAC to be the beneficial owner of 5% or more of SPAC Class A Ordinary Shares and SPAC Class B Ordinary Shares;
•
each of Haymaker’s named executive officers and directors; and
•
all current executive officers and directors of Haymaker as a group pre-Business Combination.
Beneficial ownership is determined according to the rules of the SEC, which generally provide that a person has beneficial ownership of a security if he, she or it possesses sole or shared voting or investment power over that security, including options and warrants that are currently exercisable or exercisable within 60 days.
The beneficial ownership of Haymaker’s Ordinary Shares prior to the Business Combination is based on 29,175,499 SPAC Class A Ordinary Shares and SPAC Class B Ordinary Shares issued and outstanding in the aggregate as of the date hereof. Unless otherwise indicated, the address for each Haymaker stockholder listed is c/o 501 Madison Avenue, Floor 5, New York, NY 10022.
|
Name and Address of Beneficial Owner(1)
|
| |
Class A Ordinary Shares
|
| |
Class B Ordinary Shares
|
| |
Approximate
Percentage of Outstanding Ordinary Shares |
| |||||||||||||||||||||
| |
Number of
Shares Beneficially Owned |
| |
Approximate
Percentage of Class |
| |
Number of
Shares Beneficially Owned |
| |
Approximate
Percentage of Class |
| ||||||||||||||||||||
|
Haymaker Sponsor IV LLC(2)(3)
|
| | | | 797,600 | | | | | | 3.4% | | | | | | 5,750,000 | | | | | | 100.0% | | | | | | 22.2% | | |
|
Christopher Bradley(3)
|
| | | | — | | | | | | — | | | | | | — | | | | | | — | | | | | | — | | |
|
Andrew R. Heyer(2)(3)
|
| | | | 797,600 | | | | | | 3.4% | | | | | | 5,750,000 | | | | | | 100.0% | | | | | | 22.2% | | |
|
Walter F. McLallen(3)
|
| | | | — | | | | | | — | | | | | | — | | | | | | — | | | | | | — | | |
|
Roger Meltzer, Esq.(3)
|
| | | | — | | | | | | — | | | | | | — | | | | | | — | | | | | | — | | |
|
Brian Shimko(3)
|
| | | | — | | | | | | — | | | | | | — | | | | | | — | | | | | | — | | |
|
All executive officers and directors as a group (6 individuals)(2)(3)
|
| | | | 797,600 | | | | | | 3.4% | | | | | | 5,750,000 | | | | | | 100.0% | | | | | | 22.2% | | |
| Other 5% Shareholders | | | | | | | | | | | | | | | | | | | | | | | | | | | | | | | |
|
Wealthspring Parties(4)
|
| | | | 2,231,759 | | | | | | 9.4% | | | | | | — | | | | | | — | | | | | | 7.6% | | |
|
First Trust Parties(5)
|
| | | | 2,049,276 | | | | | | 8.6% | | | | | | — | | | | | | — | | | | | | 6.9% | | |
|
HGC Investment Management Inc.(6)
|
| | | | 1,995,000 | | | | | | 8.4% | | | | | | — | | | | | | — | | | | | | 6.8% | | |
|
Fort Baker Parties(7)
|
| | | | 1,310,641 | | | | | | 5.5% | | | | | | — | | | | | | — | | | | | | 4.4% | | |
(1)
Unless otherwise noted, the principal business address of each of the following entities or individuals is 501 Madison Avenue, Floor 5, New York, NY 10022.
(2)
Interests shown consist solely of (i) SPAC Class B Ordinary Shares and (ii) 767,600 private placement shares included in private placement units.
292
(3)
Haymaker Sponsor IV LLC is the record holder of the SPAC Class B Ordinary Shares reported herein. Steven J. Heyer and Andrew R. Heyer are the managing members of the Sponsor and have voting and investment discretion with respect to the securities held of record by the Sponsor and may be deemed to have shared beneficial ownership of the securities held directly by the Sponsor. All of Haymaker’s officers and directors are members of the Sponsor. Each such person disclaims any beneficial ownership of the reported shares other than to the extent of any pecuniary interest they may have therein, directly or indirectly.
(4)
According to a Schedule 13G filed February 8, 2024 by (i) Wealthspring Capital LLC, a Delaware limited liability company (“Wealthspring”) and (ii) Matthew Simpson, who is a United States citizen and a manager of Wealthspring (Mr. Simpson, together with Wealthspring, the “Wealthspring Parties”). The principal business address of each of the Wealthspring Parties is 2 Westchester Park Drive, Suite 108, West Harrison, NY 10604.
(5)
According to a Schedule 13G/A filed November 14, 2024 by (i) First Trust Merger Arbitrage Fund, a series of Investment Managers Series Trust II, an investment company registered under the Investment Company Act (“VARBX”), (ii) First Trust Capital Management L.P., an investment adviser registered with the SEC (“FTCM”), (iii) First Trust Capital Solutions L.P., a Delaware limited partnership and control person of FTCM (“FTCS”), and (iv) FTCS Sub GP LLC, a Delaware limited liability company and control person of FTCM (“Sub GP” and collectively with VARBX, FTCM and FTCS, the “First Trust Parties”). FTCM provides investment advisory services to, among others, (i) a series of Investment Managers Series Trust II, (ii) First Trust Alternative Opportunities Fund and (iii) Highland Capital Management Institutional Fund II, LLC (collectively, the “Client Accounts”). As investment adviser to the Client Accounts, FTCM has the authority to invest the funds of the Client Accounts in securities (including our Public Shares) as well as the authority to purchase, vote and dispose of securities. As of December 31, 2024, VARBX owned 1,915,657 public shares, while FTCM, FTCS and Sub GP collectively owned 2,049,276 public shares. The principal business address of FTCM, FTCS and Sub GP is 225 W. Wacker Drive, 21st Floor, Chicago, IL 60606. The principal business address of VARBX is 235 West Galena Street, Milwaukee, WI 53212.
(6)
According to a Schedule 13G filed February 14, 2024 by HGC Investment Management Inc., a company incorporated under the laws of Canada (“HGC”), which serves as the investment manager to The HGC Fund LP, an Ontario limited partnership (the “Fund”), with respect to the public shares held by HGC on behalf of the Fund. The principal business address of HGC is 1073 Yonge Street, 2nd Floor, Toronto, Ontario M4W 2L2, Canada.
(7)
According to a Schedule 13G filed November 14, 2024 by (i) Fort Baker Capital Management LP, a Delaware limited partnership (“FBCM”); (ii) Steven Patrick Pigott, a United States citizen and a Limited Partner/Chief Investment Officer of FBCM; and (iii) Fort Baker Capital, LLC, a Delaware limited liability company and General Partner for FBCM (collectively, the “Fort Baker Parties”). The principal business address of each of the Fort Baker Parties is 700 Larkspur Landing Circle, Suite 275 Larkspur, CA 94939.
Post-Business Combination Beneficial Ownership Table
The following table sets forth information regarding the expected beneficial ownership of shares of PubCo Class A Common Stock and PubCo Class B Common Stock immediately following the consummation of the Business Combination by:
•
each person who is expected to be the beneficial owner of more than 5% of the outstanding PubCo Class A Common Stock or PubCo Class B Common Stock following the consummation of the Business Combination;
•
each person who is expected to become an executive officer or a director of PubCo upon consummation of the Business Combination; and
•
all of the executive officers and directors of PubCo as a group upon consummation of the Business Combination.
Beneficial ownership is determined according to the rules of the SEC, which generally provide that a person has beneficial ownership of a security if he, she or it possesses sole or shared voting or investment power over that security, including options and warrants that are currently exercisable or exercisable within 60 days.
293
The expected beneficial ownership of shares of Pubco Common Stock immediately following completion of the Business Combination are presented assuming two scenarios.
•
Assuming No Redemptions: The expected beneficial ownership of shares of PubCo Class A Common Stock and PubCo Class B Common Stock immediately following consummation of the Business Combination, assuming none of the Public Shares are redeemed, is based on an aggregate of 54,865,799 shares of PubCo Class A Common Stock issued and outstanding and 23,722,425 shares of PubCo Class B Common Stock issued and outstanding, and (a) assumes that (i) the Business Combination closes of March 16, 2026, (ii) none of the Initial Shareholders purchase SPAC Class A Ordinary Shares in the open market prior to the consummation of the Business Combination, and (iii) there are no other issuances of equity interests of Haymaker prior to the consummation of the Business Combination and (b) does not take into account Assumed SPAC Warrants (other than the Dothan Assumed Warrants) that may remain outstanding following the Business Combination and may be exercised at a later date.
•
Assuming Maximum Redemptions: The expected beneficial ownership of shares of PubCo Class A Common Stock and PubCo Class B Common Stock immediately following consummation of the Business Combination, assuming the maximum redemption scenario where 18,672,343 Public Shares have been redeemed, is based on an aggregate of 36,193,456 shares of PubCo Class A Common Stock issued and outstanding and 23,722,425 shares of PubCo Class B Common Stock issued and outstanding, and (a) assumes that (i) the Business Combination closes of March 16, 2026, (ii) none of the Initial Shareholders purchase SPAC Class A Ordinary Shares in the open market prior to the consummation of the Business Combination, and (iii) there are no other issuances of equity interests of Haymaker prior to the consummation of the Business Combination, and (b) does not take into account Assumed SPAC Warrants (other than the Dothan Assumed Warrants) that may remain outstanding following the Business Combination and may be exercised at a later date.
Unless otherwise indicated, we believe that all persons named in the table below have sole voting and investment power with respect to all shares of PubCo Class A Common Stock and PubCo Class B Common Stock beneficially owned by them.
Shares of PubCo Class A Common Stock or PubCo Class B Common Stock that may be acquired by an individual or group within 60 days of the date hereof, pursuant to the exercise of options or warrants, are deemed to be outstanding for the purpose of computing the percentage ownership of such individual or group, but are not deemed to be outstanding for the purpose of computing the percentage ownership of any other person shown in the table.
| | | |
Post-Business Combination
(Assuming No Redemptions) |
| |
Post-Business Combination
(Assuming Maximum Redemptions) |
| ||||||||||||||||||||||||||||||||||||||||||||||||||||||
|
Name of Beneficial Owner(1)
|
| |
Shares of
PubCo Class A Common Stock |
| |
Percentage
of PubCo Class A Common Stock |
| |
Shares of
PubCo Class B Common Stock |
| |
Percentage
of Class B Common Stock |
| |
Combined
Voting Power(2) |
| |
Shares of
PubCo Class A Common Stock |
| |
Percentage
of PubCo Class A Common Stock |
| |
Shares of
PubCo Class B Common Stock |
| |
Percentage
of Class B Common Stock |
| |
Combined
Voting Power(2) |
| ||||||||||||||||||||||||||||||
|
Five Percent Holders of PubCo
|
| | | | | | | | | | | | | | | | | | | | | | | | | | | | | | | | | | | | | | | | | | | | | | | | | | | | | | | | | | | | |
|
Haymaker Sponsor IV LLC(3)
|
| | | | 3,527,517 | | | | | | 6.4% | | | | | | — | | | | | | — | | | | | | 1.2% | | | | | | 3,527,517 | | | | | | 9.7% | | | | | | — | | | | | | — | | | | | | 1.3% | | |
|
Dothan Independent GP, LP(4)
|
| | | | 398,800 | | | | | | * | | | | | | 5,300,000 | | | | | | 22.3% | | | | | | 18.3% | | | | | | 398,800 | | | | | | 1.1% | | | | | | 5,300,000 | | | | | | 22.3% | | | | | | 19.5% | | |
|
Dothan Concrete Investors, LLC(5)
|
| | | | — | | | | | | — | | | | | | 18,422,425 | | | | | | 77.7% | | | | | | 63.1% | | | | | | — | | | | | | — | | | | | | 18,422,425 | | | | | | 77.7% | | | | | | 67.4% | | |
|
Eaglesnest Investments, LLC(6)
|
| | | | 4,810,831 | | | | | | 8.8% | | | | | | — | | | | | | — | | | | | | 1.6% | | | | | | 4,810,831 | | | | | | 13.3% | | | | | | — | | | | | | — | | | | | | 1.8% | | |
|
Directors and Executive Officers of Pubco
|
| | | | | | | | | | | | | | | | | | | | | | | | | | | | | | | | | | | | | | | | | | | | | | | | | | | | | | | | | | | | |
|
Randall Edgar(7)
|
| | | | 4,810,831 | | | | | | 8.8% | | | | | | — | | | | | | — | | | | | | 1.6% | | | | | | 4,810,831 | | | | | | 13.3% | | | | | | — | | | | | | — | | | | | | 1.8% | | |
|
Ned N. Fleming, III(8)
|
| | | | 398,800 | | | | | | * | | | | | | 23,722,425 | | | | | | 100% | | | | | | 81.2% | | | | | | 398,800 | | | | | | 1.1% | | | | | | 23,722,425 | | | | | | 100% | | | | | | 86.8% | | |
294
| | | |
Post-Business Combination
(Assuming No Redemptions) |
| |
Post-Business Combination
(Assuming Maximum Redemptions) |
| ||||||||||||||||||||||||||||||||||||||||||||||||||||||
|
Name of Beneficial Owner(1)
|
| |
Shares of
PubCo Class A Common Stock |
| |
Percentage
of PubCo Class A Common Stock |
| |
Shares of
PubCo Class B Common Stock |
| |
Percentage
of Class B Common Stock |
| |
Combined
Voting Power(2) |
| |
Shares of
PubCo Class A Common Stock |
| |
Percentage
of PubCo Class A Common Stock |
| |
Shares of
PubCo Class B Common Stock |
| |
Percentage
of Class B Common Stock |
| |
Combined
Voting Power(2) |
| ||||||||||||||||||||||||||||||
|
Andrew R. Heyer(3)
|
| | | | 3,527,517 | | | | | | 6.4% | | | | | | — | | | | | | — | | | | | | 1.2% | | | | | | 3,527,517 | | | | | | 9.7% | | | | | | — | | | | | | — | | | | | | 1.3% | | |
|
William Holden(9)
|
| | | | 225,606 | | | | | | * | | | | | | — | | | | | | — | | | | | | * | | | | | | 225,606 | | | | | | * | | | | | | — | | | | | | — | | | | | | * | | |
|
Bretton Johnston
|
| | | | — | | | | | | — | | | | | | — | | | | | | — | | | | | | — | | | | | | — | | | | | | — | | | | | | — | | | | | | — | | | | | | — | | |
|
Mark R. Matteson(10)
|
| | | | — | | | | | | — | | | | | | 18,422,425 | | | | | | 77.7% | | | | | | 63.1% | | | | | | — | | | | | | — | | | | | | 18,422,425 | | | | | | 77.7% | | | | | | 67.4% | | |
|
David Rees-Jones
|
| | | | — | | | | | | — | | | | | | — | | | | | | — | | | | | | — | | | | | | — | | | | | | — | | | | | | — | | | | | | — | | | | | | — | | |
|
Tommy Wentroth(11)
|
| | | | 451,211 | | | | | | * | | | | | | — | | | | | | — | | | | | | * | | | | | | 451,211 | | | | | | 1.2% | | | | | | — | | | | | | — | | | | | | * | | |
|
All PubCo directors and executive officers as a group (8 persons)
|
| | | | 9,413,965 | | | | | | 17.0% | | | | | | 23,722,425 | | | | | | 100.0% | | | | | | 84.3% | | | | | | 9,413,965 | | | | | | 25.6% | | | | | | 23,722,425 | | | | | | 100.0% | | | | | | 90.0% | | |
| | |||||||||||||||||||||||||||||||||||||||||||||||||||||||||||||
*
Less than 1%.
(1)
Unless otherwise noted, the business address of each of the following entities or individuals is 817 E. 4th Street, Tulsa, Oklahoma 74120.
(2)
Represents the voting power with respect to all shares of PubCo Class A Common Stock and PubCo Class B Common Stock outstanding, voting as a single class. Shares of PubCo Class A Common Stock are entitled to one vote per share, and shares of PubCo Class B Common Stock are entitled to 10 votes per share.
(3)
Includes shares of PubCo Class A Common Stock issuable upon the conversion of the WCL Promissory Note, which, as of September 30, 2025, was convertible at the election of the Sponsor upon the closing of Business Combination into 75,500 shares of PubCo Class A Common Stock and warrants to purchase 37,750 shares of PubCo Class A Common Stock. Steven J. Heyer and Andrew R. Heyer are managing members of the Sponsor and have voting and investment discretion with respect to the securities held of record by the Sponsor and may be deemed to have shared beneficial ownership of the securities held directly by the Sponsor. Each such person disclaims any beneficial ownership of the reported shares other than to the extent of any pecuniary interest they may have therein, directly or indirectly. The principal business address of Sponsor is 501 Madison Avenue, Floor 5, New York, NY 10022.
(4)
Consists of shares of PubCo Class A Common Stock issuable upon the exercise of 398,800 Dothan Assumed Warrants and 5,300,000 shares of PubCo Class B Common Stock. Dothan Sponsor, LLC (“Dothan Sponsor”) is the general partner of Dothan Independent GP, LP. (“Dothan Independent”). Ned N. Fleming, III, who is expected to serve as a director of PubCo following the consummation of the Business Combination, is the sole manager of Dothan Sponsor. Each of Dothan Sponsor and Mr. Fleming may be deemed to beneficially own securities of PubCo held by Dothan Independent. Each such person and entity disclaims beneficial ownership of such securities except to the extent of his or its pecuniary interest therein. The address for Mr. Fleming, Dothan Sponsor and Dothan Independent is c/o SunTx Capital Management Corp., 5420 LBJ Freeway, Suite 950, Dallas, Texas 75240.
(5)
Dothan Concrete Manager, LLC (“Dothan Concrete Manager”) is the managing member of Dothan Concrete Investors, LLC (“Dothan Concrete Investors”). The manager of Dothan Concrete Manager is SunTx Capital Management Corp. (“SunTx Capital Management”). Ned N. Fleming, III, who is expected to serve as a director of PubCo following the consummation of the Business Combination, is the sole shareholder and director of SunTx Capital Management. Mark R. Matteson, who is also expected to serve as a director of the PubCo following the consummation of the Business Combination, is an executive officer of SunTx Capital Management. Each of Dothan Concrete Manager, SunTx Capital Management, Mr. Fleming and Mr. Matteson may be deemed to beneficially own securities of the Company held by Dothan Concrete Investors. Each such entity and person disclaims beneficial ownership of such securities except to the extent of its or his pecuniary interest therein. The address
295
of each of Messrs. Fleming and Matteson, SunTx Capital Management and Dothan Concrete Manager is c/o SunTx Capital Management Corp., 5420 LBJ Freeway, Suite 950, Dallas, Texas 75240.
(6)
Eaglesnest Investments, LLC (“Eaglesnest”) is controlled by Randall Edgar, who is expected to serve as the Chief Executive Officer and a director of PubCo following the consummation of the Business Combination. Mr. Edgar may be deemed to beneficially own securities of PubCo held by Eaglesnest. Mr. Edgar disclaims beneficial ownership of such securities except to the extent of his pecuniary interest therein. The address for Eaglesnest is 405 N Main St. 6E, Tulsa, OK 74103.
(7)
Includes shares of PubCo Class A Common Stock held by Eaglesnest. See footnote 6 above.
(8)
Includes (i) shares of PubCo Class B Common Stock that will be held by Dothan Independent and Dothan Concrete Investors following the consummation of the Business Combination and (ii) shares of PubCo Class A Common Stock issuable upon the exercise of 398,800 Dothan Assumed Warrants that will be held by Dothan Independent following the consummation of the Business Combination. See footnotes 4 and 5 above.
(9)
Consists of 225,606 shares of restricted PubCo Class A Common Stock issuable as a Rollover Equity Award.
(10)
Includes shares of PubCo Class B Common Stock held by Dothan Concrete Investors. See footnote 5 above.
(11)
Consists of 451,211 shares of restricted PubCo Class A Common Stock issuable as a Rollover Equity Award.
CERTAIN RELATIONSHIPS AND RELATED PERSON TRANSACTIONS
Haymaker Related Party Transactions
Founder Shares
In March 2023, our Sponsor paid $25,000, or approximately $0.004 per share, to cover certain expenses on our behalf in consideration of 5,750,000 founder shares designated as SPAC Class B Ordinary Shares. The number of founder shares outstanding was determined based on the expectation that the total size of the IPO would be a maximum of 23,000,000 units if the over-allotment option was exercised in full, and therefore that such founder shares would represent approximately 20% of the outstanding ordinary shares after the IPO (not including the SPAC Class A Ordinary Shares underlying the private placement units). Of the 5,750,000 SPAC Class B Ordinary Shares outstanding, up to 750,000 shares were subject to forfeiture to the extent that the over-allotment option was not exercised in full or in part. On July 28, 2023, the over-allotment option was exercised in full, so those 750,000 SPAC Class B Ordinary Shares are no longer subject to forfeiture.
Private Placement
Simultaneously with the closing of the IPO, the Company consummated the sale of 797,600 private placement units at a price of $10.00 per private placement unit in a private placement to our Sponsor, including 30,000 private placement units issued in connection with the full exercise of the over-allotment option, generating gross proceeds of $7,976,000. Each unit consists of one SPAC Class A Ordinary Share and one-half of one redeemable warrant. Each whole warrant is exercisable to purchase one ordinary share at $11.50 per share, subject to adjustment as described in our Registration Statement. If the Company does not consummate an initial business combination, the proceeds from the sale of the private placement units will be used to fund the redemption of the Public Shares (subject to the requirements of applicable law) and the private placement warrants underlying the private placement units will expire worthless.
Service Arrangements
Administrative Services Agreement
On July 25, 2023, we entered into an administrative services agreement with an affiliate of Andrew Heyer, our Vice President, pursuant to which we pay such affiliate $20,000 per month for office space,
296
secretarial and administrative services provided to members of our management team. Upon completion of our initial business combination or our liquidation and dissolution, any remaining monthly payments from the 24-month term will be accelerated and due at the closing of our initial business combination or our liquidation. For the year ended December 31, 2024 and for the period from March 7, 2023 (inception) through December 31, 2023, we incurred expenses of $240,000 and $104,516, respectively, for services under the administrative services agreement.
Advisory Services Agreement
On July 25, 2023, we entered into an advisory services agreement with an affiliate of our Chief Financial Officer, pursuant to which we pay such affiliate $20,000 per month for services rendered prior to the consummation of our initial business combination; such amounts are accrued and will only be payable upon the successful completion of our initial business combination. As of December 31, 2024 and 2023, the contingent fee payable for the services under the advisory services agreement amounted to $344,516 and $104,516, respectively.
Promissory Notes
On March 15, 2023, the Sponsor agreed to loan the Company an aggregate of up to $300,000 to cover expenses related to the IPO pursuant to a promissory note (the “IPO Promissory Note”). This loan was non-interest bearing and payable on the earlier of December 31, 2023 or the date on which the Company consummated the IPO. Prior to the IPO, the Company had borrowed $272,550 under the IPO Promissory Note. On July 28, 2023, the Company repaid the outstanding balance under the IPO Promissory Note in full. Borrowings under the IPO Promissory Note are no longer available to the Company subsequent to the IPO.
On June 10, 2024, the Company issued a promissory note (the “WCL Promissory Note”) in the principal amount of up to $1,500,000 to the Sponsor. The WCL Promissory Note was issued in connection with advances the Sponsor may make in the future to the Company from time to time for working capital expenses. The WCL Promissory Note is non-interest bearing and payable upon the earlier of (i) completion of the Company’s initial business combination or (ii) the date the winding up of the Company is effective. At the election of the Sponsor, all or a portion of the unpaid principal amount of the WCL Promissory Note may be converted into WCL units at a price of $10.00 per WCL unit, which will be identical to the private placement units. These WCL units and their underlying securities are entitled to the registration rights set forth in the WCL Promissory Note. As of December 31, 2024, the Company had $400,000 drawn on this WCL Promissory Note.
Working Capital Loans
In order to finance transaction costs in connection with an initial business combination, our Sponsor, an affiliate of the Sponsor, or the Company’s officers and directors may, but are not obligated to, loan the Company funds as may be required. If the Company completes the initial business combination, the Company will repay such working capital loans. In the event that the initial business combination does not close, the Company may use a portion of the working capital held outside the Trust Account to repay such working capital loans, but no proceeds from the Trust Account would be used for such repayment. Up to $1,500,000 of such working capital loans may be convertible into units of the post-business combination company, at a price of $10.00 per unit (which units will be identical to the private placement units) at the option of the lender, upon consummation of the initial business combination. There were no working capital loans outstanding at December 31, 2024 and 2023.
Registration Rights
The holders of the founder shares, private placement units, WCL units and any private placement units that may be issued on conversion of working capital loans (and any ordinary shares issuable upon the exercise of the private placement warrants or warrants included in any WCL units or in any private placement units issued upon conversion of the working capital loans) will be entitled to registration rights pursuant to a registration rights agreement, dated as of July 25, 2023, requiring us to register such securities for resale. The holders of these securities will be entitled to make up to three demands, excluding short form registration
297
demands, that we register such securities. In addition, the holders have certain “piggy-back” registration rights with respect to registration statements filed subsequent to our completion of our initial business combination and rights to require us to register for resale such securities pursuant to Rule 415 under the Securities Act. However, the registration and shareholder rights agreement provides that we will not permit any registration statement filed under the Securities Act to become effective until termination of the applicable lock-up period, which occurs (1) in the case of the founder shares, six months after the completion of our initial business combination, and (2) in the case of the private placement units and the respective SPAC Class A Ordinary Shares underlying the private placement warrants, 30 days after the completion of our initial business combination. We will bear the expenses incurred in connection with the filing of any such registration statements.
Suncrete Related Party Transactions
In addition to the various agreements and arrangements discussed in the sections titled “Management of the Company Following the Business Combination” and “Executive Compensation,” the following is a description of each transaction since January 1, 2022 and each currently proposed transaction in which:
•
the Company has been or is to be a participant;
•
the amount involved exceeded or exceeds the lesser of (a) $120,000 or (b) one percent of the average of the Company’s total assets at year-end for the fiscal years ended December 31, 2024, 2023 and 2022; and
•
any of Company’s directors, executive officers or holders of more than 5% of its capital stock prior to the Business Combination, or any immediate family member of, or person sharing the household with, any of these individuals, had or will have a direct or indirect material interest.
Since January 1, 2022, the Company has entered into the following agreements that satisfy the above criteria:
Lease Agreements
On July 1, 2022, the Company entered into a lease agreement with Bedrock Construction, LLC (the “Lease Agreement”), pursuant to which the Company leases its Northwest Arkansas office. Randall Edgar, who is the current Chief Executive Officer of Suncrete and will serve as New Suncrete’s Chief Executive Officer following completion of the Business Combination, has an equity interest in Bedrock Construction, LLC. The lease is classified as an operating lease and was entered into under terms that the Company’s management believed were consistent with market terms for similar properties.
For the Successor period from May 22, 2024 through December 31, 2024, the Company incurred lease expense of approximately $38,100 under the Lease Agreement. For the Predecessor periods from January 1, 2024 through July 29, 2024, and the year ended December 31, 2023, the Company incurred lease expense of approximately $53,400 and $92,300, respectively, under the Lease Agreement.
As of September 30, 2025, December 31, 2024 and December 31, 2023, the Company had outstanding lease liabilities related to the Lease Agreement of approximately $169,000, $238,400 and $345,000, respectively, included in lease liabilities on the Company’s balance sheets.
On March 1, 2025, the Company entered into another lease agreement with Bedrock Construction, LLC for expanded office space. In connection with the lease commencement, the Company recognized approximately $1.5 million in operating lease right-of-use assets and corresponding lease liabilities on the Company’s balance sheet as of September 30, 2025. As of September 30, 2025, the Company had outstanding lease liabilities related to the new Lease Agreement of approximately $1.4 million, included in lease liabilities on the Company’s balance sheets.
Arrangements with Dothan Concrete
On July 29, 2024, Dothan Management and Suncrete entered into the Dothan Management Agreement, pursuant to which Dothan Management provides management services to Suncrete, including management services in connection with the development activities and the operation and conduct of Suncrete’s business.
298
The Dothan Management Agreement provides, among other things, for quarterly consulting payments by Suncrete to Dothan Management equal to one-fourth of 3.0% of trailing twelve-month EBITDA for 2024 and one-fourth of 5.0% thereafter, subject to an annual cap of $3.2 million for strategic, financial, and operational advisory services to support the Suncrete’s board and management team on matters such as acquisitions, financing, contract negotiations, and growth initiatives. Suncrete also reimburses, at cost, any third-party diligence and advisory costs that are initially funded by the affiliate on the Company’s behalf. In addition, for each completed add-on acquisition, Suncrete pays a contingent diligence and integration fee equal to 2.0 % of the acquired enterprise value in consideration for the affiliate’s time and effort involved in transaction execution and post-closing integration activities. For these management services, from May 22, 2024 through December 31, 2024, Suncrete recognized an expense of approximately $881,000 in quarterly fees, $5.1 million in diligence and integration fees, and $1.3 million in reimbursement of expenses. For the nine months ended September 30, 2025, Suncrete recognized an expense of $2.1 million in quarterly fees and approximately $0.5 million in reimbursement of expenses, and did not recognize any expense for diligence and integration fees.
The Business Combination Agreement contemplates that, on the Closing Date, Suncrete, Dothan Management, and PubCo will enter into the Dothan Management Agreement Amendment, which will provide, in pertinent part, for (i) the assumption of the Dothan Management Agreement by PubCo from Suncrete, (ii) payment by PubCo (or at PubCo’s direction) to Dothan Management of diligence and integration fees in the amount of $10 million as the diligence and integration fee in consideration for the services provided by Dothan Management and its personnel to Suncrete in relation to the Business Combination and (iii) in lieu of the EBITDA-Based Fees, quarterly consulting payments equal to one-fourth of $3,500,000, adjusted each year for inflation in accordance with the Dothan Management Agreement Amendment. Pursuant to the Dothan Management Agreement Amendment, the Dothan Management Agreement expires on the date that is ten years from the Closing Date of the Business Combination. The terms of the Dothan Management Agreement (including payment of the diligence and integration fee) were approved in advance by the members of Suncrete.
Indemnification Agreements
Suncrete has entered into indemnification agreements with each of its directors and purchased directors’ and officers’ liability insurance. The indemnification agreements, Suncrete’s certificate of incorporation, as amended, and its bylaws, as amended and currently in effect, as applicable, require Suncrete to indemnify its directors and officers to the fullest extent permitted under Delaware law.
The Proposed PubCo Certificate of Incorporation, which will be effective upon the completion of the Business Combination, will contain provisions limiting the liability of directors, and the Proposed PubCo Bylaws, which will be effective upon the completion of the Business Combination, will provide that the post-combination company will indemnify each of its directors to the fullest extent permitted under Delaware law. The Proposed Organizational Documents will also provide the New Suncrete Board with discretion to indemnify officers and employees when determined appropriate by the New Suncrete Board.
New Suncrete intends to enter into new indemnification agreements with each of its directors and executive officers. The indemnification agreements will provide that the post-combination company will indemnify each of its directors and executive officers against any and all expenses incurred by that director or executive officer because of his or her status as one of the post-combination company’s directors or executive officers, to the fullest extent permitted by Delaware law and the Proposed Organizational Documents. In addition, the indemnification agreements will provide that, to the fullest extent permitted by Delaware law, the post-combination company will advance all expenses incurred by its directors and executive officers in connection with a legal proceeding involving his or her status as a director or executive officer.
Consulting Agreement
In lieu of serving as a member of the New Suncrete Board as originally contemplated by Business Combination Agreement, New Suncrete and Christopher Bradley expect to enter into the Consulting Agreement, pursuant to which Mr. Bradley will serve as a consultant to New Suncrete. The term of the Consulting Agreement will expire at the second annual meeting of stockholders of New Suncrete following
299
the closing of the Business Combination. As consideration for his services, Mr. Bradley will be entitled to receive a grant of 100,000 New Suncrete RSUs on the Closing Date. Such RSUs will vest one-half on each of the first two anniversaries of the date of grant, subject to continued service with New Suncrete. During the term of the Consulting Agreement, Mr. Bradley will be entitled to attend, as a non-voting observer, all meetings of the New Suncrete Board and any committees of the New Suncrete Board on which Andrew Heyer serves as a member. New Suncrete will also reimburse Mr. Bradley for certain expenses incurred in connection with his attendance at such meetings.
Policies and Procedures for Related Person Transactions
New Suncrete intends to adopt a written policy on transactions with related persons to be effective upon the completion of the Business Combination. The policy will be in conformity with the requirements for issuers having publicly held common stock that are listed on Nasdaq and will provide that officers, directors, holders of more than 5% of any class of New Suncrete’s voting securities, and any member of the immediate family of and any entity affiliated with any of the foregoing persons, will not be permitted to enter into a related party transaction with the post-combination company without the prior consent of the audit committee, or other independent members of the New Suncrete Board in the event it is inappropriate for the audit committee to review such transaction due to conflict of interest. Any request for New Suncrete to enter into a transaction with an executive officer, director, principal stockholder, or any of their immediate family members or affiliates, in which the amount involved exceeds $120,000, must first be presented to the audit committee for review, consideration and approval. In approving or rejecting the proposed transactions, the audit committee will take into account all of the relevant facts and circumstances available. Under the policy, New Suncrete’s legal department will be primarily responsible for developing and implementing processes and procedures to obtain information regarding related persons with respect to potential related person transactions and then determining, based on the facts and circumstances, whether such potential related person transactions do, in fact, constitute related person transactions requiring compliance with the policy. If New Suncrete’s legal department were to determine that a transaction or relationship is a related person transaction requiring compliance with the policy, New Suncrete’s general counsel will be required to present to the audit committee all relevant facts and circumstances relating to the related person transaction. The audit committee will review the relevant facts and circumstances of each related person transaction, including if the transaction is on terms comparable to those that could be obtained in arm’s length dealings with an unrelated third party and the extent of the related person’s interest in the transaction, take into account the conflicts of interest and corporate opportunity provisions of New Suncrete’s code of business conduct and ethics, and either approve or disapprove the related person transaction. If a transaction was not initially recognized as a related person, then upon such recognition the transaction will be presented to the audit committee for ratification at the audit committee’s next regularly scheduled meeting; provided, that if ratification is not forthcoming, management will make all reasonable efforts to cancel or annul the transaction. New Suncrete’s management will update the audit committee as to any material changes to any approved or ratified related person transaction and will provide a status report at least annually of all then current related person transactions. No New Suncrete director will participate in approval of a related person transaction for which he or she is a related person.
LEGAL MATTERS
DLA Piper LLP (US) has passed upon the validity of the securities of New Suncrete offered by this proxy statement/prospectus and certain other legal matters related to this proxy statement/prospectus.
EXPERTS
The financial statements of Haymaker Acquisition Corp. 4 and Suncrete, Inc. included in this proxy statement/prospectus have been audited by WithumSmith+Brown, PC, an independent registered public accounting firm, as stated in their report appearing herein. Such financial statements are included in reliance upon the report of such firm given upon their authority as experts in accounting and auditing.
The audited consolidated financial statements of Concrete Partners Holding, LLC included in this prospectus and elsewhere in the registration statement have been so included in reliance upon the report of
300
Grant Thornton LLP, independent registered public accountants, upon the authority of said firm as experts in accounting and auditing.
The audited combined financial statements of Eagle Redi-Mix Concrete, LLC and Ram Transportation, LLC included in this prospectus and elsewhere in the registration statement have been so included in reliance upon the report of Grant Thornton LLP, independent registered public accountants, upon the authority of said firm as experts in accounting and auditing.
The financial statements of SRM, Inc. dba Schwarz Ready Mix and Subsidiaries appearing in this proxy statement/prospectus have been audited by Arledge & Associates, P.C., an independent accounting firm, as set forth in their report thereon appearing elsewhere herein, and are included in reliance upon such report given on the authority of such firm as experts in accounting and auditing.
TRANSFER AGENT AND REGISTRAR
The transfer agent for Haymaker’s securities is Continental Stock Transfer & Trust Company.
STOCKHOLDER PROPOSALS AND NOMINATIONS
Stockholder Proposals
It is anticipated that the 2026 annual meeting of stockholders will be held no later than [•], 2026. For any proposal to be considered for inclusion in New Suncrete’s proxy statement and form of proxy for submission to the stockholders at the 2026 annual meeting of stockholders, it must be submitted in writing and comply with the requirements of Rule 14a-8 of the Exchange Act and the Proposed Bylaws. Assuming the Shareholders’ Meeting is held on or about [•], 2026, such proposals must be received by New Suncrete at its offices at [•], within a reasonable time before New Suncrete begins to print and send its proxy materials for the Shareholders’ Meeting.
In addition, the Proposed Bylaws, which will be effective upon consummation of the Initial Merger, provide notice procedures for stockholders to propose business (other than director nominations) to be considered by stockholders at a meeting. To be timely, a stockholder’s notice must be received by the Secretary at the principal executive offices of New Suncrete not later than the close of business on the 90th day nor earlier than the close of business 120th day prior to the first anniversary of the preceding year’s annual meeting; provided, however, that in the event that no annual meeting was held during the preceding year or the date of the annual meeting is advanced more than 30 days prior to or delayed by more than 30 days after such anniversary of the preceding year’s annual meeting, notice by the stockholder to be timely must be so received no earlier than the close of business on the 120th day prior to such annual meeting and no later than the close of business on the later of the 90th day prior to such annual meeting or the tenth day following the day on which public announcement of the date such meeting is first made. Thus, for the 2026 annual meeting of stockholders, notice of a proposal must be delivered to the Secretary no later than [•], 2026 and no earlier than [•], 2026. The Chairperson of the New Suncrete Board may refuse to acknowledge the introduction of any stockholder proposal not made in compliance with the foregoing procedures.
Further, the Proposed Bylaws, which will be effective upon the consummation of the Initial Merger, provide notice procedures for stockholders to nominate a person as a director to be considered by stockholders at a meeting. To be timely, a stockholder’s notice must be received by the Secretary at the principal executive offices of New Suncrete in the case of an annual meeting, not later than the close of business on the 90th day nor earlier than the close of business on the 120th day prior to the first anniversary of the preceding year’s annual meeting; provided, however, that in the event that no annual meeting was held during the preceding year or the date of the annual meeting is advanced more than 30 days prior to or delayed by more than 30 days after the anniversary of the preceding year’s annual meeting, notice by the stockholder to be timely must be so received no earlier than the close of business on the 120th day prior to such annual meeting and not later than the close of business on the later of the 90th day prior to such annual meeting or the tenth day following the day on which public announcement of the date of such meeting was first made. Thus, for the 2023 annual meeting of stockholders, notice of a nomination must be delivered to New Suncrete’s Secretary no later than [•], 2026 and no earlier than [•], 2026. The Chairperson of the New Suncrete Board may refuse to acknowledge the introduction of any stockholder nomination not made in compliance with the foregoing procedures.
301
SHAREHOLDER AND WARRANTHOLDER COMMUNICATIONS
Shareholders, warrantholders and interested parties may communicate with the Haymaker Board, any committee chairperson, or the non-management directors as a group by writing to the Haymaker Board or committee chairperson in care of Haymaker Acquisition Corp. 4, 324 Royal Palm Way, Suite 300-I, Palm Beach, Florida 33480. Following the Business Combination, such communications should be sent in care of Suncrete, Inc., at E. 4th Street, Tulsa, OK 74120, Attention: Board of Directors c/o Corporate Secretary. Each communication will be forwarded, depending on the subject matter, to the board of directors, the appropriate committee chairperson, or all non-management directors.
ENFORCEABILITY OF CIVIL LIABILITY
Haymaker is a Cayman Islands exempted company. If Haymaker does not change its jurisdiction of incorporation from the Cayman Islands to Delaware by effecting the Domestication, you may have difficulty serving legal process within the United States upon Haymaker. You may also have difficulty enforcing, both in and outside the United States, judgments you may obtain in U.S. courts against Haymaker in any action, including actions based upon the civil liability provisions of U.S. federal or state securities laws. Furthermore, Haymaker has been advised by Ogier (Cayman) LLP, its Cayman Islands legal counsel, that the courts of the Cayman Islands are unlikely (i) to recognize or enforce against Haymaker judgments of courts of the United States obtained against us or our directors or officers predicated upon the civil liability provisions of the securities laws of the United States or any state in the United States; and (ii) in original actions brought in the Cayman Islands, to impose liabilities against us or our directors or officers predicated upon the civil liability provisions of the securities laws of the United States or any state in the United States, so far as the liabilities imposed by those provisions are penal in nature. In those circumstances, although there is currently no statutory enforcement or treaty between the United States and the Cayman Islands providing for enforcement of judgments obtained in the United States, the courts of the Cayman Islands will recognize and enforce a foreign money judgment of a foreign court of competent jurisdiction without retrial on the merits based on the principle that a judgment of a competent foreign court imposes upon the judgment debtor an obligation to pay the sum for which judgment has been given provided certain conditions are met. For a foreign judgment to be enforced in the Cayman Islands, such judgment must be final and conclusive, given by a court of competent jurisdiction (the courts of the Cayman Islands will apply the rules of Cayman Islands private international law to determine whether the foreign court is a court of competent jurisdiction, and must not be in respect of taxes or a fine or penalty, inconsistent with a Cayman Islands judgment in respect of the same matter, impeachable on the grounds of fraud or obtained in a manner, and or be of a kind the enforcement of which is, contrary to natural justice or the public policy of the Cayman Islands. Furthermore, it is uncertain that Cayman Islands courts would enforce: (1) judgments of U.S. courts obtained in actions against us or other persons that are predicated upon the civil liability provisions of the U.S. federal or state securities laws; or (2) original actions brought against us or other persons predicated upon the Securities Act. Ogier (Cayman) LLP has informed us that there is uncertainty with regard to Cayman Islands law relating to whether a judgment obtained from the U.S. courts under civil liability provisions of the securities laws will be determined by the courts of the Cayman Islands as penal, punitive in nature. A Cayman Islands Court may stay enforcement proceedings if concurrent proceedings are being brought elsewhere. However, Haymaker may be served with process in the United States with respect to actions against Haymaker arising out of or in connection with violation of U.S. federal securities laws relating to offers and sales of Haymaker’s securities by serving Haymaker’s U.S. agent irrevocably appointed for that purpose.
WHERE YOU CAN FIND ADDITIONAL INFORMATION
PubCo has filed a Registration Statement on Form S-4 to register the issuance of securities described elsewhere in this proxy statement/prospectus. This proxy statement/prospectus is part of that Registration Statement of Form S-4.
Haymaker files reports, proxy statements, and other information with the SEC as required by the Exchange Act. You can read Haymaker’s SEC filings, including this proxy statement/prospectus, over the Internet at the SEC’s website at http://www.sec.gov.
302
If you would like additional copies of this proxy statement/prospectus or if you have questions about the Business Combination or the Proposals to be presented at the Shareholders’ Meeting, you should contact Haymaker’s proxy solicitation agent at the following address and telephone number:
Sodali & Co.
430 Park Avenue, 14th Floor
New York, New York 10022
Stockholders Call Toll-Free in North America: (800) 662-5200
Outside of North America Call Collect: (203) 658-94000
E-mail: HYAC@investor.sodali.com.
430 Park Avenue, 14th Floor
New York, New York 10022
Stockholders Call Toll-Free in North America: (800) 662-5200
Outside of North America Call Collect: (203) 658-94000
E-mail: HYAC@investor.sodali.com.
If you are a Haymaker shareholder and would like to request documents, please do so by [•], 2026, in order to receive them before the Shareholders’ Meeting. If you request any documents from Haymaker, Haymaker will mail them to you by first class mail, or another equally prompt means.
All information included in this proxy statement/prospectus relating to Haymaker has been supplied by Haymaker, and all such information relating to Suncrete has been supplied by Suncrete. Information provided by either Haymaker or Suncrete does not constitute any representation, estimate, or projection of any other party.
Neither Haymaker nor Suncrete has authorized anyone to give any information or make any representation about the Business Combination or their companies that is different from, or in addition to, that included in this proxy statement/prospectus or in any of the materials that have been incorporated in this proxy statement/ prospectus. Therefore, if anyone does give you information of this sort, you should not rely on it. If you are in a jurisdiction where offers to exchange or sell, or solicitations of offers to exchange or purchase, the securities offered by this proxy statement/prospectus or the solicitation of proxies is unlawful, or if you are a person to whom it is unlawful to direct these types of activities, then the offer presented in this proxy statement/prospectus does not extend to you. The information included in this proxy statement/prospectus speaks only as of the date of this proxy statement/prospectus unless the information specifically indicates that another date applies.
303
INDEX TO FINANCIAL STATEMENTS
| | | |
Page
|
|
|
AUDITED CONSOLIDATED FINANCIAL STATEMENTS OF HAYMAKER ACQUISITION CORP 4.
|
| |||
| | | | ||
| | | | ||
| | | | ||
| | | | ||
| | | | ||
| | | | ||
| | | | ||
| | | | ||
| | | | ||
| | | | ||
| | | | ||
Audited Consolidated Financial Statements of Concrete Partners Holding, LLC (Successor) and Combined Financial Statements of Eagle Redi-Mix Concrete, LLC and Ram Transportation, LLC (Predecessor)
| | | | | |
| | | | ||
| | | | ||
| | | | ||
| | | | ||
| | | | ||
| | | |
F-1
Unaudited Condensed Consolidated Financial Statements of Concrete Partners Holding, LLC (Successor) and Condensed Combined Financial Statements of Eagle Redi-Mix Concrete, LLC and Ram Transportation, LLC (Predecessor)
| | | | | ||
| | | | | ||
| | | | | ||
| | | | | ||
| | | | |
Consolidated Financial Statements of SRM, Inc. dba Schwarz Ready Mix and Subsidiaries
| | | | | |
| | | | ||
| | | | ||
| | | | ||
| | | | ||
| | | | ||
| | | |
UNAUDITED CONDENSED CONSOLIDATED FINANCIAL STATEMENTS OF SRM, INC. DBA SCHWARZ READY MIX AND SUBSIDIARIES
| | | | | |
| | | | ||
| | | | ||
| | | | ||
| | | | ||
| | | |
F-2
Consolidated Financial Statements of SUNCRETE, INC.
| | | | | |
| | | | ||
| | | | ||
| | | | ||
| | | | ||
| | | | ||
| | | |
F-3
REPORT OF INDEPENDENT REGISTERED PUBLIC ACCOUNTING FIRM
To the Shareholders and the Board of Directors of
Haymaker Acquisition Corp. 4
Haymaker Acquisition Corp. 4
Opinion on the Financial Statements
We have audited the accompanying balance sheets of Haymaker Acquisition Corp. 4 (the “Company”) as of December 31, 2024 and 2023, the related statements of operations, changes in shareholders’ deficit and cash flows for the year ended December 31, 2024 and for the period from March 7, 2023 (inception) through December 31, 2023, and the related notes (collectively referred to as the “financial statements”). In our opinion, the financial statements present fairly, in all material respects, the financial position of the Company as of December 31, 2024 and 2023, and the results of its operations and its cash flows for the year ended December 31, 2024 and for the period from March 7, 2023 (inception) through December 31, 2023, in conformity with accounting principles generally accepted in the United States of America.
Explanatory Paragraph — Going Concern
The accompanying financial statements have been prepared assuming the Company will continue as a going concern. As discussed in Note 1 to the financial statements, the Company has no revenue and it incurred and expects to continue to incur significant professional costs to remain as a publicly traded company and to incur significant transaction costs in pursuit of the consummation of a Business Combination. The Company’s cash and working capital as of December 31, 2024, are not sufficient to complete its planned activities for the upcoming year. These conditions raise substantial doubt about the Company’s ability to continue as a going concern. Management’s evaluation of the events and conditions and management’s plans regarding these matters are also described in Note 1 to the financial statements. The financial statements do not include any adjustments that might result from the outcome of this uncertainty. Our opinion is not modified with respect to that matter.
Basis for Opinion
These financial statements are the responsibility of the Company’s management. Our responsibility is to express an opinion on the Company’s financial statements based on our audit. We are a public accounting firm registered with the Public Company Accounting Oversight Board (United States) (“PCAOB”) and are required to be independent with respect to the Company in accordance with the U.S. federal securities laws and the applicable rules and regulations of the Securities and Exchange Commission and the PCAOB.
We conducted our audit in accordance with the standards of the PCAOB. Those standards require that we plan and perform the audit to obtain reasonable assurance about whether the financial statements are free of material misstatement, whether due to error or fraud. The Company is not required to have, nor were we engaged to perform, an audit of its internal control over financial reporting. As part of our audit we are required to obtain an understanding of internal control over financial reporting but not for the purpose of expressing an opinion on the effectiveness of the Company’s internal control over financial reporting. Accordingly, we express no such opinion.
Our audit included performing procedures to assess the risks of material misstatement of the financial statements, whether due to error or fraud, and performing procedures that respond to those risks. Such procedures included examining, on a test basis, evidence regarding the amounts and disclosures in the financial statements. Our audit also included evaluating the accounting principles used and significant estimates made by management, as well as evaluating the overall presentation of the financial statements. We believe that our audit provides a reasonable basis for our opinion.
/s/ WithumSmith+Brown, PC
WithumSmith+Brown, PC
WithumSmith+Brown, PC
We have served as the Company’s auditor since 2023.
New York, NY
New York, NY
March 14, 2025
PCAOB Number 100
PCAOB Number 100
F-4
HAYMAKER ACQUISITION CORP. 4
BALANCE SHEETS
| | | |
December 31,
2024 |
| |
December 31,
2023 |
| ||||||
| ASSETS | | | | | | | | | | | | | |
| Current assets: | | | | | | | | | | | | | |
|
Cash
|
| | | $ | 101,126 | | | | | $ | 205,975 | | |
|
Prepaid expenses
|
| | | | 181,367 | | | | | | 257,810 | | |
|
Total current assets
|
| | | | 282,493 | | | | | | 463,785 | | |
|
Prepaid insurance – non-current
|
| | | | — | | | | | | 143,737 | | |
|
Cash held in Trust Account
|
| | | | 249,760,654 | | | | | | 237,496,857 | | |
|
TOTAL ASSETS
|
| | | $ | 250,043,147 | | | | | $ | 238,104,379 | | |
|
LIABILITIES, CLASS A ORDINARY SHARES SUBJECT TO POSSIBLE REDEMPTION AND SHAREHOLDERS’ DEFICIT:
|
| | | | | | | | | | | | |
| Current liabilities: | | | | | | | | | | | | | |
|
Accrued expenses
|
| | | $ | 392,388 | | | | | $ | 92,158 | | |
|
Accrued offering costs
|
| | | | ― | | | | | | 85,000 | | |
|
WCL Promissory Note – related party
|
| | | | 400,000 | | | | | | ― | | |
|
Total current liabilities
|
| | |
|
792,388
|
| | | |
|
177,158
|
| |
|
Deferred underwriting fee payable
|
| | | | 8,650,000 | | | | | | 8,650,000 | | |
|
Total Liabilities
|
| | | | 9,442,388 | | | | | | 8,827,158 | | |
| Commitments and Contingencies | | | | | | | | | | | | | |
|
Class A Ordinary Shares subject to possible redemption, $0.0001 par value,
23,000,000 shares issued and outstanding at December 31, 2024 and 2023 at redemption values of $10.86 and $10.33 per share, respectively |
| | | | 249,760,654 | | | | | | 237,496,857 | | |
| Shareholders’ Deficit: | | | | | | | | | | | | | |
|
Preference shares, $0.0001 par value; 1,000,000 shares authorized; no shares issued or outstanding as of December 31, 2024 and 2023
|
| | | | — | | | | | | — | | |
|
Class A Ordinary Shares, $0.0001 par value; 500,000,000 shares authorized; 797,600 shares issued and outstanding (excluding 23,000,000 shares subject to possible redemption) as of December 31, 2024 and 2023
|
| | | | 80 | | | | | | 80 | | |
|
Class B Ordinary Shares, $0.0001 par value; 50,000,000 shares
authorized; 5,750,000 issued and outstanding as of December 31, 2024 and 2023 |
| | | | 575 | | | | | | 575 | | |
|
Additional paid-in capital
|
| | | | — | | | | | | — | | |
|
Accumulated deficit
|
| | | | (9,160,550) | | | | | | (8,220,291) | | |
|
Total Shareholders’ Deficit
|
| | | | (9,159,895) | | | | | | (8,219,636) | | |
|
TOTAL LIABILITIES, CLASS A ORDINARY SHARES SUBJECT TO POSSIBLE REDEMPTION AND SHAREHOLDERS’ DEFICIT
|
| | | $ | 250,043,147 | | | | | $ | 238,104,379 | | |
The accompanying notes are an integral part of these financial statements.
F-5
HAYMAKER ACQUISITION CORP. 4
STATEMENTS OF OPERATIONS
| | | |
For the Year Ended
December 31, 2024 |
| |
For the Period
from March 7, 2023 (Inception) Through December 31, 2023 |
| ||||||
|
General and administrative expenses
|
| | | $ | 700,259 | | | | | $ | 391,308 | | |
|
General and administrative expenses – related party
|
| | | | 240,000 | | | | | | 104,516 | | |
|
Loss from operations
|
| | | | (940,259) | | | | | | (495,824) | | |
| Other income: | | | | | | | | | | | | | |
|
Interest earned on cash held in Trust Account
|
| | | | 12,263,797 | | | | | | 5,196,857 | | |
|
Total other income
|
| | | | 12,263,797 | | | | | | 5,196,857 | | |
|
Net income
|
| | | $ | 11,323,538 | | | | | $ | 4,701,033 | | |
|
Weighted average shares outstanding of Class A Ordinary Shares subject to possible redemption, basic and diluted
|
| | | | 23,000,000 | | | | | | 12,000,000 | | |
|
Basic and diluted net income per share, Class A Ordinary Shares subject
to possible redemption |
| | | $ | 0.38 | | | | | $ | 0.31 | | |
|
Weighted average shares outstanding of non-redeemable Class A and Class B Ordinary Shares, basic and diluted
|
| | | | 6,547,600 | | | | | | 3,012,293 | | |
|
Basic and diluted net income per share, non-redeemable Class A and Class B Ordinary Shares
|
| | | $ | 0.38 | | | | | $ | 0.31 | | |
The accompanying notes are an integral part of these financial statements.
F-6
HAYMAKER ACQUISITION CORP. 4
STATEMENTS OF CHANGES IN SHAREHOLDERS’ DEFICIT
FOR THE YEAR ENDED DECEMBER 31, 2024
FOR THE YEAR ENDED DECEMBER 31, 2024
| | | |
Ordinary Shares
|
| |
Additional
Paid-in Capital |
| |
Accumulated
Deficit |
| |
Total
Shareholders’ Deficit |
| ||||||||||||||||||||||||||||||
| | | |
Class A
|
| |
Class B
|
| ||||||||||||||||||||||||||||||||||||
| | | |
Shares
|
| |
Amount
|
| |
Shares
|
| |
Amount
|
| ||||||||||||||||||||||||||||||
|
Balance at December 31, 2023
|
| | | | 797,600 | | | | | $ | 80 | | | | | | 5,750,000 | | | | | $ | 575 | | | | | $ | — | | | | | $ | (8,220,291) | | | | | $ | (8,219,636) | | |
|
Accretion of Class A Ordinary Shares
to redemption amount |
| | | | — | | | | | | — | | | | | | — | | | | | | — | | | | | | — | | | | | | (12,263,797) | | | | | | (12,263,797) | | |
|
Net income
|
| | | | — | | | | | | — | | | | | | — | | | | | | — | | | | | | — | | | | | | 11,323,538 | | | | | | 11,323,538 | | |
|
Balance at December 31, 2024
|
| | | | 797,600 | | | | | $ | 80 | | | | | | 5,750,000 | | | | | $ | 575 | | | | | $ | — | | | | | $ | (9,160,550) | | | | | $ | (9,159,895) | | |
FOR THE PERIOD FROM MARCH 7, 2023 (INCEPTION) THROUGH DECEMBER 31, 2023
| | | |
Ordinary Shares
|
| |
Additional
Paid-in Capital |
| |
Accumulated
Deficit |
| |
Total
Shareholders’ Deficit |
| ||||||||||||||||||||||||||||||
| | | |
Class A
|
| |
Class B
|
| ||||||||||||||||||||||||||||||||||||
| | | |
Shares
|
| |
Amount
|
| |
Shares
|
| |
Amount
|
| ||||||||||||||||||||||||||||||
|
Balance at March 7, 2023 (inception)
|
| | | | — | | | | | $ | — | | | | | | — | | | | | $ | — | | | | | $ | — | | | | | $ | — | | | | | $ | — | | |
|
Issuance of Class B Ordinary Shares to Sponsor
|
| | | | — | | | | | | — | | | | | | 5,750,000 | | | | | | 575 | | | | | | 24,425 | | | | | | — | | | | | | 25,000 | | |
|
Sale of 797,600 Private Placement Units
|
| | | | 797,600 | | | | | | 80 | | | | | | — | | | | | | — | | | | | | 7,975,920 | | | | | | — | | | | | | 7,976,000 | | |
|
Fair value of Public Warrants at issuance
|
| | | | — | | | | | | — | | | | | | — | | | | | | — | | | | | | 1,242,000 | | | | | | — | | | | | | 1,242,000 | | |
|
Allocation of issuance costs
|
| | | | — | | | | | | — | | | | | | — | | | | | | — | | | | | | (98,295) | | | | | | — | | | | | | (98,295) | | |
|
Accretion of Class A Ordinary Shares to redemption amount
|
| | | | — | | | | | | — | | | | | | — | | | | | | — | | | | | | (9,144,050) | | | | | | (12,921,324) | | | | | | (22,065,374) | | |
|
Net income
|
| | | | — | | | | | | — | | | | | | — | | | | | | — | | | | | | — | | | | | | 4,701,033 | | | | | | 4,701,033 | | |
|
Balance at December 31, 2023
|
| | | | 797,600 | | | | | $ | 80 | | | | | | 5,750,000 | | | | | $ | 575 | | | | | $ | — | | | | | $ | (8,220,291) | | | | | $ | (8,219,636) | | |
The accompanying notes are an integral part of these financial statements.
F-7
HAYMAKER ACQUISITION CORP. 4
STATEMENTS OF CASH FLOWS
| | | |
For the Year
Ended December 31, 2024 |
| |
For the Period from
March 7, 2023 (Inception) Through December 31, 2023 |
| ||||||
| Cash Flows from Operating Activities: | | | | | | | | | | | | | |
|
Net income
|
| | | $ | 11,323,538 | | | | | $ | 4,701,033 | | |
|
Adjustments to reconcile net income to net cash used in operating activities:
|
| | | | | | | | | | | | |
|
Interest earned on cash held in Trust Account
|
| | | | (12,263,797) | | | | | | (5,196,857) | | |
| Changes in operating assets and liabilities: | | | | | | | | | | | | | |
|
Prepaid expenses
|
| | | | 76,443 | | | | | | (257,810) | | |
|
Prepaid insurance
|
| | | | 143,737 | | | | | | (143,737) | | |
|
Accrued expenses
|
| | | | 300,230 | | | | | | 92,158 | | |
|
Net cash used in operating activities
|
| | | | (419,849) | | | | | | (805,213) | | |
| Cash Flows from Investing Activities: | | | | | | | | | | | | | |
|
Investment into Trust Account
|
| | | | — | | | | | | (232,300,000) | | |
|
Net cash used in investing activities
|
| | | | — | | | | |
|
(232,300,000)
|
| |
| Cash Flows from Financing Activities: | | | | | | | | | | | | | |
|
Proceeds from sale of Units, net of underwriting discounts paid
|
| | | | — | | | | | | 226,000,080 | | |
|
Proceeds from sale of Option Units
|
| | | | — | | | | | | 7,975,920 | | |
|
Proceeds from WCL Promissory Note – related party
|
| | | | 400,000 | | | | | | 300,000 | | |
|
Repayment of IPO Promissory Note – related party
|
| | | | — | | | | | | (372,550) | | |
|
Payment of offering costs
|
| | | | (85,000) | | | | | | (592,262) | | |
|
Net cash provided by financing activities
|
| | | | 315,000 | | | | | | 233,311,188 | | |
|
Net Change in Cash
|
| | | | (104,849) | | | | | | 205,975 | | |
|
Cash – Beginning of period
|
| | | | 205,975 | | | | | | — | | |
|
Cash – End of period
|
| | | $ | 101,126 | | | | | $ | 205,975 | | |
| Non-cash investing and financing activities: | | | | | | | | | | | | | |
|
Offering costs included in accrued offering costs
|
| | | $ | — | | | | | $ | 85,000 | | |
|
Offering costs paid by Sponsor in exchange for issuance of Founder Shares
|
| | | $ | — | | | | | $ | 24,425 | | |
|
Deferred underwriting fee payable
|
| | | $ | — | | | | | $ | 8,650,000 | | |
|
Offering costs paid by Sponsor as a draw to the IPO Promissory Note
|
| | | $ | — | | | | | $ | 72,550 | | |
The accompanying notes are an integral part of these financial statements.
F-8
HAYMAKER ACQUISITION CORP. 4
NOTES TO FINANCIAL STATEMENTS
DECEMBER 31, 2024
DECEMBER 31, 2024
NOTE 1.
DESCRIPTION OF ORGANIZATION, BUSINESS OPERATIONS AND GOING CONCERN
Haymaker Acquisition Corp. 4 (the “Company”) is a blank check company incorporated in the Cayman Islands on March 7, 2023. The Company was formed for the purpose of entering into a merger, share exchange, asset acquisition, share purchase, reorganization or similar business combination with one or more businesses or entities (a “Business Combination”). The Company is not limited to a particular industry or geographic region for purposes of consummating a Business Combination. The Company is an early stage and emerging growth company and, as such, the Company is subject to all of the risks associated with early stage and emerging growth companies.
As of December 31, 2024, the Company had not commenced any operations. All activity for the period from March 7, 2023 (inception) through December 31, 2024 relates to the Company’s formation and the initial public offering consummated on July 28, 2023 (the “Initial Public Offering”), and subsequent to the Initial Public Offering, identifying a target company for a Business Combination. The Company will not generate any operating revenues until after the completion of a Business Combination, at the earliest. The Company generates non-operating income in the form of interest income on cash and investments from the proceeds derived from the Initial Public Offering and Private Placement (as defined below). The Company has selected December 31 as its fiscal year end.
The Registration Statement on Form S-1 for the Initial Public Offering, initially filed with the U.S. Securities and Exchange Commission (the “SEC”) on July 3, 2023, as amended (File No. 333-273117), was declared effective on July 25, 2023 (the “IPO Registration Statement”). On July 28, 2023, the Company consummated the Initial Public Offering of 23,000,000 units (the “Units”), at price of $10.00 per Unit, including 3,000,000 Units (the “Option Units”) issued pursuant to the exercise of the underwriters’ over-allotment option in full (the “Over-Allotment Option”), generating gross proceeds of $230,000,000 (see Note 3). Each Unit consists of one of the Company’s Class A ordinary shares, par value $0.0001 per share (the “Class A Ordinary Shares”, and with respect to the Class A Ordinary Shares included in the Units, the “Public Shares”) and one-half of one redeemable warrant (each a “Public Warrant,” and together with the Private Placement Warrants (as defined below), the “Warrants”). Each whole Warrant entitles the holder to purchase one Class A Ordinary Share at a price of $11.50 per share.
Simultaneously with the closing of the Initial Public Offering, the Company consummated the private sale (the “Private Placement”) of 797,600 Units (the “Private Placement Units” and, with respect to the shares of the Class A Ordinary Shares and warrants included in the Private Placement Units, the “Private Placement Shares” and “Private Placement Warrants”, respectively) to Haymaker Sponsor IV LLC (the “Sponsor”) at a price of $10.00 per Private Placement Unit, generating gross proceeds of $7,976,000 (see Note 4).
Following the closing of the Initial Public Offering on July 28, 2023, an amount of $232,300,000 from the net proceeds of the sale of the Units in the Initial Public Offering and the sale of the Private Placement Units in the Private Placement was placed in a U.S.-based trust account (the “Trust Account”), with Continental Stock Transfer & Trust Company (“Continental”) acting as trustee, and will be invested only in U.S. government treasury obligations and/or held as cash or cash equivalents (including in demand deposit accounts) with maturities of 185 days or less or in money market funds meeting certain conditions under Rule 2a-7 under the Investment Company Act of 1940, as amended (the “Investment Company Act”), which invest only in direct U.S. government treasury obligations and/or held as cash or cash items (including in a demand deposit account at bank), as determined by the Company, until the earlier of (i) the completion of a Business Combination and (ii) the distribution of the funds held in the Trust Account, as described below.
Transaction costs related to the issuances described above amounted to $13,424,812, consisting of $4,000,000 of cash underwriting fees, $8,650,000 of deferred underwriting fees and $774,812 of other offering costs.
F-9
The Company’s management (“Management”) has broad discretion with respect to the specific application of the net proceeds of the Initial Public Offering and the Private Placement, although substantially all of the net proceeds are intended to be applied generally toward consummating a Business Combination. There is no assurance that the Company will be able to complete a Business Combination successfully.
The Company must complete one or more initial Business Combinations having an aggregate fair market value of at least 80% of the net assets held in the Trust Account (excluding the amount of deferred underwriting discounts held in the Trust Account and taxes payable on the income earned on the Trust Account) at the time of the agreement to enter into the initial Business Combination. However, the Company only intends to complete a Business Combination if the post-transaction company owns or acquires 50% or more of the issued and outstanding voting securities of the target or otherwise acquires a controlling interest in the target sufficient for it not to be required to register as an investment company under the Investment Company Act.
The Company will provide the holders of the Public Shares (the “Public Shareholders”) with the opportunity to redeem all or a portion of their Public Shares upon the completion of a Business Combination either (i) in connection with a shareholders meeting called to approve the Business Combination or (ii) by means of a tender offer. The decision as to whether the Company will seek shareholder approval of a Business Combination or conduct a tender offer will be made by the Company, solely in its discretion. The Public Shareholders will be entitled to redeem their Public Shares for a pro rata portion of the amount then held in the Trust Account, plus any interest income earned thereon and not previously released to the Company to pay its tax obligations. There will be no redemption rights upon completion of a Business Combination with respect to the Warrants. These Public Shares were recorded at a redemption value and classified as temporary equity upon the completion of the Initial Public Offering in accordance with the Financial Accounting Standards Board (“FASB”) Accounting Standards Codification (“ASC”) Topic 480, “Distinguishing Liabilities from Equity” (“ASC 480”).
The Company will proceed with a Business Combination only if the Company has net tangible assets of at least $5,000,001 either immediately prior to or upon consummation of such a Business Combination and, if the Company seeks shareholder approval, a majority of the Ordinary Shares (as defined in Note 2) voted are voted in favor of the Business Combination. If a shareholder vote is not required by law and the Company does not decide to hold a shareholder vote for business or other reasons, the Company will, pursuant to its amended and restated memorandum and articles of association (the “Amended and Restated Charter”), conduct the redemptions pursuant to the tender offer rules of the SEC and file tender offer documents with the SEC prior to completing a Business Combination. If, however, shareholder approval of the transaction is required by law, or the Company decides to obtain shareholder approval for business or other reasons, the Company will offer to redeem shares in conjunction with a proxy solicitation pursuant to the proxy rules and not pursuant to the tender offer rules. If the Company seeks shareholder approval in connection with a Business Combination, the Sponsor has agreed to vote its Founder Shares (as defined in Note 5) and any Public Shares purchased during or after the Initial Public Offering in favor of approving a Business Combination. Additionally, each Public Shareholder may elect to redeem their Public Shares irrespective of whether they vote for or against the proposed transaction or do not vote at all.
Notwithstanding the above, if the Company seeks shareholder approval of a Business Combination and the Company does not conduct redemptions pursuant to the tender offer rules, the Amended and Restated Charter provides that a Public Shareholder, together with any affiliate of such shareholder or any other person with whom such shareholder is acting in concert or as a “group” (as defined under Section 13 of the Securities Exchange Act of 1934, as amended (the “Exchange Act”)), will be restricted from redeeming its shares with respect to more than an aggregate of 15% or more of the Public Shares, without the prior consent of the Company.
The Sponsor has agreed to waive redemption rights with respect to any Founder Shares and any Public Shares it may acquire during or after the Initial Public Offering in connection with the completion of Business Combination.
The Company has until July 28, 2025, or until such earlier date as its board of directors (the “Board”) may approve, unless otherwise extended in accordance with the Amended and Restated Charter, to complete a Business Combination (the “Combination Period”).
F-10
The underwriters have agreed to waive their rights to their deferred underwriting commission held in the Trust Account in the event the Company does not complete a Business Combination within the Combination Period and, in such event, such amounts will be included with the other funds held in the Trust Account that will be available to fund the redemption of the Public Shares.
In order to protect the amounts held in the Trust Account, the Sponsor has agreed that it will be liable to the Company if and to the extent any claims by a third party for services rendered or products sold to the Company, or a prospective target business with which the Company has entered into a written letter of intent, confidentiality or other similar agreement or Business Combination agreement, reduce the amount of funds in the Trust Account to below the lesser of (i) $10.10 per Public Share and (ii) the actual amount per Public Share held in the Trust Account as of the date of the liquidation of the Trust Account, if less than $10.10 per Public Share due to reductions in the value of the Trust Account assets, less taxes payable, provided that such liability will not apply to any claims by a third party or prospective target business who executed a waiver of any and all rights to the monies held in the Trust Account (whether or not such waiver is enforceable) nor will it apply to any claims under the indemnity of the underwriters of the Initial Public Offering against certain liabilities, including liabilities under the Securities Act of 1933, as amended (the “Securities Act”).
Going Concern and Liquidity
As of December 31, 2024, the Company had $101,126 in cash held outside of the Trust Account and a working capital deficit of $509,895. The Company’s obligations due within one year of the date the accompanying financial statements are issued are expected to exceed those amounts. The Company’s liquidity condition raises substantial doubt about the Company’s ability to continue as a going concern for a period of time within one year after the date that the accompanying financial statements are issued. Management plans to address this uncertainty through a Business Combination. If a Business Combination is not consummated by the end of the Combination Period, currently July 28, 2025, there will be a mandatory liquidation and subsequent dissolution of the Company, which raises substantial doubt about the Company’s ability to continue as a going concern. No adjustments have been made to the carrying amounts of assets or liabilities should the Company be required to liquidate after the Combination Period. The Company intends to complete the initial Business Combination before the end of the Combination Period. However, there can be no assurance that the Company will be able to consummate any Business Combination by the end of the Combination Period.
Risks and Uncertainties
The United States and global markets are experiencing volatility and disruption following the geopolitical instability resulting from the ongoing Russia-Ukraine conflict and the recent escalation of the Israel-Hamas conflict. In response to the ongoing Russia-Ukraine conflict, the North Atlantic Treaty Organization (“NATO”) deployed additional military forces to eastern Europe, and the United States, the United Kingdom, the European Union and other countries have announced various sanctions and restrictive actions against Russia, Belarus and related individuals and entities, including the removal of certain financial institutions from the Society for Worldwide Interbank Financial Telecommunication (SWIFT) payment system. Certain countries, including the United States, have also provided and may continue to provide military aid or other assistance to Ukraine and to Israel, increasing geopolitical tensions among a number of nations. The invasion of Ukraine by Russia and the escalation of the Israel-Hamas conflict and the resulting measures that have been taken, and could be taken in the future, by NATO, the United States, the United Kingdom, the European Union, Israel and its neighboring states and other countries have created global security concerns that could have a lasting impact on regional and global economies. Although the length and impact of the ongoing conflicts are highly unpredictable, they could lead to market disruptions, including significant volatility in commodity prices, credit and capital markets, as well as supply chain interruptions and increased cyber-attacks against U.S. companies. Additionally, any resulting sanctions could adversely affect the global economy and financial markets and lead to instability and lack of liquidity in capital markets.
Any of the above mentioned factors, or any other negative impact on the global economy, capital markets or other geopolitical conditions resulting from the Russian invasion of Ukraine, the escalation of
F-11
the Israel-Hamas conflict and subsequent sanctions or related actions, could adversely affect the Company’s search for an initial Business Combination and any target business with which the Company may ultimately consummate an initial Business Combination.
NOTE 2.
SUMMARY OF SIGNIFICANT ACCOUNTING POLICIES
Basis of Presentation
The accompanying financial statements are presented in U.S. dollars and have been prepared in accordance with accounting principles generally accepted in the United States of America (“GAAP”) and pursuant to the accounting and disclosure rules and regulations of the SEC.
Emerging Growth Company
The Company is an “emerging growth company,” as defined in Section 2(a) of the Securities Act, as modified by the Jumpstart Our Business Startups Act of 2012 (the “JOBS Act”), and it may take advantage of certain exemptions from various reporting requirements that are applicable to other public companies that are not emerging growth companies including, but not limited to, not being required to comply with the independent registered public accounting firm attestation requirements of Section 404 of the Sarbanes-Oxley Act of 2002, reduced disclosure obligations regarding executive compensation in its periodic reports and proxy statements, and exemptions from the requirements of holding a nonbinding advisory vote on executive compensation and shareholder approval of any golden parachute payments not previously approved.
Further, Section 102(b)(1) of the JOBS Act exempts emerging growth companies from being required to comply with new or revised financial accounting standards until private companies (that is, those that have not had a Securities Act registration statement declared effective or do not have a class of securities registered under the Exchange Act) are required to comply with the new or revised financial accounting standards. The JOBS Act provides that a company can elect to opt out of the extended transition period and comply with the requirements that apply to non-emerging growth companies but any such election to opt out is irrevocable. The Company has elected not to opt out of such extended transition period, which means that when a standard is issued or revised and it has different application dates for public or private companies, the Company, as an emerging growth company, can adopt the new or revised standard at the time private companies adopt the new or revised standard. This may make comparison of the accompanying financial statements with those of another public company that is neither an emerging growth company nor an emerging growth company that has opted out of using the extended transition period difficult or impossible because of the potential differences in accounting standards used.
Use of Estimates
The preparation of the accompanying financial statements in conformity with GAAP requires Management to make estimates and assumptions that affect the reported amounts of assets and liabilities at the date of the accompanying financial statements and the reported amounts of expenses and disclosure of contingent assets and liabilities during the reporting period. Making estimates requires Management to exercise significant judgment. It is at least reasonably possible that the estimate of the effect of a condition, situation or set of circumstances that existed at the date of the accompanying financial statements, which Management considered in formulating its estimate, could change in the near term due to one or more future confirming events. Accordingly, actual results could differ from those estimates.
Cash
The Company considers all short-term investments with an original maturity of three months or less when purchased to be cash equivalents. The Company did not have any cash equivalents as of December 31, 2024 and 2023.
Cash Held in Trust Account
The Company’s portfolio of investments is comprised of cash and U.S. government securities, within the meaning set forth in Section 2(a)(16) of the Investment Company Act, with a maturity of 185 days or
F-12
less, or investments in money market funds that invest in U.S. government securities and generally have a readily determinable fair value, or a combination thereof. When the Company’s investments held in the Trust Account are comprised of U.S. government securities, the investments are classified as trading securities, which are presented at fair value. Gains and losses resulting from the change in fair value of these securities are included in income from investments held in the Trust Account in the accompanying statements of operations. The estimated fair values of investments held in the Trust Account are determined using available market information. At December 31, 2024, the assets held in the Trust Account of $249,760,654 were held in money market funds. At December 31, 2023, the assets held in the Trust Account of $237,496,857 were held in money market funds.
Class A Ordinary Shares Subject to Possible Redemption
The Public Shares contain a redemption feature that allows for the redemption of such Public Shares in connection with the Company’s liquidation, if there is a shareholder vote or tender offer in connection with the Business Combination and in connection with certain amendments to the Amended and Restated Charter. In accordance with ASC 480, conditionally redeemable Class A Ordinary Shares (including Class A Ordinary Shares that feature redemption rights that are either within the control of the holder or subject to redemption upon the occurrence of uncertain events not solely within the Company’s control) are classified as temporary equity. Ordinary liquidation events, which involve the redemption and liquidation of all of the entity’s equity instruments, are excluded from the provisions of ASC 480. Although the Company did not specify a maximum redemption threshold, the Amended and Restated Charter provides that currently, the Company will only redeem its Public Shares if the net tangible assets will be at least $5,000,001 either immediately prior to or upon consummation of the initial Business Combination. However, the threshold in its Amended and Restated Charter would not change the nature of the underlying shares as redeemable and thus Public Shares are required to be disclosed outside of permanent equity. The Company recognizes changes in redemption value immediately as they occur and adjusts the carrying value of redeemable Ordinary Shares to equal the redemption value at the end of each reporting period. Such changes are reflected in additional paid-in capital, or in the absence of additional paid-in capital, in accumulated deficit.
As of December 31, 2024 and 2023, the Class A Ordinary Shares reflected in the accompanying balance sheets are reconciled in the following table:
| |
Gross proceeds
|
| | | $ | 230,000,000 | | |
| | Less: | | | | | | | |
| |
Proceeds allocated to Public Warrants
|
| | | | (1,242,000) | | |
| |
Issuance costs allocated to Class A Ordinary Shares
|
| | | | (13,326,517) | | |
| | Plus: | | | | | | | |
| |
Accretion of carrying value to redemption value
|
| | | | 22,065,374 | | |
| |
Class A Ordinary Shares subject to possible redemption, December 31, 2023
|
| | | | 237,496,857 | | |
| | Plus: | | | | | | | |
| |
Accretion of carrying value to redemption value
|
| | | | 12,263,797 | | |
| |
Class A Ordinary Shares subject to possible redemption, December 31, 2024
|
| | | $ | 249,760,654 | | |
Offering Costs Associated with the Initial Public Offering
The Company complies with the requirements of FASB ASC Topic 340-10-S99-1, “Other Assets and Deferred Costs”, and SEC Staff Accounting Bulletin Topic 5A, “Expenses of Offering”. Offering costs consist principally of professional and registration fees incurred through the balance sheet date that are related to the Initial Public Offering. Offering costs directly attributable to the issuance of an equity contract to be classified in equity are recorded as a reduction in equity. Offering costs for equity contracts that are classified as assets and liabilities are expensed immediately. The Company incurred offering costs amounting to $13,424,812, consisting of $4,000,000 of cash underwriting fees, $8,650,000 of deferred underwriting fees and $774,812 of other offering costs. As such, the Company recorded $13,326,517 of offering costs as a reduction of temporary equity and $98,295 of offering costs as a reduction of permanent equity.
F-13
Income Taxes
The Company accounts for income taxes under ASC Topic 740, “Income Taxes” (“ASC 740”). ASC 740 requires the recognition of deferred tax assets and liabilities for both the expected impact of differences between the financial statement and tax basis of assets and liabilities and for the expected future tax benefit to be derived from tax loss and tax credit carryforwards. ASC 740 additionally requires a valuation allowance to be established when it is more likely than not that all or a portion of deferred tax assets will not be realized.
ASC 740 also clarifies the accounting for uncertainty in income taxes recognized in an enterprise’s financial statements and prescribes a recognition threshold and measurement process for financial statement recognition and measurement of a tax position taken or expected to be taken in a tax return. For those benefits to be recognized, a tax position must be more-likely-than-not to be sustained upon examination by taxing authorities. ASC 740 also provides guidance on derecognition, classification, interest and penalties, accounting in interim periods, disclosure and transition. Based on the Company’s evaluation, it has been concluded that there are no significant uncertain tax positions requiring recognition in the accompanying financial statements.
The Company recognizes accrued interest and penalties related to unrecognized tax benefits as income tax expense. There were no unrecognized tax benefits and no amounts accrued for interest and penalties as of December 31, 2024 and 2023. The Company is currently not aware of any issues under review that could result in significant payments, accruals or material deviation from its position. The Company is considered an exempted Cayman Islands Company and is presently not subject to income taxes or income tax filing requirements in the Cayman Islands or the United States. Consequently, income taxes are not reflected in the accompanying financial statements.
Concentration of Credit Risk
The Company has significant cash balances at financial institutions, which throughout the year, regularly exceed the Federal Deposit Insurance Corporation coverage limit of $250,000. Any loss incurred or a lack of access to such funds could have a significant adverse impact on the Company’s financial condition, results of operations, and cash flows.
Fair Value of Financial Instruments
The fair value of the Company’s assets and liabilities, which qualify as financial instruments under FASB ASC Topic 820, “Fair Value Measurement”, approximates the carrying amounts represented in the accompanying condensed balance sheets, primarily due to their short-term nature.
Net Income Per Ordinary Share
The Company complies with accounting and disclosure requirements of FASB ASC Topic 260, “Earnings Per Share.” The Company has two classes of shares, (i) Class A Ordinary Shares and non-redeemable Class A Ordinary Shares and (ii) Class B ordinary shares, par value of $0.0001 per share (the “Class B Ordinary Shares, and together with the Class A Ordinary Shares, the “Ordinary Shares”). Income and losses are shared pro rata between the two classes of shares. Net income per Ordinary Share is calculated by dividing the net income by the weighted average shares of Ordinary Shares outstanding for the respective period.
The calculation of diluted net income does not consider the effect of the Public Warrants (including the full exercise of the Over-Allotment Option) and the Private Placement Warrants to purchase an aggregate of 11,898,800 Class A Ordinary Shares in the calculation of diluted income per share, because their exercise is contingent upon future events. As a result, diluted net income per share is the same as basic net income per share for the year ended December 31, 2024 and for the period from March 7, 2023 (inception) through December 31, 2023. Accretion associated with the redeemable Class A Ordinary Shares is excluded from earnings per share as the redemption value approximates fair value.
F-14
The following table reflects the calculation of basic and diluted net income per Ordinary Share (in dollars, except per share amounts):
| | | |
For the Year Ended
December 31, 2024 |
| |
For the Period from
March 7, 2023 (Inception) Through December 31, 2023 |
| ||||||||||||||||||
| | | |
Redeemable
Class A |
| |
Non-Redeemable
Class A And Class B |
| |
Redeemable
Class A |
| |
Non-Redeemable
Class A And Class B |
| ||||||||||||
| Basic and diluted net income per Ordinary Share | | | | | | | | | | | | | | | | | | | | | | | | | |
| Numerator: | | | | | | | | | | | | | | | | | | | | | | | | | |
|
Allocation of net income, as adjusted
|
| | | $ | 8,814,299 | | | | | $ | 2,509,239 | | | | | $ | 3,757,747 | | | | | $ | 943,286 | | |
| Denominator: | | | | | | | | | | | | | | | | | | | | | | | | | |
|
Basic and diluted weighted average Ordinary Shares outstanding
|
| | | | 23,000,000 | | | | | | 6,547,600 | | | | | | 12,000,000 | | | | | | 3,012,293 | | |
|
Basic and diluted net income per Ordinary Share
|
| | | $ | 0.38 | | | | | $ | 0.38 | | | | | $ | 0.31 | | | | | $ | 0.31 | | |
Derivative Financial Instruments
The Company evaluates its financial instruments to determine if such instruments are derivatives or contain features that qualify as embedded derivatives in accordance with FASB ASC Topic 815, “Derivatives and Hedging” (“ASC 815”). For derivative financial instruments that are accounted for as liabilities, the derivative instrument is initially recorded at its fair value on the grant date and is then re-valued at each reporting date, with changes in the fair value reported in the accompanying statements of operations. For derivative instruments that are classified as equity, the derivative instruments are initially measured at fair value (or allocated value), and subsequent changes in fair value are not recognized as long as the contracts continue to be classified in equity.
Warrants
The Company accounts for Warrants as either equity-classified or liability-classified instruments based on an assessment of the Warrant’s specific terms and applicable authoritative guidance in ASC 480 and ASC 815. The assessment considers whether the Warrants are freestanding financial instruments pursuant to ASC 480, meet the definition of a liability pursuant to ASC 480, and whether the Warrants meet all of the requirements for equity classification under ASC 815, including whether the Warrants are indexed to the Company’s own Ordinary Shares, among other conditions for equity classification. This assessment, which requires the use of professional judgment, is conducted at the time of Warrant issuance and as of each subsequent quarterly period end date while the Warrants are outstanding.
For issued or modified Warrants that meet all of the criteria for equity classification, the Warrants are required to be recorded as a component of additional paid-in capital at the time of issuance. For issued or modified Warrants that do not meet all the criteria for equity classification, the Warrants are required to be recorded as liabilities at their initial fair value on the date of issuance, and each balance sheet date thereafter. Changes in the estimated fair value of the Warrants are recognized as a non-cash gain or loss on the accompanying statements of operations.
The Warrants met all of the criteria for equity classification and accounted for as such.
Recent Accounting Standards
In August 2020, the FASB issued Accounting Standards Update (“ASU”) No. 2020-06, “Debt — Debt with Conversion and Other Options (Subtopic 470-20) and Contracts in Entity’s Own Equity (Subtopic 815-40): Accounting for Convertible Instruments and Contracts in an Entity’s Own Equity” (“ASU 2020-06”), which simplified accounting for convertible instruments by removing major separation models required under current GAAP. As a result of ASU 2020-06, more convertible debt instruments are accounted for as a single liability measured at its amortized cost and more convertible preferred stock are
F-15
accounted for as a single equity instrument measured at its historical cost, as long as no features require bifurcation and recognition as derivatives. The amendments were effective for smaller reporting companies for fiscal years beginning after December 15, 2023, including interim periods within those fiscal years. Early adoption was permitted, but no earlier than fiscal years beginning after December 15, 2020. The Company adopted ASU 2020-06 effective March 7, 2023 (inception). The adoption of ASU 2020-06 did not have an impact on the accompanying financial statements.
In November 2023, the FASB issued ASU 2023-07, “Segment Reporting (Topic 280): “Improvements to Reportable Segment Disclosures” (“ASU 2023-07”). The amendments in ASU 2023-07 require disclosures, on an annual and interim basis, of significant segment expenses that are regularly provided to the chief operating officer decision maker (“CODM”), as well as the aggregate amount of other segment items included in the reported measure of segment profit or loss. ASU 2023-07 requires that a public entity disclose the title and position of the CODM and an explanation of how the CODM uses the reported measure(s) of segment profit or loss in assessing segment performance and deciding how to allocate resources. Public entities will be required to provide all annual disclosures currently required by FASB ASC Topic 280, “Segment Reporting,” (“ASC 280”) in interim periods, and entities with a single reportable segment are required to provide all the disclosures required by the amendments in ASU 2023-07 and existing segment disclosures in ASC 280. ASU 2023-07 is effective for fiscal years beginning after December 15, 2023, and interim periods within fiscal years beginning after December 15, 2024, with early adoption permitted. The Company adopted ASU 2023-07 as required for the year ended December 31, 2024. The adoption required the Company to provide additional disclosures, but otherwise it does not materially impact the accompanying financial statements.
Except as provided above, Management does not believe that any other recently issued, but not yet effective, accounting pronouncements, if currently adopted, would have a material effect on the accompanying financial statements.
NOTE 3.
INITIAL PUBLIC OFFERING
The IPO Registration Statement was declared effective on July 25, 2023. On July 28, 2023, the Company consummated the Initial Public Offering of 23,000,000 Units, at a price of $10.00 per Unit, including 3,000,000 Option Units issued pursuant to the full exercise of the Over-Allotment Option in full, generating gross proceeds of $230,000,000. Each Unit consisted of one Public Share and one-half of one Public Warrant. Each whole Public Warrant entitles the holder to purchase one Class A Ordinary Share at an exercise price of $11.50 per whole share, subject to adjustment (see Note 7).
Commencing September 15, 2023, the holders of the Units may elect to separately trade the Public Shares and Public Warrants.
NOTE 4.
PRIVATE PLACEMENT
Simultaneously with the closing of the Initial Public Offering, the Company consummated the sale of 797,600 Private Placement Units at a price of $10.00 per Private Placement Unit in the Private Placement to the Sponsor, including 30,000 Private Placement Units issued in connection with the full exercise of the Over-Allotment Option, generating gross proceeds of $7,976,000. Each Private Placement Unit consists of one Private Placement Share and one-half of one Private Placement Warrant. The proceeds from the sale of the Private Placement Units were added to the net proceeds from the Initial Public Offering held in the Trust Account. If the Company does not complete a Business Combination within the Combination Period, the proceeds from the sale of the Private Placement Units held in the Trust Account will be used to fund the redemption of the Public Shares (subject to the requirements of applicable law) and the Private Placement Units will expire worthless.
NOTE 5.
RELATED PARTY TRANSACTIONS
Founder Shares
On March 15, 2023, the Sponsor acquired 5,750,000 Class B Ordinary Shares (the “Founder Shares”) for an aggregate purchase price of $25,000 paid to cover certain expenses on behalf of the Company. The
F-16
Founder Shares included an aggregate of up to 750,000 Class B Ordinary Shares subject to forfeiture by the Sponsor to the extent that the Over-Allotment Option was not exercised in full or in part, so that the Sponsor would own, on an as-converted basis, 20% of the Company’s issued and outstanding shares after the Initial Public Offering (excluding any Public Shares purchased by the Sponsor in the Initial Public Offering and excluding the Private Placement Units). On July 28, 2023, the Over-Allotment Option was exercised in full, so those 750,000 Class B Ordinary Shares are no longer subject to forfeiture.
The Sponsor has agreed not to transfer, assign or sell any of the Founder Shares (except to certain permitted transferees as disclosed in the IPO Registration Statement) until the earlier of (i) six months following the consummation of a Business Combination; or (ii) subsequent to the consummation of a Business Combination, the date on which the Company consummates a transaction that results in all of its shareholders having the right to exchange their shares for cash, securities, or other property.
Promissory Note — Related Party
On March 13, 2023, the Sponsor agreed to loan the Company an aggregate of up to $300,000 to cover expenses related to the Initial Public Offering pursuant to a promissory note (the “IPO Promissory Note”). This loan was non-interest bearing and payable on the earlier of December 31, 2023 or the date on which the Company consummated the Initial Public Offering. Prior to the Initial Public Offering, the Company had borrowed $272,550 under the IPO Promissory Note. On July 28, 2023, the Company repaid the outstanding balance under the IPO Promissory Note in full. Borrowings under the IPO Promissory Note are no longer available to the Company subsequent to the Initial Public Offering.
On June 10, 2024, the Company issued a promissory note (the “WCL Promissory Note”) in the principal amount of up to $1,500,000 to the Sponsor. The WCL Promissory Note was issued in connection with advances the Sponsor may make in the future to the Company from time to time for working capital expenses. The WCL Promissory Note is non-interest bearing and payable upon the earlier of (i) completion of the Company’s initial Business Combination or (ii) the date the winding up of the Company is effective. At the election of the Sponsor, all or a portion of the unpaid principal amount of the WCL Promissory Note may be converted into WCL Units at a price of $10.00 per WCL Unit, which will be identical to the Private Placement Units. These WCL Units and their underlying securities are entitled to the registration rights set forth in the WCL Promissory Note. As of December 31, 2024, the Company had $400,000 drawn on this WCL Promissory Note.
Support Agreements
The Sponsor has agreed, commencing from the date of the Initial Public Offering through the earlier of the Company’s consummation of a Business Combination and its liquidation, to make available to the Company certain general and administrative services, including office space, utilities and administrative services, as the Company may require from time to time. Pursuant to an administrative services agreement, dated July 25, 2023, the Company agreed to pay to an affiliate of the Company’s Vice President up to $20,000 per month for these services during the Combination Period. Upon completion of an initial Business Combination or the Company’s liquidation, any remaining monthly payments from the 24-month term will be accelerated and due at the closing of the initial Business Combination or liquidation. For the year ended December 31, 2024 and for the period from March 7, 2023 (inception) through December 31, 2023, the Company incurred expenses of $240,000 and $104,516, respectively, for services under this agreement, which were included in the general and administrative expenses — related party on the accompanying statements of operations.
In addition, pursuant to an advisory services agreement, dated July 25, 2023, following the commencement of the Initial Public Offering, the Company agreed to pay an affiliate of the Company’s Chief Financial Officer $20,000 per month for services rendered prior to the consummation of the initial Business Combination; such amounts will only be payable upon the successful completion of the initial Business Combination. As of December 31, 2024 and 2023, the contingent fee payable for these services amounted to $240,000 and $104,516, respectively.
F-17
Working Capital Loans
In order to finance transaction costs in connection with the initial Business Combination, the Sponsor or an affiliate of the Sponsor or certain of the Company’s officers and directors may, but are not obligated to, loan the Company funds as may be required on a non-interest bearing basis (the “Working Capital Loans”). If the Company completes the initial Business Combination, the Company will repay such Working Capital Loans. In the event that the initial Business Combination does not close, the Company may use a portion of the working capital held outside the Trust Account to repay such Working Capital Loans, but no proceeds from the Trust Account would be used for such repayment. Up to $1,500,000 of such Working Capital Loans may be convertible into units of the post-Business Combination company, at a price of $10.00 per unit at the option of the lender, upon consummation of the initial Business Combination (the “WCL Units”). The WCL Units would be identical to the Private Placement Units. There were no working capital loans outstanding at December 31, 2024 and 2023.
NOTE 6.
COMMITMENTS AND CONTINGENCIES
Registration Rights Agreement
The holders of the Founder Shares, the Private Placement Units and any WCL Units (and any underlying Class A Ordinary Shares thereunder) have registration and shareholder rights to require the Company to register a sale of any of its securities held by them pursuant to a registration rights agreement, dated as of July 25, 2023. The holders of these securities are entitled to make up to three demands, excluding short form demands, that the Company register such securities. In addition, the holders have certain “piggyback” registration rights with respect to registration statements filed subsequent to the completion of an initial Business Combination. The Company will bear the expenses incurred in connection with the filing of any such registration statements.
Underwriting Agreement
Simultaneously with the Initial Public Offering and sale of 20,000,000 Units, the underwriters fully exercised the Over-Allotment Option to purchase an additional 3,000,000 Option Units at an offering price of $10.00 per Option Unit for an aggregate purchase price of $30,000,000.
The underwriters were paid a cash underwriting discount of $0.20 per Unit, or $4,000,000 in the aggregate, upon the closing of the Initial Public Offering. In addition, $0.35 per Unit and $0.55 per Option Unit, or $8,650,000 in the aggregate, will be payable to the representatives of the underwriters for deferred underwriting commissions. The deferred fee will become payable to the underwriters from the amounts held in the Trust Account solely in the event that the Company completes a Business Combination, subject to the terms of the underwriting agreement entered into on July 25, 2023.
NOTE 7.
SHAREHOLDERS’ DEFICIT
Preference Shares
The Company is authorized to issue 1,000,000 preference shares with a par value of $0.0001 per share with such designations, voting and other rights and preferences as may be determined from time to time by the Board. As of December 31, 2024 and 2023, there were no preference shares issued or outstanding.
Class A Ordinary Shares
The Company is authorized to issue 500,000,000 Class A Ordinary Shares with a par value of $0.0001 per share. Holders of the Class A Ordinary Shares are entitled to one vote for each share. As of December 31, 2024 and 2023, there were 23,797,600 Class A Ordinary Shares issued and outstanding, including 23,000,000 Class A Ordinary Shares subject to possible redemption and classified as temporary equity. The remaining 797,600 Class A Ordinary Shares from the sale of the Private Placement Units are non-redeemable and are classified as permanent (deficit).
F-18
Class B Ordinary Shares
The Company is authorized to issue 50,000,000 Class B Ordinary Shares with a par value of $0.0001 per share. Holders of Class B Ordinary Shares are entitled to one vote for each share. As of December 31, 2024 and 2023, there were 5,750,000 Class B Ordinary Shares issued and outstanding. Of the 5,750,000 Class B Ordinary Shares outstanding, up to 750,000 shares were subject to forfeiture to the extent that the Over-Allotment Option was not exercised in full or in part, so that the Sponsor would collectively own 20% of the Company’s issued and outstanding Ordinary Shares after the Initial Public Offering. On July 28, 2023, the Over-Allotment Option was exercised in full, so those 750,000 Class B Ordinary Shares are no longer subject to forfeiture.
Shareholders of record of the Ordinary Shares are entitled to one vote for each share held on all matters to be voted on by shareholders. Except as described below, holders of Class A Ordinary Shares and holders of Class B Ordinary Shares will vote together as a single class on all matters submitted to a vote of the Company’s shareholders, except as required by law.
The Founder Shares will automatically convert into Class A Ordinary Shares concurrently with or immediately following the consummation of a Business Combination, and may be converted at any time prior to the Business Combination, at the option of the holder, on a one-for-one basis (unless otherwise provided in the Business Combination agreement), subject to adjustment for share sub divisions, share dividends, reorganizations, recapitalizations and the like, and subject to further adjustment as provided herein. In the case that additional Class A Ordinary Shares or equity-linked securities are issued or deemed issued in connection with the Business Combination, the number of Class A Ordinary Shares issuable upon conversion of all Founder Shares will equal, in the aggregate, on an as-converted basis, 20% of the total number of Class A Ordinary Shares outstanding after such conversion (not including the Class A Ordinary Shares underlying the Private Placement Units), including the total number of Class A Ordinary Shares issued, or deemed issued or issuable upon conversion or exercise of any equity-linked securities or rights issued or deemed issued, by the Company in connection with or in relation to the consummation of the Business Combination, excluding any Class A Ordinary Shares or equity-linked securities or rights exercisable for or convertible into Class A Ordinary Shares issued, or to be issued, to any seller in the Business Combination and any WCL Units issued to the Sponsor, officers or directors upon conversion of Working Capital Loans, provided that such conversion of Founder Shares will never occur on a less than one-for-one basis.
In addition, only holders of Founder Shares will have the right to vote on the appointment of directors prior to the completion of the Company’s initial Business Combination and on a vote to continue the Company in a jurisdiction outside the Cayman Islands.
Warrants
As of December 31, 2024 and 2023, there were 11,898,800 Warrants outstanding (including 11,500,000 Public Warrants and 398,800 Private Placement Warrants). Each whole Public Warrant entitles the registered holder to purchase one Class A Ordinary Share at a price of $11.50 per share, subject to adjustment as discussed below, at any time commencing 30 days after the completion of the initial Business Combination.
Pursuant to the warrant agreement the Company entered into with Continental on July 25, 2023 (the “Warrant Agreement”), a warrant holder may exercise its Public Warrants only for a whole number of Class A Ordinary Shares. No fractional Public Warrants will be issued upon separation of the Units and only whole Public Warrants will trade. The Public Warrants will expire five years after the completion of the initial Business Combination, at 5:00 p.m., New York City time, or earlier upon redemption or liquidation.
The Company has agreed that as soon as practicable, but in no event later than 15 business days after the closing of the initial Business Combination, the Company will use commercially reasonable efforts to file with the SEC a post-effective amendment to the IPO Registration Statement or a new registration statement covering the registration, under the Securities Act, of the Class A Ordinary Shares issuable upon exercise of the Warrants and thereafter will use commercially reasonable efforts to cause the same to become effective within 60 business days following the initial Business Combination and to maintain a current prospectus relating to the Class A Ordinary Shares issuable upon exercise of the Warrants, until the
F-19
expiration of the Warrants in accordance with the provisions of the Warrant Agreement. If a registration statement covering the Class A Ordinary Shares issuable upon exercise of the Warrants is not effective by the sixtieth (60) business days after the closing of the initial Business Combination, warrant holders may, until such time as there is an effective registration statement and during any period when the Company will have failed to maintain an effective registration statement, exercise Warrants on a “cashless basis” in accordance with Section 3(a)(9) of the Securities Act or another exemption.
Once the Warrants become exercisable, the Company may call the Warrants for redemption for cash:
•
in whole and not in part;
•
at a price of $0.01 per Public Warrant;
•
upon not less than 30 days’ prior written notice of redemption (the “30-Day Redemption Period”) to each warrant holder; and
•
if, and only if, the closing price of the Ordinary Shares equals or exceeds $18.00 per share (as adjusted for share sub divisions, share capitalizations, reorganizations, recapitalizations and the like and for certain issuances of Class A Ordinary Shares and equity-linked securities for capital raising purposes in connection with the closing of the initial Business Combination as described in the IPO Registration Statement) on each of 20 trading days within a 30-trading day period commencing once the Warrants become exercisable and ending three business days before the Company sends to the notice of redemption to the warrant holders and there is an effective registration statement under the Securities Act covering the Class A Ordinary Shares issuable upon exercise of the Warrants and a current prospectus relating to those Class A Ordinary Shares is available throughout the 30-Day Redemption Period.
If and when the Warrants become redeemable by the Company for cash, the Company may exercise the redemption right even if the Company is unable to register or qualify the underlying securities for sale under all applicable state securities laws.
In addition, if (x) the Company issues additional Class A Ordinary Shares or equity-linked securities for capital raising purposes in connection with the closing of the initial Business Combination at an issue price or effective issue price of less than $9.20 per Class A Ordinary Shares (with such issue price or effective issue price to be determined in good faith by the Board and, in the case of any such issuance to the Sponsor or its affiliates, without taking into account any Founder Shares or Private Placement Units held by the Sponsor or such affiliates, as applicable, prior to such issuance) (the “Newly Issued Price”), (y) the aggregate gross proceeds from such issuances represent more than 60% of the total equity proceeds, and interest thereon, available for the funding of the initial Business Combination on the date of the consummation of the initial Business Combination (net of redemptions), and the volume weighted average trading price of the Class A Ordinary Shares during the 20 trading day period starting on the trading day after the day on which the Company consummates the initial Business Combination (such price, the “Market Value”) is below $9.20 per share, the exercise price of the Warrants will be adjusted (to the nearest cent) to be equal to 115% of the higher of the Market Value and the Newly Issued Price, and the $18.00 per share redemption trigger price described above will be adjusted (to the nearest cent) to be equal to 180% of the higher of the Market Value and the Newly Issued Price.
The Private Placement Warrants (including the Class A Ordinary Shares issuable upon exercise of the Private Placement Warrants) will not be transferable, assignable or salable until 30 days after the completion of the initial Business Combination. The Private Placement Warrants have terms and provisions that are identical to those of the Public Warrants.
The Company accounts for 11,898,800 Warrants issued in connection with the Initial Public Offering (including 11,500,000 Public Warrants and 398,800 Private Placement Warrants) in accordance with the guidance contained in ASC 815-40. Such guidance provides that the Warrants described above are not precluded from equity classification. Equity-classified contracts are initially measured at fair value (or allocated value). Subsequent changes in fair value are not recognized as long as the contracts continue to be classified in equity.
F-20
NOTE 8.
FAIR VALUE MEASUREMENTS
The fair value of the Company’s financial assets and liabilities reflects Management’s estimate of amounts that the Company would have received in connection with the sale of the assets or paid in connection with the transfer of the liabilities in an orderly transaction between market participants at the measurement date. In connection with measuring the fair value of its assets and liabilities, the Company seeks to maximize the use of observable inputs (market data obtained from independent sources) and to minimize the use of unobservable inputs (internal assumptions about how market participants would price assets and liabilities). The following fair value hierarchy is used to classify assets and liabilities based on the observable inputs and unobservable inputs used in order to value the assets and liabilities:
•
Level 1: Quoted prices in active markets for identical assets or liabilities. An active market for an asset or liability is a market in which transactions for the asset or liability occur with sufficient frequency and volume to provide pricing information on an ongoing basis.
•
Level 2: Observable inputs other than Level 1 inputs. Examples of Level 2 inputs include quoted prices in active markets for similar assets or liabilities and quoted prices for identical assets or liabilities in markets that are not active.
•
Level 3: Unobservable inputs based on an assessment of the assumptions that market participants would use in pricing the asset or liability.
Level 1 assets include investments in a money market fund that invest solely in U.S. government securities. At December 31, 2024, assets held in the Trust Account were comprised of $249,760,654 in money market funds, which were invested primarily in U.S. government securities. At December 31, 2023, assets held in the Trust Account were comprised of $237,496,857 in money market funds, which were invested primarily in U.S. government securities.
NOTE 9.
SEGMENT INFORMATION
ASC 280 establishes standards for companies to report in their financial statement information about operating segments, products, services, geographic areas, and major customers. “Operating segments” are defined as components of an enterprise that engage in business activities from which it may recognize revenues and incur expenses, and for which separate financial information is available that is regularly evaluated by a CODM, or group, in deciding how to allocate resources and assess performance.
The Company’s CODM has been identified as the Chief Financial Officer, who reviews the assets, operating results, and financial metrics for the Company as a whole to make decisions about allocating resources and assessing financial performance. Accordingly, Management has determined that there is only one reportable segment.
The CODM assesses performance for the single segment and decides how to allocate resources based on net income that also is reported on the statements of operations as net income. The measure of segment assets is reported on the balance sheets as total assets. When evaluating the Company’s performance and making key decisions regarding resource allocation, the CODM reviews several key metrics included in net income and total assets, which include the following:
| | | |
For the Year Ended
December 31, 2024 |
| |
For the Period from
March 7, 2023 (Inception) Through December 31, 2023 |
| ||||||
|
Trust Account
|
| | | $ | 249,760,654 | | | | | $ | 237,496,857 | | |
|
Cash
|
| | | $ | 101,126 | | | | | $ | 205,975 | | |
| | | |
For the Year Ended
December 31, 2024 |
| |
For the Period from
March 7, 2023 (Inception) Through December 31, 2023 |
| ||||||
|
General and administrative expenses
|
| | | $ | 940,259 | | | | | $ | 495,824 | | |
|
Interest earned on the Trust Account
|
| | | $ | 12,263,797 | | | | | $ | 5,196,857 | | |
F-21
The CODM reviews interest earned on the Trust Account to measure and monitor shareholder value and determine the most effective strategy of investment with the Trust Account funds while maintaining compliance with the Trust Agreement.
General and administrative expenses are reviewed and monitored by the CODM to manage and forecast cash to ensure enough capital is available to complete a Business Combination or similar transaction within the Combination Period. The CODM also reviews general and administrative costs to manage, maintain and enforce all contractual agreements to ensure costs are aligned with all agreements and budget. General and administrative costs, as reported on the statements of operations, are the significant segment expenses provided to the CODM on a regular basis. The accounting policies used to measure the profit and loss of the segment are the same as those described in the summary of significant accounting policies.
NOTE 10.
SUBSEQUENT EVENTS
The Company evaluated subsequent events and transactions that occurred after the accompanying condensed balance sheet date and up to the date the accompanying financial statements were issued. Based upon this review, the Company did not identify any subsequent events that would have required adjustment or disclosure in the accompanying financial statements.
F-22
HAYMAKER ACQUISITION CORP. 4
CONDENSED CONSOLIDATED BALANCE SHEETS
| | | |
September 30,
2025 |
| |
December 31,
2024 |
| ||||||
| | | |
(Unaudited)
|
| | | | | | | |||
| ASSETS | | | | | | | | | | | | | |
| Current assets: | | | | | | | | | | | | | |
|
Cash
|
| | | $ | 6,704 | | | | | $ | 101,126 | | |
|
Prepaid expenses
|
| | | | 59,527 | | | | | | 181,367 | | |
|
Total current assets
|
| | | | 66,231 | | | | | | 282,493 | | |
|
Cash and marketable securities held in Trust Account
|
| | | | 254,644,430 | | | | | | 249,760,654 | | |
|
TOTAL ASSETS
|
| | | $ | 254,710,661 | | | | | $ | 250,043,147 | | |
|
LIABILITIES, CLASS A ORDINARY SHARES SUBJECT TO POSSIBLE REDEMPTION AND SHAREHOLDERS’ DEFICIT:
|
| | | | | | | | | | | | |
| Current liabilities: | | | | | | | | | | | | | |
|
Accrued expenses
|
| | | $ | 1,491,479 | | | | | $ | 392,388 | | |
|
WCL Promissory Note – related party
|
| | | | 755,000 | | | | | | 400,000 | | |
|
Extension Promissory Note
|
| | | | 1,125,000 | | | | | | — | | |
|
Total current liabilities
|
| | |
|
3,371,479
|
| | | |
|
792,388
|
| |
|
Deferred underwriting fee payable
|
| | | | 8,650,000 | | | | | | 8,650,000 | | |
|
Total Liabilities
|
| | | | 12,021,479 | | | | | | 9,442,388 | | |
| Commitments and Contingencies | | | | | | | | | | | | | |
|
Class A Ordinary Shares subject to possible redemption, $0.0001 par value,
22,627,899 and 23,000,000 shares issued and outstanding as of September 30, 2025 and December 31, 2024 at redemption values of $11.25 and $10.86 per share, respectively |
| | | | 254,644,430 | | | | | | 249,760,654 | | |
| Shareholders’ Deficit: | | | | | | | | | | | | | |
|
Preference shares, $0.0001 par value; 1,000,000 shares authorized; no shares issued or outstanding as of September 30, 2025 and December 31, 2024
|
| | | | — | | | | | | — | | |
|
Class A Ordinary Shares, $0.0001 par value; 500,000,000 shares
authorized; 797,600 shares issued and outstanding (excluding 22,627,899 and 23,000,000 shares subject to possible redemption) as of September 30, 2025 and December 31, 2024, respectively |
| | | | 80 | | | | | | 80 | | |
|
Class B Ordinary Shares, $0.0001 par value; 50,000,000 shares
authorized; 5,750,000 issued and outstanding as of September 30, 2025 and December 31, 2024 |
| | | | 575 | | | | | | 575 | | |
|
Additional paid-in capital
|
| | | | — | | | | | | — | | |
|
Accumulated deficit
|
| | | | (11,955,903) | | | | | | (9,160,550) | | |
|
Total Shareholders’ Deficit
|
| | | | (11,955,248) | | | | | | (9,159,895) | | |
|
TOTAL LIABILITIES, CLASS A ORDINARY SHARES SUBJECT TO POSSIBLE REDEMPTION AND SHAREHOLDERS’ DEFICIT
|
| | | $ | 254,710,661 | | | | | $ | 250,043,147 | | |
The accompanying notes are an integral part of these unaudited condensed consolidated financial statements.
F-23
HAYMAKER ACQUISITION CORP. 4
CONDENSED CONSOLIDATED STATEMENTS OF OPERATIONS
(UNAUDITED)
(UNAUDITED)
| | | |
For the Three Months
Ended September 30, |
| |
For The Nine Months
Ended September 30, |
| ||||||||||||||||||
| | | |
2025
|
| |
2024
|
| |
2025
|
| |
2024
|
| ||||||||||||
|
General and administrative expenses
|
| | | $ | 946,561 | | | | | $ | 217,491 | | | | | $ | 1,490,353 | | | | | $ | 531,587 | | |
|
General and administrative expenses – related party
|
| | | | 60,000 | | | | | | 60,000 | | | | | | 180,000 | | | | | | 180,000 | | |
|
Loss from operations
|
| | | | (1,006,561) | | | | | | (277,491) | | | | | | (1,670,353) | | | | | | (711,587) | | |
| Other income: | | | | | | | | | | | | | | | | | | | | | | | | | |
|
Interest earned on cash and marketable securities held in Trust Account
|
| | | | 2,597,546 | | | | | | 3,154,569 | | | | | | 7,895,697 | | | | | | 9,397,868 | | |
|
Total other income, net
|
| | | | 2,597,546 | | | | | | 3,154,569 | | | | | | 7,895,697 | | | | | | 9,397,868 | | |
|
Net income
|
| | | $ | 1,590,985 | | | | | $ | 2,877,078 | | | | | $ | 6,225,344 | | | | | $ | 8,686,281 | | |
|
Weighted average shares outstanding of Class A Ordinary Shares subject to possible redemption, basic and diluted
|
| | | | 22,724,969 | | | | | | 23,000,000 | | | | | | 22,907,316 | | | | | | 23,000,000 | | |
|
Basic and diluted net income per share, Class A Ordinary Shares subject to possible redemption
|
| | | $ | 0.05 | | | | | $ | 0.10 | | | | | $ | 0.21 | | | | | $ | 0.29 | | |
|
Weighted average shares outstanding of non-redeemable Class A and Class B Ordinary Shares, basic and diluted
|
| | | | 6,547,600 | | | | | | 6,547,600 | | | | | | 6,547,600 | | | | | | 6,547,600 | | |
|
Basic and diluted net income per share, non-redeemable
Class A and Class B Ordinary Shares |
| | | $ | 0.05 | | | | | $ | 0.10 | | | | | $ | 0.21 | | | | | $ | 0.29 | | |
The accompanying notes are an integral part of these unaudited condensed consolidated financial statements.
F-24
HAYMAKER ACQUISITION CORP. 4
CONDENSED CONSOLIDATED STATEMENTS OF CHANGES IN SHAREHOLDERS’ DEFICIT
(UNAUDITED)
(UNAUDITED)
FOR THE THREE AND NINE MONTHS ENDED SEPTEMBER 30, 2025
| | | |
Ordinary Shares
|
| |
Additional
Paid-in Capital |
| |
Accumulated
Deficit |
| |
Total
Shareholders’ Deficit |
| ||||||||||||||||||||||||||||||
| | | |
Class A
|
| |
Class B
|
| ||||||||||||||||||||||||||||||||||||
| | | |
Shares
|
| |
Amount
|
| |
Shares
|
| |
Amount
|
| ||||||||||||||||||||||||||||||
|
Balance at December 31, 2024
|
| | | | 797,600 | | | | | $ | 80 | | | | | | 5,750,000 | | | | | $ | 575 | | | | | $ | — | | | | | $ | (9,160,550) | | | | | $ | (9,159,895) | | |
|
Accretion of Class A Ordinary Shares to redemption amount
|
| | | | — | | | | | | — | | | | | | — | | | | | | — | | | | | | — | | | | | | (2,634,676) | | | | | | (2,634,676) | | |
|
Net income
|
| | | | — | | | | | | — | | | | | | — | | | | | | — | | | | | | — | | | | | | 2,275,706 | | | | | | 2,275,706 | | |
|
Balance at March 31, 2025 (unaudited)
|
| | |
|
797,600
|
| | | |
|
80
|
| | | |
|
5,750,000
|
| | | |
|
575
|
| | | | | — | | | | |
|
(9,519,520)
|
| | | |
|
(9,518,865)
|
| |
|
Accretion of Class A Ordinary Shares to redemption amount
|
| | | | — | | | | | | — | | | | | | — | | | | | | — | | | | | | — | | | | | | (2,663,475) | | | | | | (2,663,475) | | |
|
Net income
|
| | | | — | | | | | | — | | | | | | — | | | | | | — | | | | | | — | | | | | | 2,358,653 | | | | | | 2,358,653 | | |
|
Balance at June 30, 2025 (unaudited)
|
| | | | 797,600 | | | | | | 80 | | | | | | 5,750,000 | | | | | | 575 | | | | | | — | | | | | | (9,824,342) | | | | | | (9,823,687) | | |
|
Accretion of Class A Ordinary Shares to redemption amount
|
| | | | — | | | | | | — | | | | | | — | | | | | | — | | | | | | — | | | | | | (3,722,546) | | | | | | (3,722,546) | | |
|
Net income
|
| | | | — | | | | | | — | | | | | | — | | | | | | — | | | | | | — | | | | | | 1,590,985 | | | | | | 1,590,985 | | |
|
Balance at September 30, 2025 (unaudited)
|
| | | | 797,600 | | | | | $ | 80 | | | | | | 5,750,000 | | | | | $ | 575 | | | | | $ | — | | | | | $ | (11,955,903) | | | | | $ | (11,955,248) | | |
FOR THE THREE AND NINE MONTHS ENDED SEPTEMBER 30, 2024
| | | |
Ordinary Shares
|
| |
Additional
Paid-in Capital |
| |
Accumulated
Deficit |
| |
Total
Shareholders’ Deficit |
| ||||||||||||||||||||||||||||||
| | | |
Class A
|
| |
Class B
|
| ||||||||||||||||||||||||||||||||||||
| | | |
Shares
|
| |
Amount
|
| |
Shares
|
| |
Amount
|
| ||||||||||||||||||||||||||||||
|
Balance at December 31, 2023
|
| | | | 797,600 | | | | | $ | 80 | | | | | | 5,750,000 | | | | | $ | 575 | | | | | $ | — | | | | | $ | (8,220,291) | | | | | $ | (8,219,636) | | |
|
Accretion of Class A Ordinary Shares to redemption amount
|
| | |
|
—
|
| | | |
|
—
|
| | | |
|
—
|
| | | |
|
—
|
| | | |
|
—
|
| | | | | (3,103,752) | | | | | | (3,103,752) | | |
|
Net income
|
| | | | — | | | | | | — | | | | | | — | | | | | | — | | | | | | — | | | | | | 2,866,208 | | | | | | 2,866,208 | | |
|
Balance at March 31, 2024 (unaudited)
|
| | | | 797,600 | | | | | | 80 | | | | | | 5,750,000 | | | | | | 575 | | | | | | — | | | | | | (8,457,835) | | | | | | (8,457,180) | | |
|
Accretion of Class A Ordinary Shares to redemption amount
|
| | |
|
—
|
| | | |
|
—
|
| | | |
|
—
|
| | | |
|
—
|
| | | |
|
—
|
| | | | | (3,139,547) | | | | | | (3,139,547) | | |
|
Net income
|
| | | | — | | | | | | — | | | | | | — | | | | | | — | | | | | | — | | | | | | 2,942,995 | | | | | | 2,942,995 | | |
|
Balance at June 30, 2024 (unaudited)
|
| | | | 797,600 | | | | | | 80 | | | | | | 5,750,000 | | | | | | 575 | | | | | | — | | | | | | (8,654,387) | | | | | | (8,653,732) | | |
|
Accretion of Class A Ordinary Shares to redemption amount
|
| | | | — | | | | | | — | | | | | | — | | | | | | — | | | | | | — | | | | | | (3,154,569) | | | | | | (3,154,569) | | |
|
Net income
|
| | | | — | | | | | | — | | | | | | — | | | | | | — | | | | | | — | | | | | | 2,877,078 | | | | | | 2,877,078 | | |
|
Balance at September 30, 2024 (unaudited)
|
| | | | 797,600 | | | | | $ | 80 | | | | | | 5,750,000 | | | | | $ | 575 | | | | | $ | — | | | | | $ | (8,931,878) | | | | | $ | (8,931,223) | | |
The accompanying notes are an integral part of these unaudited condensed consolidated financial statements.
F-25
HAYMAKER ACQUISITION CORP. 4
CONDENSED CONSOLIDATED STATEMENTS OF CASH FLOWS
(UNAUDITED)
(UNAUDITED)
| | | |
For the Nine
Months Ended September 30, 2025 |
| |
For the Nine
Months Ended September 30, 2024 |
| ||||||
| Cash Flows from Operating Activities: | | | | | | | | | | | | | |
|
Net income
|
| | | $ | 6,225,344 | | | | | $ | 8,686,281 | | |
| Adjustments to reconcile net income to net cash used in operating activities: | | | | | | | | | | | | | |
|
Interest earned on cash and marketable securities held in Trust Account
|
| | | | (7,895,697) | | | | | | (9,397,868) | | |
| Changes in operating assets and liabilities: | | | | | | | | | | | | | |
|
Prepaid expenses
|
| | | | 121,840 | | | | | | 13,583 | | |
|
Prepaid insurance
|
| | | | — | | | | | | 143,737 | | |
|
Accrued expenses
|
| | | | 1,099,091 | | | | | | 299,107 | | |
|
Net cash used in operating activities
|
| | | | (449,422) | | | | | | (255,160) | | |
| Cash Flows from Investing Activities: | | | | | | | | | | | | | |
|
Payment of extension fee into Trust Account
|
| | | | (1,125,000) | | | | | | — | | |
|
Cash withdrawn from Trust Account in connection with redemption
|
| | | | 4,136,921 | | | | | | — | | |
|
Net cash provided by investing activities
|
| | | | 3,011,921 | | | | | | — | | |
| Cash Flows from Financing Activities: | | | | | | | | | | | | | |
|
Proceeds from promissory notes – related party
|
| | | | 1,480,000 | | | | | | 150,000 | | |
|
Payment of offering costs
|
| | | | — | | | | | | (85,000) | | |
|
Redemption of common stock
|
| | | | (4,136,921) | | | | | | — | | |
|
Net cash provided by financing activities
|
| | | | (2,656,921) | | | | | | 65,000 | | |
|
Net Change in Cash
|
| | | | (94,422) | | | | | | (190,160) | | |
|
Cash – Beginning of period
|
| | | | 101,126 | | | | | | 205,975 | | |
|
Cash – End of period
|
| | | $ | 6,704 | | | | | $ | 15,815 | | |
The accompanying notes are an integral part of these unaudited condensed consolidated financial statements.
F-26
HAYMAKER ACQUISITION CORP. 4
NOTES TO UNAUDITED CONDENSED CONSOLIDATED FINANCIAL STATEMENTS
SEPTEMBER 30, 2025
SEPTEMBER 30, 2025
NOTE 1.
DESCRIPTION OF ORGANIZATION, BUSINESS OPERATIONS AND GOING CONCERN
Haymaker Acquisition Corp. 4 (the “Company”) is a blank check company incorporated in the Cayman Islands on March 7, 2023. The Company was formed for the purpose of entering into a merger, share exchange, asset acquisition, share purchase, reorganization or similar business combination with one or more businesses or entities (a “Business Combination”). The Company is not limited to a particular industry or geographic region for purposes of consummating a Business Combination. The Company is an early stage and emerging growth company and, as such, the Company is subject to all of the risks associated with early stage and emerging growth companies.
The Company had a wholly-owned subsidiary, Haymaker Merger Sub I, Inc.(“Merger Sub”), a Delaware corporation incorporated on September 30, 2025, which was formed solely in contemplation of the proposed Business Combination with Suncrete, Inc. (the “Suncrete Business Combination”). Merger Sub has not commenced any operations and has only nominal assets and no liabilities or contingent liabilities, nor any outstanding commitments other than in connection with the Suncrete Business Combination.
As of September 30, 2025, the Company had not commenced any operations. All activity for the period from March 7, 2023 (inception) through September 30, 2025 relates to the Company’s formation and the initial public offering consummated on July 28, 2023 (the “Initial Public Offering”), and subsequent to the Initial Public Offering, identifying a target company for a Business Combination. The Company will not generate any operating revenue until after the completion of a Business Combination, at the earliest. The Company generates non-operating income in the form of interest income on cash and investments from the proceeds derived from the Initial Public Offering and Private Placement (as defined below). The Company has selected December 31 as its fiscal year end.
The Registration Statement on Form S-1 for the Initial Public Offering, initially filed with the U.S. Securities and Exchange Commission (the “SEC”) on July 3, 2023, as amended (File No. 333-273117), was declared effective on July 25, 2023 (the “IPO Registration Statement”). On July 28, 2023, the Company consummated the Initial Public Offering of 23,000,000 units (the “Units”), at price of $10.00 per Unit, including 3,000,000 Units (the “Option Units”) issued pursuant to the exercise of the underwriters’ over-allotment option in full (the “Over-Allotment Option”), generating gross proceeds of $230,000,000 (see Note 3). Each Unit consists of one of the Company’s Class A ordinary shares, par value $0.0001 per share (the “Class A Ordinary Shares”, and with respect to the Class A Ordinary Shares included in the Units, the “Public Shares”) and one-half of one redeemable warrant (each a “Public Warrant,” and together with the Private Placement Warrants (as defined below), the “Warrants”). Each whole Warrant entitles the holder to purchase one Class A Ordinary Share at a price of $11.50 per share.
Simultaneously with the closing of the Initial Public Offering, the Company consummated the private sale (the “Private Placement”) of 797,600 Units (the “Private Placement Units” and, with respect to the shares of the Class A Ordinary Shares and warrants included in the Private Placement Units, the “Private Placement Shares” and “Private Placement Warrants,” respectively) to Haymaker Sponsor IV LLC (the “Sponsor”) at a price of $10.00 per Private Placement Unit, generating gross proceeds of $7,976,000 (see Note 4).
Following the closing of the Initial Public Offering on July 28, 2023, an amount of $232,300,000 from the net proceeds of the sale of the Units in the Initial Public Offering and the sale of the Private Placement Units in the Private Placement was placed in a U.S.-based trust account (the “Trust Account”), with Continental Stock Transfer & Trust Company (“Continental”) acting as trustee, and will be invested only in U.S. government treasury obligations and/or held as cash or cash equivalents (including in demand deposit accounts) with maturities of 185 days or less or in money market funds meeting certain conditions under Rule 2a-7 under the Investment Company Act of 1940, as amended (the “Investment Company Act”), which invest only in direct U.S. government treasury obligations and/or held as cash or cash items (including
F-27
HAYMAKER ACQUISITION CORP. 4
NOTES TO UNAUDITED CONDENSED CONSOLIDATED FINANCIAL STATEMENTS
SEPTEMBER 30, 2025
SEPTEMBER 30, 2025
in a demand deposit account at bank), as determined by the Company, until the earlier of (i) the completion of a Business Combination and (ii) the distribution of the funds held in the Trust Account, as described below.
Transaction costs related to the issuances described above amounted to $13,424,812, consisting of $4,000,000 of cash underwriting fees, $8,650,000 of deferred underwriting fees and $774,812 of other offering costs.
The Company’s management (“Management”) has broad discretion with respect to the specific application of the net proceeds of the Initial Public Offering and the Private Placement, although substantially all of the net proceeds are intended to be applied generally toward consummating a Business Combination. There is no assurance that the Company will be able to complete a Business Combination successfully.
The Company must complete one or more initial Business Combinations having an aggregate fair market value of at least 80% of the net assets held in the Trust Account (excluding the amount of deferred underwriting discounts held in the Trust Account and taxes payable on the income earned on the Trust Account, if any) at the time of the agreement to enter into the initial Business Combination. However, the Company only intends to complete a Business Combination if the post-transaction company owns or acquires 50% or more of the issued and outstanding voting securities of the target or otherwise acquires a controlling interest in the target sufficient for it not to be required to register as an investment company under the Investment Company Act.
The Company will provide the holders of the Public Shares (the “Public Shareholders”) with the opportunity to redeem all or a portion of their Public Shares upon the completion of a Business Combination either (i) in connection with a shareholders meeting called to approve the Business Combination or (ii) by means of a tender offer. The decision as to whether the Company will seek shareholder approval of a Business Combination or conduct a tender offer will be made by the Company, solely in its discretion. The Public Shareholders will be entitled to redeem their Public Shares for a pro rata portion of the amount then held in the Trust Account, plus any interest income earned thereon and not previously released to the Company to pay its tax obligations. There will be no redemption rights upon completion of a Business Combination with respect to the Warrants. These Public Shares were recorded at a redemption value and classified as temporary equity upon the completion of the Initial Public Offering in accordance with the Financial Accounting Standards Board (“FASB”) Accounting Standards Codification (“ASC”) Topic 480, “Distinguishing Liabilities from Equity” (“ASC 480”).
The Company will proceed with a Business Combination only if the Company has net tangible assets of at least $5,000,001 either immediately prior to or upon consummation of such a Business Combination and, if the Company seeks shareholder approval, a majority of the Ordinary Shares (as defined in Note 2) voted are voted in favor of the Business Combination. If a shareholder vote is not required by law and the Company does not decide to hold a shareholder vote for business or other reasons, the Company will, pursuant to its amended and restated memorandum and articles of association, as amended by the Extension Amendment at the 2025 annual general meeting (“AGM”) on July 24, 2025 (the “Amended and Restated Articles”), conduct the redemptions pursuant to the tender offer rules of the SEC and file tender offer documents with the SEC prior to completing a Business Combination. If, however, shareholder approval of the transaction is required by law, or the Company decides to obtain shareholder approval for business or other reasons, the Company will offer to redeem shares in conjunction with a proxy solicitation pursuant to the proxy rules and not pursuant to the tender offer rules. If the Company seeks shareholder approval in connection with a Business Combination, the Sponsor has agreed to vote its Founder Shares (as defined in Note 5) and any Public Shares purchased during or after the Initial Public Offering in favor of approving a Business Combination. Additionally, each Public Shareholder may elect to redeem their Public Shares irrespective of whether they vote for or against the proposed transaction or do not vote at all.
F-28
HAYMAKER ACQUISITION CORP. 4
NOTES TO UNAUDITED CONDENSED CONSOLIDATED FINANCIAL STATEMENTS
SEPTEMBER 30, 2025
SEPTEMBER 30, 2025
Notwithstanding the above, if the Company seeks shareholder approval of a Business Combination and the Company does not conduct redemptions pursuant to the tender offer rules, the Amended and Restated Articles provides that a Public Shareholder, together with any affiliate of such shareholder or any other person with whom such shareholder is acting in concert or as a “group” (as defined under Section 13 of the Securities Exchange Act of 1934, as amended (the “Exchange Act”)), will be restricted from redeeming its shares with respect to more than an aggregate of 15% or more of the Public Shares, without the prior consent of the Company.
The Sponsor has agreed to waive redemption rights with respect to any Founder Shares and any Public Shares it may acquire during or after the Initial Public Offering in connection with the completion of Business Combination.
The Company has until July 28, 2026 (subject to monthly extensions pursuant to the Extension Amendment), or until such earlier date as its board of directors (the “Board”) may approve, unless otherwise extended in accordance with the Amended and Restated Articles, to complete a Business Combination (the “Combination Period”).
The underwriters have agreed to waive their rights to their deferred underwriting commission held in the Trust Account in the event the Company does not complete a Business Combination within the Combination Period and, in such event, such amounts will be included with the other funds held in the Trust Account that will be available to fund the redemption of the Public Shares.
In order to protect the amounts held in the Trust Account, the Sponsor has agreed that it will be liable to the Company if and to the extent any claims by a third party for services rendered or products sold to the Company, or a prospective target business with which the Company has entered into a written letter of intent, confidentiality or other similar agreement or Business Combination agreement, reduce the amount of funds in the Trust Account to below the lesser of (i) $10.10 per Public Share and (ii) the actual amount per Public Share held in the Trust Account as of the date of the liquidation of the Trust Account, if less than $10.10 per Public Share due to reductions in the value of the Trust Account assets, less taxes payable, provided that such liability will not apply to any claims by a third party or prospective target business who executed a waiver of any and all rights to the monies held in the Trust Account (whether or not such waiver is enforceable) nor will it apply to any claims under the indemnity of the underwriters of the Initial Public Offering against certain liabilities, including liabilities under the Securities Act of 1933, as amended (the “Securities Act”).
On July 24, 2025, the Company held the 2025 AGM at which the Company’s shareholders approved a proposal to amend the Company’s amended and restated memorandum and articles of association which extended the date by which the Company has to consummate a Business Combination on a monthly basis for up to twelve times from July 28, 2025 to July 28, 2026. As a result of the Extension Amendment, holders of 372,101 Class A Ordinary Shares exercised their right to redeem their shares for cash at a redemption price of approximately $11.12 per share. Approximately $4,136,911 was removed from the Trust Account to redeem such shares and 23,425,499 Class A Ordinary Shares remain outstanding after the redemption has been effected. Upon payment of the redemption, approximately $251,570,445 remained in the Trust Account prior to any additional contribution made by the Sponsor pursuant to the Extension Promissory Note.
In connection with the Extension Amendment, the Sponsor agreed to make monthly payments, each in an amount equal to the lesser of (i) $0.025 for each outstanding Class A Ordinary Share, and (ii) $375,000, directly to the Trust Account. In exchange for such contributions, the Company issued to the Sponsor the Extension Promissory Note, in an aggregate principal amount of up to $4,500,000, on July 28, 2025. The Extension Promissory Note bears no interest and is repayable by the Company to the Sponsor upon the earlier date of (i) the consummation of a Business Combination, and (ii) the last day the Company has to complete a Business Combination in accordance with the Company’s Amended and Restated Articles. Such date may be accelerated upon the occurrence of an “Event of Default” (as defined in the Extension Promissory Note). Any outstanding principal under the Promissory Note may be prepaid at any time by the
F-29
HAYMAKER ACQUISITION CORP. 4
NOTES TO UNAUDITED CONDENSED CONSOLIDATED FINANCIAL STATEMENTS
SEPTEMBER 30, 2025
SEPTEMBER 30, 2025
Company, at its election and without penalty. As of September 30, 2025 and December 31, 2024, the Company had $1,125,000 and $0 drawn on the Extension Promissory Note, respectively. On July 28, 2025, August 28, 2025 and September 30, 2025, extension contributions of $375,000 each were made by the Sponsor.
Going Concern and Liquidity
As of September 30, 2025, the Company had $6,704 in cash held outside of the Trust Account and a working capital deficit of $3,305,248. The Company’s obligations due within one year of the date the accompanying unaudited condensed consolidated financial statements are issued are expected to exceed those amounts. The Company’s liquidity condition raises substantial doubt about the Company’s ability to continue as a going concern for a period of time within one year after the date that the accompanying unaudited condensed consolidated financial statements are issued. Management plans to address this uncertainty through a Business Combination. If a Business Combination is not consummated by the end of the Combination Period, currently July 28, 2026 (subject to monthly extensions pursuant to the Extension Amendment), there will be a mandatory liquidation and subsequent dissolution of the Company, which raises substantial doubt about the Company’s ability to continue as a going concern. No adjustments have been made to the carrying amounts of assets or liabilities should the Company be required to liquidate after the Combination Period. The Company intends to complete the initial Business Combination before the end of the Combination Period. However, there can be no assurance that the Company will be able to consummate any Business Combination by the end of the Combination Period.
Risks and Uncertainties
The Company’s ability to complete an initial Business Combination may be adversely affected by various factors, many of which are beyond the Company’s control. The Company’s ability to consummate an initial Business Combination could be impacted by, among other things, changes in laws or regulations, downturns in the financial markets or in economic conditions, inflation, fluctuations in interest rates, increases in tariffs, supply chain disruptions, declines in consumer confidence and spending, public health considerations, and geopolitical instability, such as the military conflicts in Ukraine and the Middle East. Results of Operations
NOTE 2.
SUMMARY OF SIGNIFICANT ACCOUNTING POLICIES
Basis of Presentation
The accompanying unaudited condensed consolidated financial statements are presented in conformity with accounting principles generally accepted in the United States of America (“GAAP”) and pursuant to the rules and regulations of the SEC. Certain information or footnote disclosures normally included in financial statements prepared in accordance with GAAP have been condensed or omitted, pursuant to the rules and regulations of the SEC for interim financial reporting. Accordingly, they do not include all the information and footnotes necessary for a comprehensive presentation of financial position, results of operations, or cash flows. In the opinion of Management, the accompanying unaudited condensed consolidated financial statements include all adjustments, consisting of a normal recurring nature, which are necessary for a fair presentation of the financial position, operating results and cash flows for the periods presented. The accompanying unaudited condensed consolidated financial statements should be read in conjunction with the Company’s Annual Report on Form 10-K for the fiscal year ended December 31, 2024, as filed with SEC on March 14, 2025. The interim results for the three and nine months ended September 30, 2025 are not necessarily indicative of the results to be expected for the fiscal year ending December 31, 2025 or for any future periods.
Principles of Consolidation
The accompanying condensed consolidated financial statements include the accounts of the Company and its wholly-owned subsidiary. All significant intercompany balances and transactions have been eliminated in consolidation.
F-30
HAYMAKER ACQUISITION CORP. 4
NOTES TO UNAUDITED CONDENSED CONSOLIDATED FINANCIAL STATEMENTS
SEPTEMBER 30, 2025
SEPTEMBER 30, 2025
Emerging Growth Company
The Company is an “emerging growth company,” as defined in Section 2(a) of the Securities Act, as modified by the Jumpstart Our Business Startups Act of 2012 (the “JOBS Act”), and it may take advantage of certain exemptions from various reporting requirements that are applicable to other public companies that are not emerging growth companies including, but not limited to, not being required to comply with the independent registered public accounting firm attestation requirements of Section 404 of the Sarbanes-Oxley Act of 2002, reduced disclosure obligations regarding executive compensation in its periodic reports and proxy statements, and exemptions from the requirements of holding a nonbinding advisory vote on executive compensation and shareholder approval of any golden parachute payments not previously approved.
Further, Section 102(b)(1) of the JOBS Act exempts emerging growth companies from being required to comply with new or revised financial accounting standards until private companies (that is, those that have not had a Securities Act registration statement declared effective or do not have a class of securities registered under the Exchange Act) are required to comply with the new or revised financial accounting standards. The JOBS Act provides that a company can elect to opt out of the extended transition period and comply with the requirements that apply to non-emerging growth companies but any such election to opt out is irrevocable. The Company has elected not to opt out of such extended transition period, which means that when a standard is issued or revised and it has different application dates for public or private companies, the Company, as an emerging growth company, can adopt the new or revised standard at the time private companies adopt the new or revised standard. This may make comparison of the accompanying unaudited condensed consolidated financial statements with those of another public company that is neither an emerging growth company nor an emerging growth company that has opted out of using the extended transition period difficult or impossible because of the potential differences in accounting standards used.
Use of Estimates
The preparation of the accompanying unaudited condensed consolidated financial statements in conformity with GAAP requires Management to make estimates and assumptions that affect the reported amounts of assets and liabilities at the date of the accompanying unaudited condensed consolidated financial statements and the reported amounts of expenses and disclosure of contingent assets and liabilities during the reporting period. Making estimates requires Management to exercise significant judgment. It is at least reasonably possible that the estimate of the effect of a condition, situation or set of circumstances that existed at the date of the accompanying unaudited condensed consolidated financial statements, which Management considered in formulating its estimate, could change in the near term due to one or more future confirming events. Accordingly, actual results could differ from those estimates.
Cash
The Company considers all short-term investments with an original maturity of three months or less when purchased to be cash equivalents. The Company did not have any cash equivalents as of September 30, 2025 and December 31, 2024.
Cash and Marketable Securities Held in Trust Account
At September 30, 2025 and December 31, 2024, substantially all the assets held in the Trust Account amounting to $254,644,430 and $249,760,654, respectively, were held in money market funds, which are invested primarily in treasury securities. All of the Company’s investments held in the Trust Account are presented on the accompanying unaudited condensed balance sheet at fair value at the end of each reporting period. Gains and losses resulting from the change in fair value of investments held in Trust Account are included in interest earned on cash and marketable securities held in Trust Account in the accompanying condensed statements of operations. The estimated fair values of investments held in the Trust Account are determined using available market information.
F-31
HAYMAKER ACQUISITION CORP. 4
NOTES TO UNAUDITED CONDENSED CONSOLIDATED FINANCIAL STATEMENTS
SEPTEMBER 30, 2025
SEPTEMBER 30, 2025
Class A Ordinary Shares Subject to Possible Redemption
The Public Shares contain a redemption feature that allows for the redemption of such Public Shares in connection with the Company’s liquidation, if there is a shareholder vote or tender offer in connection with the Business Combination and in connection with certain amendments to the Amended and Restated Articles. In accordance with ASC 480, conditionally redeemable Class A Ordinary Shares (including Class A Ordinary Shares that feature redemption rights that are either within the control of the holder or subject to redemption upon the occurrence of uncertain events not solely within the Company’s control) are classified as temporary equity. Ordinary liquidation events, which involve the redemption and liquidation of all of the entity’s equity instruments, are excluded from the provisions of ASC 480. Although the Company did not specify a maximum redemption threshold, the Amended and Restated Articles provides that currently, the Company will only redeem its Public Shares if the net tangible assets will be at least $5,000,001 either immediately prior to or upon consummation of the initial Business Combination. However, the threshold in its Amended and Restated Articles would not change the nature of the underlying shares as redeemable and thus Public Shares are required to be disclosed outside of permanent equity. The Company recognizes changes in redemption value immediately as they occur and adjusts the carrying value of redeemable Ordinary Shares to equal the redemption value at the end of each reporting period. Such changes are reflected in additional paid-in capital, or in the absence of additional paid-in capital, in accumulated deficit.
As of September 30, 2025 and December 31, 2024, the Class A Ordinary Shares reflected in the accompanying condensed consolidated balance sheets are reconciled in the following table:
| |
Class A Ordinary Shares subject to possible redemption, December 31, 2024
|
| | | $ | 249,760,654 | | |
| | Plus: | | | | | | | |
| |
Accretion of carrying value to redemption value
|
| | | | 2,634,676 | | |
| |
Class A Ordinary Shares subject to possible redemption, March 31, 2025
|
| | | | 252,395,330 | | |
| | Plus: | | | | | | | |
| |
Accretion of carrying value to redemption value
|
| | | | 2,663,475 | | |
| |
Class A Ordinary Shares subject to possible redemption, June 30, 2025
|
| | | | 255,058,805 | | |
| | Less: | | | | | | | |
| |
Redemption
|
| | | | (4,136,921) | | |
| | Plus: | | | | | | | |
| |
Accretion of carrying value to redemption value
|
| | | | 3,722,546 | | |
| |
Class A Ordinary Shares subject to possible redemption, September 30, 2025
|
| | | $ | 254,644,430 | | |
Offering Costs Associated with the Initial Public Offering
The Company complies with the requirements of FASB ASC Topic 340-10-S99-1, “Other Assets and Deferred Costs”, and SEC Staff Accounting Bulletin Topic 5A, “Expenses of Offering”. Offering costs consist principally of professional and registration fees incurred through the balance sheet date that are related to the Initial Public Offering. Offering costs directly attributable to the issuance of an equity contract to be classified in equity are recorded as a reduction in equity. Offering costs for equity contracts that are classified as assets and liabilities are expensed immediately. The Company incurred offering costs amounting to $13,424,812, consisting of $4,000,000 of cash underwriting fees, $8,650,000 of deferred underwriting fees and $774,812 of other offering costs. As such, the Company recorded $13,326,517 of offering costs as a reduction of temporary equity and $98,295 of offering costs as a reduction of permanent equity.
Income Taxes
The Company accounts for income taxes under ASC Topic 740, “Income Taxes” (“ASC 740”). ASC 740 requires the recognition of deferred tax assets and liabilities for both the expected impact of
F-32
HAYMAKER ACQUISITION CORP. 4
NOTES TO UNAUDITED CONDENSED CONSOLIDATED FINANCIAL STATEMENTS
SEPTEMBER 30, 2025
SEPTEMBER 30, 2025
differences between the financial statement and tax basis of assets and liabilities and for the expected future tax benefit to be derived from tax loss and tax credit carryforwards. ASC 740 additionally requires a valuation allowance to be established when it is more likely than not that all or a portion of deferred tax assets will not be realized.
ASC 740 also clarifies the accounting for uncertainty in income taxes recognized in an enterprise’s unaudited condensed consolidated financial statements and prescribes a recognition threshold and measurement process for financial statement recognition and measurement of a tax position taken or expected to be taken in a tax return. For those benefits to be recognized, a tax position must be more likely than not to be sustained upon examination by taxing authorities. ASC 740 also provides guidance on derecognition, classification, interest and penalties, accounting in interim periods, disclosure and transition. Based on the Company’s evaluation, it has been concluded that there are no significant uncertain tax positions requiring recognition in the accompanying unaudited condensed consolidated financial statements.
The Company recognizes accrued interest and penalties related to unrecognized tax benefits as income tax expense. There were no unrecognized tax benefits and no amounts accrued for interest and penalties as of September 30, 2025 and December 31, 2024. The Company is currently not aware of any issues under review that could result in significant payments, accruals or material deviation from its position. The Company is considered an exempted Cayman Islands Company and is presently not subject to income taxes or income tax filing requirements in the Cayman Islands or the United States. Consequently, income taxes are not reflected in the accompanying unaudited condensed consolidated financial statements, if any.
Concentration of Credit Risk
The Company has significant cash balances at financial institutions, which throughout the year, regularly exceed the Federal Deposit Insurance Corporation coverage limit of $250,000. Any loss incurred or a lack of access to such funds could have a significant adverse impact on the Company’s financial condition, results of operations, and cash flows.
Fair Value of Financial Instruments
The fair value of the Company’s assets and liabilities, which qualify as financial instruments under FASB ASC Topic 820, “Fair Value Measurement”, approximates the carrying amounts represented in the accompanying condensed consolidated balance sheets, primarily due to their short-term nature.
Net Income per Ordinary Share
The Company complies with accounting and disclosure requirements of FASB ASC Topic 260, “Earnings Per Share.” The Company has two classes of shares, (i) Class A Ordinary Shares and (ii) non-redeemable Class A Ordinary Shares and Class B ordinary shares, par value of $0.0001 per share (the “Class B Ordinary Shares”, and together with the Class A Ordinary Shares, the “Ordinary Shares”). Income and losses are shared pro rata between the two classes of shares. Net income per Ordinary Share is calculated by dividing the net income by the weighted average shares of Ordinary Shares outstanding for the respective period.
The calculation of diluted net income does not consider the effect of the Public Warrants (including the full exercise of the Over-Allotment Option) and the Private Placement Warrants to purchase an aggregate of 11,898,800 Class A Ordinary Shares in the calculation of diluted income per share, because their exercise is contingent upon future events. As a result, diluted net income per ordinary share is the same as basic net income per ordinary share for the three and nine months ended September 30, 2025 and 2024. Accretion associated with the redeemable Class A Ordinary Shares is excluded from earnings per share as the redemption value approximates fair value.
F-33
HAYMAKER ACQUISITION CORP. 4
NOTES TO UNAUDITED CONDENSED CONSOLIDATED FINANCIAL STATEMENTS
SEPTEMBER 30, 2025
SEPTEMBER 30, 2025
The following table reflects the calculation of basic and diluted net income per Ordinary Share (in dollars, except per share amounts):
| | | |
For the Three Months Ended September 30,
|
| |
For the Nine Months Ended September 30,
|
| ||||||||||||||||||||||||||||||||||||||||||
| | | |
2025
|
| |
2024
|
| |
2025
|
| |
2024
|
| ||||||||||||||||||||||||||||||||||||
| | | |
Redeemable
Class A |
| |
Non-Redeemable
Class A and Class B |
| |
Redeemable
Class A |
| |
Non-Redeemable
Class A and Class B |
| |
Redeemable
Class A |
| |
Non-Redeemable
Class A and Class B |
| |
Redeemable
Class A |
| |
Non-Redeemable
Class A and Class B |
| ||||||||||||||||||||||||
|
Basic and diluted net income per ordinary share
|
| | | | | | | | | | | | | | | | | | | | | | | | | | | | | | | | | | | | | | | | | | | | | | | | |
| Numerator: | | | | | | | | | | | | | | | | | | | | | | | | | | | | | | | | | | | | | | | | | | | | | | | | | |
|
Allocation of net income,
as adjusted |
| | | $ | 1,235,118 | | | | | $ | 355,867 | | | | | $ | 2,239,532 | | | | | $ | 637,546 | | | | | $ | 4,841,498 | | | | | $ | 1,383,846 | | | | | $ | 6,761,445 | | | | | $ | 1,924,836 | | |
| Denominator: | | | | | | | | | | | | | | | | | | | | | | | | | | | | | | | | | | | | | | | | | | | | | | | | | |
|
Basic and diluted weighted average shares outstanding
|
| | | | 22,724,969 | | | | | | 6,547,600 | | | | | | 23,000,000 | | | | | | 6,547,600 | | | | | | 22,907,316 | | | | | | 6,547,600 | | | | | | 23,000,000 | | | | | | 6,547,600 | | |
|
Basic and diluted net income per ordinary share
|
| | | $ | 0.05 | | | | | $ | 0.05 | | | | | $ | 0.10 | | | | | $ | 0.10 | | | | | $ | 0.21 | | | | | $ | 0.21 | | | | | $ | 0.29 | | | | | $ | 0.29 | | |
Derivative Financial Instruments
The Company evaluates its financial instruments to determine if such instruments are derivatives or contain features that qualify as embedded derivatives in accordance with FASB ASC Topic 815, “Derivatives and Hedging” (“ASC 815”). For derivative financial instruments that are accounted for as liabilities, the derivative instrument is initially recorded at its fair value on the grant date and is then re-valued at each reporting date, with changes in the fair value reported in the accompanying unaudited condensed consolidated statements of operations. For derivative instruments that are classified as equity, the derivative instruments are initially measured at fair value (or allocated value), and subsequent changes in fair value are not recognized as long as the contracts continue to be classified in equity.
Warrants
The Company accounts for Warrants as either equity-classified or liability-classified instruments based on an assessment of the Warrant’s specific terms and applicable authoritative guidance in ASC 480 and ASC 815. The assessment considers whether the Warrants are freestanding financial instruments pursuant to ASC 480, meet the definition of a liability pursuant to ASC 480, and whether the Warrants meet all of the requirements for equity classification under ASC 815, including whether the Warrants are indexed to the Company’s own Ordinary Shares, among other conditions for equity classification. This assessment, which requires the use of professional judgment, is conducted at the time of Warrant issuance and as of each subsequent quarterly period end date while the Warrants are outstanding.
For issued or modified Warrants that meet all of the criteria for equity classification, the Warrants are required to be recorded as a component of additional paid-in capital at the time of issuance. For issued or modified Warrants that do not meet all the criteria for equity classification, the Warrants are required to be recorded as liabilities at their initial fair value on the date of issuance, and each balance sheet date thereafter. Changes in the estimated fair value of the Warrants are recognized as a non-cash gain or loss on the accompanying unaudited condensed consolidated statements of operations.
The Warrants met all of the criteria for equity classification and accounted for as such.
F-34
HAYMAKER ACQUISITION CORP. 4
NOTES TO UNAUDITED CONDENSED CONSOLIDATED FINANCIAL STATEMENTS
SEPTEMBER 30, 2025
SEPTEMBER 30, 2025
Recent Accounting Standards
In August 2020, the FASB issued Accounting Standards Update (“ASU”) No. 2020-06, “Debt — Debt with Conversion and Other Options (Subtopic 470-20) and Contracts in Entity’s Own Equity (Subtopic 815-40): Accounting for Convertible Instruments and Contracts in an Entity’s Own Equity” (“ASU 2020-06”), which simplified accounting for convertible instruments by removing major separation models required under current GAAP. As a result of ASU 2020-06, more convertible debt instruments are accounted for as a single liability measured at its amortized cost and more convertible preferred stock are accounted for as a single equity instrument measured at its historical cost, as long as no features require bifurcation and recognition as derivatives. The amendments were effective for smaller reporting companies for fiscal years beginning after December 15, 2023, including interim periods within those fiscal years. Early adoption was permitted, but no earlier than fiscal years beginning after December 15, 2020. The Company adopted ASU 2020-06 effective March 7, 2023 (inception). The adoption of ASU 2020-06 did not have an impact on the accompanying unaudited condensed consolidated financial statements.
In November 2024, the FASB issued ASU 2024-03, “Income Statement-Reporting Comprehensive Income-Expense Disaggregation Disclosures (Subtopic 220-40): Disaggregation of Income Statement Expenses”, requiring public entities to disclose additional information about specific expense categories in the notes to the financial statements on an interim and annual basis. ASU 2024-03 is effective for fiscal years beginning after December 15, 2026, and for interim periods beginning after December 15, 2027, with early adoption permitted. The Company is currently evaluating the impact of adopting ASU 2024-03.
Except as provided above, Management does not believe that any other recently issued, but not yet effective, accounting pronouncements, if currently adopted, would have a material effect on the accompanying unaudited condensed consolidated financial statements.
NOTE 3.
INITIAL PUBLIC OFFERING
The IPO Registration Statement was declared effective on July 25, 2023. On July 28, 2023, the Company consummated the Initial Public Offering of 23,000,000 Units, at a price of $10.00 per Unit, including 3,000,000 Option Units issued pursuant to the full exercise of the Over-Allotment Option in full, generating gross proceeds of $230,000,000. Each Unit consisted of one Public Share and one-half of one Public Warrant. Each whole Public Warrant entitles the holder to purchase one Class A Ordinary Share at an exercise price of $11.50 per whole share, subject to adjustment (see Note 7).
Commencing September 15, 2023, the holders of the Units may elect to separately trade the Public Shares and Public Warrants.
NOTE 4.
PRIVATE PLACEMENT
Simultaneously with the closing of the Initial Public Offering, the Company consummated the sale of 797,600 Private Placement Units at a price of $10.00 per Private Placement Unit in the Private Placement to the Sponsor, including 30,000 Private Placement Units issued in connection with the full exercise of the Over-Allotment Option, generating gross proceeds of $7,976,000. Each Private Placement Unit consists of one Private Placement Share and one-half of one Private Placement Warrant. The proceeds from the sale of the Private Placement Units were added to the net proceeds from the Initial Public Offering held in the Trust Account. If the Company does not complete a Business Combination within the Combination Period, the proceeds from the sale of the Private Placement Units held in the Trust Account will be used to fund the redemption of the Public Shares (subject to the requirements of applicable law) and the Private Placement Units will expire worthless.
F-35
HAYMAKER ACQUISITION CORP. 4
NOTES TO UNAUDITED CONDENSED CONSOLIDATED FINANCIAL STATEMENTS
SEPTEMBER 30, 2025
SEPTEMBER 30, 2025
NOTE 5.
RELATED PARTY TRANSACTIONS
Founder Shares
On March 15, 2023, the Sponsor acquired 5,750,000 Class B Ordinary Shares (the “Founder Shares”) for an aggregate purchase price of $25,000 paid to cover certain expenses on behalf of the Company. The Founder Shares included an aggregate of up to 750,000 Class B Ordinary Shares subject to forfeiture by the Sponsor to the extent that the Over-Allotment Option was not exercised in full or in part, so that the Sponsor would own, on an as-converted basis, 20% of the Company’s issued and outstanding shares after the Initial Public Offering (excluding any Public Shares purchased by the Sponsor in the Initial Public Offering and excluding the Private Placement Units). On July 28, 2023, the Over-Allotment Option was exercised in full, so those 750,000 Class B Ordinary Shares are no longer subject to forfeiture.
The Sponsor has agreed not to transfer, assign or sell any of the Founder Shares (except to certain permitted transferees as disclosed in the IPO Registration Statement) until the earlier of (i) nine months following the consummation of a Business Combination; or (ii) subsequent to the consummation of a Business Combination, the date on which the Company consummates a transaction that results in all of its shareholders having the right to exchange their shares for cash, securities, or other property.
Promissory Note — Related Party
On March 13, 2023, the Sponsor agreed to loan the Company an aggregate of up to $300,000 to cover expenses related to the Initial Public Offering pursuant to a promissory note (the “IPO Promissory Note”). This loan was non-interest bearing and payable on the earlier of December 31, 2023 or the date on which the Company consummated the Initial Public Offering. Prior to the Initial Public Offering, the Company had borrowed $272,550 under the IPO Promissory Note. On July 28, 2023, the Company repaid the outstanding balance under the IPO Promissory Note in full. Borrowings under the IPO Promissory Note are no longer available to the Company subsequent to the Initial Public Offering.
On June 10, 2024, the Company issued a promissory note (the “WCL Promissory Note”) in the principal amount of up to $1,500,000 to the Sponsor. The WCL Promissory Note was issued in connection with advances the Sponsor may make in the future to the Company from time to time for working capital expenses. The WCL Promissory Note is non-interest bearing and payable upon the earlier of (i) completion of the Company’s initial Business Combination or (ii) the date the winding up of the Company is effective. At the election of the Sponsor, all or a portion of the unpaid principal amount of the WCL Promissory Note may be converted into WCL Units at a price of $10.00 per WCL Unit, which will be identical to the Private Placement Units. These WCL Units and their underlying securities are entitled to the registration rights set forth in the WCL Promissory Note. As of September 30, 2025 and December 31, 2024, the Company had $755,000 and $400,000 drawn on this WCL Promissory Note, respectively.
In connection with the Extension Amendment, the Sponsor agreed to make monthly payments, each in an amount equal to the lesser of (i) $0.025 for each outstanding Class A Ordinary Share, and (ii) $375,000, directly to the Trust Account. In exchange for such contributions, the Company issued to the Sponsor the Extension Promissory Note, in an aggregate principal amount of up to $4,500,000, on July 28, 2025. The Extension Promissory Note bears no interest and is repayable by the Company to the Sponsor upon the earlier date of (i) the consummation of a Business Combination, and (ii) the last day the Company has to complete a Business Combination in accordance with its Amended and Restated Articles. Such date may be accelerated upon the occurrence of an “Event of Default” (as defined in the Extension Promissory Note). Any outstanding principal under the Promissory Note may be prepaid at any time by the Company, at its election and without penalty. As of September 30, 2025 and December 31, 2024, the Company had $1,125,000 and $0 drawn on the Extension Promissory Note, respectively.
Support Agreements
The Sponsor has agreed, commencing from the date of the Initial Public Offering through the earlier of the Company’s consummation of a Business Combination and its liquidation, to make available to the
F-36
HAYMAKER ACQUISITION CORP. 4
NOTES TO UNAUDITED CONDENSED CONSOLIDATED FINANCIAL STATEMENTS
SEPTEMBER 30, 2025
SEPTEMBER 30, 2025
Company certain general and administrative services, including office space, utilities and administrative services, as the Company may require from time to time. Pursuant to an administrative services agreement, dated July 25, 2023, the Company agreed to pay to an affiliate of the Company’s Vice President up to $20,000 per month for these services during the Combination Period. Upon completion of an initial Business Combination or the Company’s liquidation, any remaining monthly payments from the Combination Period will be accelerated and due at the closing of the initial Business Combination or liquidation. For the three and nine months ended September 30, 2025 and 2024, the Company incurred expenses of $60,000 and $180,000, $60,000 and $180,000, respectively, for services under this agreement, which were included in general and administrative expenses — related party on the accompanying unaudited condensed consolidated statements of operations.
In addition, pursuant to an advisory services agreement, dated July 25, 2023, following the commencement of the Initial Public Offering, the Company agreed to pay an affiliate of the Company’s Chief Financial Officer $20,000 per month for services rendered prior to the consummation of the initial Business Combination; such amounts will only be payable upon the successful completion of the initial Business Combination. As of September 30, 2025 and December 31, 2024, the contingent fee payable for these services amounted to $180,000 and $240,000, respectively.
Working Capital Loans
In order to finance transaction costs in connection with the initial Business Combination, the Sponsor or an affiliate of the Sponsor or certain of the Company’s officers and directors may, but are not obligated to, loan the Company funds as may be required on a non-interest bearing basis (the “Working Capital Loans”). If the Company completes the initial Business Combination, the Company will repay such Working Capital Loans. In the event that the initial Business Combination does not close, the Company may use a portion of the working capital held outside the Trust Account to repay such Working Capital Loans, but no proceeds from the Trust Account would be used for such repayment. Up to $1,500,000 of such Working Capital Loans may be convertible into units of the post-Business Combination company, at a price of $10.00 per unit at the option of the lender, upon consummation of the initial Business Combination (the “WCL Units”). The WCL Units would be identical to the Private Placement Units. There were no working capital loans outstanding at September 30, 2025 and December 31, 2024.
NOTE 6.
COMMITMENTS AND CONTINGENCIES
Registration Rights Agreement
The holders of the Founder Shares, the Private Placement Units and any WCL Units (and any underlying Class A Ordinary Shares thereunder) have registration and shareholder rights to require the Company to register a sale of any of its securities held by them pursuant to a registration rights agreement, dated as of July 25, 2023. The holders of these securities are entitled to make up to three demands, excluding short form demands, that the Company register such securities. In addition, the holders have certain “piggyback” registration rights with respect to registration statements filed subsequent to the completion of an initial Business Combination. The Company will bear the expenses incurred in connection with the filing of any such registration statements.
Underwriting Agreement
Simultaneously with the Initial Public Offering and sale of 20,000,000 Units, the underwriters fully exercised the Over-Allotment Option to purchase an additional 3,000,000 Option Units at an offering price of $10.00 per Option Unit for an aggregate purchase price of $30,000,000.
The underwriters were paid a cash underwriting discount of $0.20 per Unit, or $4,000,000 in the aggregate, upon the closing of the Initial Public Offering. In addition, $0.35 per Unit and $0.55 per Option
F-37
HAYMAKER ACQUISITION CORP. 4
NOTES TO UNAUDITED CONDENSED CONSOLIDATED FINANCIAL STATEMENTS
SEPTEMBER 30, 2025
SEPTEMBER 30, 2025
Unit, or $8,650,000 in the aggregate, will be payable to the representatives of the underwriters for deferred underwriting commissions. The deferred fee will become payable to the underwriters from the amounts held in the Trust Account solely in the event that the Company completes a Business Combination, subject to the terms of the underwriting agreement entered into on July 25, 2023.
Advisory Services Agreement
On November 29, 2023, the Company engaged Roth Capital Partners, LLC (“Roth”) to provide advisory services in connection with the Company’s proposed Business Combination. Pursuant to the agreement, Roth is entitled to an advisory fee of $30,000 per month, calculated from the closing of the Company’s Initial Public Offering to the public filing with SEC of the business combination agreement for the Business Combination. The advisory fee is contingent upon the successful completion of the Business Combination and is payable only upon its closing. As of September 30, 2025 and December 31, 2024, the contingent fee payable for these services was approximately $782,000 and $512,000, respectively. No amounts have been accrued for this fee as payment is contingent upon the consummation of the Business Combination.
NOTE 7.
SHAREHOLDERS’ DEFICIT
Preference Shares
The Company is authorized to issue 1,000,000 preference shares with a par value of $0.0001 per share with such designations, voting and other rights and preferences as may be determined from time to time by the Board. As of September 30, 2025 and December 31, 2024, there were no preference shares issued or outstanding.
Class A Ordinary Shares
The Company is authorized to issue 500,000,000 Class A Ordinary Shares with a par value of $0.0001 per share. Holders of the Class A Ordinary Shares are entitled to one vote for each share. As of September 30, 2025 and December 31, 2024, there were 23,425,499 and 23,797,600 Class A Ordinary Shares issued and outstanding, including 22,627,899 and 23,000,000 Class A Ordinary Shares subject to possible redemption and classified as temporary equity, respectively. The remaining 797,600 Class A Ordinary Shares from the sale of the Private Placement Units are non-redeemable and are classified as permanent deficit.
Class B Ordinary Shares
The Company is authorized to issue 50,000,000 Class B Ordinary Shares with a par value of $0.0001 per share. Holders of Class B Ordinary Shares are entitled to one vote for each share. As of September 30, 2025 and December 31, 2024, there were 5,750,000 Class B Ordinary Shares issued and outstanding. Of the 5,750,000 Class B Ordinary Shares outstanding, up to 750,000 shares were subject to forfeiture to the extent that the Over-Allotment Option was not exercised in full or in part, so that the Sponsor would collectively own 20% of the Company’s issued and outstanding Ordinary Shares after the Initial Public Offering. On July 28, 2023, the Over-Allotment Option was exercised in full, so those 750,000 Class B Ordinary Shares are no longer subject to forfeiture.
Shareholders of record of the Ordinary Shares are entitled to one vote for each share held on all matters to be voted on by shareholders. Except as described below, holders of Class A Ordinary Shares and holders of Class B Ordinary Shares will vote together as a single class on all matters submitted to a vote of the Company’s shareholders, except as required by law.
The Founder Shares will automatically convert into Class A Ordinary Shares concurrently with or immediately following the consummation of a Business Combination, and may be converted at any time
F-38
HAYMAKER ACQUISITION CORP. 4
NOTES TO UNAUDITED CONDENSED CONSOLIDATED FINANCIAL STATEMENTS
SEPTEMBER 30, 2025
SEPTEMBER 30, 2025
prior to the Business Combination, at the option of the holder, on a one-for-one basis (unless otherwise provided in the Business Combination agreement), subject to adjustment for share subdivisions, share dividends, reorganizations, recapitalizations and the like, and subject to further adjustment as provided herein. In the case that additional Class A Ordinary Shares or equity-linked securities are issued or deemed issued in connection with the Business Combination, the number of Class A Ordinary Shares issuable upon conversion of all Founder Shares will equal, in the aggregate, on an as-converted basis, 20% of the total number of Class A Ordinary Shares outstanding after such conversion (not including the Class A Ordinary Shares underlying the Private Placement Units), including the total number of Class A Ordinary Shares issued, or deemed issued or issuable upon conversion or exercise of any equity-linked securities or rights issued or deemed issued, by the Company in connection with or in relation to the consummation of the Business Combination, excluding any Class A Ordinary Shares or equity-linked securities or rights exercisable for or convertible into Class A Ordinary Shares issued, or to be issued, to any seller in the Business Combination and any WCL Units issued to the Sponsor, officers or directors upon conversion of Working Capital Loans, provided that such conversion of Founder Shares will never occur on a less than one-for-one basis.
In addition, only holders of Founder Shares will have the right to vote on the appointment of directors prior to the completion of the Company’s initial Business Combination and on a vote to continue the Company in a jurisdiction outside the Cayman Islands.
Warrants
As of September 30, 2025 and December 31, 2024, there were 11,898,800 Warrants outstanding (including 11,500,000 Public Warrants and 398,800 Private Placement Warrants). Each whole Public Warrant entitles the registered holder to purchase one Class A Ordinary Share at a price of $11.50 per share, subject to adjustment as discussed below, at any time commencing 30 days after the completion of the initial Business Combination.
Pursuant to the warrant agreement the Company entered into with Continental on July 25, 2023 (the “Warrant Agreement”), a warrant holder may exercise its Public Warrants only for a whole number of Class A Ordinary Shares. No fractional Public Warrants will be issued upon separation of the Units and only whole Public Warrants will trade. The Public Warrants will expire five years after the completion of the initial Business Combination, at 5:00 p.m., New York City time, or earlier upon redemption or liquidation.
The Company has agreed that as soon as practicable, but in no event later than 15 business days after the closing of the initial Business Combination, the Company will use commercially reasonable efforts to file with the SEC a post-effective amendment to the IPO Registration Statement or a new registration statement covering the registration, under the Securities Act, of the Class A Ordinary Shares issuable upon exercise of the Warrants and thereafter will use commercially reasonable efforts to cause the same to become effective within 60 business days following the initial Business Combination and to maintain a current prospectus relating to the Class A Ordinary Shares issuable upon exercise of the Warrants, until the expiration of the Warrants in accordance with the provisions of the Warrant Agreement. If a registration statement covering the Class A Ordinary Shares issuable upon exercise of the Warrants is not effective by the sixtieth (60) business day after the closing of the initial Business Combination, warrant holders may, until such time as there is an effective registration statement and during any period when the Company will have failed to maintain an effective registration statement, exercise Warrants on a “cashless basis” in accordance with Section 3(a)(9) of the Securities Act or another exemption.
Once the Warrants become exercisable, the Company may call the Warrants for redemption for cash:
•
in whole and not in part;
•
at a price of $0.01 per Public Warrant;
F-39
HAYMAKER ACQUISITION CORP. 4
NOTES TO UNAUDITED CONDENSED CONSOLIDATED FINANCIAL STATEMENTS
SEPTEMBER 30, 2025
SEPTEMBER 30, 2025
•
upon not less than 30 days’ prior written notice of redemption (the “30-Day Redemption Period”) to each warrant holder; and
•
if, and only if, the closing price of the Ordinary Shares equals or exceeds $18.00 per share (as adjusted for share subdivisions, share capitalizations, reorganizations, recapitalizations and the like and for certain issuances of Class A Ordinary Shares and equity-linked securities for capital raising purposes in connection with the closing of the initial Business Combination as described in the IPO Registration Statement) on each of 20 trading days within a 30-trading day period commencing once the Warrants become exercisable and ending three business days before the Company sends to the notice of redemption to the warrant holders and there is an effective registration statement under the Securities Act covering the Class A Ordinary Shares issuable upon exercise of the Warrants and a current prospectus relating to those Class A Ordinary Shares is available throughout the 30-Day Redemption Period.
If and when the Warrants become redeemable by the Company for cash, the Company may exercise the redemption right even if the Company is unable to register or qualify the underlying securities for sale under all applicable state securities laws.
In addition, if (x) the Company issues additional Class A Ordinary Shares or equity-linked securities for capital raising purposes in connection with the closing of the initial Business Combination at an issue price or effective issue price of less than $9.20 per Class A Ordinary Shares (with such issue price or effective issue price to be determined in good faith by the Board and, in the case of any such issuance to the Sponsor or its affiliates, without taking into account any Founder Shares or Private Placement Units held by the Sponsor or such affiliates, as applicable, prior to such issuance) (the “Newly Issued Price”), (y) the aggregate gross proceeds from such issuances represent more than 60% of the total equity proceeds, and interest thereon, available for the funding of the initial Business Combination on the date of the consummation of the initial Business Combination (net of redemptions), and the volume weighted average trading price of the Class A Ordinary Shares during the 20 trading day period starting on the trading day after the day on which the Company consummates the initial Business Combination (such price, the “Market Value”) is below $9.20 per share, the exercise price of the Warrants will be adjusted (to the nearest cent) to be equal to 115% of the higher of the Market Value and the Newly Issued Price, and the $18.00 per share redemption trigger price described above will be adjusted (to the nearest cent) to be equal to 180% of the higher of the Market Value and the Newly Issued Price.
The Private Placement Warrants (including the Class A Ordinary Shares issuable upon exercise of the Private Placement Warrants) will not be transferable, assignable or salable until 30 days after the completion of the initial Business Combination. The Private Placement Warrants have terms and provisions that are identical to those of the Public Warrants.
The Company accounts for 11,898,800 Warrants issued in connection with the Initial Public Offering (including 11,500,000 Public Warrants and 398,800 Private Placement Warrants) in accordance with the guidance contained in ASC 815-40. Such guidance provides that the Warrants described above are not precluded from equity classification. Equity-classified contracts are initially measured at fair value (or allocated value). Subsequent changes in fair value are not recognized as long as the contracts continue to be classified in equity.
NOTE 8.
FAIR VALUE MEASUREMENTS
The fair value of the Company’s financial assets and liabilities reflects Management’s estimate of amounts that the Company would have received in connection with the sale of the assets or paid in connection with the transfer of the liabilities in an orderly transaction between market participants at the measurement date. In connection with measuring the fair value of its assets and liabilities, the Company seeks to maximize the use of observable inputs (market data obtained from independent sources) and to minimize
F-40
HAYMAKER ACQUISITION CORP. 4
NOTES TO UNAUDITED CONDENSED CONSOLIDATED FINANCIAL STATEMENTS
SEPTEMBER 30, 2025
SEPTEMBER 30, 2025
the use of unobservable inputs (internal assumptions about how market participants would price assets and liabilities). The following fair value hierarchy is used to classify assets and liabilities based on the observable inputs and unobservable inputs used in order to value the assets and liabilities:
•
Level 1: Quoted prices in active markets for identical assets or liabilities. An active market for an asset or liability is a market in which transactions for the asset or liability occur with sufficient frequency and volume to provide pricing information on an ongoing basis.
•
Level 2: Observable inputs other than Level 1 inputs. Examples of Level 2 inputs include quoted prices in active markets for similar assets or liabilities and quoted prices for identical assets or liabilities in markets that are not active.
•
Level 3: Unobservable inputs based on an assessment of the assumptions that market participants would use in pricing the asset or liability.
Level 1 assets include investments in a money market fund that invests solely in U.S. government securities. At September 30, 2025, assets held in the Trust Account were comprised of $254,644,430 in money market funds, which were invested primarily in U.S. government securities. At December 31, 2024, assets held in the Trust Account were comprised of $249,760,654 in money market funds, which were invested primarily in U.S. government securities.
NOTE 9.
SEGMENT INFORMATION
ASC 280 establishes standards for companies to report in their financial statement information about operating segments, products, services, geographic areas, and major customers. “Operating segments” are defined as components of an enterprise that engage in business activities from which it may recognize revenues and incur expenses, and for which separate financial information is available that is regularly evaluated by the Company’s chief operating decision maker (“CODM”), or group, in deciding how to allocate resources and assess performance.
The Company’s CODM has been identified as the Chief Financial Officer, who reviews the assets, operating results, and financial metrics for the Company as a whole to make decisions about allocating resources and assessing financial performance. Accordingly, Management has determined that there is only one reportable segment.
The CODM assesses performance for the single segment and decides how to allocate resources based on net income that also is reported on the unaudited condensed consolidated statements of operations as net income. The measure of segment assets is reported on the condensed consolidated balance sheets as total assets. When evaluating the Company’s performance and making key decisions regarding resource allocation, the CODM reviews several key metrics included in net income and total assets, which include the following:
| | | |
September 30,
2025 |
| |
December 31,
2024 |
| ||||||
|
Trust Account
|
| | | $ | 254,644,430 | | | | | $ | 249,760,654 | | |
|
Cash
|
| | | $ | 6,704 | | | | | $ | 101,126 | | |
| | | |
For the Three
Months Ended September 30, 2025 |
| |
For the Three
Months Ended September 30, 2024 |
| ||||||
|
General and administrative expenses
|
| | | $ | 1,006,561 | | | | | $ | 277,491 | | |
|
Interest earned on cash and marketable securities held in Trust Account
|
| | | $ | 2,597,546 | | | | | $ | 3,154,569 | | |
F-41
HAYMAKER ACQUISITION CORP. 4
NOTES TO UNAUDITED CONDENSED CONSOLIDATED FINANCIAL STATEMENTS
SEPTEMBER 30, 2025
SEPTEMBER 30, 2025
| | | |
For the Nine
Months Ended September 30, 2025 |
| |
For the Nine
Months Ended September 30, 2024 |
| ||||||
|
General and administrative expenses
|
| | | $ | 1,670,353 | | | | | $ | 711,587 | | |
|
Interest earned on cash and marketable securities held in Trust Account
|
| | | $ | 7,895,697 | | | | | $ | 9,397,868 | | |
The CODM reviews interest earned on the Trust Account to measure and monitor shareholder value and determine the most effective strategy of investment with the Trust Account funds while maintaining compliance with the Trust Agreement.
General and administrative expenses are reviewed and monitored by the CODM to manage and forecast cash to ensure enough capital is available to complete a Business Combination or similar transaction within the Combination Period. The CODM also reviews general and administrative costs to manage, maintain and enforce all contractual agreements to ensure costs are aligned with all agreements and budget. General and administrative expenses, as reported on the unaudited condensed consolidated statements of operations, are the significant segment expenses provided to the CODM on a regular basis. The accounting policies used to measure the profit and loss of the segment are the same as those described in the summary of significant accounting policies.
NOTE 10.
SUBSEQUENT EVENTS
The Company evaluated subsequent events and transactions that occurred after the accompanying condensed consolidated balance sheet date and up to the date the accompanying unaudited condensed consolidated financial statements were issued. Based upon this review, except from the below, the Company did not identify any subsequent events that would have required adjustment or disclosure in the accompanying unaudited condensed consolidated financial statements.
On October 9, 2025, the Company, Suncrete, Inc., a Delaware corporation and direct wholly owned subsidiary of the Company (“PubCo”), Haymaker Merger Sub I, Inc., a Delaware corporation and a direct wholly owned subsidiary of PubCo, Haymaker Merger Sub II, LLC, a Delaware limited liability company and direct wholly owned subsidiary of PubCo, and Concrete Partners Holding, LLC, a Delaware limited liability company, entered into a Business Combination Agreement, dated as of October 9, 2025. For additional information, refer to the Company’s Current Report on Form 8-K, initially filed with the SEC on October 10, 2025, as amended on October 14, 2025.
F-42
REPORT OF INDEPENDENT REGISTERED PUBLIC ACCOUNTING FIRM
Board of Directors and Unitholders
Concrete Partners Holding, LLC
Concrete Partners Holding, LLC
Opinion on the financial statements
We have audited the accompanying consolidated balance sheet of Concrete Partners Holding, LLC (a Delaware limited liability company) and subsidiaries (the “Successor”) (the “Company”) as of December 31, 2024, the related consolidated statements of operations, changes in mezzanine equity and common unitholder equity, and cash flows for the period from May 22, 2024 (date of inception) to December 31, 2024, and the related notes (collectively referred to as the “financial statements”). In our opinion, the consolidated financial statements present fairly, in all material respects, the financial position of the Company as of December 31, 2024, and the results of its operations and its cash flows for the period from May 22, 2024 (date of inception) to December 31, 2024, in conformity with accounting principles generally accepted in the United States of America.
Basis for opinion
These consolidated financial statements are the responsibility of the Company’s management. Our responsibility is to express an opinion on the Company’s consolidated financial statements based on our audit. We are a public accounting firm registered with the Public Company Accounting Oversight Board (United States) (“PCAOB”) and are required to be independent with respect to the Company in accordance with the U.S. federal securities laws and the applicable rules and regulations of the Securities and Exchange Commission and the PCAOB.
We conducted our audit in accordance with the standards of the PCAOB. Those standards require that we plan and perform the audit to obtain reasonable assurance about whether the financial statements are free of material misstatement, whether due to error or fraud. The Company is not required to have, nor were we engaged to perform, an audit of its internal control over financial reporting. As part of our audit we are required to obtain an understanding of internal control over financial reporting but not for the purpose of expressing an opinion on the effectiveness of the Company’s internal control over financial reporting. Accordingly, we express no such opinion.
Our audit included performing procedures to assess the risks of material misstatement of the financial statements, whether due to error or fraud, and performing procedures that respond to those risks. Such procedures included examining, on a test basis, evidence regarding the amounts and disclosures in the financial statements. Our audit also included evaluating the accounting principles used and significant estimates made by management, as well as evaluating the overall presentation of the consolidated financial statements. We believe that our audit provides a reasonable basis for our opinion.
/s/ GRANT THORNTON LLP
We have served as the Company’s auditor since 2024.
Tulsa, Oklahoma
November 12, 2025 (except for Note 20, as to which the date is February 4, 2026)
November 12, 2025 (except for Note 20, as to which the date is February 4, 2026)
F-43
REPORT OF INDEPENDENT REGISTERED PUBLIC ACCOUNTING FIRM
Board of Directors and Unitholders
Concrete Partners Holding, LLC
Concrete Partners Holding, LLC
Opinion on the financial statements
We have audited the accompanying combined balance sheet of Eagle Redi-Mix Concrete, LLC and Ram Transportation, LLC (collectively, the “Predecessor”) (Oklahoma limited liability companies and subsidiaries of Concrete Partners Holding, LLC or the “Company”) as of December 31, 2023 and the related combined statements of operations, changes in common unitholder equity, and cash flows for the period from January 1, 2024 to July 29, 2024 and the year ended December 31, 2023; and the related notes (collectively referred to as the “combined financial statements”). In our opinion, the combined financial statements present fairly, in all material respects, the financial position of the Predecessor as of December 31, 2023, and the results of its operations and its cash flows for the period from January 1, 2024 to July 29, 2024 and the year ended December 31, 2023, in conformity with accounting principles generally accepted in the United States of America.
Basis for opinion
These combined financial statements are the responsibility of the Company’s management. Our responsibility is to express an opinion on the Predecessor’s combined financial statements based on our audits. We are a public accounting firm registered with the Public Company Accounting Oversight Board (United States) (“PCAOB”) and are required to be independent with respect to the Company and the Predecessor in accordance with U.S. federal securities laws and the applicable rules and regulations of the Securities and Exchange Commission and the PCAOB.
We conducted our audits in accordance with the standards of the PCAOB and in accordance with auditing standards generally accepted in the United States of America. Those standards require that we plan and perform the audit to obtain reasonable assurance about whether the combined financial statements are free of material misstatement, whether due to error or fraud. The Predecessor is not required to have, nor were we engaged to perform, an audit of its internal control over financial reporting. As part of our audits we are required to obtain an understanding of internal control over financial reporting but not for the purpose of expressing an opinion on the effectiveness of the Predecessor’s internal control over financial reporting. Accordingly, we express no such opinion.
Our audits included performing procedures to assess the risks of material misstatement of the combined financial statements, whether due to error or fraud, and performing procedures that respond to those risks. Such procedures included examining, on a test basis, evidence regarding the amounts and disclosures in the combined financial statements. Our audits also included evaluating the accounting principles used and significant estimates made by management, as well as evaluating the overall presentation of the combined financial statements. We believe that our audits provide a reasonable basis for our opinion.
/s/ GRANT THORNTON LLP
Tulsa, Oklahoma
November 12, 2025
November 12, 2025
F-44
Consolidated Balance Sheet as of December 31, 2024 (Successor) and
Combined Balance Sheet as of December 31, 2023 (Predecessor)
(in thousands, except unit amounts)
Combined Balance Sheet as of December 31, 2023 (Predecessor)
(in thousands, except unit amounts)
| | | |
Successor
|
| | |
Predecessor
|
| ||||||
| | | |
As of
December 31, 2024 |
| | |
As of
December 31, 2023 |
| ||||||
| Assets | | | | | | | | | | | | | | |
| Current assets: | | | | | | | | | | | | | | |
|
Cash and cash equivalents
|
| | | $ | 8,410 | | | | | | $ | 7,091 | | |
|
Accounts receivable, net
|
| | | | 19,774 | | | | | | | 16,952 | | |
|
Inventory
|
| | | | 5,007 | | | | | | | 3,866 | | |
|
Other current assets
|
| | | | 1,241 | | | | | | | 852 | | |
|
Total current assets
|
| | | | 34,432 | | | | | | | 28,761 | | |
| Property, plant and equipment: | | | | | | | | | | | | | | |
|
Property, plant and equipment, at cost
|
| | | | 70,965 | | | | | | | 68,000 | | |
|
Less: accumulated depreciation
|
| | | | (4,072) | | | | | | | (30,486) | | |
|
Property, plant and equipment, net
|
| | | | 66,893 | | | | | | | 37,514 | | |
|
Goodwill
|
| | | | 79,505 | | | | | | | 11,502 | | |
|
Customer relationships, net
|
| | | | 61,636 | | | | | | | — | | |
|
Trade name
|
| | | | 16,800 | | | | | | | — | | |
|
Other noncurrent assets
|
| | | | 980 | | | | | | | 767 | | |
|
Total assets
|
| | | $ | 260,246 | | | | | | $ | 78,544 | | |
|
Liabilities, Redeemable Mezzanine Equity and Common Unitholder Equity (Deficit)
|
| | | | | | | | | | | | | |
| Current liabilities: | | | | | | | | | | | | | | |
|
Accounts payable
|
| | | $ | 5,094 | | | | | | $ | 7,500 | | |
|
Accrued liabilities
|
| | | | 3,044 | | | | | | | 2,165 | | |
|
Current portion of lease liabilities
|
| | | | 361 | | | | | | | 217 | | |
|
Long-term debt, current portion
|
| | | | 6,500 | | | | | | | 3,801 | | |
|
Total current liabilities
|
| | | | 14,999 | | | | | | | 13,683 | | |
|
Long-term lease liability
|
| | | | 361 | | | | | | | 566 | | |
|
Long-term debt, net
|
| | | | 122,485 | | | | | | | 21,052 | | |
|
Total liabilities
|
| | | | 137,845 | | | | | | | 35,301 | | |
| Commitments and contingencies (Note 15) | | | | | | | | | | | | | | |
| Redeemable mezzanine equity: | | | | | | | | | | | | | | |
|
Redeemable senior preferred units, 26,000,000 units issued and outstanding (at redemption value)
|
| | | | 26,590 | | | | | | | — | | |
|
Redeemable preferred units, 95,700,000 units issued and outstanding
(at redemption value) |
| | | | 99,832 | | | | | | | — | | |
|
Common unitholder equity (deficit), 95,700,000 units issued and outstanding
|
| | | | (4,021) | | | | | | | 43,243 | | |
|
Total liabilities, redeemable mezzanine equity and common unitholder equity (deficit)
|
| | | $ | 260,246 | | | | | | $ | 78,544 | | |
The accompanying notes are an integral part of these financial statements.
F-45
Consolidated Statement of Operations for the Period from Inception (May 22, 2024) through December 31, 2024 (Successor), and Combined Statements of Operations for the Period January 1, 2024 through July 29, 2024 and the Year Ended December 31, 2023 (Predecessor)
(in thousands, except unit amounts)
(in thousands, except unit amounts)
| | | |
Successor
|
| | |
Predecessor
|
| ||||||||||||
| | | |
Period from
Inception (May 22, 2024) through December 31, 2024 |
| | |
Period from
January 1, 2024 through July 29, 2024 |
| |
Year ended
December 31, 2023 |
| |||||||||
|
Revenues
|
| | |
$
|
79,650
|
| | | | | $ | 103,661 | | | | | $ | 144,279 | | |
|
Cost of goods sold
|
| | | | 49,419 | | | | | | | 65,065 | | | | | | 93,093 | | |
|
Gross profit
|
| | | | 30,231 | | | | | | | 38,596 | | | | | | 51,186 | | |
| Operating expenses: | | | | | | | | | | | | | | | | | | | | |
|
Selling, general and administrative expenses(1)
|
| | | | 16,346 | | | | | | | 16,883 | | | | | | 22,665 | | |
|
Acquisition-related costs(2)
|
| | | | 7,422 | | | | | | | — | | | | | | — | | |
|
(Gain) loss on disposal of assets, net
|
| | | | (108) | | | | | | | 40 | | | | | | 197 | | |
|
Total operating expenses
|
| | | | 23,660 | | | | | | | 16,923 | | | | | | 22,862 | | |
|
Operating income
|
| | | | 6,571 | | | | | | | 21,673 | | | | | | 28,324 | | |
| Other income (expense): | | | | | | | | | | | | | | | | | | | | |
|
Other expenses
|
| | | | (319) | | | | | | | (285) | | | | | | (471) | | |
|
Interest expense, net
|
| | | | (5,173) | | | | | | | (924) | | | | | | (878) | | |
|
Total other income (expense)
|
| | | | (5,492) | | | | | | | (1,209) | | | | | | (1,349) | | |
|
Net income
|
| | | | 1,079 | | | | | | | 20,464 | | | | | | 26,975 | | |
|
Distributions to senior preferred unitholders
|
| | | | (410) | | | | | | | — | | | | | | — | | |
|
Accretion of redeemable preferred units to redemption
value |
| | | | (33,532) | | | | | | | — | | | | | | — | | |
|
Net income attributable to common unitholders
|
| | | $ | (32,863) | | | | | | $ | 20,464 | | | | | $ | 26,975 | | |
|
Weighted average common shares outstanding
|
| | | | 66,517,937 | | | | | | | — | | | | | | — | | |
|
Basic and diluted loss per common share
|
| | | $ | (0.49) | | | | | | | — | | | | | | — | | |
(1)
See Note 19. Includes approximately $881 of affiliated consultant compensation for the Successor period and $0 for the Predecessor periods.
(2)
See Note 19. Includes approximately $6,383 of affiliated diligence and integration fees and reimbursable third-party costs to an affiliate for the Successor period, and $0 for the Predecessor periods.
The accompanying notes are an integral part of these financial statements.
F-46
CONCRETE PARTNERS HOLDING, LLC (SUCCESSOR) AND COMBINED EAGLE REDI-MIX CONCRETE, LLC AND RAM TRANSPORTATION, LLC (PREDECESSOR)
Consolidated Statement of Changes in Mezzanine Equity and Common Unitholder Equity for the Period from Inception (May 22, 2024) through December 31, 2024 (Successor), and Combined Statements of Changes in Common Unitholder Equity for the Period January 1, 2024 through July 29, 2024 and the Year Ended December 31, 2023 (Predecessor)
(in thousands, except unit amounts)
(in thousands, except unit amounts)
| | | |
Mezzanine Equity
|
| | |
Common
Unitholder Equity Units |
| |
Common
Unitholder Equity (Deficit) ($) |
| |||||||||||||||||||||||||||
| | | |
Senior
Preferred Units |
| |
Senior
Preferred ($) |
| |
Preferred
Units |
| |
Preferred
($) |
| | ||||||||||||||||||||||||
|
Balance, January 1, 2023
(Predecessor) |
| | | | | | | | | | | | | | | | | | | | | | | | | | | | | | | | | | $ | 35,274 | | |
|
Net income
|
| | | | | | | | | | | | | | | | | | | | | | | | | | | | | | | | | | | 26,975 | | |
|
Distributions
|
| | | | | | | | | | | | | | | | | | | | | | | | | | | | | | | | | | | (19,006) | | |
|
Balance, December 31, 2023
(Predecessor) |
| | | | | | | | | | | | | | | | | | | | | | | | | | | | | | | | | | | 43,243 | | |
|
Net income
|
| | | | | | | | | | | | | | | | | | | | | | | | | | | | | | | | | | | 20,464 | | |
|
Distributions
|
| | | | | | | | | | | | | | | | | | | | | | | | | | | | | | | | | | | (13,378) | | |
|
Balance, July 29, 2024 (Predecessor)
|
| | | | | | | | | | | | | | | | | | | | | | | | | | | | | | | | | | $ | 50,329 | | |
|
Issuance of preferred and common units for cash
|
| | | | — | | | | | $ | — | | | | | | 57,900,000 | | | | | $ | 40,718 | | | | | | | 57,900,000 | | | | | $ | 17,182 | | |
|
Issuance of senior preferred units, preferred units, common units for concrete acquisition
|
| | | | 26,000,000 | | | | | | 26,000 | | | | | | 37,800,000 | | | | | | 26,582 | | | | | | | 37,800,000 | | | | | | 11,218 | | |
|
Net income
|
| | | | — | | | | | | — | | | | | | — | | | | | | — | | | | | | | — | | | | | | 1,079 | | |
|
Accretion to redemption value
|
| | | | — | | | | | | 1,000 | | | | | | — | | | | | | 32,532 | | | | | | | — | | | | | | (33,532) | | |
|
Distributions
|
| | | | | | | | | | (410) | | | | | | — | | | | | | — | | | | | | | — | | | | | | — | | |
|
Share-based compensation
|
| | | | — | | | | | | — | | | | | | — | | | | | | — | | | | | | | — | | | | | | 32 | | |
|
Balance, December 31, 2024
(Successor) |
| | | | 26,000,000 | | | | | $ | 26,590 | | | | | | 95,700,000 | | | | | $ | 99,832 | | | | | | | 95,700,000 | | | | | $ | (4,021) | | |
The accompanying notes are an integral part of these financial statements.
F-47
CONCRETE PARTNERS HOLDING, LLC (SUCCESSOR) AND COMBINED EAGLE REDI-MIX CONCRETE, LLC AND RAM TRANSPORTATION, LLC (PREDECESSOR)
Consolidated Statement of Cash Flows for the Period from Inception (May 22, 2024) through December 31, 2024 (Successor), and Combined Statements of Cash Flows for the Period January 1, 2024 through July 29, 2024 and the Year Ended December 31, 2023 (Predecessor)
(in thousands)
(in thousands)
| | | |
Successor
|
| | |
Predecessor
|
| ||||||||||||
| | | |
Period from Inception
(May 22, 2024) through December 31, 2024 |
| | |
Period from
January 1, 2024 through July 29, 2024 |
| |
Year ended
December 31, 2023 |
| |||||||||
| Cash Flows from Operating Activities: | | | | | | | | | | | | | | | | | | | | |
|
Net income
|
| | | $ | 1,079 | | | | | | $ | 20,464 | | | | | $ | 26,975 | | |
|
Adjustments to reconcile net income to net cash provided by operating activities:
|
| | | | | | | | | | | | | | | | | | | |
|
Depreciation and amortization
|
| | | | 6,740 | | | | | | | 4,827 | | | | | | 6,087 | | |
|
(Gain) loss on disposal of assets, net
|
| | | | (108) | | | | | | | 40 | | | | | | 197 | | |
|
Non-cash lease expense
|
| | | | (13) | | | | | | | 10 | | | | | | 23 | | |
|
Non-cash share-based compensation
|
| | | | 32 | | | | | | | — | | | | | | — | | |
|
Non-cash debt issuance cost amortization
|
| | | | 253 | | | | | | | 6 | | | | | | 4 | | |
|
Changes in operating assets and liabilities, net of effects
of acquisitions: |
| | | | | | | | | | | | | | | | | | | |
|
Accounts receivable, net
|
| | | | 5,201 | | | | | | | (8,023) | | | | | | (3,674) | | |
|
Inventory
|
| | | | 250 | | | | | | | (916) | | | | | | (890) | | |
|
Other current assets
|
| | | | (89) | | | | | | | (300) | | | | | | (93) | | |
|
Accounts payable
|
| | | | (1,651) | | | | | | | (1,084) | | | | | | 3,492 | | |
|
Accrued liabilities
|
| | | | (896) | | | | | | | 2,626 | | | | | | 105 | | |
|
Net cash provided by operating activities
|
| | | | 10,798 | | | | | | | 17,650 | | | | | | 32,226 | | |
| Cash Flows from Investing Activities: | | | | | | | | | | | | | | | | | | | | |
|
Additions to property, plant and equipment
|
| | | | (3,617) | | | | | | | (1,047) | | | | | | (9,194) | | |
|
Proceeds from sales of property, plant and equipment
|
| | | | 5 | | | | | | | 176 | | | | | | 1,613 | | |
|
Insurance proceeds on property, plant and equipment
|
| | | | 158 | | | | | | | — | | | | | | — | | |
|
Net cash paid for acquisitions
|
| | | | (189,215) | | | | | | | (13,872) | | | | | | — | | |
|
Net cash used in investing activities
|
| | | | (192,669) | | | | | | | (14,743) | | | | | | (7,581) | | |
| Cash Flows from Financing Activities: | | | | | | | | | | | | | | | | | | | | |
|
Borrowings of debt
|
| | | | 136,200 | | | | | | | 11,097 | | | | | | — | | |
|
Repayment of debt
|
| | | | (5,250) | | | | | | | (2,457) | | | | | | (4,629) | | |
|
Payment of debt issuance costs
|
| | | | (2,464) | | | | | | | (59) | | | | | | — | | |
|
Proceeds from issuance of preferred and common
units |
| | | | 57,900 | | | | | | | — | | | | | | — | | |
|
Distributions to members
|
| | | | (410) | | | | | | | (14,274) | | | | | | (18,186) | | |
|
Net cash provided by (used in) financing activities
|
| | | | 185,976 | | | | | | | (5,693) | | | | | | (22,815) | | |
|
Net change in cash and cash equivalents
|
| | | | 4,105 | | | | | | | (2,786) | | | | | | 1,830 | | |
|
Beginning cash and cash equivalents
|
| | | | 4,305 | | | | | | | 7,091 | | | | | | 5,261 | | |
|
Ending cash and cash equivalents
|
| | | $ | 8,410 | | | | | | $ | 4,305 | | | | | $ | 7,091 | | |
The accompanying notes are an integral part of these financial statements.
F-48
NOTES TO CONSOLIDATED AND COMBINED FINANCIAL STATEMENTS
Note 1. Organization
Concrete Partners Holding, LLC (the “Company, the “Successor”, or “Concrete Holdings”) was formed on May 22, 2024 as a Delaware limited liability company to be a holding company. Shortly thereafter, the Company formed Concrete Partners, LLC (“Concrete Partners”) as a Delaware limited liability company which is a wholly owned subsidiary of the Company. Concrete Partners then formed Eagle Concrete Holdings, LLC (“Eagle Holdings”) as a Delaware limited liability company as its sole member. As a result, Concrete Partners and in turn Eagle Holdings are wholly owned subsidiaries of Concrete Holdings.
On July 29, 2024 (the “Closing Date”), the Company acquired membership interests in Eagle Redi-Mix Concrete, LLC (“Eagle”) and membership interests in Ram Transportation, LLC (“Ram”) from the original equity members in Eagle and Ram (Eagle and Ram are collectively referred to as the “Predecessor”). Eagle and Ram were under common control for all periods presented. Accordingly, the accompanying Predecessor combined financial statements reflect the combined results of Eagle and Ram as if they had been a single reporting entity for all historical periods. Eagle and Ram are Oklahoma limited liability companies whose main operations consist of providing high quality concrete materials. Following these transactions, the Company owns 100% of the outstanding membership interests in Eagle and Ram. The acquisition of Eagle and Ram is referred to as the “Concrete Acquisition”.
The Company, together with its wholly owned subsidiaries, is an independent owner and operator of ready-mix concrete plants in Oklahoma and Arkansas, specializing in the production and sale of ready-mix concrete and related products for infrastructure, commercial, and residential construction projects.
Although Concrete Holdings was formed on May 22, 2024, it had no operational activities or revenues prior to the acquisition of Eagle and Ram on July 29, 2024. From formation through the Closing Date, the Company incurred certain acquisition-related costs in connection with the Concrete Acquisition, which have been recorded in the Successor financial statements. Other than these acquisition-related expenses, there were no substantive operating activities prior to the acquisition date.
Note 2. Basis of Presentation and Significant Accounting Policies
Basis of Presentation
The accompanying consolidated financial statements have been prepared in accordance with accounting principles generally accepted in the United States of America (“GAAP”). All material intercompany transactions and account balances have been eliminated in consolidation.
The Concrete Acquisition was accounted for using the acquisition method of accounting with the Company as the accounting acquirer. Under the acquisition method of accounting, the assets acquired and liabilities assumed by the Company were recorded at estimated fair value as of the Closing Date. Ram and Eagle were under common ownership prior to the Concrete Acquisition. The financial statement presentation distinguishes periods through the Closing Date as “Predecessor” and includes the combined financial results of Ram and Eagle, who are designated as the Predecessor, and presents the consolidated financial results of the Company for periods after the Closing Date as “Successor”. As a result of the application of the acquisition method of accounting in the Successor period, a black-line division has been placed between the Successor and Predecessor periods to signify the consolidated financial statements for the Successor period are not comparable to the consolidated financial statements of the Predecessor period.
Use of Estimates in the Preparation of Financial Statements
The preparation of the financial statements in conformity with GAAP requires management to make estimates and assumptions that affect the reported amounts of assets and liabilities and disclosure of contingent assets and liabilities at the date of the financial statements and the reported amounts of revenues and expenses during the reporting period. Significant estimates of the Company include the estimated fair value of consideration transferred, assets acquired, and liabilities assumed in business combinations, useful lives of property, plant and equipment and intangible assets, and the valuation of share-based compensation awards. Actual results could differ from those estimates.
F-49
NOTES TO CONSOLIDATED AND COMBINED FINANCIAL STATEMENTS
Cash and Cash Equivalents
Cash and cash equivalents include cash on hand, cash in bank accounts and highly liquid investments with original maturities of three months or less from the date of purchase. The Company’s total cash balances are insured by the Federal Deposit Insurance Corporation (“FDIC”) up to $250,000 per bank per depositor. The Company may maintain cash balances in bank accounts that exceed the Federal Deposit Insurance Corporation (“FDIC”) coverage limit. The Company monitors the creditworthiness of its banking institutions and believes its risk of loss is not significant. As of December 31, 2024 and 2023, the Company had no restricted cash balances.
Revenue from Contracts with Customers
The Company earns revenue primarily from the sale of concrete, with most revenue generated from orders under master purchase agreements or through direct sales to third-party contractors and suppliers. Each contract typically includes a single performance obligation: the delivery of ready-mix concrete to the customer’s job site. Control transfers and revenue is recognized at a point in time upon delivery, which is when the customer becomes obligated to pay. The Company invoices customers at the time of delivery, and payment terms are generally 30 days.
The Company may earn additional revenue from fuel surcharges, waiting time charges, extra stops, and other services. These items are considered variable consideration and are recognized at the point in time the underlying performance obligation is satisfied — typically at the time of delivery — as the variability is resolved at that time. These charges do not represent distinct performance obligations from the delivery of ready-mix concrete.
The Company does not offer rights of return or refund to its customers. The Company had no contract assets, contract liabilities, or remaining performance obligations as of the Balance Sheet dates presented.
Accounts Receivable
Accounts receivable represent customer obligations due under normal trade terms and are recorded at the invoiced amount, net of an allowance for expected credit losses. Accounts receivable originating in the normal course of business are recorded at cost. Accounts receivable acquired in a business combination are recorded at fair value at the acquisition date, which approximates their net book value due to the short-term nature of the balances.
The Company sells ready-mix concrete and concrete products to various customers. The Company performs ongoing credit evaluations of its customers’ financial condition and generally requires no collateral. The allowance for expected credit losses is estimated based on the length of time receivables are past due, prior loss history, current and expected economic conditions, trends in the construction industry, and the customer’s ability to pay. The Company also considers individual credit risk profiles and writes off specific receivables once they are deemed uncollectible. Payments subsequently received on accounts previously written off are credited back to the allowance. Additions to the allowance are recorded as bad debt expense.
As of December 31, 2024 and 2023, the allowance for expected credit losses was approximately $61,400 and $17,400, respectively. Accounts receivable are presented on the Consolidated and Combined Balance Sheets net of this allowance.
While the Company believes it is not exposed to significant overall credit risk, one customer accounted for more than 10% of accounts receivable as of both December 31, 2024 and 2023. The Company monitors the creditworthiness of its counterparties by reviewing credit ratings, financial statements, and payment history.
The opening and closing balances of accounts receivable from contracts with customers were $17.0 million and $19.8 million as of January 1, 2024 and December 31, 2024, respectively. For comparative purposes, balances were $13.3 million and $17.0 million as of January 1, 2023 and December 31, 2023, respectively.
F-50
NOTES TO CONSOLIDATED AND COMBINED FINANCIAL STATEMENTS
Inventory
Inventories consist primarily of raw materials such as cement, sand, gravel, and other components used in the production of ready-mix concrete, as well as supplies for maintaining the Company’s plant facilities and equipment. Inventory is valued at the lower of cost or net realizable value, with cost determined using either the first-in, first-out or average cost method. Inventory is evaluated for obsolescence or damage, and any items identified as unusable are written off as an expense in the period identified.
Property, Plant and Equipment, net
Property, plant and equipment are initially recorded at cost or, if acquired in connection with a business combination, at fair value, and depreciated on a straight-line basis over their estimated useful lives. Expenditures for additions and improvements that significantly add to the productive capacity or extend the useful life of an asset are capitalized. Repair and maintenance costs that do not substantially expand productive capacity or extend the life of property, plant and equipment are expensed as incurred. Leasehold improvements for operating leases are amortized over the lesser of the term of the related lease or the estimated lives of the improvements.
Upon disposal of an asset, the cost and related accumulated depreciation are removed from the Company’s accounts and any gain or loss is included in (Gain) loss on disposal of assets, net on the Company’s Consolidated and Combined Statements of Operations.
Management periodically assesses the estimated useful life over which assets are depreciated. If the analysis warrants a change in the estimated useful life of Property, plant and equipment, management will reduce the estimated useful life and depreciate the carrying value prospectively over the revised remaining useful life.
The estimated useful lives of the Company’s Property, plant and equipment is as follows:
|
Asset Category
|
| |
Estimated Useful Life
|
|
| Land | | |
Not Depreciated
|
|
| Buildings | | |
30 years
|
|
| Plant & Equipment | | |
7 – 10 years
|
|
| Vehicles | | |
5 years
|
|
| Office Equipment & Software | | |
5 – 7 years
|
|
Intangible Assets — Customer Relationships
The Company’s intangible assets consist of customer relationships and trade names acquired in business combinations. The Company amortizes customer relationships over their estimated useful lives, using the straight-line method (see Note 4 for details).
Impairment of Long-Lived Assets
The Company’s long-lived assets (Property, plant and equipment and amortizable intangible assets) are tested for impairment whenever events or changes in business circumstances indicate that the carrying amount of the asset may not be fully recoverable. A long-lived asset group is considered impaired when the anticipated undiscounted future cash flows from the use and eventual disposition of the asset group is less than its carrying value. If the carrying value is not recoverable, an impairment loss is measured as the excess of the asset’s carrying value over its estimated fair value. The Company recorded no impairments of long-lived assets during the Successor period of May 22, 2024 through December 31, 2024, the Predecessor period of January 1, 2024 through July 29, 2024, or the Predecessor year ended December 31, 2023.
Goodwill and Indefinite-Lived Intangible Assets
Goodwill represents the excess of the purchase price over the fair value of net assets acquired and liabilities assumed in business combinations.
F-51
NOTES TO CONSOLIDATED AND COMBINED FINANCIAL STATEMENTS
The goodwill recorded in connection with the Company’s business combinations is primarily attributable to the assembled workforces of the acquired businesses and the synergies expected to arise after the Company’s acquisition of those businesses.
Goodwill and indefinite-lived intangible assets, such as trade names, are not amortized, but are evaluated for impairment at least annually, or more frequently if events or changes in circumstances indicate that the asset’s fair value may be less than its carrying amount. The Company performed its annual assessment as of December 31, 2024.
For purposes of the goodwill impairment assessment, assets are grouped into “reporting units.” A reporting unit is either an operating segment or a component of an operating segment, depending on how similar the components of the operating segment are to each other in terms of operational and economic characteristics.
As of December 31, 2024, the Company had one reporting unit for goodwill impairment testing purposes, which aligns with its single operating segment. The Company performs a qualitative assessment of relevant events and circumstances to evaluate the likelihood of goodwill impairment. If it is more likely than not that the fair value of the reporting unit is less than its carrying amount, the Company performs a quantitative analysis to determine the fair value of the reporting unit. If the fair value is less than the carrying amount, an impairment loss is recognized in an amount equal to the excess of the carrying value of goodwill over its implied fair value, limited to the total goodwill allocated to the reporting unit.
The Company performed a qualitative assessment as of December 31, 2024 and 2023 to determine whether it was more likely than not that the fair value of the reporting unit was greater than the carrying value of the reporting unit. Based on these qualitative assessments, the Company determined that the fair value of its reporting unit was more likely than not greater than the carrying value of the reporting units. As a result, no impairment of goodwill was recorded during the Successor period of May 22, 2024 through December 31, 2024, the Predecessor period of January 1, 2024 through July 29, 2024, or the Predecessor year ended December 31, 2023.
The Company also annually assesses the carrying value of its indefinite-lived intangible assets other than goodwill. The Company performed a qualitative impairment assessment of its indefinite-lived trade name licenses. The qualitative assessment did not identify indicators of impairment, and it was determined that more likely than not the fair value of its indefinite-lived trade name license was more than its carrying amount. Accordingly, no further analysis was required or performed.
Fair Value Measurements
Fair value is defined as the price that would be received to sell an asset or paid to transfer a liability (an exit price) in an orderly transaction between market participants at the measurement date. Fair value is based upon assumptions that market participants would use when pricing an asset or liability. The Company uses the following fair value hierarchy, which prioritizes valuation technique inputs used to measure fair value into three broad levels:
•
Level 1: Quoted prices in active markets for identical assets and liabilities that the Company has the ability to access at the measurement date.
•
Level 2: Inputs (other than quoted prices included within Level 1) that are either directly or indirectly observable for the asset or liability, including (i) quoted prices for similar assets or liabilities in active markets, (ii) quoted prices for identical or similar assets or liabilities in inactive markets, (iii) inputs other than quoted prices that are observable for the asset or liability, and (iv) inputs that are derived from observable market data by correlation or other means.
•
Level 3: Unobservable inputs for the asset or liability including situations where there is little, if any, market activity for the asset or liability.
The fair value hierarchy gives the highest priority to quoted prices in active markets (Level 1) and the lowest priority to unobservable inputs (Level 3). In some cases, the inputs used to measure fair value might
F-52
NOTES TO CONSOLIDATED AND COMBINED FINANCIAL STATEMENTS
fall into different levels of the fair value hierarchy. The lowest level input that is significant to a fair value measurement determines the applicable level in the fair value hierarchy. Assessing the significance of a particular input to a fair value measurement requires judgment, considering factors specific to the asset or liability.
The carrying value of the Company’s long-term debt approximates fair value. The carrying value of the Company’s current assets and current liabilities, including accounts receivable, inventory, accounts payable, and accrued liabilities, approximates fair value due to their short-term maturities.
Redeemable Senior Preferred and Preferred Units (Mezzanine Equity)
The Company classifies certain equity instruments as mezzanine equity on the Consolidated Balance Sheet when such instruments contain redemption features that are not solely within the control of the Company or its subsidiaries. As of December 31, 2024, the Company presented its senior preferred units and preferred units as mezzanine equity in the Consolidated Balance Sheet.
Redeemable equity securities are initially recognized at their fair value on the issuance date. Because both the senior preferred units and the preferred units are deemed currently redeemable, they are remeasured to their maximum redemption value at each reporting date.
The Company evaluates mezzanine equity instruments at each reporting period to determine if reclassification to permanent equity or liability treatment is required.
Right of Use Assets and Lease Liabilities
At the inception of a contractual arrangement, the Company determines whether a contract contains a lease by assessing whether the contract conveys to the Company the right to control the use of an identified asset in exchange for consideration over a period of time. Leases are accounted for by recognizing right-of-use assets and lease liabilities at the lease commencement date.
The Company measures and records an operating lease liability equal to the present value of the future lease payments. The present value is calculated using the Company’s incremental borrowing rate, unless the rate implicit in the lease is readily determinable.
The amount of the operating right-of-use asset consists of: (i) the amount of the initial measurement of the operating lease liability, (ii) any lease payments made at or before the commencement date, minus any lease incentives received, and (iii) any initial direct costs incurred. The present value calculation may account for an option to extend or terminate the lease when it is reasonably certain that the Company will exercise the option. A portion of the Company’s lease contracts contain the option to extend or renew. The Company assesses these options for individual leases in determining the initial measurement of the operating lease liability.
The Company has elected not to apply the recognition requirements of ASC 842 to short-term leases (an initial term of 12 months or less at the commencement date). The Company recognizes lease expense in the statements of operations on a straight-line basis over the lease term.
Debt Issuance Costs
Costs associated with revolving loans are capitalized and amortized over the life of the arrangement on a straight-line basis. Unamortized debt issuance costs for revolving loans are reflected as a component of Other noncurrent assets in the Consolidated and Combined Balance Sheets. Costs associated with term loans are capitalized and amortized over the life of the term loan using the effective interest method. Unamortized debt issuance costs for term loans are reflected as a reduction of Long-term debt, net in the Consolidated and Combined Balance Sheets. The amortization of all debt issuance costs are reflected as a component of Interest expense, net in the Consolidated and Combined Statements of Operations.
F-53
NOTES TO CONSOLIDATED AND COMBINED FINANCIAL STATEMENTS
Business Combinations
The Company accounts for business combinations using the acquisition method of accounting in accordance with ASC 805, Business Combinations (“ASC 805”), which requires the Company to recognize the identifiable tangible and intangible assets acquired and liabilities assumed at their estimated fair values as of the acquisition date, other than leases and contract assets and liabilities acquired in connection with business combinations. The excess of the purchase consideration over the fair values of these identifiable assets and liabilities is recorded as goodwill.
Determining the fair values of assets acquired and liabilities assumed requires judgment and often involves the use of significant estimates and assumptions. The Company engages third-party appraisal firms when appropriate to assist in the fair value determination of assets acquired and liabilities assumed. Acquisition-related expenses and transaction costs associated with business combinations are expensed as incurred.
Income Taxes
The Company is organized as a limited liability company and taxed as a partnership for federal income tax purposes. As a result, income or loss are taxable or deductible to the members rather than at the Company level. Accordingly, no provision has been made for federal income taxes in the accompanying consolidated financial statements. In certain instances, the Company may be subject to state taxes on income arising in or derived from the state tax jurisdictions in which it operates.
Uncertain income tax positions are evaluated in a two-step process. The Company first determines whether it is more likely than not that a tax position will be sustained upon examination. If a tax position meets the more likely than not threshold, the uncertain tax position is then measured to determine the amount of expense to record in the consolidated financial statements. The tax expense recorded would be equal to the largest amount of expense related to the outcome that is 50.0% or greater likely to occur. The Company classifies any potential accrued interest recognized on an underpayment of income taxes as interest expense and classifies any statutory penalties recognized on a tax position taken as operating expense. As of December 31, 2024 and 2023, the Company had no material uncertain tax positions that would require recognition or disclosure.
The Company did not incur any penalties or interest related to its state tax returns during the Successor period of May 22, 2024 through December 31, 2024, the Predecessor period of January 1, 2024 through July 29, 2024, or the Predecessor year ended December 31, 2023.
Commitments and Contingencies
Liabilities for loss contingencies arising from claims, assessments, litigation or other sources are recorded when it is probable that a liability has been incurred and the amount can be reasonably estimated. Liabilities for environmental remediation or restoration claims resulting from allegations of improper operation of assets are recorded when it is probable that obligations have been incurred and the amounts can be reasonably estimated.
Share-Based Compensation
The Company accounts for share-based compensation under the fair value method of accounting. Compensation cost is measured at the grant date for equity-classified awards and is recognized over the service period, which is generally the vesting period. The Company recognizes compensation cost on a straight-line basis over the requisite service period for each award. To calculate fair value, the Company uses an option pricing model based on the value of its common units on a fully diluted basis. As of December 31, 2024 and 2023, all awards outstanding were equity-classified. Share-based compensation cost for all types of awards is included in Selling, general and administrative expenses in the Consolidated Statement of Operations. No share-based compensation expense was recognized in the Predecessor periods.
F-54
NOTES TO CONSOLIDATED AND COMBINED FINANCIAL STATEMENTS
Note 3. Acquisitions
Concrete Acquisition
On the Closing Date, Concrete Holdings entered into a Membership Interest Purchase Agreement (the “MIPA”) to acquire 6,000 units of membership interests in Eagle and 10,000 units of membership interests in Ram from the original equity members in those entities (the “Sellers”). Concurrently, the Sellers and Concrete Holdings entered into a Rollover Subscription Agreement (the “Rollover Agreement”) for which certain Sellers received equity membership interest in Concrete Holdings in exchange for 4,000 units of membership interest in Eagle (“Rollover Transaction”). Following these transactions, Concrete Holdings owns 100.0% of the outstanding membership interests in Eagle and Ram through wholly owned subsidiaries.
The primary operations of Eagle and Ram consist of providing high quality concrete materials across the Oklahoma and Northwest Arkansas regions.
Total consideration paid to the Sellers was $253.0 million, after closing and post-closing adjustments, for the Concrete Acquisition. The consideration paid to the Sellers consisted of (1) $189.2 million of cash, (2) $26.0 million of Senior Preferred Units (“Senior Preferred Units”), (3) $26.6 million of Preferred (“Preferred Units”), and (4) $11.2 million of Common Units (“Common Units”), each based on their estimated fair value. In addition, the Company assumed current liabilities of $10.3 million and lease liabilities of $0.9 million, all based upon estimated fair value at July 29, 2024.
The Concrete Acquisition was accounted for as a business combination. The assets acquired and liabilities assumed are recorded at their respective fair values as of the Closing Date. In connection with the Concrete Acquisition, the Company expensed approximately $7.4 million of transaction costs in the Successor period, recorded within Acquisition-related costs in the Consolidated Statement of Operations.
In the Successor period ended December 31, 2024, the Company corrected previously issued financial statements by reclassifying transaction costs related to the Concrete Acquisition from Other expense (non-operating) to Acquisition-related costs. The reclassification increased Acquisition-related costs and decreased Other expense (non operating) by approximately $7.4 million and had no effect on the assets, revenues, net income (loss), cash flows, or total equity. The Company has determined the correction was immaterial to the financial statements as a whole.
In connection with the Concrete Acquisition, the Company engaged a third-party valuation specialist to assist in determining the fair value of acquired intangible and tangible assets as of the acquisition date. The fair value of acquired Customer Relationships was estimated using the income approach, specifically the multi-period excess earnings method, which involves projecting net cash flows attributable to the asset and applying contributory asset charges. The fair value of the Trade Name was determined using the income approach, specifically the relief-from-royalty method. This method estimates the value of a trade name based on the principle of avoided costs — that is, estimating the benefit of not having to pay a licensing fee to use the name. The valuation reflects the projected royalty savings attributable to the continued use of the acquired trade name. The fair value of Property, Plant and Equipment was determined using a combination of the cost approach and market approach, depending on the nature of the underlying assets. The cost approach was applied to assets based on current replacement cost less depreciation, while the market approach was used for equipment types with observable market activity.
Goodwill of approximately $79.5 million was recognized in connection with the Concrete Acquisition. The goodwill reflects the value of expected synergies from combining operations, the assembled workforce, and opportunities for expansion in the Oklahoma and Northwest Arkansas markets. None of the goodwill is expected to be deductible for tax purposes.
Additionally, the Company recognized approximately $2.7 million of amortization expense related to acquired customer relationships, as discussed in Note 4 — Intangible Assets and Goodwill. This expense is included within Selling, general and administrative expenses in the Successor period Consolidated Statement of Operations.
F-55
NOTES TO CONSOLIDATED AND COMBINED FINANCIAL STATEMENTS
The consideration transferred and the fair value of the assets acquired and liabilities assumed by the Company were as follows (in thousands):
| | Consideration: | | | | | | | |
| |
Cash
|
| | | $ | 189,215 | | |
| |
Common units
|
| | | | 11,218 | | |
| |
Preferred units
|
| | | | 26,582 | | |
| |
Senior preferred units
|
| | | | 26,000 | | |
| |
Total consideration
|
| | | $ | 253,015 | | |
| | Fair value of assets acquired: | | | | | | | |
| |
Cash and cash equivalents
|
| | | $ | 4,305 | | |
| |
Accounts receivable – trade
|
| | | | 24,955 | | |
| |
Accounts receivable – other
|
| | | | 20 | | |
| |
Prepaid expenses
|
| | | | 1,152 | | |
| |
Inventory
|
| | | | 5,257 | | |
| |
Property, plant and equipment
|
| | | | 66,981 | | |
| |
Customer relationships
|
| | | | 64,300 | | |
| |
Trade name
|
| | | | 16,800 | | |
| |
Goodwill
|
| | | | 79,505 | | |
| |
Right-of-use assets
|
| | | | 873 | | |
| |
Amounts attributable to assets acquired
|
| | | $ | 264,148 | | |
| | Fair value of liabilities assumed: | | | | | | | |
| |
Accounts payable – trade
|
| | | $ | 6,416 | | |
| |
Accrued liabilities
|
| | | | 3,844 | | |
| |
Lease liabilities
|
| | | | 873 | | |
| |
Amounts attributable to liabilities assumed
|
| | | $ | 11,133 | | |
| |
Total identifiable net assets
|
| | | $ | 253,015 | | |
Unaudited Pro Forma and Supplemental Financial Information
The following unaudited pro forma consolidated results of operations give effect to the Concrete Acquisition as if it had occurred on January 1, 2023. The pro forma results reflect adjustments for amortization of acquired intangible assets and depreciation of property and equipment based on estimated fair values.
The pro forma results exclude approximately $7.4 million of transaction costs incurred in connection with the Concrete Acquisition during 2024, as such costs were nonrecurring, and do not reflect any anticipated cost savings, operating synergies, or financing effects that may have resulted from the transaction.
| | | |
Year Ended
Dec. 31, 2024 |
| |
Year Ended
Dec. 31, 2023 |
| ||||||
|
Pro forma revenues
|
| | | $ | 183,311 | | | | | $ | 144,279 | | |
|
Pro forma net income
|
| | | $ | 24,423 | | | | | $ | 26,974 | | |
The unaudited pro forma financial information is presented for informational purposes only and is not necessarily indicative of the results of operations that would have been achieved if the acquisition had occurred on January 1, 2024, nor is it indicative of future operating results.
F-56
NOTES TO CONSOLIDATED AND COMBINED FINANCIAL STATEMENTS
SMG Acquisition
On January 5, 2024, Eagle entered into an Asset Purchase Agreement (the “APA”) and Real Estate Purchase Agreement (“RE Agreement”) with Standard Materials Group, Inc. (“Standard Materials” or “SMG”) and CRH Americas Materials, Inc. (“CRH”). Collectively, the APA and the RE Agreement are referred to as “SMG Acquisition”.
Standard Materials owned and operated a ready-mix concrete business throughout several counties in the state of Oklahoma, and Eagle acquired the related assets.
Total consideration for the SMG Acquisition was $13.9 million, after closing and post-closing adjustments. The consideration paid consisted entirely of cash. In addition, Eagle assumed lease liabilities of approximately $0.2 million, based upon estimated fair value on January 5, 2024.
The SMG Acquisition was accounted for as a business combination. The assets acquired and liabilities assumed are recorded at their respective fair values as of the closing date. Transaction costs of approximately $17,300 were expensed as incurred.
The consideration transferred and the fair value of the assets acquired and liabilities assumed were as follows (in thousands):
| | Consideration: | | | | | | | |
| |
Cash
|
| | | $ | 13,872 | | |
| |
Total consideration
|
| | | $ | 13,872 | | |
| | Fair value of assets acquired: | | | | | | | |
| |
Inventory
|
| | | | 475 | | |
| |
Property, plant and equipment
|
| | | | 13,070 | | |
| |
Goodwill
|
| | | | 327 | | |
| |
Right-of-use assets
|
| | | | 173 | | |
| |
Amounts attributable to assets acquired
|
| | | $ | 14,045 | | |
| | Fair value of liabilities assumed: | | | | | | | |
| |
Lease liabilities
|
| | | $ | 173 | | |
| |
Amounts attributable to liabilities assumed
|
| | | $ | 173 | | |
| |
Total identifiable net assets
|
| | | $ | 13,872 | | |
Note 4. Intangible Assets and Goodwill
The Company’s intangible assets consist of the following at the dates indicated (in thousands):
| | | |
December 31,
|
| ||||||||||
| | | |
2024
(Successor) |
| | |
2023
(Predecessor) |
| ||||||
| Customer Relationships | | | | | | | | | | | | | | |
|
Gross carrying amount
|
| | | $ | 64,300 | | | | | | $ | — | | |
|
Accumulated amortization
|
| | | | (2,664) | | | | | | | — | | |
|
Net carrying amount
|
| | | $ | 61,636 | | | | | | $ | — | | |
| Trade Names | | | | | | | | | | | | | | |
|
Gross carrying amount
|
| | | $ | 16,800 | | | | | | $ | — | | |
Amortization expense of customer relationships for the Successor period May 22, 2024 through December 31, 2024 was $2.7 million and is included within Selling, general and administrative expenses in
F-57
NOTES TO CONSOLIDATED AND COMBINED FINANCIAL STATEMENTS
the Consolidated Statement of Operations. Customer relationships were obtained in the Concrete Acquisition and therefore there was no amortization expense of customer relationships during the Predecessor period January 1, 2024 through July 29, 2024 or the Predecessor year ended December 31, 2023. Customer relationships have a weighted-average remaining useful life of 9.6 years. Trade names are not subject to amortization.
The following table summarizes expected amortization of customer relationships as of December 31, 2024:
|
Year Ending December 31,
|
| | | | | | |
|
2025
|
| | | $ | 6,430 | | |
|
2026
|
| | | | 6,430 | | |
|
2027
|
| | | | 6,430 | | |
|
2028
|
| | | | 6,430 | | |
|
2029
|
| | | | 6,430 | | |
|
Thereafter
|
| | | | 29,486 | | |
|
Total
|
| | | $ | 61,636 | | |
Goodwill
There were no changes in the carrying amount of goodwill during the year ended December 31, 2023. The changes for the year ended December 31, 2024, are summarized below (in thousands):
| |
Balance as of January 1, 2024 (Predecessor)
|
| | | $ | 11,502 | | |
| |
Goodwill acquired – SMG Acquisition
|
| | | | 327 | | |
| |
Balance as of July 29, 2024 (Predecessor)
|
| | | | 11,829 | | |
| |
Balance as of May 22, 2024 (Successor opening balance)
|
| | | | — | | |
| |
Goodwill acquired – Concrete Acquisition
|
| | | | 79,505 | | |
| |
Balance as of December 31, 2024 (Successor)
|
| | | $ | 79,505 | | |
Note 5. Inventories
Inventories consisted of the following at the dates indicated (in thousands):
| | | |
December 31,
|
| ||||||||||
| | | |
2024
(Successor) |
| | |
2023
(Predecessor) |
| ||||||
|
Raw materials
|
| | | $ | 2,863 | | | | | | $ | 1,916 | | |
|
Parts and supplies
|
| | | | 1,934 | | | | | | | 1,774 | | |
|
Fuel
|
| | | | 210 | | | | | | | 176 | | |
|
Inventory
|
| | | $ | 5,007 | | | | | | $ | 3,866 | | |
F-58
NOTES TO CONSOLIDATED AND COMBINED FINANCIAL STATEMENTS
Note 6. Other Current Assets
Other current assets consisted of the following at the dates indicated (in thousands):
| | | |
December 31,
|
| ||||||||||
| | | |
2024
(Successor) |
| | |
2023
(Predecessor) |
| ||||||
|
Prepaid insurance
|
| | | $ | 732 | | | | | | $ | 283 | | |
|
Other prepaids and deposits
|
| | | | 296 | | | | | | | 400 | | |
|
Other
|
| | | | 213 | | | | | | | 169 | | |
|
Other current assets
|
| | | $ | 1,241 | | | | | | $ | 852 | | |
Note 7. Property, Plant and Equipment
Property, plant and equipment consisted of the following at the dates indicated (in thousands):
| | | |
December 31,
|
| ||||||||||
| | | |
2024
(Successor) |
| | |
2023
(Predecessor) |
| ||||||
|
Buildings
|
| | | $ | 6,411 | | | | | | $ | 2,059 | | |
|
Land
|
| | | | 3,204 | | | | | | | 2,314 | | |
|
Plant and equipment
|
| | | | 55,913 | | | | | | | 55,997 | | |
|
Vehicles
|
| | | | 2,651 | | | | | | | 3,392 | | |
|
Other property and equipment
|
| | | | 2,786 | | | | | | | 4,238 | | |
|
Gross property, plant and equipment
|
| | | | 70,965 | | | | | | | 68,000 | | |
|
Accumulated depreciation
|
| | | | (4,072) | | | | | | | (30,486) | | |
|
Net property, plant and equipment
|
| | | $ | 66,893 | | | | | | $ | 37,514 | | |
Depreciation expense for the Successor period May 22, 2024 through December 31, 2024, the Predecessor period January 1, 2024 through July 29, 2024 and the Predecessor year ended December 31, 2023 was $4.1 million, $4.8 million and $6.1 million, respectively.
Depreciation expense is included within Cost of goods sold and Selling, general and administrative expenses in the Consolidated and Combined Statements of Operations. The following table presents the functional allocation for each period presented (in thousands):
| | | |
Successor
|
| | |
Predecessor
|
| ||||||||||||
| | | |
Period from Inception
(May 22, 2024) through December 31, 2024 |
| | |
Period from January 1,
2024 through July 29, 2024 |
| |
Year ended
December 31, 2023 |
| |||||||||
|
Cost of goods sold
|
| | | $ | 3,694 | | | | | | $ | 4,304 | | | | | $ | 5,405 | | |
|
Selling, general and administrative expenses
|
| | | | 382 | | | | | | | 523 | | | | | | 682 | | |
|
Total depreciation
|
| | | $ | 4,076 | | | | | | $ | 4,827 | | | | | $ | 6,087 | | |
F-59
NOTES TO CONSOLIDATED AND COMBINED FINANCIAL STATEMENTS
Note 8. Long-Term Debt
The following table presents the outstanding debt and related expenses of the Company (in thousands):
| | | |
December 31,
|
| ||||||||||
| | | |
2024
(Successor) |
| | |
2023
(Predecessor) |
| ||||||
|
Term loan
|
| | | $ | 126,750 | | | | | | $ | — | | |
|
Revolving loan
|
| | | | 4,200 | | | | | | | — | | |
|
Predecessor loans
|
| | | | — | | | | | | | 24,889 | | |
|
Total debt, including current portion, net
|
| | | | 130,950 | | | | | | | 24,889 | | |
|
Less: long-term debt, current portion
|
| | | | (6,500) | | | | | | | (3,801) | | |
|
Long-term debt
|
| | | | 124,450 | | | | | | | 21,088 | | |
|
Less: debt issuance costs
|
| | | | (1,965) | | | | | | | (36) | | |
|
Long-term debt, net
|
| | | $ | 122,485 | | | | | | $ | 21,052 | | |
Debt maturities as of December 31, 2024, excluding debt issuance costs, are as follows (in thousands):
| |
2025
|
| | | $ | 6,500 | | |
| |
2026
|
| | | | 7,313 | | |
| |
2027
|
| | | | 9,750 | | |
| |
2028
|
| | | | 13,000 | | |
| |
2029
|
| | | | 94,387 | | |
| |
Total
|
| | | $ | 130,950 | | |
On July 29, 2024, the Company entered into a Credit Agreement with a syndicate of banks to provide a term loan, a revolving loan and letters of credit. The applicable provisions of each loan are outlined below.
Term Loan
The Company entered into a five-year $130.0 million term loan agreement (“Term Loan”) on July 29, 2024. Proceeds from the Term Loan were used to partially fund the Concrete Acquisitions. The Term Loan is secured against a first lien on substantially all of the Company’s assets, subject to customary exclusion. The Term Loan matures on July 29, 2029, at which time all advances are required to be paid in full. Interest accrues at the Secured Overnight Financing Rate (“SOFR”) plus an applicable margin ranging from 2.75% to 3.50%, which was 7.7% as of December 31, 2024.
Principal payments are due on the last day of each calendar quarter, as set forth below (in thousands):
| |
September 30, 2024 through September 30, 2026
|
| | | $ | 1,625 | | |
| |
December 31, 2026 through December 31, 2027
|
| | | $ | 2,438 | | |
| |
March 31, 2028 and thereafter
|
| | | $ | 3,250 | | |
Revolving Loan
The Company also entered into a revolving loan agreement (“Revolving Loan”) on July 29, 2024, with a commitment and borrowing base of $15.0 million. The Revolving Loan is secured against a first lien on substantially all assets, including property, plant and equipment. Balances outstanding under the Revolving Loan bear interest at the SOFR plus an applicable margin ranging from 2.75% to 3.50%, which was 7.7% as of December 31, 2024. Principal and any accrued interest is due at maturity on July 29, 2029. At December 31, 2024, the Company had $4.2 million of borrowings outstanding under the Revolving Loan. In addition, a letter of credit in the amount of $0.4 million was outstanding, reducing the available borrowing
F-60
NOTES TO CONSOLIDATED AND COMBINED FINANCIAL STATEMENTS
capacity to $10.4 million. The letter of credit supports insurance-related obligations but does not require the posting of cash collateral. Accordingly, no restricted cash balance was recorded on the Balance Sheet.
Covenants
The Credit Agreement includes customary affirmative and negative covenants that restrict the Company’s ability to, among other things, incur additional indebtedness, create liens, make certain investments, pay dividends, and enter into sale-leaseback transactions, subject to customary exceptions. In addition, the agreement contains financial covenants, including a Consolidated Senior Leverage Ratio that must not exceed a specified threshold and a Fixed Charge Coverage Ratio that must exceed a specified minimum threshold. Both financial covenants are tested as of the end of each fiscal quarter. The Company was in compliance with all applicable financial and non-financial covenants as of December 31, 2024.
Predecessor Loans
On April 8, 2022, Eagle and Ram entered into loan agreements that established a revolving credit facility with a commitment and borrowing base of $2.0 million and five term loans totaling $31.8 million (“Predecessor Loans”). The Predecessor Loans were secured against a first lien on substantially all assets, including property, plant and equipment. The Predecessor Loans had varying maturity dates ranging from one year to ten years, at which time all advances were required to be paid in full. Interest accrued on the Prosperity Loans at a fixed rate of 3.7% and monthly payments of principal and interest were required until the maturity date of each loan. The Predecessor Loans were fully repaid upon consummation of the Concrete Acquisition on July 29, 2024.
Amortization of Debt Issuance Costs
At December 31, 2024, the Company had total unamortized debt issuance costs of $2.2 million, consisting of $2.0 million associated with the Term Loan and $0.2 million associated with the Revolving Loan. These amounts were capitalized during the Successor period in connection with the new credit facilities entered into on July 29, 2024.
Amortization expense related to debt issuance costs was approximately $0.3 million for the Successor period from May 22, 2024 through December 31, 2024, and is included in Interest expense, net in the Consolidated Statement of Operations.
Future estimated amortization expense for the remaining unamortized debt issuance costs is as follows (in thousands):
| |
2025
|
| | | $ | 537 | | |
| |
2026
|
| | | | 513 | | |
| |
2027
|
| | | | 481 | | |
| |
2028
|
| | | | 441 | | |
| |
2029
|
| | | | 230 | | |
| |
Total
|
| | | $ | 2,202 | | |
Note 9. Redeemable Senior Preferred and Preferred Units (Mezzanine Equity)
Redeemable Senior Preferred Units
On the Closing Date, the Company issued membership interests in it to the original equity members Eagle and Ram in exchange for 4,000 units of membership interest in Eagle in the form of a capital contribution. As part of the Rollover Subscription Agreement, 26.0 million Senior Preferred Units were issued at their estimated fair value of $26.0 million.
The key terms of the Senior Preferred Units are outlined in the Company’s limited liability company agreement (the “Concrete LLCA”), as amended from time to time. The Senior Preferred Units rank senior
F-61
NOTES TO CONSOLIDATED AND COMBINED FINANCIAL STATEMENTS
to (i) the Preferred Units, and (ii) all common units, and rank junior only to the satisfaction of all indebtedness upon the liquidation, dissolution, or winding up of the Company. The Senior Preferred Units are entitled to voting rights, as provided in the Concrete LLCA.
The Senior Preferred Units accrue distributions on a cumulative basis, at an annual rate equal to nine percent (9.0%) of the Unreturned Senior Preferred Contributions as defined in the Concrete LLCA, compounding quarterly. If the Unreturned Senior Preferred Contributions have not been reduced to zero before the sixth anniversary of the Effective Date, then the annual rate shall increase by one-half percent (0.5%) each calendar quarter, up to a maximum annual rate of fifteen percent (15.0%). After all Unreturned Senior Preferred Contributions and all accrued distributions have been paid with respect to a Senior Preferred Unit, such Senior Preferred Unit shall automatically be cancelled. Pursuant to the consummation of an Initial Public Offering (“IPO”) or other transaction in which the Company’s equity securities become publicly traded, including a SPAC merger, the Board of Directors may reclassify the Senior Preferred Units into equity securities of the public entity or other reclassified securities, provided each member has substantially similar economic interest, governance, priority, vesting and other rights and privileges as such member had prior to the IPO as stated in the Concrete LLCA.
The Company presented and accounted for the Senior Preferred Units as mezzanine equity at their issuance date fair value of $26.0 million. The Senior Preferred Units are classified in mezzanine equity because the decision to redeem the Senior Preferred Units is effectively within control of the Preferred Unitholders rather than the Company. The Preferred Unitholders control the Parent and the Board of Directors of the Company and are responsible for approving distributions that will ultimately cancel the Senior Preferred Units.
As the Senior Preferred Units are deemed to be currently redeemable, the Senior Preferred are subsequently remeasured to their maximum redemption amount at each reporting date. The Senior Preferred Units’ redemption value was determined to be $26.6 million as of December 31, 2024.
Redeemable Preferred Units
On the Closing Date, as part of the Rollover Subscription Agreement, the Company issued 95.7 million Preferred and Common Units for a combined fair value of $95.7 million. Below is a summary of the unit issuances and related fair values as of the Closing Date (in thousands):
| | | |
# of Units Issued
|
| |
Fair Value at Closing Date
|
| ||||||||||||||||||||||||
| | | |
Preferred
|
| |
Common
|
| |
Preferred
|
| |
Common
|
| |
Combined
|
| |||||||||||||||
|
Issued for cash
|
| | | | 57,900 | | | | | | 57,900 | | | | | $ | 40,718 | | | | | $ | 17,182 | | | | | $ | 57,900 | | |
|
Issued in Concrete Acquisition
|
| | | | 37,800 | | | | | | 37,800 | | | | | | 26,582 | | | | | | 11,218 | | | | | | 37,800 | | |
| Total | | | | | 95,700 | | | | | | 95,700 | | | | | $ | 67,300 | | | | | $ | 28,400 | | | | | $ | 95,700 | | |
The Preferred Units rank senior to all common units, but rank junior to the Senior Preferred Units and to the satisfaction of all indebtedness upon the liquidation, dissolution, or winding up of the Company. The Preferred Units are entitled to voting rights, as provided in the Concrete LLCA.
The Preferred Units accrue distributions on a cumulative basis, at an annual rate equal to ten percent (10.0%) of the Unreturned Preferred Contributions, compounding quarterly. Payment of distributions other than those pursuant to the Concrete LLCA are not mandatory and are subject to the approval of both the Parent and the Board of Directors. No distributions will be made on the Preferred Units until accrued distributions on the Senior Preferred Units and the Unreturned Senior Preferred Contributions have been paid in full. After all Unreturned Preferred Contributions and all accrued distributions have been paid with respect to a Preferred Unit, such Preferred Unit shall automatically be cancelled.
Pursuant to the consummation of an IPO, the Board of Directors may exchange the Preferred and Common Units provided each member has substantially similar economic interest, governance, priority, vesting and other rights and privileges as such members had prior to the IPO as stated in the Concrete LLCA.
F-62
NOTES TO CONSOLIDATED AND COMBINED FINANCIAL STATEMENTS
The Company presented and accounted for the Preferred Units as mezzanine equity at their issuance date fair value of $67.3 million. The Preferred Units are classified in mezzanine equity because the Preferred Unitholders control the decision to redeem the Preferred Units rather than the Company. The Preferred Unitholders control the Parent and the Board of Directors of the Company and are responsible for approving distributions that will cancel the Senior Preferred Units and then the Preferred Units.
As the Preferred Units are deemed to be currently redeemable, the Preferred are subsequently remeasured to their maximum redemption amount at each reporting date. The Preferred Units’ redemption value was determined to be $99.8 million as of December 31, 2024.
Note 10. Common Units
As of December 31, 2024, the Company has 95.7 million Common Units outstanding. The Common Units were issued for cash and in conjunction with Concrete Acquisition as discussed above with the Preferred Units.
The Common Units rank junior to both the Senior Preferred Units and the Preferred Units. No distributions (including liquidating distributions) will be made to the common members until the Senior Preferred Units and Preferred Units have been fully redeemed. Thereafter, distributions, when declared by the board, are split pro rata to the common members in accordance with their common percentage interests.
Note 11. Share-Based Compensation
The Company has established an equity participation program (the “Plan”) to attract, retain, and incentivize employees. Under the Plan, the Company on December 9, 2024, authorized the issuance of 16,888,235 nonvoting common units (“Incentive Units”). The Incentive Units vest over an explicit service period, with 33% vesting on the third anniversary of the grant date, 33% vesting on the fourth anniversary, and the remaining 34% vesting on the fifth anniversary. The Incentive Units are classified as equity awards under ASC 718, Stock Compensation, and are measured at fair value on the grant date, with compensation expense recognized over the requisite service period.
The following table summarizes Incentive Unit activity from May 22, 2024, through December 31, 2024:
| | | |
Number of
Incentive Units (in thousands) |
| |
Weighted Average
Grant Date Fair Value |
| ||||||
|
Non-vested at May 22, 2024
|
| | | | — | | | | | $ | — | | |
|
Granted
|
| | | | 16,325 | | | | | | 0.16 | | |
|
Forfeited
|
| | | | — | | | | | | — | | |
|
Vested
|
| | | | — | | | | | | — | | |
|
Non-vested at December 31, 2024
|
| | | | 16,325 | | | | | $ | 0.16 | | |
The Company applied a forfeiture rate of zero at the grant date, in line with its policy of recognizing forfeitures as they occur. For the period from May 22, 2024, through December 31, 2024, the Company recognized less than $100,000 in share-based compensation expense related to Incentive Units. This expense is included in Selling, general and administrative expenses within the Consolidated Statement of Operations.
As of December 31, 2024, the Company had $2.6 million in unrecognized compensation cost related to the Incentive Units. This cost will be recognized on a straight-line basis through 2029. No share-based compensation expense was recognized in the Predecessor periods as the Predecessor did not have any share-based compensation.
The grant date fair value of the Incentive Units was determined using an option pricing model, based on the value of the Company’s common units on a fully diluted basis. Significant assumptions used in this option pricing model include total equity value, expected term, expected volatility, expected distribution yield,
F-63
NOTES TO CONSOLIDATED AND COMBINED FINANCIAL STATEMENTS
and the risk-free interest rate. The total equity value was implied by the Concrete Acquisition in July 2024. The expected volatility was derived from a blended rate based upon implied volatility calculated on actively traded options and upon the historical volatility of guideline public companies in an industry similar to the Company. The expected term was based upon management’s best estimate of the number of years until the redemption of the Senior Preferred Units and the Preferred Units. The risk-free interest rate was based on U.S. Treasury yield curve rates with maturities consistent with the measurement period. The assumptions used in the option pricing model for the Incentive Units granted in the period from May 22, 2024 through December 31, 2024, were as follows:
| |
Expected term (in years)
|
| | | | 1.3 | | |
| |
Expected volatility
|
| | | | 70.0% | | |
| |
Expected distribution yield
|
| | | | 0.0% | | |
| |
Risk-free interest rate
|
| | | | 4.1% | | |
Note 12. Revenue
The Company generates revenue primarily through the production and delivery of ready-mix concrete. Revenue is recognized at a point in time when control of the product is transferred to the customer, which generally occurs upon delivery to the job site. Revenue from admixture and other ancillary services, which primarily represent additives to enhance the performance of concrete mixes (e.g., cooling services in hot weather), is also recognized at a point in time when the services are provided.
Management monitors revenue by type of construction activity, which reflects differences in demand cycles and pricing dynamics. All revenue is recognized at a point in time upon delivery.
The following table presents revenue by type of construction activity (in thousands):
| | | |
Successor
|
| | |
Predecessor
|
| ||||||||||||
| | | |
Period from Inception
(May 22, 2024) through December 31, 2024 |
| | |
Period from January 1,
2024 through July 29, 2024 |
| |
Year ended
December 31, 2023 |
| |||||||||
|
Infrastructure
|
| | | $ | 10,204 | | | | | | $ | 12,566 | | | | | $ | 16,611 | | |
|
Commercial
|
| | | | 40,137 | | | | | | | 51,565 | | | | | | 69,812 | | |
|
Residential
|
| | | | 29,309 | | | | | | | 39,530 | | | | | | 57,856 | | |
|
Total Revenue
|
| | | $ | 79,650 | | | | | | $ | 103,661 | | | | | $ | 144,279 | | |
No customer accounted for more than 10% of total revenues during the Successor period from May 22, 2024 through December 31, 2024, the Predecessor period from January 1, 2024 through July 29, 2024, or the year ended December 31, 2023.
Note 13. Accrued Liabilities
Accrued liabilities consisted of the following at the dates indicated (in thousands):
| | | |
December 31,
|
| ||||||||||
| | | |
2024
(Successor) |
| | |
2023
(Predecessor) |
| ||||||
|
Accrued payroll and benefits
|
| | | $ | 1,384 | | | | | | $ | 262 | | |
|
Accrued sales tax
|
| | | | 915 | | | | | | | 772 | | |
|
Other accruals
|
| | | | 745 | | | | | | | 1,131 | | |
|
Accrued liabilities
|
| | | $ | 3,044 | | | | | | $ | 2,165 | | |
Note 14. Retirement Savings Plan
The Company has a Retirement Savings Plan (“RSP”), which is a defined contribution plan. The Company matches a portion of employees’ contributions in cash. Participation in the RSP is voluntary and
F-64
NOTES TO CONSOLIDATED AND COMBINED FINANCIAL STATEMENTS
all employees of the Company are eligible to participate. The Company matches employee contributions at $0.50 per dollar contributed, up to six percent of an employee’s pre-tax earnings, subject to the maximum Internal Revenue Service (“IRS”) limit.
During the Successor period May 22, 2024 through December 31, 2024, the Predecessor period January 1, 2024 through July 29, 2024, and the Predecessor year ended December 31, 2023, the Company made aggregate contributions to the RSP of approximately $122,000, $134,000, and $208,000, respectively, which are included in Selling, general and administrative expenses within in the Consolidated and Combined Statements of Operations.
Note 15. Commitments and Contingencies
The Company can be involved in various legal proceedings including, but not limited to, commercial disputes, property damage claims, personal injury claims, regulatory compliance matters and other matters. While the outcome of these legal matters cannot be predicted with certainty, the Company does not expect such matters to have a material effect on its financial condition, results of operations or cash flows.
The Company’s insurer is providing defense under its liability policy for a legal matter related to a 2021 vehicle accident involving one of its trucks. Based on advice of counsel, management believes an unfavorable outcome is reasonably possible but not probable, and that any potential loss, net of insurance, would not be material to the consolidated financial statements.
The Company is party to a long-term supply agreement under which it is obligated to purchase minimum annual quantities of cement, rock, and sand at market prices through December 31, 2028. The agreement includes a true-up clause requiring the Company to either purchase any shortfall in minimum volumes in a subsequent period or settle the shortfall in cash at prevailing market rates. Accordingly, the agreement represents an unconditional purchase obligation under ASC 440. The Company entered into the supply agreement in 2024. During the Successor period from May 22, 2024 through December 31, 2024 and the Predecessor period from January 1, 2024 through July 30, 2024, the Company purchased approximately $11.5 million and $14.9 million, respectively, under the agreement.
As of December 31, 2024, the Company cannot reasonably estimate the aggregate future purchase commitment in dollar terms due to variable pricing and volume fluctuations. The Company expects to fulfill its purchase obligations in the normal course of operations.
During the Successor period from May 22, 2024 through December 31, 2024 and the Predecessor period from January 1, 2024 through July 29, 2024, the Company made purchases from three vendors that each individually represented more than 10% of total cost of goods sold in each period. As of each respective period-end date, these same vendors also individually accounted for more than 10% of total accounts payable. For the year ended December 31, 2023, purchases from two vendors individually exceeded 10% of total cost of goods sold and also represented more than 10% of total accounts payable as of that date. These vendors primarily supply cement, aggregates, and other raw materials used in the Company’s ready-mix operations. The loss of any one of these suppliers could have a material impact on operations in the short term; however, management believes alternative sources of supply are available.
Note 16. Leases
In the normal course of business, the Company enters into various leases, primarily for buildings. The Company determines whether a contract contains a lease at inception. Operating lease right-of-use (“ROU”) assets and operating lease liabilities are recognized at the lease commencement date and are measured at the present value of future lease payments over the lease term, discounted using the Company’s incremental borrowing rate, unless the rate implicit in the lease is readily determinable. The ROU asset is initially measured as the lease liability adjusted for lease payments made at or before commencement, lease incentives received, and initial direct costs. The Company includes renewal or termination options in the lease term when it is reasonably certain the option will be exercised.
F-65
NOTES TO CONSOLIDATED AND COMBINED FINANCIAL STATEMENTS
As of December 31, 2024 and 2023, the Company recognized operating lease ROU assets of approximately $735,000 and $767,000, respectively, which are included in Other noncurrent assets on the Consolidated and Combined Balance Sheets. The corresponding lease liabilities are included in Current portion of lease liabilities and Long-term lease liability.
The Company has elected the short-term lease practical expedient under ASC 842 and does not recognize lease liabilities or right-of-use assets for leases with terms of 12 months or less. Lease expense for these leases is recognized on a straight-line basis over the lease term.
The following table presents the Company’s total lease cost (in thousands):
| | | |
Successor
|
| | |
Predecessor
|
| ||||||||||||
| | | |
Period from Inception
(May 22, 2024) through December 31, 2024 |
| | |
Period from January 1,
2024 through July 29, 2024 |
| |
Year ended
December 31, 2023 |
| |||||||||
|
Operating lease costs
|
| | | $ | 138 | | | | | | $ | 128 | | | | | $ | 304 | | |
|
Short-term lease costs
|
| | | $ | 78 | | | | | | $ | 226 | | | | | $ | 103 | | |
Operating lease costs and short-term lease costs are primarily included in Selling, general and administrative expenses with an immaterial amount included in Cost of goods sold in the Consolidated and Combined Statements of Operations.
The following table presents the Company’s additional lease information (amounts in thousands):
| | | |
Successor
|
| | |
Predecessor
|
| ||||||||||||
| | | |
Period from Inception
(May 22, 2024) through December 31, 2024 |
| | |
Period from January 1,
2024 through July 29, 2024 |
| |
Year ended
December 31, 2023 |
| |||||||||
|
Cash outflows for operating lease liabilities
|
| | | $ | 181 | | | | | | $ | 139 | | | | | $ | 315 | | |
|
Weighted-average remaining lease term (years)
|
| | | | 2.35 | | | | | | | 2.83 | | | | | | 3.54 | | |
|
Weighted-average discount rate
|
| | | | 8.95% | | | | | | | 3.65% | | | | | | 3.65% | | |
The following table presents the Company’s maturity analysis as of December 31, 2024 for leases expiring in each of the next five years and thereafter (in thousands):
| |
2025
|
| | | $ | 364 | | |
| |
2026
|
| | | | 327 | | |
| |
2027
|
| | | | 100 | | |
| |
2028
|
| | | | 11 | | |
| |
Total lease payments
|
| | | $ | 802 | | |
| |
Less: lease payments representing interest
|
| | | | (80) | | |
| |
Present value of lease liabilities
|
| | | $ | 722 | | |
Note 17. Segment Reporting
The Company generates revenue primarily through the production and delivery of ready-mix concrete for use in infrastructure, commercial, and residential construction projects in Oklahoma and Northwest Arkansas.
The Company’s Chief Executive Officer has been identified as the chief operating decision maker (“CODM”). Management has determined that the Company has one operating and reportable segment — Concrete Sales.
The CODM uses Net income as the primary measure of profitability. In evaluating results, the CODM also regularly reviews certain significant expense categories, including cost of sales, plant and delivery
F-66
NOTES TO CONSOLIDATED AND COMBINED FINANCIAL STATEMENTS
expenses, and fixed expenses (e.g., G&A, dispatch, depreciation). Cost of sales primarily reflects direct material costs. Plant and delivery expenses reflect labor, fuel, and maintenance associated with production and delivery activities. Fixed expenses include overhead and other indirect costs allocated to operations. Cost of sales is a subset of Cost of goods sold, while plant and delivery expenses and fixed expenses are internal categories that include amounts classified within both Cost of goods sold and Selling, general and administrative expenses in the Consolidated and Combined Statements of Operations. Segment assets are not regularly reviewed by the CODM. As the Company has one reportable segment, total segment assets are equivalent to consolidated/combined total assets as presented in the accompanying Consolidated and Combined Balance Sheets.
The table below presents consolidated revenue, the significant expense categories reviewed by the CODM, and Net income (in thousands).
| | | |
Successor
|
| | |
Predecessor
|
| ||||||||||||
| | | |
Period from Inception
(May 22, 2024) through December 31, 2024 |
| | |
Period from January 1,
2024 through July 29, 2024 |
| |
Year ended
December 31, 2023 |
| |||||||||
|
Revenues
|
| | | $ | 79,650 | | | | | | $ | 103,661 | | | | | $ | 144,279 | | |
| Less: | | | | | | | | | | | | | | | | | | | | |
|
Cost of sales
|
| | | | (36,755) | | | | | | | (48,000) | | | | | | (68,780) | | |
|
Plant & delivery expenses
|
| | | | (14,984) | | | | | | | (19,578) | | | | | | (29,567) | | |
|
Fixed expenses
|
| | | | (14,171) | | | | | | | (15,619) | | | | | | (18,957) | | |
|
Corporate and unallocated(1)
|
| | | | (12,661) | | | | | | | — | | | | | | — | | |
|
Net income
|
| | | $ | 1,079 | | | | | | $ | 20,464 | | | | | $ | 26,975 | | |
(1)
Corporate and unallocated reflects holding company and financing activity. For the Successor period ended December 31, 2024, it includes approximately $5.2 million of interest expense and approximately $7.4 million of transaction costs related to acquisition activities.
Note 18. Supplemental Cash Flow Information
The following table provides certain supplemental cash flow information for the periods indicated (in thousands):
| | | |
Successor
|
| | |
Predecessor
|
| ||||||||||||
| | | |
Period from Inception
(May 22, 2024) through December 31, 2024 |
| | |
Period from January 1,
2024 through July 29, 2024 |
| |
Year ended
December 31, 2023 |
| |||||||||
|
Supplemental Disclosure of Cash Flow Information:
|
| | | | | | | | | | | | | | | | | | | |
|
Interest paid
|
| | | $ | 4,906 | | | | | | $ | 925 | | | | | $ | 985 | | |
|
Supplemental Disclosure of Non-Cash Information:
|
| | | | | | | | | | | | | | | | | | | |
|
Additions to property, plant and equipment included in accounts payable and accrued liabilities
|
| | | | 97 | | | | | | | 342 | | | | | | 12 | | |
|
Issuance of senior preferred units in business combination
|
| | | | 26,000 | | | | | | | — | | | | | | — | | |
|
Issuance of preferred and common units in business combination
|
| | | | 37,800 | | | | | | | — | | | | | | — | | |
F-67
NOTES TO CONSOLIDATED AND COMBINED FINANCIAL STATEMENTS
Non-cash investing and financing activities:
In connection with the Concrete Acquisition, the Company issued $63.8 million of equity consideration — consisting of $26.0 million of Senior Preferred Units and $37.8 million of Preferred and Common Units — as part of the purchase price. These issuances are classified as non-cash financing and investing activities. See Notes 3 and 9 for additional details.
Note 19. Related Party Transactions
The Company leases its Northwest Arkansas office from an entity partially owned by one of its executive officers. The lease is classified as an operating lease and was entered into under terms that management believes are consistent with market terms for similar properties.
For the Successor period from May 22, 2024 through December 31, 2024, the Company incurred lease expense of approximately $38,100 under this agreement. For the Predecessor periods from January 1, 2024 through July 29, 2024, and the year ended December 31, 2023, the Company incurred lease expense of approximately $53,400 and $92,300, respectively.
As of December 31, 2024 and December 31, 2023, the Company had outstanding lease liabilities related to this agreement of approximately $238,400 and $345,000, respectively, included in Current portion of lease liabilities and Long-term lease liabilities on the Consolidated and Combined Balance Sheets.
Additionally, the Company recognized revenue from transactions with the same related party totaling approximately $10,700 during the Successor 2024 period, $1,400 during the Predecessor 2024 period, and $32,200 during the year ended December 31, 2023.
In connection with the Concrete Acquisition, the Company entered into a single management and consulting agreement with an affiliate. Under the agreement, recurring compensation is payable quarterly and equal to one-fourth of 3.0% of trailing twelve-month EBITDA for 2024 and one-fourth of 5.0% thereafter, subject to an annual cap of $3.2 million for strategic, financial, and operational advisory services to support the Company’s board and management team on matters such as acquisitions, financing, contract negotiations, and growth initiatives. The Company also reimburses, at cost, any third-party diligence and advisory costs that are initially funded by the affiliate on the Company’s behalf. In addition, for each completed add-on acquisition, the Company pays a contingent diligence and integration fee equal to 2.0 % of the acquired enterprise value in consideration for the affiliate’s time and effort involved in transaction execution and post-closing integration activities.
During the Successor period from May 22, 2024 through December 31, 2024, the Company paid a $5.1 million contingent diligence and integration fee on July 29, 2024, in connection with the closing of the Concrete Acquisition. In addition, approximately $1.3 million was reimbursed for third-party diligence costs. Both the contingent diligence and integration fee and the reimbursed costs were recorded in Acquisition-related costs in the Consolidated Statement of Operations.
For the same period, the Company incurred $880,800 in consultant compensation, recorded in Selling, general and administrative expenses in the Consolidated Statement of Operations. As of December 31, 2024, $481,000 of this amount remained unpaid and was accrued within Accrued liabilities on the Consolidated Balance Sheet.
Note 20. Earnings Per Share
Basic and diluted earnings per share (“EPS”) is calculated for the Company’s Common Units. We determined that the presentation of EPS for the period prior to the Concrete Acquisition would not be meaningful due to the significant change in the Company’s capital structure post-acquisition. Therefore, EPS information has not been presented for periods prior to the Concrete Acquisition.
The Incentive Units are the only potentially dilutive security in our current capital structure. The Incentive Units were evaluated under the treasury stock method for potentially dilutive effects. The
F-68
NOTES TO CONSOLIDATED AND COMBINED FINANCIAL STATEMENTS
Incentive Units were determined to be anti-dilutive for the year ended December 31, 2024 as the Company had a net loss available to common unitholders. Therefore, the Incentive Units have been excluded from the computation of diluted net income per share. Because the Incentive Units are the only potentially dilutive security, basic and diluted EPS are identical.
The following table sets forth the computation of basic and diluted EPS attributable to our Common Units for the Successor period from May 22, 2024 through December 31, 2024, which represents the period subsequent to the Concrete Acquisition.
| | | |
Successor
|
| |||
|
(in thousands, except for share and per share amounts)
|
| |
Period from Inception
(May 22, 2024) through December 31, 2024 |
| |||
| Numerator | | | | | | | |
|
Net income (loss)
|
| | | $ | 1,079 | | |
|
Less: accretion of redeemable preferred units to Redemption value
|
| | | | (33,532) | | |
|
Less: distributions to senior preferred unitholders
|
| | | | (410) | | |
|
Basic and Diluted Net income attributable to Common Units
|
| | | $ | (32,863) | | |
| Denominator | | | | | | | |
|
Basic and Diluted weighted average shares outstanding
|
| | | | 66,517,937 | | |
|
Basic and Diluted net loss per Common Unit
|
| | |
$
|
(0.49)
|
| |
Note 21. Subsequent Events
On October 17, 2025, the Company completed the acquisition of substantially all the assets and certain equity interests of a ready-mix concrete and aggregates business headquartered in Oklahoma City, Oklahoma. The transaction, which expands the Company’s geographic footprint and production capacity in the Oklahoma City market, will be accounted for as a business combination under ASC 805. The total purchase price consisted of approximately $97.0 million in cash and the issuance of 20,000,000 Preferred Units as non-cash consideration, with the fair value of the Preferred Units not yet finalized. The cash portion of the purchase price was financed through borrowings under the Company’s existing credit facility and cash on hand. At closing, approximately $62.3 million of the cash portion was distributed to the sellers, with the remainder applied to seller debt payoff, escrow deposits, and transaction costs. The purchase agreement provides for customary working capital adjustments and includes a $1.0 million adjustment escrow. The initial purchase price allocation is not yet complete, and the Company has not finalized the determination of the fair values of the assets acquired and liabilities assumed, including identifiable intangible assets and goodwill. The Company is in the process of obtaining third-party valuation analyses of certain tangible and intangible assets acquired and expects to finalize the valuation and complete the purchase price allocation within the measurement period, which will not exceed one year from the acquisition date, in accordance with ASC 805-10-50-4. Any goodwill recognized is expected to primarily reflect anticipated synergies, assembled workforce, and market expansion opportunities.
On October 17, 2025, the Company executed a First Amendment and Commitment Increase to its Credit Agreement dated July 29, 2024. The amendment increased the Revolving Facility by $10 million and the Term Facility by $75 million
On October 9, 2025, the Company entered into a definitive Business Combination Agreement with Haymaker Acquisition Corp. IV, a publicly traded special-purpose acquisition company (“Haymaker IV”). The transaction contemplates a merger between Haymaker IV and the Company that would result in the Company becoming a publicly traded entity. In connection with the Business Combination, all outstanding Senior Preferred Units and Preferred Units of the Company are expected to be converted into equity of PubCo upon closing, pursuant to the terms of the agreement. No adjustments have been reflected in the accompanying financial statements related to this transaction.
F-69
NOTES TO CONSOLIDATED AND COMBINED FINANCIAL STATEMENTS
The Company has evaluated subsequent events through November 12, 2025, the date these financial statements were issued, and has disclosed all material events that occurred subsequent to December 31, 2024.
F-70
CONCRETE PARTNERS HOLDING, LLC
Condensed Consolidated Balance Sheets (Successor)
(in thousands, except unit amounts)
(in thousands, except unit amounts)
| | | |
September 30, 2025
(unaudited) |
| |
December 31,
2024 |
| ||||||
| Assets | | | | | | | | | | | | | |
| Current assets: | | | | | | | | | | | | | |
|
Cash and cash equivalents
|
| | | $ | 4,454 | | | | | $ | 8,410 | | |
|
Accounts receivable, net
|
| | | | 24,526 | | | | | | 19,774 | | |
|
Inventory
|
| | | | 5,470 | | | | | | 5,007 | | |
|
Other current assets
|
| | | | 1,468 | | | | | | 1,241 | | |
|
Total current assets
|
| | | | 35,918 | | | | | | 34,432 | | |
| Property, plant and equipment: | | | | | | | | | | | | | |
|
Property, plant and equipment, at cost
|
| | | | 85,280 | | | | | | 70,965 | | |
|
Less: accumulated depreciation
|
| | | | (11,638) | | | | | | (4,072) | | |
|
Property, plant and equipment, net
|
| | | | 73,642 | | | | | | 66,893 | | |
|
Goodwill
|
| | | | 79,505 | | | | | | 79,505 | | |
|
Customer relationships, net
|
| | | | 56,813 | | | | | | 61,636 | | |
|
Trade name
|
| | | | 16,800 | | | | | | 16,800 | | |
|
Other noncurrent assets
|
| | | | 1,985 | | | | | | 980 | | |
|
Total assets
|
| | | $ | 264,663 | | | | | $ | 260,246 | | |
|
Liabilities, Redeemable Mezzanine Equity and Common Unitholder Equity (Deficit)
|
| | | | | | | | | | | | |
| Current liabilities: | | | | | | | | | | | | | |
|
Accounts payable
|
| | | $ | 7,643 | | | | | $ | 5,094 | | |
|
Accrued liabilities
|
| | | | 4,572 | | | | | | 3,044 | | |
|
Current portion of lease liabilities
|
| | | | 332 | | | | | | 361 | | |
|
Long-term debt, current portion
|
| | | | 6,500 | | | | | | 6,500 | | |
|
Total current liabilities
|
| | | | 19,047 | | | | | | 14,999 | | |
|
Long-term lease liability
|
| | | | 1,486 | | | | | | 361 | | |
|
Long-term debt, net
|
| | | | 117,776 | | | | | | 122,485 | | |
|
Total liabilities
|
| | | | 138,309 | | | | | | 137,845 | | |
| Commitments and contingencies (Note 15) | | | | | | | | | | | | | |
| Redeemable mezzanine equity: | | | | | | | | | | | | | |
|
Redeemable senior preferred units, 26,000,000 units issued and outstanding
(at redemption value) |
| | | | 26,590 | | | | | | 26,590 | | |
|
Redeemable preferred units, 95,700,000 units issued and outstanding (at redemption value)
|
| | | | 107,487 | | | | | | 99,832 | | |
|
Common unitholder equity (deficit), 95,700,000 units issued and
outstanding |
| | | | (7,723) | | | | | | (4,021) | | |
|
Total liabilities, redeemable mezzanine equity and common unitholder equity
(deficit) |
| | | $ | 264,663 | | | | | $ | 260,246 | | |
F-71
CONCRETE PARTNERS HOLDING, LLC (SUCCESSOR) AND COMBINED EAGLE REDI-MIX CONCRETE, LLC AND RAM TRANSPORTATION, LLC (PREDECESSOR)
Condensed Consolidated Statement of Operations (Successor) and Condensed Combined Statement of Operations (Predecessor)
(unaudited)
(in thousands, except unit amounts)
(unaudited)
(in thousands, except unit amounts)
| | | |
Successor
|
| | |
Predecessor
|
| ||||||||||||
| | | |
Nine months
ended September 30, 2025 |
| |
Period from
Inception (May 22, 2024) through September 30, 2024 |
| | |
Period from
January 1, 2024 through July 29, 2024 |
| |||||||||
|
Revenues
|
| | |
$
|
130,777
|
| | | | $ | 33,403 | | | | | | $ | 103,661 | | |
|
Cost of goods sold
|
| | | | 84,883 | | | | | | 20,646 | | | | | | | 65,065 | | |
|
Gross profit
|
| | | | 45,894 | | | | | | 12,757 | | | | | | | 38,596 | | |
| Operating expenses: | | | | | | | | | | | | | | | | | | | | |
|
Selling, general, and administrative expenses(1)
|
| | | | 30,001 | | | | | | 5,951 | | | | | | | 16,883 | | |
|
Acquisition-related costs(2)
|
| | | | 1,967 | | | | | | 7,422 | | | | | |
|
—
|
| |
|
(Gain) loss on disposal of assets, net
|
| | | | 276 | | | | | | (158) | | | | | | | 40 | | |
|
Total operating expenses
|
| | | | 32,244 | | | | | | 13,215 | | | | | | | 16,923 | | |
|
Operating income (loss)
|
| | | | 13,650 | | | | | | (458) | | | | | | | 21,673 | | |
| Other income (expense): | | | | | | | | | | | | | | | | | | | | |
|
Other expenses
|
| | | | (481) | | | | | | (327) | | | | | | | (285) | | |
|
Interest expense, net
|
| | | | (7,873) | | | | | | (2,192) | | | | | | | (924) | | |
|
Total other income (expense)
|
| | | | (8,354) | | | | | | (2,519) | | | | | | | (1,209) | | |
|
Net income (loss)
|
| | | | 5,296 | | | | | | (2,977) | | | | | | | 20,464 | | |
|
Distributions to senior preferred unitholders
|
| | | | (1,750) | | | | | | (410) | | | | | | | — | | |
|
Accretion of redeemable preferred units to redemption
value |
| | | | (7,655) | | | | | | (30,078) | | | | | |
|
—
|
| |
|
Net income (loss) attributable to common unitholders
|
| | | $ | (4,109) | | | | | $ | (33,465) | | | | | | $ | 20,464 | | |
|
Weighted average common shares outstanding
|
| | | | 95,700,000 | | | | | | 46,023,664 | | | | | | | — | | |
|
Basic and diluted loss per Common share
|
| | | $ | (0.04) | | | | | $ | (0.73) | | | | | | | — | | |
(1)
Includes approximately $2,105 of affiliated consultant compensation incurred during the 2025 Successor period, $400 during the 2024 Successor period, and $0 during the Predecessor period; see Note 19.
(2)
Includes approximately $540 of reimbursable third-party diligence costs to an affiliate incurred during the 2025 Successor period, $6,383 during the 2024 Successor period, which includes reimbursable third-party diligence costs and affiliated diligence and integration fees, and $0 during the Predecessor period; see Note 19.
F-72
CONCRETE PARTNERS HOLDING, LLC (SUCCESSOR) AND COMBINED EAGLE REDI-MIX CONCRETE, LLC AND RAM TRANSPORTATION, LLC (PREDECESSOR)
Condensed Consolidated Statement of Changes in Mezzanine Equity and Common Unitholder Equity (Successor) and Condensed Combined Statement of Changes in Common Unitholder Equity (Predecessor)
(unaudited)
(in thousands, except unit amounts)
(unaudited)
(in thousands, except unit amounts)
| | | |
Mezzanine Equity
|
| | | | | | | | | | | | | | |||||||||||||||||||||
| | | |
Senior
Preferred Units |
| |
Senior
Preferred ($) |
| |
Preferred
Units |
| |
Preferred ($)
|
| | |
Common
Unitholder Equity Units |
| |
Common
Unitholder Equity (Deficit) ($) |
| ||||||||||||||||||
|
Balance, January 1, 2025 (Successor)
|
| | | | 26,000,000 | | | | | | 26,590 | | | | | | 95,700,000 | | | | | | 99,832 | | | | | | | 95,700,000 | | | | | $ | (4,021) | | |
|
Net income
|
| | | | — | | | | | | — | | | | | | — | | | | | | — | | | | | | | — | | | | | | 5,296 | | |
|
Accretion to redemption value
|
| | | | — | | | | | | 1,750 | | | | | | — | | | | | | 7,655 | | | | | | | — | | | | | | (9,405) | | |
|
Distributions
|
| | | | | | | | | | (1,750) | | | | | | — | | | | | | — | | | | | | | — | | | | | | — | | |
|
Share-based compensation
|
| | | | — | | | | | | — | | | | | | — | | | | | | — | | | | | | | — | | | | | | 407 | | |
|
Balance, September 30, 2025
(Successor) |
| | | | 26,000,000 | | | | | $ | 26,590 | | | | | | 95,700,000 | | | | | $ | 107,487 | | | | | | | 95,700,000 | | | | | $ | (7,723) | | |
| | | |
Mezzanine Equity
|
| | | | | | | | | | | | | | |||||||||||||||||||||
| | | |
Senior
Preferred Units |
| |
Senior
Preferred ($) |
| |
Preferred
Units |
| |
Preferred
($) |
| | |
Common
Unitholder Equity Units |
| |
Common
Unitholder Equity (Deficit) ($) |
| ||||||||||||||||||
|
Balance, May 22, 2024 (Successor)
|
| | | | — | | | | | | — | | | | | | — | | | | | | — | | | | | | | — | | | | |
$
|
—
|
| |
|
Issuance of preferred and common units for cash
|
| | | | — | | | | | | — | | | | | | 57,900,000 | | | | | | 40,718 | | | | | | | 57,900,000 | | | | | | 17,182 | | |
|
Issuance of senior preferred units, preferred units, common units for concrete acquisition
|
| | | | 26,000,000 | | | | | | 26,000 | | | | | | 37,800,000 | | | | | | 26,582 | | | | | | | 37,800,000 | | | | | | 11,218 | | |
|
Net loss
|
| | | | — | | | | | | — | | | | | | — | | | | | | — | | | | | | | — | | | | | | (2,977) | | |
|
Accretion to redemption
value |
| | | | — | | | | | | 410 | | | | | | — | | | | | | 30,078 | | | | | | | — | | | | | | (30,488) | | |
|
Distributions
|
| | | | — | | | | | | (410) | | | | | | — | | | | | | — | | | | | | | — | | | | | | — | | |
|
Balance, September 30, 2024 (Successor)
|
| | | | 26,000,000 | | | | | $ | 26,000 | | | | | | 95,700,000 | | | | | $ | 97,378 | | | | | | | 95,700,000 | | | | | $ | (5,065) | | |
| | | |
Common
Unitholder Equity (Deficit) |
| |||
|
Balance, January 1, 2024 (Predecessor)
|
| | | $ | 43,243 | | |
|
Net income
|
| | | | 20,464 | | |
|
Distributions
|
| | | | (13,378) | | |
|
Balance, July 29, 2024 (Predecessor)
|
| | | $ | 50,329 | | |
F-73
CONCRETE PARTNERS HOLDING, LLC (SUCCESSOR) AND COMBINED EAGLE REDI-MIX CONCRETE, LLC AND RAM TRANSPORTATION, LLC (PREDECESSOR)
Condensed Consolidated Statement of Cash Flows (Successor) and Condensed Combined Statement of Cash Flows (Predecessor)
(unaudited)
(in thousands)
(unaudited)
(in thousands)
| | | |
Successor
|
| | |
Predecessor
|
| ||||||||||||
| | | |
Nine months
ended September 30, 2025 |
| |
Period from
Inception (May 22, 2024) through September 30, 2024 |
| | |
Period from
January 1, 2024 through July 29, 2024 |
| |||||||||
| Cash Flows from Operating Activities: | | | | | | | | | | | | | | | | | | | | |
|
Net income (loss)
|
| | | $ | 5,296 | | | | | $ | (2,977) | | | | | | $ | 20,464 | | |
|
Adjustments to reconcile net income to net cash provided by operating activities:
|
| | | | | | | | | | | | | | | | | | | |
|
Depreciation and amortization
|
| | | | 12,682 | | | | | | 2,667 | | | | | | | 4,827 | | |
|
(Gain) loss on disposal of assets, net
|
| | | | 276 | | | | | | (158) | | | | | | | 40 | | |
|
Non-cash lease expense
|
| | | | 91 | | | | | | (10) | | | | | | | 10 | | |
|
Non-cash share-based compensation
|
| | | | 407 | | | | | | — | | | | | | | — | | |
|
Non-cash debt issuance cost amortization
|
| | | | 366 | | | | | | 94 | | | | | | | 6 | | |
|
Changes in operating assets and liabilities, net of effects of acquisitions:
|
| | | | | | | | | | | | | | | | | | | |
|
Accounts receivable, net
|
| | | | (4,752) | | | | | | 1,498 | | | | | | | (8,023) | | |
|
Inventory
|
| | | | (463) | | | | | | 116 | | | | | | | (916) | | |
|
Other current assets
|
| | | | (227) | | | | | | (4) | | | | | | | (300) | | |
|
Accounts payable
|
| | | | 2,549 | | | | | | 520 | | | | | | | (1,084) | | |
|
Accrued liabilities
|
| | | | 1,528 | | | | | | 6,326 | | | | | | | 2,626 | | |
|
Net cash provided by operating activities
|
| | | | 17,753 | | | | | | 8,072 | | | | | | | 17,650 | | |
| Cash Flows from Investing Activities: | | | | | | | | | | | | | | | | | | | | |
|
Additions to property, plant and equipment
|
| | | | (15,117) | | | | | | (612) | | | | | | | (1,047) | | |
|
Proceeds from sales of property, plant and equipment
|
| | | | 233 | | | | | | 11 | | | | | | | 176 | | |
|
Insurance proceeds on property, plant and equipment
|
| | | | — | | | | | | 158 | | | | | | | — | | |
|
Net cash paid for acquisitions
|
| | | | — | | | | | | (189,216) | | | | | | | (13,872) | | |
|
Net cash used in investing activities
|
| | | | (14,884) | | | | | | (189,659) | | | | | | | (14,743) | | |
| Cash Flows from Financing Activities: | | | | | | | | | | | | | | | | | | | | |
|
Borrowings of debt
|
| | | | 4,000 | | | | | | 136,200 | | | | | | | 11,097 | | |
|
Repayment of debt
|
| | | | (9,075) | | | | | | — | | | | | | | (2,457) | | |
|
Payment of debt issuance costs
|
| | | | — | | | | | | (2,464) | | | | | | | (59) | | |
|
Proceeds from issuance of preferred and common units
|
| | | | — | | | | | | 57,900 | | | | | | | — | | |
|
Distributions
|
| | | | (1,750) | | | | | | (410) | | | | | | | (14,274) | | |
|
Net cash provided by (used in) financing activities
|
| | | | (6,825) | | | | | | 191,226 | | | | | | | (5,693) | | |
|
Net change in cash and cash equivalents
|
| | | | (3,956) | | | | | | 9,639 | | | | | | | (2,786) | | |
|
Beginning cash and cash equivalents
|
| | | | 8,410 | | | | | | 4,300 | | | | | | | 7,091 | | |
|
Ending cash and cash equivalents
|
| | | $ | 4,454 | | | | | $ | 13,939 | | | | | | $ | 4,305 | | |
F-74
NOTES TO UNAUDITED CONDENSED CONSOLIDATED AND CONDENSED
COMBINED FINANCIAL STATEMENTS
COMBINED FINANCIAL STATEMENTS
Note 1. General
Organization
Concrete Partners Holding, LLC (the “Company,” the “Successor,” or “Concrete Holdings”) was formed in May 2024 as a Delaware limited liability company to serve as a holding company. The Company subsequently formed Concrete Partners, LLC (“Concrete Partners”) and its wholly owned subsidiary, Eagle Concrete Holdings, LLC (“Eagle Holdings”). Through Eagle Holdings, the Company wholly owns Eagle Redi-Mix Concrete, LLC (“Eagle”) and Ram Transportation, LLC (“Ram”) (collectively, the “Predecessor”), which are Oklahoma limited liability companies primarily engaged in the production and delivery of ready-mix concrete and related materials.
Eagle and Ram were under common control for all periods presented. Accordingly, the accompanying Predecessor condensed combined financial statements reflect the combined results of Eagle and Ram as if they had been a single reporting entity for all historical periods.
On July 29, 2024 (the “Closing Date”), the Company acquired 100% of the membership interests in Eagle and Ram from their previous equity holders (the “Concrete Acquisition”). Following the acquisition, the Company operates an integrated ready-mix concrete platform serving infrastructure, commercial, and residential construction projects throughout Oklahoma and Arkansas.
As a result of the Concrete Acquisition, the accompanying condensed financial statements reflect the activity of both the Successor and the Predecessor. The financial statements present three distinct reporting periods: (i) a Successor period for the nine months ended September 30, 2025, (ii) a Successor period from May 22, 2024 (date of inception) through September 30, 2024, and (iii) a Predecessor period from January 1, 2024 through July 29, 2024. The Company was determined to be the accounting acquirer and has applied the acquisition method of accounting in accordance with ASC 805, Business Combinations. Accordingly, a black-line division has been placed between the Successor and Predecessor periods to signify the condensed consolidated financial statements for the Successor period are not comparable to the condensed combined financial statements of the Predecessor period.
Although Concrete Holdings was formed on May 22, 2024, it had no operational activities or revenues prior to the acquisition of Eagle and Ram on July 29, 2024. From formation through the Closing Date, the Company incurred certain acquisition-related costs in connection with the Concrete Acquisition, which have been recorded in the condensed consolidated financial statements. Other than these acquisition-related expenses, there were no substantive operating activities prior to the acquisition date.
Note 2. Basis of Presentation and Significant Accounting Policies
Basis of Presentation
The accompanying unaudited condensed financial statements have been prepared in accordance with accounting principles generally accepted in the United States of America (“GAAP”) for interim financial reporting.
All adjustments of normal, recurring nature considered necessary for a fair presentation of the interim financial statements have been included. The operating results for the nine months ended September 30, 2025 are not necessarily indicative of results for the full year ending December 31, 2025. These unaudited interim condensed consolidated financial statements do not include all information and note disclosures required by GAAP for annual financial statements. Therefore, this information should be read in conjunction with our consolidated financial statements and related notes for the fiscal year ended December 31, 2024.
Principles of Consolidation
The condensed consolidated financial statements include the accounts of the Company and its wholly owned subsidiaries. All intercompany balances and transactions have been eliminated in consolidation.
F-75
NOTES TO UNAUDITED CONDENSED CONSOLIDATED AND CONDENSED
COMBINED FINANCIAL STATEMENTS
COMBINED FINANCIAL STATEMENTS
The condensed combined financial statements for the Predecessor period represent the combination of the accounts of Eagle Redi-Mix Concrete, LLC and Ram Transportation, LLC, which were under common ownership and management during the periods presented but were not consolidated with the Company. All intercompany balances and transactions between Eagle and Ram have been eliminated in combination.
Use of Estimates
The preparation of the financial statements in conformity with GAAP requires management to make estimates and assumptions that affect the reported amounts of assets and liabilities and disclosure of contingent assets and liabilities at the date of the financial statements and the reported amounts of revenues and expenses during the reporting period. Significant estimates made by the Company include the fair value of consideration transferred, assets acquired, and liabilities assumed in business combinations, as well as the estimated useful lives of property, plant and equipment and intangible assets. Actual results may differ from those estimates.
Cash and Cash Equivalents
Cash and cash equivalents include cash on hand, demand deposits, and highly liquid investments with original maturities of three months or less. The Company may hold balances in excess of federally insured limits but monitors the creditworthiness of its financial institutions.
Accounts Receivable
Accounts receivable represent customer obligations due under normal trade terms and are recorded at the invoiced amount, net of an allowance for expected credit losses. Accounts receivable acquired in a business combination are recorded at fair value at the acquisition date.
The Company sells ready-mix concrete and concrete products to various customers. The Company performs ongoing credit evaluations of its customers’ financial condition and generally requires no collateral. The allowance for expected credit losses is estimated based on the length of time receivables are past due, prior loss history, current and expected economic conditions, trends in the construction industry, and the customer’s ability to pay. The Company also considers individual credit risk profiles and writes off specific receivables once they are deemed uncollectible. Payments subsequently received on accounts previously written off are credited back to the allowance. Additions to the allowance are recorded as bad debt expense.
As of September 30, 2025 and December 31, 2024, the allowance for expected credit losses was approximately $61,400.
The Company believes it is not exposed to significant overall credit risk. One customer accounted for more than 10% of accounts receivable as of December 31, 2024, and two customers accounted for more than 10% of accounts receivable as of September 30, 2025. The Company monitors credit risk through ongoing credit evaluations and reviews of customer payment history, financial strength, and industry position.
Inventory
Inventories consist primarily of raw materials such as cement, sand, gravel, and other components used in the production of ready-mix concrete, as well as supplies for maintaining the Company’s plant facilities and equipment. Inventory is valued at the lower of cost or net realizable value, with cost determined using either the first-in, first-out or average cost method. Inventory is evaluated for obsolescence or damage, and any items identified as unusable are written off as an expense in the period identified.
Property, Plant and Equipment, net
Property, plant and equipment are initially recorded at cost or, if acquired in connection with a business combination, at fair value, and depreciated on a straight-line basis over their estimated useful lives. Expenditures for additions and improvements that significantly add to the productive capacity or extend
F-76
NOTES TO UNAUDITED CONDENSED CONSOLIDATED AND CONDENSED
COMBINED FINANCIAL STATEMENTS
COMBINED FINANCIAL STATEMENTS
the useful life of an asset are capitalized. Repair and maintenance costs that do not substantially expand productive capacity or extend the life of property, plant and equipment are expensed as incurred. Leasehold improvements for operating leases are amortized over the lesser of the term of the related lease or the estimated lives of the improvements.
Upon disposal of an asset, the cost and related accumulated depreciation are removed from the Company’s accounts and any gain or loss is included in (Gain) loss on disposal of assets, net on the Condensed Consolidated and Combined Statements of Operations.
The estimated useful lives of the Company’s property, plant and equipment is as follows:
|
Asset Category
|
| |
Estimated Useful Life
|
|
|
Land
|
| |
Not Depreciated
|
|
|
Buildings
|
| |
30 years
|
|
|
Plant & Equipment
|
| |
7 – 10 years
|
|
|
Vehicles
|
| |
5 years
|
|
|
Office Equipment & Software
|
| |
5 – 7 years
|
|
Intangible Assets — Customer Relationships
The Company’s intangible assets consist of customer relationships and trade names acquired in business combinations. The Company amortizes customer relationships over their estimated useful lives, using the straight-line method (see Note 4 for details).
Impairment of Long-Lived Assets
The Company’s long-lived assets (property, plant and equipment and amortizable intangible assets) are tested for impairment whenever events or changes in business circumstances indicate that the carrying amount of the asset may not be fully recoverable. A long-lived asset group is considered impaired when the anticipated undiscounted future cash flows from the use and eventual disposition of the asset group is less than its carrying value. If the carrying value is not recoverable, an impairment loss is measured as the excess of the asset’s carrying value over its estimated fair value. No impairments of long-lived assets were recorded during the nine months ended September 30, 2025 (Successor), the Successor period from inception (May 22, 2024) through September 30, 2024, or the Predecessor period from January 1, 2024 through July 29, 2024.
Goodwill and Indefinite-Lived Intangible Assets
Goodwill represents the excess of consideration over the fair value of net assets acquired and is not amortized. Goodwill is tested annually for impairment or more frequently if events or changes in circumstances indicate that an interim impairment test is required. Trade names with indefinite lives are also subject to annual impairment testing, or more frequent testing if facts and circumstances indicate that an interim test is necessary.
Revenue from Contracts with Customers
The Company earns revenue primarily from the sale of concrete, with most revenue generated from orders under master purchase agreements or through direct sales to third-party contractors and suppliers. Each contract typically includes a single performance obligation: the delivery of ready-mix concrete to the customer’s job site. Control transfers and revenue is recognized at a point in time upon delivery, which is when the customer becomes obligated to pay. The Company invoices customers at the time of delivery, and payment terms are generally 30 days.
The Company may earn additional revenue from fuel surcharges, waiting time charges, extra stops, and other services. These items are considered variable consideration and are recognized at the point in time the
F-77
NOTES TO UNAUDITED CONDENSED CONSOLIDATED AND CONDENSED
COMBINED FINANCIAL STATEMENTS
COMBINED FINANCIAL STATEMENTS
underlying performance obligation is satisfied — typically at the time of delivery — as the variability is resolved at that time. These charges do not represent distinct performance obligations from the delivery of ready-mix concrete.
The Company does not offer rights of return or refund to its customers. The Company had no contract assets, contract liabilities, or remaining performance obligations as of the balance sheet dates presented. The opening and closing balances of accounts receivable from contracts with customers were $19.8 million and $24.5 million, respectively, for the Successor period for the nine months ended September 30, 2025, $0 and $23.5 million, respectively, for the Successor period from May 22, 2024 through September 30, 2024, and $17.0 million and $25.0 million, respectively, for the Predecessor period from January 1, 2024 through July 29, 2024.
Fair Value Measurements
Fair value is defined as the price that would be received to sell an asset or paid to transfer a liability (an exit price) in an orderly transaction between market participants at the measurement date. Fair value is based upon assumptions that market participants would use when pricing an asset or liability. The Company uses the following fair value hierarchy, which prioritizes valuation technique inputs used to measure fair value into three broad levels:
•
Level 1: Quoted prices in active markets for identical assets and liabilities that the Company has the ability to access at the measurement date.
•
Level 2: Inputs (other than quoted prices included within Level 1) that are either directly or indirectly observable for the asset or liability, including (i) quoted prices for similar assets or liabilities in active markets, (ii) quoted prices for identical or similar assets or liabilities in inactive markets, (iii) inputs other than quoted prices that are observable for the asset or liability, and (iv) inputs that are derived from observable market data by correlation or other means.
•
Level 3: Unobservable inputs for the asset or liability including situations where there is little, if any, market activity for the asset or liability.
The fair value hierarchy gives the highest priority to quoted prices in active markets (Level 1) and the lowest priority to unobservable inputs (Level 3). In some cases, the inputs used to measure fair value might fall into different levels of the fair value hierarchy. The lowest level input that is significant to a fair value measurement determines the applicable level in the fair value hierarchy. Assessing the significance of a particular input to a fair value measurement requires judgment, considering factors specific to the asset or liability.
The carrying value of the Company’s long-term debt approximates fair value. The carrying value of the Company’s current assets and current liabilities, including accounts receivable, inventory, accounts payable, and accrued liabilities, approximates fair value due to their short-term maturities.
Redeemable Senior Preferred and Preferred Units (Mezzanine Equity)
The Company classifies certain equity instruments as mezzanine equity on the balance sheet when such instruments contain redemption features that are not solely within the control of the Company or its subsidiaries. As of September 30, 2025 and December 31, 2024, the Company presented its senior preferred units and preferred units as mezzanine equity in the Condensed Consolidated Balance Sheets.
Redeemable equity securities are initially recognized at their fair value on the issuance date. Because both the senior preferred units and the preferred units are currently redeemable, they are remeasured to their maximum redemption value at each reporting date.
The Company evaluates mezzanine equity instruments at each reporting period to determine if reclassification to permanent equity or liability treatment is required.
F-78
NOTES TO UNAUDITED CONDENSED CONSOLIDATED AND CONDENSED
COMBINED FINANCIAL STATEMENTS
COMBINED FINANCIAL STATEMENTS
Right of Use Assets and Lease Liabilities
At the inception of a contractual arrangement, the Company determines whether a contract contains a lease by assessing whether the contract conveys to the Company the right to control the use of an identified asset in exchange for consideration over a period of time. Leases are accounted for by recognizing right-of-use assets and lease liabilities at the lease commencement date.
The Company measures and records an operating lease liability equal to the present value of the future lease payments. The present value is calculated using the Company’s incremental borrowing rate, unless the rate implicit in the lease is readily determinable.
The amount of the operating lease right-of-use asset consists of: (i) the amount of the initial measurement of the operating lease liability, (ii) any lease payments made at or before the commencement date, minus any lease incentives received, and (iii) any initial direct costs incurred. The present value calculation may account for an option to extend or terminate the lease when it is reasonably certain that the Company will exercise the option. A portion of the Company’s lease contracts contain the option to extend or renew. The Company assesses these options for individual leases in determining the initial measurement of the operating lease liability.
The Company has elected not to apply the recognition requirements of ASC 842 to short-term leases (an initial term of 12 months or less at the commencement date). The Company recognizes lease expense in the statements of operations on a straight-line basis over the lease term.
Debt Issuance Costs
Costs associated with revolving loans are capitalized and amortized over the life of the arrangement on a straight-line basis. Unamortized debt issuance costs for revolving loans are reflected as a component of Other noncurrent assets in the Consolidated Balance Sheets. Costs associated with term loans are capitalized and amortized over the life of the term loan using the effective interest method. Unamortized debt issuance costs for term loans are reflected as a reduction of Long-term debt, net in the Consolidated Balance Sheets. The amortization of all debt issuance costs are reflected as a component of Interest expense, net in the Consolidated and Combined Statements of Operations.
Business Combinations
The Company accounts for business combinations using the acquisition method of accounting in accordance with ASC 805, Business Combinations (“ASC 805”), which requires the Company to recognize the identifiable tangible and intangible assets acquired and liabilities assumed at their estimated fair values as of the acquisition date, other than leases and contract assets and liabilities acquired in connection with business combinations. The excess of the purchase consideration over the fair values of these identifiable assets and liabilities is recorded as goodwill.
Determining the fair values of assets acquired and liabilities assumed requires judgment and often involves the use of significant estimates and assumptions. The Company engages third-party appraisal firms when appropriate to assist in the fair value determination of assets acquired and liabilities assumed. Acquisition-related expenses and transaction costs associated with business combinations are expensed as incurred.
Income Taxes
The Company is organized as a limited liability company and taxed as a partnership for federal income tax purposes. As a result, income or loss are taxable or deductible to the members rather than at the Company level. Accordingly, no provision has been made for federal income taxes in the accompanying condensed financial statements. In certain instances, the Company may be subject to state taxes on income arising in or derived from the state tax jurisdictions in which it operates.
F-79
NOTES TO UNAUDITED CONDENSED CONSOLIDATED AND CONDENSED
COMBINED FINANCIAL STATEMENTS
COMBINED FINANCIAL STATEMENTS
Uncertain income tax positions are evaluated in a two-step process. The Company first determines whether it is more likely than not that a tax position will be sustained upon examination. If a tax position meets the more likely than not threshold, the uncertain tax position is then measured to determine the amount of expense to record in the consolidated financial statements. The tax expense recorded would be equal to the largest amount of expense related to the outcome that is 50% or greater likely to occur. The Company classifies any potential accrued interest recognized on an underpayment of income taxes as interest expense and classifies any statutory penalties recognized on a tax position taken as operating expense. As of September 30, 2025 and December 31, 2024, the Company had no material uncertain tax positions that would require recognition or disclosure.
The Company did not incur any penalties or interest related to its state tax returns during the nine months ended September 30, 2025, the Successor period from May 22, 2024 through September 30, 2024, or the Predecessor period from January 1, 2024 through July 29, 2024.
Commitments and Contingencies
Liabilities for loss contingencies arising from claims, assessments, litigation or other sources are recorded when it is probable that a liability has been incurred and the amount can be reasonably estimated. Liabilities for environmental remediation or restoration claims resulting from allegations of improper operation of assets are recorded when it is probable that obligations have been incurred and the amounts can be reasonably estimated.
Share-Based Compensation
The Company accounts for share-based compensation under the fair value method of accounting. Compensation cost is measured at the grant date for equity-classified awards and is recognized over the service period, which is generally the vesting period. The Company recognizes compensation cost on a straight-line basis over the requisite service period for each award. To calculate fair value, the Company uses an option pricing model based on the value of its common units on a fully diluted basis. As of September 30, 2025 and September 30, 2024, all awards outstanding were equity-classified. Share-based compensation cost for all types of awards is included in Selling, general, and administrative expenses in the Condensed Consolidated Statement of Operations.
Note 3. Acquisitions
Fayetteville Acquisition
On May 19, 2025, Concrete Partners Holding, LLC, through its wholly owned subsidiary Eagle Redi-Mix Concrete, LLC, acquired certain operating assets of a ready-mix facility in the Fayetteville/Greenland, Arkansas area for $5.5 million, funded with cash on hand. The purchase included land, building/plant, and ready-mix equipment. No liabilities were assumed, and no legal entity was acquired. The acquired assets are being depreciated under the Company’s existing useful-life policies beginning on the acquisition date.
Concrete Acquisition
On the Closing Date, Concrete Holdings entered into a Membership Interest Purchase Agreement (the “MIPA”) to acquire 6,000 units of membership interests in Eagle and 10,000 units of membership interests in Ram from the original equity members in those entities (the “Sellers”). Concurrently, the Sellers and Concrete Holdings entered into a Rollover Subscription Agreement (the “Rollover Agreement”) for which certain Sellers received equity membership interest in Concrete Holdings in exchange for 4,000 units of membership interest in Eagle (“Rollover Transaction”). Following these transactions, Concrete Holdings owns 100.0% of the outstanding membership interests in Eagle and Ram through wholly owned subsidiaries.
The primary operations of Eagle and Ram consist of providing high quality concrete materials across the Oklahoma and Northwest Arkansas regions.
F-80
NOTES TO UNAUDITED CONDENSED CONSOLIDATED AND CONDENSED
COMBINED FINANCIAL STATEMENTS
COMBINED FINANCIAL STATEMENTS
Total consideration paid to the Sellers was $253.0 million, after closing and post-closing adjustments, for the Concrete Acquisition. The consideration paid to the Sellers consisted of (1) $189.2 million of cash, (2) $26.0 million of Senior Preferred Units (“Senior Preferred Units”), (3) $26.6 million of Preferred (“Preferred Units”), and (4) $11.2 million of Common Units (“Common Units”), each based on their estimated fair value. In addition, the Company assumed current liabilities of $10.3 million and lease liabilities of $0.9 million, all based upon estimated fair value at July 29, 2024.
In connection with the Concrete Acquisition, the Company expensed approximately $7.4 million of transaction costs in the Successor period from May 22, 2024 through September 30, 2024. These costs were recorded within Acquisition-related costs in the Condensed Consolidated Statement of Operations.
In connection with the Concrete Acquisition, the Company engaged a third-party valuation specialist to assist in determining the fair value of acquired intangible and tangible assets as of the acquisition date. The fair value of acquired Customer Relationships was estimated using the income approach, specifically the multi-period excess earnings method, which involves projecting net cash flows attributable to the asset and applying contributory asset charges. The fair value of the Trade Name was determined using the income approach, specifically the relief-from-royalty method. This method estimates the value of a trade name based on the principle of avoided costs — that is, estimating the benefit of not having to pay a licensing fee to use the name. The valuation reflects the projected royalty savings attributable to the continued use of the acquired trade name. The fair value of Property, Plant and Equipment was determined using a combination of the cost approach and market approach, depending on the nature of the underlying assets. The cost approach was applied to assets based on current replacement cost less depreciation, while the market approach was used for equipment types with observable market activity.
Additionally, the Company recognized approximately $4.8 million of amortization expense related to acquired customer relationships during the nine months ended September 30, 2025, as discussed in Note 4 — Intangible Assets. This expense is included within Selling, general, and administrative expenses in the Condensed Consolidated Statement of Operations.
F-81
NOTES TO UNAUDITED CONDENSED CONSOLIDATED AND CONDENSED
COMBINED FINANCIAL STATEMENTS
COMBINED FINANCIAL STATEMENTS
The consideration transferred and the fair value of the assets acquired and liabilities assumed by the Company were as follows (in thousands):
| | Consideration: | | | | | | | |
| |
Cash
|
| | | $ | 189,215 | | |
| |
Common units
|
| | | | 11,218 | | |
| |
Preferred units
|
| | | | 26,582 | | |
| |
Senior preferred units
|
| | | | 26,000 | | |
| |
Total consideration
|
| | | $ | 253,015 | | |
| | Fair value of assets acquired: | | | | | | | |
| |
Cash and cash equivalents
|
| | | $ | 4,305 | | |
| |
Accounts receivable – trade
|
| | | | 24,955 | | |
| |
Accounts receivable – other
|
| | | | 20 | | |
| |
Prepaid expenses
|
| | | | 1,152 | | |
| |
Inventory
|
| | | | 5,257 | | |
| |
Property, plant and equipment
|
| | | | 66,981 | | |
| |
Customer relationships
|
| | | | 64,300 | | |
| |
Trade name
|
| | | | 16,800 | | |
| |
Goodwill
|
| | | | 79,505 | | |
| |
Right-of-use assets
|
| | | | 873 | | |
| |
Amounts attributable to assets acquired
|
| | | $ | 264,148 | | |
| | Fair value of liabilities assumed: | | | | | | | |
| |
Accounts payable
|
| | | $ | 6,416 | | |
| |
Accrued liabilities
|
| | | | 3,844 | | |
| |
Lease liabilities
|
| | | | 873 | | |
| |
Amounts attributable to liabilities assumed
|
| | | $ | 11,133 | | |
| |
Total identifiable net assets
|
| | | $ | 253,015 | | |
SMG Acquisition
On January 5, 2024 Eagle entered into an Asset Purchase Agreement (the “APA”) and Real Estate Purchase Agreement (“RE Agreement”) with Standard Materials Group, Inc. (“Standard Materials” or “SMG”) and CRH Americas Materials, Inc. (“CRH”). Collectively, the APA and the RE Agreement are referred to as “SMG Acquisition”.
Standard Materials owned and operated a ready-mix concrete business throughout several counties in the state of Oklahoma and Eagle acquired substantially all of its assets.
Total consideration for the SMG Acquisition was $13.9 million, after closing and post-closing adjustments. The consideration paid consisted entirely of cash. In addition, Eagle assumed lease liabilities of approximately $0.2 million, based upon estimated fair value on January 5, 2024.
The SMG Acquisition was accounted for as a business combination. The assets acquired and liabilities assumed are recorded at their respective fair values as of the closing date. Transaction costs of approximately $17,300 were expensed as incurred.
F-82
NOTES TO UNAUDITED CONDENSED CONSOLIDATED AND CONDENSED
COMBINED FINANCIAL STATEMENTS
COMBINED FINANCIAL STATEMENTS
The consideration transferred and the fair value of the assets acquired and liabilities assumed were as follows (in thousands):
| | Consideration: | | | | | | | |
| |
Cash
|
| | | $ | 13,872 | | |
| |
Total consideration
|
| | | $ | 13,872 | | |
| | Fair value of assets acquired: | | | | | | | |
| |
Inventory
|
| | | | 475 | | |
| |
Property, plant and equipment
|
| | | | 13,070 | | |
| |
Goodwill
|
| | | | 327 | | |
| |
Right-of-use assets
|
| | | | 173 | | |
| |
Amounts attributable to assets acquired
|
| | | $ | 14,045 | | |
| | Fair value of liabilities assumed: | | | | | | | |
| |
Lease liabilities
|
| | | $ | 173 | | |
| |
Amounts attributable to liabilities assumed
|
| | | $ | 173 | | |
| |
Total identifiable net assets
|
| | | $ | 13,872 | | |
Note 4. Intangible Assets
The Company’s intangible assets primarily consist of customer relationships and trade names acquired in the Concrete Acquisition on July 29, 2024. Customer relationships are amortized on a straight-line basis over their estimated useful lives. Trade names are considered indefinite-lived intangible assets, are not subject to amortization, and are tested for impairment annually, or more frequently if events or circumstances indicate a potential impairment.
As of September 30, 2025, the gross carrying amount of customer relationships was $64.3 million, with accumulated amortization of $7.5 million, resulting in a net carrying amount of $56.8 million. The gross carrying amount of trade names was $16.8 million, unchanged from December 31, 2024.
Amortization expense related to intangible assets acquired in the Concrete Acquisition totaled $4.8 million for the Successor period nine months ended September 30, 2025, and $1.1 million for the Successor period from inception May 22, 2024 through September 30, 2024. No amortization expense was recorded for the Predecessor period.
The following table summarizes expected amortization of customer relationships as of September 30, 2025 (in thousands):
| | As of September 30, | | | | | | | |
| |
2025
|
| | | $ | 1,607 | | |
| |
2026
|
| | | | 6,430 | | |
| |
2027
|
| | | | 6,430 | | |
| |
2028
|
| | | | 6,430 | | |
| |
2029
|
| | | | 6,430 | | |
| |
Thereafter
|
| | | | 29,486 | | |
| |
Total
|
| | | $ | 56,813 | | |
Note 5. Goodwill
As of September 30, 2025, goodwill totaled $79.5 million, unchanged from December 31, 2024. Goodwill reflects the value of expected synergies from combining operations, the assembled workforce, and
F-83
NOTES TO UNAUDITED CONDENSED CONSOLIDATED AND CONDENSED
COMBINED FINANCIAL STATEMENTS
COMBINED FINANCIAL STATEMENTS
opportunities for expansion in the Oklahoma and Northwest Arkansas markets. Goodwill is not amortized but is tested for impairment annually, or more frequently if events or circumstances indicate that an interim impairment test is necessary.
Note 6. Inventories
Inventories consisted of the following at the dates indicated (in thousands):
| | | |
September 30, 2025
|
| |
December 31, 2024
|
| ||||||
|
Raw materials
|
| | | $ | 3,103 | | | | | $ | 2,863 | | |
|
Parts and supplies
|
| | | | 2,052 | | | | | | 1,934 | | |
|
Fuel
|
| | | | 315 | | | | | | 210 | | |
|
Inventory
|
| | | $ | 5,470 | | | | | $ | 5,007 | | |
Note 7. Property, Plant and Equipment
Property, plant and equipment consisted of the following at the dates indicated (in thousands):
| | | |
September 30, 2025
|
| |
December 31, 2024
|
| ||||||
|
Buildings
|
| | | $ | 8,660 | | | | | $ | 6,411 | | |
|
Land
|
| | | | 5,277 | | | | | | 3,204 | | |
|
Plant and equipment
|
| | | | 63,283 | | | | | | 55,913 | | |
|
Vehicles
|
| | | | 2,911 | | | | | | 2,651 | | |
|
Other property and equipment
|
| | | | 5,149 | | | | | | 2,786 | | |
|
Gross property, plant and equipment
|
| | | | 85,280 | | | | | | 70,965 | | |
|
Accumulated depreciation
|
| | | | (11,638) | | | | | | (4,072) | | |
|
Net property, plant and equipment
|
| | | $ | 73,642 | | | | | $ | 66,893 | | |
Depreciation expense is included within Cost of goods sold and Selling, general, and administrative expenses in the Condensed Consolidated and Combined Statements of Operations. The following table presents the functional allocation for each period presented (in thousands):
| | | |
Successor
|
| | |
Predecessor
|
| ||||||||||||
| | | |
Nine months ended
September 30, 2025 |
| |
Period from Inception
(May 22, 2024) through September 30, 2024 |
| | |
Period from January 1,
2024 through July 29, 2024 |
| |||||||||
|
Cost of goods sold
|
| | | $ | 7,124 | | | | | $ | 1,511 | | | | | | $ | 4,304 | | |
|
Selling, general, and administrative expenses
|
| | | | 736 | | | | | | 99 | | | | | | | 523 | | |
|
Total depreciation
|
| | | $ | 7,860 | | | | | $ | 1,610 | | | | | | $ | 4,827 | | |
F-84
NOTES TO UNAUDITED CONDENSED CONSOLIDATED AND CONDENSED
COMBINED FINANCIAL STATEMENTS
COMBINED FINANCIAL STATEMENTS
Note 8. Long-Term Debt
The following table presents the outstanding debt and related expenses of the Company (in thousands):
| | | |
September 30, 2025
|
| |
December 31, 2024
|
| ||||||
|
Term loan
|
| | | $ | 121,875 | | | | | $ | 126,750 | | |
|
Revolving loan
|
| | | | 4,000 | | | | | | 4,200 | | |
|
Total debt, including current portion, net
|
| | | | 125,875 | | | | | | 130,950 | | |
|
Less: long-term debt, current portion
|
| | | | (6,500) | | | | | | (6,500) | | |
|
Long-term debt
|
| | | | 119,375 | | | | | | 124,450 | | |
|
Less: debt issuance costs – term loan
|
| | | | (1,599) | | | | | | (1,965) | | |
|
Long-term debt, net
|
| | | $ | 117,776 | | | | | $ | 122,485 | | |
The Company maintains a $15.0 million Revolving Loan facility, of which $4.0 million was outstanding as of September 30, 2025. In addition, a $0.5 million letter of credit was outstanding, resulting in $10.5 million of remaining availability under the Revolving Loan facility as of September 30, 2025. Both the Term Loan and Revolving Loan mature on July 29, 2029. Borrowings under these facilities bear interest at the Secured Overnight Financing Rate plus an applicable margin ranging from 2.75% to 3.50%. The applicable interest rate on the Term Loan was 7.7% as of September 30, 2025.
The Credit Agreement includes customary covenants, including a Consolidated Senior Leverage Ratio and Fixed Charge Coverage Ratio, each tested quarterly. The Company was in compliance with all applicable financial and non-financial covenants as of September 30, 2025.
Debt Issuance Costs
Amortization of debt issuance costs was approximately $367,000 for the nine months ended September 30, 2025, and is included in Interest expense, net within the Condensed Consolidated Statement of Operations. As of September 30, 2025, unamortized issuance costs totaled $1.6 million.
Debt Maturities
Debt maturities as of September 30, 2025 are as follows (in thousands):
| |
2025
|
| | | $ | 1,625 | | |
| |
2026
|
| | | | 7,313 | | |
| |
2027
|
| | | | 9,750 | | |
| |
2028
|
| | | | 13,000 | | |
| |
2029
|
| | | | 94,187 | | |
| |
Total
|
| | | $ | 125,875 | | |
Note 9. Redeemable Senior Preferred and Preferred Units (Mezzanine Equity)
Redeemable Senior Preferred Units
On July 29, 2024, the Company issued 26.0 million Senior Preferred Units at an estimated fair value of $26.0 million in connection with the Concrete Acquisition. These units accrue cumulative distributions at an annual rate of 9.0% of unreturned senior preferred contributions, compounding quarterly. The Senior Preferred Units rank senior to the Preferred and Common Units and are redeemable upon certain events, including liquidation or an initial public offering.
The Senior Preferred Units are classified as mezzanine equity in accordance with ASC 480-10-S99-3A, as redemption is effectively controlled by the holders through their control of the Company’s Board. As of
F-85
NOTES TO UNAUDITED CONDENSED CONSOLIDATED AND CONDENSED
COMBINED FINANCIAL STATEMENTS
COMBINED FINANCIAL STATEMENTS
September 30, 2025, the Senior Preferred Units were carried at a redemption value of $26.6 million, consistent with the redemption value as of December 31, 2024, after reflecting cumulative accretion of approximately $1.8 million and paid distributions of approximately $1.8 million.
Redeemable Preferred Units
On July 29, 2024, the Company issued 95.7 million Preferred Units with an aggregate estimated fair value of $67.3 million, consisting of 57.9 million units issued for cash and 37.8 million issued as part of the Concrete Acquisition. The Preferred Units accrue cumulative distributions at 10.0% of unreturned preferred contributions, compounding quarterly, and are subordinate to the Senior Preferred Units but senior to the Common Units in liquidation priority.
The Preferred Units are also classified as mezzanine equity. As of September 30, 2025, the Preferred Units were carried at a redemption value of $107.5 million, reflecting cumulative accretion of $7.7 million during the nine months ended September 30, 2025, compared to a redemption value of $99.8 million as of December 31, 2024.
There were no changes to the number or terms of the Senior Preferred or Preferred Units during the nine months ended September 30, 2025.
Note 10. Common Units
As of September 30, 2025, the Company had 95.7 million Common Units outstanding. The Common Units were issued on July 29, 2024, for cash and in conjunction with the Concrete Acquisition, with an aggregate estimated fair value of $28.4 million at issuance.
The Common Units rank junior to both the Senior Preferred Units and the Preferred Units with respect to distributions and liquidation preference. No distributions (including liquidating distributions) may be made to Common Unit holders until the Senior Preferred and Preferred Units have been fully redeemed. Thereafter, distributions may be made pro rata to Common Unit holders based on their percentage ownership, subject to the approval of the Board of Directors.
There were no changes to the number of Common Units outstanding, or to their rights and privileges, during the nine months ended September 30, 2025.
Note 11. Share-Based Compensation
On December 9, 2024, the Company established an equity participation program (the “Plan”) to attract, retain, and incentivize employees. The incentive units vest over a five-year period, with 33% vesting on the third anniversary of the grant date, 33% vesting on the fourth anniversary, and 34% vesting on the fifth anniversary.
During the nine months ended September 30, 2025, the Company granted 1,125,882 incentive units to employees under the Plan. The total number of nonvested Incentive Units outstanding increased to 17,451,176 as of September 30, 2025. The fair value of these grants was determined based on the Company’s most recent independent valuation as of December 31, 2024, as there were no material changes to the Company’s operations, capital structure, or exit strategy during the quarter.
Share-based compensation expense recognized during the period was approximately $407,000 and is included in Selling, general, and administrative expenses within the Condensed Consolidated Statement of Operations. As of September 30, 2025, the Company had approximately $2.4 million of unrecognized compensation cost related to the outstanding Incentive Units, which will be recognized over the remaining requisite service periods through 2029 on a straight-line basis.
Note 12. Revenue
The Company generates revenue primarily through the production and delivery of ready-mix concrete. Revenue is recognized at a point in time when control of the product is transferred to the customer, which
F-86
NOTES TO UNAUDITED CONDENSED CONSOLIDATED AND CONDENSED
COMBINED FINANCIAL STATEMENTS
COMBINED FINANCIAL STATEMENTS
generally occurs upon delivery to the job site. Revenue from admixture and other ancillary services, which primarily represent additives to enhance the performance of concrete mixes (e.g., cooling services in hot weather), is also recognized at a point in time when the services are provided.
Management monitors revenue by type of construction activity, which reflects differences in demand cycles and pricing dynamics. All revenue is recognized at a point in time upon delivery. The following table presents revenue by type of construction activity for the periods indicated (in thousands):
| | | |
Successor
|
| | |
Predecessor
|
| ||||||||||||
| | | |
Nine months ended
September 30, 2025 |
| |
Period from Inception
(May 22, 2024) through September 30, 2024 |
| | |
Period from January 1,
2024 through July 29, 2024 |
| |||||||||
|
Infrastructure
|
| | | $ | 19,515 | | | | | $ | 4,592 | | | | | | $ | 12,566 | | |
|
Commercial
|
| | | | 61,253 | | | | | | 16,571 | | | | | | | 51,565 | | |
|
Residential
|
| | | | 50,009 | | | | | | 12,240 | | | | | | | 39,530 | | |
|
Total Revenue
|
| | | $ | 130,777 | | | | | $ | 33,403 | | | | | | $ | 103,661 | | |
No customer accounted for more than 10% of total revenues during the successor period for the nine months ended September 30, 2025, the Successor period from May 22, 2024 through September 30, 2024, or the Predecessor period from January 1, 2024 through July 29, 2024.
Note 13. Accrued Liabilities
As of September 30, 2025, the Company had total Accrued liabilities of $4.6 million, compared to $3.0 million as of December 31, 2024. Accrued liabilities primarily consist of accrued payroll and benefits, accrued sales tax, and other routine operating accruals.
Note 14. Retirement Savings Plan
The Company maintains a defined contribution Retirement Savings Plan (“RSP”) under which eligible employees may contribute a portion of their compensation. The Company matches 50% of employee contributions up to 6% of compensation, subject to IRS limits.
For the nine months ended September 30, 2025, the Company contributed approximately $246,000 to the Plan. For the Successor period from inception (May 22, 2024 through September 30, 2024), the Company contributed approximately $42,000, and for the Predecessor period, the Company contributed approximately $134,000. Contributions for all periods were recorded within Selling, general, and administrative expenses in the Condensed Consolidated and Combined Statements of Operations.
Note 15. Commitments and Contingencies
The Company is subject to legal proceedings and claims that arise in the normal course of business, including commercial disputes and regulatory compliance matters. While the outcome of such matters cannot be predicted with certainty, the Company does not believe that any such proceedings will have a material effect on its financial condition, results of operations, or cash flows.
The Company’s insurer is providing defense under its liability policy for a legal matter related to a 2021 vehicle accident involving one of its trucks. Based on advice of counsel, management believes an unfavorable outcome is reasonably possible but not probable, and that any potential loss, net of insurance, would not be material to the consolidated financial statements.
The Company is party to a long-term supply agreement requiring the purchase of minimum annual quantities of cement, rock, and sand at market prices through December 31, 2028. The agreement includes a true-up clause for shortfalls, which may be fulfilled in future periods or settled in cash. The Company expects to meet its future obligations in the normal course of business. There were no material changes to
F-87
NOTES TO UNAUDITED CONDENSED CONSOLIDATED AND CONDENSED
COMBINED FINANCIAL STATEMENTS
COMBINED FINANCIAL STATEMENTS
the agreement or its terms during the nine months ended September 30, 2025. During the nine months ended September 30, 2025, the Company purchased approximately $19.4 million under the agreement. During the Successor period from inception (May 22, 2024) through September 30, 2024 and the Predecessor period from January 1, 2024 through July 29, 2024, the Company purchased approximately $4.7 million and $14.9 million, respectively. There were no material changes to the agreement or its terms during the nine months ended September 30, 2025.
The Company continues to maintain supply relationships with certain vendors that each accounted for more than 10% of total cost of goods sold and accounts payable as of September 30, 2025. The loss of any of these key suppliers could adversely impact near-term operations; however, alternative sources of supply are available.
Note 16. Leases
The Company leases certain buildings and equipment under operating lease arrangements. Right-of-use (“ROU”) assets and related lease liabilities are recognized on the Balance Sheet at the lease commencement date based on the present value of future lease payments. The Company uses its incremental borrowing rate at the lease commencement date to calculate the present value of future lease payments, consistent with the requirements of ASC 842. The Company has also elected the short-term lease practical expedient for leases with terms of 12 months or less.
As of September 30, 2025, the Company recognized operating lease ROU assets of approximately $1.8 million and corresponding lease liabilities of $1.8 million. ROU assets are included in Other noncurrent assets, and lease liabilities are included in Current portion of lease liabilities and Long-term lease liability on the Condensed Consolidated Balance Sheet.
Lease expense for the nine months ended September 30, 2025, was approximately $518,000, including short-term lease costs. For the Successor period from inception (May 22, 2024 through September 30, 2024), lease expense was approximately $104,000, and for the Predecessor period, lease expense was approximately $350,000. Lease expense is primarily included in Selling, general, and administrative expenses, with an immaterial amount included in Cost of goods sold in the Condensed Consolidated and Combined Statements of Operations.
On March 1, 2025, the Company entered into a new operating lease agreement with a related party for corporate office space, resulting in the recognition of approximately $1.5 million in right-of-use assets and corresponding lease liabilities (see Note 18). The lease has a stated term through 2035.
Note 17. Segment Reporting
The Company generates revenue primarily through the production and delivery of ready-mix concrete for use in infrastructure, commercial, and residential construction projects in Oklahoma and Northwest Arkansas.
The Company’s Chief Executive Officer has been identified as the chief operating decision maker (“CODM”). Management has determined that the Company operates as one reportable segment — Concrete Sales.
The CODM uses Net income as the primary measure of profitability. In evaluating results, the CODM also regularly reviews certain significant expense categories, including cost of sales, plant and delivery expenses, and fixed expenses (e.g., G&A, dispatch, depreciation). Cost of sales primarily reflects direct material costs. Plant and delivery expenses reflect labor, fuel, and maintenance associated with production and delivery activities. Fixed expenses include overhead and other indirect costs allocated to operations. Cost of sales is a subset of Cost of goods sold, while plant and delivery expenses and fixed expenses are internal categories that include amounts classified within both Cost of goods sold and Selling, general, and administrative expenses in the Consolidated and Combined Statements of Operations. Segment assets are
F-88
NOTES TO UNAUDITED CONDENSED CONSOLIDATED AND CONDENSED
COMBINED FINANCIAL STATEMENTS
COMBINED FINANCIAL STATEMENTS
not regularly reviewed by the CODM. As the Company has one reportable segment, total segment assets are equivalent to consolidated/combined total assets as presented in the accompanying Balance Sheets.
The table below presents consolidated revenue, the significant expense categories reviewed by the CODM, and Net income (loss) for the periods presented (in thousands):
| | | |
Successor
|
| |
Successor
|
| | |
Predecessor
|
| |||||||||
| | | |
Nine months ended
September 30, 2025 |
| |
Period from Inception
(May 22, 2024) through September 30, 2024 |
| | |
Period from January 1,
2024 through July 29, 2024 |
| |||||||||
|
Revenue
|
| | | $ | 130,777 | | | | | $ | 33,403 | | | | | | $ | 103,661 | | |
| Less: | | | | | | | | | | | | | | | | | | | | |
|
Cost of sales
|
| | | | (61,474) | | | | | | (15,155) | | | | | | | (48,000) | | |
|
Plant & delivery expenses
|
| | | | (26,222) | | | | | | (6,275) | | | | | | | (19,578) | | |
|
Fixed expenses
|
| | | | (27,460) | | | | | | (5,307) | | | | | | | (15,619) | | |
|
Corporate and unallocated(1)
|
| | | | (10,325) | | | | | | (9,643) | | | | | | | — | | |
|
Net income (loss)
|
| | | $ | 5,296 | | | | | $ | (2,977) | | | | | | $ | 20,464 | | |
(1)
Corporate and unallocated reflects holding company and financing activity. For the nine months ended September 30, 2025, it included approximately $7.9 million of interest expense, $407,000 of share-based compensation expense, and approximately $2.0 million of transaction costs. For the period from inception (May 22, 2024) through September 30, 2024, it included approximately $2.2 million of interest expense and $7.4 million of transaction costs related to acquisition activities.
Note 18. Supplemental Cash Flow Information
For the nine months ended September 30, 2025, the Company paid approximately $7.3 million in interest. For the period from Inception (May 22, 2024) through September 30, 2024, the Company paid approximately $2.1 million in interest. For the period from January 1, 2024 through July 29, 2024, the Company paid approximately $924,000 in interest.
During the nine months ended September 30, 2025, the Company recognized approximately $1.5 million of non-cash investing and financing activity related to the recognition of a new operating lease right-of-use asset and corresponding lease liability as disclosed in Note 16.
During the Successor period from May 22, 2024 through September 30, 2024, approximately $7.4 million of Acquisition-related costs to the Concrete Acquisition were incurred and accrued, representing non-cash activity for the period.
As of September 30, 2025, the Company had approximately $48,800 in accounts payable related to capital expenditures. As of September 30, 2024, the Company had approximately $2,000 in accounts payable related to capital expenditures.
Note 19. Related Party Transactions
The Company leases its Northwest Arkansas office from an entity partially owned by one of its executive officers. This lease is classified as an operating lease and is considered to be at market terms. During the nine months ended September 30, 2025, the Company recognized approximately $68,000 in lease expense related to this arrangement. During the Successor period from May 22, 2024 through September 30, 2024, the Company recognized approximately $15,000 in lease expense related to this arrangement, and during the Predecessor period from January 1, 2024 through July 29, 2024, the Company recognized approximately $52,000 in lease expense related to this arrangement. The related lease liability as of September 30, 2025, was approximately $167,000.
F-89
NOTES TO UNAUDITED CONDENSED CONSOLIDATED AND CONDENSED
COMBINED FINANCIAL STATEMENTS
COMBINED FINANCIAL STATEMENTS
On March 1, 2025, the Company entered into a new lease agreement with this related party for expanded office space. In connection with the lease commencement, the Company recognized approximately $1.5 million in operating lease right-of-use assets and corresponding lease liabilities on the Condensed Consolidated Balance Sheet.
Lease expense recognized under this agreement totaled approximately $87,000 for the nine months ended September 30, 2025. As of September 30, 2025, the Company had total lease liabilities of approximately $1.4 million related to this agreement.
In connection with the Concrete Acquisition, the Company entered into a single management and consulting agreement with an affiliate. Under the agreement, recurring compensation is payable quarterly and equal to one-fourth of 3.0% of trailing twelve-month EBITDA for 2024 and one-fourth of 5.0% thereafter, subject to an annual cap of $3.2 million for strategic, financial, and operational advisory services to support the Company’s board and management team on matters such as acquisitions, financing, contract negotiations, and growth initiatives. The Company also reimburses, at cost, any third-party diligence and advisory costs that are initially funded by the affiliate on the Company’s behalf. In addition, for each completed add-on acquisition, the Company pays a contingent diligence and integration fee equal to 2.0% of the acquired enterprise value in consideration for the affiliate’s time and effort involved in transaction execution and post-closing integration activities.
During the Successor period from May 22, 2024 through September 30, 2024, the Company paid a $5.1 million contingent diligence and integration fee on July 29, 2024, in connection with the closing of the Concrete Acquisition. In addition, approximately $1.3 million was reimbursed for third-party diligence costs. Both the contingent diligence and integration fee and the reimbursed costs were recorded in Acquisition-related costs in the Consolidated Statement of Operations.
For the same period, the Company incurred $400,000 in consultant compensation, recorded in Selling, general and administrative expenses in the Consolidated Statement of Operations.
During the nine months ended September 30, 2025, the Company incurred approximately $2.1 million in consultant compensation, recorded in Selling, general and administrative expenses in the Consolidated Statement of Operations. In addition, approximately $540,000 was accrued as of September 30, 2025 for the reimbursement of various due diligence fees, which will be payable to an affiliate.
Note 20. Earnings Per Share
Basic and diluted earnings per share (“EPS”) is calculated for the Company’s Common Units. We determined that the presentation of EPS for the period prior to the Concrete Acquisition would not be meaningful due to the significant change in the Company’s capital structure post-acquisition. Therefore, EPS information has not been presented for periods prior to the Concrete Acquisition.
The Incentive Units are the only potentially dilutive security in our current capital structure. The Incentive Units were evaluated under the treasury stock method for potentially dilutive effects. The Incentive Units were determined to be anti-dilutive for the nine months ended September 30, 2025 and for the Successor period from May 22, 2024 through September 30, 2024, as the Company had net losses attributable to common unitholders for those periods. Because the Incentive Units are the only potentially dilutive security, basic and diluted EPS are identical.
The following table presents the computation of basic and diluted EPS attributable to the Company’s Common Units for the nine months ended September 30, 2025 and for the Successor period from May 22, 2024 through September 30, 2024, each representing periods subsequent to the Concrete Acquisition.
F-90
NOTES TO UNAUDITED CONDENSED CONSOLIDATED AND CONDENSED
COMBINED FINANCIAL STATEMENTS
COMBINED FINANCIAL STATEMENTS
|
(in thousands, except for share and per share amounts)
|
| |
Successor
|
| |
Successor
|
| ||||||
| |
Nine months
ended September 30, 2025 |
| |
Period from
Inception (May 22, 2024) through September 30, 2024 |
| ||||||||
| Numerator | | | | | | | | | | | | | |
|
Net income (loss)
|
| | | $ | 5,296 | | | | | $ | (2,977) | | |
|
Less: accretion of redeemable preferred units to Redemption value
|
| | | | (7,655) | | | | | | (30,078) | | |
|
Less: distributions to senior preferred unitholders
|
| | | | (1,750) | | | | | | (410) | | |
|
Basic and Diluted Net income attributable to Common Units
|
| | |
$
|
(4,109)
|
| | | | $ | (33,465) | | |
| Denominator | | | | | | | | | | | | | |
|
Basic and Diluted weighted average shares outstanding
|
| | | | 95,700,000 | | | | | | 46,023,664 | | |
|
Basic and Diluted net loss per Common Unit
|
| | | $ | (0.04) | | | | | $ | (0.73) | | |
Note 21. Subsequent Events
On October 9, 2025, the Company entered into a definitive Business Combination Agreement with Haymaker Acquisition Corp. IV, a publicly traded special-purpose acquisition company (“Haymaker IV”). The transaction contemplates a merger between Haymaker IV and the Company that would result in the Company becoming a publicly traded entity. In connection with the Business Combination, all outstanding Senior Preferred Units and Preferred Units of the Company are expected to be converted into equity of PubCo upon closing, pursuant to the terms of the agreement. No adjustments have been reflected in the accompanying financial statements related to this transaction.
On October 17, 2025, the Company completed the acquisition of substantially all the assets and certain equity interests of a ready-mix concrete and aggregates business headquartered in Oklahoma City, Oklahoma. The transaction, which expands the Company’s geographic footprint and production capacity in the Oklahoma City market, will be accounted for as a business combination under ASC 805. The total purchase price consisted of approximately $97.0 million in cash and the issuance of 20,000,000 Preferred Units as non-cash consideration, with the fair value of the Preferred Units not yet finalized. The cash portion of the purchase price was financed through borrowings under the Company’s existing credit facility and cash on hand. At closing, approximately $62.3 million of the cash portion was distributed to the sellers, with the remainder applied to seller debt payoff, escrow deposits, and transaction costs. The purchase agreement provides for customary working capital adjustments and includes a $1.0 million adjustment escrow. The initial purchase price allocation is not yet complete, and the Company has not finalized the determination of the fair values of the assets acquired and liabilities assumed, including identifiable intangible assets and goodwill. Specifically, the valuation of the Preferred Units issued as consideration and the fair values of certain tangible and identifiable intangible assets remain incomplete. Accordingly, the disclosures required by ASC 805-10-50-2, including the information necessary to prepare the pro forma financial information contemplated by ASC 805-10-50-2(h), have not been fully provided, as permitted by ASC 805, because the initial accounting for the business combination is incomplete. The Company is in the process of obtaining third-party valuation analyses of certain tangible and intangible assets acquired and expects to finalize the valuation and complete the purchase price allocation within the measurement period, which will not exceed one year from the acquisition date, in accordance with ASC 805-10-50-4. Any goodwill recognized is expected to primarily reflect anticipated synergies, assembled workforce, and market expansion opportunities.
The preliminary purchase price allocation presented below (in thousands) is based on management’s provisional estimates and is subject to change as additional information becomes available and as the Company completes third-party valuation analyses and related fair value measurements necessary to complete the business combination accounting. The provisional fair value measurements pertain to the fair value of the equity consideration exchanged in the transaction, as well as the fair value of certain tangible and intangible assets acquired and liabilities assumed. Management’s provisional estimate of the fair value of
F-91
NOTES TO UNAUDITED CONDENSED CONSOLIDATED AND CONDENSED
COMBINED FINANCIAL STATEMENTS
COMBINED FINANCIAL STATEMENTS
the consideration exchanged was based on prior third-party valuations received, and management’s provisional estimate of the fair value of certain tangible and intangible assets was based on management’s experience with acquisitions of a similar nature. The final purchase price allocation may differ materially from these preliminary amounts and will be finalized during the measurement period in accordance with ASC 805.
| | Consideration (preliminary): | | | | | | | |
| |
Cash
|
| | | $ | 74,300 | | |
| |
Preferred units (provisional fair value)
|
| | | | 20,000 | | |
| |
Deferred payment
|
| | | | 21,845 | | |
| |
Total consideration
|
| | | $ | 116,145 | | |
| | Preliminary fair value of assets acquired: | | | | | | | |
| |
Cash and cash equivalents
|
| | | $ | 1,378 | | |
| |
Accounts receivable, net
|
| | | | 17,958 | | |
| |
Prepaid expenses
|
| | | | 29 | | |
| |
Inventory
|
| | | | 3,377 | | |
| |
Property, plant and equipment
|
| | | | 29,090 | | |
| |
Customer relationships
|
| | | | 28,001 | | |
| |
Trade name
|
| | | | 7,322 | | |
| |
Goodwill
|
| | | | 34,532 | | |
| |
Other long-term assets
|
| | | | 20 | | |
| |
Amounts attributable to assets acquired
|
| | | $ | 121,707 | | |
| | Preliminary fair value of liabilities assumed: | | | | | | | |
| |
Accounts payable
|
| | | $ | 5,463 | | |
| |
Accrued liabilities
|
| | | | 49 | | |
| |
Asset retirement obligation
|
| | | | 50 | | |
| |
Amounts attributable to liabilities assumed
|
| | | $ | 5,562 | | |
| |
Total identifiable net assets
|
| | | $ | 116,145 | | |
On October 17, 2025, the Company executed a First Amendment and Commitment Increase to its Credit Agreement dated July 29, 2024. The amendment increased the Revolving Facility by $10 million and the Term Facility by $75 million.
In December 2025, the Company made principal repayments of approximately $2.6 million on its existing term loan and repaid approximately $4.0 million outstanding under its revolving credit facility.
In December 2025, the Company entered into an equipment financing arrangement pursuant to which it borrowed approximately $4.8 million to finance capital equipment.
In January 2026, the Company entered into an additional term loan in the principal amount of approximately $2.5 million in connection with the financing of capital equipment. The term loan is secured by specific collateral and bears interest at a variable rate in accordance with the credit agreement.
The Company has evaluated subsequent events through January 15, 2025, the date these financial statements were issued, and has disclosed all material events that occurred subsequent to December 31, 2024.
F-92
INDEPENDENT AUDITOR’S REPORT
To the Board of Trustees
of SRM Inc. dba
Schwarz Ready Mix and Subsidiaries
of SRM Inc. dba
Schwarz Ready Mix and Subsidiaries
Opinion
We have audited the accompanying consolidated financial statements of Schwarz Ready Mix and Subsidiaries (an Oklahoma corporation) (the “Companies”), which comprise the consolidated balance sheets as of December 31, 2024 and 2023, and the related consolidated statements of operations, equity, and cash flows for the years then ended, and the related notes to the financial statements.
In our opinion, the consolidated financial statements referred to above present fairly, in all material respects, the financial position of the Companies as of December 31, 2024 and 2023, and the results of its operations and its cash flows for the years then ended in accordance with accounting principles generally accepted in the United States of America.
Basis for Opinion
We conducted our audits in accordance with auditing standards generally accepted in the United States of America. Our responsibilities under those standards are further described in the Auditor’s Responsibilities for the Audit of the Financial Statements section of our report. We are required to be independent of the Companies and to meet our other ethical responsibilities in accordance with the relevant ethical requirements relating to our audits. We believe that the audit evidence we have obtained is sufficient and appropriate to provide a basis for our audit opinion.
Responsibilities of Management for the Financial Statements
Management is responsible for the preparation and fair presentation of the consolidated financial statements in accordance with accounting principles generally accepted in the United States of America, and for the design, implementation, and maintenance of internal control relevant to the preparation and fair presentation of consolidated financial statements that are free from material misstatement, whether due to fraud or error.
In preparing the consolidated financial statements, management is required to evaluate whether there are conditions or events, considered in the aggregate, that raise substantial doubt about the Companies’ ability to continue as a going concern within one year after the date that the consolidated financial statements are available to be issued.
Auditor’s Responsibilities for the Audit of the Financial Statements
Our objectives are to obtain reasonable assurance about whether the consolidated financial statements as a whole are free from material misstatement, whether due to fraud or error, and to issue an auditor’s report that includes our opinion. Reasonable assurance is a high level of assurance but is not absolute assurance and therefore is not a guarantee that an audit conducted in accordance with generally accepted auditing standards will always detect a material misstatement when it exists. The risk of not detecting a material misstatement resulting from fraud is higher than for one resulting from error, as fraud may involve collusion, forgery, intentional omissions, misrepresentations, or the override of internal control. Misstatements are considered material if there is a substantial likelihood that, individually or in the aggregate, they would influence the judgment made by a reasonable user based on the consolidated financial statements.
F-93
In performing an audit in accordance with generally accepted auditing standards, we:
•
Exercise professional judgment and maintain professional skepticism throughout the audit.
•
Identify and assess the risks of material misstatement of the financial statements, whether due to fraud or error, and design and perform audit procedures responsive to those risks. Such procedures include examining, on a test basis, evidence regarding the amounts and disclosures in the financial statements.
•
Obtain an understanding of internal control relevant to the audit in order to design audit procedures that are appropriate in the circumstances, but not for the purpose of expressing an opinion on the effectiveness of the Companies’ internal control. Accordingly, no such opinion is expressed.
•
Evaluate the appropriateness of accounting policies used and the reasonableness of significant accounting estimates made by management, as well as evaluate the overall presentation of the financial statements.
•
Conclude whether, in our judgment, there are conditions or events, considered in the aggregate, that raise substantial doubt about Companies’ ability to continue as a going concern for a reasonable period of time.
We are required to communicate with those charged with governance regarding, among other matters, the planned scope and timing of the audit, significant audit findings, and certain internal control related matters that we identified during the audit.
Report on Supplementary Information
We have audited the consolidated financial statements of the Companies as of and for the years ended December 31, 2024 and 2023, and have issued our report thereon dated April 28, 2025, which expressed an unmodified opinion on those consolidated financial statements. Our audit was conducted for the purpose of forming an opinion on the consolidated financial statements as a whole. The consolidating schedule of balance sheets and consolidating statements of income are presented for purposes of additional analysis and are not a required part of the consolidated financial statements. Such information is the responsibility of management and was derived from and relates directly to the underlying accounting and other records used to prepare the consolidated financial statements. The information has been subjected to the auditing procedures applied in the audit of the consolidated financial statements and certain additional procedures, including comparing and reconciling such information directly to the underlying accounting and other records used to prepare the consolidated financial statements or to the consolidated financial statements themselves, and other additional procedures in accordance with auditing standards generally accepted in the United States of America. In our opinion, the information is fairly stated in all material respects in relation to the consolidated financial statements as a whole.
Explanatory Paragraph — Change in Accounting Principle
As discussed in Note 11 to the financial statements, the Company changed its method of accounting for goodwill in 2024 by discontinuing goodwill amortization in accordance with the removal of the private company accounting alternative. Goodwill is now accounted for in accordance with FASB ASC 350-20, which requires annual impairment testing rather than amortization. Our opinion is not modified with respect to this matter.
Explanatory Paragraph — Subsequent Event
As discussed in Note 11 to the financial statements, in October 2025, the Companies were acquired by Eagle Redi-Mix. Our opinion is not modified with respect to this matter.
F-94
Other Matter
This report is being reissued to replace the previously issued report dated April 28, 2025, which has been withdrawn because the Companies were acquired by an entity that plans to take the newly formed company public. This required the removal of the private company exception for the amortization of goodwill, as described in Note 11. Except for Note 11 and the change in balances resulting from the removal of goodwill amortization, this report is the same as the originally issued report.
Oklahoma City, Oklahoma
April 28, 2025, except for Note 11, as to which the date is October 15, 2025
April 28, 2025, except for Note 11, as to which the date is October 15, 2025
F-95
SRM, INC. DBA SCHWARZ READY MIX AND SUBSIDIARIES
CONSOLIDATED BALANCE SHEETS
December 31, 2024 and 2023
December 31, 2024 and 2023
| | | |
2024
|
| |
2023
|
| ||||||
| Assets | | | | | | | | | | | | | |
| Current assets | | | | | | | | | | | | | |
|
Cash
|
| | | $ | 3,672,792 | | | | | $ | 426,699 | | |
|
Accounts receivable, net of allowance for doubtful of $81,222, and $83,106,
respectively |
| | | | 11,125,580 | | | | | | 9,331,430 | | |
|
Inventory
|
| | | | 3,420,090 | | | | | | 3,738,122 | | |
|
Income taxes receivable
|
| | | | — | | | | | | 133,884 | | |
|
Prepaid expenses
|
| | | | 655,686 | | | | | | 552,098 | | |
|
Total current assets
|
| | | | 18,874,148 | | | | | | 14,182,233 | | |
|
Other long-term assets
|
| | | | 20,000 | | | | | | 20,000 | | |
|
Goodwill
|
| | | | 5,453,386 | | | | | | 5,453,386 | | |
|
Right-of-use assets
|
| | | | 1,305,300 | | | | | | 1,430,178 | | |
|
Property and equipment, net
|
| | | | 27,446,470 | | | | | | 25,372,773 | | |
|
Total long-term assets
|
| | | | 34,225,156 | | | | | | 32,276,337 | | |
|
Total assets
|
| | | $ | 53,099,304 | | | | | $ | 46,458,570 | | |
| Liabilities and Stockholders’ Equity | | | | | | | | | | | | | |
| Current liabilities | | | | | | | | | | | | | |
|
Accounts payable
|
| | | $ | 5,097,486 | | | | | $ | 3,539,468 | | |
|
Accrued expenses
|
| | | | 821,401 | | | | | | 1,420,045 | | |
|
Customer deposits
|
| | | | 3,240,302 | | | | | | — | | |
|
Income taxes payable
|
| | | | 546,344 | | | | | | — | | |
|
Line of credit
|
| | | | 137,955 | | | | | | 849,408 | | |
|
Current maturities of lease liabilities
|
| | | | 136,225 | | | | | | 124,878 | | |
|
Current maturities of long-term debt
|
| | | | 2,733,501 | | | | | | 3,945,887 | | |
|
Total current liabilities
|
| | | | 12,713,214 | | | | | | 9,879,686 | | |
| Long-term liabilities | | | | | | | | | | | | | |
|
Asset retirement obligation
|
| | | | 50,000 | | | | | | 50,000 | | |
|
Notes payable to shareholders and members
|
| | | | 8,263,000 | | | | | | 9,213,000 | | |
|
Long-term lease liabilities, net of current maturities
|
| | | | 1,169,075 | | | | | | 1,305,300 | | |
|
Long-term debt, net of current maturities
|
| | | | 1,454,435 | | | | | | 1,427,602 | | |
|
Total long-term liabilities
|
| | | | 10,936,510 | | | | | | 11,995,902 | | |
|
Total liabilities
|
| | | | 23,649,724 | | | | | | 21,875,588 | | |
| Stockholders’ Equity | | | | | | | | | | | | | |
|
Common stock – $1 par value, 100,000 authorized shares; 1,000 shares issued and outstanding
|
| | | | 1,000 | | | | | | 1,000 | | |
|
Retained earnings
|
| | | | 18,660,616 | | | | | | 14,848,969 | | |
|
Total stockholders’ equity – Schwarz Ready Mix
|
| | |
|
18,661,616
|
| | | |
|
14,849,969
|
| |
|
Noncontrolling interests
|
| | | | 10,787,964 | | | | | | 9,733,013 | | |
|
Total equity
|
| | | | 29,449,580 | | | | | | 24,582,982 | | |
|
Total liabilities and stockholders’ equity
|
| | | $ | 53,099,304 | | | | | $ | 46,458,570 | | |
See notes to consolidated financial statements.
F-96
SRM, INC. DBA SCHWARZ READY MIX AND SUBSIDIARIES
CONSOLIDATED STATEMENTS OF OPERATIONS
Years Ended December 31, 2024 and 2023
Years Ended December 31, 2024 and 2023
| | | |
2024
|
| |
2023
|
| ||||||
|
Revenues earned
|
| | | $ | 94,614,840 | | | | | $ | 97,587,247 | | |
|
Cost of revenues earned
|
| | | | 83,425,787 | | | | | | 84,740,382 | | |
|
Gross profit
|
| | | | 11,189,053 | | | | | | 12,846,865 | | |
|
General and administrative expenses
|
| | | | 5,011,600 | | | | | | 7,137,337 | | |
|
Income from operations
|
| | | | 6,177,453 | | | | | | 5,709,528 | | |
|
Other income (expense)
|
| | | | (961,477) | | | | | | (778,299) | | |
|
Interest expense
|
| | | | 78,083 | | | | | | — | | |
|
Gain on sale of assets
|
| | | | 153,720 | | | | | | 95,994 | | |
|
Other income
|
| | | | (729,674) | | | | | | (682,305) | | |
|
Net income before income taxes
|
| | | | 5,447,779 | | | | | | 5,027,223 | | |
|
Income tax expense
|
| | | | (581,181) | | | | | | (818,102) | | |
|
Net income – consolidated
|
| | | | 4,866,598 | | | | | | 4,209,121 | | |
|
Net income attributable to noncontrolling interests
|
| | | | 1,054,951 | | | | | | 1,919,336 | | |
|
Net income – Schwarz Ready Mix
|
| | | $ | 3,811,647 | | | | | $ | 2,289,785 | | |
See notes to consolidated financial statements.
F-97
SRM, INC. DBA SCHWARZ READY MIX AND SUBSIDIARIES
CONSOLIDATED STATEMENTS OF EQUITY
Years Ended December 31, 2024 and 2023
Years Ended December 31, 2024 and 2023
| | | |
Common
Stock |
| |
Retained Earnings
(Deficit) |
| |
Total
Stockholder’s Equity (Deficit) |
| |
Noncontrolling
Interest |
| |
Total Equity
|
| |||||||||||||||
|
Balance, January 1, 2023
|
| | | $ | 1,000 | | | | | $ | 12,559,184 | | | | | $ | 12,560,184 | | | | | $ | 7,813,677 | | | | | $ | 20,373,861 | | |
|
Net income (loss)
|
| | | | — | | | | | | 2,289,785 | | | | | | 2,289,785 | | | | | | 1,919,336 | | | | | | 4,209,121 | | |
|
Balance, December 31, 2023
|
| | | | 1,000 | | | | | | 14,848,969 | | | | | | 14,849,969 | | | | | | 9,733,013 | | | | | | 24,582,982 | | |
|
Net income (loss)
|
| | | | — | | | | | | 3,811,647 | | | | | | 3,811,647 | | | | | | 1,054,951 | | | | | | 4,866,598 | | |
|
Balance, December 31, 2024
|
| | | $ | 1,000 | | | | | $ | 18,660,616 | | | | | $ | 18,661,616 | | | | | $ | 10,787,964 | | | | | $ | 29,449,580 | | |
See notes to consolidated financial statements.
F-98
SRM, INC. DBA SCHWARZ READY MIX AND SUBSIDIARIES
CONSOLIDATED STATEMENTS OF CASH FLOWS
Years Ended December 31, 2024 and 2023
Years Ended December 31, 2024 and 2023
| | | |
2024
|
| |
2023
|
| ||||||
| Reconciliation of net income (loss) to cash provided by operating activities: | | | | | | | | | | | | | |
|
Net income
|
| | | $ | 4,866,598 | | | | | $ | 4,209,121 | | |
|
Adjustments to reconcile net income (loss) to net cash provided by operating activities:
|
| | | | | | | | | | | | |
|
Depreciation and amortization of fixed and right-of-use assets
|
| | | | 5,445,495 | | | | | | 4,989,450 | | |
|
Bad debt
|
| | | | 28,639 | | | | | | 89,014 | | |
|
Gain on sale of assets
|
| | | | (78,083) | | | | | | — | | |
|
Change in operating assets and liabilities net:
|
| | | | | | | | | | | | |
|
Accounts receivable
|
| | | | (1,822,789) | | | | | | 157,682 | | |
|
Inventory
|
| | | | 318,032 | | | | | | (731,225) | | |
|
Prepaid expenses
|
| | | | (103,588) | | | | | | 34,376 | | |
|
Income tax receivable
|
| | | | 680,228 | | | | | | (133,884) | | |
|
Accounts payable
|
| | | | 1,558,018 | | | | | | (2,024,173) | | |
|
Accrued expenses
|
| | | | (598,644) | | | | | | 618,858 | | |
|
Customer deposits
|
| | | | 3,240,302 | | | | | | — | | |
|
Net cash provided by operating activities
|
| | | | 13,534,208 | | | | | | 7,209,219 | | |
| Investing activities: | | | | | | | | | | | | | |
|
Purchases of property and equipment
|
| | | | (7,316,231) | | | | | | (4,424,067) | | |
|
Net cash used in investing activities
|
| | | | (7,316,231) | | | | | | (4,424,067) | | |
| Financing activities: | | | | | | | | | | | | | |
|
Proceeds from the line of credit
|
| | | | 137,955 | | | | | | 849,408 | | |
|
Payments on the line of credit
|
| | | | (849,408) | | | | | | — | | |
|
Proceeds from notes payable to members
|
| | | | — | | | | | | 2,210,000 | | |
|
Payment on lease liabilities
|
| | | | (124,878) | | | | | | (140,576) | | |
|
Payments to notes to members
|
| | | | (950,000) | | | | | | (1,375,000) | | |
|
Proceeds from issuance of long-term debt
|
| | | | 5,004,938 | | | | | | — | | |
|
Principal payments on long-term debt
|
| | | | (6,190,491) | | | | | | (5,955,233) | | |
|
Net cash used in financing activities
|
| | | | (2,971,884) | | | | | | (4,411,401) | | |
|
Net change in cash
|
| | | | 3,246,093 | | | | | | (1,626,249) | | |
|
Cash at beginning of year
|
| | | | 426,699 | | | | | | 2,052,948 | | |
|
Cash at end of year
|
| | | $ | 3,672,792 | | | | | $ | 426,699 | | |
|
Supplemental disclosure of cash flow information and non cash investing and
financing activities |
| | | | | | | | | | | | |
|
Interest paid
|
| | | $ | 992,599 | | | | | $ | 814,248 | | |
|
Income taxes paid
|
| | | $ | 200,000 | | | | | $ | 603,692 | | |
See notes to consolidated financial statements.
F-99
SRM, INC. DBA SCHWARZ READY MIX AND SUBSIDIARIES
NOTES TO CONSOLIDATED FINANCIAL STATEMENTS
Years Ended December 31, 2024 and 2023
Years Ended December 31, 2024 and 2023
Note 1. Nature of Operations and Significant Accounting Policies
Nature of operations: SRM, Inc. dba Schwarz Ready Mix. (SRM) was incorporated December 30, 1976, under the laws of the State of Oklahoma. SRM is engaged in the manufacturing and sale of ready-mixed concrete. Schwarz Sand, LLC (Sand) was organized as an Oklahoma limited liability company in February of 2000. Sand is engaged in the sale and production of sand. SRM Leasing, LLC (Leasing) was organized as an Oklahoma limited liability company on April 5, 2013 and includes its majority owned subsidiaries, Schwarz CNG Holdings, LLC (CNG) and Schwarz BCS, LLC (BCS). Leasing was formed to hold property and equipment which it leases to SRM and Sand. CNG was dissolved during 2019 and all balance sheet items were transferred to SRM and Leasing. BCS was dissolved during 2024 and all balance sheet items were transferred to Leasing.
The LLC companies were formed under operating agreements which specify that ownership in the company will be represented by the amount of capital contributed. All profits and losses of the companies are allocated to the members based on their percentage of ownership. Members’ liability is limited to the balances of their respective capital accounts. The companies were established in perpetuity and will only cease to exist if dissolved in accordance with the dissolution requirements in the operating agreement.
Principles of consolidation: The consolidated financial statements include the accounts of SRM, Inc. dba Schwarz Ready Mix, Schwarz Sand, LLC, a variable interest entity, and SRM Leasing, LLC and its subsidiaries Schwarz CNG Holdings, LLC, a variable interest entity, and Schwarz BCS, LLC, a variable interest entity (collectively, the Companies). All material intercompany accounts and transactions have been eliminated.
Basis of accounting: The Companies prepare the consolidated financial statements on the accrual basis of accounting in accordance with accounting principles generally accepted in the United States of America. Accordingly, revenues are recognized when earned, and expenses are recognized when incurred.
Use of estimates: Management uses estimates and assumptions in preparing the consolidated financial statements in accordance with accounting principles generally accepted in the United States of America. Those estimates and assumptions affect the reported amounts of assets and liabilities, the disclosure of contingent assets and liabilities, and the reported revenues and expenses. On an ongoing basis, the Companies evaluate their estimates, including those related to bad debts, inventories, deferred tax valuation allowances and asset retirement obligations. The Companies base their estimates on historical experience and on various other assumptions that are believed to be reasonable under the circumstances, the results of which form the basis for making judgments about the carrying values of assets and liabilities. Actual results could vary from the estimates that were used in preparing the financial statements and could do so in the near-term.
Inventory: Inventory consists of rock, sand, and other materials used in the production of ready-mixed concrete and are valued at the lower of cost (first-in, first-out method) or net realizable value.
Property and equipment: Property and equipment are stated on the basis of cost. Depreciation is provided by use of straight-line method for financial reporting purposes and the accelerated cost recovery and modified accelerated cost recovery systems for income tax purposes.
| |
Building and leasehold improvements
|
| | 39 years | |
| |
Machinery and equipment
|
| | 3 – 10 years | |
| |
Transportation equipment
|
| | 3 – 7 years | |
| |
Office equipment
|
| | 3 years | |
Impairment of long-lived assets: The Companies periodically evaluate their long-lived assets to determine potential impairment by comparing the carrying value of the assets with the estimated future undiscounted cash flows expected to result from the use of the assets, including cash flows from disposition.
F-100
SRM, INC. DBA SCHWARZ READY MIX AND SUBSIDIARIES
NOTES TO CONSOLIDATED FINANCIAL STATEMENTS
Years Ended December 31, 2024 and 2023
Years Ended December 31, 2024 and 2023
Note 1. Nature of Operations and Significant Accounting Policies (Continued)
Should the sum of the expected future undiscounted cash flows be less than the carrying value, the Companies would recognize an impairment loss. An impairment loss would be measured by comparing the amount by which the carrying value exceeds the fair value of the assets. Management has determined that no impairment of long-lived assets exists for periods ended December 31, 2024 and 2023, respectively.
Receivables and credit policies: Trade accounts receivable are uncollateralized customer obligations due under normal trade terms. Receivables are recorded based on the amounts invoiced to customers. Payments of accounts receivable are allocated to the specific invoices identified on the customer’s remittance advice or, if unspecified, are applied to the earliest unpaid invoices.
The carrying amount of accounts receivable is reduced by an allowance for doubtful accounts that reflects management’s estimate of the amounts that will not be collected. Management provides for probable uncollectible amounts through a charge to bad-debt expense and a credit to the allowance for doubtful accounts based on historical collection trends and an assessment of the creditworthiness of current customers. The adequacy of the allowance for doubtful accounts is evaluated periodically through an individual assessment of potential losses on customer accounts giving particular emphasis to accounts with invoices more than 30 days past the due date. Balances which remain outstanding after management has used reasonable collection efforts are written off through a charge to the allowance for doubtful accounts and a credit to trade accounts receivable. Recoveries on accounts previously written off are credited back to the allowance for doubtful accounts.
Method for Estimating Expected Credit Losses for Customer Receivables Using an Aging Schedule
SRM sells its services to a broad range of customers, primarily general contractors and construction companies. Customers typically are provided with payment terms of being payable upon receipt of the invoice. SRM has tracked historical loss information for its trade receivables and compiled historical credit loss percentages for different aging categories. Management believes that the historical loss information it has compiled is a reasonable basis on which to determine expected credit losses for trade receivables held at December 31, 2024, because the composition of the trade receivables at that date is consistent with that used in developing the historical credit-loss percentages (i.e., the similar risk characteristics of its customers and its lending practices have not changed significantly over time).
Management developed this estimate based on its knowledge of past experience for which there were similar environments in the economy. As a result, management applied the applicable credit loss rates to determine the expected credit loss estimate for each payor category. Accordingly, the allowance for expected credit losses on December 31, 2024 and 2023, totaled $81,222 and 83,106, respectively.
Revenue recognition: The Companies recognize revenues in accordance with ASC Topic 606, Revenue from Contracts with Customers, which provides a five-step model for recognizing revenue from contacts with customers as follows:
•
Identify the contract with a customer
•
Identify the performance obligations in the contract
•
Determine the transaction price
•
Allocate the transaction price to the performance obligations in the contract
•
Recognize revenue when or as performance obligations are satisfied
The Companies’ revenues primarily consist of product sales of ready-mix concrete to its customers throughout Oklahoma. Results of operations are substantially affected by economic conditions, especially in the construction industry.
F-101
SRM, INC. DBA SCHWARZ READY MIX AND SUBSIDIARIES
NOTES TO CONSOLIDATED FINANCIAL STATEMENTS
Years Ended December 31, 2024 and 2023
Years Ended December 31, 2024 and 2023
Note 1. Nature of Operations and Significant Accounting Policies (Continued)
The Companies record revenue from sales or merchandise upon delivery of the good to the customer, which is when the performance obligation is satisfied. These revenues are recognized at a point in time.
The transaction price is the amount of consideration to which the Companies expect to be entitled in exchange for transferring goods to the customer. Revenue is recorded based on the transaction price, which is considered fixed consideration. There is no variable consideration in the transactions between the Companies and their customers.
The timing of revenue recognition is consistent with the right to invoice and generally payment within 30 days. Payment terms and conditions for sales to customers vary based on the Companies’ assessment of individual customers as well as industry expectations. It is not the Companies’ standard business practice to offer extended payment terms longer than 90 days. Accordingly, the Companies have determined that a significant financing component generally does not exist.
The Companies exclude from revenue sales taxes and other government-assessed and imposed taxes on revenue-generating activities that are invoiced to customers.
The Companies have generally provided assurance type warranties for their goods. The warranty only extends for a limited duration following the transfer of the goods. Historically, warranty claims have not resulted in material costs incurred. The Companies do not consider these warranties to be performance obligations.
Income taxes: SRM accounts for income taxes using the asset and liability approach to financial accounting and reporting for income taxes. The difference between the financial statement and tax basis of assets and liabilities is determined as part of the financial reporting process. Deferred income tax assets and liabilities are computed for those differences that have future tax consequences using the currently enacted tax laws and rates that apply to the period in which they are expected to affect taxable income. Valuation allowances are established, if necessary, to reduce deferred tax assets to the amounts that will more likely than not be realized. Income tax expense is the current tax provision for the period plus or minus the net change in the deferred tax assets and liabilities.
No provision for United States federal, state, or local income taxes has been provided for Sand or Leasing and its subsidiary, as members are individually liable for taxes on their proportionate share of the income or loss.
Management has evaluated the Companies’ tax positions and concluded that the Companies have taken no uncertain tax positions that require adjustment to the consolidated financial statements to comply with the provisions of this guidance.
Goodwill: Goodwill represents the excess of the purchase price over the fair value of identifiable net assets acquired in business combinations. Goodwill is not amortized but is tested for impairment at least annually, or more frequently if events or changes in circumstances indicate that the carrying value may not be recoverable. The Companies perform its annual goodwill impairment test as of December 31, at the reporting unit level, which is generally one level below the operating segment.
The impairment test involves comparing the fair value of each reporting unit, including goodwill, to its carrying amount. If the fair value of a reporting unit exceeds its carrying amount, goodwill is considered not impaired. If the carrying amount exceeds the fair value, an impairment loss is recognized in an amount equal to the excess, not to exceed the total amount of goodwill allocated to that reporting unit. The fair value of reporting units is determined using a combination of discounted cash flow analyses and market-based valuation methods, which require management to make significant estimates and assumptions regarding future cash flows, growth rates, discount rates, and market comparables.
F-102
SRM, INC. DBA SCHWARZ READY MIX AND SUBSIDIARIES
NOTES TO CONSOLIDATED FINANCIAL STATEMENTS
Years Ended December 31, 2024 and 2023
Years Ended December 31, 2024 and 2023
Note 1. Nature of Operations and Significant Accounting Policies (Continued)
The Companies monitor for potential triggering events between annual impairment tests, such as significant adverse changes in the business climate, operating results, or market conditions, which could indicate that goodwill may be impaired.
The Companies disclose the total carrying amount of goodwill and changes in the carrying amount during the period, including additions, impairment losses, and disposals. For each impairment loss recognized, the Companies disclose the facts and circumstances leading to the impairment, the amount of the loss, and the method of determining the fair value of the associated reporting unit. Goodwill is presented as a separate line item in the consolidated balance sheet. Impairment losses, if any, are presented as a separate line item in the consolidated statement of operations before income from operations.
Management’s estimates and assumptions used in the goodwill impairment analysis are considered critical accounting estimates due to the significant judgment involved and the potential for material impact on the Companies’ financial condition and results of operations. Changes in these estimates or in actual results could materially affect the evaluation of goodwill for impairment in future periods
Asset retirement obligations: The Companies recognize the fair value of an asset retirement obligation in the period in which it is incurred if a reasonable estimate of fair value can be made. The Companies determine the fair value of the asset retirement obligation by calculating the present value of the expected cash flows. The fair value of the liability is added to the carrying amount of the associated asset. As of December 31, 2024 and 2023, the Companies have no net amounts included in property and equipment for asset retirement obligations, as all such amounts have been fully depreciated in the year of recognition. The retirement obligation will increase as production continues, including an adjustment for accretion related to the passage of time, until the obligation is settled.
The asset retirement obligation is adjusted annually for any liabilities incurred or settled during the period, accretion expense, and any revisions in estimated cash flows.
Advertising costs: The costs of advertising and promotion activities are expensed as they are incurred. Advertising expense was approximately $3,120 and $3,875 for the years ended December 31, 2024 and 2023, respectively.
Concentration of risk: The Companies maintain cash deposits in financial institutions which, at times, may exceed the Federal Deposit Insurance Corporation insurance limit of $250,000. Federal deposit insurance corporation (FDIC) limits cover all traditional type deposit accounts up to $250,000. At December 31, 2024, approximately $1,270,500 exceeds the FDIC and other regulatory insured limits. The Companies have not experienced any losses in such accounts and do not believe they are exposed to any significant risk on cash.
Subsequent events: The Companies have evaluated subsequent events through April 28, 2025, which is the date the financial statements were available to be issued. There were no other subsequent events requiring recognition.
Note 2. Property and Equipment
Property and equipment are summarized as follows:
| | | |
2024
|
| |
2023
|
| ||||||
|
Land and land improvements
|
| | | $ | 7,835,643 | | | | | $ | 7,345,390 | | |
|
Buildings
|
| | | | 4,171,167 | | | | | | 4,095,252 | | |
|
Leasehold improvements
|
| | | | 100,000 | | | | | | 100,000 | | |
|
Machinery and equipment
|
| | | | 29,114,220 | | | | | | 22,187,936 | | |
F-103
SRM, INC. DBA SCHWARZ READY MIX AND SUBSIDIARIES
NOTES TO CONSOLIDATED FINANCIAL STATEMENTS
Years Ended December 31, 2024 and 2023
Years Ended December 31, 2024 and 2023
Note 2. Property and Equipment (Continued)
| | | |
2024
|
| |
2023
|
| ||||||
|
Transportation equipment
|
| | | | 35,818,074 | | | | | | 33,210,518 | | |
|
Office equipment
|
| | | | 220,552 | | | | | | 220,557 | | |
|
Construction in-process
|
| | | | — | | | | | | 4,714,466 | | |
| | | | | | 77,259,656 | | | | | | 71,874,119 | | |
|
Less accumulated depreciation
|
| | | | (49,813,186) | | | | | | (46,501,346) | | |
|
Net property and equipment
|
| | | $ | 27,446,470 | | | | | $ | 25,372,773 | | |
| | |||||||||||||
The Companies’ depreciation expense for the years ended December 31, 2024 and 2023, was approximately $5,320,617 and $4,848,874, respectfully.
Note 3. Income Taxes
Net deferred tax assets and liabilities in the financial statements consist of the following at December 31, 2024 and 2023. All current and deferred tax provisions were a result of SRM operations. The subsidiaries’ results of operations are pass-through entities and therefore no deferred tax assets or liabilities are required to be provided.
| | | |
2024
|
| |
2023
|
| ||||||
| Deferred tax assets: | | | | | | | | | | | | | |
|
Intangible assets
|
| | | $ | 1,213,364 | | | | | $ | 1,344,320 | | |
|
State tax credits
|
| | | | (177,271) | | | | | | (47,696) | | |
|
Miscellaneous temporary differences
|
| | | | 49,583 | | | | | | 54,121 | | |
|
Valuation allowance
|
| | | | 502,919 | | | | | | (6,905) | | |
|
Total deferred tax asset
|
| | | | 1,588,595 | | | | | | 1,343,840 | | |
| Deferred tax liabilities: | | | | | | | | | | | | | |
|
Property and equipment basis differences
|
| | | | (1,588,595) | | | | | | (1,343,840) | | |
|
Total deferred tax liabilities
|
| | | | (1,588,595) | | | | | | (1,343,840) | | |
| | | | | $ | — | | | | | $ | — | | |
The provision for income taxes charged to operations for the years ended December 31, 2024 and 2023 consist of the following:
| | | |
2024
|
| |
2023
|
| ||||||
|
Current tax expense (benefit)
|
| | | $ | 581,181 | | | | | $ | 768,474 | | |
|
Deferred tax benefit
|
| | | | 477,031 | | | | | | 16,711 | | |
|
Valuation allowance
|
| | | | (477,031) | | | | | | (16,711) | | |
| | | | | $ | 581,181 | | | | | $ | 768,474 | | |
F-104
SRM, INC. DBA SCHWARZ READY MIX AND SUBSIDIARIES
NOTES TO CONSOLIDATED FINANCIAL STATEMENTS
Years Ended December 31, 2024 and 2023
Years Ended December 31, 2024 and 2023
Note 3. Income Taxes (Continued)
The income tax provision differs from the amount of income tax determined by applying the U.S. federal income tax rate (21%) to pretax income for the years ended December 31, 2024 and 2023, due to the following:
| | | |
2024
|
| |
2022
|
| ||||||
|
Computed “expected” tax (expense) benefit
|
| | | $ | 1,029,512 | | | | | $ | 942,838 | | |
|
Decrease (increase) in income taxes resulting from:
|
| | | | | | | | | | | | |
|
Reverse non-controlling interest
|
| | | | (221,540) | | | | | | (402,226) | | |
|
Permanent difference
|
| | | | 137,554 | | | | | | 136,353 | | |
|
State income taxes, net of federal tax benefit
|
| | | | 94,896 | | | | | | 121,775 | | |
|
Fuel tax and other credits applied
|
| | | | (49,458) | | | | | | (40,788) | | |
|
Other
|
| | | | 67,247 | | | | | | 27,233 | | |
|
Change in valuation allowance
|
| | | | (477,031) | | | | | | (16,711) | | |
| | | | | $ | 581,180 | | | | | $ | 768,474 | | |
Note 4. Line of Credit
SRM’s line of credit was renewed on July 16, 2024 with an available balance of $3,000,000. The line of credit matures July 30, 2026. The line carries a variable rate of interest (Prosperity Bank, N.A. Prime Rate) and requires a monthly interest payment based on outstanding borrowings. At December 31, 2024 and 2023, the line of credit had an outstanding balance of $137,955 and $849,408 and an interest rate of 7.25 percent and 8.00 percent, respectively. The line of credit is collateralized by all inventory, equipment, and general intangibles of the Companies in addition to being guaranteed by SRM, Sand and Leasing and its subsidiary and the individual stockholders and members.
Note 5. Long-Term Debt
The Companies’ Long-term debt consists of the following at December 31:
| | | |
2024
|
| |
2023
|
| ||||||
|
Note payable to bank for $4,500,000, with interest at 4.75%, payable in monthly
principal and interest installments of $63,225 beginning May 2018 and maturing April 2025. Collateralized by equipment. |
| | | $ | 309,048 | | | | | $ | 1,040,873 | | |
|
Note payable to Metro Ready Mix for $6,000,000, with interest at 3.5%, payable
in monthly principal and interest installments of $80,639 beginning May 2018 and maturing April 2025. Guaranteed by owners of Company. |
| | | | 320,217 | | | | | | 1,258,790 | | |
|
Note payable to Metro Ready Mix, LLC, for $2,500,000, with interest at 3.5%, payable in monthly principal and interest installments of $33,600 beginning May 2018 and maturing April 2025. Guaranteed by owners of Company.
|
| | | | 133,423 | | | | | | 524,495 | | |
|
Note payable to bank for $2,900,000, with interest at 3.75%, payable in monthly
principal and interest installments of $53,155 beginning August 2020 and maturing July 2025. Collateralized by equipment. |
| | | | 265,502 | | | | | | 978,970 | | |
|
Note payable to bank for $230,000, with interest at .90%, payable in monthly principal and interest installments of $4,880 beginning July 2020 and maturing 2024. Collateralized by equipment.
|
| | | | — | | | | | | 24,346 | | |
F-105
SRM, INC. DBA SCHWARZ READY MIX AND SUBSIDIARIES
NOTES TO CONSOLIDATED FINANCIAL STATEMENTS
Years Ended December 31, 2024 and 2023
Years Ended December 31, 2024 and 2023
Note 5. Long-Term Debt (Continued)
| | | |
2024
|
| |
2023
|
| ||||||
|
Note payable to bank for $669,327, with interest at 1.90%, payable in monthly principal and interest installments of $11,703 beginning August 2020 and maturing July 2025. Guaranteed by owners of Company.
|
| | | | 81,260 | | | | | | 218,866 | | |
|
Note payable to equipment financing company for $488,555, with interest at 0%,
payable in monthly principal and interest installments of $19,511 beginning August 2022 and maturing August 2023. Collateralized by equipment. |
| | | | — | | | | | | 162,852 | | |
|
Note payable to bank for $2,500,000, with interest at 3.5%, payable in monthly principal and interest installments of $73,319 beginning March 2022 and maturing March 2025. Collateralized by equipment.
|
| | | | 219,706 | | | | | | 1,075,253 | | |
|
Note payable to equipment financing company for $427,412, with interest at 0%,
payable in monthly principal and interest installments of $17,809 beginning May 2022 and maturing May 2023. Collateralized by equipment. |
| | | | — | | | | | | 89,044 | | |
|
Note payable to equipment financing company for $419,300, with interest at 3.99% payable in monthly principal and interest installments of $9,466 beginning September 2024 and maturing August 2028. Collateralized by equipment.
|
| | | | 387,025 | | | | | | — | | |
|
Note payable to equipment financing company for $281,015, with interest at 0%,
payable in monthly principal and interest installments of $7,807 beginning March 2024 and maturing February 2027. Collateralized by equipment. |
| | | | 218,567 | | | | | | — | | |
|
Note payable to bank for $3,000,000, with interest at 8%, payable in monthly principal and interest installments of $94,154 beginning April 2024 and maturing March 2027. Collateralized by equipment.
|
| | | | 989,062 | | | | | | — | | |
|
Note payable to equipment financing company for $766,651 with interest at 5.99%, payable in monthly principal and interest installments of $14,818 beginning April 2024 and maturing March 2029. Collateralized by equipment.
|
| | | | 742,854 | | | | | | — | | |
|
Note payable to equipment financing company for $537,971 with interest at 5.99%, payable in monthly principal and interest installments of $10,398 beginning April 2024 and maturing March 2029. Collateralized by equipment.
|
| | | | 521,272 | | | | | | — | | |
| | | | | $ | 4,187,936 | | | | | $ | 5,373,489 | | |
|
Current maturities
|
| | | | 2,733,501 | | | | | | 3,945,887 | | |
|
Long-term maturities
|
| | | | 1,454,435 | | | | | | 1,427,602 | | |
Expected maturities of long-term debt at December 31, 2024, are as follows:
| |
2025
|
| | | $ | 2,733,501 | | |
| |
2026
|
| | | | 451,672 | | |
| |
2027
|
| | | | 426,224 | | |
| |
2028
|
| | | | 515,298 | | |
| |
2029
|
| | | | 61,241 | | |
| | | | | | $ | 4,187,936 | | |
F-106
SRM, INC. DBA SCHWARZ READY MIX AND SUBSIDIARIES
NOTES TO CONSOLIDATED FINANCIAL STATEMENTS
Years Ended December 31, 2024 and 2023
Years Ended December 31, 2024 and 2023
Note 6. Leases
The Companies lease the majority of their plant locations for various terms under operating lease agreements. The leases expire at various dates through 2025. In the normal course of business, it is expected that these leases will be renewed or replaced by leases on other properties.
| | Right-of-use assets: | | | | | | | |
| |
January 1, 2024
|
| | | $ | 1,430,178 | | |
| |
Amortization
|
| | | | (124,878) | | |
| |
Total lease assets
|
| | | $ | 1,305,300 | | |
| | Liabilities: | | | | | | | |
| |
January 1, 2024
|
| | | $ | 1,430,178 | | |
| |
Lease payments
|
| | | | (156,000) | | |
| |
Interest accretion
|
| | | | 31,122 | | |
| |
Total lease liabilities
|
| | | $ | 1,305,300 | | |
| |
Lease cost at December 31, 2024
|
| | | $ | 1,305,300 | | |
| |
Operating cash flows for lease
|
| | | $ | 124,878 | | |
| |
Remaining lease term
|
| |
1 – 13 Years
|
| |||
| |
Discount rate
|
| |
2.25% – 2.60%
|
| |||
Pursuant to the terms of the Companies’ lease agreements in effect at January 1, 2024, the following table summarized the Companies’ maturities of lease liabilities as of December 31, 2024:
| |
2025
|
| | | | 174,000 | | |
| |
2026
|
| | | | 174,000 | | |
| |
2027
|
| | | | 174,000 | | |
| |
Thereafter
|
| | | | 1,324,000 | | |
| |
Total Lease Payments
|
| | | | 1,846,000 | | |
| |
Less: imputed interest
|
| | | | (540,700) | | |
| |
Present value of lease liabilities
|
| | | | 1,305,300 | | |
| |
Less: current obligations under leases
|
| | | | (136,225) | | |
| |
Total
|
| | | $ | 1,169,075 | | |
Note 7. Asset Retirement Obligations
Asset retirement obligations for the Companies result primarily from the acquisition, development, and/or normal use of stone and sand manufacturing plants and include the reclamation of site damage created during production operations, as well as subsequent removal of plant equipment. Reconciliation of the asset retirement obligation liability is as follows at December 31:
| | | |
2024
|
| |
2023
|
| ||||||
|
Balance at beginning of year
|
| | | $ | 50,000 | | | | | | 50,000 | | |
|
Accretion expense
|
| | | | — | | | | | | — | | |
|
Balance at end of year
|
| | | $ | 50,000 | | | | | $ | 50,000 | | |
F-107
SRM, INC. DBA SCHWARZ READY MIX AND SUBSIDIARIES
NOTES TO CONSOLIDATED FINANCIAL STATEMENTS
Years Ended December 31, 2024 and 2023
Years Ended December 31, 2024 and 2023
Note 8. Related-Party Transactions
Transactions with companies under common ownership include the following at December 31:
| | | |
2024
|
| |
2023
|
| ||||||
| Accounts receivable | | | | | | | | | | | | | |
|
Schwarz Paving Company, Inc.
|
| | | $ | 156,600 | | | | | $ | 812,515 | | |
| Accounts payable: | | | | | | | | | | | | | |
|
Schwarz Paving Company, Inc.
|
| | | | — | | | | | | 24,500 | | |
| | | | | $ | — | | | | | $ | 24,500 | | |
| Revenues received from: | | | | | | | | | | | | | |
|
Schwarz Asphalt Company, Inc.
|
| | | $ | 176 | | | | | $ | 7,897 | | |
|
Schwarz Paving Company, Inc.
|
| | | | 2,646,070 | | | | | | 2,473,569 | | |
| | | | | $ | 2,646,246 | | | | | $ | 2,481,466 | | |
| Expenses paid to: | | | | | | | | | | | | | |
|
Schwarz Asphalt Company, Inc.
|
| | | $ | — | | | | | $ | 9,736 | | |
|
Schwarz Paving Company, Inc.
|
| | | | — | | | | | | 296,582 | | |
| | | | | $ | — | | | | | $ | 306,318 | | |
The Companies have unsecured notes payable to individual shareholders and members. These notes were renewed December 31, 2024, and mature on December 31, 2027. Interest accrues at 7% and is payable annually with all outstanding principal and interest due at maturity. The notes’ balance was $8,263,000 and $9,213,000 at December 31, 2024 and 2023, respectively. Interest expense related to the notes was $599,118 and $489,437 for the years ended December 31, 2024 and 2023, respectively.
Note 9. Variable Interest Entities
The Consolidations Topic of the FASB Accounting Standards Codification establishes standards for identifying a variable interest entity and for determining under what circumstances a variable interest entity (VIE) should be consolidated with its primary beneficiary. This topic requires a variable interest entity to be consolidated by a company if that company has the power to direct the activities of a VIE that most significantly impact the VIE’s economic performance and the obligation to absorb losses of, or receive benefits from the VIE that could potentially be significant to the VIE.
SRM Leasing, LLC and subsidiary and Schwarz Sand, LLC are considered VIEs and SRM the primary beneficiary under the requirements of Accounting Standards Codification 810, Consolidation (ASC 810). An entity with a controlling interest in a VIE is generally deemed to be its primary beneficiary.
Leasing’s revenues are derived substantially from SRM through leasing arrangements. SRM and Leasing are co-borrowers on Leasing’s primary long-term debt obligations totaling $265,502 and $978,970 at December 31, 2024 and 2023, respectively. There is subordinated financial support of Leasing through loans from common owners totaling $1,550,000 and $2,000,000 at December 31, 2024 and 2023, respectively. Furthermore, there is an implicit agreement that SRM will provide financial support to Leasing in order for Leasing to fund debt services obligations and operations. Based on these factors SRM has determined Leasing meets the definition of a VIE and SRM is its primary beneficiary.
Sand’s revenues are derived substantially from SRM through the sale of its product. SRM and Sand are co-borrowers on a $3,000,000 line-of-credit facility at December 31, 2024 and 2023. There is subordinated financial support of Sand through loans from common owners totaling $3,000,000 at December 31, 2024
F-108
SRM, INC. DBA SCHWARZ READY MIX AND SUBSIDIARIES
NOTES TO CONSOLIDATED FINANCIAL STATEMENTS
Years Ended December 31, 2024 and 2023
Years Ended December 31, 2024 and 2023
Note 9. Variable Interest Entities (Continued)
and 2023, respectively. Furthermore, there is an implicit agreement that SRM will provide financial support to Sand in order for it to fund operations. Based on these factors SRM has determined Sand meets the definition of a VIE and SRM is its primary beneficiary.
Although SRM does not hold equity interests in Leasing or Sand, SRM is required to consolidate Leasing and Sand under ASC 810. Leasing and Sand are organized as limited liability companies. The member’s equity in Leasing and Sand is reflected as non-controlling interests in the consolidated financial statements and the net income of Leasing and Sand is allocated to the non-controlling interests.
Summarized financial information for Leasing and its subsidiary and Sand before consolidating entries, as of December 31, 2024, is as follows:
| | | |
Schwarz
Sand, LLC |
| |
SRM
Leasing, LLC and Subsidiary |
| ||||||
|
Cash
|
| | | $ | — | | | | | $ | 1,566,665 | | |
|
Accounts receivable, net
|
| | | | 421,256 | | | | | | 3,500 | | |
|
Other current assets
|
| | | | 384,648 | | | | | | 103,705 | | |
|
Property and equipment, net
|
| | | | 8,113,846 | | | | | | 11,946,837 | | |
| | | | | $ | 8,919,750 | | | | | $ | 13,620,707 | | |
|
Accounts payable
|
| | | $ | 4,915,628 | | | | | $ | 67,789 | | |
|
Accrued expenses
|
| | | | 338,374 | | | | | | 1,254,563 | | |
|
Long-term debt
|
| | | | 3,576,139 | | | | | | 1,550,000 | | |
|
Asset retirement obligation
|
| | | | 50,000 | | | | | | — | | |
| | | | | $ | 8,880,141 | | | | | $ | 2,872,352 | | |
|
Members’ equity
|
| | | | 39,609 | | | | | | 10,748,355 | | |
|
Total liabilities and members’ equity
|
| | | $ | 8,919,750 | | | | | $ | 13,620,707 | | |
And as of December 31, 2023, is as follows:
| | | |
Schwarz
Sand, LLC |
| |
SRM
Leasing, LLC and Subsidiary |
| ||||||
|
Cash
|
| | | $ | — | | | | | $ | 426,699 | | |
|
Accounts receivable, net
|
| | | | 681,600 | | | | | | 65,250 | | |
|
Other current assets
|
| | | | 231,440 | | | | | | 14,174 | | |
|
Property and equipment, net
|
| | | | 6,836,079 | | | | | | 11,613,294 | | |
| | | | | $ | 7,749,119 | | | | | $ | 12,119,417 | | |
|
Accounts payable
|
| | | $ | 3,467,344 | | | | | $ | 337,824 | | |
|
Accrued expenses
|
| | | | 222,519 | | | | | | 625,000 | | |
|
Long-term debt
|
| | | | 3,078,866 | | | | | | 2,353,970 | | |
|
Asset retirement obligation
|
| | | | 50,000 | | | | | | — | | |
| | | | | $ | 6,818,729 | | | | | $ | 3,316,794 | | |
|
Members’ equity
|
| | | | 930,390 | | | | | | 8,802,623 | | |
|
Total liabilities and members’ equity
|
| | | $ | 7,749,119 | | | | | $ | 12,119,417 | | |
F-109
SRM, INC. DBA SCHWARZ READY MIX AND SUBSIDIARIES
NOTES TO CONSOLIDATED FINANCIAL STATEMENTS
Years Ended December 31, 2024 and 2023
Years Ended December 31, 2024 and 2023
Note 10. Employee Benefit Plan
The Companies’ employees may participate in a defined contribution retirement plan with features under section 401(k) of the Internal Revenue Code through the multiple employer plan entitled Schwarz Paving Co., Inc. 401(k) Savings Plan. Employees who have completed three months of service and are 18 years of age are eligible to participate in the plan.
The Companies may make discretionary matching contributions as well as profit sharing contributions. Employees must complete 1,000 hours of service and be employed on the last day of the year to receive a profit-sharing contribution. Discretionary matching contributions were approximately $573,452 and $558,824 for the years ended December 31, 2024 and 2023. No profit-sharing contributions were made for the years ended December 31, 2024 and 2023.
Note 11. Accounting Principle Change
In October 2025, the Companies were acquired by Eagle Redi-Mix. Subsequent to the acquisition, the new ownership group communicated its intention to pursue an initial public offering (IPO) of the newly formed company’s equity securities. As a result, the Companies no longer qualify as a private company under U.S. generally accepted accounting principles (GAAP) and is required to apply the accounting guidance applicable to public business entities.
Historically, the Companies elected the private company accounting alternative for the subsequent measurement of goodwill under FASB ASC 350-20, which permitted the amortization of goodwill on a straight-line basis over a period not to exceed 10 years. In connection with the planned IPO, the Company is required to retrospectively apply the general guidance in FASB ASC 350-20 applicable to public business entities, which prohibits the amortization of goodwill and requires annual impairment testing.
Accordingly, the accompanying financial statements have been reissued to remove previously recognized accumulated goodwill amortization and related amortization expense. The carrying amount of goodwill as of December 31, 2024, has been restated to reflect the amount that would have been reported had the private company alternative not been elected. All related disclosures have been updated to conform to the accounting requirements for public business entities. The beginning equity was restated for $3,137,197 and accumulated amortization of $3,682,536 was removed along with $545,339 in amortization expense was removed from the December 31, 2024 and 2023, financial statements.
F-110
SRM, Inc. dba Schwarz Ready Mix and Subsidiaries
Consolidated Balance Sheets
December 31, 2024
December 31, 2024
| | | |
Schwarz Ready
Mix |
| |
Schwarz Sand,
LLC |
| |
SRM Leasing
LLC and Subsidiary |
| |
Eliminating
|
| |
Total
|
| |||||||||||||||
| Assets | | | | | | | | | | | | | | | | | | | | | | | | | | | | | | | |
| Current assets | | | | | | | | | | | | | | | | | | | | | | | | | | | | | | | |
|
Cash
|
| | | $ | 2,106,127 | | | | | $ | — | | | | | $ | 1,566,665 | | | | | $ | — | | | | | $ | 3,672,792 | | |
|
Accounts receivable, net of allowance for doubtful accounts
|
| | | | 15,493,116 | | | | | | 421,256 | | | | | | 3,500 | | | | | | (4,792,292) | | | | | | 11,125,580 | | |
|
Inventory
|
| | | | 3,036,864 | | | | | | 383,226 | | | | | | — | | | | | | — | | | | | | 3,420,090 | | |
|
Prepaid expenses
|
| | | | 550,559 | | | | | | 1,422 | | | | | | 103,705 | | | | | | — | | | | | | 655,686 | | |
|
Total current assets
|
| | | | 21,186,666 | | | | | | 805,904 | | | | | | 1,673,870 | | | | | | (4,792,292) | | | | | | 18,874,148 | | |
|
Other long-term assets
|
| | | | 20,000 | | | | | | — | | | | | | — | | | | | | — | | | | | | 20,000 | | |
|
Goodwill
|
| | | | 5,453,386 | | | | | | — | | | | | | — | | | | | | — | | | | | | 5,453,386 | | |
|
Right-of-use assets
|
| | | | 1,305,300 | | | | | | — | | | | | | — | | | | | | — | | | | | | 1,305,300 | | |
|
Property and equipment, net
|
| | | | 7,385,787 | | | | | | 8,113,846 | | | | | | 11,946,837 | | | | | | — | | | | | | 27,446,470 | | |
|
Total long-term assets
|
| | | | 14,164,473 | | | | | | 8,113,846 | | | | | | 11,946,837 | | | | | | — | | | | | | 34,225,156 | | |
|
Total assets
|
| | | $ | 35,351,139 | | | | | $ | 8,919,750 | | | | | $ | 13,620,707 | | | | | $ | (4,792,292) | | | | | $ | 53,099,304 | | |
| Liabilities and Stockholders’ Equity | | | | | | | | | | | | | | | | | | | | | | | | | | | | | | | |
| Current liabilities | | | | | | | | | | | | | | | | | | | | | | | | | | | | | | | |
|
Accounts payable
|
| | | $ | 4,906,361 | | | | | $ | 4,915,628 | | | | | $ | 67,789 | | | | | $ | (4,792,292) | | | | | $ | 5,097,486 | | |
|
Accrued expenses
|
| | | | 799,571 | | | | | | 21,830 | | | | | | — | | | | | | — | | | | | | 821,401 | | |
|
Income taxes payable
|
| | | | 546,344 | | | | | | — | | | | | | — | | | | | | — | | | | | | 546,344 | | |
|
Customer deposits
|
| | | | 3,240,302 | | | | | | — | | | | | | — | | | | | | — | | | | | | 3,240,302 | | |
|
Line of credit
|
| | | | 137,955 | | | | | | — | | | | | | — | | | | | | — | | | | | | 137,955 | | |
|
Current maturities of lease liabilities
|
| | | | 136,225 | | | | | | — | | | | | | — | | | | | | — | | | | | | 136,225 | | |
|
Current maturities of long-term debt
|
| | | | 1,162,394 | | | | | | 316,544 | | | | | | 1,254,563 | | | | | | — | | | | | | 2,733,501 | | |
|
Total current liabilities
|
| | | | 10,929,152 | | | | | | 5,254,002 | | | | | | 1,322,352 | | | | | | (4,792,292) | | | | | | 12,713,214 | | |
| Long-term liabilities: | | | | | | | | | | | | | | | | | | | | | | | | | | | | | | | |
|
Asset retirement obligation
|
| | | | — | | | | | | 50,000 | | | | | | — | | | | | | — | | | | | | 50,000 | | |
|
Notes payable to shareholders and members
|
| | | | 3,863,000 | | | | | | 2,850,000 | | | | | | 1,550,000 | | | | | | — | | | | | | 8,263,000 | | |
|
Long-term lease liabilities
|
| | | | 1,169,075 | | | | | | — | | | | | | — | | | | | | — | | | | | | 1,169,075 | | |
|
Long-term debt, net of current maturities
|
| | | | 728,296 | | | | | | 726,139 | | | | | | — | | | | | | — | | | | | | 1,454,435 | | |
|
Total long-term liabilities
|
| | | | 5,760,371 | | | | | | 3,626,139 | | | | | | 1,550,000 | | | | | | — | | | | | | 10,936,510 | | |
|
Total liabilities
|
| | | | 16,689,523 | | | | | | 8,880,141 | | | | | | 2,872,352 | | | | | | (4,792,292) | | | | | | 23,649,724 | | |
| Stockholders’ Equity | | | | | | | | | | | | | | | | | | | | | | | | | | | | | | | |
|
Common stock – $1 par value, 100,000 authorized shares;
|
| | | | | | | | | | | | | | | | | | | | | | | | | | | | | | |
|
1,000 shares issued and outstanding
|
| | | | 1,000 | | | | | | — | | | | | | — | | | | | | — | | | | | | 1,000 | | |
|
Retained earnings
|
| | | | 18,660,616 | | | | | | — | | | | | | — | | | | | | — | | | | | | 18,660,616 | | |
|
Members capital
|
| | | | — | | | | | | 39,609 | | | | | | 10,748,355 | | | | | | (10,787,964) | | | | | | — | | |
|
Total stockholders’ equity – Schwarz Ready Mix
|
| | | | 18,661,616 | | | | | | 39,609 | | | | | | 10,748,355 | | | | | | (10,787,964) | | | | | | 18,661,616 | | |
|
Noncontrolling interests
|
| | | | — | | | | | | — | | | | | | — | | | | | | 10,787,964 | | | | | | 10,787,964 | | |
|
Total equity
|
| | | | 18,661,616 | | | | | | 39,609 | | | | | | 10,748,355 | | | | | | — | | | | | | 29,449,580 | | |
|
Total liabilities and stockholders’ equity
|
| | | $ | 35,351,139 | | | | | $ | 8,919,750 | | | | | $ | 13,620,707 | | | | | $ | (4,792,292) | | | | | $ | 53,099,304 | | |
See notes to consolidated financial statements.
F-111
SRM, Inc. dba Schwarz Ready Mix and Subsidiaries
Consolidated Statements of Operations
Years Ended December 31, 2024
Years Ended December 31, 2024
| | | |
Schwarz Ready
Mix |
| |
Schwarz Sand,
LLC |
| |
SRM Leasing
LLC and Subsidiary |
| |
Eliminating
|
| |
Total
|
| |||||||||||||||
|
Revenues earned
|
| | | $ | 91,904,864 | | | | | $ | 4,898,406 | | | | | $ | 4,203,458 | | | | | $ | (6,391,888) | | | | | $ | 94,614,840 | | |
|
Cost of revenues earned
|
| | | | 82,305,363 | | | | | | 5,436,260 | | | | | | 1,990,252 | | | | | | (6,306,088) | | | | | | 83,425,787 | | |
|
Gross profit
|
| | | | 9,599,501 | | | | | | (537,854) | | | | | | 2,213,206 | | | | | | (85,800) | | | | | | 11,189,053 | | |
|
General and administrative expenses
|
| | | | 4,948,167 | | | | | | 126,777 | | | | | | 22,456 | | | | | | (85,800) | | | | | | 5,011,600 | | |
|
Income from operations
|
| | | | 4,651,334 | | | | | | (664,631) | | | | | | 2,190,750 | | | | | | — | | | | | | 6,177,453 | | |
| Other income (expense) | | | | | | | | | | | | | | | | | | | | | | | | | | | | | | | |
|
Interest expense
|
| | | | (441,786) | | | | | | (251,345) | | | | | | (268,346) | | | | | | — | | | | | | (961,477) | | |
|
Gain (loss) on sale of assets
|
| | | | 48,500 | | | | | | 23,583 | | | | | | 6,000 | | | | | | — | | | | | | 78,083 | | |
|
Other income
|
| | | | 134,780 | | | | | | 1,612 | | | | | | 17,328 | | | | | | — | | | | | | 153,720 | | |
| | | | | | (258,506) | | | | | | (226,150) | | | | | | (245,018) | | | | | | — | | | | | | (729,674) | | |
|
Net income before income taxes
|
| | | | 4,392,828 | | | | | | (890,781) | | | | | | 1,945,732 | | | | | | — | | | | | | 5,447,779 | | |
|
Income tax expense
|
| | | | (581,181) | | | | | | — | | | | | | — | | | | | | — | | | | | | (581,181) | | |
|
Net income – consolidated
|
| | | | 3,811,647 | | | | | | (890,781) | | | | | | 1,945,732 | | | | | | — | | | | | | 4,866,598 | | |
|
Net income (loss) attributable to noncontrolling interests
|
| | | | — | | | | | | (890,781) | | | | | | 1,945,732 | | | | | | — | | | | | | 1,054,951 | | |
|
Net income – Schwarz Ready Mix
|
| | | $ | 3,811,647 | | | | | $ | — | | | | | $ | — | | | | | $ | — | | | | | $ | 3,811,647 | | |
See notes to consolidated financial statements.
F-112
SRM, Inc. dba Schwarz Ready Mix and Subsidiaries
Condensed Consolidated Balance Sheets
September 30, 2025 and December 31, 2024
September 30, 2025 and December 31, 2024
| | | |
(Unaudited)
September 30, 2025 |
| |
December 31,
2024 |
| ||||||
| Assets | | | | | | | | | | | | | |
| Current assets | | | | | | | | | | | | | |
|
Cash
|
| | | $ | 1,378,454 | | | | | $ | 3,672,792 | | |
|
Accounts receivable, net of allowance for doubtful of $81,222, and $83,106,
respectively |
| | | | 17,958,343 | | | | | | 11,125,580 | | |
|
Inventory
|
| | | | 3,376,762 | | | | | | 3,420,090 | | |
|
Income taxes receivable
|
| | | | — | | | | | | — | | |
|
Prepaid expenses
|
| | | | 28,902 | | | | | | 655,686 | | |
|
Total current assets
|
| | | | 22,742,461 | | | | | | 18,874,148 | | |
|
Other long-term assets
|
| | | | 20,000 | | | | | | 20,000 | | |
|
Goodwill
|
| | | | 5,453,386 | | | | | | 5,453,386 | | |
|
Right-of-use assets
|
| | | | 1,305,300 | | | | | | 1,305,300 | | |
|
Property and equipment, net
|
| | | | 25,296,019 | | | | | | 27,446,470 | | |
|
Total long-term assets
|
| | | | 32,074,705 | | | | | | 34,225,156 | | |
|
Total assets
|
| | | $ | 54,817,166 | | | | | $ | 53,099,304 | | |
| Liabilities and Stockholders’ Equity | | | | | | | | | | | | | |
| Current liabilities | | | | | | | | | | | | | |
|
Accounts payable
|
| | | $ | 13,140,905 | | | | | $ | 5,097,486 | | |
|
Accrued expenses
|
| | | | 943,926 | | | | | | 821,401 | | |
|
Customer deposits
|
| | | | — | | | | | | 3,240,302 | | |
|
Income taxes payable
|
| | | | 380,377 | | | | | | 546,344 | | |
|
Line of credit
|
| | | | — | | | | | | 137,955 | | |
|
Current maturities of lease liabilities
|
| | | | 136,225 | | | | | | 136,225 | | |
|
Current maturities of long-term debt
|
| | | | — | | | | | | 2,733,501 | | |
|
Total current liabilities
|
| | | | 14,601,433 | | | | | | 12,713,214 | | |
| Long-term liabilities | | | | | | | | | | | | | |
|
Asset retirement obligation
|
| | | | 50,000 | | | | | | 50,000 | | |
|
Notes payable to shareholders and members
|
| | | | 2,147,000 | | | | | | 8,263,000 | | |
|
Long-term lease liabilities, net of current maturities
|
| | | | 1,169,075 | | | | | | 1,169,075 | | |
|
Long-term debt, net of current maturities
|
| | | | — | | | | | | 1,454,435 | | |
|
Total long-term liabilities
|
| | | | 3,366,075 | | | | | | 10,936,510 | | |
|
Total liabilities
|
| | | | 17,967,508 | | | | | | 23,649,724 | | |
| Stockholders’ Equity | | | | | | | | | | | | | |
|
Common stock – $1 par value, 100,000 authorized shares; 1,000 shares issued and outstanding
|
| | | | 1,000 | | | | | | 1,000 | | |
|
Retained earnings
|
| | | | 23,412,012 | | | | | | 18,660,616 | | |
|
Total stockholders’ equity – Schwarz Ready Mix
|
| | |
|
23,413,012
|
| | | |
|
18,661,616
|
| |
|
Noncontrolling interests
|
| | | | 13,436,646 | | | | | | 10,787,964 | | |
|
Total equity
|
| | | | 36,849,658 | | | | | | 29,449,580 | | |
|
Total liabilities and stockholders’ equity
|
| | | $ | 54,817,166 | | | | | $ | 53,099,304 | | |
See notes to consolidated financial statements.
F-113
SRM, Inc. dba Schwarz Ready Mix and Subsidiaries
Condensed Consolidated Statements of Operations
Nine Months Ended September 30, 2025 and 2024 (Unaudited)
Nine Months Ended September 30, 2025 and 2024 (Unaudited)
| | | |
(Unaudited)
September 30, 2025 |
| |
(Unaudited)
September 30, 2024 |
| ||||||
| Revenues earned | | | | | | | | | | | | | |
|
Cost of revenues earned
|
| | | $ | 73,200,993 | | | | | $ | 70,112,971 | | |
|
Gross profit
|
| | | | 63,249,113 | | | | | | 61,260,787 | | |
| | | | | | 9,951,880 | | | | | | 8,852,184 | | |
|
General and administrative expenses
|
| | | | 2,618,491 | | | | | | 2,565,342 | | |
|
Income from operations
|
| | | | 7,333,389 | | | | | | 6,286,842 | | |
| Other income (expense) | | | | | | | | | | | | | |
|
Interest expense
|
| | | | (281,347) | | | | | | (738,582) | | |
|
Gain on sale of assets
|
| | | | 780,437 | | | | | | 78,083 | | |
|
Other income
|
| | | | 150,783 | | | | | | 76,078 | | |
| | | | | | 649,873 | | | | | | (584,421) | | |
|
Net income before income taxes
|
| | | | 7,983,262 | | | | | | 5,702,421 | | |
|
Income tax expense
|
| | | | (583,184) | | | | | | (329,669) | | |
|
Net income – consolidated
|
| | | | 7,400,078 | | | | | | 5,372,752 | | |
|
Net income attributable to noncontrolling interests
|
| | | | 2,648,682 | | | | | | 662,249 | | |
|
Net income – Schwarz Ready Mix
|
| | | $ | 4,751,396 | | | | | $ | 4,710,503 | | |
See notes to consolidated financial statements.
F-114
SRM, Inc. dba Schwarz Ready Mix and Subsidiaries
Condensed Consolidated Statements of Equity
Nine Months Ended September 30, 2025 and 2024 (Unaudited)
Nine Months Ended September 30, 2025 and 2024 (Unaudited)
| | | |
Common Stock
|
| |
Retained
Earnings (Deficit) |
| |
Total
Stockholder’s Equity (Deficit) |
| |
Noncontrolling
Interest |
| |
Total Equity
|
| |||||||||||||||
|
Balance, January 1, 2025
|
| | | $ | 1,000 | | | | | $ | 18,660,616 | | | | | $ | 18,661,616 | | | | | $ | 10,787,964 | | | | | $ | 29,449,580 | | |
|
Net income (loss) January 1, 2025 to September 30, 2025
|
| | | | — | | | | | | 4,751,396 | | | | | | 4,751,396 | | | | | | 2,648,682 | | | | | | 7,400,078 | | |
|
Balance, September 30, 2025
|
| | | $ | 1,000 | | | | | $ | 23,412,012 | | | | | $ | 23,413,012 | | | | | $ | 13,436,646 | | | | | $ | 36,849,658 | | |
|
Balance, January 1, 2024
|
| | | $ | 1,000 | | | | | $ | 14,848,969 | | | | | $ | 14,849,969 | | | | | $ | 9,733,013 | | | | | $ | 24,582,982 | | |
|
Net income (loss)
|
| | | | — | | | | | | 4,710,503 | | | | | | 4,710,503 | | | | | | 662,249 | | | | | | 5,372,752 | | |
|
Balance, September 30, 2024
|
| | | $ | 1,000 | | | | | $ | 19,559,472 | | | | | $ | 19,560,472 | | | | | $ | 10,395,262 | | | | | $ | 29,955,734 | | |
See notes to consolidated financial statements.
F-115
SRM, Inc. dba Schwarz Ready Mix and Subsidiaries
Condensed Consolidated Statements of Cash Flows
Nine Months Ended September 30, 2025 and 2024 (Unaudited)
Nine Months Ended September 30, 2025 and 2024 (Unaudited)
| | | |
(Unaudited)
September 30, 2025 |
| |
(Unaudited)
September 30, 2024 |
| ||||||
| Reconciliation of net income (loss) to cash provided by operating activities: | | | | | | | | | | | | | |
|
Net income
|
| | | $ | 7,400,078 | | | | | $ | 5,372,752 | | |
|
Adjustments to reconcile net income (loss) to net cash provided by operating activities:
|
| | | | | | | | | | | | |
|
Depreciation and amortization of fixed and right-of-use assets
|
| | | | 3,722,582 | | | | | | 3,783,356 | | |
|
Bad debt
|
| | | | 12,425 | | | | | | (30,428) | | |
|
Gain on sale of assets
|
| | | | (780,437) | | | | | | (78,083) | | |
|
Change in operating assets and liabilities net:
|
| | | | | | | | | | | | |
|
Accounts receivable
|
| | | | (6,845,188) | | | | | | (3,466,819) | | |
|
Inventory
|
| | | | 43,328 | | | | | | 92,092 | | |
|
Prepaid expenses
|
| | | | 626,784 | | | | | | 311,283 | | |
|
Income tax
|
| | | | (165,967) | | | | | | 329,566 | | |
|
Accounts payable
|
| | | | 8,043,419 | | | | | | 3,575,289 | | |
|
Accrued expenses
|
| | | | 122,525 | | | | | | 667,696 | | |
|
Customer deposits
|
| | | | (3,240,302) | | | | | | — | | |
|
Net cash provided by operating activities
|
| | | | 8,939,247 | | | | | | 10,556,704 | | |
| Investing activities: | | | | | | | | | | | | | |
|
Purchases of property and equipment
|
| | | | (1,597,131) | | | | | | (7,334,257) | | |
|
Proceeds from sale of property and equipment
|
| | | | 805,437 | | | | | | 199,129 | | |
|
Net cash used in investing activities
|
| | | | (791,694) | | | | | | (7,135,128) | | |
| Financing activities: | | | | | | | | | | | | | |
|
Proceeds from the line of credit
|
| | | | — | | | | | | — | | |
|
Payments on the line of credit
|
| | | | (137,955) | | | | | | (849,408) | | |
|
Proceeds from notes payable to members
|
| | | | — | | | | | | — | | |
|
Payment on lease liabilities
|
| | | | — | | | | | | — | | |
|
Payments to notes to members
|
| | | | (6,116,000) | | | | | | (900,000) | | |
|
Proceeds from issuance of long-term debt
|
| | | | 315,727 | | | | | | 2,004,936 | | |
|
Principal payments on long-term debt
|
| | | | (4,503,663) | | | | | | (261,083) | | |
|
Net cash used in financing activities
|
| | | | (10,441,891) | | | | | | (5,555) | | |
|
Net change in cash
|
| | | | (2,294,338) | | | | | | 3,416,021 | | |
|
Cash at beginning of year
|
| | | | 3,672,792 | | | | | | 426,699 | | |
|
Cash at end of period
|
| | | $ | 1,378,454 | | | | | $ | 3,842,720 | | |
|
Supplemental disclosure of cash flow information and non cash investing and
financing activities |
| | | | | | | | | | | | |
|
Interest paid
|
| | | $ | 312,469 | | | | | $ | 769,704 | | |
|
Income taxes paid
|
| | | $ | 550,000 | | | | | $ | 100,000 | | |
See notes to consolidated financial statements.
F-116
SRM, Inc. dba Schwarz Ready Mix and Subsidiaries
Notes to Condensed Consolidated Financial Statements
Periods Ended September 30, 2025, and September 30, 2024
Periods Ended September 30, 2025, and September 30, 2024
Note 1. Nature of Operations and Significant Accounting Policies
Nature of operations: SRM, Inc. dba Schwarz Ready Mix. (SRM) was incorporated December 30, 1976, under the laws of the State of Oklahoma. SRM is engaged in the manufacturing and sale of ready-mixed concrete. Schwarz Sand, LLC (Sand) was organized as an Oklahoma limited liability company in February of 2000. Sand is engaged in the sale and production of sand. SRM Leasing, LLC (Leasing) was organized as an Oklahoma limited liability company on April 5, 2013 and includes its majority owned subsidiaries, Schwarz CNG Holdings, LLC (CNG) and Schwarz BCS, LLC (BCS). Leasing was formed to hold property and equipment which it leases to SRM and Sand. CNG was dissolved during 2019 and all balance sheet items were transferred to SRM and Leasing. BCS was dissolved during 2024 and all balance sheet items were transferred to Leasing.
The LLC companies were formed under operating agreements which specify that ownership in the company will be represented by the amount of capital contributed. All profits and losses of the companies are allocated to the members based on their percentage of ownership. Members’ liability is limited to the balances of their respective capital accounts. The companies were established in perpetuity and will only cease to exist if dissolved in accordance with the dissolution requirements in the operating agreement.
Principles of consolidation: The consolidated financial statements include the accounts of SRM, Inc. dba Schwarz Ready Mix, Schwarz Sand, LLC, a variable interest entity, and SRM Leasing, LLC and its subsidiaries Schwarz CNG Holdings, LLC, a variable interest entity, and Schwarz BCS, LLC, a variable interest entity (collectively, the Companies). All material intercompany accounts and transactions have been eliminated.
Basis of accounting: The Companies prepare the consolidated financial statements on the accrual basis of accounting in accordance with accounting principles generally accepted in the United States of America. Accordingly, revenues are recognized when earned, and expenses are recognized when incurred.
Use of estimates: Management uses estimates and assumptions in preparing the consolidated financial statements in accordance with accounting principles generally accepted in the United States of America. Those estimates and assumptions affect the reported amounts of assets and liabilities, the disclosure of contingent assets and liabilities, and the reported revenues and expenses. On an ongoing basis, the Companies evaluate their estimates, including those related to bad debts, inventories, deferred tax valuation allowances and asset retirement obligations. The Companies base their estimates on historical experience and on various other assumptions that are believed to be reasonable under the circumstances, the results of which form the basis for making judgments about the carrying values of assets and liabilities. Actual results could vary from the estimates that were used in preparing the financial statements and could do so in the near-term.
Inventory: Inventory consists of rock, sand, and other materials used in the production of ready-mixed concrete and are valued at the lower of cost (first-in, first-out method) or net realizable value.
Property and equipment: Property and equipment are stated on the basis of cost. Depreciation is provided by use of straight-line method for financial reporting purposes and the accelerated cost recovery and modified accelerated cost recovery systems for income tax purposes.
| |
Building and leasehold improvements
|
| | 39 years | |
| |
Machinery and equipment
|
| | 3 – 10 years | |
| |
Transportation equipment
|
| | 3 – 7 years | |
| |
Office equipment
|
| | 3 years | |
F-117
SRM, Inc. dba Schwarz Ready Mix and Subsidiaries
Notes to Condensed Consolidated Financial Statements
Periods Ended September 30, 2025, and September 30, 2024
Periods Ended September 30, 2025, and September 30, 2024
Note 1. Nature of Operations and Significant Accounting Policies (Continued)
Impairment of long-lived assets: The Companies periodically evaluate their long-lived assets to determine potential impairment by comparing the carrying value of the assets with the estimated future undiscounted cash flows expected to result from the use of the assets, including cash flows from disposition. Should the sum of the expected future undiscounted cash flows be less than the carrying value, the Companies would recognize an impairment loss. An impairment loss would be measured by comparing the amount by which the carrying value exceeds the fair value of the assets. Management has determined that no impairment of long-lived assets exists for periods ended September 30, 2025, and December 31, 2024, respectively.
Receivables and credit policies: Trade accounts receivable are uncollateralized customer obligations due under normal trade terms. Receivables are recorded based on the amounts invoiced to customers. Payments of accounts receivable are allocated to the specific invoices identified on the customer’s remittance advice or, if unspecified, are applied to the earliest unpaid invoices.
The carrying amount of accounts receivable is reduced by an allowance for doubtful accounts that reflects management’s estimate of the amounts that will not be collected. Management provides for probable uncollectible amounts through a charge to bad-debt expense and a credit to the allowance for doubtful accounts based on historical collection trends and an assessment of the creditworthiness of current customers. The adequacy of the allowance for doubtful accounts is evaluated periodically through an individual assessment of potential losses on customer accounts giving particular emphasis to accounts with invoices more than 30 days past the due date. Balances which remain outstanding after management has used reasonable collection efforts are written off through a charge to the allowance for doubtful accounts and a credit to trade accounts receivable. Recoveries on accounts previously written off are credited back to the allowance for doubtful accounts.
Method for Estimating Expected Credit Losses for Customer Receivables Using an Aging Schedule
SRM sells its services to a broad range of customers, primarily general contractors and construction companies. Customers typically are provided with payment terms of being payable upon receipt of the invoice. SRM has tracked historical loss information for its trade receivables and compiled historical credit loss percentages for different aging categories. Management believes that the historical loss information it has compiled is a reasonable basis on which to determine expected credit losses for trade receivables held at June 30, 2025, because the composition of the trade receivables at that date is consistent with that used in developing the historical credit-loss percentages (i.e., the similar risk characteristics of its customers and its lending practices have not changed significantly over time).
Management developed this estimate based on its knowledge of past experience, for which there were similar environments in the economy. As a result, management applied the applicable credit loss rates to determine the expected credit loss estimate for each payor category. Accordingly, the allowance for expected credit losses on September 30, 2025, and December 30, 2024, totaled $81,222 each.
Revenue recognition: The Companies recognize revenues in accordance with ASC Topic 606, Revenue from Contracts with Customers, which provides a five-step model for recognizing revenue from contacts with customers as follows:
•
Identify the contract with a customer
•
Identify the performance obligations in the contract
•
Determine the transaction price
•
Allocate the transaction price to the performance obligations in the contract
•
Recognize revenue when or as performance obligations are satisfied
F-118
SRM, Inc. dba Schwarz Ready Mix and Subsidiaries
Notes to Condensed Consolidated Financial Statements
Periods Ended September 30, 2025, and September 30, 2024
Periods Ended September 30, 2025, and September 30, 2024
Note 1. Nature of Operations and Significant Accounting Policies (Continued)
The Companies’ revenues primarily consist of product sales of ready-mix concrete to its customers throughout Oklahoma. Results of operations are substantially affected by economic conditions, especially in the construction industry.
The Companies record revenue from sales or merchandise upon delivery of the good to the customer, which is when the performance obligation is satisfied. These revenues are recognized at a point in time.
The transaction price is the amount of consideration to which the Companies expect to be entitled in exchange for transferring goods to the customer. Revenue is recorded based on the transaction price, which is considered fixed consideration. There is no variable consideration in the transactions between the Companies and their customers.
The timing of revenue recognition is consistent with the right to invoice and generally payment within 30 days. Payment terms and conditions for sales to customers vary based on the Companies’ assessment of individual customers as well as industry expectations. It is not the Companies’ standard business practice to offer extended payment terms longer than 90 days. Accordingly, the Companies have determined that a significant financing component generally does not exist.
The Companies exclude from revenue sales taxes and other government-assessed and imposed taxes on revenue-generating activities that are invoiced to customers.
The Companies have generally provided assurance type warranties for their goods. The warranty only extends for a limited duration following the transfer of the goods. Historically, warranty claims have not resulted in material costs incurred. The Companies do not consider these warranties to be performance obligations.
Income taxes: SRM accounts for income taxes using the asset and liability approach to financial accounting and reporting for income taxes. The difference between the financial statement and tax basis of assets and liabilities is determined as part of the financial reporting process. Deferred income tax assets and liabilities are computed for those differences that have future tax consequences using the currently enacted tax laws and rates that apply to the period in which they are expected to affect taxable income. Valuation allowances are established, if necessary, to reduce deferred tax assets to the amounts that will more likely than not be realized. Income tax expense is the current tax provision for the period plus or minus the net change in the deferred tax assets and liabilities.
No provision for United States federal, state, or local income taxes has been provided for Sand or Leasing and its subsidiary, as members are individually liable for taxes on their proportionate share of the income or loss.
Management has evaluated the Companies’ tax positions and concluded that the Companies have taken no uncertain tax positions that require adjustment to the consolidated financial statements to comply with the provisions of this guidance.
Goodwill: Goodwill represents the excess of the purchase price over the fair value of identifiable net assets acquired in business combinations. Goodwill is not amortized but is tested for impairment at least annually, or more frequently if events or changes in circumstances indicate that the carrying value may not be recoverable. The Companies perform its annual goodwill impairment test as of December 31, at the reporting unit level, which is generally one level below the operating segment.
The impairment test involves comparing the fair value of each reporting unit, including goodwill, to its carrying amount. If the fair value of a reporting unit exceeds its carrying amount, goodwill is considered not impaired. If the carrying amount exceeds the fair value, an impairment loss is recognized in an amount equal to the excess, not to exceed the total amount of goodwill allocated to that reporting unit. The fair value
F-119
SRM, Inc. dba Schwarz Ready Mix and Subsidiaries
Notes to Condensed Consolidated Financial Statements
Periods Ended September 30, 2025, and September 30, 2024
Periods Ended September 30, 2025, and September 30, 2024
Note 1. Nature of Operations and Significant Accounting Policies (Continued)
of reporting units is determined using a combination of discounted cash flow analyses and market-based valuation methods, which require management to make significant estimates and assumptions regarding future cash flows, growth rates, discount rates, and market comparables.
The Companies monitor for potential triggering events between annual impairment tests, such as significant adverse changes in the business climate, operating results, or market conditions, which could indicate that goodwill may be impaired.
The Companies disclose the total carrying amount of goodwill and changes in the carrying amount during the period, including additions, impairment losses, and disposals. For each impairment loss recognized, the Companies disclose the facts and circumstances leading to the impairment, the amount of the loss, and the method of determining the fair value of the associated reporting unit. Goodwill is presented as a separate line item in the consolidated balance sheet. Impairment losses, if any, are presented as a separate line item in the consolidated statement of operations before income from operations.
Management’s estimates and assumptions used in the goodwill impairment analysis are considered critical accounting estimates due to the significant judgment involved and the potential for material impact on the Companies’ financial condition and results of operations. Changes in these estimates or in actual results could materially affect the evaluation of goodwill for impairment in future periods
Asset retirement obligations: The Companies recognize the fair value of an asset retirement obligation in the period in which it is incurred if a reasonable estimate of fair value can be made. The Companies determine the fair value of the asset retirement obligation by calculating the present value of the expected cash flows. The fair value of the liability is added to the carrying amount of the associated asset. As of September 30, 2025, and December 31, 2024, the Companies have no net amounts included in property and equipment for asset retirement obligations, as all such amounts have been fully depreciated in the year of recognition. The retirement obligation will increase as production continues, including an adjustment for accretion related to the passage of time, until the obligation is settled.
The asset retirement obligation is adjusted annually for any liabilities incurred or settled during the period, accretion expense, and any revisions in estimated cash flows.
Advertising costs: The costs of advertising and promotion activities are expensed as they are incurred. Advertising expense was approximately $4,031 and $1,065 for the periods ended September 30, 2025, and September 30, 2024, respectively.
Concentration of risk: The Companies maintain cash deposits in financial institutions which, at times, may exceed the Federal Deposit Insurance Corporation insurance limit of $250,000. Federal deposit insurance corporation (FDIC) limits cover all traditional type deposit accounts up to $250,000. The Companies have not experienced any losses in such accounts and do not believe they are exposed to any significant risk on cash.
F-120
SRM, Inc. dba Schwarz Ready Mix and Subsidiaries
Notes to Condensed Consolidated Financial Statements
Periods Ended September 30, 2025, and September 30, 2024
Periods Ended September 30, 2025, and September 30, 2024
Note 2. Property and Equipment
Property and equipment are summarized as follows:
| | | |
September 30,
2025 |
| |
December 31,
2024 |
| ||||||
|
Land and land improvements
|
| | | $ | 7,816,428 | | | | | $ | 7,835,643 | | |
|
Buildings
|
| | | | 3,842,940 | | | | | | 4,171,167 | | |
|
Leasehold improvements
|
| | | | 100,000 | | | | | | 100,000 | | |
|
Machinery and equipment
|
| | | | 27,472,412 | | | | | | 29,114,220 | | |
|
Transportation equipment
|
| | | | 34,182,351 | | | | | | 35,818,074 | | |
|
Office equipment
|
| | | | 30,504 | | | | | | 220,552 | | |
|
Construction in-process
|
| | | | 294,549 | | | | | | — | | |
| | | | | | 73,739,184 | | | | | | 77,259,656 | | |
|
Less accumulated depreciation
|
| | | | (48,443,165) | | | | | | (49,813,186) | | |
|
Net property and equipment
|
| | | $ | 25,296,019 | | | | | $ | 27,446,470 | | |
The Companies’ depreciation expense for the periods ended September 30, 2025, and September 30, 2024, was approximately $3,722,582 and $3,783,356, respectively.
Note 3. Income Taxes
Net deferred tax assets and liabilities in the financial statements consist of the following at September 30, 2025, and December 31, 2024. All current and deferred tax provisions were a result of SRM operations. The subsidiaries’ results of operations are pass-through entities and therefore no deferred tax assets or liabilities are required to be provided.
| | | |
September 30,
2025 |
| |
December 31,
2024 |
| ||||||
| Deferred tax assets: | | | | | | | | | | | | | |
|
Intangible assets
|
| | | $ | 1,115,146 | | | | | $ | 1,213,364 | | |
|
State tax credits
|
| | | | (177,271) | | | | | | (177,271) | | |
|
Miscellaneous temporary differences
|
| | | | 49,583 | | | | | | 49,583 | | |
|
Valuation allowance
|
| | | | 993,107 | | | | | | 502,919 | | |
|
Total deferred tax asset
|
| | | | 1,980,565 | | | | | | 1,588,595 | | |
| Deferred tax liabilities: | | | | | | | | | | | | | |
|
Property and equipment basis differences
|
| | | | (1,980,565) | | | | | | (1,588,595) | | |
|
Total deferred tax liabilities
|
| | | | (1,980,565) | | | | | | (1,588,595) | | |
| | | | | $ | — | | | | | $ | — | | |
F-121
SRM, Inc. dba Schwarz Ready Mix and Subsidiaries
Notes to Condensed Consolidated Financial Statements
Periods Ended September 30, 2025, and September 30, 2024
Periods Ended September 30, 2025, and September 30, 2024
Note 3. Income Taxes (Continued)
The provision for income taxes charged to operations for the periods ended September 30, 2025, and September 30, 2024, consist of the following:
| | | |
September 30,
2025 |
| |
September 30,
2024 |
| ||||||
|
Current tax expense (benefit)
|
| | | $ | 583,184 | | | | | $ | 329,669 | | |
|
Deferred tax benefit
|
| | | | 471,382 | | | | | | 391,780 | | |
|
Valuation allowance
|
| | | | (471,382) | | | | | | (391,780) | | |
| | | | | $ | 583,184 | | | | | $ | 329,669 | | |
The income tax provision differs from the amount of income tax determined by applying the U.S. federal income tax rate (21%) to pretax income for the periods ended September 30, 2025, and September 30, 2024, due to the following:
| | | |
September 30,
2025 |
| |
September 30,
2024 |
| ||||||
|
Computed “expected” tax (expense) benefit
|
| | | $ | 1,634,637 | | | | | $ | 1,198,138 | | |
| Decrease (increase) in income taxes resulting from: | | | | | | | | | | | | | |
|
Reverse non-controlling interest
|
| | | | (556,223) | | | | | | (139,072) | | |
|
Permanent difference
|
| | | | 24,427 | | | | | | (478,648) | | |
|
State income taxes, net of federal tax benefit
|
| | | | — | | | | | | 55,189 | | |
|
Fuel tax and other credits applied
|
| | | | (37,094) | | | | | | (37,094) | | |
|
Other
|
| | | | (11,181) | | | | | | 122,936 | | |
|
Change in valuation allowance
|
| | | | (471,382) | | | | | | (391,780) | | |
| | | | | $ | 583,184 | | | | | $ | 329,669 | | |
Note 4. Line of Credit
SRM’s line of credit was renewed on July 16, 2024 with an available balance of $3,000,000. The line of credit matures July 30, 2026. The line carries a variable rate of interest (Prosperity Bank, N.A. Prime Rate) and requires a monthly interest payment based on outstanding borrowings. At September 30, 2025, and September 30, 2024, the line of credit had an outstanding balance of $0 and $137,955 and an interest rate of 8.00 percent. The line of credit is collateralized by all inventory, equipment, and general intangibles of the Companies in addition to being guaranteed by SRM, Sand and Leasing and its subsidiary and the individual stockholders and members.
F-122
SRM, Inc. dba Schwarz Ready Mix and Subsidiaries
Notes to Condensed Consolidated Financial Statements
Periods Ended September 30, 2025, and September 30, 2024
Periods Ended September 30, 2025, and September 30, 2024
Note 5. Long-Term Debt
The Companies’ Long-term debt consists of the following:
| | | |
September 30,
2025 |
| |
December 31,
2024 |
| ||||||
|
Note payable to bank for $4,500,000, with interest at 4.75%, payable in
monthly principal and interest installments of $63,225 beginning May 2018 and maturing April 2025. Collateralized by equipment |
| | | $ | — | | | | | $ | 309,048 | | |
|
Note payable to Metro Ready Mix for $6,000,000, with interest at
3.5%, payable in monthly principal and interest installments of $80,639 beginning May 2018 and maturing April 2025. Guaranteed by owners of Company |
| | |
|
—
|
| | | | | 320,217 | | |
|
Note payable to Metro Ready Mix, LLC, for $2,500,000, with interest
at 3.5%, payable in monthly principal and interest installments of $33,600 beginning May 2018 and maturing April 2025. Guaranteed by owners of Company |
| | |
|
—
|
| | | | | 133,423 | | |
|
Note payable to bank for $2,900,000, with interest at 3.75%, payable in
monthly principal and interest installments of $53,155 beginning August 2020 and maturing July 2025. Collateralized by equipment |
| | |
|
—
|
| | | | | 265,502 | | |
|
Note payable to bank for $669,327, with interest at 1.90%, payable in monthly principal and interest installments of $11,703 beginning August 2020 and maturing July 2025. Guaranteed by owners of Company
|
| | |
|
—
|
| | | | | 81,260 | | |
|
Note payable to bank for $2,500,000, with interest at 3.5%, payable in
monthly principal and interest installments of $73,319 beginning March 2022 and maturing March 2025. Collateralized by equipment |
| | |
|
—
|
| | | | | 219,706 | | |
|
Note payable to equipment financing company for $419,300, with interest at 3.99% payable in monthly principal and interest installments of $9,466 beginning September 2024 and maturing August 2028. Collateralized by equipment
|
| | |
|
—
|
| | | | | 387,025 | | |
|
Note payable to equipment financing company for $281,015, with
interest at 0%, payable in monthly principal and interest installments of $7,807 beginning March 2024 and maturing February 2027. Collateralized by equipment |
| | |
|
—
|
| | | | | 218,567 | | |
|
Note payable to bank for $3,000,000, with interest at 8%, payable in monthly principal and interest installments of $94,154 beginning April 2024 and maturing March 2027. Collateralized by
equipment |
| | |
|
—
|
| | | | | 989,062 | | |
|
Note payable to equipment financing company for $766,651 with interest at 5.99%, payable in monthly principal and interest installments of $14,818 beginning April 2024 and maturing March 2029. Collateralized by equipment
|
| | |
|
—
|
| | | | | 742,854 | | |
|
Note payable to equipment financing company for $537,971 with interest at 5.99%, payable in monthly principal and interest installments of $10,398 beginning April 2024 and maturing March 2029. Collateralized by equipment
|
| | |
|
—
|
| | | | | 521,272 | | |
| | | | | $ | — | | | | | $ | 4,187,936 | | |
|
Current maturities
|
| | |
|
—
|
| | | | | 2,733,501 | | |
|
Long-term maturities
|
| | |
|
—
|
| | | | | 1,454,435 | | |
F-123
SRM, Inc. dba Schwarz Ready Mix and Subsidiaries
Notes to Condensed Consolidated Financial Statements
Periods Ended September 30, 2025, and September 30, 2024
Periods Ended September 30, 2025, and September 30, 2024
Note 6. Leases
The Companies lease the majority of their plant locations for various terms under operating lease agreements. The leases expire at various dates through 2025. In the normal course of business, it is expected that these leases will be renewed or replaced by leases on other properties.
| | Right-of-use assets: | | | | | | | |
| |
January 1, 2024
|
| | | $ | 1,430,178 | | |
| |
Amortization
|
| | | | (124,878) | | |
| |
Total lease assets
|
| | | $ | 1,305,300 | | |
| | Liabilities: | | | | | | | |
| |
January 1, 2024
|
| | | $ | 1,430,178 | | |
| |
Lease payments
|
| | | | (156,000) | | |
| |
Interest accretion
|
| | | | 31,122 | | |
| |
Total lease liabilities
|
| | | $ | 1,305,300 | | |
| |
Lease cost at December 31, 2024
|
| | | $ | 1,305,300 | | |
| |
Operating cash flows for lease
|
| | | $ | 124,878 | | |
| |
Remaining lease term
|
| |
1 – 13 Years
|
| |||
| |
Discount rate
|
| |
2.25% – 2.60%
|
| |||
Pursuant to the terms of the Companies’ lease agreements in effect at January 1, 2025, the following table summarized the Companies’ maturities of lease liabilities as of September 30, 2025:
| |
2025
|
| | | | 174,000 | | |
| |
2026
|
| | | | 174,000 | | |
| |
2027
|
| | | | 174,000 | | |
| |
Thereafter
|
| | | | 1,324,000 | | |
| |
Total Lease Payments
|
| | | | 1,846,000 | | |
| |
Less: imputed interest
|
| | | | (540,700) | | |
| |
Present value of lease liabilities
|
| | | | 1,305,300 | | |
| |
Less: current obligations under leases
|
| | | | (136,225) | | |
| |
Total
|
| | | $ | 1,169,075 | | |
Note 7. Asset Retirement Obligations
Asset retirement obligations for the Companies result primarily from the acquisition, development, and/or normal use of stone and sand manufacturing plants and include the reclamation of site damage created during production operations, as well as subsequent removal of plant equipment. Reconciliation of the asset retirement obligation liability is as follows at:
| | | |
September 30,
2025 |
| |
December 31,
2024 |
| ||||||
|
Balance at beginning of year
|
| | | $ | 50,000 | | | | | | 50,000 | | |
|
Accretion expense
|
| | | | — | | | | | | — | | |
|
Balance at end of year
|
| | | $ | 50,000 | | | | | $ | 50,000 | | |
F-124
SRM, Inc. dba Schwarz Ready Mix and Subsidiaries
Notes to Condensed Consolidated Financial Statements
Periods Ended September 30, 2025, and September 30, 2024
Periods Ended September 30, 2025, and September 30, 2024
Note 8. Related-Party Transactions
Transactions with companies under common ownership include the following at September 30:
| | | |
September 30,
2025 |
| |
December 31,
2024 |
| ||||||
| Accounts receivable | | | | | | | | | | | | | |
|
Schwarz Paving Company, Inc.
|
| | | $ | 212,527 | | | | | $ | 156,600 | | |
| | | |
September 30,
2025 |
| |
September 30,
2024 |
| ||||||
| Revenues received from: | | | | | | | | | | | | | |
|
Schwarz Asphalt Company, Inc.
|
| | | $ | 284,116 | | | | | $ | — | | |
|
Schwarz Paving Company, Inc.
|
| | | | 2,886,016 | | | | | | 2,067,460 | | |
| | | | | $ | 3,170,132 | | | | | $ | 2,067,460 | | |
| Expenses paid to: | | | | | | | | | | | | | |
|
Schwarz Paving Company, Inc.
|
| | | $ | — | | | | | $ | 2,399 | | |
The Companies have unsecured notes payable to individual shareholders and members. These notes were renewed December 31, 2024, and mature on December 31, 2027. Interest accrues at 7% and is payable annually with all outstanding principal and interest due at maturity. The notes’ balance was $2,147,000 and $8,313,000 at September 30, 2025, and September 30, 2024, respectively. Interest expense related to the notes was $145,111 and $366,730 for the periods ended September 30, 2025, and September 30, 2024, respectively.
Note 9. Variable Interest Entities
The Consolidations Topic of the FASB Accounting Standards Codification establishes standards for identifying a variable interest entity and for determining under what circumstances a variable interest entity (VIE) should be consolidated with its primary beneficiary. This topic requires a variable interest entity to be consolidated by a company if that company has the power to direct the activities of a VIE that most significantly impact the VIE’s economic performance and the obligation to absorb losses of, or receive benefits from the VIE that could potentially be significant to the VIE.
SRM Leasing, LLC and subsidiary and Schwarz Sand, LLC are considered VIEs and SRM the primary beneficiary under the requirements of Accounting Standards Codification 810, Consolidation (ASC 810). An entity with a controlling interest in a VIE is generally deemed to be its primary beneficiary.
Leasing’s revenues are derived substantially from SRM through leasing arrangements. SRM and Leasing are co-borrowers on Leasing’s primary long-term debt obligations totaling $0 and $265,502 at September 30, 2025, and December 31, 2024, respectively. There is subordinated financial support of Leasing through loans from common owners totaling $0 and $1,550,000 at September 30, 2025, and December 31, 2024, respectively. Furthermore, there is an implicit agreement that SRM will provide financial support to Leasing in order for Leasing to fund debt services obligations and operations. Based on these factors SRM has determined Leasing meets the definition of a VIE and SRM is its primary beneficiary.
Sand’s revenues are derived substantially from SRM through the sale of its product. SRM and Sand are co-borrowers on a $3,000,000 line-of-credit facility as of September 30, 2025, and December 31, 2024. There is subordinated financial support of Sand through loans from common owners totaling $0 and $3,000,000 as of September 30, 2025, and December 31, 2024, respectively. Furthermore, there is an implicit agreement that SRM will provide financial support to Sand in order for it to fund operations. Based on these factors, SRM has determined that Sand meets the definition of a VIE and SRM is its primary beneficiary.
F-125
SRM, Inc. dba Schwarz Ready Mix and Subsidiaries
Notes to Condensed Consolidated Financial Statements
Periods Ended September 30, 2025, and September 30, 2024
Periods Ended September 30, 2025, and September 30, 2024
Note 9. Variable Interest Entities (Continued)
Although SRM does not hold equity interests in Leasing or Sand, SRM is required to consolidate Leasing and Sand under ASC 810. Leasing and Sand are organized as limited liability companies. The member’s equity in Leasing and Sand is reflected as non-controlling interests in the consolidated financial statements, and the net income of Leasing and Sand is allocated to the non-controlling interests.
Summarized financial information for Leasing and its subsidiary and Sand before consolidating entries, as of September 30, 2025, is as follows:
| | | |
Schwarz
Sand, LLC |
| |
SRM
Leasing, LLC and Subsidiary |
| ||||||
|
Cash
|
| | | $ | (2,219,649) | | | | | $ | 60,465 | | |
|
Accounts receivable, net
|
| | | | 811,725 | | | | | | 1,701,693 | | |
|
Other current assets
|
| | | | 412,128 | | | | | | — | | |
|
Property and equipment, net
|
| | | | 7,346,025 | | | | | | 10,887,677 | | |
| | | | | $ | 6,350,229 | | | | | $ | 12,649,835 | | |
|
Accounts payable
|
| | | $ | 5,462,600 | | | | | $ | 1,504 | | |
|
Accrued expenses
|
| | | | 49,314 | | | | | | — | | |
|
Long-term debt
|
| | | | — | | | | | | — | | |
|
Asset retirement obligation
|
| | | | 50,000 | | | | | | — | | |
| | | | | $ | 5,561,914 | | | | | $ | 1,504 | | |
|
Members’ equity
|
| | | | 788,315 | | | | | | 12,648,331 | | |
|
Total liabilities and members’ equity
|
| | | $ | 6,350,229 | | | | | $ | 12,649,835 | | |
And as of December 31, 2024, is as follows:
| | | |
Schwarz
Sand, LLC |
| |
SRM
Leasing, LLC and Subsidiary |
| ||||||
|
Cash
|
| | | $ | — | | | | | $ | 1,566,665 | | |
|
Accounts receivable, net
|
| | | | 421,256 | | | | | | 3,500 | | |
|
Other current assets
|
| | | | 384,648 | | | | | | 103,705 | | |
|
Property and equipment, net
|
| | | | 8,113,846 | | | | | | 11,946,837 | | |
| | | | | $ | 8,919,750 | | | | | $ | 13,620,707 | | |
|
Accounts payable
|
| | | $ | 4,915,628 | | | | | $ | 67,789 | | |
|
Accrued expenses
|
| | | | 338,374 | | | | | | 1,254,563 | | |
|
Long-term debt
|
| | | | 3,576,139 | | | | | | 1,550,000 | | |
|
Asset retirement obligation
|
| | | | 50,000 | | | | | | — | | |
| | | | | $ | 8,880,141 | | | | | $ | 2,872,352 | | |
|
Members’ equity
|
| | | | 39,609 | | | | | | 10,748,355 | | |
|
Total liabilities and members’ equity
|
| | | $ | 8,919,750 | | | | | $ | 13,620,707 | | |
F-126
SRM, Inc. dba Schwarz Ready Mix and Subsidiaries
Notes to Condensed Consolidated Financial Statements
Periods Ended September 30, 2025, and September 30, 2024
Periods Ended September 30, 2025, and September 30, 2024
Note 10. Employee Benefit Plan
The Companies’ employees may participate in a defined contribution retirement plan with features under section 401(k) of the Internal Revenue Code through the multiple employer plan entitled Schwarz Paving Co., Inc. 401(k) Savings Plan. Employees who have completed three months of service and are 18 years of age are eligible to participate in the plan.
The Companies may make discretionary matching contributions as well as profit sharing contributions. Employees must complete 1,000 hours of service and be employed on the last day of the year to receive a profit-sharing contribution. Discretionary matching contributions were approximately $418,000 and $573,000 for the periods ended September 30, 2025, and December 31, 2024. No profit-sharing contributions were made for the periods ended September 30, 2025, and December 31, 2024.
F-127
REPORT OF INDEPENDENT REGISTERED PUBLIC ACCOUNTING FIRM
To the Stockholders and the Board of Directors of Suncrete, Inc.:
Opinion on the Financial Statements
We have audited the accompanying balance sheet of Suncrete, Inc. (the “Company”) as of September 30, 2025, and the related statements of operations, changes in stockholder’s deficit, and cash flows for the period from September 30, 2025 (inception) to September 30, 2025, and the related notes (collectively referred to as the “financial statements”). In our opinion, the financial statements present fairly, in all material respects, the financial position of the Company as of September 30, 2025, and the results of its operations and its cash flows for September 30, 2025, in conformity with accounting principles generally accepted in the United States of America.
Going Concern
The accompanying financial statements have been prepared assuming that the Company will continue as a going concern. As discussed in Note 1 to the financial statements, if the Parent is unable to raise additional funds to alleviate liquidity needs and complete a business combination by July 28, 2026, then the Company will cease all operations except for the purpose of liquidating. The liquidity condition and date for mandatory liquidation and subsequent dissolution raise substantial doubt about the Company’s ability to continue as a going concern. Management’s plans in regard to these matters are also described in Note 1. The financial statements do not include any adjustments that might result from the outcome of this uncertainty.
Basis for Opinion
These financial statements are the responsibility of the Company’s management. Our responsibility is to express an opinion on the Company’s financial statements based on our audit. We are a public accounting firm registered with the Public Company Accounting Oversight Board (United States) (“PCAOB”) and are required to be independent with respect to the Company in accordance with the U.S. federal securities laws and the applicable rules and regulations of the Securities and Exchange Commission and the PCAOB.
We conducted our audit in accordance with the standards of the PCAOB. Those standards require that we plan and perform the audit to obtain reasonable assurance about whether the financial statements are free of material misstatement, whether due to error or fraud. The Company is not required to have, nor were we engaged to perform, an audit of its internal control over financial reporting. As part of our audit, we are required to obtain an understanding of internal control over financial reporting but not for the purpose of expressing an opinion on the effectiveness of the Company’s internal control over financial reporting. Accordingly, we express no such opinion.
Our audit included performing procedures to assess the risks of material misstatement of the financial statements, whether due to error or fraud, and performing procedures that respond to those risks. Such procedures included examining, on a test basis, evidence regarding the amounts and disclosures in the financial statements. Our audit also included evaluating the accounting principles used and significant estimates made by management, as well as evaluating the overall presentation of the financial statements. We believe that our audit provides a reasonable basis for our opinion.
/s/ WithumSmith+Brown, PC
We have served as the Company’s auditor since 2025.
New York, New York
January 15, 2026
F-128
SUNCRETE, INC.
CONSOLIDATED BALANCE SHEET
SEPTEMBER 30, 2025
SEPTEMBER 30, 2025
| | ASSETS | | | | | | | |
| |
Total Current Assets
|
| | | $ | — | | |
| |
TOTAL ASSETS
|
| | | $ | — | | |
| | LIABILITIES AND STOCKHOLDER’S DEFICIT | | | | | | | |
| |
Accounts payable and accrued expenses
|
| | | $ | 519 | | |
| |
TOTAL LIABILITIES
|
| | | | 519 | | |
| | Commitments and Contingencies | | | | | | | |
| | STOCKHOLDER’S DEFICIT | | | | | | | |
| |
Common stock, $0.0001 par value; 1,000 shares authorized, 100 issued and outstanding
|
| | | | 10 | | |
| |
Stock subscription receivable
|
| | | | (10) | | |
| |
Additional paid-in capital
|
| | | | — | | |
| |
Accumulated deficit
|
| | | | (519) | | |
| |
Total Stockholder’s Deficit
|
| | | | (519) | | |
| |
TOTAL LIABILITIES AND STOCKHOLDER’S DEFICIT
|
| | | $ | — | | |
The accompanying notes are an integral part of these consolidated financial statements.
F-129
SUNCRETE, INC.
CONSOLIDATED STATEMENT OF OPERATIONS
FOR THE PERIOD FROM SEPTEMBER 30, 2025 (INCEPTION) TO SEPTEMBER 30, 2025
FOR THE PERIOD FROM SEPTEMBER 30, 2025 (INCEPTION) TO SEPTEMBER 30, 2025
| |
General and administrative expenses
|
| | | $ | 519 | | |
| |
Loss from operations
|
| | | | (519) | | |
| |
Net loss
|
| | | $ | (519) | | |
| |
Weighted average shares of common stock outstanding, basic and diluted
|
| | | | 1,000 | | |
| |
Basic and diluted net loss per share of common stock
|
| | | $ | (0.52) | | |
The accompanying notes are an integral part of these consolidated financial statements.
F-130
SUNCRETE, INC.
CONSOLIDATED STATEMENT OF CHANGES IN STOCKHOLDER’S DEFICIT
FOR THE PERIOD FROM SEPTEMBER 30, 2025 (INCEPTION) TO SEPTEMBER 30, 2025
FOR THE PERIOD FROM SEPTEMBER 30, 2025 (INCEPTION) TO SEPTEMBER 30, 2025
| | | |
Common Stock
|
| |
Share
Subscription Receivable |
| |
Additional
Paid-in Capital |
| |
Accumulated
Deficit |
| |
Total
Stockholder’s Deficit |
| | | | |||||||||||||||||||||
| | | |
Shares
|
| |
Amount
|
| | | | ||||||||||||||||||||||||||||||
|
Balance – September 30, 2025 (inception)
|
| | | | — | | | | | $ | — | | | | | | — | | | | | $ | — | | | | | $ | — | | | | | $ | — | | | | | |
|
Issuance of common stock
|
| | | | 1,000 | | | | | | 10 | | | | | | (10) | | | | | | — | | | | | | — | | | | | | — | | | | | |
|
Net loss
|
| | |
|
—
|
| | | |
|
—
|
| | | |
|
—
|
| | | |
|
—
|
| | | | | (519) | | | | | | (519) | | | | | |
|
Balance – September 30, 2025 (inception)
|
| | | | 1,000 | | | | | $ | 10 | | | | | $ | (10) | | | | | $ | — | | | | | $ | (519) | | | | | $ | (519) | | | | | |
The accompanying notes are an integral part of these consolidated financial statements.
F-131
SUNCRETE, INC.
STATEMENT OF CASH FLOWS
FOR THE PERIOD FROM SEPTEMBER 30, 2025 (INCEPTION) TO SEPTEMBER 30, 2025
FOR THE PERIOD FROM SEPTEMBER 30, 2025 (INCEPTION) TO SEPTEMBER 30, 2025
| | Cash Flows from Operating Activities: | | | | | | | |
| |
Net loss
|
| | | $ | (519) | | |
| | Adjustments to reconcile net loss to net cash used in operations: | | | | | | | |
| |
Changes in operating assets and liabilities:
|
| | | | | | |
| |
Accounts payable and accrued expenses
|
| | | | 519 | | |
| |
Net cash used in operating activities
|
| | | | — | | |
| |
Net Change in Cash
|
| | | | — | | |
| |
Cash – Beginning of period
|
| | | | — | | |
| |
Cash – End of period
|
| | | $ | — | | |
The accompanying notes are an integral part of these consolidated financial statements.
F-132
SUNCRETE, INC.
NOTES TO CONSOLIDATED FINANCIAL STATEMENTS
SEPTEMBER 30, 2025 (INCEPTION)
SEPTEMBER 30, 2025 (INCEPTION)
NOTE 1. DESCRIPTION OF ORGANIZATION AND BUSINESS OPERATIONS
Suncrete, Inc. (the “Company”) (together with its two wholly-owned subsidiaries Haymaker Merger Sub I, Inc. and Haymaker Merger Sub II, LLC) was incorporated in Delaware on September 30, 2025. The Company was formed for the purpose of consummating the transactions contemplated in the Merger Agreement, as defined below, to facilitate the consummation of the Business Combination.
Proposed Business Combination
On October 9, 2025, the Company, Haymaker Acquisition Corp. 4, a Cayman Islands exempted company (“Haymaker” or “SPAC”), Haymaker Merger Sub I, Inc., a Delaware corporation and a direct wholly owned subsidiary of the Company (“Merger Sub I”), Haymaker Merger Sub II, LLC, a Delaware limited liability company and direct wholly owned subsidiary of the Company (“Merger Sub II” and together with Merger Sub I, the “Merger Subs”), and Concrete Partners Holding, LLC, a Delaware limited liability company (“Suncrete”), entered into a Business Combination Agreement, dated as of October 9, 2025 (the “Business Combination Agreement”).
Pursuant to the Business Combination Agreement, and subject to the terms and conditions contained therein, the Business Combination will be effected in three steps: (a) SPAC will change its jurisdiction of incorporation from the Cayman Islands to the State of Delaware (the “Domestication” and the time at which the Domestication becomes effective, the “Domestication Effective Time”), (b) immediately following the Domestication Effective Time, Merger Sub I will merge with and into SPAC (the “Initial Merger”), with SPAC surviving the Initial Merger as a wholly owned subsidiary of the Company (the time at which the Initial Merger becomes effective, the “Initial Merger Effective Time”); and (c) immediately following the Initial Merger Effective Time, Merger Sub II will merge with and into Suncrete (the “Acquisition Merger” and, together with the Initial Merger, the “Mergers”, and collectively with the Domestication and all other transactions contemplated by the Business Combination Agreement, the “Business Combination”), with Suncrete surviving the Acquisition Merger as a wholly owned subsidiary of New Suncrete..
Liquidity and Going Concern
On September 30, 2025 (inception), the Company reported net loss of $519. As of September 30, 2025, the Company had an aggregate cash of $0 and a working capital deficit of $519.
The accompanying consolidated financial statements have been prepared assuming the Company will continue as a going concern. If the Business Combination is not consummated by July 28, 2026 (or as extended by the shareholders) (the “Combination Period”), then the Company will cease all operations except for the purpose of liquidating. The liquidity condition and potential dissolution if the Business Combination is not consummated by the Combination Period raise substantial doubt about the Company’s ability to continue as a going concern.
As a result of the above, in connection with the Company’s assessment of going concern considerations in accordance with Financial Accounting Standard Board’s (“FASB”) Accounting Standards Update (“ASU”) 2014-15, “Presentation of Financial Statements — Going Concern (Subtopic 205-40) Disclosures of Uncertainties about an Entity’s Ability to Continue as a Going Concern,” management has determined that the Company’s liquidity condition and date for mandatory liquidation and subsequent dissolution raise substantial doubt about the Company’s ability to continue as a going concern through twelve months from the date these financial statements are available to be issued. These consolidated financial statements do not include any adjustments relating to the recovery of the recorded assets or the classification of the liabilities that might be necessary should the Company be unable to continue as a going concern.
F-133
SUNCRETE, INC.
NOTES TO CONSOLIDATED FINANCIAL STATEMENTS
SEPTEMBER 30, 2025 (INCEPTION)
SEPTEMBER 30, 2025 (INCEPTION)
NOTE 2. SUMMARY OF SIGNIFICANT ACCOUNTING POLICIES
Basis of Presentation
The accompanying consolidated financial statements, which include the consolidated financial statements of the Company and its wholly-owned subsidiaries, have been prepared in accordance with accounting principles generally accepted in the United States of America (“U.S. GAAP”) and pursuant to the accounting and disclosure rules and regulations of the Securities and Exchange Commission (the “SEC”).
Use of Estimates
The preparation of consolidated financial statements in conformity with U.S. GAAP requires management to make estimates and assumptions that affect the reported amounts of assets and liabilities and disclosure of contingent assets and liabilities at the date of the consolidated financial statements and the reported amounts of revenues and expenses during the reporting periods.
Making estimates requires management to exercise significant judgment. It is at least reasonably possible that the estimate of the effect of a condition, situation or set of circumstances that existed at the date of the financial statements, which management considered in formulating its estimate, could change in the near term due to one or more future events. Accordingly, the actual results could differ significantly from those estimates.
Cash and Cash Equivalents
The Company considers all short-term investments with an original maturity date of three months or less when purchased to be cash equivalents. The Company did not have any cash or cash equivalents as of September 30, 2025.
Net Loss Per Share
Net loss per share is computed by dividing net loss by the weighted average number of shares outstanding for the period. For purposes of calculating diluted loss per share, the denominator includes both the weighted average number of shares outstanding during the period and the number of common share equivalents if the inclusion of such common share equivalents is dilutive.
Recent Accounting Standards
Management does not believe that any recently issued, but not yet effective, accounting standards, if currently adopted, would have a material effect on the Company’s financial statements.
NOTE 3. RELATED PARTY TRANSACTIONS
Amounts due to related party represent formation costs paid on behalf of the Company by its stockholder. The Company’s stockholder is expected to pay the accrued expenses of the Company at the closing of the Business Combination.
NOTE 4. STOCKHOLDER’S DEFICIT
Common Stock
The Company is authorized to issue 1,000 shares of common stock with a par value of $0.0001 per share. At September 30, 2025, there are 1,000 shares of common stock issued and outstanding. Each share of common stock entitles the holder to one vote.
F-134
SUNCRETE, INC.
NOTES TO CONSOLIDATED FINANCIAL STATEMENTS
SEPTEMBER 30, 2025 (INCEPTION)
SEPTEMBER 30, 2025 (INCEPTION)
NOTE 5. SEGMENT REPORTING
ASC Topic 280, “Segment Reporting,” establishes standards for companies to report in their financial statement information about operating segments, products, services, geographic areas, and major customers. Operating segments are defined as components of an enterprise that engage in business activities from which it may recognize revenues and incur expenses, and for which separate financial information is available that is regularly evaluated by the chief operating decision market (“CODM”), or group, in deciding how to allocate resources and assess performance.
The CODM has been identified as the Chief Executive Officer, who reviews the assets, operating results, and financial metrics for the Company as a whole to make decisions about allocating resources and assessing financial performance. Accordingly, management has determined that there is only one reportable segment.
The CODM assesses performance for the single segment and decides how to allocate resources based on net income or loss that also is reported on the statement of operations as net income or loss. The measure of segment assets is reported on the balance sheet as total assets. When evaluating the Company’s performance and making key decisions regarding resource allocation, the CODM reviews the below key metric included in net income or loss:
| | | |
September 30,
2025 (inception) |
| |||
|
General and administrative expenses
|
| | | $ | 519 | | |
General and administrative expenses are reviewed and monitored by the CODM to manage and forecast cash to ensure enough capital is available to complete a business combination or similar transaction within the business combination period. The CODM also reviews operating expenses to manage, maintain and enforce all contractual agreements to ensure costs are aligned with all agreements and budget. General and administrative expenses, as reported on the statement of operations, are the significant segment expenses provided to the CODM on a regular basis.
NOTE 6. SUBSEQUENT EVENTS
The Company evaluated subsequent events and transactions that occurred after the consolidated balance sheet date up to the date that the financial statements were issued. Based upon this review, the Company did not identify any subsequent events that would have required adjustment or disclosure in these consolidated financial statements.
F-135
Annex A
BUSINESS COMBINATION AGREEMENT
by and among
HAYMAKER ACQUISITION CORP. 4,
HAYMAKER MERGER SUB I, INC.,
HAYMAKER MERGER SUB II, LLC,
SUNCRETE, INC.
and
CONCRETE PARTNERS HOLDING, LLC
Dated as of October 9, 2025
TABLE OF CONTENTS
| | | |
Page
|
| |||
| | | | | A-3 | | | |
| | | | | A-3 | | | |
| | | | | A-13 | | | |
| | | | | A-16 | | | |
| | | | | A-17 | | | |
| | | | | A-17 | | | |
| | | | | A-17 | | | |
| | | | | A-18 | | | |
| | | | | A-18 | | | |
| | | | | A-18 | | | |
| | | | | A-19 | | | |
| | | | | A-19 | | | |
| | | | | A-19 | | | |
| | | | | A-20 | | | |
| | | | | A-20 | | | |
| | | | | A-20 | | | |
| | | | | A-22 | | | |
| | | | | A-25 | | | |
| | | | | A-25 | | | |
| | | | | A-25 | | | |
| | | | | A-25 | | | |
| | | | | A-25 | | | |
| | | | | A-26 | | | |
| | | | | A-26 | | | |
| | | | | A-27 | | | |
| | | | | A-27 | | | |
| | | | | A-27 | | | |
| | | | | A-29 | | | |
| | | | | A-29 | | | |
| | | | | A-29 | | | |
| | | | | A-31 | | | |
| | | | | A-32 | | | |
| | | | | A-33 | | | |
| | | | | A-36 | | | |
| | | | | A-38 | | | |
| | | | | A-38 | | | |
| | | | | A-40 | | | |
A-i
| | | |
Page
|
| |||
| | | | | A-40 | | | |
| | | | | A-40 | | | |
| | | | | A-40 | | | |
| | | | | A-41 | | | |
| | | | | A-41 | | | |
| | | | | A-41 | | | |
| | | | | A-41 | | | |
| | | | | A-41 | | | |
| | | | | A-42 | | | |
| | | | | A-42 | | | |
| | | | | A-42 | | | |
| | | | | A-43 | | | |
| | | | | A-44 | | | |
| | | | | A-44 | | | |
| | | | | A-45 | | | |
| | | | | A-46 | | | |
| | | | | A-47 | | | |
| | | | | A-47 | | | |
| | | | | A-47 | | | |
| | | | | A-48 | | | |
| | | | | A-48 | | | |
| | | | | A-48 | | | |
| | | | | A-49 | | | |
| | | | | A-50 | | | |
| | | | | A-51 | | | |
| | | | | A-51 | | | |
| | | | | A-51 | | | |
| | | | | A-51 | | | |
| | | | | A-51 | | | |
| | | | | A-51 | | | |
| | | | | A-52 | | | |
| | | | | A-52 | | | |
| | | | | A-53 | | | |
| | | | | A-53 | | | |
| | | | | A-56 | | | |
| | | | | A-57 | | | |
| | | | | A-57 | | | |
| | | | | A-57 | | | |
| | | | | A-60 | | | |
| | | | | A-62 | | | |
A-ii
| | | |
Page
|
| |||
| | | | | A-62 | | | |
| | | | | A-63 | | | |
| | | | | A-63 | | | |
| | | | | A-63 | | | |
| | | | | A-66 | | | |
| | | | | A-66 | | | |
| | | | | A-67 | | | |
| | | | | A-67 | | | |
| | | | | A-67 | | | |
| | | | | A-68 | | | |
| | | | | A-68 | | | |
| | | | | A-69 | | | |
| | | | | A-69 | | | |
| | | | | A-69 | | | |
| | | | | A-70 | | | |
| | | | | A-70 | | | |
| | | | | A-70 | | | |
| | | | | A-70 | | | |
| | | | | A-71 | | | |
| | | | | A-72 | | | |
| | | | | A-72 | | | |
| | | | | A-72 | | | |
| | | | | A-73 | | | |
| | | | | A-73 | | | |
| | | | | A-75 | | | |
| | | | | A-75 | | | |
| | | | | A-76 | | | |
| | | | | A-76 | | | |
| | | | | A-76 | | | |
| | | | | A-76 | | | |
| | | | | A-77 | | | |
| | | | | A-77 | | | |
| | | | | A-77 | | | |
| | | | | A-77 | | | |
| | | | | A-77 | | | |
| | | | | A-78 | | | |
| | | | | A-78 | | | |
| | | | | A-78 | | | |
| | | | | A-78 | | | |
| | | | | A-78 | | | |
A-iii
| | | |
Page
|
| |||
| | | | | A-79 | | | |
| | | | | A-79 | | | |
| | | | | A-79 | | | |
| | | | | A-80 | | | |
EXHIBITS AND SCHEDULES
| | Exhibit A | | | Form of Amended and Restated PubCo Certificate of Incorporation | |
| | Exhibit B | | | Form of Amended and Restated PubCo Bylaws | |
| | Exhibit C | | | Form of Omnibus Incentive Plan | |
| | Exhibit D | | | Form of ESPP | |
| | Exhibit E | | | Form of Dothan Management Agreement Amendment | |
| | Exhibit F | | | Sponsor Support Agreement | |
| | Exhibit G | | | Company Equityholder Support Agreement | |
| | Schedule A | | | Company Knowledge Parties | |
| | Schedule B | | | PubCo Director Nominees | |
| | Schedule I | | | Sponsor Knowledge Parties | |
| | Schedule II | | | SPAC Director and Officer Resignations | |
| | Schedule III | | | Director Designee Terms | |
A-iv
BUSINESS COMBINATION AGREEMENT
This BUSINESS COMBINATION AGREEMENT, dated as of October 9, 2025 (this “Agreement”), is entered into by and among Haymaker Acquisition Corp. 4, a Cayman Islands exempted company (which shall be de-registered as a Cayman Islands exempted company and transfer by way of continuation to the State of Delaware and domesticate as a Delaware corporation in connection with the consummation of the transactions contemplated hereby) (together with its successor, “SPAC”), SunCrete, Inc., a Delaware corporation and wholly owned direct Subsidiary of SPAC (“PubCo”), Haymaker Merger Sub I, Inc., a Delaware corporation and wholly owned direct Subsidiary of PubCo (“Merger Sub I”), Haymaker Merger Sub II, LLC, a Delaware limited liability company and a wholly owned Subsidiary of PubCo (“Merger Sub II”, and together with Merger Sub I, the “Merger Subs”) and Concrete Partners Holding, LLC, a Delaware limited liability company (the “Company”). SPAC, PubCo, Merger Sub I, Merger Sub II and the Company are collectively referred to herein as the “Parties” and individually as a “Party”.
WHEREAS, upon the terms and subject to the conditions of this Agreement and in accordance with the Delaware General Corporation Law (the “DGCL”), the Delaware Limited Liability Company Act (the “DLLCA”), and the Companies Act (Revised) of the Cayman Islands (the “Companies Act”), the Parties will enter into a business combination transaction pursuant to which (a) on the Closing Date prior to the Initial Closing, SPAC will change its jurisdiction of incorporation from the Cayman Islands to the State of Delaware by effecting the Domestication in accordance with the applicable provisions of the DGCL and the Companies Act and in connection therewith, SPAC will amend and restate the SPAC Articles of Association and other governing documents by (x) adopting and filing with the Delaware Secretary of State a certificate of incorporation in a form mutually agreed upon by the Parties (the “SPAC Delaware Charter”) and (y) adopting bylaws in a form mutually agreed upon by the Parties (the “SPAC Delaware Bylaws”), (b) on the Closing Date, Merger Sub I will merge with and into SPAC (the “Initial Merger”), with SPAC surviving the Initial Merger (SPAC, in its capacity as the surviving corporation of the Initial Merger, is sometimes referred to herein as the “Surviving Corporation”) and becoming a wholly-owned subsidiary of PubCo, and (c) on the Closing Date but immediately after the Initial Merger Effective Time, Merger Sub II will merge with and into the Company (the “Acquisition Merger” and, together with the Initial Merger, the “Mergers”), with the Company surviving the Acquisition Merger as a wholly owned Subsidiary of PubCo (the Company, in its capacity as the surviving corporation of the Acquisition Merger, is sometimes referred to herein as the “Surviving Subsidiary Company”);
WHEREAS, on the Closing Date, in connection with the Mergers, PubCo will amend and restate the PubCo Organizational Documents by (a) adopting and filing with the Delaware Secretary of State a certificate of incorporation substantially in the form attached to this Agreement as Exhibit A (the “Amended and Restated PubCo Charter”) and (b) adopting bylaws substantially in the form attached to this Agreement as Exhibit B (the “Amended and Restated PubCo Bylaws”);
WHEREAS, each of the parties agrees that for U.S. federal income tax purposes, (a) it is intended that (i) the Domestication qualify as a “reorganization” described in Section 368(a)(1)(F) of the Code, and (ii) the Initial Merger, the Acquisition Merger, and the PIPE Investment be treated as integrated transactions constituting a single exchange qualifying as an exchange described in Section 351 of the Code; and (b) this Agreement is intended to constitute, and is hereby adopted as, a “plan of reorganization” within the meaning of Treasury Regulations Sections 1.368-2(g) and 1.368-3(a) with respect to the Domestication;
WHEREAS, the Board of Managers of the Company (the “Company Board”) has unanimously (a) determined that this Agreement and the Transactions are fair to, and in the best interests of, the Company and its members, (b) approved and adopted this Agreement and the Transactions and declared their advisability, and (c) recommended that the members of the Company approve and adopt this Agreement and approve the Transactions and directed that this Agreement and the Transactions be submitted for consideration by the Company’s members;
WHEREAS, the board of directors of SPAC (the “SPAC Board”) has unanimously resolved (a) that this Agreement and the Transactions are in the best interests of SPAC, (b) to approve and adopt this Agreement and the Transactions and declared their advisability, and (c) to recommend that the shareholders of SPAC approve and adopt this Agreement and approve the Transactions, and resolved that this Agreement
A-1
and the Transactions be submitted for consideration by the shareholders of SPAC at the SPAC Shareholders’ Meeting;
WHEREAS, the Board of Directors of Merger Sub I has unanimously (a) determined that this Agreement and the Initial Merger are fair to, and in the best interests of, Merger Sub I and its sole stockholder, (b) approved and adopted this Agreement and the Initial Merger and declared their advisability, and (c) recommended that the sole stockholder of Merger Sub I approve and adopt this Agreement and approve the Initial Merger and directed that this Agreement and the Initial Merger be submitted for consideration by the sole stockholder of Merger Sub I;
WHEREAS, the sole member of Merger Sub II has (a) determined that this Agreement and the Acquisition Merger are fair to, and in the best interests of, Merger Sub II and its sole member, and (b) approved and adopted this Agreement and the Acquisition Merger and declared their advisability;
WHEREAS, the Board of Directors of PubCo has unanimously (a) determined that this Agreement and the Transactions are fair to, and in the best interests of, PubCo and its sole stockholder, (b) approved and adopted this Agreement and the Transactions and declared their advisability, and (c) recommended that the sole stockholder of PubCo approve and adopt this Agreement and approve the Transactions and directed that this Agreement and the Transactions be submitted for consideration by the sole stockholder of PubCo;
WHEREAS, concurrently with the execution and delivery of this Agreement, SPAC, Haymaker Sponsor IV LLC, a Delaware limited liability company (the “Sponsor”), the Company, and each of the Sponsor Related Parties have entered into the Sponsor Support Agreement;
WHEREAS, concurrently with the execution and delivery of this Agreement, certain members of the Company have entered into a Support Agreement (the “Company Equityholder Support Agreements”), in substantially the form set forth in Exhibit G hereto;
WHEREAS, in connection with the Initial Closing, PubCo, SPAC, and Sponsor shall enter into an Assignment, Assumption, and Amendment Agreement (the “RRA Assignment”), in form and substance reasonably acceptable to SPAC and the Company, with respect to that certain Registration Rights Agreement, dated as of July 25, 2023, by and between SPAC, Sponsor and certain other SPAC equityholders, which shall, for the avoidance of doubt, terminate any underwritten demand and piggyback registration rights thereunder (but retain the right to demand a resale shelf registration on Form S-1 or, if available, Form S-3);
WHEREAS, in connection with the Acquisition Closing, PubCo and certain members of the Company shall enter into a Registration Rights Agreement (the “Registration Rights Agreement”) in form and substance reasonably acceptable to SPAC and the Company;
WHEREAS, in connection with the Acquisition Closing, PubCo and certain members of the Company that did not enter into Company Equityholder Support Agreements shall enter into Lock-Up Agreements, in form and substance reasonably acceptable to SPAC and the Company (the “Lock-Up Agreements”);
WHEREAS, in order to fund certain costs and expenses incurred by SPAC in connection with the SPAC Extension Vote, Dothan Independent GP, LP, a Texas limited partnership and an Affiliate of the Company (“Dothan Independent”), and Sponsor entered into that certain Subscription Agreement, dated as of September 10, 2025 (as amended, amended and restated, supplemented or otherwise modified from time to time, the “Dothan Independent Subscription Agreement”), pursuant to which, among other things, Dothan Independent become a member of the Sponsor and agreed to contribute $500,000.00 in the aggregate to the Sponsor in exchange for ten (10) Class Z Units of the Sponsor, representing an indirect interest in 2,800,000 SPAC Founder Shares (the “Dothan Founder Shares”) and an indirect interest in 398,800 SPAC Warrants; and
WHEREAS, on or prior to the date hereof, PubCo obtained commitments from certain investors for a private placement of shares of PubCo Class A Common Stock (the “PIPE Investment”) pursuant to the terms of one or more subscription agreements (each, a “Subscription Agreement”), pursuant to which, among other things, such investors have agreed to subscribe for and purchase, and PubCo has agreed to issue and sell to such investors, an aggregate number of shares of PubCo Class A Common Stock set forth in the
A-2
Subscription Agreements in exchange for an aggregate purchase price of $82,500,000 (the “PIPE Investment Amount”) on the Closing Date, on the terms and subject to the conditions set forth therein.
NOW, THEREFORE, in consideration of the foregoing and the mutual covenants and agreements herein contained, and intending to be legally bound hereby, the parties hereto hereby agree as follows:
ARTICLE I
DEFINITIONS
DEFINITIONS
1.01 Certain Definitions. For purposes of this Agreement:
“Acquisition Entities” means PubCo and the Merger Subs.
“Affiliate” means, with respect to any specified person, any person who, directly or indirectly through one or more intermediaries, controls, is controlled by, or is under common control with, such specified person.
“Aggregate Company Common Unit Share Consideration” means (a) the Aggregate Company Merger Consideration, minus (b) the Aggregate Company Preferred Unit Share Consideration.
“Aggregate Company Merger Consideration” means, in the aggregate, 32,532,500 shares of PubCo Class B Common Stock or PubCo Class A Common Stock, as applicable.
“Aggregate Company Preferred Unit Share Consideration” means a number of shares of PubCo Class B Common Stock or PubCo Class A Common Stock, as applicable, equal to (a) (i) the Unreturned Preferred Contribution, plus (ii) the aggregate amount of any accrued but unpaid dividends on the Company Preferred Units issued and outstanding immediately prior to the Acquisition Merger Effective Time, divided by (b) $10.00.
“Ancillary Agreements” means the Amended and Restated PubCo Charter, the Amended and Restated PubCo Bylaws, Registration Rights Agreement, the Lock-Up Agreements, the Sponsor Support Agreement, the Company Equityholder Support Agreements, the Subscription Agreements and all other agreements, certificates and instruments executed and delivered by SPAC, the Merger Subs, the Company or PubCo in connection with the Transactions and specifically contemplated by this Agreement.
“Business Combination” has the meaning ascribed to such term in the SPAC Articles of Association.
“Business Data” means all business information and data that is accessed, collected, used, stored, shared, distributed, transferred, disclosed, destroyed, disposed of or otherwise processed by any of the Business Systems or otherwise in the course of the conduct of the business of the Company or any Company Subsidiaries.
“Business Day” means any day on which the principal offices of the SEC in Washington, D.C. are open to accept filings, or, in the case of determining a date when any payment is due, any day on which banks are not required or authorized to close in the Cayman Islands, New York, New York or Dallas, Texas; provided, that banks shall not be deemed to be authorized or obligated to be closed due to a “shelter in place,” “non-essential employee” or similar closure of physical branch locations at the direction of any Governmental Authority if such banks’ electronic funds transfer systems (including for wire transfers) are open for use by customers on such day.
“Business Systems” means all Software, computer hardware (whether general or special purpose), communications and telecommunications networks, servers, peripherals, and computer systems, including any outsourced systems and processes, and any Software and systems provided via the cloud or “as a service” or installed on premises, that are owned or used in the conduct of the business of the Company or any Company Subsidiaries.
“Code” means the Internal Revenue Code of 1986, as amended.
“Company Common Unit Exchange Ratio” means (a) the Aggregate Company Common Unit Share Consideration, divided by (b) the aggregate number of Company Common Units (excluding any Company Incentive Units) outstanding as of immediately prior to the Acquisition Merger Effective Time, and as further adjusted pursuant to Section 3.02(e), if applicable.
A-3
“Company Common Units” means the units of the Company’s Common Units as defined in the Company LLC Agreement, including the Company Incentive Units.
“Company Incentive Unit Award” means, with respect to a Company Incentive Unit, the Incentive Unit Award and Contribution Agreement pursuant to which the Company issued such Company Incentive Unit to the holder of such Company Incentive Unit (subject to forfeiture and vesting restrictions set forth therein) and such holder contributed the Company Incentive Unit to Management Aggregator.
“Company Incentive Unit Share Consideration” means, with respect to a Company Incentive Unit, an amount equal to the Company Common Unit Exchange Ratio, reduced, with respect to any such Company Incentive Unit having a positive Floor Amount (as defined in the applicable Company Incentive Unit Award Agreement) as of immediately prior to the Acquisition Merger Effective Time, to reflect the difference in value between a Company Common Unit and such Company Incentive Unit as of immediately prior to the Acquisition Merger Effective Time, based on a hypothetical liquidation of the Company as of immediately prior to the Acquisition Merger Effective Time in accordance with the terms of the Company LLC Agreement. For the avoidance of doubt, the Company Incentive Unit Share Consideration with respect to any Company Incentive Unit having a Floor Amount equal to zero ($0) under the applicable Company Incentive Unit Award Agreement shall be equal to the Company Common Unit Exchange Ratio.
“Company Incentive Units” means the Company’s Incentive Units as defined in the Company LLC Agreement.
“Company IP” means, collectively, all Company-Owned IP and Company-Licensed IP.
“Company-Licensed IP” means all Intellectual Property rights owned or purported to be owned by a third party and licensed to the Company or any Company Subsidiary and used or held for use in the conduct of the business of the Company and its Company Subsidiaries.
“Company LLC Agreement” means the Amended and Restated Limited Liability Company Agreement of the Company, dated as of July 29, 2024, as the same may be amended, supplemented or modified from time to time.
“Company Material Adverse Effect” means any result, occurrence, fact, event, circumstance, change or effect (each, an “Effect”) that, individually or in the aggregate with all other Effects, would, or would reasonably be expected to, (a) have a material adverse effect on the business, properties, condition (financial or otherwise), assets, liabilities, operations, or results of operations of the Company and the Company Subsidiaries taken as a whole, or (b) would, or would reasonably be expected to, prevent, materially delay or materially impede the performance by the Company of its obligations under this Agreement or the consummation of the Transactions; provided, however, that none of the following shall be deemed to constitute, alone or in combination, or be taken into account in the determination of whether, there has been or will be a Company Material Adverse Effect: (i) any change or proposed change in or change in the interpretation of any Law or GAAP; (ii) events or conditions generally affecting the industries or geographic areas in which the Company and the Company Subsidiaries operate; (iii) any downturn or changes in general economic conditions, including changes in the credit, debt, securities, financial or capital markets (including changes in interest or exchange rates, prices of any security or market index or commodity or any disruption of such markets); (iv) any geopolitical conditions, outbreak of hostilities, acts of war, sabotage, cyberterrorism, terrorism or military actions, earthquakes, volcanic activity, hurricanes, tsunamis, tornadoes, floods, mudslides, wild fires or other natural disasters, weather conditions, or other force majeure events, or any epidemic, disease, outbreak or pandemic (including any escalation or general worsening thereof); (v) any anti-dumping actions, international tariffs, Sanctions, trade policies or disputes or any “trade war” or similar actions (including in connection with any dispute involving the Russian Federation and Ukraine); (vi) any actions taken or not taken by the Company or the Company Subsidiaries, as required by this Agreement or any other Transaction Document; (vii) any Effect attributable to the announcement or execution, pendency, negotiation or consummation of the Mergers or any of the other Transactions (including the impact thereof on relationships with customers, suppliers, employees or Governmental Authorities) (provided that this clause (vii) shall not apply to any representation or warranty to the extent the purpose of such representation or warranty is to address the consequences resulting from this Agreement or the consummation of the Transactions); (viii) any matter specifically set forth on the Company Disclosure
A-4
Schedule; (ix) any Effect to the extent actually known by those individuals set forth on Schedule A on or prior to the date hereof; (x) any failure to meet any projections, forecasts, guidance, estimates, milestones, budgets or financial or operating predictions of revenue, earnings, cash flow or cash position, provided that this clause (x) shall not prevent a determination that any Effect underlying such failure has resulted in a Company Material Adverse Effect; or (xi) any actions taken, or failures to take action, or such other changes or events, in each case, which SPAC has requested or to which it has consented in writing, except in the cases of clauses (i) through (v), to the extent that the Company and the Company Subsidiaries, taken as a whole, are disproportionately affected thereby as compared with other participants of similar size in the industries and geographical areas in which the Company and the Company Subsidiaries operate.
“Company Members” means all of the members of the Company.
“Company-Owned IP” means all Intellectual Property rights owned or purported to be owned by the Company or any of the Company Subsidiaries.
“Company Preferred Unit Exchange Ratio” means each Company Preferred Unit holder’s pro rata share of the Aggregate Company Preferred Unit Share Consideration based upon their relative Unreturned Preferred Contribution and amount of accrued and unpaid dividends on the Company Preferred Units, and as further adjusted pursuant to Section 3.02(e), if applicable.
“Company Preferred Units” means the Company’s Preferred Units as defined in the Company LLC Agreement.
“Company Senior Preferred Units” means the Company’s Senior Preferred Units as defined in the Company LLC Agreement.
“Company Subsidiary” means each Subsidiary of the Company.
“Company Units” means, collectively, the Company Senior Preferred Units, the Company Preferred Units and the Company Common Units.
“Confidential Information” means any information, knowledge or data concerning the businesses or affairs of the Company or the Company Subsidiaries that is not already generally available to the public, including information of third parties that the Company or the Company Subsidiaries are bound to keep confidential.
“Contract” means any legally binding written or oral agreement, contract, lease for personal property, loan agreement, security agreement, license, indenture, deed, mortgage, commitment, promise, undertaking, or other similar instrument or obligation, but excluding (i) the Leases and (ii) purchase orders and sale orders entered into in the ordinary course of business.
“control” (including the terms “controlled by” and “under common control with”) means the possession, directly or indirectly, or as trustee or executor, of the power to direct or cause the direction of the management and policies of a person, whether through the ownership of Equity Securities, as trustee or executor, by contract or otherwise.
“Credit Agreement” means that certain Credit Agreement, dated as of July 29, 2024, by and among the Company, Concrete Partners, LLC, the other borrowers from time to time party thereto, each guarantor from time to time party thereto, Bank of America, N.A., as agent and as lender, and the financial institutions or other entities from time to time thereto, as amended prior to the date hereof and as further amended, modified, supplemented or restated from time to time either (i) in consultation with Sponsor, in a manner that does not increase the principal amount of the Indebtedness thereunder, or (ii) in compliance with Section 7.21 hereof.
“Disabling Devices” means Software viruses, time bombs, logic bombs, trojan horses, trap doors, back doors, or other computer instructions, intentional devices or techniques that are designed to threaten, infect, assault, vandalize, defraud, disrupt, damage, disable, maliciously encumber, hack into, incapacitate, infiltrate or slow or shut down a computer system or any component of such computer system, including any such device affecting system security or compromising or disclosing user data in an unauthorized manner,
A-5
other than those incorporated by the Company or the applicable third party intentionally to protect Company IP from misuse or otherwise protect the Business Systems.
“Employee Benefit Plan” means any plan that is an “employee benefit plan” as defined in Section 3(3) of ERISA, any nonqualified deferred compensation plan subject to Section 409A of the Code, and any bonus, stock option, stock purchase, restricted stock, other equity-based compensation, performance award, incentive, deferred compensation, retiree medical or life insurance, death or disability benefit, supplemental retirement, commission and other incentive compensation, severance, retention, change in control, employment, consulting, sick pay, vacation and other paid time off policies, plans or arrangements or other employee benefit plans, programs or arrangements, whether written or unwritten, other than, in any case, any immaterial fringe benefits and statutory plan, program or arrangement that is required under applicable Laws and maintained by any Governmental Authority.
“Environmental Attributes” means any and all credits, benefits, emissions reductions, offsets and allowances of any kind, howsoever entitled, resulting from, or attributable to, the renewable nature of electricity production or the avoidance of the emission of any gas, chemical, or other substance to the environment, including (but not limited to) the avoidance of lifecycle greenhouse gas emissions, including (but not limited to) credits associated with California’s Low Carbon Fuel Standard.
“Environmental Laws” means any United States federal, state or local or non-United States Laws relating to: (a) releases or threatened releases of, or exposure of any person to, Hazardous Substances or materials containing Hazardous Substances; (b) the manufacture, handling, transport, use, treatment, storage, discharge, release, disposal of Hazardous Substances or materials containing Hazardous Substances; (c) pollution or protection of the environment, natural resources or human health and safety; (d) land use; or (e) the characterization of products or services as renewable, green, sustainable, or similar such claims.
“Equity Securities” means any share, share capital, capital stock, partnership, membership, any other ownership interest or similar interest in any Person (including any stock appreciation, phantom stock, profit participation or similar rights), and any option, warrant, right, or security (including debt securities) convertible, exchangeable or exercisable, directly or indirectly, therefor.
“ERISA” means the Employee Retirement Income Security Act of 1974, as amended.
“Exchange Act” means the Securities Exchange Act of 1934, as amended.
“Governing Board” means, with respect to any Person, such Person’s board of directors, board of managers, or other applicable governing body.
“Governmental Order” means any ruling, order, judgment, injunction, edict, decree, writ, stipulation, determination or award, in each case, entered by or with any Governmental Authority.
“Group Companies” means, collectively, the Company and the Company Subsidiaries, and “Group Company” means any of them.
“Hazardous Substance(s)” means (a) any substances, constituents, materials or wastes defined in or regulated under United States federal and state laws, statutes, rules and regulations, as each may be amended from time to time, by reason of properties that are deleterious to the environment, natural resources, worker health and safety (to the extent related to exposure to such materials in the workplace), or public health and safety (to the extent relating to the exposure to pollution in the environment), (b) petroleum and petroleum products, including crude oil and any fractions thereof, (c) polychlorinated biphenyls, per- and polyfluoroalkyl substances, asbestos or asbestos-containing materials, radon, and any petroleum or hydrocarbonic substance, fraction, distillate or by-product and (d) any other substance, material or waste regulated by any Governmental Authority pursuant to any Law relating to the protection of the environment.
“HSR Act” means the Hart-Scott-Rodino Antitrust Improvements Act of 1976, as amended.
“Indebtedness” means, with respect to any person, (i) all indebtedness for borrowed money, including accrued and unpaid interest, (ii) in respect of any capitalized lease obligations, the capitalized amount thereof that would appear on a balance sheet of such Person prepared as of such date in accordance with GAAP, (iii) letters of credit, bank guarantees, bankers’ acceptances and other similar instruments, (iv) obligations
A-6
evidenced by bonds, debentures, notes and similar instruments, interest rate protection agreements and currency obligation swaps, hedges or similar arrangements, (v) all obligations to pay the deferred and unpaid purchase price of property, goods, services and equipment which have been delivered, including “earn outs” which have been earned and remain unpaid, (vi) all breakage costs, prepayment or early termination premiums, penalties, or other fees or expenses payable as a result of the Transactions in respect of any of the items in the foregoing clauses (i) through (v), and (vii) all Indebtedness of another person referred to in clauses (i) through (vi) above guaranteed directly or indirectly, jointly or severally, by such person.
“Intellectual Property” means all intellectual property and proprietary rights arising in any jurisdiction around the world, including all: (a) patents, patent applications and patent disclosures, together with all reissues, continuations, continuations-in-part, divisionals, revisions, extensions or reexaminations thereof, (b) trademarks and service marks, trade dress, logos, trade names, corporate names, brands, slogans, and other source identifiers together with all translations, adaptations, derivations, combinations and other variants of the foregoing, and all applications, registrations, and renewals in connection therewith, together with all of the goodwill associated with the foregoing, (c) copyrights, and other works of authorship (whether or not copyrightable), and moral rights, and registrations and applications for registration, renewals and extensions thereof, (d) trade secrets, proprietary or confidential information, know-how (including ideas, formulas, compositions and inventions (whether or not patentable or reduced to practice)), and database rights, (e) Internet domain names and social media accounts, (f) all other intellectual property or proprietary rights of any kind or description in any jurisdiction throughout the world, and (g) copies and tangible embodiments of any of the foregoing, in whatever form or medium.
“knowledge” or “to the knowledge” of a person means in the case of the Company, the actual knowledge of each persons listed on Schedule A after reasonable inquiry, and in the case of SPAC, the actual knowledge of the individuals listed on Schedule I, after reasonable inquiry.
“Law” means any federal, national, state, county, municipal, provincial, local, foreign or multinational, statute, constitution, common law, ordinance, code, decree, order, judgment, rule, regulation, ruling or requirement issued, enacted, adopted, promulgated, implemented or otherwise put into effect by or under the authority of any Governmental Authority.
“Leased Real Property” means the real property leased by the Company or Company Subsidiaries as tenant, and all easements, licenses, rights and appurtenances of the Company or Company Subsidiaries relating to the foregoing.
“Lien” means any lien, security interest, mortgage, pledge, adverse claim or other encumbrance of any kind that secures the payment or performance of an obligation (other than those created (a) under applicable securities Laws, (b) at the written request of SPAC, and (c) under this Agreement or any other Transaction Document).
“Listing Exchange” mean the New York Stock Exchange, or another national securities exchange as determined by the Company a reasonable period of time prior to the Closing Date, subject only to official notice of issuance thereof.
“Management Aggregator” means Concrete Management MEP, LLC, a Delaware limited liability company.
“Merger Sub I Organizational Documents” means the certificate of incorporation and bylaws of Merger Sub I, as amended, modified or supplemented from time to time.
“Merger Sub II Organizational Documents” means the certificate of formation and limited liability company agreement of Merger Sub II, as amended, modified or supplemented from time to time.
“Merger Subs Organizational Documents” means the Merger Sub I Organizational Documents and the Merger Sub II Organizational Documents.
“Open Source Software” means any Software that is licensed pursuant to (a) any license that is a license approved by the open source initiative and listed at http://www.opensource.org/licenses, which licenses include all versions of the GNU General Public License (GPL), the GNU Lesser General Public License (LGPL), the GNU Affero GPL, the MIT license, the Eclipse Public License, the Common Public License, the CDDL,
A-7
the Mozilla Public License (MPL), the Artistic License, the Netscape Public License, the Sun Community Source License (SCSL), and the Sun Industry Standards License (SISL), (b) any license to Software that is considered “free” or “open source software” by the Open Source Initiative or the Free Software Foundation, or (c) any Reciprocal License, in each case whether or not source code is available or included in such license.
“Organizational Documents” means: (i) in the case of a person that is a corporation or a company (including an exempted company), its articles or certificate of incorporation and its bylaws, memorandum of association, articles of association, regulations or similar governing instruments required by the Laws of its jurisdiction of incorporation, formation or organization; (ii) in the case of a person that is a partnership, its articles or certificate of partnership, formation or association, and its partnership agreement (in each case, limited, limited liability, general or otherwise); (iii) in the case of a person that is a limited liability company, its articles or certificate of formation or organization, and its limited liability company agreement or operating agreement; and (iv) in the case of a person that is none of a corporation, partnership (limited, limited liability, general or otherwise), limited liability company or natural person, its governing instruments as required or contemplated by the Laws of its jurisdiction of organization.
“Owned Real Property” means all land, together with all buildings, structures, improvements and fixtures thereon, and all easements and other rights and interests appurtenant thereto, owned by the Company or any of the Company Subsidiaries.
“Parent” means Dothan Concrete Investors, LLC, a Delaware limited liability company.
“PCI DSS” means the Payment Card Industry Data Security Standard, issued by the Payment Card Industry Security Standards Council.
“Per Unit Merger Consideration” means (a) with respect to each Company Senior Preferred Unit, the amount in cash described in Section 3.01(b)(iii), (b) with respect to each Company Preferred Unit, the Company Preferred Unit Exchange Ratio, (c) with respect to each Company Common Unit (other than any Company Incentive Unit), the Company Common Unit Exchange Ratio, and (d) with respect to each Company Incentive Unit, the Company Incentive Unit Share Consideration with respect to such Company Incentive Unit.
“Permitted Liens” means (a) any conditions or imperfections of title, easements, encumbrances, Liens or restrictions that do not materially impair the current use of the Company’s or any Company Subsidiary’s assets that are subject thereto, (b) materialmen’s, mechanics’, carriers’, workmen’s, warehousemen’s, repairmen’s, landlord’s and other similar Liens arising in the ordinary course of business, or deposits to obtain the release of such Liens, (c) Liens for Taxes not yet due and delinquent or, if delinquent, which are being contested in good faith through appropriate actions and for which appropriate reserves have been established in accordance with GAAP, (d) zoning, entitlement, conservation restriction and other land use and environmental regulations promulgated by Governmental Authorities, (e) non-exclusive licenses (or sublicenses) of Company-Owned IP granted in the ordinary course of business, (f) non-monetary Liens, encumbrances and restrictions on real property (including easements, covenants, rights of way and similar restrictions of record) that do not materially interfere with the present uses of such real property, (g) Liens on leases, subleases, easements, licenses, rights of use, rights to access and rights of way arising from the provisions of such agreements or benefiting or created by any superior estate, right or interest, (h) any Liens discharged at or prior to the Acquisition Merger Effective Time, (i) deposits to secure the performance of bids, trade contracts and leases (other than Indebtedness), statutory obligations, surety and appeal bonds, performance bonds and other obligations of a like nature incurred in the ordinary course of business, (j) any Lien imposed as a result of a taking under the exercise of the power of eminent domain by any governmental authority, (k) Liens of a collection bank arising under Section 4-210 of the UCC on items in the course of collection, and (l) any Liens granted pursuant to the Credit Agreement.
“person” means an individual, corporation, partnership, limited partnership, limited liability company, syndicate, person (including a “person” as defined in Section 13(d)(3) of the Exchange Act), trust, association or entity or government, political subdivision, agency or instrumentality of a government.
“Personal Information” means: (a) information related to, or capable of being associated with (alone or in combination with other information), an identified individual, household or device (e.g., name, address,
A-8
telephone number, IP address, email address, financial account number, government-issued identifier); or (b) all information defined or described by the Company as “personal data,” “personal information,” “personally identifiable information,” “PII,” or any similar term in the Company’s privacy policies or other public-facing statement.
“PIPE Investor” means an investor party to a Subscription Agreement.
“Privacy/Data Security Laws” means all Laws governing the receipt, collection, use, storage, processing, sharing, security, disclosure, or transfer of Personal Information, including, the following Laws and their implementing regulations: the Federal Trade Commission Act, the CAN-SPAM Act, the Telephone Consumer Protection Act, the General Data Protection Regulation (EU) 2016/679, Children’s Online Privacy Protection Act, California Consumer Privacy Act (the “CCPA”), and state data breach notification Laws.
“Processing” means the receipt, collection, compilation, use, storage, processing, sharing, safeguarding, security, disposal, destruction, disclosure, or transfer of information.
“Products” mean any products or services, developed, manufactured, performed, out-licensed, sold, distributed or otherwise made available by or on behalf of the Company or any Company Subsidiary, from which the Company or any Company Subsidiary has derived previously, is currently deriving or is scheduled to derive, revenue from the sale or provision thereof.
“PubCo Class A Common Stock” means the Class A common stock, par value $0.0001 per share, of PubCo, including shares of Class A Common Stock of PubCo issued pursuant to the PIPE Investment.
“PubCo Class B Common Stock” means the Class B common stock, par value $0.0001 per share, of PubCo.
“PubCo Common Stock” means (i) PubCo Class A Common Stock and (ii) PubCo Class B Common Stock.
“PubCo Organizational Documents” means the certificate of incorporation and bylaws of PubCo, as amended, modified or supplemented from time to time.
“Reciprocal License” means a license of an item of Software that requires or that conditions any rights granted in such license upon (a) the disclosure, distribution or licensing of any other Software (other than such item of Software as provided by a third party in its unmodified form), (b) a requirement that any disclosure, distribution or licensing of any other Software (other than such item of Software in its unmodified form) be at no charge, (c) a requirement that any other licensee of the Software be permitted to access the source code of, modify, make derivative works of, or reverse-engineer any such other Software, (d) a requirement that such other Software be redistributable by other licensees, or (e) the grant of any patent rights (other than patent rights in such item of Software), including non-assertion or patent license obligations (other than patent obligations relating to the use of such item of Software).
“Redemption Rights” means the redemption rights provided for in Articles 8 and 49 of the SPAC Articles of Association.
“Registered Intellectual Property” means all Intellectual Property that is the subject of a registration (or an application for registration) with a Governmental Authority or domain name registrar, including domain names.
“Requisite Company Approval” means the requisite consents under (i) the DLLCA and (ii) the Organizational Documents of each of the Company and Parent to approve this Agreement and the Transactions (including the Mergers).
“Sanctions” means those trade, economic and financial sanctions Laws, regulations, embargoes, and restrictive measures administered or enforced by (a) the United States (including the U.S. Treasury Office of Foreign Assets Control), (b) the European Union and enforced by its member states, (c) the United Nations, (d) His Majesty’s Treasury, or (e) any other similar Governmental Authority with jurisdiction over the Company or any Company Subsidiary from time to time.
A-9
“Service Provider” means any employee, officer, director, manager, temporary employee, leased employee, individual independent contractor or individual consultant of the Company or any Company Subsidiary.
“Software” means all computer programs, applications, middleware, firmware, or other computer software (in object code, bytecode or source code format) and related documentation and materials.
“SPAC Articles of Association” means the Amended and Restated Memorandum and Articles of Association, dated July 25, 2023, as amended on July 24, 2025, as may be further amended and restated from time to time.
“SPAC Cayman Unit” means the issued and outstanding units of SPAC, each such unit comprised of one SPAC Class A Ordinary Share and one-half of one SPAC Cayman Warrant.
“SPAC Cayman Warrant” means whole warrants to purchase SPAC Class A Ordinary Shares as contemplated under the SPAC Warrant Agreement, with each whole warrant exercisable for one SPAC Class A Ordinary Share at an exercise price of $11.50.
“SPAC Class A Common Stock” means the Class A common stock, par value $0.0001 per share, of SPAC at or after the Domestication Effective Time.
“SPAC Class A Ordinary Shares” means SPAC’s Class A ordinary shares, par value US$0.0001 per share.
“SPAC Class B Common Stock” means the Class B common stock, par value $0.0001 per share, of SPAC at or after the Domestication Effective Time.
“SPAC Class B Ordinary Shares” means SPAC’s Class B ordinary shares, par value US$0.0001 per share.
“SPAC Consideration” means the shares of PubCo Common Stock issuable to holders of SPAC Class A Common Stock and SPAC Class B Common Stock in accordance with Section 3.01(a).
“SPAC Delaware Unit” means the units of SPAC at or after the Domestication Effective Time, each such unit comprised of one share of SPAC Class A Common Stock and one-half of one SPAC Delaware Warrant.
“SPAC Delaware Warrant” means whole warrants to purchase SPAC Class A Common Stock, with each whole warrant exercisable for one SPAC Class A Common Stock at an exercise price of $11.50.
“SPAC Founder Shares” means (i) prior to the Domestication, the SPAC’s Class B ordinary shares, par value US$0.0001 per share and (ii) following the Domestication, the SPAC Class B Common Stock.
“SPAC Intervening Event” means any Effect that (x) has a material and adverse impact on the business, assets, liabilities, operations, results of operations or financial condition of the Company and the Company Subsidiaries, taken as a whole, (y) was not known or reasonably foreseeable to the SPAC Board as of the date hereof and that becomes known to the SPAC Board after the date hereof and prior to the receipt of approval of the Required SPAC Proposals and (z) that does not relate to (1) a SPAC Alternative Transaction or (2) clearance of the Transaction under the Regulatory Approvals or any other applicable Laws, including any action in connection therewith taken pursuant to or required to be taken pursuant to Section 6.01; provided, however, that in no event would any Effect described in subsections (b)(i) through (b)(vii) of the definition of “Company Material Adverse Effect”, alone or in combination, be deemed to constitute, or be taken into account in determining whether there has been or will be, a “SPAC Intervening Event”; provided, however, that any such Effect described in any of clauses (b)(i) through (b)(v) of the definition of “Company Material Adverse Effect” may be taken into account in determining whether a SPAC Intervening Event has occurred to the extent it has a disproportionate effect on the Company and the Company Subsidiaries, taken as a whole, relative to similarly situated Persons operating in the industries in which the Company and the Company Subsidiaries operate. Notwithstanding the foregoing, the amount of redemptions from the Trust Fund pursuant to the exercise of Redemption Rights shall not be deemed to be a SPAC Intervening Event.
A-10
“SPAC Material Adverse Effect” means Effect that (a) would have a material adverse effect on the business, financial condition, assets, liabilities or operations of SPAC or (b) would prevent, materially delay or materially impede the performance by SPAC of its obligations under this Agreement or the consummation of the Transactions; provided, however, that none of the following shall be deemed to constitute, alone or in combination, or be taken into account in the determination of whether, there has been or will be a SPAC Material Adverse Effect: (i) any change or proposed change in the interpretation of any Law or GAAP; (ii) events or conditions generally affecting the industries or geographic areas in which SPAC operates; (iii) downturn in general economic conditions, including changes in the credit, debt, securities, financial or capital markets (including changes in interest or exchange rates, prices of any security or market index or commodity or any disruption of such markets); (iv) any geopolitical conditions, outbreak of hostilities, acts of war, sabotage, cyberterrorism, terrorism, military actions, earthquakes, volcanic activity, hurricanes, tsunamis, tornadoes, floods, mudslides, wild fires or other natural disasters, weather conditions or other force majeure events, or any epidemic, disease, outbreak or pandemic (including any escalation or general worsening thereof); (v) any actions taken or not taken by SPAC, as required by this Agreement or any other Transaction Document; (vi) any Effect attributable to the announcement or execution, pendency, negotiation or consummation of the Mergers or any of the other Transactions (including the impact thereof on relationships with customers, suppliers, employees, or Governmental Authorities) (provided that this clause (vi) shall not apply to any representation or warranty to the extent the purpose of such representation or warranty is to address the consequences resulting from this Agreement or the consummation of the Transactions); or (vii) the accounting treatment of the SPAC Warrants (except in the cases of clauses (i) through (iv), to the extent that SPAC is materially disproportionately affected thereby as compared with other SPACs). Notwithstanding the foregoing, the amount of redemptions from the Trust Fund pursuant to the exercise of Redemption Rights shall not be deemed to be a SPAC Material Adverse Effect.
“SPAC Organizational Documents” means (a) prior to the Domestication, the SPAC Articles of Association, the Trust Agreement and the SPAC Warrant Agreement, (b) following the Domestication but prior to the Initial Merger, the SPAC Delaware Charter, the SPAC Delaware Bylaws, the Trust Agreement and the SPAC Warrant Agreement; and (c) following the Initial Merger, the Surviving Corporation Certificate of Incorporation, the Surviving Corporation Bylaws, the Trust Agreement and the SPAC Warrant Agreement, in each case as amended, modified or supplemented from time to time.
“SPAC Units” means (i) prior to the Domestication, SPAC Cayman Units and (ii) following the Domestication, SPAC Delaware Units.
“SPAC Warrant Agreement” means that certain Warrant Agreement, dated July 25, 2023, by and between SPAC and Continental Stock Transfer & Trust Company, as amended, modified or supplemented from time to time.
“SPAC Warrants” means (i) prior to the Domestication, SPAC Cayman Warrants, (ii) following the Domestication, SPAC Delaware Warrants, and (iii) following the Initial Merger, Assumed SPAC Warrants.
“Sponsor Notes” means (i) that certain unsecured Promissory Note, dated as of June 10, 2024, issued by SPAC in favor of Sponsor with a maximum aggregate principal amount of up to $1,500,000, (ii) that certain unsecured Promissory Note, dated as of July 15, 2025, issued by SPAC in favor of Sponsor, with a maximum aggregate principal amount of up to $4,500,000, and (iii) any additional promissory notes issued by the SPAC to the Sponsor or any Affiliate of the SPAC (as defined in the SPAC Articles of Association), to fund working capital, transaction expenses, or other SPAC expenses; provided that (A) the issuance of any such additional promissory note has received the prior written consent of the Company (which consent shall not be unreasonably withheld, conditioned, or delayed) or (B) any such additional promissory note is issued in substantially the same form as the promissory notes referenced in clauses (i) through (iii) above; provided, further, that, in the absence of the Company’s prior written consent, under no circumstances shall SPAC issue any additional promissory note to Sponsor that provides the Sponsor or any Affiliate of the Sponsor with the ability to convert all or any portion of the unpaid principal balance of such note into a number of units or other equity securities of SPAC.
“Sponsor Related Parties” means the individuals party to that certain letter agreement, dated July 25, 2023, among SPAC, the Sponsor, and such individuals.
A-11
“Sponsor Support Agreement” means that certain amended and restated letter agreement by and among SPAC, the Sponsor, the Company, and each of the Sponsor Related Parties, dated as of the date hereof and in substantially the form set forth on Exhibit F, pursuant to which, among other things, each of the Sponsor and the Sponsor Related Parties shall (a) vote their SPAC Class A Ordinary Shares and/or SPAC Class B Ordinary Shares in favor of this Agreement, the Transactions and the Required SPAC Proposals, (b) take all other actions necessary to consummate the Transactions, (c) subject to certain exceptions, not transfer their SPAC Class A Ordinary Shares and/or SPAC Class B Ordinary Shares prior to the Initial Closing, (d) agree to certain lock-up provisions with respect to their shares of PubCo Class A Common Stock for one year following the Closing Date, subject to certain exceptions, (e) with respect to each Sponsor Related Party, waive and not otherwise perfect any anti-dilution or similar protection with respect to any SPAC Class A Ordinary Shares and/or SPAC Class B Ordinary Shares beneficially owned by such Sponsor Related Party, and (f) waive any and all Redemption Rights in connection with the Transactions.
“Subsidiary” means, with respect to a person, any legal entity of which (a) if a corporation, a majority of the total voting power of shares of stock entitled (without regard to the occurrence of any contingency) to vote in the election of directors, managers or trustees thereof is at the time owned or controlled, directly or indirectly, by such person or one or more of the other Subsidiaries of such person or a combination thereof, or (b) if a legal entity (other than a corporation), (i) a majority of the securities or other similar ownership interests having the power to elect a majority of the board of directors or other persons performing similar functions, (ii) a general partner interest or (iii) a managing member interest, is at the time owned or controlled, directly or indirectly, by such person or one or more Subsidiaries of such person or a combination thereof. The term “Subsidiary” shall include all Subsidiaries of such Subsidiary.
“Supplier” means any person that supplies inventory or other materials or personal property, Software, components, or other goods or services (including, design, development and manufacturing services) that comprise or are utilized in, the business of the Company or any Company Subsidiary.
“Tax” means any and all taxes, duties, levies or other similar governmental assessments, charges and fees in the nature of a tax imposed by any Governmental Authority, including, but not limited to, income, estimated, business, occupation, corporate, capital, gross receipts, transfer, stamp, registration, employment, payroll, unemployment, withholding, imputed underpayment, occupancy, license, severance, capital, production, ad valorem, excise, windfall profits, customs duties, escheat, unclaimed property, real property, personal property, sales, use, turnover, value added and franchise taxes, whether disputed or not, together with all interest, penalties, and additions to tax imposed with respect thereto by a Governmental Authority.
“Tax Return” means any return, declaration, report, claim for refund, or information return or statement relating to Taxes, including any schedule or attachment thereto and any amendment thereof, in each case provided or required to be provided to a Governmental Authority.
“Transaction Documents” means this Agreement, including all Schedules and Exhibits hereto, the Company Disclosure Schedule and the Ancillary Agreements.
“Transactions” means the transactions contemplated by this Agreement and the Transaction Documents.
“Treasury Regulations” means the United States Treasury Regulations issued pursuant to the Code.
“Unreturned Preferred Contribution” means the aggregate Unreturned Preferred Contributions (as defined in the Company LLC Agreement) owed to the holders of Company Preferred Units in connection with the Transactions pursuant to the Company LLC Agreement.
“Virtual Data Room” means the virtual data room established by the Company, access to which was given to SPAC in connection with its due diligence investigation of the Company relating to the Transactions.
A-12
1.02 Further Definitions. The following terms have the meaning set forth in the Sections set forth below:
|
Defined Term
|
| |
Location of Definition
|
|
| 2025 Balance Sheet | | | §4.07(b) | |
| 2025 Balance Sheet Date | | | §4.07(b) | |
| Acquisition Closing | | | §2.05(b) | |
| Acquisition Merger | | | Recitals | |
| Acquisition Merger Effective Time | | | §2.05(a) | |
| Action | | | §4.09(a) | |
| Agreement | | | Preamble | |
| Alternative Transaction | | | §7.01(a) | |
| Amended and Restated PubCo Bylaws | | | Recitals | |
| Amended and Restated PubCo Charter | | | Recitals | |
| Antitrust Laws | | | §7.12(a) | |
| Assumed SPAC Warrant | | | §3.01(a)(iv) | |
| Attorney-Client Communications | | | §10.15(b) | |
| Audited Annual Financial Statements | | | §4.07(a) | |
| Available Cash | | | §8.03(i) | |
| Blue Sky Laws | | | §4.05(b) | |
| Certificate of Domestication | | | §2.02(a) | |
| Certificates | | | §3.02(b) | |
| Change in Recommendation | | | §7.04(b) | |
| Claims | | | §6.03 | |
| Closing Date | | | §2.05(b) | |
| COBRA | | | §4.10(e) | |
| Code | | | §3.02(h) | |
| Companies Act | | | Recitals | |
| Company | | | Preamble | |
| Company Board | | | Recitals | |
| Company D&O Insurance | | | §7.07(c) | |
| Company Disclosure Schedule | | | Article IV | |
| Company Group | | | §10.14 | |
| Company Interested Party Transaction | | | §4.20 | |
| Company Permit | | | §4.05(b) | |
| Confidentiality Agreement | | | §7.05(b) | |
| Contracting Parties | | | §10.13 | |
| D&O Indemnitees | | | §7.07(a) | |
| D&O Insurance | | | §7.07(c) | |
| Data Security Requirements | | | §4.13(j) | |
| Debt Financing | | | §7.20 | |
| DGCL | | | Recitals | |
| DLA | | | §7.14(c) | |
| DLLCA | | | Recitals | |
| Domestication | | | §2.02(a) | |
A-13
|
Defined Term
|
| |
Location of Definition
|
|
| Domestication Condition | | | §8.01(g) | |
| Domestication Effective Time | | | §2.02(a) | |
| Dothan Founder Shares | | | Recitals | |
| Dothan Independent | | | Recitals | |
| Dothan Independent Closing Shares | | | §3.01(b)(ix) | |
| Dothan Independent Subscription Agreement | | | Recitals | |
| Dothan Management | | | §7.21 | |
| Dothan Management Agreement | | | §7.21 | |
| Dothan Management Agreement Amendment | | | §7.22 | |
| Environmental Permits | | | §4.14(p) | |
| ERISA Affiliate | | | §4.10(c) | |
| ESPP | | | §7.05(b) | |
| Exchange Agent | | | §3.02(a) | |
| Exchange Fund | | | §3.02(a) | |
| Financial Statements | | | §4.07(b) | |
| GAAP | | | §4.07(a) | |
| Governmental Authority | | | §4.05(b) | |
| H&B | | | §10.14 | |
| Health Plan | | | §4.10(j) | |
| Information Security Reviews | | | §4.13(o) | |
| Initial Closing | | | §2.05(b) | |
| Initial Merger | | | Recitals | |
| Initial Merger Effective Time | | | §2.05(a) | |
| Initial Proxy Statement | | | §7.02(a) | |
| Initial Registration Statement | | | §7.02(a) | |
| Insurance Policies | | | §4.17 | |
| IRS | | | §4.10(b) | |
| Lease | | | §4.12(b) | |
| Lease Documents | | | §4.12(b)(i) | |
| Letter of Transmittal | | | §3.02(b) | |
| Lock-Up Agreements | | | Recitals | |
| Management Aggregator Distribution | | | §2.03(a) | |
| Material Contracts | | | §4.16(a) | |
| Material Customers | | | §4.16(b) | |
| Material Suppliers | | | §4.16(b) | |
| Maximum Annual Premium | | | §7.07(c) | |
| Merger Materials | | | §7.02(a) | |
| Merger Subs | | | Preamble | |
| Merger Sub I | | | Preamble | |
| Merger Sub II | | | Preamble | |
| Merger Sub I Common Stock | | | §5.03(b) | |
| Merger Sub II Units | | | §5.03(c) | |
| Mergers | | | Recitals | |
A-14
|
Defined Term
|
| |
Location of Definition
|
|
| Nonparty Affiliates | | | §10.13 | |
| Omnibus Incentive Plan | | | §7.05(b) | |
| Outside Date | | | §9.01(b) | |
| Parties or Party | | | Preamble | |
| PCAOB Financial Statements | | | §7.17(b) | |
| PIPE Financing Shortfall | | | §7.09(c) | |
| PIPE Investment Amount | | | Recitals | |
| Plans | | | §4.10(a) | |
| PPACA | | | §4.10(j) | |
| Privileged Communications | | | §10.14 | |
| Proxy Statement | | | §7.02(a) | |
| PubCo | | | Preamble | |
| Registration Rights Agreement | | | Recitals | |
| Registration Statement | | | §7.02(a) | |
| Remedies Exceptions | | | §4.03(d) | |
| Representatives | | | §7.05(a) | |
| Required SPAC Proposals | | | §7.02(a) | |
| Rollover Equity Award | | | §3.01(b)(iv) | |
| SEC | | | §5.07(a) | |
| Securities Act | | | §4.05(b) | |
| Specified SPAC Equityholders | | | §10.15(a) | |
| SPAC | | | Preamble | |
| SPAC Alternative Transaction | | | §7.01(a) | |
| SPAC Board | | | Recitals | |
| SPAC Delaware Bylaws | | | Recitals | |
| SPAC Delaware Charter | | | Recitals | |
| SPAC D&O Indemnitees | | | §7.07(a) | |
| SPAC D&O Insurance | | | §7.07(d) | |
| SPAC Disclosure Schedule | | | Article V | |
| SPAC Extension Vote | | | §7.19 | |
| SPAC Group | | | §10.15(b) | |
| SPAC Intervening Event Notice | | | §7.04(b) | |
| SPAC Intervening Event Notice Period | | | §7.04(b) | |
| SPAC Material Contracts | | | §5.19(a) | |
| SPAC Recommendation | | | §7.04(a) | |
| SPAC SEC Reports | | | §5.07(a) | |
| SPAC Shareholders’ Meeting | | | §7.02(a) | |
| SPAC Tail Policy | | | §7.07(d) | |
| Sponsor | | | Recitals | |
| Surviving Corporation | | | Recitals | |
| Surviving Corporation Organizational Documents | | | §2.08(a) | |
| Surviving Subsidiary Company | | | Recitals | |
A-15
|
Defined Term
|
| |
Location of Definition
|
|
| Surviving Subsidiary Company Organizational Documents | | | §2.08(b) | |
| Terminating Company Breach | | | §9.01(e) | |
| Terminating SPAC Breach | | | §9.01(f) | |
| Trust Account | | | §5.13 | |
| Trust Agreement | | | §5.13 | |
| Trust Fund | | | §5.13 | |
| Trustee | | | §5.13 | |
| Unaudited Annual Financial Statements | | | §4.07(b) | |
| WARM Act | | | §4.11(e) | |
| Written Consent | | | §7.02(e) | |
1.03 Construction.
(a) Unless the context of this Agreement otherwise requires, (i) words of any gender include each other gender, (ii) words using the singular or plural number also include the plural or singular number, respectively, (iii) the definitions contained in this Agreement are applicable to the other grammatical forms of such terms, (iv) the terms “hereof,” “herein,” “hereby,” “hereto” and derivative or similar words refer to this entire Agreement, (v) the terms “Article,” “Section,” “Schedule” and “Exhibit” refer to the specified Article, Section, Schedule or Exhibit of or to this Agreement, (vi) the words “include”, “includes” or “including” shall be deemed to be followed by the words “without limitation,” (vii) the word “or” shall be disjunctive but not exclusive, (viii) references to any Law shall include all rules and regulations promulgated thereunder and references to any Law shall be construed as including all statutory, legal, and regulatory provisions consolidating, amending or replacing such Law, and (ix) the phrase “made available” when used in this Agreement with respect to the Company means that the information or materials referred to have been posted to the Virtual Data Room, in each case, no later than two (2) Business Days prior to the date hereof.
(b) The language used in this Agreement shall be deemed to be the language chosen by the parties to express their mutual intent and no rule of strict construction shall be applied against any party.
(c) Whenever this Agreement refers to a number of days, such number shall refer to calendar days unless Business Days are specified, and when counting days, the date of commencement will not be included as a full day for purposes of computing any applicable time periods (except as otherwise may be required under any applicable Law). If any action is to be taken or given on or by a particular calendar day, and such calendar day is not a Business Day, then such action may be deferred until the next Business Day.
(d) All accounting terms used herein and not expressly defined herein shall have the meanings given to them under GAAP. Notwithstanding the foregoing, (i) Indebtedness of any Person shall be deemed to be carried at 100% of the outstanding principal amount thereof, and the effects of FASB ASC 825 on financial liabilities shall be disregarded, (ii) all liability amounts shall be determined excluding any liability relating to any operating lease, all asset amounts shall be determined excluding any right-of-use assets relating to any operating lease, all amortization amounts shall be determined excluding any amortization of a right-of-use asset relating to any operating lease, and all interest amounts shall be determined excluding any deemed interest comprising a portion of fixed rent payable under any operating lease, in each case to the extent that such liability, asset, amortization or interest pertains to an operating lease under which the covenantor or a member of its consolidated group is the lessee and would not have been accounted for as such under GAAP as in effect on December 31, 2015, and (iii) all terms of an accounting or financial nature used herein shall be construed, and all computations of amounts and ratios referred to herein shall be made, without giving effect to any election under FASB ASC Topic 825 “Financial Instruments” (or any other financial accounting standard having a similar result or effect) to value any Indebtedness of such Person at “fair value”, as defined therein. For
A-16
purposes of determining the amount of any outstanding Indebtedness, no effect shall be given to any election by to measure an item of Indebtedness using fair value (as permitted by Financial Accounting Standards Board Accounting Standards Codification 825-10-25 (formerly known as FASB 159) or any similar accounting standard).
(e) References in Articles V through X to the “SPAC” shall refer to Haymaker Acquisition Corp. 4 for all periods prior to completion of the Initial Merger and to the Surviving Corporation for all periods after completion of the Initial Merger; provided that the forgoing shall not apply to the representations and warranties set forth in Section 5.04, Section 5.05 or Section 5.06.
ARTICLE II
AGREEMENT AND PLAN OF MERGER
AGREEMENT AND PLAN OF MERGER
2.01 Redemption Offer. Prior to the Domestication Effective Time, SPAC shall redeem each SPAC Class A Ordinary Share from the holders thereof (other than the Sponsor, a Founder, Officer or Director (as each term is defined in the SPAC Articles of Association)) who shall have elected to redeem their SPAC Class A Ordinary Shares for the consideration, and on the terms and subject to the conditions, set forth in the SPAC Articles of Association.
2.02 The Domestication.
(a) After all of the conditions set forth in Article VIII have been satisfied or, to the extent permitted by applicable Law, waived by the applicable Party or Parties entitled to the benefit thereof (other than the Domestication Condition and those conditions that by their nature or terms are to be satisfied at the Initial Closing or the Acquisition Closing), but on the Closing Date, SPAC shall change its jurisdiction of incorporation from the Cayman Islands to the State of Delaware by (i) deregistering as a Cayman Islands exempted company pursuant to and in accordance with Sections 206 through 209 of the Companies Act and (ii) continuing and domesticating as a Delaware corporation pursuant to and in accordance with Section 388 of the DGCL (the “Domestication”). SPAC will effect the Domestication by (A) filing all applicable resolutions, declarations, notices, undertakings and other documents required to be filed with the Registrar of Companies in the Cayman Islands, in form and substance reasonably satisfactory to the Company, paying all applicable fees required to be paid, and causing the satisfaction of all other conditions to deregistration required to be satisfied, in each case, under Section 206 and 209 of the Companies Act and in accordance therewith and (B) filing a certificate of corporate domestication, in form and substance reasonably acceptable to the Company (the “Certificate of Domestication”), and the SPAC Delaware Charter simultaneously with the Delaware Secretary of State in accordance with Section 388 of the DGCL. The Domestication shall become effective under the DGCL at the time the Certificate of Domestication and the SPAC Delaware Charter are accepted for filing by the Delaware Secretary of State or at such later time as may be mutually agreed by the Company and SPAC and specified in each of the Certificate of Domestication and the SPAC Delaware Charter. The time at which the Domestication actually becomes effective under the DGCL is referred to herein as the “Domestication Effective Time”.
(b) At the Domestication Effective Time, the SPAC Articles of Association shall be amended and restated such that (i) the SPAC Delaware Charter shall be the certificate of incorporation of SPAC until thereafter amended, restated, supplemented or otherwise modified in accordance with the applicable provisions thereof and of the DGCL and (ii) the SPAC Delaware Bylaws shall be the bylaws of SPAC until thereafter amended, restated, supplemented or otherwise modified in accordance with the applicable provisions thereof and of the SPAC Delaware Charter and the DGCL.
(c) At the Domestication Effective Time, by virtue of the Domestication and without any action on the part of any holder of SPAC Class A Ordinary Shares, SPAC Founder Shares or SPAC Warrants, (i) each SPAC Founder Share that is issued and outstanding immediately prior to the Domestication Effective Time will convert automatically, on a one-for-one basis, into a share of SPAC Class B Common Stock, (ii) immediately following the conversion described in clause (i), each SPAC Class A Ordinary Share that is then issued and outstanding will convert automatically, on a one-for-one basis, into a share of SPAC Class A Common Stock, (iii) each SPAC Cayman Unit that is then issued and outstanding will convert, automatically, on a one-for-one basis, into a SPAC Delaware Unit, and (iv) each SPAC
A-17
Cayman Warrant that is issued and outstanding immediately prior to the Domestication Effective Time will convert automatically, on a one-for-one basis, into a SPAC Delaware Warrant, pursuant to and in accordance with the SPAC Warrant Agreement.
2.03 Management Aggregator Distribution.
(a) Prior to the Acquisition Merger Effective Time, Management Aggregator shall distribute to its members, in redemption and cancellation of such members’ limited liability company interests in Management Aggregator, the Company Incentive Units of the Company corresponding to such redeemed interests (the “Management Aggregator Distribution”).
(b) The Management Aggregator Distribution (i) shall not increase the aggregate number of Company Incentive Units outstanding, (ii) shall not entitle any Person to any additional consideration in the Transactions, and (iii) shall not affect the determination of the Company Incentive Unit Share Consideration, the Company Common Unit Exchange Ratio, the Company Preferred Unit Exchange Ratio, the Aggregate Company Merger Consideration or any Per Unit Merger Consideration.
(c) The Company shall take all actions necessary to approve, record and give effect to the transfers of Company Incentive Units made pursuant to the Management Aggregator Distribution under the Company LLC Agreement (including any required waivers of transfer restrictions), update the Company’s register of members to reflect the recipients thereof, and cause each recipient to execute and deliver a joinder to the Company LLC Agreement and, if applicable, counterparts to the Lock-Up Agreements and/or the Registration Rights Agreement (with respect to the Registration Rights Agreement, to the same extent as other similarly situated holders of Company Units). The Company shall take all commercially reasonable actions to cause the holders of Company Incentive Units made pursuant to the Management Aggregator Distribution to timely file an election under Code Section 83(b) with respect to such individual’s Company Incentive Units that are converted into a Rollover Equity Award (defined below) in accordance with Section 3.01(b)(iv) below
(d) From and after the Management Aggregator Distribution and until the Acquisition Merger Effective Time, each Company Incentive Unit so distributed shall remain subject to the terms and conditions (including vesting, forfeiture and repurchase provisions) applicable to such Company Incentive Unit immediately prior to such distribution, and at the Acquisition Merger Effective Time shall be treated in accordance with Section 3.01(b)(iv) as a Company Incentive Unit outstanding immediately prior to the Acquisition Merger Effective Time. The Parties shall use reasonable best efforts to consummate the Management Aggregator Distribution in compliance with applicable Law (including federal and state securities Laws) and the Company LLC Agreement. For the avoidance of doubt, the Management Aggregator Distribution shall be deemed a permitted transfer for all purposes of this Agreement and shall not be construed as an issuance by the Company of any Equity Securities.
2.04 The Mergers.
(a) Upon the terms and subject to the conditions set forth in this Article II and in accordance with the DGCL, on the Closing Date at the Initial Merger Effective Time, Merger Sub I shall be merged with and into SPAC. As a result of the Initial Merger, the separate corporate existence of Merger Sub I shall cease, and SPAC shall continue as the surviving corporation of the Initial Merger as a wholly owned Subsidiary of PubCo.
(b) Upon the terms and subject to the conditions set forth in this Article II and Article VIII and in accordance with the DGCL and the DLLCA, on the Closing Date at the Acquisition Merger Effective Time, Merger Sub II shall be merged with and into the Company. As a result of the Acquisition Merger, the separate limited liability company existence of Merger Sub II shall cease, and the Company shall continue as the surviving company of the Acquisition Merger as a wholly owned Subsidiary of PubCo.
2.05 Effective Times; Closing.
(a) On the Closing Date after the Domestication, but no later than three (3) Business Days after the satisfaction or, if permissible, waiver of the conditions set forth in Article VIII (other than those
A-18
conditions that by their nature are to be satisfied at the Initial Closing, it being understood that the occurrence of the Initial Closing shall remain subject to the satisfaction or, if permissible, waiver of such conditions at the Initial Closing), the Parties shall cause the Initial Merger to be consummated by filing a certificate of merger with the Secretary of State of the State of Delaware in such form as is required by, and executed in accordance with, the relevant provisions of the DGCL, and mutually agreed by the Parties (the date and time of the filing of such certificate of merger (or such later time as may be agreed by each of the parties hereto and specified in such certificate of merger) being the “Initial Merger Effective Time”). Immediately after the Initial Merger Effective Time, the Parties shall cause the Acquisition Merger to be consummated by filing a certificate of merger with the Secretary of State of the State of Delaware, in such form as is required by, and executed in accordance with, the relevant provisions of the DGCL and the DLLCA and mutually agreed by the Parties (the date and time of the filing of such certificate of merger (or such later time as may be agreed by each of the parties hereto and specified in the certificate of merger) being the “Acquisition Merger Effective Time”).
(b) Immediately prior to such filing of a certificate of merger in accordance with Section 2.05(a) with respect to the Initial Merger, a first closing (the “Initial Closing”) shall occur. On the same day but immediately after the Initial Merger Effective Time, immediately prior to such filing of a certificate of merger in accordance with Section 2.05(a) with respect to the Acquisition Merger, a second closing (the “Acquisition Closing”) shall be held by electronic exchange of deliverables and release of signatures for the purpose of confirming the satisfaction or waiver, as the case may be, of the conditions set forth in Article VIII. The date on which the Initial Closing and the Acquisition Closing actually occur is referred to in this Agreement as the “Closing Date.”
2.06 Effect of the Mergers.
(a) At the Initial Merger Effective Time, the effect of the Initial Merger shall be as provided in the applicable provisions of the DGCL. Without limiting the generality of the foregoing, and subject thereto, at the Initial Merger Effective Time, all the property, rights, privileges, immunities, powers, franchises, licenses and authority of SPAC and Merger Sub I shall vest in the Surviving Corporation, and all debts, liabilities, obligations, restrictions, disabilities and duties of each of SPAC and Merger Sub I shall become the debts, liabilities, obligations, restrictions, disabilities and duties of the Surviving Corporation.
(b) At the Acquisition Merger Effective Time, the effect of the Acquisition Merger shall be as provided in the applicable provisions of the DGCL and the DLLCA. Without limiting the generality of the foregoing, and subject thereto, at the Acquisition Merger Effective Time, all the property, rights, privileges, immunities, powers, franchises, licenses and authority of the Company and Merger Sub II shall vest in the Surviving Subsidiary Company, and all debts, liabilities, obligations, restrictions, disabilities and duties of each of the Company and Merger Sub II shall become the debts, liabilities, obligations, restrictions, disabilities and duties of the Surviving Subsidiary Company.
2.07 Amended and Restated PubCo Charter; Amended and Restated PubCo Bylaws.
(a) At the Initial Merger Effective Time, PubCo shall file the Amended and Restated PubCo Certificate of Incorporation with the Secretary of State of Delaware, which shall be adopted as the certificate of incorporation of PubCo until thereafter amended as provided by the DGCL and such certificate of incorporation (subject to Section 7.07).
(b) At the Initial Merger Effective Time, the Amended and Restated PubCo Bylaws shall be adopted as the bylaws of PubCo until thereafter amended as provided by the DGCL, the Amended and Restated PubCo Charter and such bylaws (subject to Section 7.07).
2.08 Organizational Documents of Surviving Corporation; Organizational Documents of Surviving Subsidiary Company; Company Equityholder Support Agreements; Lock-Up Agreements; Registration Rights Agreement; RRA Assignment.
(a) At the Initial Merger Effective Time, the certificate of incorporation and bylaws of Merger Sub I, as in effect immediately prior to the Initial Merger Effective Time shall, in materially the same form, become the certificate of incorporation and bylaws of the Surviving Corporation until thereafter
A-19
amended in accordance with their terms and the applicable provisions of the DGCL (the “Surviving Corporation Organizational Documents”).
(b) At the Acquisition Merger Effective Time, the certificate of formation and limited liability company agreement of Merger Sub II, as in effect immediately prior to the Acquisition Merger Effective Time, shall, in materially the same form, become the certificate of formation and limited liability company agreement of the Surviving Subsidiary Company until thereafter amended in accordance with their terms and the applicable provisions of the DLLCA (the “Surviving Subsidiary Company Organizational Documents”).
(c) At the Acquisition Closing, PubCo shall deliver to the Company a copy of the Registration Rights Agreement duly executed by PubCo.
(d) At the Acquisition Closing, certain members of the Company who have not already done so (e.g., persons who become members of the Company after the date hereof) shall deliver to PubCo a copy of the Lock-Up Agreement and certain members of the Company shall deliver to PubCo a copy of the Registration Rights Agreement, each duly executed by the parties thereto.
(e) At the Initial Closing, PubCo, SPAC, and Sponsor shall deliver to each other a copy of the RRA Assignment duly executed by the parties thereto.
2.09 Directors and Officers of Surviving Corporation and Surviving Subsidiary Company.
(a) The Parties will take all requisite action such that the directors and officers of the Surviving Corporation immediately after the Initial Merger Effective Time shall be the individuals designated by the Company prior to the Closing Date, each to hold office in accordance with the provisions of the DGCL and the Surviving Corporation Organizational Documents until their respective successors are duly elected or appointed and qualified, as applicable.
(b) The Parties will take all requisite action such that the manager and officers of the Surviving Subsidiary Company immediately after the Acquisition Merger Effective Time shall be the individuals designated by the Company prior to the Closing Date, each to hold office in accordance with the provisions of the DLLCA and the Surviving Subsidiary Company Organizational Documents until their respective successors are duly elected or appointed and qualified.
ARTICLE III
EFFECTS OF THE MERGER
EFFECTS OF THE MERGER
3.01 Conversion of Securities.
(a) At the Initial Merger Effective Time, by virtue of the Initial Merger and without any action on the part of any Party or any other person:
(i) each share of Merger Sub I Common Stock issued and outstanding immediately prior to the Initial Merger Effective Time shall be redeemed for par value;
(ii) each share of SPAC Class A Common Stock issued and outstanding immediately prior to the Initial Merger Effective Time shall be canceled and converted into one share of PubCo Class A Common Stock;
(iii) each share of SPAC Class B Common Stock issued and outstanding immediately prior to the Initial Merger Effective Time shall be canceled and converted into one share of PubCo Class B Common Stock;
(iv) each SPAC Delaware Warrant, to the extent then outstanding and unexercised immediately prior to the Initial Merger Effective Time, shall automatically, without any action on the part of the holder thereof, be assumed and converted into a warrant to acquire one share of PubCo Class A Common Stock, subject to the same terms and conditions (including exercisability terms) as were applicable to the corresponding former SPAC Warrant immediately prior to the Initial Merger Effective Time, taking into account any changes thereto by reason of this
A-20
Agreement or the Transactions (each such resulting warrant, an “Assumed SPAC Warrant”). Accordingly, effective as of the Initial Merger Effective Time: (A) each Assumed SPAC Warrant (including any Assumed SPAC Warrant issued pursuant to Section 3.01(a)(v)) shall be exercisable solely for shares of PubCo Class A Common Stock; (B) the number of shares of PubCo Class A Common Stock subject to each Assumed SPAC Warrant shall be equal to the number of shares of SPAC Class A Common Stock subject to the applicable SPAC Delaware Warrant and (C) the per share exercise price for the PubCo Class A Common Stock issuable upon exercise of such Assumed SPAC Warrant shall be equal to the per share exercise price for the shares of SPAC Class A Common Stock subject to the applicable SPAC Delaware Warrant as in effect immediately prior to the Initial Merger Effective Time. PubCo shall take all corporate action necessary to reserve for future issuance, and shall maintain such reservation for so long as any of the Assumed SPAC Warrants remain outstanding, a sufficient number of shares of PubCo Class A Common Stock for delivery upon the exercise of such Assumed SPAC Warrants; and
(v) each SPAC Unit issued and outstanding immediately prior to the Initial Merger Effective Time shall be detached into one share of PubCo Class A Common Stock and one-half of one Assumed SPAC Warrant.
(b) At the Acquisition Merger Effective Time, by virtue of the Acquisition Merger and without any action on the part of any Party or any other person (other than as set forth below in connection with the issuance of the Dothan Independent Closing Shares):
(i) each Company Common Unit (other than any Company Incentive Units) issued and outstanding immediately prior to the Acquisition Merger Effective Time shall be canceled and converted into the right to receive, in the aggregate, that number of fully paid and non-assessable shares of PubCo Class B Common Stock and PubCo Class A Common Stock equal to the Company Common Unit Exchange Ratio, with (A) shares of PubCo Class B Common Stock being issued in respect of Company Common Units held by the Persons listed on Section 3.01(b)(i) of the Company Disclosure Schedule (it being understood that Section 3.01(b)(i) of the Company Disclosure Schedule may be modified by the Company in its sole discretion by notice to SPAC on or prior to the earlier of (x) two Business Days prior to the intended initial filing date for the Initial Registration Statement or (y) November 15, 2025, provided that the total number of shares of PubCo Class B Common Stock to be issued pursuant to this Section 3.01(b)(i) and Section 3.02(b)(ii) shall not exceed 95% of the total number of shares of PubCo Common Stock issued pursuant to this Section 3.01(b)(i) and Section 3.02(b)(ii)), and (B) shares of PubCo Class A Common Stock being issued in respect of all other Company Common Units;
(ii) each Company Preferred Unit issued and outstanding immediately prior to the Acquisition Merger Effective Time shall be canceled and converted into the right to receive, in the aggregate, that number of fully paid and non-assessable shares of PubCo Class B Common Stock and PubCo Class A Common Stock equal to the Company Preferred Unit Exchange Ratio, with (A) shares of PubCo Class B Common Stock being issued in respect of Company Preferred Units held by the Persons listed on Section 3.01(b)(ii) of the Company Disclosure Schedule (it being understood that Section 3.01(b)(ii) of the Company Disclosure Schedule may be modified by the Company in its sole discretion by notice to SPAC on or prior to the earlier of (x) two Business Days prior to the intended initial filing date for the Initial Registration Statement or (y) November 15, 2025, provided that the total number of shares of PubCo Class B Common Stock to be issued pursuant to this Section 3.01(b)(ii) and Section 3.02(b)(i) shall not exceed 95% of the total number of shares of PubCo Common Stock issued pursuant to this Section 3.01(b)(ii) and Section 3.02(b)(i)), and (B) shares of PubCo Class A Common Stock being issued in respect of all other Company Preferred Units;
(iii) each Company Senior Preferred Unit issued and outstanding immediately prior to the Acquisition Merger Effective Time shall be canceled and converted into the right to receive a cash payment in the amount equal to the Unreturned Senior Preferred Contribution (as defined in the Company LLC Agreement) with respect to such Company Senior Preferred Unit calculated in accordance with the terms set forth in the Company LLC Agreement;
A-21
(iv) each Company Incentive Unit issued and outstanding immediately prior to the Acquisition Merger Effective Time shall be automatically cancelled and converted into the right to receive a number of restricted PubCo Class A Shares equal to the Company Incentive Unit Share Consideration with respect to such Company Incentive Unit (each, a “Rollover Equity Award”); provided, that each holder of a Rollover Equity Award shall enter into a side letter agreement at the Acquisition Merger Effective Time pursuant to which each such holder will agree that their Rollover Equity Award will be subject to the same terms and conditions (including applicable vesting, expiration and forfeiture provisions) that applied to such Company Incentive Unit immediately prior to the Acquisition Merger Effective Time;
(v) each Company Unit held in treasury of the Company as of immediately prior to the Acquisition Merger Effective Time shall thereupon be cancelled without any conversion thereof and no payment or distribution shall be made within respect thereto;
(vi) each share of PubCo Class B Common Stock issued and outstanding immediately prior to the Acquisition Merger Effective Time shall be converted into and exchanged, on a one-for-one basis, into one share of PubCo Class A Common Stock (subject to clause (viii) below with respect to the Dothan Founder Shares);
(vii) each Merger Sub II Unit issued and outstanding immediately prior to the Acquisition Merger Effective Time shall be converted into and exchanged for one validly issued, fully paid and non-assessable unit of the Surviving Subsidiary Company;
(viii) upon distribution by the Sponsor of the Dothan Founder Shares to Dothan Independent, each Dothan Founder Share shall be converted into and exchanged, on a one-for-one basis, into one share of PubCo Class B Common Stock; and
(ix) subject to the receipt by the Company of the necessary waivers, approvals, consents or authorizations and the satisfaction of certain contractual requirements, in each case as set forth on Section 3.01(b)(ix) of the Company Disclosure Schedule, PubCo shall issue, or cause to be issued, 2,500,000 shares of PubCo Class B Common Stock to Dothan Independent, an indirect equity owner in the Company (the “Dothan Independent Closing Shares”); provided, that, for the avoidance of doubt, the Dothan Independent Closing Shares shall not overlap with or reduce the consideration payable directly or indirectly to Dothan Independent pursuant to any other clause of this Section 3.01 or pursuant to Section 7.22.
(c) At or prior to the Initial Merger Effective Time and the Acquisition Merger Effective Time (as applicable), the Parties and their respective boards, as applicable, shall adopt any resolutions and take any actions that are necessary to effectuate the treatment of the Company Units pursuant to Section 3.01(b), and/or to cause any disposition or acquisition of Equity Securities of SPAC or PubCo pursuant to Section 3.01(a) or Section 3.01(b), as applicable, by each individual who is subject to the reporting requirements of Section 16(a) of the Exchange Act, with respect to SPAC or PubCo or who will (or is reasonably expected to) become subject to such reporting requirements with respect to PubCo to be exempt under Rule 16b-3 under the Exchange Act.
3.02 Exchange of Certificates.
(a) Exchange Agent. Prior to the Closing Date, PubCo shall cause to be transferred or deposited into a balance account (or the applicable equivalent) with Continental Stock Transfer and Trust Company or such other exchange agent designated by the Company and reasonably satisfactory to SPAC (the “Exchange Agent”), for the benefit of the holders of SPAC Class A Common Stock, SPAC Class B Common Stock, SPAC Units and the Company Units, for exchange in accordance with this Article III, the number of shares of PubCo Common Stock sufficient to deliver the SPAC Consideration and the Aggregate Company Merger Consideration, respectively, payable pursuant to this Agreement (such shares of PubCo Common Stock, together with any dividends or distributions with respect thereto pursuant to Section 3.02(c), being hereinafter referred to as the “Exchange Fund”). PubCo shall cause the Exchange Agent, pursuant to irrevocable instructions, to pay the SPAC Consideration and the
A-22
Aggregate Company Merger Consideration out of the Exchange Fund in accordance with this Agreement. Except as contemplated by Section 3.02(c), the Exchange Fund shall not be used for any other purpose.
(b) Exchange Procedures.
(i) As promptly as practicable after the Acquisition Merger Effective Time, if required by the Exchange Agent, PubCo shall use its reasonable best efforts to cause the Exchange Agent to mail to each holder of Company Units (other than Company Incentive Units and Company Senior Preferred Units), shares of SPAC Class A Common Stock and shares of SPAC Class B Common Stock evidenced by certificates (the “Certificates”) entitled to receive the applicable SPAC Consideration or Per Unit Merger Consideration pursuant to Section 3.01: a letter of transmittal, which shall be in a form reasonably acceptable to SPAC and the Company (the “Letter of Transmittal”) and shall specify (A) that delivery shall be effected, and risk of loss and title to the Certificates shall pass, only upon proper delivery of the Certificates to the Exchange Agent, and (B) instructions for use in effecting the surrender of the Certificates pursuant to the Letter of Transmittal. Prior to the Acquisition Merger Effective Time, PubCo shall enter into an agreement with the Exchange Agent providing that, following the surrender to the Exchange Agent of all Certificates held by such holder for cancellation (but in no event prior to the Acquisition Merger Effective Time), together with a Letter of Transmittal, duly completed and validly executed in accordance with the instructions thereto and such other documents as may be required pursuant to such instructions, the holder of such Certificates shall be entitled to receive in exchange therefor, and the Exchange Agent shall deliver, the applicable SPAC Consideration or Per Unit Merger Consideration in accordance with the provisions of Section 3.01, and the Certificate so surrendered shall forthwith be cancelled. Until surrendered as contemplated by this Section 3.02, each Certificate entitled to receive the applicable SPAC Consideration or Per Unit Merger Consideration in accordance with Section 3.01 shall be deemed at all times after the Acquisition Merger Effective Time to represent only the right to receive upon such surrender the applicable SPAC Consideration or Per Unit Merger Consideration that such holder is entitled to receive in accordance with the provisions of Section 3.01.
(ii) PubCo shall use its reasonable best efforts to cause the Exchange Agent to issue to the holders of the SPAC Class A Common Stock, SPAC Founder Shares and Company Units, in each case, not represented by a physical certificate, the applicable SPAC Consideration or the applicable Per Unit Merger Consideration in accordance with the provisions of Section 3.01, without such holder being required to deliver a Certificate or Letter of Transmittal to the Exchange Agent. To the extent that SPAC Founder Shares, shares of SPAC Class A Common Stock or SPAC Class B Common Stock or Company Units are held in book entry, the issuance of the applicable SPAC Consideration or Per Unit Merger Consideration will automatically be made by the transfer agent and warrant agent for PubCo.
(c) Distributions with Respect to Unexchanged Certificates. No dividends or other distributions declared or made after the Acquisition Merger Effective Time with respect to the PubCo Common Stock with a record date after the Acquisition Merger Effective Time shall be paid to the holder of any unsurrendered Certificate with respect to the shares of PubCo Common Stock represented thereby until the holder of such Certificate shall surrender such Certificate in accordance with Section 3.02(b). Subject to the effect of escheat, Tax or other applicable Laws, following surrender of any such Certificate, PubCo shall pay or cause to be paid or cause the Exchange Agent to pay to the holder of the shares of PubCo Common Stock issued in exchange therefor, without interest, (i) promptly, but in any event within five (5) Business Days of such surrender, the amount of dividends or other distributions with a record date after the Acquisition Merger Effective Time and theretofore paid with respect to such shares of PubCo Common Stock, and (ii) at the appropriate payment date, the amount of dividends or other distributions, with a record date after the Acquisition Merger Effective Time but prior to surrender and a payment date occurring after surrender, payable with respect to such shares of PubCo Common Stock.
(d) No Further Rights in SPAC Class A Common Stock, SPAC Class B Common Stock or Company Units. (i) The SPAC Consideration payable upon conversion of the SPAC Class A Common
A-23
Stock and SPAC Class B Common Stock pursuant to Sections 3.01(a) and 3.01(b) in accordance with the terms hereof, shall be deemed to have been paid and issued in full satisfaction of all rights pertaining to such SPAC Class A Common Stock and SPAC Class B Common Stock, as applicable, and (ii) the Per Unit Merger Consideration payable upon conversion of the Company Units in accordance with the terms hereof, shall be deemed to have been paid and issued in full satisfaction of all rights pertaining to such Company Units.
(e) Adjustments to SPAC Consideration and Per Unit Merger Consideration. The SPAC Consideration and the Per Unit Merger Consideration shall be adjusted to reflect appropriately the effect of any split of Equity Securities, reverse split of Equity Securities, dividend of Equity Securities, reorganization, recapitalization, reclassification, combination, exchange of Equity Securities or other like change with respect to SPAC Class A Ordinary Shares (prior to the Domestication Effective Time), SPAC Founder Shares (prior to the Domestication Effective Time), SPAC Class A Common Stock (after the Domestication Effective Time but prior to the Initial Merger Effective Time), SPAC Class B Common Stock (after the Domestication Effective Time but prior to the Initial Merger Effective Time), PubCo Common Stock (following the Initial Merger Effective Time), or the Company Units occurring on or after the date hereof and prior to the Acquisition Merger Effective Time; provided, however, that this Section 3.02(e) shall not be construed to permit PubCo, SPAC or the Company to take any actions with respect to its securities that are prohibited by this Agreement.
(f) Termination of Exchange Fund. Any portion of the Exchange Fund that remains undistributed to the holders of SPAC Class A Common Stock, SPAC Class B Common Stock or Company Units for one (1) year after the Acquisition Merger Effective Time shall be delivered to PubCo, upon demand, and any holders of SPAC Class A Common Stock, SPAC Class B Common Stock or Company Units, who have not theretofore complied with this Section 3.02 shall thereafter look only to PubCo for the applicable SPAC Consideration or applicable Per Unit Merger Consideration, as the case may be. Any portion of the Exchange Fund remaining unclaimed by holders of the SPAC Class A Common Stock, SPAC Class B Common Stock or Company Units as of a date which is immediately prior to such time as such amounts would otherwise escheat to or become property of any government entity shall, to the extent permitted by applicable law, become the property of PubCo free and clear of any claims or interest of any person previously entitled thereto.
(g) No Liability. None of the Exchange Agent, PubCo, SPAC, the Surviving Corporation, or Surviving Subsidiary Company shall be liable to any holder of SPAC Class A Common Stock, SPAC Class B Common Stock or Company Units for any PubCo Common Stock (or dividends or distributions with respect thereto) or cash delivered to a public official pursuant to any abandoned property, escheat or similar Law in accordance with this Section 3.02.
(h) Withholding Rights. Notwithstanding anything in this Agreement to the contrary, each of the Company, PubCo, the Surviving Corporation, the Subsidiary Surviving Corporation, Merger Subs, and the Exchange Agent shall be entitled to deduct and withhold from amounts (including shares, warrants, options or other property) otherwise payable, issuable or transferable pursuant to this Agreement, such amounts as it is required to deduct and withhold with respect to such payment, issuance or transfer under the Code or any provision of state, local or non-U.S. Tax Law. If the applicable withholding agent intends to withhold any Taxes from any amounts payable to holders of equity interests in the Company, the applicable withholding agent shall use commercially reasonable efforts to provide prior notice of such withholding to the Company as soon as reasonably practicable after it determines withholding is required and shall reasonably cooperate to reduce or eliminate such withholding to the extent permissible under applicable Law. To the extent that amounts are deducted or withheld consistent with this Section 3.02(h) and timely paid to the applicable Governmental Authority, such deducted or withheld amounts shall be treated for all purposes of this Agreement as having been paid, issued or transferred to the person in respect of which such deduction and withholding was made.
(i) Lost Certificates. If any Certificate shall have been lost, stolen or destroyed, upon the making of an affidavit of that fact by the person claiming such Certificate to be lost, stolen or destroyed, the Exchange Agent will issue or cause to be issued in exchange for such lost, stolen or destroyed Certificate, the applicable Per Unit Merger Consideration that such holder is otherwise entitled to receive pursuant to, and in accordance with, the provisions of Section 3.01.
A-24
(j) Fractional Shares. No certificates or scrip or shares representing fractional shares of PubCo Common Stock shall be issued upon the exchange of SPAC Class A Common Stock, SPAC Founder Shares or Company Units and such fractional share interests will not entitle the owner thereof to vote or to have any rights of a stockholder of PubCo or a holder of shares of PubCo Common Stock. Any fractional share of PubCo Common Stock to which any holder of SPAC Class A Common Stock, SPAC Founder Shares or Company Units, would otherwise be entitled in connection with the payment of the SPAC Consideration or Per Unit Merger Consideration, as applicable, shall be round up to the nearest whole share of PubCo Common Stock.
3.03 Stock Transfer Books. At the Acquisition Merger Effective Time, the stock transfer books of the Company shall be closed and there shall be no further registration of transfers of Company Units thereafter on the records of the Company. From and after the Acquisition Merger Effective Time, the holders of Certificates representing Company Units outstanding immediately prior to the Acquisition Merger Effective Time shall cease to have any rights with respect to such Company Units, except as otherwise provided in this Agreement or by Law. On or after the Acquisition Merger Effective Time, any Certificates presented to the Exchange Agent for any reason shall be converted into the applicable Per Unit Merger Consideration in accordance with the provisions of Section 3.01.
3.04 Sponsor Notes. At the Acquisition Merger Effective Time, PubCo shall repay in full all outstanding Sponsor Notes (from the proceeds released from the Trust Account or other available cash), except to the extent that the Sponsor elects to convert all or any portion of the Sponsor Notes in accordance with their terms.
ARTICLE IV
REPRESENTATIONS AND WARRANTIES OF THE COMPANY
REPRESENTATIONS AND WARRANTIES OF THE COMPANY
Except as set forth in the Company’s disclosure schedule delivered by the Company in connection with this Agreement (the “Company Disclosure Schedule”) (provided that any matter required to be disclosed shall only be disclosed by specific disclosure in the corresponding section of the Company Disclosure Schedule (unless it is reasonably apparent on its face that such disclosure relates to another section of this Article IV) or by cross-reference to another section of the Company Disclosure Schedule), the Company hereby represents and warrants to SPAC and the Acquisition Entities as follows:
4.01 Organization and Qualification; Subsidiaries.
(a) The Company is a limited liability company duly organized, validly existing and in good standing under the Laws of the jurisdiction of its organization and has the requisite company power and authority to own, lease and operate its properties and to carry on its business as it is now being conducted. Each Company Subsidiary is a limited liability company or other organization duly organized, validly existing and in good standing under the Laws of the jurisdiction of its organization and has the requisite company or other organizational power and authority to own, lease and operate its properties and to carry on its business as it is now being conducted, except where the failure to be in good standing would not have a Company Material Adverse Effect. The Company and each Company Subsidiary is duly qualified or licensed as a foreign company or other organization to do business, and is in good standing, in each jurisdiction where the character of the properties owned, leased or operated by it or the nature of its business makes such qualification or licensing necessary, except for such failures to be so qualified or licensed and in good standing that, individually or in the aggregate, have not had and would not reasonably be expected to have a Company Material Adverse Effect.
(b) A true and complete list of all the Company Subsidiaries, together with the jurisdiction of incorporation of each Company Subsidiary and the percentage of the outstanding capital stock of each Company Subsidiary owned by the Company and each other Company Subsidiary, is set forth in Section 4.01(b) of the Company Disclosure Schedule. Except as set forth on Section 4.01(b) of the Company Disclosure Schedule, the Company does not directly or indirectly own any other Equity Securities.
4.02 Company Organizational Documents. The Company has, prior to the date of this Agreement, made available to SPAC a complete and correct copy of the Company Organizational Documents and the
A-25
certificate of incorporation and the bylaws or equivalent organizational documents, each as amended to date, of each Company Subsidiary. Such certificates of incorporation, bylaws or equivalent organizational documents are in full force and effect. The Company is not in violation of any of the provisions of each of their respective certificate of incorporation, bylaws or equivalent organizational documents. No Company Subsidiary is in material violation of any of the provisions of its certificate of incorporation, bylaws or equivalent organizational documents.
4.03 Capitalization.
(a) As of the date of this Agreement, (i) 113,151,176 Company Common Units (including 17,451,176 Company Incentive Units) are issued and outstanding, (ii) 95,700,000 Company Preferred Units are issued and outstanding, and (iii) 26,000,000 Company Senior Preferred Units are issued and outstanding. As of the date of this Agreement, no Company Common Units, Company Preferred Units or Company Senior Preferred Units are held in the treasury of the Company.
(b) Other than (i) the Company Common Units, (ii) the Company Preferred Units, and (iii) the Company Senior Preferred Units, there are no Equity Securities of the Company or any Company Subsidiary issued or outstanding as of the date of this Agreement. As of the date of this Agreement, except as set forth on Section 4.03(b) of the Company Disclosure Schedule, (A) neither the Company nor any Company Subsidiary is a party to, or otherwise bound by, and neither the Company nor any Company Subsidiary has granted, any Equity Securities in the Company or any Company Subsidiary or any other equity appreciation rights, participations, phantom equity, restricted shares, restricted share units, performance shares, contingent value rights or similar securities or rights that are derivative of, or provide economic benefits based, directly or indirectly, on the value or price of, any capital stock of, or other Equity Securities or ownership interests in, the Company or any Company Subsidiary; and (B) there are no voting trusts, voting agreements, proxies, shareholder agreements or other agreements to which the Company or any Company Subsidiary is a party, or to the Company’s knowledge, among any holder of Company Units or any other Equity Securities or other securities of the Company or any Company Subsidiary to which the Company or any Company Subsidiary is not a party, with respect to the voting of the Company Units or any of the Equity Securities or other securities of the Company.
(c) There are no outstanding contractual obligations of the Company or any Company Subsidiary to repurchase, redeem or otherwise acquire any shares of the Company or any capital stock of any Company Subsidiary or to provide funds to or make any investment (in the form of a loan, capital contribution or otherwise) in any person other than a Company Subsidiary.
(d) Except as set forth on Section 4.03(d) of the Company Disclosure Schedule, each outstanding share of capital stock of each Company Subsidiary is duly authorized, validly issued, fully paid and nonassessable, and each such share is owned 100% by the Company or another Company Subsidiary free and clear of all Liens, options, rights of first refusal and limitations on the Company’s or any Company Subsidiary’s voting rights, other than transfer restrictions under applicable securities laws and their respective organizational documents.
4.04 Authority Relative to this Agreement. The Company has all necessary company power and authority to execute and deliver this Agreement and, subject to receiving the Requisite Company Approval, to perform its obligations hereunder and to consummate the Transactions. The execution and delivery of this Agreement by the Company and, subject to receiving the Requisite Company Approval, the consummation by the Company of the Transactions have been duly and validly authorized by all necessary limited liability company action, and no other limited liability company proceedings on the part of the Company is necessary to authorize this Agreement or, subject to receiving the Requisite Company Approval, to consummate the Transactions. This Agreement has been duly and validly executed and delivered by the Company and, assuming the due authorization, execution and delivery by SPAC and the Acquisition Entities, constitutes a legal, valid and binding obligation of the Company, enforceable against the Company in accordance with its terms, except as limited by applicable bankruptcy, insolvency, reorganization, moratorium and other laws of general application affecting enforcement of creditors’ rights generally, by general equitable principles (the “Remedies Exceptions”). The Company Board has approved this Agreement and the Transactions, and such approvals, together with the Requisite Company Approval, are sufficient so
A-26
that the restrictions on business combinations set forth in the DLLCA shall not apply to the Mergers, this Agreement, any Ancillary Agreement or any of the other Transactions. To the knowledge of the Company, no other state takeover statute is applicable to the Mergers or the other Transactions.
4.05 No Conflict; Required Filings and Consents.
(a) The execution and delivery of this Agreement by the Company do not, and subject to receipt of the filing and recordation of appropriate merger documents as required by the DLLCA and of the consents, approvals, authorizations or permits, filings and notifications, expiration or termination of waiting periods after filings and other actions contemplated by Section 4.05(b) and assuming all other required filings, waivers, approvals, consents, authorizations and notices disclosed in Section 4.05(a) of the Company Disclosure Schedule, including the Written Consent, have been made, obtained or given, the performance of this Agreement by the Company will not (i) conflict with or violate the Company Organizational Documents or the certificate of incorporation or bylaws or any equivalent organizational documents of any Company Subsidiary, (ii) assuming that all consents, approvals, authorizations, expiration or termination of waiting periods and other actions described in Section 4.05(b) have been obtained and all filings and obligations described in Section 4.05(b) have been made, conflict with or violate any Law applicable to the Company or any Company Subsidiary or by which any property or asset of the Company or any Company Subsidiary is bound or affected, or (iii) result in any breach of, or constitute a default (or an event which, with notice or lapse of time or both, would become a default) under, or give to others any rights of termination, amendment, acceleration or cancellation of, or result in the creation of a Lien (other than any Permitted Lien) on any material property or asset of the Company or any Company Subsidiary pursuant to, any Material Contract, except, with respect to clauses (ii) and (iii), for any such conflicts, violations, breaches, defaults or other occurrences which, individually or in the aggregate, have not had and would not reasonably be expected to have a Company Material Adverse Effect.
(b) The execution and delivery of this Agreement by the Company do not, and the performance of this Agreement by the Company will not, require any consent, approval, authorization or permit of, or filing with or notification to, or expiration or termination of any waiting period by, any United States federal, state, county, municipal or other local or non-United States government, governmental, regulatory or administrative authority, agency, instrumentality or commission or any court, tribunal, or judicial or arbitral body (a “Governmental Authority”), except (i) for applicable requirements, if any, of the Exchange Act, the Securities Act of 1933 (the “Securities Act”), state securities or “blue sky” laws (“Blue Sky Laws”) and state takeover laws, the pre-merger notification requirements of the HSR Act, and filing and recordation of appropriate merger documents as required by the DLLCA, and (ii) where the failure to obtain such consents, approvals, authorizations or permits, or to make such filings or notifications, individually or in the aggregate, has not had and would not reasonably be expected to have a Company Material Adverse Effect.
4.06 Permits; Compliance. Each of the Company and the Company Subsidiaries is in possession of all material applicable franchises, grants, authorizations, licenses, permits, easements, variances, exceptions, consents, certificates, approvals and orders of any Governmental Authority necessary for each of the Company and the Company Subsidiaries to own, lease and operate its properties in all material respects and to carry on its business in all material respects as it is now being conducted (each, a “Company Permit”). No suspension or cancellation of any of the Company Permits is pending or, to the knowledge of the Company, threatened in writing. Neither the Company nor any Company Subsidiary is in conflict with, or in default, breach or violation of, (a) any Law applicable to the Company or any Company Subsidiary or by which any property or asset of the Company or any Company Subsidiary is bound or affected, or (b) any Material Contract or Company Permit, except, in each case, for any such conflicts, defaults, breaches or violations that, individually or in the aggregate, have not been, and would not reasonably be expected to be, material to the Company and the Company Subsidiaries, taken as whole.
4.07 Financial Statements.
(a) Attached as Section 4.07(a) of the Company Disclosure Schedule are true and complete copies of the audited consolidated balance sheet of the Company and the Company Subsidiaries as of December 31, 2024, and the related audited consolidated statements of operations, changes in
A-27
stockholders’ equity and cash flows of the Company and the Company Subsidiaries for the year then ended (collectively, the “Audited Annual Financial Statements”). The Audited Annual Financial Statements (including the notes thereto) (i) were prepared in accordance with United States generally accepted accounting principles (“GAAP”) applied on a consistent basis throughout the periods indicated (except as may be indicated in the notes thereto) and (ii) fairly present, in all material respects, the financial position, results of operations and cash flows of the Company and the Company Subsidiaries as of the date thereof and for the period indicated therein, except as otherwise noted therein.
(b) Attached as Section 4.07(b) of the Company Disclosure Schedule are true and complete copies of the unaudited consolidated balance sheet of the Company and the Company Subsidiaries as of June 30, 2025 (the “2025 Balance Sheet” and such date, the “2025 Balance Sheet Date”), and the related unaudited consolidated statements of operations and cash flows of the Company and the Company Subsidiaries for the six (6) months ended June 30, 2025 (collectively, the “Unaudited Annual Financial Statements” and, together with the Audited Annual Financial Statements, the “Financial Statements”). The Unaudited Annual Financial Statements (i) were prepared in accordance with GAAP applied on a consistent basis throughout the period indicated (except with respect to the absence of footnote disclosure and other presentation items and that they do not include all year-end adjustments required under GAAP, in each case in this parenthetical, which are not material, individually or in the aggregate, in amount or effect) and (ii) fairly present, in all material respects, the financial position, results of operations and cash flows of the Company and the Company Subsidiaries as of the date thereof and for the period indicated therein, except as otherwise noted therein.
(c) Except as and to the extent set forth on the 2025 Balance Sheet, none of the Company or any of the Company Subsidiaries has any liability or obligation of any nature (whether accrued, absolute, contingent or otherwise) required to be reflected on a balance sheet prepared in accordance with GAAP, except for: (i) liabilities that were incurred in the ordinary course of business since the 2025 Balance Sheet Date, (ii) liabilities for transaction expenses in connection with this Agreement and the Transactions or (iii) such other liabilities and obligations which, individually or in the aggregate, have not resulted in and would not reasonably be expected to result in a Company Material Adverse Effect.
(d) Each of the Financial Statements has been derived from the books and records of the Group Companies. Each of the Financial Statements (i) has been prepared in accordance with GAAP applied on a consistent basis throughout the periods indicated therein and (ii) fairly presents, in all material respects, the combined assets, liabilities and financial condition as of the respective dates thereof and the operating results of the Group Companies for the periods covered thereby, except in each of clauses (i) and (ii): (A) as otherwise noted therein, (B) that the Unaudited Financial Statements do not include footnotes, schedules, statements of equity and statements of cash flow and disclosures required by GAAP, (C) that the Unaudited Financial Statements have not been prepared in accordance with Regulation S-X of the SEC or the standards of the PCAOB, and (D) that the Unaudited Financial Statements do not include all year-end adjustments required by GAAP, in each case of clauses (A), (B), (C), or (D), which are not material, individually or in the aggregate, in amount or effect.
(e) Each of the independent auditors for the Group Companies, with respect to their report included in the Annual Financial Statements, is an independent registered public accounting firm within the meaning of the Securities Act and the applicable rules and regulations adopted by the SEC and the PCAOB.
(f) No Group Company is a party to, or has any commitment to become a party to, any joint venture, off-balance sheet partnership or any similar Contract (including any Contract relating to any transaction or relationship between or among any Group Company, on the one hand, and any unconsolidated Affiliate, including any structured finance, special purpose or limited purpose entity or Person, on the other hand) or any “off-balance sheet arrangements” (as defined in Item 303(a) of Regulation S-K promulgated by the SEC), where the result, purpose or effect of such Contract is to avoid disclosure of any material transaction involving, or material liabilities of, any Group Company in any audited or unaudited financial statements of the Group Companies.
(g) The Group Companies maintain a system of internal control over financial reporting designed to provide reasonable assurance regarding the reliability of the Group Companies’ financial
A-28
reporting and the preparation of financial statements for external purposes in conformity with GAAP. The Group Companies maintain a system of internal accounting controls sufficient to provide reasonable assurance that: (i) transactions are executed in accordance with management’s general or specific authorizations; (ii) transactions are recorded as necessary to permit preparation of financial statements in conformity with GAAP and to maintain asset accountability; (iii) access to assets is permitted only in accordance with management’s general or specific authorization; and (iv) the recorded accountability for assets is compared with the existing assets at reasonable intervals and appropriate action is taken with respect to any differences.
(h) Since January 1, 2023, the Group Companies have not received from their independent auditors any written notification of a material weakness in the Group Companies’ internal controls over financial reporting and there have been no material internal investigations regarding accounting, auditing or revenue recognition discussed with, reviewed by or initiated at the direction of any chief executive officer, chief financial officer, chief accounting officer, manager or general counsel of any Group Company or, to the knowledge of any Company, any Governing Board (or any committee thereof) of any Group Company.
(i) Since January 1, 2023, none of the Group Companies nor, to the knowledge of the Companies, any director, officer, manger, external auditor, internal auditor or accountant of any of the Group Companies has received any material complaint, allegation, assertion or claim, in writing, regarding the accounting or auditing practices, procedures, methodologies or methods of any Group Company or their respective internal controls over financial reporting, including any material complaint, allegation, assertion or claim that any Group Company has engaged in questionable accounting or auditing practices.
4.08 Absence of Certain Changes or Events. Except as expressly contemplated by this Agreement, as otherwise reflected in the Unaudited Annual Financial Statement, or as set forth on Section 4.08 of the Company Disclosure Schedule, since the 2025 Balance Sheet Date (i) there has not been a Company Material Adverse Effect, and (ii) other than in the ordinary course, neither the Company nor any Company Subsidiary has taken any action that, if taken after the date of this Agreement, would constitute a material breach of any of the material covenants set forth in Section 6.01(b).
4.09 Absence of Litigation.
(a) There is no litigation, suit, claim, charge, action, proceeding, audit, arbitration, or mediation (in each case, whether civil, criminal or administrative and whether public or private) or, to the knowledge of the Company, investigation or examination by or before, or otherwise involving, any Governmental Authority (an “Action”) pending or, to the knowledge of the Company, threatened against the Company or any Company Subsidiary, or any property or asset of the Company or any Company Subsidiary, in each case, that as of the Acquisition Closing, would reasonably be expected to have a Company Material Adverse Effect.
(b) Neither the Company nor any Company Subsidiary nor any property or asset of the Company or any Company Subsidiary is, subject to any continuing order of, consent decree, settlement agreement or other similar written agreement with, or, to the knowledge of the Company, continuing investigation by, any Governmental Authority, or any order, writ, judgment, injunction, decree, determination or award of any Governmental Authority.
4.10 Employee Benefit Plans.
(a) Section 4.10(a) of the Company Disclosure Schedule lists, as of the date of this Agreement, all material Plans. For purposes hereof, “Plans” shall mean all Employee Benefit Plans (whether or not disclosed on Section 4.10(a) of the Company Disclosure Schedule) that are maintained, contributed to, required to be contributed to, or sponsored by the Company or any Company Subsidiary for the benefit of any current or former Service Provider or under which the Company or any Company Subsidiary has or could incur any liability (contingent or otherwise); provided that Section 4.10(a) of the Company Disclosure Schedule shall not include any (i) employment agreement (or offer letter) or individual consulting agreement that, in either case, is consistent in all material respects with the form(s)
A-29
made available to SPAC, or (ii) any at will contract or agreement that permit(s) termination of employment or service without severance or other payment or penalty obligations of the Company or any Company Subsidiary.
(b) With respect to each material Plan, the Company has made available to SPAC, if applicable (i) a true and complete copy of the current plan document and all amendments thereto and each trust or other funding arrangement, (ii) copies of the most recent summary plan description and any summaries of material modifications, (iii) a copy of the most recently filed Internal Revenue Service (“IRS”) Form 5500 annual report and accompanying schedules (or, if not yet filed, the most recent draft thereof), (iv) copies of the most recently received IRS determination, opinion or advisory letter for each such Plan, and (v) any material non-routine correspondence from any Governmental Authority with respect to any Plan within the past three (3) years.
(c) Neither the Company nor any ERISA Affiliate has at any time maintained, contributed to, or been required to contribute to or had any liability or obligation with respect to (whether contingent or otherwise) (i) a multiemployer plan (within the meaning of Section 3(37) or 4001(a)(3) of ERISA), (ii) any employee benefit plan that is or was subject to Title IV of ERISA, Section 412 of the Code, Section 302 of ERISA, (iii) a multiple employer plan subject to Section 413(c) of the Code, or (iv) a multiple employer welfare arrangement under ERISA, and neither the Company nor any ERISA Affiliate, has ever incurred any liability under Title IV of ERISA that has not been paid in full. For purposes of this Agreement, “ERISA Affiliate” shall mean any entity, trade or business that is, or at any applicable time was, a member of a group described in Section 414(b), (c), (m) or (o) of the Code or Section 4001(b)(1) of ERISA that includes the Company.
(d) (i) Neither the Company nor any Company Subsidiary is nor will be obligated, whether under any Plan or otherwise, to provide any Service Provider with separation pay, severance, termination or similar benefits to any person as a result of the consummation of any Transaction contemplated by this Agreement, nor will the consummation of any such Transaction accelerate the time of payment or vesting, or increase the amount, of any benefit or other compensation due to any Service Provider. (ii) The consummation of the Transactions contemplated hereby could not reasonably be expected to result in any amount paid or payable by the Company or any Company Subsidiary being characterized as an “excess parachute payment” as defined in Section 280G(b)(2) of the Code.
(e) None of the Plans provides, nor does the Company nor any Company Subsidiary have any obligation to provide, retiree medical to any current or former Service Provider after termination of employment or service, except (i) as may be required under Section 4980B of the Code and Parts 6 and 7 of Title I of ERISA and the regulations thereunder or any analogous state law (“COBRA”), (ii) coverage through the end of the calendar month in which a termination of employment occurs, or (iii) with respect to reimbursement of COBRA premiums.
(f) (i) Each Plan is and has been within the past six (6) years in compliance in accordance with its terms and the requirements of all applicable Laws, including ERISA and the Code, (ii) the Company and its ERISA Affiliates have performed all obligations required to be performed by them under, are not in default under or in violation of, and have no knowledge of any default or violation by any party to, any Plan, and (iii) no Action is pending or, to the knowledge of the Company, threatened with respect to any Plan (other than claims for benefits in the ordinary course).
(g) Each Plan that is intended to be qualified under Section 401(a) of the Code or Section 401(k) of the Code is so qualified and is entitled to rely on a favorable Cycle 3 opinion letter from the IRS, and, to the knowledge of the Company, no event has occurred since the date of such determination or opinion letter or letters from the IRS that would reasonably be expected to adversely affect the qualified status of any such Plan or the exempt status of any such trust.
(h) There has not been any prohibited transaction (within the meaning of Section 406 of ERISA or Section 4975 of the Code) nor any reportable event (within the meaning of Section 4043 of ERISA) with respect to any Plan that, in any case, would reasonably be expected to, individually or in the aggregate, result in material liability. There have been no acts or omissions by the Company or any ERISA Affiliate thereof that have given or would reasonably be expected to give rise to any material
A-30
fines, penalties, Taxes or related charges under Sections 502 or 4071 of ERISA or Section 511 or Chapter 43 of the Code for which the Company or any such ERISA Affiliate may be liable.
(i) All contributions, premiums or payments required to be made with respect to any Plan have been timely made to the extent due or properly accrued on the consolidated financial statements of the Company and the Company Subsidiaries in all material respects.
(j) The Company and each Plan that is a “group health plan” as defined in Section 733(a)(1) of ERISA (each, a “Health Plan”) is and has been during the past three years in compliance in all material respects with the Patient Protection and Affordable Care Act of 2010 (“PPACA”), and no event has occurred that would reasonably be expected to subject the Company, any ERISA Affiliate or any Health Plan to any such material liability for penalties or excise Taxes under Code Sections 4980D or 4980H or any other provision of the PPACA.
(k) Each Plan that constitutes a nonqualified deferred compensation plan subject to Section 409A of the Code has been administered and operated, in all material respects, in compliance with the provisions of Section 409A of the Code and the Treasury Regulations thereunder, and no additional Tax under Section 409A(a)(1)(B) of the Code has been or would reasonably be expected to be incurred by a participant in any such Plan.
(l) The Company and its Company Subsidiaries have timely made all contributions and satisfied all material obligations with respect to any statutory plan, program or arrangement that is required under applicable Laws and maintained by any Governmental Authority covering current or former Service Providers.
4.11 Labor and Employment Matters.
(a) Section 4.11(a) of the Company Disclosure Schedule lists a true, correct and complete list of all employees of the Company or any Company Subsidiary as of September 30, 2025 and sets forth for each such individual the following: (i) name; (ii) department; (iii) average hours worked per week; (iv) current annualized base salary (if paid on a salaried basis) or hourly rate (if paid on an hourly basis); (v) bonus or other incentive-based compensation eligibility (excluding equity); (vi) any visa or work permit status and the type and date of expiration, if applicable; and (vii) amount of vacation or paid time off earned.
(b) Section 4.11(b) of the Company Disclosure Schedule lists a true, correct and complete list as of September 30, 2025 of all non-employee Service Providers of the Company or any Company Subsidiary providing services to the Company or any Company Subsidiary as of the date of this Agreement and sets forth for each such non-employee Service Provider the following: (i) name; (ii) the address of such Service Provider; and (iii) the fees provided by the Company or any Company Subsidiary to the Service Provider for the nine (9) months ended September 30, 2025.
(c) No employee or other Service Provider of the Company or any Company Subsidiary is represented by a labor union, works council, trade union, or similar representative of employees with respect to their employment with the Company or any Company Subsidiary, and neither the Company nor any Company Subsidiary is a party to, subject to, or bound by a collective bargaining agreement, collective agreement, or any other contract or agreement with a labor union, works council, trade union, or similar representative of employees. There are no, and since January 1, 2018 there have not been any, strikes, lockouts, slow downs, or work stoppages existing or, to the Company’s knowledge, threatened, with respect to any employees of the Company or any Company Subsidiaries, nor have any unfair labor practice charges been filed before the National Labor Relations Board or any other Governmental Authority against the Company or any Company Subsidiaries and, to the Company’s knowledge, no such charges are threatened. There have been no union certification or representation petitions or demands with respect to the Company or any Company Subsidiaries or any of their employees and, to the Company’s knowledge, no union organizing campaign or similar effort has occurred since January 1, 2018, is pending or is threatened with respect to the Company, any Company Subsidiaries, or any of their employees or other Service Providers concerning the Company or any Company Subsidiary.
A-31
(d) In the past three (3) years, there have been no Actions pending or, to the knowledge of the Company, threatened against or involving the Company, any Company Subsidiary by or on behalf of or involving any of their respective current or former employees or Service Providers, in each case with respect to employment or labor matters, in each case, that (i) involved, or as of the date of this Agreement would reasonably be expected to involve, any amount in controversy in excess of $200,000 individually or (ii) as of the Acquisition Closing, would reasonably be expected to involve any amount in controversy in excess of $200,000. In the last three (3) years, no material allegations of discrimination, harassment (including sexual harassment or sexual misconduct), or retaliation have been made internally to a Company human resources employee or officer or, to the knowledge of the Company, threatened, to the Company or to any Company Subsidiary against any current employee or other current Service Provider of the Company or any Company Subsidiary. To the knowledge of the Company, there are no facts that would reasonably be expected to give rise to a claim of discrimination, harassment (including sexual harassment or sexual misconduct), or retaliation against the Company or any Company Subsidiary.
(e) The Company and the Company Subsidiaries are and have been for the past three (3) years in compliance in all material respects with all applicable Laws relating to labor and employment, including all such Laws regarding employment practices, employment discrimination, terms and conditions of employment, mass layoffs and plant closings (including the Worker Adjustment and Retraining Notification Act of 1988 and any similar state or local Laws) (the “WARN Act”), immigration, meal and rest breaks, pay equity, workers’ compensation, family and medical leave and all other leaves, recordkeeping, classification of employees and independent contractors, classification of employees for overtime purposes, wages and hours, pay checks and pay stubs, employee seating, antidiscrimination, anti-harassment and anti-retaliation (including all such Laws relating to the investigation and remediation of any complaints), restrictive covenants, background checks, equal opportunity, overtime, payroll documents and wage statements, affirmative action, disability, unemployment compensation, whistleblower protection, labor relations and collective bargaining, and occupational safety and health requirements. The Company and the Company Subsidiaries currently classify and have for the past three (3) years properly classified each of their employees as exempt or non-exempt for the purposes of the Fair Labor Standards Act and other applicable Laws. The Company and the Company Subsidiaries currently classify and have, for the past three (3) years, properly classified all non-employee Service Providers (as distinguished from Form W-2 employees) in accordance with applicable Laws and for the purpose of all employee benefit plans and perquisites. During the past three (3) years each employee and other Service Provider of the Company and each Company Subsidiary has been paid (and as of the Acquisition Closing will have been paid) all wages, fees, bonuses, compensation, reimbursements and other sums owed and due to such individual as of such date. The Company and the Company Subsidiaries are in compliance in all material respects with the requirements of the Immigration Reform Control Act of 1986.
(f) Neither the Company nor any of the Company Subsidiaries have engaged in any plant closing or layoff activities involving employees or other Service Providers during the past three (3) years that would violate or otherwise create any obligations to provide notice required pursuant to the WARN Act. Other than as set forth in Section 4.11(f) of the Company Disclosure Schedule, during the ninety (90) day period preceding the date hereof, no employee or other Service Provider has suffered an “employment loss” as defined in the WARN Act with respect to the Company or any Company Subsidiaries. The Company has made available to SPAC a list of the locations, dates and reasons for all involuntary terminations of employment as to any former employees or other Service Providers of the Company or any Company Subsidiary within the past ninety (90) day period.
4.12 Real Property; Title to Tangible Assets.
(a) Section 4.12(a) of the Company Disclosure Schedule lists as of the date of this Agreement all of the Owned Real Property. The Company or Company Subsidiary own good and valid fee simple title to such Owned Real Property, free and clear of all Liens except for Permitted Liens.
(b) Section 4.12(b) of the Company Disclosure Schedule lists as of the date of this Agreement the street address of each parcel of Leased Real Property in respect of which the Company or any Company Subsidiary is required to make payments in excess of $15,000 per month, and sets forth a
A-32
list, as of the date of this Agreement, of each lease, sublease, and license pursuant to which the Company or any Company Subsidiary leases, subleases or licenses any real property and pursuant to which the Company or any Company Subsidiary is required to make payments in excess of $15,000 per month (each, a “Lease”), with the name of the lessor and the date of the Lease in connection therewith and each material amendment to any of the foregoing (collectively, the “Lease Documents”). True, correct and complete copies of all Lease Documents have been made available to SPAC. To the Company’s Knowledge, there are no leases, subleases, sublicenses, concessions or other contracts granting to any person other than the Company or Company Subsidiaries the right to use or occupy any Leased Real Property. All Leases are in full force and effect, are valid and enforceable in accordance with their respective terms, subject to the Remedies Exceptions, and there is not, under any of the Leases, any existing default or event of default (or event which, with notice or lapse of time, or both, would constitute a default) by the Company or any Company Subsidiary or by the other party to such Leases, except as would not, individually or in the aggregate, reasonably be expected to have a Company Material Adverse Effect.
(c) There are no contractual or legal restrictions that preclude or restrict the ability of the Company or any Company Subsidiary to use any Leased Real Property by such party for the purposes for which it is currently being used, except as would not, individually or in the aggregate, have not had and would not reasonably be expected to have a Company Material Adverse Effect. There are no latent defects or adverse physical conditions affecting the Leased Real Property, and improvements thereon, other than those that, individually or in the aggregate, have not had and would not reasonably be expected to have a Company Material Adverse Effect.
(d) Except as set forth on Section 4.12(d) of the Company Disclosure Schedule, each of the Company and the Company Subsidiaries has legal and valid title to, or, in the case of Leased Real Property and assets, valid leasehold or subleasehold interests in, all of its material tangible properties and assets, real, personal and mixed, used or held for use in its business, to the knowledge of the Company (only in the case of Leased Real Property and leasehold and subleasehold interests) free and clear of all Liens other than Permitted Liens, except as would not, individually or in the aggregate, reasonably be expected to be material to the Company and the Company Subsidiaries, taken as whole.
4.13 Intellectual Property.
(a) Section 4.13 of the Company Disclosure Schedule contains, as of the date of this Agreement, a true, correct and complete list of all: (i) Registered Intellectual Property constituting Company-Owned IP (showing in each, as applicable, the filing date, date of issuance, expiration date and registration or application number, and registrar), (ii) all contracts or agreements to use any Company-Licensed IP, including for the Software or Business Systems of any other person (other than (A) agreements for unmodified, commercially available, “off-the-shelf” Software, (B) commercially available service agreements to Business Systems, (C) agreements with employees or contractors of the Company that contain customary licenses related to use “background IP” or “pre-existing IP” incorporated by such employees or contractors into work product developed for the Company, (D) non-exclusive licenses granted to the Company by customers or distributors in the ordinary course of business, or (E) feedback and similar licenses that are not material to the business); and (iii) any Software or Business Systems constituting Company-Owned IP that are material to the business of the Company or any Company Subsidiary as currently conducted. The Company IP is sufficient for the conduct of the business of the Company and the Company Subsidiaries as currently conducted.
(b) The Company or one of the Company Subsidiaries solely owns and possesses, free and clear of all Liens (other than Permitted Liens), all right, title and interest in and to the Company-Owned IP and has the right to use pursuant to a valid and enforceable written contract or license, all Company-Licensed IP. The Company-Owned IP and Company-Licensed IP constitute all Intellectual Property used in, material to or otherwise necessary for the operation of the business of the Company and its Subsidiaries as currently conducted. All Registered Intellectual Property constituting Company-Owned IP has been duly maintained, has not been canceled or abandoned or permitted to lapse or expire, is currently in compliance with all formal legal requirements (including the payment of all applicable fees), and is subsisting, and, to the knowledge of the Company, valid and enforceable. There are no Governmental Orders, settlements, covenants not to sue, consents or other dispute-related obligations
A-33
to which the Company or any Company Subsidiary is a party or otherwise bound that (A) restrict the rights of the Company or any Company Subsidiary to use any Intellectual Property; (B) restrict the business of the Company or any Company Subsidiary to accommodate any Intellectual Property of any other person; or (C) permit any third party to use any Company-Owned IP.
(c) The Company and each of its applicable Company Subsidiaries have taken and take reasonable actions to maintain, protect and enforce Company-Owned IP rights, including the secrecy, confidentiality and value of its trade secrets and other Confidential Information of the Company or any Company Subsidiary. Neither the Company nor any Company Subsidiary has disclosed any trade secrets or other material Confidential Information that relates to the Products or is otherwise material to the business of the Company and any applicable Company Subsidiaries to any other person other than pursuant to a written enforceable confidentiality agreement under which such other person agrees to maintain the confidentiality and protect such Confidential Information.
(d) There have been no claims filed and served, against the Company or any Company Subsidiary in any forum, by any person, and there are no claims pending or, to the knowledge of the Company, threatened against the Company or any Company Subsidiary (A) contesting the validity, use, ownership, enforceability, patentability or registrability of any of the Company-Owned IP (other than office actions received from the US Patent and Trademark Office and its foreign counterparts in the ordinary course of registering any Company-Owned IP), or (B) alleging any infringement, misappropriation of, or other violation by the Company or any Company Subsidiary of, any Intellectual Property rights of other persons (including any unsolicited demands or offers to license any Intellectual Property rights from any other person). The activities of the Company and the Company Subsidiaries and the operation of the business of the Company and the Company Subsidiaries has not and does not infringe, misappropriate or violate such Intellectual Property of other persons. To the Company’s knowledge, no other person has infringed, misappropriated or violated any of the Company-Owned IP. Neither the Company nor any of the Company Subsidiaries has received written notice of any of the foregoing or received any formal written opinion of counsel regarding the foregoing.
(e) All persons who have contributed, developed or conceived any material Company-Owned IP have executed valid and enforceable written agreements with the Company or one of the Company Subsidiaries substantially in the form(s) made available to Merger Sub or SPAC and pursuant to which such persons presently assign to the Company or the applicable Company Subsidiary all of their right, title, and interest in and to any Intellectual Property created, conceived or otherwise developed by such person in the course of and related to his, her or its relationship with the Company or the applicable Company Subsidiary, without further consideration or any restrictions or obligations whatsoever, including on the use or other disposition or ownership of such Intellectual Property.
(f) No funding, facilities or personnel of any Governmental Authority, university, college, other educational institution or research center, or other Person was used directly or indirectly in the development of any Company-Owned IP in such a manner as to give any of the foregoing any claim or right, current or contingent, in or to any Company-Owned IP.
(g) Neither the Company nor any Company Subsidiary has provided or disclosed, directly or indirectly, any source code of any Product or any of the Software constituting Company-Owned IP to any Person other than to employees, consultants and contractors pursuant to written obligations of confidentiality. Neither the Company nor any Company Subsidiary has granted, directly or indirectly, any current or contingent rights, licenses or interests in or to any source code of any Product or any of the Software constituting Company-Owned IP. The Company and Company Subsidiaries do not use and have not used any Open Source Software in a manner that would obligate the Company or any Company Subsidiary to license or provide the source code to any Product or any of the Software constituting Company-Owned IP for the purpose of making derivative works, or to make available for redistribution to any person the source code to any Product or any of the Software constituting Company-Owned IP at no or minimum charge. The Company and the Company Subsidiaries have in all material respects complied and comply with the license of each item of Open Source Software that they use or distribute.
(h) The Company and the Company Subsidiaries maintain commercially reasonable and effective disaster recovery, business continuity, risk assessment and information security plans,
A-34
procedures and facilities, including by implementing systems and procedures designed to (i) provide continuous monitoring and alerting of any problems or issues with the Business Systems owned or controlled by the Company and the Company Subsidiaries, and (ii) detect and prevent data security incidents, unauthorized Processing, ransomware, and other misuse, such as by monitoring network traffic for threats and scan and assess vulnerabilities in the Business Systems owned or controlled by the Company and the Company Subsidiaries. There has not been any malfunction or failure with respect to any of the Business Systems that has materially disrupted the business of the Company or has caused an outage or unavailability of the Products for any material period of time.
(i) To the Company’s knowledge, the Company and the Company Subsidiaries own or have valid and enforceable rights to use the Business Systems. The Company and the Company Subsidiaries have obtained and possess valid licenses to use all of the software programs present on the computers and other software-enabled electronic devices that they own or lease or have otherwise provided to their employees and contractors.
(j) The Company and each of the Company Subsidiaries since January 1, 2019, have complied in all material respects with: (i) all Privacy/Data Security Laws applicable to the Company or a Company Subsidiary, (ii) any applicable privacy policies of the Company and/or the Company Subsidiary, respectively, concerning the Processing of Personal Information, including any privacy policies or disclosures posted to websites or other media maintained or published by the Company or a Company Subsidiary, (iii) all contractual commitments that the Company or any Company Subsidiary has entered into with respect to privacy and/or data security, and (iv) PCI DSS (collectively, the “Data Security Requirements”). The Company does not sell Personal Information (as contemplated by the CCPA). The Company’s and the Company Subsidiaries’ employees receive reasonable training on information security issues to the extent required by Privacy/Data Security Laws. The Company and the Company Subsidiaries take commercially reasonable measures to prevent the introduction of and remove Disabling Devices in the Business Systems and Product components. The Company displays a privacy policy on each website and mobile application owned, controlled or operated by the Company and the Company Subsidiaries, and, to the Company’s knowledge, each such privacy policy incorporates all disclosures to data subjects required by the Data Security Requirements.
(k) Since January 1, 2019 to the date of this Agreement, neither the Company nor any of the Company Subsidiaries has: (i) to the Company’s knowledge, experienced any data security breaches, ransomware attacks, unauthorized access or use of any of the Business Systems, or unauthorized access, acquisition, destruction, damage, disclosure, loss, corruption, alteration, or other Processing of any Business Data or Personal Information in the custody or control of the Company, any Company Subsidiary, or any service provider acting on behalf of the Company, or (ii) received notice or become aware through other means of any audits, proceedings or investigations by any Governmental Authority (domestic or foreign) or other person, or received any claims or complaints regarding the collection, dissemination, storage, use, or other Processing of Personal Information, or the violation of any applicable Data Security Requirements. Neither the Company nor any of the Company Subsidiaries has provided or, been legally required to provide, any notice to persons in connection with any unauthorized access, use, or disclosure or other Processing of Personal Information. There have not been any subject access or other individual rights requests made pursuant to the Data Security Requirements.
(l) The Company and/or one of the Company Subsidiaries (i) exclusively owns and possesses all right, title and interest in and to the Business Data constituting Company-Owned IP free and clear of any restrictions other than those imposed by applicable Privacy/Data Security Laws, and (ii) with respect to Business Data that does not constitute Company-Owned IP, has the right to use, exploit, publish, reproduce, distribute, license, sell, and create derivative works of such Business Data, in whole or in part, in the manner in which the Company and the Company Subsidiaries receive and use such Business Data prior to the Closing Date.
(m) The Company and the Company Subsidiaries are not subject to any contractual requirements, privacy policies, or other legal obligations, including based on the Transactions, that would prohibit the Surviving Subsidiary Company or such Company Subsidiaries, as applicable, from receiving, using, or otherwise Processing Company IP, Personal Information or other Business Data after the Closing Date,
A-35
in substantially the same manner in which the Company or such Company Subsidiaries receive and use such Company IP, Personal Information and other Business Data prior to the Closing Date.
(n) All Personal Information Processed by the Company and any Company Subsidiary has been collected by the Company or the applicable Company Subsidiary directly from the data subjects.
(o) The Company has: (i) regularly conducted and regularly conducts vulnerability testing, risk assessments, and external audits of, and tracks security incidents related to, the Company’s systems and products (collectively, “Information Security Reviews”); (ii) timely corrected any material exceptions or vulnerabilities identified in such Information Security Reviews; (iii) made available true and accurate copies of all Information Security Reviews; and (iv) timely installed software security patches and other fixes to identified technical information security vulnerabilities.
(p) Neither the Company nor any Company Subsidiary is, nor has it ever been, a member or promoter of, or a contributor to, any industry standards body or similar standard setting organization that could require or obligate the Company or any Company Subsidiary to grant or offer to any other person any license or right to any Company-Owned IP.
(q) In connection with each third-party servicing, outsourcing, processing, or otherwise using Personal Information collected, held, or processed by or on behalf of the Company or any Company Subsidiary, the Company, or the applicable Company Subsidiary, has in accordance with Privacy Laws entered into valid, binding and enforceable written data processing agreements with any such third party to: (i) comply with applicable Privacy/Data Security Laws with respect to Personal Information; (ii) act only in accordance with the instructions of the Company or applicable Company Subsidiary; (iii) take appropriate steps to protect and secure Personal Information from data security incidents; (iv) restrict Processing of Personal Information to those authorized or required under the servicing, outsourcing, processing, or similar arrangement; and (v) certify or guarantee the return or adequate disposal or destruction of Personal Information.
4.14 Taxes.
(a) The Company and the Company Subsidiaries: (i) have duly filed (taking into account any extension of time within which to file) all material Tax Returns they are required to file as of the date of this Agreement and all such filed Tax Returns are complete and accurate in all material respects; (ii) have paid all Taxes that are shown as due on such filed Tax Returns and any other material Taxes that they are otherwise obligated to pay, except with respect to current period Taxes that are not yet due and payable or otherwise being contested in good faith and for which adequate reserves in accordance with GAAP have been established in the Financial Statements, and no material penalties or charges are due with respect to the late filing of any Tax Return required to be filed by or with respect to them; (iii) with respect to all material Tax Returns filed by or with respect to them, have not waived any statute of limitations with respect to the assessment of any material Taxes or agreed to any extension of time with respect to a material Tax assessment or deficiency which such waiver or extension remains in effect; and (iv) do not have any deficiency, assessment, claim, audit, examination, investigation, litigation or other proceeding in respect of a material amount of Taxes or material Tax matters pending, asserted or proposed or threatened in writing.
(b) Neither the Company nor any Company Subsidiary is a party to, is bound by or has any obligation under any Tax sharing agreement, Tax indemnification agreement, Tax allocation agreement or similar contract or arrangement (including any agreement, contract or arrangement providing for the sharing or ceding of credits or losses) or has a potential liability or obligation to any person as a result of or pursuant to any such agreement, contract, arrangement or commitment, in each case, other than (i) an agreement, contract, arrangement or commitment entered into in the ordinary course of business and the primary purpose of which does not relate to Taxes, or (ii) an agreement among only the Company and the Company Subsidiaries.
(c) Neither the Company nor any Company Subsidiary will be required to include any material item of income in, or exclude any material item of deduction from, taxable income for any Tax period (or portion thereof) ending after the Closing Date as a result of any: (i) adjustment under Section 481(a) or Section 482 of the Code (or any corresponding or similar provision of state, local or non-U.S.
A-36
income Tax law) by reason of a change in method of accounting or otherwise prior to the Acquisition Closing; (ii) “closing agreement” as described in Section 7121 of the Code (or any corresponding or similar provision of state, local or non-U.S. income Tax law) executed prior to the Acquisition Closing; (iii) installment sale or open transaction disposition made prior to the Acquisition Closing; (iv) intercompany transaction or any excess loss account described in Treasury Regulations under Section 1502 of the Code (or any corresponding or similar provision of state, local or non-U.S. Tax Law) entered into or created prior to the Acquisition Closing; or (v) prepaid amount received prior to the Acquisition Closing outside the ordinary course of business.
(d) Each of the Company and the Company Subsidiaries has withheld and paid to the appropriate Tax authority all material Taxes required to have been withheld and paid in connection with amounts paid or owing to any current or former employee, independent contractor, creditor, shareholder or other third party and has complied in all material respects with all applicable laws, rules and regulations relating to the reporting, payment, and withholding of Taxes.
(e) Neither the Company nor any Company Subsidiary has been a member of an Affiliated group filing a consolidated, combined or unitary U.S. federal, state, local or non-U.S. income Tax Return (other than a group of which the Company is the common parent or of which the Company and the Company Subsidiaries are the only members).
(f) Neither the Company nor any Company Subsidiary has any material liability for the Taxes of any person (other than the Company or any Company Subsidiaries) under Treasury Regulation Section 1.1502-6 (or any similar provision of state, local or non-U.S. law), as a transferee or successor, by contract or otherwise (other than, in each case, liabilities for Taxes pursuant to an agreement, contract, arrangement or commitment entered into in the ordinary course of business and the primary purpose of which does not relate to Taxes).
(g) Neither the Company nor any Company Subsidiary has (i) any request for a material ruling in respect of Taxes pending between the Company or any Company Subsidiary, on the one hand, and any Tax authority, on the other hand or (ii) entered into any closing agreements, private letter rulings, technical advice memoranda or similar agreements with a Taxing authority in respect of material Taxes, in each case, that will be in effect after the Acquisition Closing.
(h) Neither the Company nor any Company Subsidiary has been either a “distributing corporation” or a “controlled corporation” (within the meaning of Section 355(a)(1)(A) of the Code) in a distribution of stock qualifying or intended to qualify for tax-free treatment, in whole or in part, under Section 355 of the Code in the two years prior to the date of this Agreement.
(i) Neither the Company nor any Company Subsidiary has engaged in or entered into a “listed transaction” within the meaning of Treasury Regulation Section 1.6011-4(b)(2).
(j) Neither the IRS nor any other U.S. or non-U.S. taxing authority or agency has asserted in writing or, to the knowledge of the Company or any Company Subsidiary, has threatened to assert against the Company or any Company Subsidiary any deficiency or claim for material Taxes.
(k) There are no Tax Liens upon any assets of the Company or any of the Company Subsidiaries except for Permitted Liens.
(l) Neither the Company nor any Company Subsidiary has been a United States real property holding corporation within the meaning of Section 897(c)(2) of the Code during the applicable period specified in Section 897(c)(1)(A)(ii) of the Code.
(m) Neither the Company nor any Company Subsidiary: (i) is a “passive foreign investment company” within the meaning of Section 1297 of the Code, or (ii) has received written notice from a non-U.S. Tax authority that it has a permanent establishment (within the meaning of an applicable Tax treaty) or otherwise has an office or fixed place of business in a country other than the country in which it is organized.
(n) Neither the Company nor any Company Subsidiary has received written notice of any claim from a Tax authority in a jurisdiction in which the Company or such Company Subsidiary does not file
A-37
Tax Returns stating that the Company or such Company Subsidiary is or may be subject to material Taxation in such jurisdiction.
(o) Section 4.14(o) of the Company Disclosure Schedule sets forth with respect to each Company Subsidiary, (A) the country in which it is organized and (B) its tax classification for U.S. federal income tax purposes.
(p) As of the date of this Agreement, to the knowledge of the Company, there are no current facts that would reasonably be expected to prevent or impede (i) the Domestication from qualifying as a “reorganization” described in section 368(a)(1)(F) of the Code or (ii) the Initial Merger, the Acquisition Merger, and the PIPE Investment being treated as integrated transactions constituting a single exchange and qualifying as a transaction described in Section 351 of the Code. Neither the Company nor any Company Subsidiary has taken any action, or has any current plan, intention or obligation to take any action, that would reasonably be expected to prevent or impede (i) the Domestication from qualifying as a “reorganization” described in section 368(a)(1)(F) of the Code or (ii) the Initial Merger, the Acquisition Merger, and the PIPE Investment from being treated as integrated transactions constituting a single exchange and qualifying as a transaction described in Section 351 of the Code.
4.15 Environmental Matters. (a) The Company and the Company Subsidiaries are not, and since January 1, 2022, have not been in material violation of applicable Environmental Law, including, to the Company’s Knowledge, all material registration, recordkeeping, and other obligations required to generate, hold, trade, and sell Environmental Attributes; (b) none of the real properties currently or, to the Company’s Knowledge, formerly owned, leased, or operated by the Company or any Company Subsidiary (including soils, and surface and ground waters) is contaminated with any Hazardous Substance which requires reporting, investigation, remediation, monitoring or other response action by the Company or any Company Subsidiary pursuant to applicable Environmental Laws, or which could give rise to a liability of the Company or any Company Subsidiary under Environmental Laws; (c) none of the Company or any of the Company Subsidiaries has received written notice, or to the Company’s Knowledge, oral notice that it is potentially or allegedly liable pursuant to applicable Environmental Laws for any off-site contamination by Hazardous Substances; (d) each of the Company and each Company Subsidiary has all material permits, licenses and other authorizations required of the Company and under applicable Environmental Law (“Environmental Permits”); (e) each of the Company and each Company Subsidiary, and their Products, are in compliance with Environmental Laws and Environmental Permits; and (f) neither the Company nor any Company Subsidiary is the subject of any pending or, to the knowledge of the Company, threatened Action alleging any violation or, or liability under, Environmental Laws, except in each case of the foregoing clauses (b) and (c), as would not reasonably be expected to be material to the Company and the Company Subsidiaries, taken as a whole. The Company has provided all written environmental site assessments, reports, studies or other evaluations in its possession relating to any real properties currently or formerly owned or leased by the Company or any Company Subsidiary.
4.16 Material Contracts.
(a) Section 4.16(a) of the Company Disclosure Schedule contains a true and complete list, as of the date of this Agreement and excluding any Plan listed on Section 4.10(a) of the Company Disclosure Schedule, of each of the following types of currently in effect Contracts to which the Company or any Company Subsidiary is a party or bound (such Contracts as are required to be set forth Section 4.16(a) of the Company Disclosure Schedule, being the “Material Contracts”):
(i) all Contracts with a Material Customer involving aggregate payments to the Company or any Company Subsidiary in excess of $1,000,000 per year;
(ii) all Contracts with a Material Supplier involving aggregate payments to the Company or any Company Subsidiary in excess of $500,000 per year;
(iii) all Contracts evidencing indebtedness for borrowed money and any pledge agreements, security agreements or other collateral agreements pursuant to which the Company or any Company Subsidiary granted to any person a security interest in or lien on any of the property or assets of the Company or any Company Subsidiary, and all agreements or instruments guarantying the debts
A-38
or other obligations of any person, in each case, involving an amount (including the amount of any undrawn but available commitments thereunder) greater than $500,000;
(iv) all co-broker, partnership, joint venture, strategic alliance, profit sharing, funding or similar Contracts;
(v) all Contracts with any Governmental Authority that involve payments by the Company or any Company Subsidiaries in excess of $500,000, in the aggregate, over any 12-month period;
(vi) all Contracts that materially limit the ability of the Company or any Company Subsidiary to compete in any line of business or with any person or entity or in any geographic area or during any period of time, excluding customary confidentiality agreements and agreements that contain customary confidentiality clauses;
(vii) all Contracts that involve the license or grant of rights by the Company or any Company Subsidiary to a third party of material Company-Owned IP other than (A) agreements with contractors of the Company or any Company Subsidiary to use Company-Owned IP to the extent necessary for such contractor’s performance of services for the Company or any Company Subsidiary, (B) non-exclusive licenses granted to Company’s customers in the ordinary course, (C) non-disclosure agreements entered into in the ordinary course, or (D) non-exclusive licenses that are merely incidental to the transaction contemplated in such license, including contracts that include an incidental license to use the trademarks of the Company for marketing or advertising purposes;
(viii) all Contracts with any employee or other Service Provider that (i) involves aggregate annual compensation in excess of $200,000; (ii) involves any severance, change of control, transaction retention or similar type of payment; or (iii) is not terminable by the Company or a Company Subsidiary upon less than 30 days’ notice;
(ix) all collective bargaining agreements, collective agreement, or any other Contract with a labor union, works council, trade union, or similar representative of employees;
(x) all Contracts that relate to the direct or indirect acquisition of any person or business or the disposition of any material assets of the Company or any Company Subsidiary (whether by merger, sale of stock, sale of assets or otherwise) in the last 12 months, in each case, involving payments of $500,000 or more, other than Contracts in which the applicable acquisition or disposition has been consummated and there are no material obligations ongoing;
(xi) all Contracts for a Company Interested Party Transaction;
(xii) all Contracts involving any resolution or settlement of any actual or threatened Action which require payment in excess of $500,000 or impose continuing obligations on the Company or any Company Subsidiary, including injunctive or other non-monetary relief; and
(xiii) all Contracts under which the Company or any Company Subsidiary has agreed to purchase goods or services from a vendor, Supplier or other person on a preferred supplier, or grant to any Person the right to purchase goods or services from the Company or any Company Subsidiary on, a “most favored supplier” basis.
(b) (i) Each Material Contract is a legal, valid and binding obligation of the Company or the Company Subsidiaries (as applicable) and, to the knowledge of the Company, the other parties thereto, subject to the Remedies Exceptions and neither the Company nor any Company Subsidiary is in breach or violation of, or default under, any Material Contract; (ii) to the Company’s knowledge, no other party is in breach or violation of, or default under, any Material Contract; and (iii) the Company and the Company Subsidiaries have not received any written, or to the knowledge of the Company, oral notice or claim of any such breach, violation or default under any such Material Contract, in each case of the foregoing clauses (b)(i) through (b)(iii), except for any such conflicts, breaches, defaults or other occurrences which would not be expected to result in a Company Material Adverse Effect. The Company has made available to SPAC true and complete copies of all Material Contracts, including any amendments thereto that are material in nature.
A-39
4.17 Customers and Suppliers. Section 4.17 of the Company Disclosure Schedule sets forth (i) the top ten (10) customers of the Company for the 12-month period ended June 30, 2025 (based upon aggregate consideration paid to the Company for goods or services rendered for the 12-month period ended June 30, 2025) (collectively, the “Material Customers”), and (ii) the top ten (10) suppliers of the Company for the 12-month period ended June 30, 2025 (based upon the aggregate consideration paid by the Company for goods or services rendered for the 12-month period ended June 30, 2025) (collectively, the “Material Suppliers”). The Company has not received written notice that, any Material Customer or Material Supplier will discontinue or materially alter its relationship with the Company.
4.18 Insurance. Except as would not, individually or in the aggregate, reasonably be expected to have a Company Material Adverse Effect, (a) all of the material policies of property, fire and casualty, liability, workers’ compensation, directors and officers and other forms of insurance (collectively, the “Insurance Policies”) held by, or for the benefit of, the Company or any Company Subsidiary with respect to policy periods that include the date hereof are in full force and effect, and (b) neither the Company nor any Company Subsidiary has received a written notice of cancellation of any of the Insurance Policies or of any material changes that are required in the conduct of the business of the Company or any Company Subsidiary as a condition to the continuation of coverage under, or renewal of, any of the Insurance Policies.
4.19 Board Approval; Vote Required. The Company Board, by resolutions duly adopted by unanimous vote of those voting at a meeting duly called and held and not subsequently rescinded or modified in any way, or by unanimous written consent, has duly (i) determined that this Agreement and the Transactions (including the Mergers) are fair to, and in the best interests of, the Company and its members, (ii) approved and adopted this Agreement and the Transactions (including the Mergers) and declared their advisability, and (iii) recommended that the members of the Company approve and adopt this Agreement and approve the Transactions (including the Mergers) and directed that this Agreement and the Transactions (including the Mergers) be submitted for consideration by the Company’s members. The Requisite Company Approval and the consents set forth on Section 3.01(b)(ix) of the Company Disclosure Schedule are the only votes of the holders of any class or series of units or other Equity Securities of the Company necessary to adopt this Agreement and approve the Transactions. The Written Consent, when executed and delivered by the parties thereto, will satisfy the requirements for the Requisite Company Approval, and no additional approval or vote from any holders of any class or series of units of the Company would then be necessary to adopt this Agreement and approve the Transactions, except as set forth on Section 3.01(b)(ix) of the Company Disclosure Schedule.
4.20 Interested Party Transactions. Except for employment relationships, agreements relating to the purchase of the Company’s Equity Securities and/or the payment of cash or equity compensation, benefits and expense reimbursements and advances in the ordinary course of business, no director or executive officer (or equivalent thereof) of the Company or any Company Subsidiary, to the Company’s knowledge, has or has had, directly or indirectly: (i) an economic interest in any Material Customer or Material Supplier, (ii) a beneficial interest in any contract or agreement disclosed in Section 4.16(a) of the Company Disclosure Schedule; or (iii) any contractual arrangement with the Company or any Company Subsidiary, other than indemnity arrangements or directors’ and officers’ liability insurance coverage (each, a “Company Interested Party Transaction”); provided, however, that for clarity, no disclosure shall be required under this Section 4.20 with respect to any matter set forth in the foregoing clauses (i) through (iii) involving any portfolio company of any venture capital, private equity, angel or strategic investor in the Company (except to the extent such disclosure would be required pursuant to Item 404 of Regulation S-K promulgated under the Exchange Act.) The Company and the Company Subsidiaries have not, since the date of the formation of the Company, (x) extended or maintained credit, arranged for the extension of credit or renewed an extension of credit in the form of a personal loan to or for any director or executive officer (or equivalent thereof) of the Company, or (y) materially modified any term of any such extension or maintenance of credit. Except (i) as set forth on Section 4.20 of the Company Disclosure Schedule or (ii) any Contract that merely allocates the payment of amounts payable under the Dothan Management Agreement but does not obligate the Company or any Company Subsidiary to make any additional payment, to the knowledge of the Company, there are no contracts or legally binding arrangements involving the payment of $120,000 or more in any year between the Company or any of the Company Subsidiaries, on the one hand, and any family member of any director or executive officer (or equivalent thereof) of the Company or any of the Company Subsidiaries, on the other hand.
A-40
4.21 Exchange Act. Neither the Company nor any Company Subsidiary is currently (nor has it previously been) subject to the requirements of Section 12 of the Exchange Act.
4.22 Brokers. Except as set forth on Section 4.22 of the Company Disclosure Schedule, no broker, finder or investment banker is entitled to any brokerage, finder’s or other fee or commission in connection with the Transactions based upon arrangements made by or on behalf of the Company. The Company has provided SPAC with a true and complete copy of all Contracts and arrangements, including its engagement letter, between the Company and the parties listed on Section 4.22 of the Company Disclosure Schedule, other than those that have expired or terminated.
4.23 Exclusivity of Representations and Warranties. Except as otherwise expressly provided in this Article IV (as modified by the Company Disclosure Schedule) or in the corresponding representations and warranties contained in the certificate delivered by the Company pursuant to Section 8.02(e), the Company hereby expressly disclaims and negates, any other express or implied representation or warranty whatsoever (whether at Law or in equity) with respect to the Company, their respective Affiliates, and any matter relating to any of them, including their affairs, the condition, value or quality of the assets, liabilities, financial condition or results of operations, or with respect to the accuracy or completeness of any other information made available to SPAC, its Affiliates or any of their respective Representatives by, or on behalf of, the Company, and any such representations or warranties are expressly disclaimed. Without limiting the generality of the foregoing, except as expressly set forth in this Agreement (as modified by the Company Disclosure Schedule) or in any certificate delivered by the Company pursuant to Section 8.02(e) of this Agreement, none of the Company nor any other person on behalf of the Company has made or makes, any representation or warranty, whether express or implied, with respect to any projections, forecasts, estimates or budgets made available to SPAC, its Affiliates or any of their respective Representatives of future revenues, future results of operations (or any component thereof), future cash flows or future financial condition (or any component thereof) of the Company (including the reasonableness of the assumptions underlying any of the foregoing), whether or not included in any management presentation or in any other information made available to SPAC, its Affiliates or any of their respective Representatives or any other person, and any such representations or warranties are expressly disclaimed.
4.24 Company’s Investigation and Reliance. The Company is a sophisticated Person and has made its own independent investigation, review and analysis regarding the SPAC, the Acquisition Entities and the Transactions, which investigation, review and analysis were conducted by the Company together with expert advisors, including legal counsel, that they have engaged for such purpose. The Company and its Representatives have been provided with sufficient access to the Representatives, properties, offices, plants and other facilities, books and records of the SPAC and the Acquisition Entities and other information that they have requested in connection with their investigation of SPAC and the Acquisition Entities and the Transactions. The Company is not relying on any statement, representation or warranty, oral or written, express or implied, made by SPAC, the Sponsor or any of their respective Representatives, except as expressly set forth in Article V (as modified by the SPAC Disclosure Schedule) or in the corresponding representations and warranties contained in the certificate delivered pursuant to Section 8.03(g). Neither SPAC, the Sponsor nor any of its respective stockholders, securityholders, Affiliates or Representatives shall have any liability to the Company, any Company Subsidiary or any of their respective stockholders, securityholders, Affiliates or Representatives resulting from the use of any information, documents or materials made available to the Company, any Company Subsidiary or any of their Representatives, whether orally or in writing, in any confidential information memoranda, “data rooms,” management presentations, due diligence discussions or in any other form in expectation of the Transactions, except as expressly set forth in this Agreement (as modified by the SPAC Disclosure Schedule) or in any certificate delivered by the SPAC pursuant to this Agreement. The Company acknowledges that, except as expressly set forth in this Agreement (as modified by the SPAC Disclosure Schedule) or in any certificate delivered by the SPAC pursuant to this Agreement, neither the SPAC, the Sponsor nor any of their respective stockholders, securityholders, Affiliates or Representatives is making, directly or indirectly, any representation or warranty with respect to any estimates, projections or forecasts involving the SPAC, its stock trading price or otherwise.
ARTICLE V
REPRESENTATIONS AND WARRANTIES OF SPAC
REPRESENTATIONS AND WARRANTIES OF SPAC
Except as set forth in the SPAC SEC Reports or SPAC’s disclosure schedule delivered by SPAC in connection with this Agreement (the “SPAC Disclosure Schedule”) (to the extent the qualifying nature of
A-41
such disclosure is readily apparent from the content of such SPAC SEC Reports, but excluding disclosures referred to in “Forward-Looking Statements,” “Risk Factors” and any other disclosures therein to the extent they are of a predictive or cautionary nature or related to forward-looking statements) (it being acknowledged that nothing disclosed in such a SPAC SEC Report will be deemed to modify or qualify the representations and warranties set forth in Section 5.01 (Corporate Organization), Section 5.03 (Capitalization) and Section 5.04 (Authority Relative to This Agreement)), SPAC hereby represents and warrants to the Company as follows:
5.01 Corporate Organization.
(a) Except to the extent expressly contemplated by the Transactions, each of SPAC and the Acquisition Entities is an exempted company or a corporation (as applicable) or limited liability company duly incorporated or formed, validly existing and in good standing under the Laws of the jurisdiction of its incorporation or formation and has the requisite corporate or limited liability company power and authority to own, lease and operate its properties and to carry on its business as it is now being conducted. Except to the extent expressly contemplated by the Transactions, each of SPAC and the Acquisition Entities is duly qualified or licensed as a foreign company, corporation or other organization to do business, and is in good standing, in each jurisdiction where the character of the properties owned, leased or operated by it or the nature of its business makes such qualification or licensing necessary, except for such failures to be so qualified or licensed and in good standing that, individually or in the aggregate, have not had and would not reasonably be expected to have a SPAC Material Adverse Effect.
(b) The Acquisition Entities are the only Subsidiaries of SPAC. Except for the Acquisition Entities, SPAC does not directly or indirectly own any Equity Securities in any other Person.
5.02 Organizational Documents. As of the date hereof, each of SPAC and the Acquisition Entities have furnished to the Company complete and correct copies of the SPAC Organizational Documents, the PubCo Organizational Documents, and the Merger Subs Organizational Documents. The SPAC Organizational Documents, the PubCo Organizational Documents, and the Merger Subs Organizational Documents are in full force and effect. Neither SPAC nor any of the Acquisition Entities is in violation of any of the provisions of the SPAC Organizational Documents, the PubCo Organizational Documents, or the Merger Subs Organizational Documents, respectively.
5.03 Capitalization.
(a) As of the date of this Agreement, the authorized share capital of SPAC is US$55,100.00, divided into (i) 500,000,000 SPAC Class A Ordinary Shares, (ii) 50,000,000 SPAC Founder Shares and (iii) 1,000,000 preference shares of a par value of US$0.0001 each. As of the date of this Agreement (iii) 23,425,499 SPAC Class A Ordinary Shares are issued and outstanding, all of which are validly issued, fully paid and non-assessable and not subject to any preemptive rights, (iv) 5,750,000 SPAC Founder Shares are issued and outstanding, all of which are validly issued, fully paid and non-assessable and not subject to any preemptive rights, (v) no SPAC Class A Ordinary Shares or SPAC Founder Shares are held in the treasury of SPAC, (vi) 11,898,800 SPAC Warrants are issued and outstanding, and (vii) 11,898,800 SPAC Class A Ordinary Shares are reserved for future issuance pursuant to the SPAC Warrants. Prior to the Initial Merger, each SPAC Warrant is exercisable for one SPAC Class A Ordinary Share at an exercise price of $11.50, subject to the terms of such SPAC Warrant and the SPAC Warrant Agreement.
(b) As of the date of this Agreement, the authorized capital stock of Merger Sub I consists of 1,000 shares of common stock, par value $0.001 per share (the “Merger Sub I Common Stock”). As of the date hereof, 1,000 shares of Merger Sub I Common Stock are issued and outstanding. All outstanding shares of Merger Sub I Common Stock have been duly authorized, validly issued, fully paid and are non-assessable and are not subject to preemptive rights, and are held by PubCo free and clear of all Liens, other than transfer restrictions under applicable securities laws and the Merger Sub I Organizational Documents.
(c) As of the date of this Agreement, the issued and outstanding units of Merger Sub II consist of undenominated membership interests (the “Merger Sub II Units”). All outstanding Merger Sub II
A-42
Units have been duly authorized, validly issued, fully paid and are non-assessable and are not subject to preemptive rights, and are held by PubCo free and clear of all Liens, other than transfer restrictions under applicable securities laws and the Merger Sub II Organizational Documents.
(d) As of the date of this Agreement, the authorized capital stock of PubCo consists of 1,000 shares of common stock, par value $0.001 per share. As of the date hereof, 1,000 shares of PubCo common stock are issued and outstanding. All outstanding shares of PubCo common stock have been duly authorized, validly issued, fully paid and are non-assessable and are not subject to preemptive rights, and are held by SPAC free and clear of all Liens, other than transfer restrictions under applicable securities laws and the PubCo Organizational Documents.
(e) All issued and outstanding SPAC Class A Ordinary Shares, SPAC Founder Shares, SPAC Warrants and SPAC Units have been issued and granted in compliance with all applicable securities laws and other applicable Laws and were issued free and clear of all Liens other than transfer restrictions under applicable securities Laws and the SPAC Organizational Documents.
(f) Except for the Sponsor Notes or as otherwise disclosed in Section 5.03(a), SPAC has not issued any Equity Securities of SPAC. All shares of PubCo Common Stock subject to issuance as aforesaid, upon issuance on the terms and conditions specified in the instruments pursuant to which they are issuable, will be duly authorized, validly issued, fully paid and non-assessable. Neither SPAC nor any Subsidiary of SPAC is a party to, or otherwise bound by, and neither SPAC nor any Subsidiary of SPAC has granted, any equity appreciation rights, participations, phantom equity or similar rights. Except for the Sponsor Support Agreement, SPAC is not a party to any voting trusts, voting agreements, proxies, shareholder agreements or other agreements with respect to the voting or transfer of SPAC Class A Ordinary Shares (or, following the Initial Merger, shares of PubCo Common Stock) or any of the Equity Securities of SPAC or any of its Subsidiaries. Except with respect to the Redemption Rights and the SPAC Warrants and pursuant to the Sponsor Support Agreement, there are no outstanding contractual obligations of SPAC to repurchase, redeem or otherwise acquire any SPAC Class A Ordinary Shares (or, following the Initial Merger, shares of PubCo Common Stock). There are no outstanding contractual obligations of SPAC to make any investment (in the form of a loan, capital contribution or otherwise) in, any person.
5.04 Authority Relative to This Agreement. Each of SPAC and the Acquisition Entities have all necessary corporate or limited liability company power and authority to execute and deliver this Agreement and the other Transaction Documents to which each of SPAC and the Acquisition Entities is or will be a party at the Initial Closing, and to perform its obligations hereunder and thereunder, and to consummate the Transactions. The execution and delivery by SPAC and the Acquisition Entities of this Agreement and the other Transaction Documents to which each of SPAC and the Acquisition Entities is or will be a party at the Initial Closing, the performance by each of SPAC and the Acquisition Entities of its respective obligations hereunder and thereunder, and the consummation by each of SPAC and the Acquisition Entities of the Transactions have been duly and validly authorized by all necessary corporate or limited liability company action, and no other corporate or limited liability company proceedings on the part of SPAC or the Acquisition Entities are necessary to authorize this Agreement or to consummate the Transactions, other than (a) with respect to the Domestication, the approval by the affirmative vote of the holders of a simple majority of the issued and outstanding SPAC Founder Shares, in person or by proxy at the SPAC Shareholders’ Meeting, or by a unanimous written resolution of the holders of SPAC Founder Shares, upon which holders of SPAC Class A Ordinary Shares shall have no right to vote in accordance with the SPAC Articles of Association; (b) with respect to the amendment and restatement of the SPAC Articles of Association by the adoption of the SPAC Delaware Charter and the SPAC Delaware Bylaws, the approval by the passing of a special resolution being a resolution passed by a majority of the holders of not less than two-thirds of the issued and outstanding SPAC Class A Ordinary Shares and SPAC Class B Ordinary Shares, voting together, who, being entitled to do so, vote in person or by proxy at the SPAC Shareholders’ Meeting; (c) with respect to the Mergers, the approval of the holders of two thirds of the then-issued and outstanding SPAC Class A Ordinary Shares and SPAC Founder Shares, voting together, who, being entitled to so do, vote in person or, where proxies are allowed, by proxy at the SPAC Shareholders’ Meeting and by the holders of a majority of the then outstanding shares of PubCo common stock, Merger Sub I Common Stock, and Merger Sub II Units, and the filing and recordation of appropriate merger documents
A-43
as required by the DGCL, the DLLCA and (d) with respect to the other Transactions, the approval by the passing of an ordinary resolution of the holders of a simple majority of the then-issued and outstanding SPAC Class A Ordinary Shares and SPAC Founder Shares, voting together, who, being entitled to so do, vote in person or by proxy at the SPAC Shareholders’ Meeting. This Agreement has been, and the other Transaction Documents to which SPAC is or will be a party at the Initial Closing will be, duly and validly executed and delivered by SPAC and the Acquisition Entities and constitutes a legal, valid and binding obligation of SPAC and the Acquisition Entities, enforceable against SPAC and the Acquisition Entities in accordance with its terms, subject to the Remedies Exceptions.
5.05 No Conflict; Required Filings and Consents.
(a) The execution and delivery by each of SPAC and the Acquisition Entities of this Agreement and the other Transaction Documents to which each of SPAC and the Acquisition Entities is or will be a party at the Initial Closing, does not, and (assuming the approval by the SPAC’s shareholders of the Required SPAC Proposals at the SPAC Shareholders’ Meeting) the performance of this Agreement by each of SPAC and the Acquisition Entities will not, (i) conflict with or violate the SPAC Organizational Documents, the PubCo Organizational Documents, or the Merger Subs Organizational Documents, (ii) assuming that all consents, approvals, authorizations, expiration or termination of waiting periods and other actions described in Section 5.05(b) have been obtained and all filings and obligations described in Section 5.05(b) have been made, conflict with or violate any Law applicable to each of SPAC and the Acquisition Entities or by which any of their properties or assets are bound or affected, or (iii) result in any breach of, or constitute a default (or an event which, with notice or lapse of time or both, would become a default) under, or give to others any rights of termination, amendment, acceleration or cancellation of, or result in the creation of a Lien on any property or asset of each of SPAC and the Acquisition Entities pursuant to, any note, bond, mortgage, indenture, contract, agreement, lease, license, permit, franchise or other instrument or obligation to which each of SPAC and the Acquisition Entities is a party or by which each of SPAC or the Acquisition Entities or any of their properties or assets are bound or affected, except, with respect to clauses (ii) and (iii), for any such conflicts, violations, breaches, defaults or other occurrences which, individually or in the aggregate, have not had and would not reasonably be expected to have a SPAC Material Adverse Effect.
(b) The execution and delivery by each of SPAC and the Acquisition Entities of this Agreement and the other Transaction Documents to which each of SPAC and the Acquisition Entities is or will be a party at the Initial Closing, does not, and the performance of this Agreement by each of SPAC and the Acquisition Entities will not, require any consent, approval, authorization or permit of, or filing with or notification to, or expiration or termination of any waiting period by, any Governmental Authority, except (i) for applicable requirements, if any, of the Exchange Act, the Securities Act, Blue Sky Laws and state takeover Laws, the pre-merger notification requirements of the HSR Act, and filing and recordation of documentation with respect to the Domestication with the Registrar of Companies of the Cayman Islands pursuant to the Companies Act and the filing and recordation of appropriate merger documents as required by the DGCL and the DLLCA and (ii) where the failure to obtain such consents, approvals, authorizations or permits, or to make such filings or notifications, would not, individually or in the aggregate, prevent or materially delay consummation of any of the Transactions or otherwise prevent SPAC or the Acquisition Entities from performing its material obligations under this Agreement.
5.06 Compliance. Neither SPAC nor the Acquisition Entities are or have been in conflict with, or in default, breach or violation of, (a) any Law applicable to SPAC or the Acquisition Entities or by which any property or asset of SPAC or the Acquisition Entities is bound or affected, or (b) any note, bond, mortgage, indenture, contract, agreement, lease, license, permit, franchise or other instrument or obligation to which SPAC or the Acquisition Entities is a party or by which SPAC or the Acquisition Entities or any property or asset of SPAC or the Acquisition Entities are bound, except, in each case, for any such conflicts, defaults, breaches or violations that, individually or in the aggregate, have not had and would not reasonably be expected to have a SPAC Material Adverse Effect. Each of SPAC and the Acquisition Entities are in possession of all material franchises, grants, authorizations, licenses, permits, easements, variances, exceptions, consents, certificates, approvals and orders of any Governmental Authority necessary for SPAC or the Acquisition Entities to own, lease and operate its properties or to carry on its business as it is now being conducted.
A-44
5.07 SEC Filings; Financial Statements; Sarbanes-Oxley.
(a) SPAC has filed all forms, reports, schedules, statements and other documents, including any exhibits thereto, required to be filed by it with the Securities and Exchange Commission (the “SEC”) since July 25, 2023, together with any amendments, restatements or supplements thereto (collectively, the “SPAC SEC Reports”). SPAC has prior to the date of this Agreement furnished to the Company (with respect to amendments or modifications made on or prior to the date of this Agreement) and shall have promptly furnished to the Company (with respect to amendments or modifications after the date of this Agreement) true, complete and correct copies of all amendments and modifications that have not been filed by SPAC with the SEC to all agreements, documents and other instruments that previously had been filed by SPAC with the SEC and are currently in effect. As of their respective dates, the SPAC SEC Reports (i) complied in all material respects with the applicable requirements of the Securities Act, the Exchange Act and the Sarbanes-Oxley Act, and the rules and regulations promulgated thereunder, and (ii) did not, at the time they were filed, or, if amended, as of the date of such amendment, contain any untrue statement of a material fact or omit to state a material fact required to be stated therein or necessary to make the statements therein not misleading, in the case of any SPAC SEC Report that is a registration statement, or include any untrue statement of a material fact or omit to state a material fact necessary in order to make the statements therein, in the light of the circumstances under which they were made, not misleading, in the case of any other SPAC SEC Report. Each director and executive officer of SPAC is in material compliance with the filing requirements of Section 16(a) of the Exchange Act and the rules and regulations thereunder.
(b) Each of the financial statements (including, in each case, any notes thereto) contained in the SPAC SEC Reports was prepared in accordance with GAAP (applied on a consistent basis) and Regulation S-X and Regulation S-K, as applicable, throughout the periods indicated (except as may be indicated in the notes thereto or, in the case of unaudited financial statements, as permitted by Form 10-Q of the SEC) and each fairly presents, in all material respects, the financial position, results of operations, changes in shareholders equity and cash flows of SPAC as at the respective dates thereof and for the respective periods indicated therein (subject, in the case of unaudited statements, to normal and recurring year-end adjustments which, individually or in the aggregate, have not been, and would not reasonably be expected to be, material). SPAC has no off-balance sheet arrangements that are not disclosed in the SPAC SEC Reports. No financial statements other than those of SPAC are required by GAAP to be included in the consolidated financial statements of SPAC.
(c) Except as and to the extent set forth in the SPAC SEC Reports, neither SPAC nor Merger Sub has any material liability or obligation of a nature (whether accrued, absolute, contingent or otherwise) required to be reflected on a balance sheet prepared in accordance with GAAP, except for liabilities and obligations arising in the ordinary course of SPAC’s and the Acquisition Entities’ business.
(d) SPAC is in compliance in all material respects with the applicable listing and corporate governance rules and regulations of the New York Stock Exchange.
(e) SPAC has established and maintains disclosure controls and procedures (as defined in Rule 13a-15 under the Exchange Act). Such disclosure controls and procedures are designed to ensure that material information relating to SPAC and other material information required to be disclosed by SPAC in the reports and other documents that it files or furnishes under the Exchange Act is recorded, processed, summarized and reported within the time periods specified in the rules and forms of the SEC, and that all such material information is accumulated and communicated to SPAC’s principal executive officer and its principal financial officer as appropriate to allow timely decisions regarding required disclosure and to make the certifications required pursuant to Sections 302 and 906 of the Sarbanes-Oxley Act. Such disclosure controls and procedures are effective in timely alerting SPAC’s principal executive officer and principal financial officer to material information required to be included in SPAC’s periodic reports required under the Exchange Act.
(f) SPAC maintains systems of internal control over financial reporting that are sufficient to provide reasonable assurance regarding the reliability of financial reporting and the preparation of financial statements for external purposes in accordance with GAAP, including policies and procedures sufficient to provide reasonable assurance: (i) that SPAC maintains records that in reasonable detail
A-45
accurately and fairly reflect, in all material respects, its transactions and dispositions of assets; (ii) that transactions are recorded as necessary to permit the preparation of financial statements in conformity with GAAP; (iii) that receipts and expenditures are being made only in accordance with authorizations of management and its board of directors; and (iv) regarding prevention or timely detection of unauthorized acquisition, use or disposition of its assets that could have a material effect on its financial statements. SPAC has prior to the date of this Agreement delivered to the Company (with respect to disclosure made on or prior to the date of this Agreement) and shall have promptly furnished to the Company (with respect to disclosure made after the date of this Agreement) a true, complete and correct copy of any disclosure (or, if unwritten, a summary thereof) by any representative of SPAC to SPAC’s independent auditors relating to any material weaknesses in internal controls and any significant deficiencies in the design or operation of internal controls that would adversely affect the ability of SPAC to record, process, summarize and report financial data. SPAC has no knowledge of any fraud or whistle-blower allegations, whether or not material, that involve management or other employees or consultants who have or had a significant role in the internal control over financial reporting of SPAC. Since December 31, 2023, there have been no material changes in SPAC’s internal control over financial reporting.
(g) There are no outstanding loans or other extensions of credit made by SPAC to any executive officer (as defined in Rule 3b-7 under the Exchange Act) or director of SPAC, and SPAC has not taken any action prohibited by Section 402 of the Sarbanes-Oxley Act.
(h) Neither SPAC (including any employee thereof) nor SPAC’s independent auditors has identified or been made aware of (i) any significant deficiency or material weakness in the system of internal accounting controls utilized by SPAC, (ii) any fraud, whether or not material, that involves SPAC’s management or other employees who have a role in the preparation of financial statements or the internal accounting controls utilized by SPAC or (iii) any claim or allegation regarding any of the foregoing.
(i) As of the date hereof, there are no outstanding comments from the SEC with respect to the SPAC SEC Reports. To the knowledge of SPAC, none of the SPAC SEC Reports filed on or prior to the date hereof is subject to ongoing SEC review or investigation as of the date hereof.
5.08 Business Activities; Absence of Certain Changes or Events.
(a) Since its incorporation, SPAC has not conducted any business activities other than activities directed toward the accomplishment of a Business Combination. Except as set forth in the SPAC Organizational Documents, there is no agreement, commitment or Governmental Order binding upon SPAC or to which SPAC is a party which has had or would reasonably be expected to have the effect of prohibiting or impairing any business practice of SPAC or any acquisition of property by SPAC or the conduct of business by SPAC as currently conducted or as contemplated to be conducted as of the Acquisition Closing other than such effects, individually or in the aggregate, which have not had and would not reasonably be expected to have a SPAC Material Adverse Effect.
(b) Except for this Agreement and the Transactions, SPAC does not own or have a right to acquire, directly or indirectly, any interest or investment (whether equity or debt) in any corporation, partnership, joint venture, business, trust or other entity. Except for this Agreement and the Transactions, SPAC has no interests, rights, obligations or liabilities with respect to, and is not party to, bound by or have its assets or property subject to, in each case whether directly or indirectly, any contract or transaction which is, or could reasonably be interpreted as constituting, a Business Combination.
(c) Since its organization, Merger Sub has not conducted any business activities other than activities directed toward the accomplishment of the Mergers. Except as set forth in the Merger Sub Organizational Documents, there is no agreement, commitment, or Governmental Order binding upon the Merger Sub, or to which the Merger Sub, is a party which has had or would reasonably be expected to have the effect of prohibiting or impairing any business practice of Merger Sub or any acquisition of property by Merger Sub or the conduct of business by Merger Sub as currently conducted or as contemplated to be conducted as of the Acquisition Closing other than such effects, individually or in the aggregate, which have not had and would not reasonably be expected to have a SPAC Material Adverse Effect.
A-46
(d) Merger Sub does not own or have a right to acquire, directly or indirectly, any interest or investment (whether equity or debt) in any corporation, partnership, joint venture, business, trust or other entity.
(e) Merger Sub was formed solely for the purpose of effecting the Mergers and has no, and at all times prior to the Acquisition Merger Effective Time except as contemplated by this Agreement or the Ancillary Agreements, will have no, assets, liabilities or obligations of any kind or nature whatsoever other than those incident to its formation and the Transactions.
(f) Since January 1, 2024, there has not been a SPAC Material Adverse Effect that is continuing.
5.09 Absence of Litigation. There is no Action pending or, to the knowledge of SPAC, threatened against SPAC, or any property or asset of SPAC, before any Governmental Authority. Neither SPAC nor any material property or asset of SPAC is subject to any continuing order of, consent decree, settlement agreement or other similar written agreement with, or, to the knowledge of SPAC, continuing investigation by, any Governmental Authority.
5.10 Board Approval; Vote Required.
(a) The SPAC Board, by resolutions passed by a unanimous vote of the directors present and voting at a meeting duly convened, quorate and held and not subsequently rescinded or modified in any way, has duly (i) determined that this Agreement and the Transactions (including the Domestication and the Mergers) are fair to and in the best interests of SPAC, (ii) approved and adopted this Agreement and the Transactions (including the Domestication, the Mergers and the PIPE Investment) and declared their advisability, (iii) recommended that the shareholders of SPAC approve and adopt this Agreement and approve the Transactions (including the Domestication, the Mergers and PIPE Investment), and directed that this Agreement and the Transactions (including the Domestication, the Mergers and PIPE Investment), be submitted for consideration by the shareholders of SPAC at the SPAC Shareholders’ Meeting.
(b) Assuming that a quorum is present (as determined pursuant to the SPAC Articles of Association): (i) the approval of the Domestication shall require the approval by an affirmative vote of the holders of a simple majority of the issued and outstanding SPAC Founder Shares, in person or, where proxies are allowed, by proxy at the SPAC Shareholders’ Meeting, or by a unanimous written resolution of the holders of SPAC Founder Shares; (ii) the approval of the amendment and restatement of the SPAC Articles of Association by the adoption of the SPAC Delaware Charter and the SPAC Delaware Bylaws shall require the approval by an affirmative vote of the holders of at least two-thirds of the issued and outstanding SPAC Class A Ordinary Shares and SPAC Class B Ordinary Shares, voting together, who, being entitled to do so, attend and vote in person or by proxy at the SPAC Shareholders’ Meeting; and (iii) the approval of each of the other Transactions shall require the approval by an affirmative vote of the holders of a simple majority of the then-issued and outstanding SPAC Class A Ordinary Shares and SPAC Founder Shares who, being entitled to so do, vote in person or, where proxies are allowed, by proxy at the SPAC Shareholders’ Meeting. The foregoing votes are the only votes of the holders of any class or series of share capital of SPAC necessary to approve this Agreement and the consummation of the Transactions.
(c) The sole member of Merger Sub II, by resolutions duly adopted by written consent and not subsequently rescinded or modified in any way, has duly (i) determined that this Agreement and the Acquisition Merger are fair to, and in the best interests of, Merger Sub II and its sole member, and (ii) approved and adopted this Agreement and the Transactions (including the Acquisition Merger).
(d) The only votes of the holders of any class or series of capital stock of the Acquisition Entities that are necessary to approve this Agreement, the Initial Merger, the Acquisition Merger and the other Transactions are the affirmative vote of the holders of a majority of the outstanding shares of Merger Sub I Common Stock, PubCo Class A Common Stock, and PubCo Class B Common Stock, and a majority of the outstanding Merger Sub II Units.
5.11 No Prior Operations of Acquisition Entities. The Acquisition Entities were formed solely for the purpose of engaging in Transactions and have not engaged in any business activities or conducted any operations or incurred any obligation or liability, other than as contemplated by this Agreement.
A-47
5.12 Brokers. Except for Cantor Fitzgerald & Co., William Blair & Company, L.L.C., and Roth Capital Partners, LLC, no broker, finder or investment banker is entitled to any brokerage, finder’s or other fee or commission in connection with the Transactions based upon arrangements made by or on behalf of SPAC or the Acquisition Entities.
5.13 SPAC Trust Fund. As of the date of this Agreement, SPAC has no less than $250,000,000 in the trust fund established by SPAC for the benefit of its public shareholders (the “Trust Fund”) maintained in a trust account pursuant to the Trust Agreement (the “Trust Account”). The monies of such Trust Account are invested in United States Government securities or money market funds meeting certain conditions under Rule 2a-7 promulgated under the Investment Company Act of 1940, as amended, and held in trust by Continental Stock Transfer & Trust Company (the “Trustee”) pursuant to the Investment Management Trust Agreement, dated as of July 25, 2023, by and between SPAC and the Trustee (the “Trust Agreement”). The Trust Agreement has not been amended or modified and is valid and in full force and effect and is enforceable in accordance with its terms, subject to the Remedies Exceptions. SPAC has complied in all material respects with the terms of the Trust Agreement and is not in breach thereof or default thereunder and there does not exist any event which, with the giving of notice or the lapse of time, would constitute such a breach or default by SPAC or the Trustee. There are no separate contracts, agreements, side letters or other agreements or understandings (whether written or unwritten, express or implied): (a) between SPAC and the Trustee that would cause the description of the Trust Agreement in the SPAC SEC Reports to be inaccurate in any material respect; or (b) that would entitle any person (other than holders of SPAC Class A Ordinary Shares who shall have elected to redeem their SPAC Class A Ordinary Shares pursuant to and in accordance with the SPAC Organizational Documents) to any portion of the proceeds in the Trust Account. Prior to the Closing Date, none of the funds held in the Trust Account may be released except: (A) to pay income and franchise Taxes payable on the income earned on the Trust Account; (B) to holders of SPAC Class A Ordinary Shares who are not the Sponsor, a Founder, an Officer or a Director (as each term is defined in the SPAC Articles of Association) of SPAC upon the exercise of Redemption Rights and in the event they elect to redeem their SPAC Class A Ordinary Shares in connection with any shareholder vote for on a proposed Business Combination, but only in the event that the applicable Business Combination is approved and consummated and subject to the limitations contained in the SPAC Articles of Association; (C) to holders of SPAC Class A Ordinary Shares who elect to have their SPAC Class A Ordinary Shares repurchased by means of a tender offer; or (D) other distributions of the Trust Account pursuant to the provisions of the SPAC Articles of Association. Following the Acquisition Merger Effective Time, no shareholder of SPAC shall be entitled to receive any amount from the Trust Account except to the extent such shareholder is exercising its Redemption Rights. There are no Actions pending or, to the knowledge of SPAC, threatened in writing with respect to the Trust Account. Upon consummation of the Mergers and notice thereof to the Trustee pursuant to the Trust Agreement, SPAC shall cause the Trustee to, and the Trustee shall thereupon be obligated to, release to SPAC as promptly as practicable, the Trust Funds in accordance with the Trust Agreement at which point the Trust Account shall terminate; provided, however, that the liabilities and obligations of SPAC due and owing or incurred at or prior to the Acquisition Merger Effective Time shall be paid as and when due, including all amounts payable (1) to holders of SPAC Class A Ordinary Shares pursuant to the provisions of the SPAC Articles of Association, (2) with respect to filings, applications and/or other actions taken pursuant to this Agreement required under applicable Law, (3) to the Trustee for fees and costs incurred in accordance with the Trust Agreement, and (4) to third parties (e.g., professionals, printers, etc.) who have rendered services to SPAC in connection with its efforts to effect the Transactions. As of the date hereof, SPAC has no reason to believe that any of the conditions to the use of funds in the Trust Account will not be satisfied or funds available in the Trust Account will not be available to SPAC at the Acquisition Merger Effective Time.
5.14 Employees. SPAC and the Acquisition Entities each have no (and have not at any point had any) employees on their payroll, and have not retained any contractors, other than consultants and advisors in the ordinary course of business. SPAC has no unsatisfied material liability with respect to any officer or director. SPAC and the Acquisition Entities have never and do not currently maintain, sponsor, or contribute to any Employee Benefit Plan. Neither the execution and delivery of this Agreement nor the consummation of the Transactions (either alone or upon the occurrence of any additional or subsequent events or the passage of time) will (i) cause any compensatory payment or benefit, including any retention, bonus, fee, distribution, remuneration, or other compensation payable to any person who is or has been an employee of or independent contractor to SPAC (other than fees paid to consultants, advisors, placement agents or
A-48
underwriters engaged by SPAC in connection with its initial public offering or this Agreement and the Transactions) to increase or become due to any such person or (ii) result in forgiveness of indebtedness with respect to any employee of SPAC.
5.15 Taxes.
(a) SPAC and the Acquisition Entities: (i) have duly filed (taking into account any extension of time within which to file) all material Tax Returns they are required to file as of the date hereof and all such filed Tax Returns are complete and accurate in all material respects; (ii) have paid all Taxes that are shown as due on such filed Tax Returns and any other material Taxes that they are otherwise obligated to pay, except with respect to current period Taxes that are not yet due and payable or otherwise being contested in good faith and for which adequate reserves in accordance with GAAP have been established in the financial statements contained in the SPAC SEC Reports, and no material penalties or charges are due with respect to the late filing of any Tax Return required to be filed by or with respect to them; (iii) with respect to all material Tax Returns filed by or with respect to them, have not waived any statute of limitations with respect to the assessment of any material Taxes or agreed to any extension of time with respect to a material Tax assessment or deficiency which such waiver or extension remains in effect; and (iv) do not have any deficiency, assessment, claim, audit, examination, investigation, litigation or other proceeding in respect of a material amount of Taxes or material Tax matters pending, asserted or proposed or threatened in writing.
(b) Neither SPAC, nor the Acquisition Entities is a party to, is bound by or has any obligation under any Tax sharing agreement, Tax indemnification agreement, Tax allocation agreement or similar contract or arrangement (including any agreement, contract or arrangement providing for the sharing or ceding of credits or losses) or has a potential liability or obligation to any person as a result of or pursuant to any such agreement, contract, arrangement or commitment, in each case, other than an agreement, contract, arrangement or commitment entered into in the ordinary course of business and the primary purpose of which does not relate to Taxes. SPAC has not entered into any Tax sharing agreement or arrangement with Sponsor or any direct or indirect owner of Sponsor.
(c) Neither SPAC nor the Acquisition Entities will be required to include any material item of income in, or exclude any material item of deduction from, taxable income for any Tax period (or portion thereof) ending after the Closing Date as a result of any: (i) adjustment under Section 481(a) or Section 482 of the Code (or any corresponding or similar provision of state, local or non-U.S. income Tax law) by reason of a change in method of accounting or otherwise prior to the Acquisition Closing; (ii) “closing agreement” as described in Section 7121 of the Code (or any corresponding or similar provision of state, local or non-U.S. income Tax law) executed prior to the Acquisition Closing; (iii) installment sale or open transaction disposition made prior to the Acquisition Closing; (iv) intercompany transaction or any excess loss account described in Treasury Regulations under Section 1502 of the Code (or any corresponding or similar provision of state, local or non-U.S. Tax Law) entered into or created prior to the Acquisition Closing; or (v) prepaid amount received prior to the Acquisition Closing outside the ordinary course of business.
(d) Each of SPAC and the Acquisition Entities has withheld and paid to the appropriate Tax authority all material Taxes required to have been withheld and paid in connection with amounts paid or owing to any current or former employee, independent contractor, creditor, shareholder or other third party and has complied in all material respects with all applicable laws, rules and regulations relating to the reporting, payment, and withholding of Taxes.
(e) Neither SPAC nor the Acquisition Entities has been a member of an Affiliated group filing a consolidated, combined or unitary U.S. federal, state, local or non-U.S. income Tax Return (other than a group of which SPAC is the common parent).
(f) Neither SPAC nor the Acquisition Entities has any material liability for the Taxes of any person (other than SPAC or the Acquisition Entities) under Treasury Regulation Section 1.1502-6 (or any similar provision of state, local or non-U.S. law), as a transferee or successor, by contract or otherwise (other than, in each case, liabilities for Taxes pursuant to an agreement, contract, arrangement or commitment entered into in the ordinary course of business and the primary purpose of which does not relate to Taxes).
A-49
(g) Neither SPAC nor the Acquisition Entities has (i) any request for a material ruling in respect of Taxes pending between SPAC or the Acquisition Entities, on the one hand, and any Tax authority, on the other hand or (ii) entered into any closing agreements, private letter rulings, technical advice memoranda or similar agreements with a Taxing authority in respect of material Taxes, in each case, that will be in effect after the Acquisition Closing.
(h) Neither SPAC nor the Acquisition Entities has been either a “distributing corporation” or a “controlled corporation” (within the meaning of Section 355(a)(1)(A) of the Code) in a distribution of stock qualifying or intended to qualify for tax-free treatment, in whole or in part, under Section 355 of the Code in the two years prior to the date of this Agreement.
(i) Neither SPAC nor the Acquisition Entities has engaged in or entered into a “listed transaction” within the meaning of Treasury Regulation Section 1.6011-4(b)(2).
(j) Neither the IRS nor any other U.S. or non-U.S. taxing authority or agency has asserted in writing or, to the knowledge of SPAC, has threatened to assert against SPAC or the Acquisition Entities any deficiency or claim for material Taxes.
(k) There are no Tax Liens upon any assets of SPAC or the Acquisition Entities except for Permitted Liens.
(l) Neither SPAC nor the Acquisition Entities has been a United States real property holding corporation within the meaning of Section 897(c)(2) of the Code during the applicable period specified in Section 897(c)(1)(A)(ii) of the Code.
(m) Neither SPAC nor the Acquisition Entities has received written notice from a non-U.S. Tax authority that it has a permanent establishment (within the meaning of an applicable Tax treaty) or otherwise has an office or fixed place of business in a country other than the country in which it is organized.
(n) Neither SPAC nor the Acquisition Entities has received written notice of any claim from a Tax authority in a jurisdiction in which SPAC or Merger Sub does not file Tax Returns stating that SPAC or Merger Sub (as applicable) is or may be subject to material Taxation in such jurisdiction.
(o) SPAC has no Subsidiaries (and has not had any Subsidiaries) other than PubCo and the Acquisition Entities.
(p) As of the date hereof, to the knowledge of the SPAC, there are no current facts or circumstances that could reasonably be expected to prevent or impede (i) the Domestication from qualifying as a “reorganization” described in section 368(a)(1)(F) of the Code, or (ii) the Initial Merger, the Acquisition Merger, and the PIPE Investment from being treated as integrated transactions constituting a single exchange and qualifying as a transaction described in Section 351 of the Code. Neither SPAC nor the Acquisition Entities has taken any action, or has any current plan, intention or obligation to take any action, that could reasonably be expected to prevent or impede (i) the Domestication from qualifying as a “reorganization” described in section 368(a)(1)(F) of the Code, or (ii) the Initial Merger, the Acquisition Merger, and the PIPE Investment from being treated as integrated transactions constituting a single exchange and qualifying as a transaction described in Section 351 of the Code.
5.16 Registration and Listing. The issued and outstanding SPAC Units are registered pursuant to Section 12(b) of the Exchange Act and are listed for trading, as of the date of this Agreement, on The New York Stock Exchange under the symbol “HYAC.U.” The issued and outstanding SPAC Class A Ordinary Shares are registered pursuant to Section 12(b) of the Exchange Act and are listed for trading on the New York Stock Exchange under the symbol “HYAC,” and the issued and outstanding SPAC Warrants are registered pursuant to Section 12(b) of the Exchange Act and are listed for trading on the New York Stock Exchange under the symbol “HYAC.WT.” SPAC has complied in all material respects with the applicable listing and corporate governance rules and regulations of the New York Stock Exchange. As of the date hereof, there is no Action pending or, to the knowledge of SPAC, threatened in writing against SPAC by the New York Stock Exchange or the SEC with respect to any intention by such entity to deregister the SPAC
A-50
Units, the SPAC Class A Ordinary Shares or the SPAC Warrants or terminate the listing of SPAC on the New York Stock Exchange. None of SPAC or any of its Affiliates has taken any action in an attempt to terminate the registration of the SPAC Units, the SPAC Class A Ordinary Shares or the SPAC Warrants under the Exchange Act.
5.17 Insurance. Except for directors’ and officers’ liability insurance, SPAC does not maintain any insurance policies.
5.18 Intellectual Property. Neither SPAC nor the Acquisition Entities own, license or otherwise have any right, title or interest in any material Intellectual Property. To the knowledge of SPAC, neither SPAC nor the Acquisition Entities infringe, misappropriate or violate any Intellectual Property of any other person.
5.19 Agreements; Contracts and Commitments.
(a) Section 5.19 of the SPAC Disclosure Schedule sets forth a true, correct and complete list of each “material contract” (as such term is defined in Regulation S-K of the SEC) to which SPAC or the Acquisition Entities are party, including contracts by and among SPAC or the Merger Sub, on the one hand, and any director, officer, stockholder or Affiliate of such parties (the “SPAC Material Contracts”), on the other hand, other than any such SPAC Material Contract that is listed as an exhibit to any SPAC SEC Report.
(b) Neither SPAC nor, to the knowledge of SPAC, any other party thereto, is in breach of or in default under, and no event has occurred which with notice or lapse of time or both would become a breach of or default under, any SPAC Material Contract.
5.20 Title to Property. Neither SPAC nor the Acquisition Entities own or lease any real property or personal property. There are no options or other contracts under which SPAC or the Acquisition Entities have a right or obligation to acquire or lease any interest in real property or personal property.
5.21 Investment Company Act. Neither SPAC nor the Acquisition Entities are an “investment company” within the meaning of the Investment Company Act of 1940, as amended.
5.22 Private Placements.
(a) PubCo has delivered to the Company true, correct and complete copies of each of the Subscription Agreements entered into by PubCo with the applicable PIPE Investors named therein, pursuant to which the PIPE Investors have committed to provide equity financing to PubCo solely for purposes of consummating the Transactions for an aggregate gross purchase price of the PIPE Investment Amount. As of the date hereof, to the knowledge of PubCo, with respect to each PIPE Investor, the Subscription Agreement with such PIPE Investor is in full force and effect and has not been withdrawn or terminated, or otherwise amended or modified, in any respect, and no withdrawal, termination, amendment or modification is contemplated by PubCo. As of the date hereof, each Subscription Agreement is a legal, valid and binding obligation of PubCo and, to the knowledge of PubCo, each PIPE Investor, and neither the execution or delivery by PubCo or, to the knowledge of PubCo, any other party thereto nor the performance by PubCo or, to the knowledge of PubCo, any other party thereto of its obligations under any such Subscription Agreement violates or will violate any Laws. The Subscription Agreements provide that the Company is a third-party beneficiary thereof and is entitled to enforce such agreements against the PIPE Investors. As of the date hereof, there are no other agreements, side letters, or arrangements between PubCo and any PIPE Investor that have not been delivered to the Company on or prior to the date hereof that could reasonably be expected to affect the obligation of such PIPE Investor to contribute to PubCo the applicable portion of the PIPE Investment Amount set forth in the Subscription Agreement of such PIPE Investor, and, as of the date hereof, to PubCo’s knowledge there are no facts or circumstances that may reasonably be expected to result in any of the conditions set forth in any Subscription Agreement not being satisfied, or the PIPE Investment Amount not being available to PubCo, on the Closing Date. As of the date hereof, no event has occurred that, with or without notice, lapse of time or both, would constitute a default or breach on the part of PubCo under any material term or condition of any Subscription Agreement and, as of the date hereof, PubCo has no reason to believe that it will be unable to satisfy in all material respects on
A-51
a timely basis any term or condition to closing to be satisfied by it contained in any Subscription Agreement. The Subscription Agreements contain all of the conditions precedent (other than the conditions contained in this Agreement and any side letter delivered to the Company on or prior to the date hereof) to the obligations of the PIPE Investors to contribute to PubCo the applicable portion of the PIPE Investment Amount set forth in the Subscription Agreements on the terms therein, subject to the Enforceability Exceptions.
(b) No fees, consideration or other discounts are payable or have been agreed by PubCo (including, from and after the Acquisition Closing, PubCo and SPAC) to any PIPE Investor in respect of its PIPE Investment, except as set forth in the Subscription Agreements or in any side letter delivered to the Company on or prior to the date hereof.
5.23 SPAC’s and Acquisition Entities’ Investigation and Reliance. Each of SPAC and the Acquisition Entities is a sophisticated purchaser and has made its own independent investigation, review and analysis regarding the Company and any Company Subsidiary and the Transactions, which investigation, review and analysis were conducted by SPAC and the Acquisition Entities together with expert advisors, including legal counsel, that they have engaged for such purpose. SPAC, the Acquisition Entities, and their Representatives have been provided with full and complete access to the Representatives, properties, offices, plants and other facilities, books and records of the Company and any Company Subsidiary and other information that they have requested in connection with their investigation of the Company and the Company Subsidiaries and the Transactions. Neither SPAC nor the Acquisition Entities are relying on any statement, representation or warranty, oral or written, express or implied, made by the Company or any Company Subsidiary or any of their respective Representatives, except as expressly set forth in Article IV (as modified by the Company Disclosure Schedule). Neither the Company nor any of its respective members, Affiliates or Representatives shall have any liability to SPAC, the Acquisition Entities, or any of their respective shareholders, stockholders, Affiliates or Representatives resulting from the use of any information, documents or materials made available to SPAC, the Acquisition Entities or any of their Representatives, whether orally or in writing, in any confidential information memoranda, “data rooms,” management presentations, due diligence discussions or in any other form in expectation of the Transactions. Neither the Company nor any of its members, Affiliates or Representatives is making, directly or indirectly, any representation or warranty with respect to any estimates, projections or forecasts involving the Company and/or any Company Subsidiary.
5.24 Exclusivity of Representations and Warranties. Except as otherwise expressly provided in this Article V (as modified by the SPAC Disclosure Schedule) or in the corresponding representations and warranties contained in the certificate delivered by SPAC and the Acquisition Entities pursuant to Section 8.03(g), each of SPAC and the Acquisition Entities hereby expressly disclaims and negates, any other express or implied representation or warranty whatsoever (whether at Law or in equity) with respect to SPAC, the Acquisition Entities, their respective Affiliates, and any matter relating to any of them, including their affairs, the condition, value or quality of the assets, liabilities, financial condition or results of operations, or with respect to the accuracy or completeness of any other information made available to the Company, any of their respective Affiliates or any of their respective Representatives by, or on behalf of, SPAC and the Acquisition Entities, and any such representations or warranties are expressly disclaimed. Without limiting the generality of the foregoing, except as expressly set forth in this Agreement (as modified by the SPAC Disclosure Schedule) or in any certificate delivered by the Company pursuant to Section 8.02(e) of this Agreement, none of SPAC, the Acquisition Entities nor any other person on behalf of SPAC or the Acquisition Entities has made or makes, any representation or warranty, whether express or implied, with respect to any projections, forecasts, estimates or budgets made available to the Company, any of their respective Affiliates or any of their respective Representatives of future revenues, future results of operations (or any component thereof), future cash flows or future financial condition (or any component thereof) of SPAC or the Acquisition Entities (including the reasonableness of the assumptions underlying any of the foregoing), whether or not included in any management presentation or in any other information made available to the Company, any of their respective Affiliates or any of their respective Representatives or any other person, and any such representations or warranties are expressly disclaimed.
A-52
ARTICLE VI
CONDUCT OF BUSINESS PENDING THE MERGERS
CONDUCT OF BUSINESS PENDING THE MERGERS
6.01 Conduct of Business by the Company Pending the Mergers.
(a) The Company agrees that, between the date of this Agreement and the Acquisition Merger Effective Time or the earlier termination of this Agreement, except as (x) expressly contemplated by any other provision of this Agreement or any Ancillary Agreement, (y) set forth in Section 6.01 of the Company Disclosure Schedule, or (z) required by applicable Law, unless SPAC shall otherwise consent in writing (which consent shall not be unreasonably withheld, conditioned or delayed):
(i) the Company shall use reasonable best efforts, and shall cause the Company Subsidiaries to use reasonable best efforts to, conduct their business in the ordinary course of business; and
(ii) the Company shall use its reasonable best efforts to preserve substantially intact the business organization of the Company and the Company Subsidiaries, to keep available the services of the current officers, key employees and other key Service Providers of the Company and the Company Subsidiaries and to preserve, in all material respects, the current relationships of the Company and the Company Subsidiaries with customers, suppliers and other persons with which the Company or any Company Subsidiary has significant business relations.
(b) By way of amplification and not limitation, except as (x) expressly contemplated by any other provision of this Agreement, including any subclause of this Section 6.01(b), or any Ancillary Agreement, (y) set forth in Section 6.01 of the Company Disclosure Schedule, and (z) required by applicable Law, the Company shall not, and shall cause each Company Subsidiary not to, between the date of this Agreement and the Acquisition Merger Effective Time or the earlier termination of this Agreement, directly or indirectly, do any of the following without the prior written consent of SPAC (which consent shall not be unreasonably withheld, conditioned or delayed):
(i) amend or otherwise change the Company Organizational Documents, or authorize or issue any class of Equity Securities of the Company other than Company Units;
(ii) adopt or enter into a plan of complete or partial liquidation, dissolution, merger, consolidation, restructuring, recapitalization or other reorganization of the Company (other than the Mergers);
(iii) issue, sell, pledge, dispose of, grant or encumber, or authorize the issuance, sale, pledge, disposition, grant or encumbrance, directly or indirectly, of, (A) any Equity Securities of the Company or any Company Subsidiary; or (B) any material assets of the Company or any Company Subsidiary, except for (1) dispositions of obsolete or worthless property or property that is no longer used or useful in the business of the Company and its Subsidiaries and (2) transactions solely among the Company and the Company Subsidiaries or solely among the Company Subsidiaries, (3) the sale or provision of goods or services to customers in the ordinary course of business, (4) Permitted Liens, (5) the use of cash or cash equivalents and conversions of cash equivalents into cash or other cash equivalents, in each case, in a manner not prohibited herein, (6) the leasing or subleasing of assets in the ordinary course of business, (7) any involuntary loss, damage or destruction of property, so long as the fair market value of such property is less than $5,000,000 in the aggregate in any fiscal year, (8) dispositions of equipment or real property for fair market value to the extent that (i) such property is exchanged for credit against the purchase price of similar replacement property, (ii) the proceeds of such disposition are promptly applied to the purchase price of such replacement property or (iii) at least 75% of the consideration paid in connection therewith shall be cash or cash equivalents paid contemporaneously with consummation of the transaction, (9) the sale or discount, in each case, without recourse, of accounts receivable arising in the ordinary course of business, but only in connection with the compromise or collection thereof, in an amount not to exceed $250,000 in any year, (10) abandonment, cancellation or disposition of any Intellectual Property which, in the Company’s reasonable business judgment is no longer material in the conduct of the business, taken as a whole, (11) other dispositions of property for fair market value in a single transaction or a series of related transactions with an aggregate value not to exceed $5,000,000 in the aggregate in any fiscal year, (12) any additional
A-53
pledge, grant or encumbrance required by the Credit Agreement, and (13) any swap contract or hedge agreement to the extent permitted by the Credit Agreement;
(iv) declare, set aside, make or pay any dividend or other distribution, payable in cash, stock, property or otherwise, with respect to any of its capital stock, other than (A) any dividends or other distributions from any wholly owned Company Subsidiary to the Company or any other wholly owned Company Subsidiary or (B) as permitted under the Credit Agreement with respect to the payment of quarterly dividend payments for Company Senior Preferred Units;
(v) acquire (including by merger, consolidation, or acquisition of Equity Securities or substantially all of the assets or any other business combination) any person or any division thereof, acquire any Equity Securities in, or enter into a joint venture with, any other entity (excluding, for the avoidance of doubt, any wholly owned Company Subsidiary), if such acquisition, transaction or agreement would require the preparation of financial statements of the acquired business pursuant to Regulation S-X Rule 3-05;
(vi) reclassify, combine, split, subdivide or redeem, or purchase or otherwise acquire, directly or indirectly, any of its capital stock, other than acquisitions of any such capital stock or other Equity Securities of the Company in connection with transactions between the Company and a wholly-owned Subsidiary of the Company or between wholly-owned Subsidiaries of the Company;
(vii) incur any indebtedness for borrowed money, issue any debt securities or assume, guarantee or endorse the obligations of any person, or intentionally grant any security interest in any of its assets, except for (i) advances, loans or other incurrence of indebtedness of any kind owed, permitted to be borrowed from time to time or otherwise permitted to be incurred under the Credit Agreement, including, without limitation, any Permitted Equipment Financings (as defined in the Credit Agreement), Secured Cash Management Agreement (as defined in the Credit Agreement) or any Secured Hedge Agreement (as defined in the Credit Agreement) entered into in connection therewith and in compliance with the terms of the Credit Agreement, (ii) other indebtedness of the Company or the Company Subsidiaries incurred in accordance with Section 7.21, (iii) trade accounts payable in the ordinary course of business and not past due for more than ninety (90) days after the date on which such trade account was created, or (iv) any such indebtedness among the Company and any wholly-owned Company Subsidiary or among wholly-owned Company Subsidiaries;
(viii) make any loans, advances or capital contributions to, any other person (including to any of its officers, directors, agents or consultants), in each case, in excess of $1,000,000, individually or in the aggregate, or make any material adverse change in its existing borrowing or lending arrangements for or on behalf of such persons, except (A) advances to employees or officers of the Company or any Company Subsidiaries in the ordinary course of business, (B) prepayments and deposits paid to suppliers of the Company or any Company Subsidiary in the ordinary course of business, (C) trade credit extended to customers of the Company or any Company Subsidiary in the ordinary course of business or investments received in satisfaction or partial satisfaction thereof from financially troubled account debtors to the extent reasonably necessary in order to prevent or limit loss, and (D) investments and capital contributions by the Company to any wholly owned Company Subsidiary;
(ix) make any material capital expenditures (or commit to making any capital expenditures) (A) in excess of $5,000,000, individually or in the aggregate, other than any capital expenditure (or series of related capital expenditures) consistent in all material respects with the Company’s annual capital expenditure budget for periods following the date of this Agreement, made available to SPAC, or (B) such capital expenditure is financed through purchase money indebtedness or similar financing as permitted by the Credit Agreement;
(x) adopt or enter into, amend or terminate any Plan, except in the ordinary course of business or as required by applicable Law;
A-54
(xi) adopt or enter into, amend or terminate any collective bargaining agreement, collective agreement, or any other contract or agreement with a labor union, works council, trade union, or similar representative of employees;
(xii) except as required by applicable Law or the terms of any existing Plans as in effect on the date of this Agreement or in connection with the closing of any transaction permitted under the terms of this Agreement, (A) grant any discretionary bonus or special remuneration or noncash benefit or grant any material increase in the compensation, incentives or benefits paid, payable, or to become payable to any current or former Service Provider, except for increases in salary or hourly wage rates made in the ordinary course of business; (B) enter into any new, or materially amend any existing, retention, employment, employee incentive, severance, change in control or termination agreement with any current or former Service Provider (other than employment offer letters entered into in the ordinary course of business and consistent in all material respects with the form(s) made available to SPAC); (C) accelerate or commit to accelerate the funding, payment, or vesting of any compensation or benefits to any current or former Service Provider or holder of Company Incentive Units; or (D) hire, terminate (other than for cause), furlough or temporarily lay off any employee or other Service Provider (1) with an annual compensation opportunity in excess of $150,000 or (2) who is or would be entitled by agreement, policy or practice to any severance payments or benefits or any bonus or accelerated vesting; or (E) waive, release, amend or fail to enforce the restrictive covenant obligations of any employee or other Service Provider;
(xiii) make any material change in any method of financial accounting or financial accounting principles, policies, procedures or practices, except as (A) contemplated by this Agreement or the Transactions or (B) required by a concurrent amendment in GAAP or applicable Law;
(xiv) (A) amend any material Tax Return, (B) change any method of Tax accounting, (C) make, change or rescind any material election relating to Taxes, or (D) settle or compromise any material U.S. federal, state, local or non-U.S. Tax audit, assessment, Tax claim or other controversy relating to Taxes;
(xv) knowingly fail to use reasonable best efforts to protect the confidentiality of any material trade secrets constituting Company-Owned IP;
(xvi) permit any material item of Company-Owned IP to lapse or to be abandoned, invalidated, dedicated to the public, or disclaimed or otherwise become unenforceable or fail to perform or make any applicable filings, recordings or other similar actions or filings, or fail to pay all required fees and Taxes required to maintain and protect its interest in material items of Company-Owned IP;
(xvii) waive, release, assign, settle or compromise any Action or threatened Action, other than waivers, releases, assignments, settlements or compromises that are solely monetary in nature and do not exceed $1,000,000 individually or $2,000,000 in the aggregate, in each case in excess of insurance proceeds;
(xviii) voluntarily fail to maintain or cancel without replacing any coverage under any insurance policy in form and amount equivalent in all material respects to the insurance coverage currently maintained with respect to the Company and any Company Subsidiaries and their assets and properties or change coverage in a manner materially detrimental to the Company and the Company Subsidiaries, taken as a whole, any material insurance policy insuring the business of the Company or any of the Company Subsidiaries;
(xix) fail to use reasonable best efforts to keep current and in full force and effect without replacement, or to comply in all material respects with the requirements of, any Company Permit that is material to the conduct of the business of the Company and the Company Subsidiaries taken as a whole; or
A-55
(xx) enter into any binding agreement or otherwise make a binding commitment to do any of the foregoing.
Nothing herein shall require the Company to obtain consent from SPAC to do any of the foregoing if obtaining such consent might reasonably be expected to violate applicable Law, and nothing contained in this Section 6.01 shall give to SPAC, directly or indirectly, the right to control the Company or any of the Company Subsidiaries prior to the Closing Date. Prior to the Closing Date, each of SPAC and the Company shall exercise, consistent with the terms and conditions hereof, complete control and supervision of its respective operations, as required by Law.
6.02 Conduct of Business by SPAC and the Acquisition Entities Pending the Mergers. Except as expressly contemplated by any other provision of this Agreement or any Ancillary Agreement and except as required by applicable Law, SPAC agrees that from the date of this Agreement until the earlier of the termination of this Agreement and the Initial Merger Effective Time, unless the Company shall otherwise consent in writing (which consent shall not be unreasonably withheld, conditioned or delayed), SPAC shall use reasonable best efforts to, and shall cause the Acquisition Entities to use reasonable best efforts to, conduct their respective businesses in the ordinary course of business. By way of amplification and not limitation, except as expressly contemplated by any other provision of this Agreement or any Ancillary Agreement and as required by applicable Law, neither SPAC nor the Acquisition Entities shall, between the date of this Agreement and the Initial Merger Effective Time or the earlier termination of this Agreement, directly or indirectly, do any of the following without the prior written consent of the Company (which consent shall not be unreasonably withheld, conditioned or delayed):
(a) amend, restate or otherwise modify the SPAC Organizational Documents, PubCo Organizational Documents or the Merger Subs Organizational Documents, or form any Subsidiary of SPAC;
(b) declare, set aside, make or pay any dividend or other distribution, payable in cash, shares, stock, property or otherwise, with respect to any of its share capital or capital stock, other than distributions from the Trust Fund that are required pursuant to the SPAC Organizational Documents;
(c) reclassify, combine, split, consolidate, subdivide or redeem, or purchase or otherwise acquire, directly or indirectly, any of its issued and outstanding share capital, outstanding shares or other Equity Securities except for redemptions funded from the Trust Fund and conversion of the SPAC Founder Shares that are required or permitted pursuant to the SPAC Organizational Documents in connection with the Transactions;
(d) issue, sell, pledge, charge, mortgage, dispose of, grant or encumber, or authorize the issuance, sale, pledge, disposition, grant or encumbrance of, any shares of any class of shares or other Equity Securities of SPAC, PubCo or the Merger Subs, or any options, warrants, convertible securities or other rights of any kind to acquire any shares, capital stock, or any other ownership interest (including any phantom interest), of SPAC, PubCo or the Merger Subs, except in connection with conversion of the SPAC Founder Shares as required pursuant to the SPAC Organizational Documents in connection with the Transactions;
(e) (i) acquire (including by merger, consolidation, or acquisition of shares, stock or assets or any other business combination) any company, corporation, partnership, other business organization or otherwise acquire any securities or material assets from any third party, (ii) enter into any strategic joint ventures, partnerships or alliances with any other person or (iii) make any loan or advance or investment in any third party or initiate the start-up of any new business, non-wholly owned Subsidiary or joint venture;
(f) incur any indebtedness for borrowed money or guarantee any such indebtedness of another person or persons, issue or sell any debt securities or options, warrants, calls or other rights to acquire any debt securities of SPAC or PubCo, as applicable, enter into any “keep well” or other agreement to maintain any financial statement condition or enter into any arrangement having the economic effect of any of the foregoing, in each case, except in the ordinary course of business or any borrowing under a Sponsor Note to finance extension costs (including any additional deposits to the Trust Account
A-56
contemplated by the SPAC Extension Vote), SPAC’s transaction costs in connection with the Transactions or other expenses unrelated to the Transactions incurred in the ordinary course of business;
(g) make any change in any method of financial accounting or financial accounting principles, policies, procedures or practices, except as required by a concurrent amendment in GAAP or applicable Law made subsequent to the date of this Agreement, as agreed to by its independent accountants;
(h) (A) amend any material Tax Return, (B) change any method of Tax accounting, (C) make, change or rescind any material election relating to Taxes, or (D) settle or compromise any material U.S. federal, state, local or non-U.S. Tax audit, assessment, Tax claim or other controversy relating to Taxes;
(i) liquidate, dissolve, reorganize or otherwise wind up the business and operations of SPAC, PubCo or the Merger Subs;
(j) amend or modify the Trust Agreement or any other agreement related to the Trust Account;
(k) (i) hire any employee or (ii) adopt or enter into any Employee Benefit Plan (including grant or establish any form of compensation or benefits to any current or former employee, officer, director or other individual service provider of SPAC (for the avoidance of doubt, other than consultants, advisors, including legal counsel, or institutional service providers engaged by SPAC)); or
(l) enter into any formal or informal agreement or otherwise make a binding commitment to do any of the foregoing.
6.03 Claims Against Trust Account. The Company agrees that, notwithstanding any other provision contained in this Agreement, neither the Company nor any of the Company’s Affiliates, securityholders or Representatives has, or shall have at any time prior to the Acquisition Merger Effective Time have, any claim to, or make any claim against, the Trust Fund, regardless of whether such claim arises as a result of, in connection with or relating in any way to, the business relationship between the Company on the one hand, and SPAC on the other hand, this Agreement, or any other agreement or any other matter, and regardless of whether such claim arises based on contract, tort, equity or any other theory of legal liability (any and all such claims are collectively referred to in this Section 6.03 as the “Claims”). Notwithstanding any other provision contained in this Agreement, the Company hereby irrevocably waives on behalf of itself and its Affiliates, securityholders and Representatives any Claim it may have, now or in the future and will not seek recourse against the Trust Fund for any reason whatsoever in respect thereof; provided, however, that the foregoing waiver will not limit or prohibit the Company from pursuing a claim against SPAC, the Acquisition Entities, or any other person for legal relief against monies or other assets of SPAC or the Acquisition Entities held outside of the Trust Account or for specific performance or other equitable relief in connection with the Transactions (including a claim for SPAC to specifically perform its obligations under this Agreement) in accordance with the terms of this Agreement and the Trust Agreement so long as such claim would not affect SPAC’s ability to fulfil its obligations under the Trust Agreement, including to effectuate the Redemption Rights. In the event that the Company or any of its Affiliates, securityholders or Representatives commences any action or proceeding against or involving the Trust Fund in violation of the foregoing, SPAC shall be entitled to recover from the Company the associated reasonable legal fees and costs in connection with any such action, in the event SPAC prevails in such action or proceeding.
ARTICLE VII
ADDITIONAL AGREEMENTS
ADDITIONAL AGREEMENTS
7.01 No Solicitation.
(a) From the date of this Agreement and ending on the earlier of the Acquisition Closing and the valid termination of this Agreement in accordance with Section 9.01, the Company shall not, and shall cause the Company Subsidiaries not to and shall direct its and their respective Representatives acting on its or their behalf not to, directly or indirectly, (i) enter into, solicit, initiate, knowingly facilitate, knowingly encourage or continue any discussions or negotiations with, or knowingly encourage any inquiries or proposals by, or participate in any negotiations with, or provide any
A-57
information to, or otherwise cooperate in any way with, any person or other entity or “group” within the meaning of Section 13(d) of the Exchange Act, concerning any (w) sale, distribution, or other transfer of any material assets of the Company and its Subsidiaries, taken as a whole, except for transactions permitted pursuant to Section 6.01(b)(iii), (x) sale of any Equity Securities of the Company or any Company Subsidiary, except for those sales permitted pursuant to Section 6.01(b)(iii) or Company Incentive Units granted in the ordinary course of business consistent with past practice, or (y) merger or consolidation (provided that an Alternative Transaction shall not include a merger or consolidation in which all of the following conditions are satisfied: (1) the Company is the surviving entity, (2) the equityholders of the Company as of the date of this Agreement retain ownership, directly or indirectly, of a majority of the voting and economic interests in the Company and (3) no Equity Securities of the Company or any Company Subsidiary are issued except for those issuances permitted pursuant to Section 6.01(b)(iii)), liquidation, dissolution or similar transaction involving the Company or its Subsidiaries (each, an “Alternative Transaction”), (ii) amend or grant any waiver or release under any standstill or similar agreement with respect to any class of Equity Securities of the Company or any of the Company Subsidiaries in connection with any proposal or offer that could reasonably be expected to lead to an Alternative Transaction, (iii) approve, endorse or recommend, or propose publicly to approve, endorse or recommend, any Alternative Transaction, (iv) approve, endorse, recommend, execute or enter into any agreement in principle, confidentiality agreement, letter of intent, memorandum of understanding, term sheet, acquisition agreement, merger agreement, option agreement, joint venture agreement, partnership agreement or other arrangement relating to any Alternative Transaction or any proposal or offer that could reasonably be expected to lead to an Alternative Transaction, (v) commence, continue, permit or renew any due diligence investigation regarding any Alternative Transaction, or (vi) resolve or agree to do any of the foregoing or otherwise authorize or permit any of its controlled Affiliates or Representatives to take any such action. The Company shall, and shall cause the Company Subsidiaries to and shall direct its and their respective controlled Affiliates and Representatives acting on its behalf to, immediately cease any and all existing discussions or negotiations with any person conducted heretofore with respect to any Alternative Transaction. The Company also agrees that it will promptly request each special purpose acquisition corporation that has prior to the date hereof executed a confidentiality agreement in connection with its consideration of an Alternative Transaction to return or destroy all confidential information furnished to such person by or on behalf of the Company prior to the date hereof.
(b) From the date of this Agreement and ending on the earlier of the Acquisition Closing and the valid termination of this Agreement in accordance with Section 9.01, the Company shall notify SPAC promptly after receipt by the Company, the Company Subsidiaries or any of their respective securityholders or Representatives of any inquiry or proposal with respect to an Alternative Transaction, any inquiry that would reasonably be expected to lead to an Alternative Transaction or any request for information relating to the Company or any of the Company Subsidiaries or for access to the business, properties, assets, personnel, books or records of the Company or any of the Company Subsidiaries by any third party, in each case, that is related to or that would reasonably be expected to lead to an Alternative Transaction. In such notice, the Company shall identify the third party making any such inquiry, proposal, indication or request with respect to an Alternative Transaction and provide the details of the material terms and conditions of any such inquiry, proposal, indication or request. The Company shall keep SPAC informed, on a reasonably current and prompt basis, of the status and material terms of any such inquiry, proposal, indication or request with respect to an Alternative Transaction, including the material terms and conditions of any material amendments or proposed amendments. Notwithstanding the foregoing in this Section 7.01(b), but without limiting the Company’s obligations under the other subsections of this Section 7.01, if any inquiry or proposal regarding an Alternative Transaction does not involve another special purpose acquisition company or shell company, a reverse merger, or other similar business combination or transaction, then the Company shall not be required to inform SPAC of the identity of the third-party making such inquiry or proposal or provide details of the material terms of such inquiry or proposal.
(c) If the Company or any of the Company Subsidiaries or any of its or their respective Representatives receives any inquiry or proposal with respect to an Alternative Transaction at any time from the date of this Agreement and ending on the earlier of the Closing Date and the valid termination of this Agreement in accordance with Section 9.01, then the Company shall promptly
A-58
notify such person in writing that the Company is subject to an exclusivity agreement with respect to the Alternative Transaction that prohibits them from considering such inquiry or proposal. Without limiting the foregoing, the parties agree that any violation of the restrictions set forth in this Section 7.01 by the Company or any of the Company Subsidiaries or its or their respective Affiliates or Representatives shall be deemed to be a breach of this Section 7.01 by the Company.
(d) From the date of this Agreement and ending on the earlier of the Acquisition Closing and the valid termination of this Agreement in accordance with Section 9.01, each of SPAC and the Acquisition Entities shall not, and shall direct their respective Representatives acting on their behalf not to, directly (i) enter into, solicit, initiate, knowingly facilitate, knowingly encourage or respond to or continue any discussions or negotiations with, or knowingly encourage any inquiries or proposals by, or participate in any negotiations with, or provide any information to, or otherwise cooperate in any way with, any person or other entity or “group” within the meaning of Section 13(d) of the Exchange Act, concerning any merger, consolidation, or acquisition of stock or assets or any other business combination expressly involving SPAC and any other corporation, partnership or other business organization other than the Company and Company Subsidiaries (a “SPAC Alternative Transaction”), (ii) approve, endorse or recommend, or propose publicly to approve, endorse or recommend, any SPAC Alternative Transaction, (iii) approve, endorse, recommend, execute or enter into any agreement in principle, confidentiality agreement, letter of intent, memorandum of understanding, term sheet, acquisition agreement, merger agreement, option agreement, joint venture agreement, partnership agreement or other written arrangement relating to any SPAC Alternative Transaction or any proposal or offer that could reasonably be expected to lead to a SPAC Alternative Transaction, (iv) commence, continue, permit or renew any due diligence investigation regarding any SPAC Alternative Transaction, or (v) resolve or agree to do any of the foregoing or otherwise authorize or permit any of its Representatives acting on its behalf to take any such action. Each of SPAC and the Acquisition Entities shall, and shall direct their respective Affiliates and Representatives acting on their behalf to, immediately cease any and all existing discussions or negotiations with any person conducted heretofore with respect to any SPAC Alternative Transaction; provided, however, for the avoidance of doubt, nothing in this Section 7.01 shall limit the rights of any Representative or Affiliate of SPAC, including Sponsor, or any of its Representatives with respect to any transaction involving any person (other than SPAC) and any corporation, partnership or other business organization (other than the Company), including any business combination involving a special purpose acquisition company (other than SPAC). The Parties agree that any violation of the restrictions set forth in this Section 7.01 by SPAC, the Acquisition Entities or their respective Affiliates or Representatives shall be deemed to be a breach of this Section 7.01 by SPAC and the Acquisition Entities.
(e) From the date of this Agreement and ending on the earlier of the Closing Date and the valid termination of this Agreement in accordance with Section 9.01, SPAC shall notify the Company promptly after receipt by SPAC or any of its Representatives of any inquiry or proposal with respect to a SPAC Alternative Transaction, any inquiry that would reasonably be expected to lead to a SPAC Alternative Transaction or any request for information relating to SPAC or for access to the business, properties, assets, personnel, books or records of SPAC by any third party, in each case that is related to an inquiry or proposal with respect to a SPAC Alternative Transaction. In such notice, SPAC shall identify the third party making any such inquiry, proposal, indication or request with respect to a SPAC Alternative Transaction and provide the details of the material terms and conditions of any such inquiry, proposal, indication or request. SPAC shall keep the Company informed, on a reasonably current and prompt basis, of the status and material terms of any such inquiry, proposal, indication or request with respect to a SPAC Alternative Transaction, including the material terms and conditions thereof any material amendments or proposed amendments.
(f) If SPAC or any of its Representatives receives any inquiry or proposal with respect to a SPAC Alternative Transaction at any time from the date of this Agreement and ending on the earlier of the Closing Date and the valid termination of this Agreement in accordance with Section 9.01, then SPAC shall promptly notify such person in writing that SPAC is subject to an exclusivity agreement with respect to the Alternative Transaction that prohibits them from considering such inquiry or proposal.
A-59
7.02 Registration Statement; Proxy Statement.
(a) As promptly as practicable after the execution of this Agreement, subject to the terms of this Section 7.02 (and it being understood that the PCAOB Financial Statements are necessary for such filings) (i) SPAC and the Company shall prepare and file with the SEC mutually acceptable materials which shall include a proxy statement / prospectus containing a proxy statement in preliminary form (such initial filing, the “Initial Proxy Statement”, and as amended or supplemented, the “Proxy Statement”) to be filed with the SEC as part of the Registration Statement and sent to the SPAC’s shareholders relating to the extraordinary general meeting of the SPAC’s shareholders (including any adjournment or postponement thereof, the “SPAC Shareholders’ Meeting”) to be held to consider and vote on (A) the approval and adoption of this Agreement and the Mergers and the other Transactions contemplated by this Agreement, including the Domestication, the adoption of the PubCo Organizational Documents, in the forms attached as Exhibits A and B to this Agreement (with such changes as may be agreed in writing by SPAC and the Company) effective as of the Initial Merger Effective Time and any separate or unbundled proposals as are required to implement the foregoing, (B) the approval of the issuance of PubCo Common Stock as contemplated by this Agreement and the Subscription Agreements, (C) the approval and adoption of the Omnibus Incentive Plan and the ESPP, (D) the approval and adoption of any other proposals as the SEC (or staff member thereof) may indicate are necessary in its comments to the Registration Statement or correspondence related thereto, (E) in connection with the Domestication, the approval of a special resolution of the holders of the SPAC Class A Ordinary Shares and SPAC Founder Shares to adopt amended and restated SPAC Articles of Association to reflect the removal of certain requirements regarding the SPAC’s net tangible assets and to adopt the SPAC Delaware Charter and the SPAC Delaware Bylaws at the Domestication Effective Time, (F) any other proposals the parties deem necessary to effectuate the Mergers and (G) the approval of a proposal for the adjournment of the SPAC Shareholders’ Meeting, if necessary, to permit further solicitation of proxies because there are not sufficient votes to approve and adopt any of the foregoing (clauses (A), (B), (C), (D), (E) and (F) collectively, the “Required SPAC Proposals”), and (ii) the Company, PubCo and SPAC shall jointly prepare, and PubCo and the Company as co-registrants shall file with the SEC a registration statement on Form S-4 (such initial filing, the “Initial Registration Statement”, and together with all amendments thereto, the “Registration Statement”) in connection with the registration under the Securities Act of the Assumed SPAC Warrants (and the PubCo Common Stock issuable upon exercise thereof) and the shares of PubCo Common Stock to be issued or issuable in the Mergers to the shareholders of SPAC as of immediately prior to the Initial Merger Effective Time and the members of the Company pursuant to this Agreement. Without the prior written consent of the Company, the proposals described above shall be the only matters (other than procedural matters) which SPAC shall propose to be voted upon by SPAC’s shareholders at the SPAC Shareholders’ Meeting, as adjourned or postponed. Each of PubCo, the Company and SPAC shall furnish all information concerning such party as the other party may reasonably request in connection with such actions and the preparation of the Merger Materials. PubCo, SPAC and the Company shall use their reasonable best efforts to (w) cause the Registration Statement, when filed with the SEC, to comply in all material respects with all legal requirements applicable thereto, (x) respond as promptly as reasonably practicable to and resolve all comments received from the SEC concerning the Merger Materials, (y) cause the Registration Statement to be declared effective as promptly as practicable and (z) keep the Registration Statement effective as long as is necessary to consummate the Transactions. As promptly as practicable (and in any event within five (5) Business Days) following the date upon which the Registration Statement becomes effective, SPAC shall take all actions necessary to cause the Merger Materials to be mailed to its shareholders as of the applicable record date, and in accordance with the SPAC Articles of Association. Each of PubCo, the Company and SPAC shall otherwise reasonably assist and cooperate with the other party in the preparation of the Merger Materials and the resolution of any comments received from the SEC. In furtherance of the foregoing, each of the Company and SPAC (i) agree to promptly provide the other party with all information concerning the business, management, operations and financial condition of the Company and SPAC, as applicable, and their respective Subsidiaries, in each case, reasonably requested by the other party for inclusion in the Merger Materials and (ii) shall cause the officers and employees of the Company or SPAC, as applicable, and their respective Subsidiaries to be reasonably available to the other party in connection with the drafting of the Merger Materials and to respond in a timely manner to comments on the Merger Materials from the
A-60
SEC. For purposes of this Agreement, the term “Merger Materials” means the Registration Statement, including the prospectus forming a part thereof, the Proxy Statement, and any amendments thereto.
(b) No filing of, or amendment or supplement to the Merger Materials will be made by PubCo, the Company or SPAC without the approval of SPAC, the Company or PubCo, respectively (such approval not to be unreasonably withheld, conditioned or delayed). SPAC will advise the Company, promptly after it receives notice thereof, of the time when the Registration Statement has become effective or any supplement or amendment has been filed, of the issuance of any stop order, or of the suspension of the qualification of the PubCo Common Stock to be issued or issuable in the Mergers to the shareholders of SPAC as of immediately prior to the Initial Merger Effective Time and the members of the Company pursuant to this Agreement. SPAC and PubCo will advise the Company, promptly after it receives notice thereof, of any request by the SEC for amendment of the Merger Materials or comments thereon and responses thereto or requests by the SEC for additional information and shall, as promptly as practicable after receipt thereof, supply the Company with copies of all written correspondence between it or any of its Representatives, on the one hand, and the SEC or the staff of the SEC, on the other hand, or, if not in writing, a description of such communication, with respect to the Merger Materials or the Mergers. No response to any comments from the SEC or the staff of the SEC relating to the Merger Materials will be made by PubCo, the Company or SPAC without the prior consent of SPAC, the Company or PubCo, respectively (such consent not to be unreasonably withheld, conditioned or delayed), and without providing SPAC, the Company or PubCo, as applicable, a reasonable opportunity to review and comment thereon unless pursuant to a telephone call initiated by the SEC.
(c) Each of SPAC and PubCo represents that the information supplied by it and each of its respective officers, directors and securityholders for inclusion in the Merger Materials shall not, at (i) the time the Registration Statement is declared effective, (ii) the time the Merger Materials are mailed to SPAC’s shareholders and (iii) the time of the SPAC Shareholders’ Meeting, include any untrue statement of a material fact or omit to state any material fact necessary in order to make the statements therein, in the light of the circumstances under which they were made, not misleading. If, at any time prior to the Acquisition Merger Effective Time, any event or circumstance relating to SPAC, the Merger Subs, PubCo, or any of their respective officers, directors or securityholders, should be discovered by SPAC or PubCo which should be set forth in an amendment or a supplement to the Merger Materials, SPAC or PubCo, as applicable, shall promptly inform the Company. All documents that SPAC or PubCo is responsible for filing with the SEC in connection with the Transactions will comply as to form and substance in all material respects with the applicable requirements of the Securities Act and the rules and regulations thereunder and the Exchange Act and the rules and regulations thereunder.
(d) The Company represents that the information supplied by it and each of its respective officers, directors and securityholders for inclusion in the Merger Materials shall not, at (i) the time the Registration Statement is declared effective and (ii) the time of the SPAC Shareholders’ Meeting, include any untrue statement of a material fact or omit to state any material fact necessary in order to make the statements therein, in the light of the circumstances under which they were made, not misleading. If, at any time prior to the Acquisition Merger Effective Time, any event or circumstance relating to the Company, any Company Subsidiary or any of their respective officers, directors or securityholders, should be discovered by the Company which should be set forth in an amendment or a supplement to the Merger Materials, the Company shall promptly inform SPAC. All documents that the Company is responsible for filing with the SEC in connection with the Transactions will comply as to form and substance in all material respects with the applicable requirements of the Securities Act and the rules and regulations thereunder and the Exchange Act and the rules and regulations thereunder.
(e) Prior to distributing materials to be provided to the members of the Company in connection with soliciting consent from such Persons to the Transactions, the Company shall provide a draft copy of such materials to SPAC. No materials, including any amendment or supplement thereto, will be provided to the members of the Company in connection with soliciting consent from such Persons to the Transactions without the prior written approval of SPAC (such approval not to be unreasonably withheld, conditioned or delayed).
A-61
7.03 Company Approval. The Company shall (i) obtain and deliver to SPAC, the Requisite Company Approval, (A) in the form of a written consent (the “Written Consent”) executed by Parent, the Board of the Company, and certain of the Company Members, as soon as reasonably practicable after the Registration Statement is declared effective under the Securities Act and delivered or otherwise made available to stockholders, and in any event within five (5) Business Days after the Registration Statement is declared effective, and (B) in accordance with the terms and subject to the conditions of the Company’s Organizational Documents, and (ii) take all other action necessary or advisable to secure the Requisite Company Approval and, if applicable, any additional consents or approvals of its members related thereto.
7.04 SPAC Shareholders’ Meeting and Merger Sub Stockholder’s Approval.
(a) SPAC Board shall call and SPAC shall hold the SPAC Shareholders’ Meeting as promptly as practicable after the date on which the Registration Statement becomes effective for the purpose of voting solely upon the proposals contemplated by Section 7.02(a), and SPAC shall use its reasonable best efforts to hold the SPAC Shareholders’ Meeting as soon as practicable after the date on which the Registration Statement becomes effective; provided, that SPAC Board may (or, upon the receipt of a request to do so from the Company, shall) postpone the SPAC Shareholders’ Meeting on one or more occasions for up to fifteen (15) days in the aggregate (or, if earlier, until the Outside Date) upon the good faith determination by the SPAC Board that such postponement is reasonably necessary to solicit additional proxies to obtain approval of the Required SPAC Proposals or otherwise take actions consistent with SPAC’s obligations pursuant to Section 7.09; provided, that in the event of a postponement in accordance with the terms set forth in this Section 7.04, the SPAC Shareholders’ Meeting shall be reconvened as promptly as practicable and in any event no later than five (5) Business Days after the date that such matters are resolved. SPAC shall use its reasonable best efforts to obtain the approval of the Required SPAC Proposals at the SPAC Shareholders’ Meeting, including by soliciting from its shareholders proxies as promptly as possible in favor of the Required SPAC Proposals, and shall take all other action necessary or advisable to secure the required votes of its shareholders. Subject to Section 7.04(b) and applicable Law, the SPAC Board shall recommend to its shareholders that they approve the Required SPAC Proposals (the “SPAC Recommendation”) and shall include the SPAC Recommendation in the Proxy Statement. Neither the SPAC Board nor any committee thereof shall: (i) withdraw, modify, amend or qualify (or propose to withdraw, modify, amend or qualify publicly) the SPAC Recommendation, or fail to include the SPAC Recommendation in the Proxy Statement; or (ii) approve, recommend or declare advisable (or publicly propose to do so) any SPAC Alternative Transaction, subject to the SPAC Board’s fiduciary duties under applicable Law. To the fullest extent permitted by applicable Law, (A) SPAC agrees that its obligation to establish a record date for, duly call, give notice of, convene and hold the SPAC Shareholders’ Meeting for the purpose of seeking the approval of the Required SPAC Proposals shall not be affected by any Change in Recommendation or other intervening event or circumstance, (B) SPAC Board agrees to establish a record date for, duly call, give notice of, convene and hold the SPAC Shareholders’ Meeting and submit for the approval of its shareholders the Required SPAC Proposals, in each case in accordance with this Agreement, the SPAC Articles of Association and applicable Law regardless of any Change in Recommendation or other intervening event or circumstance, and (C) SPAC agrees that if approval of the Required SPAC Proposals shall not have been obtained at any such SPAC Shareholders’ Meeting, then SPAC shall promptly continue to take all such necessary actions, including the actions required by this Section 7.04, and hold additional SPAC Shareholders’ Meetings in order to obtain such approval.
(b) Notwithstanding the foregoing, at any time prior to, but not after, obtaining approval of the Required SPAC Proposals, solely in response to a SPAC Intervening Event, the SPAC Board may fail to make, amend, change, withdraw, modify, withhold or qualify the SPAC Recommendation (any such action, a “Change in Recommendation”) if the SPAC Board shall have determined in good faith, after consultation with its outside legal counsel, that, in response to such SPAC Intervening Event, a failure to make a Change in Recommendation would reasonably be expected to constitute a breach of its fiduciary duties under applicable Law; provided, that the SPAC Board will not be entitled to make, or agree or resolve to make, a Change in Recommendation unless (A) SPAC delivers to the Company a written notice (a “SPAC Intervening Event Notice”) advising the Company that the SPAC Board proposes to take or has taken such action and containing the material facts underlying the SPAC Board’s determination that a SPAC Intervening Event has occurred (it being acknowledged that any SPAC
A-62
Intervening Event Notice shall not itself constitute a breach of this Agreement), (B) at or after 5:00 p.m., Eastern Time, on the fifth (5th) Business Day immediately following the day on which SPAC delivered the SPAC Intervening Event Notice (such period from the time the SPAC Intervening Event Notice is provided until 5:00 p.m. Eastern Time on the fifth (5th) Business Day immediately following the day on which SPAC delivered the SPAC Intervening Event Notice (it being understood that any material development with respect to a SPAC Intervening Event shall require a new notice but with an additional five-Business Day period from the date of such notice), the “SPAC Intervening Event Notice Period”), the SPAC Board determines (after consultation with its outside legal counsel) that a failure to make a Change in Recommendation would reasonably be excepted to constitute a breach of its fiduciary duties under applicable Law. Each of the Company and SPAC will, and will use their respective reasonable best efforts to cause their respective Representatives during the SPAC Intervening Event Notice Period, to negotiate in good faith with the other Party and its Representatives to make such adjustments in the terms and conditions of this Agreement and the Transactions so as to obviate the need for a Change in Recommendation.
7.05 Access to Information; Confidentiality.
(a) From the date of this Agreement until the Closing Date, the Company and SPAC shall (and shall cause their respective Subsidiaries to): (i) provide to the other party (and the other party’s officers, directors, employees, accountants, consultants, legal counsel, agents and other representatives, collectively, “Representatives”) reasonable access at reasonable times upon prior notice to the officers, employees, agents, properties, offices and other facilities of such party and its Subsidiaries and to the books and records thereof; and (ii) furnish promptly to the other party such information concerning the business, properties, contracts, assets, liabilities, personnel and other aspects of such party and its Subsidiaries as the other party or its Representatives may reasonably request. Any access to the properties of the Company and the Company Subsidiaries will be subject to the Company’s reasonable security measures and insurance requirements and will not include the right to perform invasive testing (such as sampling of indoor or outdoor air, soils, water, groundwater, surface water, or any building material or component or any other item on or about the properties or assets), unless the Company consents in writing to invasive testing, such consent may granted or withheld in the sole and absolute discretion of the Company for any reason or no reason. Notwithstanding the foregoing, neither the Company nor SPAC shall be required to provide access to or disclose information where the access or disclosure would eliminate the protection of attorney-client privilege or contravene applicable Law (it being agreed that the parties shall use their reasonable best efforts to cause such information to be provided in a manner that would not result in such elimination or contravention), any such access shall be conducted in a manner not to materially interfere with the businesses or operations of the Company or SPAC, as applicable.
(b) All information obtained by the parties pursuant to this Section 7.05 shall be kept confidential in accordance with the confidentiality agreement, dated November 6, 2024 (the “Confidentiality Agreement”), between SPAC and the Company.
7.06 Incentive Equity Plan; ESPP. Prior to the Closing Date, the following plans shall be adopted, subject to approval by the passing of an ordinary resolution of the shareholders of SPAC: (a) an Incentive Award Plan, substantially in the form, including with respect to share reserves, attached hereto as Exhibit C (the “Omnibus Incentive Plan”) and (b) an employee stock purchase plan, substantially in the form, including with respect to share reserves, attached hereto as Exhibit D (the “ESPP”), in each case to be effective as of the Acquisition Closing or as otherwise set forth in the applicable plan document. On or as soon as reasonably practicable following the Closing Date, PubCo shall file an effective registration statement on Form S-8 (or other applicable form) with respect to the PubCo Class A Common Stock issuable under the Omnibus Incentive Plan and the ESPP, and PubCo shall use reasonable best efforts to maintain the effectiveness of such registration statement(s) (and maintain the current status of the prospectus or prospectuses contained therein) for so long as awards granted pursuant to the Omnibus Incentive Plan and ESPP remain outstanding.
7.07 Directors’ and Officers’ Indemnification.
(a) The certificate of incorporation and bylaws of PubCo shall contain provisions no less favorable with respect to indemnification, exculpation, advancement or expense reimbursement than
A-63
are set forth in the Company Organizational Documents, which provisions shall not be amended, repealed or otherwise modified for a period of six years from the Closing Date in any manner that would affect adversely the rights thereunder of individuals who, at or prior to the Closing Date, were directors, officers, employees, fiduciaries or agents of the Company or any venture capital fund that is or may be deemed to be Affiliated with any such director (collectively, the “D&O Indemnitees”), unless such modification shall be required by applicable Law. The parties hereto further agree that with respect to the provisions of the charter, bylaws or limited liability company agreements of the Company Subsidiaries relating to indemnification, exculpation, advancement or expense reimbursement, such provisions shall not be amended, repealed or otherwise modified for a period of six years from the Closing Date in any manner that would affect adversely the rights thereunder of the D&O Indemnitees, unless such modification shall be required by applicable Law. For a period of six years from the Closing Date, PubCo shall indemnify and hold harmless each present and former director and officer of the Company or any Company Subsidiary (including any such Affiliated venture capital fund) against any costs or expenses (including reasonable attorneys’ fees), judgments, fines, losses, claims, damages or liabilities incurred in connection with any claim, action, suit, proceeding or investigation, whether civil, criminal, administrative or investigative, arising out of or pertaining to matters existing or occurring at or prior to the Closing Date, whether asserted or claimed prior to, at or after the Closing Date, to the fullest extent that the Company would have been permitted under applicable Law, the Company Organizational Documents, the charter, bylaws or limited liability company agreements of the Company Subsidiary, or any indemnification agreement in effect on the date of this Agreement (as it may be amended) to indemnify or exculpate such person or Affiliated venture capital fund entity (including the advancing of expenses as incurred to the fullest extent permitted under applicable Law).
(b) The certificate of incorporation and bylaws of PubCo shall contain provisions no less favorable with respect to indemnification, exculpation, advancement or expense reimbursement than are set forth as of the date hereof in the Organizational Documents of SPAC and the Merger Subs, which provisions shall not be amended, repealed or otherwise modified for a period of six years from the Closing Date in any manner that would affect adversely the rights thereunder of individuals who, at or prior to the Closing Date, were directors, officers, employees, fiduciaries or agents of SPAC (the “SPAC D&O Indemnitees”), unless such modification shall be required by applicable Law. The parties hereto further agree that with respect to the provisions of the charter or bylaws of SPAC as of the date hereof relating to indemnification, exculpation, advancement or expense reimbursement, such provisions shall not be amended, repealed or otherwise modified for a period of six years from the Closing Date in any manner that would affect adversely the rights thereunder of the SPAC D&O Indemnitees, unless such modification shall be required by applicable Law. For a period of six years from the Closing Date, PubCo shall indemnify and hold harmless each present and former director and officer of SPAC against any costs or expenses (including reasonable attorneys’ fees), judgments, fines, losses, claims, damages or liabilities incurred in connection with any claim, action, suit, proceeding or investigation, whether civil, criminal, administrative or investigative, arising out of or pertaining to matters existing or occurring at or prior to the Closing Date, whether asserted or claimed prior to, at or after the Closing Date, to the fullest extent that SPAC would have been permitted under applicable Law, the SPAC Articles of Association (prior to Domestication), the certificate of incorporation or bylaws of SPAC (after Domestication) or the Acquisition Entities, or any indemnification agreement in effect on the date of this Agreement (as it may be amended) to indemnify or exculpate such person (including the advancing of expenses as incurred to the fullest extent permitted under applicable Law).
(c) For a period of six years from the Closing Date, PubCo shall maintain in effect directors’ and officers’ liability insurance (“D&O Insurance”) covering those persons and Affiliated venture capital fund entities who are currently covered by the Company’s directors’ and officers’ liability insurance policy (true, correct and complete copies of which have been heretofore made available to SPAC or its agents or Representatives) (the “Company D&O Insurance”) on terms not less favorable than the terms of such current insurance coverage, except that in no event shall PubCo be required to pay an annual premium for such insurance in excess of 300% of the aggregate annual premium payable by the Company for such insurance policy for the year ended December 31, 2024 (the “Maximum Annual Premium”). If the annual premiums of such insurance coverage exceed the Maximum Annual Premium, then PubCo will be obligated to obtain a policy with the greatest coverage available for a cost not exceeding the Maximum Annual Premium from an insurance carrier with the same or better credit rating as the
A-64
Company’s current directors’ and officers’ liability insurance carrier. Prior to the Closing Date, the Company may purchase a prepaid “tail” policy with respect to the Company D&O Insurance from an insurance carrier with the same or better credit rating as the Company’s current directors’ and officers’ liability insurance carrier, including coverage for the Affiliated venture capital fund entities, so long as the aggregate cost for such “tail” policy does not exceed the Maximum Annual Premium. If the Company elects to purchase such a “tail” policy prior to the Closing Date, PubCo will maintain such “tail” policy in full force and effect for a period of no less than six years after the Closing Date and continue to honor its obligations thereunder. If the Company is unable to obtain the “tail” policy and PubCo is unable to obtain the insurance described in this Section 7.07(c) for an amount less than or equal to the Maximum Annual Premium, PubCo will instead obtain as much comparable insurance as possible for an annual premium equal to the Maximum Annual Premium.
(d) Prior to the Closing Date, SPAC may purchase a prepaid “tail” policy (a “SPAC Tail Policy”) with respect to the D&O Insurance covering those persons who are currently covered by SPAC’s directors’ and officers’ liability insurance policies (the “SPAC D&O Insurance”). If SPAC elects to purchase such SPAC Tail Policy prior to the Closing Date, PubCo will maintain such SPAC Tail Policy in full force and effect for a period of no less than six years after the Closing Date and continue to honor SPAC’s obligations thereunder.
(e) With respect to any claims that may be made under the Company D&O Insurance or the SPAC D&O Insurance or any applicable “tail” policies, (i) prior to the Closing Date, SPAC and the Company shall cooperate with the other party as reasonably requested by such other party, and (ii) after the Closing Date, PubCo shall cooperate with any person or Affiliated venture capital fund entity insured by such policies as reasonably requested by such person or Affiliated venture capital fund entity. For the avoidance of doubt, any D&O Insurance intended to cover claims arising out of or pertaining to matters existing or occurring after the Closing Date shall be an expense of PubCo following the Acquisition Closing.
(f) The provisions of this Section 7.07 (i) are intended to be for the benefit of, and shall be enforceable by, each D&O Indemnitee and each SPAC D&O Indemnitee, in each case, who is an intended third-party beneficiary of this Section 7.07 and (ii) are in addition to any rights such D&O Indemnitees or SPAC D&O Indemnitees may have under the Organizational Documents of PubCo or its Subsidiaries, as the case may be, or under any applicable Contracts (including the indemnification agreements referred to in this Section 7.07) or Laws and not intended to, nor shall be construed to, release or impair any rights to directors’ and officers’ and other D&O Indemnitees’ insurance claims under any policy that is or has been in existence with respect to SPAC, the Company, PubCo or their respective Subsidiaries for any of their respective directors or officers, other employees or other D&O Indemnitees (it being understood and agreed that the indemnification provided for in this Section 7.07 is not prior to or in substitution of any such claims under such policies).
(g) Notwithstanding anything contained in this Agreement to the contrary, this Section 7.07 shall survive the consummation of the Mergers indefinitely and shall be binding, jointly and severally, on PubCo and all successors and assigns of PubCo. In the event PubCo or any of its successors or assigns (i) consolidates with or merges into any other person and shall not be the continuing or surviving corporation or entity in such consolidation or merger or (ii) transfers all or substantially all of its properties and assets to any person, then, and in either such case, proper provisions shall be made so that the successors and assigns of PubCo shall assume, at and as of the closing of the applicable transaction referred to in this Section 7.07(g) all of the obligations set forth in this Section 7.07.
(h) On the Closing Date, PubCo shall enter into mutually acceptable indemnification agreements, reasonably satisfactory to each of the Company, SPAC and the indemnified parties therein, including provisions with respect to the inclusion of indemnification rights for Affiliates thereof, including Affiliated venture capital funds, with the directors and officers of PubCo following the Acquisition Closing, which indemnification agreements shall continue to be effective following the Acquisition Closing. For the avoidance of doubt, the indemnification agreements with the directors and officers of SPAC prior to the Acquisition Closing in effect as of the date of this Agreement (as it may be amended) shall continue to be effective following the Acquisition Closing, and PubCo shall continue to honor SPAC’s obligations thereunder. For the avoidance of doubt, the indemnification agreements with
A-65
and covering the directors and officers and other D&O Indemnitees of the Company prior to the Acquisition Closing in effect as of the date of this Agreement (as it may be amended) shall continue to be effective following the Acquisition Closing, and PubCo shall continue to honor the Company’s obligations thereunder.
7.08 Notification of Certain Matters. The Company shall give prompt notice to SPAC, and SPAC shall give prompt notice to the Company, of any event which such Party becomes aware of between the date of this Agreement and the Acquisition Closing (or the earlier termination of this Agreement in accordance with Article IX), the occurrence, or non-occurrence of which causes or would reasonably be expected to cause any of the conditions set forth in Article VIII to fail to be satisfied at the Acquisition Closing. It is understood and agreed that no such notification will affect or be deemed to modify the conditions to the obligations of the Parties to consummate the Mergers, as applicable, or the remedies available to the Parties under this Agreement. The terms and conditions of the Confidentiality Agreement apply to any information provided under this Section 7.08.
7.09 Further Action; Reasonable Best Efforts.
(a) Upon the terms and subject to the conditions of this Agreement, each of the parties hereto shall use its reasonable best efforts to take, or cause to be taken, appropriate action, and to do, or cause to be done, such things as are necessary, proper or advisable under applicable Laws or otherwise, and each shall cooperate with the other, to consummate and make effective the Transactions, including using its reasonable best efforts to obtain all permits, consents, approvals, authorizations, qualifications and orders of, and the expiration or termination of waiting periods by, Governmental Authorities and parties to contracts with the Company and the Company Subsidiaries as set forth in Section 4.05 necessary for the consummation of the Transactions and to fulfill the conditions to the Mergers. In case, at any time after the Acquisition Merger Effective Time, any further action is necessary or desirable to carry out the purposes of this Agreement, the proper officers and directors of each Party shall use their reasonable best efforts to take all such action.
(b) Each of the Parties shall keep each other apprised of the status of matters relating to the Transactions, including promptly notifying the other Parties of any communication it or any of its Affiliates receives from any Governmental Authority relating to the matters that are the subject of this Agreement and permitting the other Parties to review in advance, and to the extent practicable consult about, any proposed communication by such Party to any Governmental Authority in connection with the Transactions. No Party shall agree to participate in any meeting, or video or telephone conference, with any Governmental Authority in respect of any filings, investigation or other inquiry unless it consults with the other Parties in advance and, to the extent permitted by such Governmental Authority, gives the other Parties the opportunity to attend and participate at such meeting or conference. Subject to the terms of the Confidentiality Agreement, the Parties will coordinate and cooperate fully with each other in exchanging such information and providing such assistance as the other Parties may reasonably request in connection with the foregoing. Subject to the terms of the Confidentiality Agreement, the Parties will provide each other with copies of all material correspondence, filings or communications, including any documents, information and data contained therewith, between them or any of their Representatives, on the one hand, and any Governmental Authority, on the other hand, with respect to this Agreement and the Transactions. No Party shall take or cause to be taken any action before any Governmental Authority that is inconsistent with or intended to delay its action on requests for a consent or the consummation of the Transactions.
(c) Unless otherwise approved in writing by the Company (such approval not to be unreasonably withheld, conditioned, or delayed), PubCo shall not permit any amendment or modification to be made to, any waiver (in whole or in part) of, or provide consent to modify (including consent to terminate), any provision or remedy under, or any replacements of, any of the Subscription Agreements. Notwithstanding the generality of the foregoing, PubCo shall take, or cause to be taken, all actions and do, or cause to be done, all things required, necessary, proper or advisable to consummate the transactions contemplated by the Subscription Agreements, including by enforcing its rights under the Subscription Agreements to cause the PIPE Investors to pay to (or as directed by) PubCo the applicable purchase price under each PIPE Investor’s applicable Subscription Agreement in accordance with its terms, and the Company shall use its reasonable best efforts to cooperate with PubCo in such
A-66
efforts. If any Subscription Agreement expires or is terminated, withdrawn or repudiated by any party thereto prior to the Initial Closing, such that the aggregate amount of PIPE Investment as of the Initial Closing is expected to be the less than the PIPE Investment Amount (a “PIPE Financing Shortfall”), PubCo shall use its reasonable best efforts, prior to the Initial Closing, to procure one or more investors reasonably acceptable to the Company to enter into Subscription Agreements with PubCo for a PIPE Investment on substantially the same terms and in an amount at least equal to the amount of the PIPE Investment under the Subscription Agreement that has expired or been terminated, withdrawn or repudiated or otherwise in form and substance reasonably satisfactory to the Company. In the event of a PIPE Financing Shortfall, the Company shall cooperate in good faith and promptly take such actions as may be reasonably requested by PubCo, prior to the Initial Closing, to assist PubCo in procuring one or more investors reasonably acceptable to the Company to enter into Subscription Agreements to cure such PIPE Financing Shortfall.
7.10 Public Announcements. The initial press release relating to this Agreement shall be a joint press release the text of which has been agreed to by each of SPAC and the Company. Thereafter, between the date of this Agreement and the Closing Date (or the earlier termination of this Agreement in accordance with Article IX) unless otherwise prohibited by applicable Law or the requirements of the New York Stock Exchange, each of SPAC and the Company shall each use its reasonable best efforts to consult with each other before issuing any press release or otherwise making any public statements (including through social media platforms) with respect to this Agreement, the Mergers or any of the other Transactions, and shall not issue any such press release or make any such public statement (including through social media platforms) without the prior written consent of the other Party other than as required by Law. Furthermore, nothing contained in this Section 7.10 shall prevent SPAC or the Company and/or its respective Affiliates from furnishing customary or other reasonable information concerning the Transactions to their investors, prospective investors, or other Persons that is substantively consistent with public statements previously consented to by the other party in accordance with this Section 7.10.
7.11 Stock Exchange Listing. The Parties shall take all actions necessary or reasonably requested by another Party to cause the PubCo Common Stock to be issued in connection with the Transactions and the Assumed SPAC Warrants (and the PubCo Common Stock issuable upon exercise thereof) to be approved for listing on the Listing Exchange at the Acquisition Closing. During the period from the date hereof until the Initial Merger Effective Time, SPAC shall take all actions necessary to keep the SPAC Class A Common Stock and SPAC Warrants listed for trading on the Listing Exchange.
7.12 Antitrust.
(a) To the extent required under any Laws that are designed to prohibit, restrict or regulate actions having the purpose or effect of monopolization or restraint of trade, including the HSR Act (“Antitrust Laws”), each Party agrees to promptly make any required filing or application under Antitrust Laws, as applicable, and with respect to the HSR Act make any required filings no later than fifteen (15) Business Days after the date of this Agreement. The Parties agree to supply as promptly as reasonably practicable any additional information and documentary material that may be requested pursuant to Antitrust Laws and to take all other actions necessary, proper or advisable to cause the expiration or termination of the applicable waiting periods or obtain required approvals, as applicable, under Antitrust Laws as soon as practicable, including by requesting early termination of the waiting period provided for under the HSR Act.
(b) SPAC and the Company each shall, in connection with its efforts to obtain all requisite approvals and expiration or termination of waiting periods for the Transactions under any Antitrust Law, use its reasonable best efforts to: (i) cooperate in all respects with each other Party or its Affiliates in connection with any filing or submission and in connection with any investigation or other inquiry, including any proceeding initiated by a private person; (ii) keep the other Parties reasonably informed of any communication received by such Party or its Representatives from, or given by such Party or its Representatives to, any Governmental Authority and of any communication received or given in connection with any proceeding by a private person, in each case regarding any of the Transactions, and promptly furnish the other with copies of all such written communications (with the exception of the filings, if any, submitted under the HSR Act); (iii) permit a Representative of the other Parties and their respective outside counsel to review in advance any written communication to be given by it to,
A-67
and consult with each other in advance of any meeting or video or telephonic conference with, any Governmental Authority or, in connection with any proceeding by a private person, with any other person, and to the extent permitted by such Governmental Authority or other person, give a Representative or Representatives of the other Parties the opportunity to attend and participate in such in-person, video or telephonic meetings and conferences; (iv) in the event a Party’s Representative is prohibited from participating in or attending any in person, video or telephonic meetings or conferences, the other Parties shall keep such Party promptly and reasonably apprised with respect thereto; and (v) use reasonable best efforts to cooperate in the filing of any memoranda, white papers, filings, correspondence or other written communications explaining or defending the Transactions, articulating any regulatory or competitive argument, and/or responding to requests or objections made by any Governmental Authority; provided, that materials required to be provided pursuant to this Section 7.12(b) may be restricted to outside counsel and may be redacted to remove references concerning the valuation of the Company, and as necessary to comply with contractual arrangements.
(c) No Party shall take any action that could reasonably be expected to adversely affect or materially delay the approval of any Governmental Authority, or the expiration or termination of any waiting period under Antitrust Laws, including by agreeing to merge with or acquire any other person or acquire a substantial portion of the assets of or equity in any other person. The Parties further covenant and agree, with respect to a threatened or pending preliminary or permanent injunction or other order, decree or ruling or statute, rule, regulation or executive order that would adversely affect the ability of the Parties to consummate the Transactions, to use reasonable best efforts to prevent or lift the entry, enactment or promulgation thereof, as the case may be.
7.13 Trust Account; SPAC Operating Account. As of the Closing Date, the obligations of SPAC to liquidate and dissolve within the specified time period pursuant to the SPAC Articles of Association will be terminated and SPAC shall have no obligation whatsoever to liquidate the assets of SPAC and dissolve the SPAC by reason of the consummation of the Transactions or otherwise, and no shareholder of SPAC shall be entitled to receive any distributions from the Trust Account. At least forty-eight (48) hours prior to the Initial Merger Effective Time, SPAC shall provide notice to the Trustee in accordance with the Trust Agreement and shall deliver any other documents, opinions or notices required to be delivered to the Trustee pursuant to the Trust Agreement and cause the Trustee prior to the Initial Merger Effective Time to, and the Trustee shall thereupon be obligated to, transfer to SPAC all funds held in the Trust Account excluding any amounts distributed pursuant to the SPAC Articles of Association (to be held as available cash for immediate use on the balance sheet of SPAC, and to be used (a) to pay the Company’s and SPAC’s unpaid transaction expenses in connection with this Agreement and the Transactions in accordance with the terms of this Agreement and (b) thereafter, for working capital and other general corporate purposes of the business following the Acquisition Closing) and thereafter shall cause the Trust Account and the Trust Agreement to terminate. On the Closing Date, SPAC shall transfer to an account designated by Sponsor any cash remaining in the SPAC’s bank account (other than any cash attributable to the Trust Account).
7.14 Tax Matters.
(a) This Agreement is intended to constitute, and the parties hereto hereby adopt this Agreement as, a “plan of reorganization” within the meaning of Treasury Regulation Sections 1.368-2(g) and 1.368‑3(a) with respect to the Domestication. Each of SPAC, PubCo, the Company and the Company Subsidiaries shall (i) use its commercially reasonable efforts to: (A) cause the Domestication to qualify as a “reorganization” within the meaning of Section 368(a)(1)(F) of the Code, (B) cause the Initial Merger, the Acquisition Merger, and the PIPE Investment to be treated as integrated transactions constituting a single exchange qualifying as a transaction described in Section 351 of the Code, and (C) not (and not permit or cause any of their Affiliates, Subsidiaries or Representatives to) take any action which to its knowledge could reasonably be expected to materially prevent or impede (I) the Domestication from qualifying as a “reorganization” within the meaning of Section 368(a)(1)(F) of the Code or (II) the Initial Merger, the Acquisition Merger, and the PIPE Investment from being treated as integrated transactions constituting a single exchange qualifying as a transaction described in Section 351 of the Code, in each case, as described above, and (ii) report (A) the Domestication as a “reorganization” within the meaning of Section 368(a)(1)(F) of the Code and (B) the Initial Merger, the Acquisition Merger, and the PIPE Investment as integrated transactions constituting a single exchange
A-68
qualifying as a transaction described in Section 351 of the Code, in each case, as described above unless otherwise required pursuant to applicable law.
(b) All transfer, documentary, sales, use, real property transfer, stamp, registration and other similar Taxes, fees and costs incurred in connection with this Agreement shall be paid 50% each by SPAC and the Company (subject to Section 9.03).
(c) If, in connection with the preparation and filing of the Registration Statement, Proxy Statement or other similar filing, the SEC requires that tax opinions be prepared and submitted in such connection, SPAC and the Company shall deliver, and shall cause each of their respective Subsidiaries to deliver, to DLA Piper LLP (US) (“DLA”) and Haynes and Boone, LLP (“H&B”) (or, in each case, other nationally recognized tax counsel described in this Section 7.14(b)), respectively, customary Tax representation letters satisfactory to its tax counsel, dated and executed as of the date the Registration Statement, Proxy Statement or similar filing shall have been declared effective by the SEC and such other date(s) as determined reasonably necessary by such tax counsel in connection with the preparation and filing of the Registration Statement, Proxy Statement or other similar filing, and, if required, SPAC shall cause DLA (or such other nationally recognized tax counsel to SPAC reasonably satisfactory to the Company) to furnish an opinion, subject to customary assumptions and limitations, to the effect that the Tax treatment described in Section 7.14(a) should apply to the Domestication and the Initial Merger and, if required, the Company shall cause H&B (or such other nationally recognized tax counsel to the Company reasonably satisfactory to SPAC) to furnish an opinion, subject to customary assumptions and limitations, to the effect that the Tax treatment described in Section 7.14(a) should apply to the Acquisition Merger.
7.15 Directors. PubCo shall take all necessary action so that immediately after the Acquisition Merger Effective Time, the board of directors of the PubCo is comprised of up to eight (8) directors, which shall initially include (a) the chief executive officer of the Company, (b) the director nominees set forth on Schedule B, which shall include at least two directors designated by SPAC, each of whom qualifies as “independent” under applicable SEC and stock exchange rules and who is reasonably acceptable to the Company (it being understood that Andrew Heyer and Christopher Bradley are deemed to satisfy the requirements of this clause (b)), and (c) up to four additional directors to be designated by the Company prior to the Closing Date. PubCo shall take all commercially reasonable action so that immediately after the Acquisition Merger Effective Time, the equity compensation described on Schedule III has been issued to the directors designated by SPAC.
7.16 SPAC Public Filings. From the date hereof through the Acquisition Closing, SPAC shall keep current and timely file all reports required to be filed or furnished with the SEC and otherwise comply in all material respects with its reporting obligations under applicable Laws.
7.17 Litigation.
(a) In the event that any Action related to this Agreement, the other Transaction Documents or the transactions contemplated hereby or thereby is brought, or, to the knowledge of SPAC, threatened in writing, against SPAC or the SPAC Board by any of SPAC’s shareholders prior to the Acquisition Closing, SPAC shall promptly notify the Company of any such Action and keep the Company reasonably informed with respect to the status thereof. SPAC shall provide the Company the opportunity to participate in (subject to a customary joint defense agreement), but not control, the defense of any such Action, shall give due consideration to the Company’s advice with respect to such Action and shall not settle or agree to settle any such Action without the prior written consent of the Company, such consent not to be unreasonably withheld, conditioned or delayed.
(b) In the event that any Action related to this Agreement, the other Transaction Documents or the transactions contemplated hereby or thereby is brought, or, to the knowledge of the Company, threatened in writing, against the Company or the Governing Board of the Company by any of the Company’s equityholders prior to the Acquisition Closing, the Company shall promptly notify SPAC of any such Action and keep SPAC reasonably informed with respect to the status thereof. The Company shall consult with SPAC regarding the defense of any such Action.
A-69
7.18 PCAOB Financial Statements. As promptly as reasonably practicable following the date hereof, in connection with the filing of the Initial Registration Statement, the Company shall deliver to SPAC any audited and unaudited consolidated balance sheets of the Company and the Company Subsidiaries and the related audited or unaudited consolidated statements of operations and cash flows of the Company and the Company Subsidiaries as of and for any year-to-date period and as of and for the end of any fiscal quarter and any required pro forma financial statements, in each case, that are required to be included in the Initial Proxy Statement and Initial Registration Statement (collectively, the “PCAOB Financial Statements”). From the date of this Agreement and ending on the earlier of the Acquisition Closing and the valid termination of this Agreement in accordance with Section 9.01, the Company shall use reasonable best efforts to promptly deliver to SPAC any audited or unaudited consolidated balance sheets of the Company and the Company Subsidiaries and the related audited or unaudited consolidated statements of operations and cash flows of the Company and the Company Subsidiaries as of and for the end of any fiscal quarter and any required pro forma financial statements, in each case, that are required to be included in the Proxy Statement (other than the Initial Proxy Statement) and Registration Statement (other than the Initial Registration Statement). All such financial statements, together with any audited or unaudited consolidated balance sheets and the related audited or unaudited consolidated statements of operations and cash flows of the Company and the Company Subsidiaries that are required to be included in the Proxy Statement or Registration Statement, as applicable, (A) will be prepared in conformity with GAAP applied on a consistent basis during the periods involved (except, in the case of any audited financial statements, as may be indicated in the notes thereto and subject, in the case of any unaudited financial statements, to normal year-end audit adjustments (none of which is expected to be material) and the absence of footnotes), (B) in the case of any audited financial statements, will be audited in accordance with the standards of the Public Company Accounting Oversight Board and contain an unqualified report of the Company’s auditor and (C) will comply in all material respects with the applicable accounting requirements and with the rules and regulations of the SEC, the Exchange Act and the Securities Act in effect as of the respective dates thereof (including Regulation S-X or Regulation S-K, as applicable).
7.19 SPAC Extension Vote. In accordance with the SPAC Articles of Association and applicable Law, the SPAC obtained the approval by the passing of a special resolution of the shareholders of SPAC to extend the period of time under the SPAC Articles of Association for SPAC to consummate its initial business combination from July 28, 2025, to allow up to twelve (12) one-month extensions (each upon written notice to SPAC by the SPAC Board), provided that in no event shall the deadline be later than July 28, 2026 (the “SPAC Extension Vote”). Notwithstanding the contribution made by Dothan Independent pursuant to the terms set forth in the Dothan Independent Subscription Agreement, SPAC or Sponsor shall be responsible for funding any costs and expenses incurred in connection with the SPAC Extension Vote, including any additional deposits to the Trust Account pursuant to any Sponsor Notes.
7.20 Pre-Closing Stock Exchange Listing. Notwithstanding anything to the contrary contained herein, in the event that, prior to Closing, SPAC determines in good faith and in reasonable consultation with the Company, that SPAC is unable to satisfy the continued listing rules of The New York Stock Exchange (subject to any compliance extension or ability to remedy non-compliance, in each case as permitted by The New York Stock Exchange continued listing rules), SPAC may take any and all actions necessary to cause the SPAC Units, SPAC Class A Ordinary Shares and SPAC Warrants to be delisted from The New York Stock Exchange and, concurrently therewith, be listed on another established national or regional stock exchange that is mutually acceptable to SPAC and the Company.
7.21 Financing; Cooperation. Between the date of this Agreement and the Acquisition Merger Effective Time or the earlier termination of this Agreement in accordance with its terms, the Company may, but shall not be required to, enter into debt commitment letters, engagement papers, debt term sheets, incremental amendments to the Credit Agreement and any definitive debt financing documents that reflect the terms therein, and consummate the transactions thereunder with certain debt financing sources relating to the provision of any such debt financing for the benefit of the Company (and, following the Acquisition Closing, PubCo) (the “Debt Financing”), in each case, in consultation with Sponsor, in compliance with the other provisions of this Agreement, and only to the extent such debt is incurred (i) in the ordinary course of business consistent with past practice or (ii) in connection with any acquisition by the Company (including by merger, consolidation, or acquisition of stock or substantially all of the assets or any other business combination) of any corporation, partnership, other business organization or any division thereof.
A-70
Notwithstanding the foregoing, without the SPAC’s prior written consent (such consent not to be unreasonably withheld), the Company shall not consummate any acquisition, merger, or other business combination, enter into any binding definitive agreement with respect to any such transaction, or incur any related financing, if any such transaction or agreement would require the preparation of financial statements of the acquired business pursuant to Regulation S-X Rule 3-05. Prior to the earlier of the Initial Closing and the termination of this Agreement in accordance with its terms, SPAC agrees, and shall cause the appropriate directors, officers, employees and Representatives thereof to provide customary cooperation that is both necessary and reasonably requested by the Company to assist the Company in connection with causing the conditions to the Debt Financing to be satisfied or as is otherwise reasonably requested by the Company in connection to the Company’s efforts to obtain the Debt Financing, in each case, at the Company’s expense, which cooperation shall include using commercially reasonable efforts to (A) upon reasonable prior notice, participate in meetings, calls, drafting sessions, presentations, and due diligence sessions (including accounting due diligence sessions) and sessions with prospective debt financing sources at mutually agreeable times and locations and upon reasonable advance notice (including the participation in any relevant “roadshow”), (B) provide documentation and other information requested in connection with applicable “know your customer” and anti-money-laundering rules and regulations, including, without limitation, the Patriot Act, and any applicable beneficial ownership regulations, (C) assist with the preparation of customary materials and (D) execute and deliver as of the Closing Date any diligence questionnaires, perfection certificates, credit agreements, indentures, joinder agreements, guaranty agreements, security agreements, pledge agreements, deposit account control agreements, supplemental indentures, currency or interest hedging arrangements, other definitive financing documents in connection with the Credit Agreement or otherwise, any supplements, modifications, reaffirmations or similar documents with respect to any of the foregoing, or other certificates or documents as may be reasonably requested by the Company or its debt financing sources, it being understood that the effectiveness of any such documents, if executed, shall be conditioned upon, or become operative only after, the occurrence of the Acquisition Merger Effective Time. Notwithstanding anything to the contrary in this Agreement, (a) neither the SPAC nor any of its Subsidiaries, nor any of their respective Affiliates, nor any of their respective directors, officers, employees or agents, shall be required to execute of enter into any certificate, instrument, agreement or other document in connection with this Section 7.21 which will be effective prior to the Acquisition Merger Effective Time, (b) neither the SPAC nor any of its Subsidiaries, nor any of their respective Affiliates, nor any of their respective directors, officers, employees or agents, will be required to pay any commitment or other fee or to incur any other expense, liability or obligation prior to the Acquisition Merger Effective Time, (c) nothing herein shall require the Governing Board of the SPAC or any of its Subsidiaries, prior to the Acquisition Merger Effective Time, to adopt resolutions approving the agreements, documents or instruments pursuant to this Section 7.21, and (d) nothing herein shall require cooperation that would cause any director, manager, officer, employee, or equityholder of the SPAC or any of its Subsidiaries to incur any personal liability.
7.22 Dothan Management Agreement. Effective as of the Acquisition Closing and subject to the receipt by the Company prior to the Acquisition Closing of the necessary waivers, approvals, consents or authorizations set forth on Section 7.22(i) of the Company Disclosure Schedule, the Company, PubCo, and Dothan Concrete Investments Management, LLC, a Texas limited liability company (“Dothan Management”) will enter into an amendment (the “Dothan Management Agreement Amendment”), substantially in the form attached to this Agreement as Exhibit E, to that certain Management and Consulting Agreement, dated as of July 29, 2024 (as amended, amended and restated, supplemented or otherwise modified on or prior to the date hereof, the “Dothan Management Agreement”), by and between the Company and Dothan Management, pursuant to which, among other things, PubCo shall assume, and shall agree to perform and discharge, all of the obligations of the Company under the Dothan Management Agreement. Notwithstanding anything to the contrary contained in the Dothan Management Agreement, in satisfaction of the payment obligations of the Company due to Dothan Management under Section 3(d) of the Dothan Management Agreement, at the Acquisition Closing, subject to the receipt by the Company prior to the Acquisition Closing of the necessary waivers, approvals, consents or authorizations set forth on Section 7.22(i) of the Company Disclosure Schedule, PubCo shall pay, or cause to be paid, to Dothan Management an amount in cash equal to the amount set forth on Section 7.22(ii) of the Company Disclosure Schedule, together with any and all unpaid payment obligations due to Dothan Management under the Dothan Management Agreement as of immediately prior to the Acquisition Closing. Except as set forth in
A-71
the preceding sentence, nothing in this Section 7.22 shall be construed as a waiver of any rights or remedies of Dothan Management under the Dothan Management Agreement. The Parties acknowledge and agree that, from and after the Closing Date, all references to “Holding” in the Dothan Management Agreement shall be deemed to refer to PubCo. PubCo shall take, or cause to be taken, all actions and do, or cause to be done, all things necessary, proper, or advisable to effectuate the payment obligations set forth in this Section 7.22 and the Dothan Management Agreement (as amended by the Dothan Management Agreement Amendment effective as of the Closing Date). This Section 7.22 and the covenants set forth herein shall survive the Acquisition Closing and shall be binding upon and inure to the benefit of the Parties and their respective successors and assigns.
7.23 SPAC Warrants.
(a) SPAC and the Company shall use their respective commercially reasonable efforts to enable the SPAC to redeem or repurchase all of the issued and outstanding SPAC Warrants (other than any SPAC Warrants held by the Sponsor) at a price per SPAC Warrant mutually acceptable to SPAC and the Company, prior to or concurrently with the Closing Date, it being understood that such redemption or repurchase may be effected by SPAC by way of an amendment to the SPAC Warrant Agreement pursuant to its terms.
(b) The Company or PubCo shall, upon request of SPAC, loan SPAC all amounts required by SPAC to redeem or repurchase SPAC Warrants (other than any SPAC Warrants held by the Sponsor) pursuant to Section 7.23(a). Such loan shall be pursuant to documentation in form and substance satisfactory to SPAC and the Company.
ARTICLE VIII
CONDITIONS TO THE MERGERS
CONDITIONS TO THE MERGERS
8.01 Conditions to the Obligations of Each Party. The obligations of the Company, PubCo, SPAC and the Merger Subs to consummate the Transactions are subject to the satisfaction or waiver by each of SPAC and the Company (where permissible) at or prior to the Acquisition Merger Effective Time of the following conditions:
(a) Written Consent. The Written Consent, constituting the Requisite Company Approval, shall have been delivered to SPAC.
(b) SPAC Shareholders’ Approval. The Required SPAC Proposals shall have been approved and adopted by the requisite affirmative vote of the shareholders of SPAC in accordance with the Proxy Statement, the DGCL, the Companies Act, the SPAC Articles of Association, SPAC Delaware Charter, SPAC Delaware Bylaws and the rules and regulations of the New York Stock Exchange.
(c) No Order. No Governmental Authority shall have enacted, issued or enforced any Governmental Order which is then in effect and has the effect of making the Transactions, including the Mergers, illegal or otherwise prohibiting consummation of the Transactions, including the Mergers.
(d) HSR. All required filings under the HSR Act shall have been completed and any applicable waiting period (and any extension thereof) applicable to the consummation of the Transactions under the HSR Act (and any extension thereof, or any timing agreements, understandings or commitments obtained by request or other action of the Antitrust Division of the U.S. Department of Justice or the U.S. Federal Trade Commission, as applicable) shall have expired or been terminated.
(e) Proxy Statement and Registration Statement. The Registration Statement (including the Proxy Statement) shall have been declared effective under the Securities Act. No stop order suspending the effectiveness of the Registration Statement shall be in effect, and no proceedings for purposes of suspending the effectiveness of the Registration Statement shall have been initiated or be threatened by the SEC.
(f) Stock Exchange Listing. The shares of PubCo Class A Common Stock to be issued pursuant to this Agreement, the shares of PubCo Class A Common Stock issuable upon the conversion of the shares of PubCo Class B Common Stock issued pursuant to this Agreement, and the Assumed
A-72
SPAC Warrants (and the PubCo Class A Common Stock issuable upon exercise thereof) shall have been approved for listing on the Listing Exchange, subject only to official notice of listing thereof.
(g) Domestication. The Domestication shall have been completed as provided in Section 2.02 (the “Domestication Condition”).
(h) Initial Closing. The Initial Closing shall have been completed as provided in Section 2.05(b).
8.02 Conditions to the Obligations of SPAC. The obligations of SPAC to consummate the Transactions are subject to the satisfaction or waiver by SPAC (where permissible) at or prior to the Acquisition Merger Effective Time of the following additional conditions:
(a) Representations and Warranties. The representations and warranties of the Company contained in (i) Section 4.01, Section 4.04 and Section 4.22 shall each be true and correct in all material respects as of the date hereof and the Acquisition Merger Effective Time as though made on and as of such date (except to the extent that any such representation or warranty expressly is made as of an earlier date, in which case such representation and warranty shall be so true and correct as of such specified date), (ii) Section 4.08(i) shall be true and correct in all respects as of the date hereof and the Acquisition Merger Effective Time, (iii) Section 4.03 shall be true and correct in all respects (other than de minimis exceptions) as of the date hereof and the Acquisition Merger Effective Time (except to the extent that any such representation or warranty expressly is made as of an earlier date, in which case such representation and warranty shall be true and correct in all respects, other than de minimis exceptions, as of such specified date), and (iv) the other representations and warranties of Article IV shall be true and correct in all respects (without giving effect to any “materiality,” “Company Material Adverse Effect” or similar qualifiers contained in any such representations and warranties) as of the date hereof and the Acquisition Merger Effective Time as though made on and as of such date (except to the extent that any such representation or warranty expressly is made as of an earlier date, in which case such representation and warranty shall be so true and correct as of such earlier date), except where the failures of any such representations and warranties to be so true and correct, individually or in the aggregate, have not had and would not reasonably be expected to have a Company Material Adverse Effect.
(b) Agreements and Covenants. The Company shall have performed or complied in all material respects with all agreements and covenants required by this Agreement to be performed or complied with by it on or prior to the Initial Merger Effective Time.
(c) Registration Rights Agreement. The Company shall have delivered to SPAC its duly executed counterpart signature page to the Registration Rights Agreement.
(d) Dothan Management Agreement Amendment. The Company shall have delivered to SPAC its duly executed counterpart signature page, and shall have caused to be delivered to SPAC the duly executed counterpart signature page of Dothan Management, to the Dothan Management Agreement Amendment.
(e) Officer Certificate. The Company shall have delivered to SPAC a certificate, dated as of the Closing Date, signed by an officer of the Company, certifying as to the satisfaction of the conditions specified in Section 8.02(a) and Section 8.02(b).
(f) Project Thunder Closing. The Company shall have consummated the Project Thunder Transaction (as defined in the Company Disclosure Schedule).
8.03 Conditions to the Obligations of the Company. The obligations of the Company to consummate the Transactions are subject to the satisfaction or waiver by the Company (where permissible) at or prior to the Acquisition Merger Effective Time of the following additional conditions:
(a) Representations and Warranties. The representations and warranties of SPAC contained in (i) Section 5.01, Section 5.04 and Section 5.12 shall each be true and correct in all material respects as of the date hereof and the Acquisition Merger Effective Time as though made on and as of such date (except to the extent that any such representation or warranty expressly is made as of an earlier date, in which case such representation and warranty shall be so true and correct as of such specified date),
A-73
(ii) Section 5.08(f) shall be true and correct in all respects as of the date hereof and the Acquisition Merger Effective Time, (iii) Sections 5.03(a) and (e) shall be true and correct in all respects (other than de minimis exceptions) as of the date hereof and the Acquisition Merger Effective Time (except to the extent that any such representation or warranty expressly is made as of an earlier date, in which case such representation and warranty shall be true and correct in all respects, other than de minimis exceptions, as of such specified date), and (iv) the other provisions of Article V shall be true and correct in all respects (without giving effect to any “materiality,” “SPAC Material Adverse Effect” or similar qualifiers contained in any such representations and warranties) as of the date hereof and the Acquisition Merger Effective Time as though made on and as of such date (except to the extent that any such representation or warranty expressly is made as of an earlier date, in which case such representation and warranty shall be so true and correct as of such earlier date), except where the failures of any such representations and warranties to be so true and correct, individually or in the aggregate, have not had and would not reasonably be expected to have a SPAC Material Adverse Effect.
(b) Agreements and Covenants. SPAC and the Acquisition Entities shall have performed or complied in all material respects with all other agreements and covenants required by this Agreement to be performed or complied with by it on or prior to the Initial Merger Effective Time.
(c) Registration Rights Agreement. PubCo shall have delivered to the Company counterpart signature pages to the Registration Rights Agreement, duly executed by PubCo.
(d) Dothan Management Agreement Amendment. PubCo shall have delivered to the Company its duly executed counterpart signature page to the Dothan Management Agreement Amendment.
(e) Sponsor Support Agreement. SPAC shall have delivered to the Company evidence of the consummation of the Transactions contemplated to occur prior to Closing and set forth in the Sponsor Support Agreement in accordance therewith and on such other terms reasonably acceptable to the Company.
(f) Sponsor Notes. SPAC shall have delivered evidence of the cancellation and termination of the Sponsor Notes and the satisfaction and discharge of all outstanding amounts under the Sponsor Notes (subject to receipt of the payment described in Section 3.04), effective as of the Closing Date, in a form and on such terms reasonably acceptable to the Company.
(g) Officer Certificate. SPAC shall have delivered to the Company a certificate, dated as of the Closing Date, signed by an officer of SPAC, certifying as to the satisfaction of the conditions specified in Section 8.03(a) and Section 8.03(b).
(h) Director and Officer Resignations. SPAC shall have delivered to the Company written resignations, dated as of the Closing Date, of the directors and officers of SPAC specified on Schedule II, in each case effective as of the Initial Merger Effective Time and a copy of the written resolutions of the SPAC Board accepting the resignation of the directors and officers of SPAC specified on Schedule III as directors and officers of the SPAC and instructing the SPAC’s registered office provider to update the SPAC’s register of directors and officers to reflect the resignations above, effective as of the Closing Date.
(i) Minimum Cash. As of the Acquisition Closing, after consummation of the PIPE Investment, the Available Cash shall be equal to or in excess of $150,000,000. “Available Cash” means an amount equal to: (a) the amount of immediately available funds contained in the Trust Fund that are available for release to SPAC after deducting all amounts to be paid pursuant to the exercise of Redemption Rights, plus (b) any funds to be received pursuant to the PIPE Investment, plus (c) all funds held by SPAC outside of the Trust Fund and immediately available to SPAC.
A-74
ARTICLE IX
TERMINATION
TERMINATION
9.01 Termination. This Agreement may be terminated, and the Mergers and the other Transactions may be abandoned at any time prior to the Acquisition Merger Effective Time, notwithstanding any requisite approval and adoption of this Agreement and the Transactions by the members of the Company or the shareholders of SPAC, as follows:
(a) by mutual written consent of SPAC and the Company;
(b) by either SPAC or the Company if the Closing Date shall not have occurred prior to June 9, 2026 (the “Outside Date”); provided, however, that if the Company shall not have delivered to SPAC the PCAOB Financial Statements on or prior to October 20, 2025, then the Outside Date shall be automatically extended for successive one (1) day periods, in each case for each day until the applicable PCAOB Financial Statements are delivered to SPAC, but in no event shall such date extend beyond July 28, 2026, in which case the “Outside Date” shall for all purposes hereunder be deemed to be such extended date; provided, further, this Agreement may not be terminated under this Section 9.01(b) by or on behalf of any Party (i) that either directly or indirectly through its Affiliates is in breach or violation of any representation, warranty, covenant, agreement or obligation contained herein and such breach or violation is the proximate cause of the failure of a condition set forth in Article VIII on or prior to the Outside Date or (ii) against which any legal proceeding is brought by a Party for specific performance or injunctive or other forms of equitable relief in connection herewith (which prohibition on such Party’s right to terminate this Agreement shall continue throughout the pendency of such legal proceeding);
(c) by either SPAC or the Company if any Governmental Order has become final and nonappealable and has the effect of making consummation of the Transactions illegal or otherwise preventing or prohibiting consummation of the Transactions;
(d) by the Company if any of the Required SPAC Proposals shall fail to receive the requisite vote for approval at the SPAC Shareholders’ Meeting (subject to any adjournment, postponement of such meeting);
(e) by SPAC upon a breach of any representation, warranty, covenant or agreement on the part of the Company set forth in this Agreement, or if any representation or warranty of the Company shall have become untrue, in either case such that the conditions set forth in Sections 8.02(a) or 8.02(b) would not be satisfied (“Terminating Company Breach”); provided, that SPAC has not waived such Terminating Company Breach expressly in writing and SPAC and the Acquisition Entities are not then in material breach of their representations, warranties, covenants or agreements in this Agreement and such material breach is the proximate cause of the failure of the condition set forth in Sections 8.02(a) or 8.02(b); provided, further, that, if such Terminating Company Breach is curable by the Company prior to the Outside Date, SPAC may not terminate this Agreement under this Section 9.01(e) for so long as the Company continue to exercise their best efforts to cure such breach, unless such breach is not cured within thirty (30) days after notice of such breach is provided by SPAC to the Company;
(f) by the Company upon a breach of any representation, warranty, covenant or agreement on the part of SPAC or the Acquisition Entities set forth in this Agreement, or if any representation or warranty of SPAC shall have become untrue, in either case such that the conditions set forth in Sections 8.03(a) or 8.03(b) would not be satisfied (“Terminating SPAC Breach”); provided, that the Company has not waived such Terminating SPAC Breach expressly in writing and the Company is not then in material breach of its representations, warranties, covenants or agreements in this Agreement and such material breach is the proximate cause of the failure of the condition set forth in Sections 8.03(a) or 8.03(b); provided, further, that, if such Terminating SPAC Breach is curable by SPAC and the Acquisition Entities, the Company may not terminate this Agreement under this Section 9.01(f) for so long as SPAC and the Acquisition Entities continue to exercise their best efforts to cure such breach, unless such breach is not cured within thirty (30) days after notice of such breach is provided by the Company to SPAC; or
A-75
(g) by the Company prior to obtaining the SPAC Shareholder Approval if the SPAC Board (i) shall have made a Change in Recommendation or (ii) shall have failed to include the SPAC Recommendation in the Proxy Statement distributed to shareholders of the SPAC.
9.02 Effect of Termination. In the event of the termination of this Agreement pursuant to Section 9.01, this Agreement shall forthwith become void, and there shall be no liability under this Agreement on the part of any Party, except as set forth in Section 7.05(b) (Access to Information; Confidentiality), this Section 9.02 (Effect of Termination), Section 9.03 (Expenses), and Article X (General Provisions) and any corresponding definitions set forth in Article I, or in the case of termination subsequent to fraud or a willful breach of this Agreement by a party hereto occurring prior to such termination.
9.03 Expenses. Except as set forth in this Section 9.03 or elsewhere in this Agreement, all expenses incurred in connection with this Agreement and the Transactions shall be paid by the party incurring such expenses, whether or not the Mergers or any other Transaction is consummated; provided that SPAC and the Company shall each pay one half of the fees and expenses incurred in connection with (i) the preparing and filing of the Registration Statement, (ii) the SPAC Shareholders’ Meeting, (iii) the listing of the PubCo Common Stock issued in connection with the Transactions on the Listing Exchange, (iv) all transfer, documentary, sales, use, real property, stamp, registration and other similar Taxes, fees and costs (including any associated penalties and interest) incurred in connection with this Agreement and (v) the filing fee for the Notification and Report Forms filed under the HSR Act; provided further, that, in each case of the foregoing Section 9.03(i) through (v), the fees and expenses of advisors shall be borne by the party incurring such fees and expenses. Notwithstanding the foregoing, (a) if the Mergers are consummated, PubCo shall pay the fees and expenses of the Parties and (b) if this Agreement is terminated without the Mergers being consummated, the Company shall pay 50% of SPAC’s fees and expenses (including legal counsel and other advisors) incurred in connection with the Transactions, including those set forth in Section 9.03(i) through (v); provided further, that the maximum amount of SPAC’s fees and expenses payable by the Company pursuant to this clause (b) shall not exceed $2,000,000.
ARTICLE X
GENERAL PROVISIONS
GENERAL PROVISIONS
10.01 Notices. All notices, requests, claims, demands and other communications hereunder shall be in writing and shall be given (and shall be deemed to have been duly given upon receipt) by delivery in person, by email or by registered or certified mail (postage prepaid, return receipt requested) to the respective parties at the following addresses (or at such other address for a party as shall be specified in a notice given in accordance with this Section 10.01):
if to SPAC or Merger Subs or, prior to the Closing, PubCo:
c/o Haymaker Acquisition Corp. 4
324 Royal Palm Way, Suite 300-i
Palm Beach, Florida 33480
324 Royal Palm Way, Suite 300-i
Palm Beach, Florida 33480
Attention:
Christopher Bradley
Email:
cbradley@mistralequity.com
with a copy to (but which shall not constitute notice):
DLA Piper LLP (US)
1251 Avenue of the Americas, 27th
New York, NY 10020-1104
1251 Avenue of the Americas, 27th
New York, NY 10020-1104
Attention:
Sidney Burke
Stephen P. Alicanti
Stephen P. Alicanti
Email:
sidney.burke@us.dlapiper.com
stephen.alicanti@us.dlapiper.com
stephen.alicanti@us.dlapiper.com
if to the Company or, following the Closing, PubCo:
c/o SunTX Capital Partners
5420 LBJ Freeway, Suite 1000
Dallas, Texas 75240
5420 LBJ Freeway, Suite 1000
Dallas, Texas 75240
A-76
Attention:
Barrett Bruce
Email:
BBruce@suntx.com
with copies to (but which shall not constitute notice):
Haynes and Boone, LLP
2801 N. Harwood Street, Suite 2300
Dallas, TX 75201
2801 N. Harwood Street, Suite 2300
Dallas, TX 75201
Attention:
Greg R. Samuel
Matthew L. Fry
Kellie Bobo
Matthew L. Fry
Kellie Bobo
Email:
Greg.Samuel@haynesboone.com
Matt.Fry@haynesboone.com
Kellie.Bobo@haynesboone.com
Matt.Fry@haynesboone.com
Kellie.Bobo@haynesboone.com
10.02 Nonsurvival of Representations, Warranties and Covenants. None of the representations, warranties, covenants, obligations or other agreements in this Agreement or in any certificate, statement or instrument delivered pursuant to this Agreement, including any rights arising out of any breach of such representations, warranties, covenants, obligations, agreements and other provisions, shall survive the Acquisition Closing and all such representations, warranties, covenants, obligations or other agreements shall terminate and expire upon the occurrence of the Acquisition Closing (and there shall be no liability after the Acquisition Closing in respect thereof), except for (a) those covenants and agreements contained herein that by their terms expressly apply in whole or in part after the Acquisition Closing and then only with respect to any breaches occurring after the Acquisition Closing and (b) this Article X and any corresponding definitions set forth in Article I.
10.03 Severability. If any term or other provision of this Agreement is invalid, illegal or incapable of being enforced by any rule of law, or public policy, all other conditions and provisions of this Agreement shall nevertheless remain in full force and effect so long as the economic or legal substance of the Transactions is not affected in any manner materially adverse to any Party. Upon such determination that any term or other provision is invalid, illegal or incapable of being enforced, the parties hereto shall negotiate in good faith to modify this Agreement so as to effect the original intent of the parties as closely as possible in a mutually acceptable manner in order that the Transactions be consummated as originally contemplated to the fullest extent possible.
10.04 Entire Agreement; Assignment. This Agreement and the Ancillary Agreements constitute the entire agreement among the parties with respect to the subject matter hereof and supersede, except as set forth in Section 7.05(b), all prior agreements and undertakings, both written and oral, among the parties, or any of them, with respect to the subject matter hereof, except for the Confidentiality Agreement. This Agreement shall not be assigned (whether pursuant to a merger, by operation of Law or otherwise) by any party without the prior express written consent of the other parties hereto.
10.05 Parties in Interest. This Agreement shall be binding upon and inure solely to the benefit of each Party, and nothing in this Agreement, express or implied, is intended to or shall confer upon any other person any right, benefit or remedy of any nature whatsoever under or by reason of this Agreement, other than Section 7.07 and Section 10.13 (each of which is intended to be for the benefit of the persons covered thereby and may be enforced by such persons).
10.06 Governing Law. This Agreement shall be governed by, and construed in accordance with, the Laws of the State of Delaware applicable to contracts executed in and to be performed in that state. All legal actions and proceedings arising out of or relating to this Agreement shall be heard and determined exclusively in any Delaware Chancery Court; provided, that if jurisdiction is not then available in the Delaware Chancery Court, then any such legal Action may be brought in any federal court located in the State of Delaware or any other Delaware state court and matters that as a matter of the laws of the Cayman Islands are required to be governed by the laws of the Cayman Islands (including, without limitation, in respect of the Domestication and the fiduciary duties that may apply to the directors of the SPAC, for the period the SPAC is registered as an exempted company in the Cayman Islands) shall be governed by and construed in accordance with, the laws of the Cayman Islands, without regard to laws that may be applicable under
A-77
conflicts of laws principles that would cause the application of the laws of any jurisdiction other than the Cayman Islands to such matters. The parties hereto hereby (a) irrevocably submit to the exclusive jurisdiction of the aforesaid courts for themselves and with respect to their respective properties for the purpose of any Action arising out of or relating to this Agreement brought by any Party, and (b) agree not to commence any Action relating thereto except in the courts described above in Delaware, other than Actions in any court of competent jurisdiction to enforce any judgment, decree or award rendered by any such court in Delaware as described herein. Each of the parties further agrees that notice as provided herein shall constitute sufficient service of process and the parties further waive any argument that such service is insufficient. Each of the parties hereby irrevocably and unconditionally waives, and agrees not to assert, by way of motion or as a defense, counterclaim or otherwise, in any Action arising out of or relating to this Agreement or the Transactions, (c) any claim that it is not personally subject to the jurisdiction of the courts in Delaware as described herein for any reason, (d) that it or its property is exempt or immune from jurisdiction of any such court or from any legal process commenced in such courts (whether through service of notice, attachment prior to judgment, attachment in aid of execution of judgment, execution of judgment or otherwise) and (e) that (i) the Action in any such court is brought in an inconvenient forum, (ii) the venue of such Action is improper or (iii) this Agreement, or the subject matter hereof, may not be enforced in or by such courts.
10.07 Waiver of Jury Trial. Each of the parties hereto hereby waives to the fullest extent permitted by applicable Law any right it may have to a trial by jury with respect to any litigation directly or indirectly arising out of, under or in connection with this Agreement or the Transactions. Each of the parties hereto (a) certifies that no representative, agent or attorney of any other party has represented, expressly or otherwise, that such other party would not, in the event of litigation, seek to enforce that foregoing waiver and (b) acknowledges that it and the other hereto have been induced to enter into this Agreement and the Transactions, as applicable, by, among other things, the mutual waivers and certifications in this Section 10.07.
10.08 Headings. The descriptive headings contained in this Agreement are included for convenience of reference only and shall not affect in any way the meaning or interpretation of this Agreement.
10.09 Counterparts. This Agreement may be executed and delivered (including by facsimile or portable document format (pdf) transmission) in one or more counterparts, and by the different parties hereto in separate counterparts, each of which when executed shall be deemed to be an original but all of which taken together shall constitute one and the same agreement.
10.10 Specific Performance.
(a) The Parties agree that irreparable damage would occur if any provision of this Agreement were not performed in accordance with the terms hereof, and, accordingly, that the parties shall be entitled to an injunction or injunctions to prevent breaches of this Agreement or to enforce specifically the performance of the terms and provisions hereof (including the parties’ obligation to consummate the Transactions) in the Court of Chancery of the State of Delaware, County of New Castle, or, if that court does not have jurisdiction, any court of the United States located in the State of Delaware without proof of actual damages or otherwise, in addition to any other remedy to which they are entitled at Law or in equity as expressly permitted in this Agreement. Each of the parties hereby further waives (i) any defense in any Action for specific performance that a remedy at Law would be adequate and (ii) any requirement under any Law to post security or a bond as a prerequisite to obtaining equitable relief.
(b) Notwithstanding anything to the contrary in this Agreement, if prior to the Outside Date any party initiates an Action to prevent breaches or threatened breaches of this Agreement and to enforce specifically the terms and provisions of this Agreement, then the Outside Date will be automatically extended by: (i) the amount of time during which such Action is pending plus 20 Business Days; or (ii) such other time period established by the court presiding over such Action.
10.11 Amendment. This Agreement may be amended in writing: (a) by the parties hereto at any time prior to the Acquisition Merger Effective Time; and (b) by PubCo and the Sponsor following the Acquisition Merger Effective Time. This Agreement may not be amended except by an instrument in writing signed by each of the parties hereto prior to the Acquisition Merger Effective Time and by PubCo and the Sponsor following the Acquisition Merger Effective Time.
A-78
10.12 Waiver. At any time prior to the Acquisition Merger Effective Time, (a) SPAC may (i) extend the time for the performance of any obligation or other act of the Company, (ii) waive any inaccuracy in the representations and warranties of the Company contained herein or in any document delivered by the Company pursuant hereto and (iii) waive compliance with any agreement of the Company or any condition to its own obligations contained herein and (b) the Company may (i) extend the time for the performance of any obligation or other act of SPAC or the Acquisition Entities, (ii) waive any inaccuracy in the representations and warranties of SPAC or the Acquisition Entities contained herein or in any document delivered by SPAC and/or the Acquisition Entities pursuant hereto and (iii) waive compliance with any agreement of SPAC or the Acquisition Entities or any condition to its own obligations contained herein. Any such extension or waiver shall be valid if set forth in an instrument in writing signed by the party or parties to be bound thereby.
10.13 No Recourse. All claims, obligations, liabilities, or causes of action (whether in contract or in tort, in Law or in equity or otherwise, or granted by statute or otherwise, whether by or through attempted piercing of the corporate, limited partnership or limited liability company veil or any other theory or doctrine, including alter ego or otherwise) that may be based upon, in respect of, arise under, out or by reason of, be connected with, or relate in any manner to this Agreement or the other Transaction Documents, or the negotiation, execution, or performance or non-performance of this Agreement or the other Transaction Documents (including any representation or warranty made in, in connection with, or as an inducement to, this Agreement or the other Transaction Documents), may be made only against (and such representations and warranties are those solely of) the persons that are expressly identified as parties to this Agreement or the applicable Transaction Document (the “Contracting Parties”) except as set forth in this Section 10.13. In no event shall any Contracting Party have any shared or vicarious liability for the actions or omissions of any other person. No person who is not a Contracting Party, including any current, former or future director, officer, employee, incorporator, member, partner, manager, shareholder, stockholder, Affiliate, agent, financing source, attorney or Representative or assignee of any Contracting Party, or any current, former or future director, officer, employee, incorporator, member, partner, manager, shareholder, stockholder, Affiliate, agent, financing source, attorney or Representative or assignee of any of the foregoing (collectively, the “Nonparty Affiliates”), shall have any liability (whether in contract or in tort, in Law or in equity or otherwise, or granted by statute or otherwise, whether by or through attempted piercing of the corporate, limited partnership or limited liability company veil or any other theory or doctrine, including alter ego or otherwise) for any obligations or liabilities arising under, out of, in connection with, or related in any manner to this Agreement or the other Transaction Documents or for any claim based on, in respect of, or by reason of this Agreement or the other Transaction Documents or their negotiation, execution, performance, or breach, except with respect to common law fraud with scienter against the person who committed such common law fraud with scienter, and, to the maximum extent permitted by applicable Law; and each Party waives and releases all such liabilities, claims, causes of action and obligations against any such Nonparty Affiliates. The parties acknowledge and agree that the Nonparty Affiliates are intended third-party beneficiaries of this Section 10.13. Notwithstanding anything to the contrary herein, none of the Contracting Parties or any Nonparty Affiliate shall be responsible or liable for any multiple, consequential, indirect, special, statutory, exemplary or punitive damages which may be alleged as a result of this Agreement, the Transaction Documents or any other agreement referenced herein or therein or the transactions contemplated hereunder or thereunder, or the termination or abandonment of any of the foregoing.
10.14 Provisions Respecting Representation of the Company. Each of the Parties hereby agrees, on its own behalf and on behalf of its directors, managers, members, partners, officers, employees, stockholders and Affiliates, that H&B may serve as counsel to the Company and its Subsidiaries and their respective directors, officers and employees (individually and collectively, the “Company Group”) in connection with the negotiation, preparation, execution, delivery and performance of this Agreement, and the consummation of the Transactions, and that, following consummation of the Transactions, H&B (or any of its respective successors) may serve as counsel to the Company Group or any director, manager, member, partner, stockholder, officer, employee or Affiliate of any member of the Company Group, in connection with any Action or obligation arising out of or relating to this Agreement or the Transactions notwithstanding such representation or any continued representations of the Company Group, and each of the Parties (on its own behalf and on behalf of its Affiliates) hereby consents thereto and irrevocably waives any conflict of interest arising therefrom, and each of such parties shall cause any Affiliate thereof to consent to irrevocably waive any conflict of interest arising from such representation. The Parties agree to take all reasonable
A-79
steps necessary to ensure that any privilege attaching as a result of H&B representing the Company or any of its Subsidiaries in connection with the Transactions shall survive the Closing Date and shall remain in effect. As to any privileged attorney-client communications between H&B and the Company or H&B and any of the Company’s Subsidiaries in connection with the Transactions prior to the Closing Date (collectively, the “Privileged Communications”), PubCo, the Company and each of its Subsidiaries, together with any of their respective Affiliates, Subsidiaries, successors or assigns, agree that no such party may use or rely on any of the Privileged Communications in any action against or involving any of the Company Group after the Closing Date. In addition, if the Merger and the other Transactions are consummated, all Privileged Communications related to such Transactions will become the property of (and be controlled by) the Company Group, and none of PubCo, the Company or any of its Subsidiaries or any of their respective Affiliates, Subsidiaries, successors or assigns shall retain any copies of such records or have any access to them. In the event that PubCo is legally required or requested by any Governmental Authority to access or obtain a copy of all or a portion of the Privileged Communications, PubCo shall be entitled to access or obtain a copy of and disclose the Privileged Communications to the extent necessary to comply with any such legal requirement or request.
10.15 Waiver of Conflicts; Attorney-Client Communications.
(a) Recognizing that DLA has acted as legal counsel to (A) certain SPAC equityholders (including the Sponsor) and their respective Affiliates (the “Specified SPAC Equityholders”) and (B) SPAC and its Affiliates, in each case, prior to the Acquisition Merger Effective Time, and that certain Specified SPAC Equityholders intend to continue to engage DLA to act as legal counsel to such Specified SPAC Equityholders, PubCo (on behalf of itself and each of its Subsidiaries (including, following the Acquisition Merger Effective Time, the Group Companies and SPAC)) consents to, waives, and will not assert, and agrees, after the Acquisition Merger Effective Time, to cause its Subsidiaries (including the Group Companies and SPAC) to consent to, waive, and to not assert, any present, past or future actual or potential conflict of interest that may arise in connection with DLA representing any or all of the SPAC equityholders (including the Sponsor) or their respective Affiliates, and the communication to such Persons, in any such representation, of any fact known to DLA, including Attorney-Client Communications, in connection with any negotiation, arbitration, mediation, litigation or other Proceeding in any way related to a dispute with PubCo, the Group Companies or any other Person following the Acquisition Merger Effective Time, and the disclosure of any such fact in connection with any process undertaken for the resolution of such dispute.
(b) PubCo, on behalf of itself and each of its Subsidiaries (including, following the Acquisition Merger Effective Time, the Group Companies and SPAC), irrevocably acknowledges and agrees as follows: (i) all of DLA’s work product and all communications of any nature prior to the Acquisition Merger Effective Time (and all records of such communications) by, between or among any or all of SPAC, the Specified SPAC Equityholders and their respective Affiliates, the officers, directors, employees, and agents of SPAC, the Specified SPAC Equityholders and their respective Affiliates, and the financial advisors, attorneys, accountants and other advisors to the foregoing (collectively, the “SPAC Group”), and DLA and its partners and employees with respect to, relating to, or in connection with the negotiation, preparation, execution, delivery and closing under, or any dispute or Proceeding arising under or in connection with, this Agreement or any other Transaction Document or any acquisition proposal, and all matters related to any of the foregoing, in each case, to the extent constituting attorney-client privileged communication, work product, materials or matters (individually and collectively “Attorney-Client Communications”) shall at all times be subject to the attorney-client privilege or attorney work-product doctrine, as applicable, solely in favor of and held by the Sponsor and shall be deemed to be confidential and proprietary information solely of the Sponsor; (ii) such privilege or doctrine shall be held solely by, and may be waived only by, the Sponsor, and not by PubCo or any of its Subsidiaries (including, following the Acquisition Merger Effective Time, the Group Companies and SPAC), or their Affiliates, successor or assigns; (iii) effective as of the Acquisition Merger Effective Time, all Attorney-Client Communications, and all records, and copies or extracts of records, of or maintained by SPAC of Attorney-Client Communications in any form, including hard copy or in digital or electronic media, and all rights, privileges and interests therein shall be (and hereby are) irrevocably and completely assigned, and deemed transferred and delivered by SPAC to the Sponsor, and SPAC and its Affiliates, successors and assigns shall have no right or interest therein of any nature whatsoever,
A-80
including any right of access to, possession of or right to use or rely on such records or copies and any right to waive the attorney-client privilege or attorney work-product doctrine with respect to any Attorney-Client Communications and (iv) DLA shall have no duty whatsoever to reveal or disclose any such Attorney-Client Communications or files to PubCo or any of its Subsidiaries (including, following the Acquisition Merger Effective Time, the Group Companies and SPAC) by reason of any attorney-client relationship between DLA, on the one hand, and SPAC, any SPAC equityholders (including the Sponsor) and their respective Affiliates, on the other hand. Notwithstanding the foregoing, in the event that a dispute arises between PubCo or any of its Subsidiaries (including, after the Acquisition Merger Effective Time, any Group Company or SPAC), on the one hand, and a third party other than the SPAC Group, on the other hand, PubCo, SPAC, and/or the applicable Group Company may assert the attorney-client privilege to prevent disclosure of confidential communications to such third party; provided, however, that PubCo, SPAC, and/or any Group Company may not waive such privilege without the prior written consent of the Sponsor, which consent shall not be unreasonably withheld, conditioned or delayed.
(c) This Section 10.15 is intended for the benefit of, and shall be enforceable by, DLA. This Section 10.15 shall be irrevocable, and no term of this Section 10.15 that affects or relates to DLA or the Sponsor may be amended, waived or modified, without the prior written consent of DLA or the Sponsor, as applicable.
[Signature Page Follows.]
A-81
IN WITNESS WHEREOF, SPAC, the Merger Subs, the Company and PubCo have caused this Agreement to be executed as of the date first written above by their respective officers thereunto duly authorized.
HAYMAKER ACQUISITION CORP. 4
By:
/s/ Christopher Bradley
Name:
Christopher Bradley
Title:
Chief Executive Officer
HAYMAKER MERGER SUB I, INC.
By:
/s/ Christopher Bradley
Name:
Christopher Bradley
Title:
Vice President
HAYMAKER MERGER SUB II, LLC
By:
/s/ Christopher Bradley
Name:
Christopher Bradley
Title:
Vice President
CONCRETE PARTNERS HOLDING, LLC
By:
/s/ Ned N. Fleming, III
Name:
Ned N. Fleming, III
Title:
Executive Chairman
SUNCRETE, INC.
By:
/s/ Christopher Bradley
Name:
Christopher Bradley
Title:
Vice President
Annex B
Companies Act (Revised)
Company Limited by Shares
AMENDED AND RESTATED
MEMORANDUM OF ASSOCIATION OF
HAYMAKER ACQUISITION CORP. 4
HAYMAKER ACQUISITION CORP. 4
(Adopted by special resolution passed on 24 July 2025)
Companies Act (Revised)
Company Limited by Shares
Amended and Restated Memorandum of Association
of
Haymaker Acquisition Corp. 4
(Adopted by special resolution passed on 24 July 2025)
1
The name of the Company is Haymaker Acquisition Corp. 4.
2
The Registered Office of the Company shall be at the offices of Ogier Global Limited, 89 Nexus Way, Camana Bay, Grand Cayman KY1-9009, Cayman Islands, or at such other place within the Cayman Islands as the Directors may decide.
3
The objects for which the Company is established are unrestricted and the Company shall have full power and authority to carry out any object not prohibited by the laws of the Cayman Islands.
4
The liability of each Member is limited to the amount unpaid on such Member’s shares.
5
The share capital of the Company is US$55,100 divided into 500,000,000 Class A ordinary shares of a par value of US$0.0001 each, 50,000,000 Class B ordinary shares of a par value of US$0.0001 each and 1,000,000 preference shares of a par value of US$0.0001 each. However, subject to the Companies Act (Revised) and the Company’s articles of association, the Company has the power to do any one or more of the following:
(a)
to redeem or repurchase any of its shares; and
(b)
to increase or reduce its capital; and
(c)
to issue any part of its capital (whether original, redeemed, increased or reduced):
(i)
with or without any preferential, deferred, qualified or special rights, privileges or conditions; or
(ii)
subject to any limitations or restrictions
and unless the condition of issue expressly declares otherwise, every issue of shares (whether declared to be ordinary, preference or otherwise) is subject to this power; or
(d)
to alter any of those rights, privileges, conditions, limitations or restrictions.
6
The Company has power to register by way of continuation as a body corporate limited by shares under the laws of any jurisdiction outside the Cayman Islands and to be deregistered in the Cayman Islands.
7
Capitalised terms that are not defined in this Amended and Restated Memorandum of Association bear the respective meanings given to them in the Amended and Restated Articles of Association of the Company.
B-1
Companies Act (Revised)
Company Limited by Shares
AMENDED AND RESTATED
ARTICLES OF ASSOCIATION OF
HAYMAKER ACQUISITION CORP. 4
HAYMAKER ACQUISITION CORP. 4
(Adopted by special resolution passed on 24 July 2025)
B-2
CONTENTS
| | 1 Interpretation | | | | | B-5 | | |
| | | | | | B-8 | | | |
| | | | | | B-8 | | | |
| | | | | | B-9 | | | |
| | | | | | B-9 | | | |
| | | | | | B-10 | | | |
| | | | | | B-10 | | | |
| | | | | | B-10 | | | |
| | | | | | B-11 | | | |
| | | | | | B-11 | | | |
| | | | | | B-12 | | | |
| | | | | | B-12 | | | |
| | | | | | B-12 | | | |
| | | | | | B-12 | | | |
| | | | | | B-13 | | | |
| | | | | | B-14 | | | |
| | | | | | B-14 | | | |
| | | | | | B-15 | | | |
| | | | | | B-16 | | | |
| | | | | | B-16 | | | |
| | | | | | B-17 | | | |
| | | | | | B-17 | | | |
| | | | | | B-18 | | | |
| | 24 Proxies | | | | | B-19 | | |
| | | | | | B-19 | | | |
| | | | | | B-20 | | | |
| | 27 Directors | | | | | B-20 | | |
| | | | | | B-20 | | | |
| | | | | | B-21 | | | |
| | | | | | B-21 | | | |
| | | | | | B-21 | | | |
| | | | | | B-22 | | | |
| | | | | | B-22 | | | |
| | 34 Minutes | | | | | B-23 | | |
| | | | | | B-23 | | | |
| | | | | | B-24 | | | |
| | | | | | B-24 | | | |
| | 38 Seal | | | | | B-24 | | |
| | | | | | B-25 | | | |
| | 40 Capitalisation | | | | | B-25 | | |
| | | | | | B-26 | | | |
| | 42 Audit | | | | | B-26 | | |
B-3
| | 43 Notices | | | | | B-27 | | |
| | | | | | B-28 | | | |
| | | | | | B-28 | | | |
| | | | | | B-29 | | | |
| | | | | | B-29 | | | |
| | | | | | B-29 | | | |
| | | | | | B-29 | | | |
| | | | | | B-31 | | | |
| | | | | | B-31 | | | |
| | | | | | B-32 | | |
B-4
Companies Act (Revised)
Company Limited by Shares
Articles of Association
of
Haymaker Acquisition Corp. 4
(Adopted by special resolution passed on 24 July 2025)
1 Interpretation
1.1
In the Articles Table A in the First Schedule to the Statute does not apply and, unless there is something in the subject or context inconsistent therewith:
| |
Affiliate
|
| | in respect of a person, means any other person that, directly or indirectly, through one or more intermediaries, controls, is controlled by, or is under common control with, such person, and (a) in the case of a natural person, shall include, without limitation, such person’s spouse, parents, children, siblings, mother-in-law and father-in-law and brothers and sisters-in-law, whether by blood, marriage or adoption or anyone residing in such person’s home, a trust for the benefit of any of the foregoing, a company, partnership or any natural person or entity wholly or jointly owned by any of the foregoing and (b) in the case of an entity, shall include a partnership, a corporation or any natural person or entity which directly, or indirectly through one or more intermediaries, controls, is controlled by, or is under common control with, such entity. | |
| |
Applicable Law
|
| | means, with respect to any person, all provisions of laws, statutes, ordinances, rules, regulations, permits, certificates, judgments, decisions, decrees or orders of any governmental authority applicable to such person. | |
| |
Articles
|
| | means these amended and restated articles of association of the Company. | |
| |
Audit Committee
|
| | means the audit committee of the board of directors of the Company established pursuant to the Articles, or any successor committee. | |
| |
Auditor
|
| | means the person for the time being performing the duties of auditor of the Company (if any). | |
| |
Business Combination
|
| | means a merger, share exchange, asset acquisition, share purchase, reorganisation or similar business combination involving the Company, with one or more businesses or entities (the “target business”), which Business Combination: (a) as long as the securities of the Company are listed on a Designated Stock Exchange, must occur with one or more target businesses that together have an aggregate fair market value of at least 80 per cent of the assets held in the Trust Account (excluding the deferred underwriting commissions and taxes payable on the income earned on the Trust Account) at the time of the signing of the definitive agreement to enter into such Business Combination; and (b) must not be solely effectuated with another blank cheque company or a similar company with nominal operations. | |
B-5
| |
business day
|
| | means any day other than a Saturday, a Sunday or a legal holiday or a day on which banking institutions or trust companies are authorised or obligated by law to close in New York City. | |
| |
Clearing House
|
| | means a clearing house recognised by the laws of the jurisdiction in which the Shares (or depositary receipts therefor) are listed or quoted on a stock exchange or interdealer quotation system in such jurisdiction. | |
| |
Class A Share
|
| | means a Class A ordinary share of a par value of US$0.0001 in the share capital of the Company. | |
| |
Class B Share
|
| | means a Class B ordinary share of a par value of US$0.0001 in the share capital of the Company. | |
| |
Company
|
| | means the above named company. | |
| |
Company’s Website
|
| | means the website of the Company and/or its web-address or domain name (if any). | |
| |
Compensation Committee
|
| | means the compensation committee of the board of directors of the Company established pursuant to the Articles, or any successor committee. | |
| |
Designated Stock Exchange
|
| | means any United States national securities exchange on which the securities of the Company are listed for trading, including The New York Stock Exchange. | |
| |
Directors
|
| | means the directors for the time being of the Company. | |
| |
Dividend
|
| | means any dividend (whether interim or final) resolved to be paid on Shares pursuant to the Articles. | |
| |
Electronic Communication
|
| | means a communication sent by electronic means, including electronic posting to the Company’s Website, transmission to any number, address or internet website (including the website of the Securities and Exchange Commission) or other electronic delivery methods as otherwise decided and approved by the Directors. | |
| |
Electronic Record
|
| | has the same meaning as in the Electronic Transactions Act. | |
| |
Electronic Transactions Act
|
| | means the Electronic Transactions Act (As Revised) of the Cayman Islands. | |
| |
Equity-linked Securities
|
| | means any debt or equity securities that are convertible, exercisable or exchangeable for Class A Shares issued in a financing transaction in connection with a Business Combination, including but not limited to a private placement of equity or debt. | |
| |
Exchange Act
|
| | means the United States Securities Exchange Act of 1934, as amended, or any similar U.S. federal statute and the rules and regulations of the Securities and Exchange Commission thereunder, all as the same shall be in effect at the time. | |
| |
Founders
|
| | means all Members immediately prior to the consummation of the IPO. | |
| |
Independent Director
|
| | has the same meaning as in the rules and regulations of the Designated Stock Exchange or in Rule 10A-3 under the Exchange Act, as the case may be. | |
| |
IPO
|
| | means the Company’s initial public offering of securities. | |
| |
Member
|
| | has the same meaning as in the Statute. | |
| |
Memorandum
|
| | means the amended and restated memorandum of association of the Company. | |
B-6
| |
Nominating Committee
|
| | means the nominating committee of the board of directors of the Company established pursuant to the Articles, or any successor committee. | |
| |
Officer
|
| | means a person appointed to hold an office in the Company. | |
| |
Ordinary Resolution
|
| | means a resolution passed by a simple majority of the Members as, being entitled to do so, vote in person or, where proxies are allowed, by proxy at a general meeting, and includes a unanimous written resolution. In computing the majority when a poll is demanded regard shall be had to the number of votes to which each Member is entitled by the Articles. | |
| |
Ordinary Share
|
| | means an ordinary share of a par value of US$0.0001 in the share capital of the Company. | |
| |
Over-Allotment Option
|
| | means the option of the Underwriters to purchase up to an additional 15 per cent of the firm units issued in the IPO at a price equal to US$10 per unit, less underwriting discounts and commissions. | |
| |
Preference Share
|
| | means a preference share of a par value of US$0.0001 in the share capital of the Company. | |
| |
Public Share
|
| | means a Class A Share issued as part of the units (as described in the Articles) issued in the IPO. | |
| |
Redemption Notice
|
| | means a notice in a form approved by the Company by which a holder of Public Shares is entitled to require the Company to redeem its Public Shares, subject to any conditions contained therein. | |
| |
Register of Members
|
| | means the register of Members maintained in accordance with the Statute and includes (except where otherwise stated) any branch or duplicate register of Members. | |
| |
Registered Office
|
| | means the registered office for the time being of the Company. | |
| |
Representative
|
| | means a representative of the Underwriters. | |
| |
Seal
|
| | means the common seal of the Company and includes every duplicate seal. | |
| |
Securities and Exchange Commission
|
| | means the United States Securities and Exchange Commission. | |
| |
Share
|
| | means a Class A Share, a Class B Share, an Ordinary Share or a Preference Share and includes a fraction of a share in the Company. | |
| |
Special Resolution
|
| | subject to Article 29.4, has the same meaning as in the Statute, and includes a unanimous written resolution. | |
| |
Sponsor
|
| | means Haymaker Sponsor IV LLC, a Delaware limited liability company, and its successors or assigns. | |
| |
Statute
|
| | means the Companies Act (As Revised) of the Cayman Islands. | |
| |
Tax Filing Authorised Person
|
| | means such person as any Director shall designate from time to time, acting severally. | |
| |
Treasury Share
|
| | means a Share held in the name of the Company as a treasury share in accordance with the Statute. | |
| |
Trust Account
|
| | means the trust account established by the Company upon the consummation of the IPO and into which a certain amount of the net proceeds of the IPO, together with a certain amount of the proceeds of private placement of units simultaneously with the closing date of the IPO, will be deposited. | |
| |
Underwriter
|
| | means an underwriter of the IPO from time to time and any successor underwriter. | |
B-7
1.2
In the Articles:
(a)
words importing the singular number include the plural number and vice versa;
(b)
words importing the masculine gender include the feminine gender;
(c)
words importing persons include corporations as well as any other legal or natural person;
(d)
“written” and “in writing” include all modes of representing or reproducing words in visible form, including in the form of an Electronic Record;
(e)
“shall” shall be construed as imperative and “may” shall be construed as permissive;
(f)
references to provisions of any law or regulation shall be construed as references to those provisions as amended, modified, re-enacted or replaced;
(g)
any phrase introduced by the terms “including”, “include”, “in particular” or any similar expression shall be construed as illustrative and shall not limit the sense of the words preceding those terms;
(h)
the term “and/or” is used herein to mean both “and” as well as “or.” The use of “and/or” in certain contexts in no respects qualifies or modifies the use of the terms “and” or “or” in others. The term “or” shall not be interpreted to be exclusive and the term “and” shall not be interpreted to require the conjunctive (in each case, unless the context otherwise requires);
(i)
headings are inserted for reference only and shall be ignored in construing the Articles;
(j)
any requirements as to delivery under the Articles include delivery in the form of an Electronic Record;
(k)
any requirements as to execution or signature under the Articles including the execution of the Articles themselves can be satisfied in the form of an electronic signature as defined in the Electronic Transactions Act;
(l)
sections 8 and 19(3) of the Electronic Transactions Act shall not apply;
(m)
the term “clear days” in relation to the period of a notice means that period excluding the day when the notice is received or deemed to be received and the day for which it is given or on which it is to take effect; and
(n)
the term “holder” in relation to a Share means a person whose name is entered in the Register of Members as the holder of such Share.
2 Commencement of Business
2.1
The business of the Company may be commenced as soon after incorporation of the Company as the Directors shall see fit.
2.2
The Directors may pay, out of the capital or any other monies of the Company, all expenses incurred in or about the formation and establishment of the Company, including the expenses of registration.
3 Issue of Shares and other Securities
3.1
Subject to the provisions, if any, in the Memorandum (and to any direction that may be given by the Company in general meeting) and, where applicable, the rules and regulations of the Designated Stock Exchange, the Securities and Exchange Commission and/or any other competent regulatory authority or otherwise under Applicable Law, and without prejudice to any rights attached to any existing Shares, the Directors may allot, issue, grant options over or otherwise dispose of Shares (including fractions of a Share) with or without preferred, deferred or other rights or restrictions, whether in regard to Dividends or other distributions, voting, return of capital or otherwise and to such persons, at such times and on such other terms as they think proper, and may also (subject to the Statute and the Articles) vary such rights, save that the Directors shall not allot, issue, grant options over or otherwise dispose of
B-8
Shares (including fractions of a Share) to the extent that it may affect the ability of the Company to carry out a Class B Ordinary Share Conversion set out in the Articles.
3.2
The Company may issue rights, options, warrants or convertible securities or securities of similar nature conferring the right upon the holders thereof to subscribe for, purchase or receive any class of Shares or other securities in the Company on such terms as the Directors may from time to time determine.
3.3
The Company may issue units of securities in the Company, which may be comprised of whole or fractional Shares, rights, options, warrants or convertible securities or securities of similar nature conferring the right upon the holders thereof to subscribe for, purchase or receive any class of Shares or other securities in the Company, upon such terms as the Directors may from time to time determine. The securities comprising any such units which are issued pursuant to the IPO can only be traded separately from one another on the 52nd day following the date of the prospectus relating to the IPO unless the Representative(s) determines that an earlier date is acceptable, subject to the Company having filed a current report on Form 8-K with the Securities and Exchange Commission and a press release announcing when such separate trading will begin. Prior to such date, the units can be traded, but the securities comprising such units cannot be traded separately from one another.
3.4
The Company shall not issue Shares to bearer.
4 Register of Members
4.1
The Company shall maintain or cause to be maintained the Register of Members in accordance with the Statute.
4.2
The Directors may determine that the Company shall maintain one or more branch registers of Members in accordance with the Statute. The Directors may also determine which register of Members shall constitute the principal register and which shall constitute the branch register or registers, and to vary such determination from time to time.
5 Closing Register of Members or Fixing Record Date
5.1
For the purpose of determining Members entitled to notice of, or to vote at any meeting of Members or any adjournment thereof, or Members entitled to receive payment of any Dividend or other distribution, or in order to make a determination of Members for any other purpose, the Directors may, after notice has been given by advertisement in an appointed newspaper or any other newspaper or by any other means in accordance with the rules and regulations of the Designated Stock Exchange, the Securities and Exchange Commission and/or any other competent regulatory authority or otherwise under Applicable Law, provide that the Register of Members shall be closed for transfers for a stated period which shall not in any case exceed forty days.
5.2
In lieu of, or apart from, closing the Register of Members, the Directors may fix in advance or arrears a date as the record date for any such determination of Members entitled to notice of, or to vote at any meeting of the Members or any adjournment thereof, or for the purpose of determining the Members entitled to receive payment of any Dividend or other distribution, or in order to make a determination of Members for any other purpose.
5.3
If the Register of Members is not so closed and no record date is fixed for the determination of Members entitled to notice of, or to vote at, a meeting of Members or Members entitled to receive payment of a Dividend or other distribution, the date on which notice of the meeting is sent or the date on which the resolution of the Directors resolving to pay such Dividend or other distribution is passed, as the case may be, shall be the record date for such determination of Members. When a determination of Members entitled to vote at any meeting of Members has been made as provided in this Article, such determination shall apply to any adjournment thereof.
B-9
6 Certificates for Shares
6.1
A Member shall only be entitled to a share certificate if the Directors resolve that share certificates shall be issued. Share certificates representing Shares, if any, shall be in such form as the Directors may determine. Share certificates shall be signed by one or more Directors or other person authorised by the Directors. The Directors may authorise certificates to be issued with the authorised signature(s) affixed by mechanical process. All certificates for Shares shall be consecutively numbered or otherwise identified and shall specify the Shares to which they relate. All certificates surrendered to the Company for transfer shall be cancelled and, subject to the Articles, no new certificate shall be issued until the former certificate representing a like number of relevant Shares shall have been surrendered and cancelled.
6.2
The Company shall not be bound to issue more than one certificate for Shares held jointly by more than one person and delivery of a certificate to one joint holder shall be a sufficient delivery to all of them.
6.3
If a share certificate is defaced, worn out, lost or destroyed, it may be renewed on such terms (if any) as to evidence and indemnity and on the payment of such expenses reasonably incurred by the Company in investigating evidence, as the Directors may prescribe, and (in the case of defacement or wearing out) upon delivery of the old certificate.
6.4
Every share certificate sent in accordance with the Articles will be sent at the risk of the Member or other person entitled to the certificate. The Company will not be responsible for any share certificate lost or delayed in the course of delivery.
6.5
Share certificates shall be issued within the relevant time limit as prescribed by the Statute, if applicable, or as the rules and regulations of the Designated Stock Exchange, the Securities and Exchange Commission and/or any other competent regulatory authority or otherwise under Applicable Law may from time to time determine, whichever is shorter, after the allotment or, except in the case of a Share transfer which the Company is for the time being entitled to refuse to register and does not register, after lodgement of a Share transfer with the Company.
7 Transfer of Shares
7.1
Subject to the terms of the Articles, any Member may transfer all or any of his Shares by an instrument of transfer provided that such transfer complies with the rules and regulations of the Designated Stock Exchange, the Securities and Exchange Commission and/or any other competent regulatory authority or otherwise under Applicable Law. If the Shares in question were issued in conjunction with rights, options, warrants or units issued pursuant to the Articles on terms that one cannot be transferred without the other, the Directors shall refuse to register the transfer of any such Share without evidence satisfactory to them of the like transfer of such right, option, warrant or unit.
7.2
The instrument of transfer of any Share shall be in writing in the usual or common form or in a form prescribed by the rules and regulations of the Designated Stock Exchange, the Securities and Exchange Commission and/or any other competent regulatory authority or otherwise under Applicable Law or in any other form approved by the Directors and shall be executed by or on behalf of the transferor (and if the Directors so require, signed by or on behalf of the transferee) and may be under hand or, if the transferor or transferee is a Clearing House or its nominee(s), by hand or by machine imprinted signature or by such other manner of execution as the Directors may approve from time to time. The transferor shall be deemed to remain the holder of a Share until the name of the transferee is entered in the Register of Members.
8 Redemption, Repurchase and Surrender of Shares
8.1
Subject to the provisions of the Statute, and, where applicable, the rules and regulations of the Designated Stock Exchange, the Securities and Exchange Commission and/or any other competent regulatory authority or otherwise under Applicable Law, the Company may issue Shares that are to be redeemed or are liable to be redeemed at the option of the Member or the Company. The redemption of such Shares, except Public Shares, shall be effected in such manner and upon such other terms as the
B-10
Company may, by Special Resolution, determine before the issue of such Shares. With respect to redeeming or repurchasing the Shares:
(a)
Members who hold Public Shares are entitled to request the redemption of such Shares in the circumstances described in the Business Combination Article hereof;
(b)
Class B Shares held by the Sponsor shall be surrendered by the Sponsor for no consideration on a pro-rata basis to the extent that the Over-Allotment Option is not exercised in full so that the Founders will own 20 per cent of the Company’s issued Shares after the IPO (exclusive of any securities purchased in a private placement simultaneously with the IPO); and
(c)
Public Shares shall be repurchased in the circumstances set out in the Business Combination Article hereof.
8.2
Subject to the provisions of the Statute, and, where applicable, the rules and regulations of the Designated Stock Exchange, the Securities and Exchange Commission and/or any other competent regulatory authority or otherwise under Applicable Law, the Company may purchase its own Shares (including any redeemable Shares) in such manner and on such other terms as the Directors may agree with the relevant Member or in the manner set out in the Business Combination Article hereof. For the avoidance of doubt, redemptions, repurchases and surrenders of Shares in the circumstances described in the Article above shall not require further approval of the Members.
8.3
The Company may make a payment in respect of the redemption or purchase of its own Shares in any manner permitted by the Statute, including out of capital.
8.4
The Directors may accept the surrender for no consideration of any fully paid Share.
9 Treasury Shares
9.1
The Directors may, prior to the purchase, redemption or surrender of any Share, determine that such Share shall be held as a Treasury Share.
9.2
The Directors may determine to cancel a Treasury Share or transfer a Treasury Share on such terms as they think proper (including, without limitation, for nil consideration).
10 Variation of Rights of Shares
10.1
Subject to Article 3.1, if at any time the share capital of the Company is divided into different classes of Shares, all or any of the rights attached to any class (unless otherwise provided by the terms of issue of the Shares of that class) may, whether or not the Company is being wound up, be varied without the consent of the holders of the issued Shares of that class where such variation is considered by the Directors not to have a material adverse effect upon such rights; otherwise, any such variation shall be made only with the consent in writing of the holders of not less than two thirds of the issued Shares of that class (other than with respect to a waiver of the provisions of the Class B Ordinary Share Conversion Article hereof, which as stated therein shall only require the consent in writing of the holders of a majority of the issued Shares of that class), or with the approval of a resolution passed by a majority of not less than two thirds of the votes cast at a separate meeting of the holders of the Shares of that class. For the avoidance of doubt, the Directors reserve the right, notwithstanding that any such variation may not have a material adverse effect, to obtain consent from the holders of Shares of the relevant class. To any such meeting all the provisions of the Articles relating to general meetings shall apply mutatis mutandis, except that the necessary quorum shall be one person holding or representing by proxy at least one third of the issued Shares of the class and that any holder of Shares of the class present in person or by proxy may demand a poll.
10.2
For the purposes of a separate class meeting, the Directors may treat two or more or all the classes of Shares as forming one class of Shares if the Directors consider that such class of Shares would be affected in the same way by the proposals under consideration, but in any other case shall treat them as separate classes of Shares.
B-11
10.3
The rights conferred upon the holders of the Shares of any class issued with preferred or other rights shall not, unless otherwise expressly provided by the terms of issue of the Shares of that class, be deemed to be varied by the creation or issue of further Shares ranking pari passu therewith or Shares issued with preferred or other rights.
11 Commission on Sale of Shares
The Company may, in so far as the Statute permits, pay a commission to any person in consideration of his subscribing or agreeing to subscribe (whether absolutely or conditionally) or procuring or agreeing to procure subscriptions (whether absolutely or conditionally) for any Shares. Such commissions may be satisfied by the payment of cash and/or the issue of fully or partly paid-up Shares. The Company may also on any issue of Shares pay such brokerage as may be lawful.
12 Non Recognition of Trusts
The Company shall not be bound by or compelled to recognise in any way (even when notified) any equitable, contingent, future or partial interest in any Share, or (except only as is otherwise provided by the Articles or the Statute) any other rights in respect of any Share other than an absolute right to the entirety thereof in the holder.
13 Lien on Shares
13.1
The Company shall have a first and paramount lien on all Shares (whether fully paid-up or not) registered in the name of a Member (whether solely or jointly with others) for all debts, liabilities or engagements to or with the Company (whether presently payable or not) by such Member or his estate, either alone or jointly with any other person, whether a Member or not, but the Directors may at any time declare any Share to be wholly or in part exempt from the provisions of this Article. The registration of a transfer of any such Share shall operate as a waiver of the Company’s lien thereon. The Company’s lien on a Share shall also extend to any amount payable in respect of that Share.
13.2
The Company may sell, in such manner as the Directors think fit, any Shares on which the Company has a lien, if a sum in respect of which the lien exists is presently payable, and is not paid within fourteen clear days after notice has been received or deemed to have been received by the holder of the Shares, or to the person entitled to it in consequence of the death or bankruptcy of the holder, demanding payment and stating that if the notice is not complied with the Shares may be sold.
13.3
To give effect to any such sale the Directors may authorise any person to execute an instrument of transfer of the Shares sold to, or in accordance with the directions of, the purchaser. The purchaser or his nominee shall be registered as the holder of the Shares comprised in any such transfer, and he shall not be bound to see to the application of the purchase money, nor shall his title to the Shares be affected by any irregularity or invalidity in the sale or the exercise of the Company’s power of sale under the Articles.
13.4
The net proceeds of such sale after payment of costs, shall be applied in payment of such part of the amount in respect of which the lien exists as is presently payable and any balance shall (subject to a like lien for sums not presently payable as existed upon the Shares before the sale) be paid to the person entitled to the Shares at the date of the sale.
14 Call on Shares
14.1
Subject to the terms of the allotment and issue of any Shares, the Directors may make calls upon the Members in respect of any monies unpaid on their Shares (whether in respect of par value or premium), and each Member shall (subject to receiving at least fourteen clear days’ notice specifying the time or times of payment) pay to the Company at the time or times so specified the amount called on the Shares. A call may be revoked or postponed, in whole or in part, as the Directors may determine. A call may be required to be paid by instalments. A person upon whom a call is made shall remain liable for calls made upon him notwithstanding the subsequent transfer of the Shares in respect of which the call was made.
B-12
14.2
A call shall be deemed to have been made at the time when the resolution of the Directors authorising such call was passed.
14.3
The joint holders of a Share shall be jointly and severally liable to pay all calls in respect thereof.
14.4
If a call remains unpaid after it has become due and payable, the person from whom it is due shall pay interest on the amount unpaid from the day it became due and payable until it is paid at such rate as the Directors may determine (and in addition all expenses that have been incurred by the Company by reason of such non-payment), but the Directors may waive payment of the interest or expenses wholly or in part.
14.5
An amount payable in respect of a Share on issue or allotment or at any fixed date, whether on account of the par value of the Share or premium or otherwise, shall be deemed to be a call and if it is not paid all the provisions of the Articles shall apply as if that amount had become due and payable by virtue of a call.
14.6
The Directors may issue Shares with different terms as to the amount and times of payment of calls, or the interest to be paid.
14.7
The Directors may, if they think fit, receive an amount from any Member willing to advance all or any part of the monies uncalled and unpaid upon any Shares held by him, and may (until the amount would otherwise become payable) pay interest at such rate as may be agreed upon between the Directors and the Member paying such amount in advance.
14.8
No such amount paid in advance of calls shall entitle the Member paying such amount to any portion of a Dividend or other distribution payable in respect of any period prior to the date upon which such amount would, but for such payment, become payable.
15 Forfeiture of Shares
15.1
If a call or instalment of a call remains unpaid after it has become due and payable the Directors may give to the person from whom it is due not less than fourteen clear days’ notice requiring payment of the amount unpaid together with any interest which may have accrued and any expenses incurred by the Company by reason of such non-payment. The notice shall specify where payment is to be made and shall state that if the notice is not complied with the Shares in respect of which the call was made will be liable to be forfeited.
15.2
If the notice is not complied with, any Share in respect of which it was given may, before the payment required by the notice has been made, be forfeited by a resolution of the Directors. Such forfeiture shall include all Dividends, other distributions or other monies payable in respect of the forfeited Share and not paid before the forfeiture.
15.3
A forfeited Share may be sold, re-allotted or otherwise disposed of on such terms and in such manner as the Directors think fit and at any time before a sale, re-allotment or disposition the forfeiture may be cancelled on such terms as the Directors think fit. Where for the purposes of its disposal a forfeited Share is to be transferred to any person the Directors may authorise some person to execute an instrument of transfer of the Share in favour of that person.
15.4
A person any of whose Shares have been forfeited shall cease to be a Member in respect of them and shall surrender to the Company for cancellation the certificate for the Shares forfeited and shall remain liable to pay to the Company all monies which at the date of forfeiture were payable by him to the Company in respect of those Shares together with interest at such rate as the Directors may determine, but his liability shall cease if and when the Company shall have received payment in full of all monies due and payable by him in respect of those Shares.
15.5
A certificate in writing under the hand of one Director or Officer that a Share has been forfeited on a specified date shall be conclusive evidence of the facts stated in it as against all persons claiming to be entitled to the Share. The certificate shall (subject to the execution of an instrument of transfer) constitute a good title to the Share and the person to whom the Share is sold or otherwise disposed of
B-13
shall not be bound to see to the application of the purchase money, if any, nor shall his title to the Share be affected by any irregularity or invalidity in the proceedings in reference to the forfeiture, sale or disposal of the Share.
15.6
The provisions of the Articles as to forfeiture shall apply in the case of non payment of any sum which, by the terms of issue of a Share, becomes payable at a fixed time, whether on account of the par value of the Share or by way of premium as if it had been payable by virtue of a call duly made and notified.
16 Transmission of Shares
16.1
If a Member dies, the survivor or survivors (where he was a joint holder), or his legal personal representatives (where he was a sole holder), shall be the only persons recognised by the Company as having any title to his Shares. The estate of a deceased Member is not thereby released from any liability in respect of any Share, for which he was a joint or sole holder.
16.2
Any person becoming entitled to a Share in consequence of the death or bankruptcy or liquidation or dissolution of a Member (or in any other way than by transfer) may, upon such evidence being produced as may be required by the Directors, elect, by a notice in writing sent by him to the Company, either to become the holder of such Share or to have some person nominated by him registered as the holder of such Share. If he elects to have another person registered as the holder of such Share he shall sign an instrument of transfer of that Share to that person. The Directors shall, in either case, have the same right to decline or suspend registration as they would have had in the case of a transfer of the Share by the relevant Member before his death or bankruptcy or liquidation or dissolution, as the case may be.
16.3
A person becoming entitled to a Share by reason of the death or bankruptcy or liquidation or dissolution of a Member (or in any other case than by transfer) shall be entitled to the same Dividends, other distributions and other advantages to which he would be entitled if he were the holder of such Share. However, he shall not, before becoming a Member in respect of a Share, be entitled in respect of it to exercise any right conferred by membership in relation to general meetings of the Company and the Directors may at any time give notice requiring any such person to elect either to be registered himself or to have some person nominated by him be registered as the holder of the Share (but the Directors shall, in either case, have the same right to decline or suspend registration as they would have had in the case of a transfer of the Share by the relevant Member before his death or bankruptcy or liquidation or dissolution or any other case than by transfer, as the case may be). If the notice is not complied with within ninety days of being received or deemed to be received (as determined pursuant to the Articles), the Directors may thereafter withhold payment of all Dividends, other distributions, bonuses or other monies payable in respect of the Share until the requirements of the notice have been complied with.
17 Class B Ordinary Share Conversion
17.1
The rights attaching to the Class A Shares and Class B Shares shall rank pari passu in all respects, with the exception that the holder of a Class B Share shall have the conversion rights referred to in this Article, and the Class A Shares and Class B Shares shall vote together as a single class on all matters (subject to the Variation of Rights of Shares Article, the Appointment and Removal of Directors Article and the Transfer by Way of Continuation Article hereof).
17.2
Class B Shares may be converted into Class A Shares on a one-for-one basis prior to the consummation of a Business Combination at the option of the holder.
17.3
Any Class B Shares not converted into Class A Shares pursuant to Article 17.2 above shall automatically convert into Class A Shares on a one-for-one basis (the “Initial Conversion Ratio”) concurrently with or immediately following the consummation of a Business Combination.
17.4
Notwithstanding the Initial Conversion Ratio, in the case that additional Class A Shares or any other Equity-linked Securities, are issued, or deemed issued, by the Company in excess of the amounts
B-14
offered in the IPO and related to the consummation of a Business Combination, all Class B Shares in issue shall automatically convert into Class A Shares at the time of the consummation of a Business Combination at a ratio for which the Class B Shares shall convert into Class A Shares will be adjusted (unless the holders of a majority of the Class B Shares in issue agree to waive such anti-dilution adjustment with respect to any such issuance or deemed issuance) so that the number of Class A Shares issuable upon conversion of all Class B Shares will equal, on an as-converted basis, in the aggregate, 25 per cent of the sum of all Class A Shares in issue upon completion of the IPO plus all Class A Shares and any Equity-linked Securities or rights issued or deemed issued, by the Company in connection with or in relation to the consummation of a Business Combination, excluding any Class A Shares or Equity-linked Securities or rights exercisable for or convertible into Class A Shares issued, or to be issued, to any seller in the Business Combination and any private placement units issued at the time of the IPO or issued to the Sponsor or the Company’s officers or directors upon conversion of working capital loans.
17.5
Notwithstanding anything to the contrary contained herein, the foregoing adjustment to the Initial Conversion Ratio may be waived as to any particular issuance or deemed issuance of additional Class A Shares or Equity-linked Securities by the written consent or agreement of holders of a majority of the Class B Shares then in issue consenting or agreeing separately as a separate class in the manner provided in the Variation of Rights of Shares Article hereof.
17.6
The foregoing conversion ratio shall also be adjusted to account for any subdivision (by share subdivision, exchange, capitalisation, rights issue, reclassification, recapitalisation or otherwise) or combination (by share consolidation, exchange, reclassification, recapitalisation or otherwise) or similar reclassification or recapitalisation of the Class A Shares in issue into a greater or lesser number of Shares occurring after the original filing of the Articles without a proportionate and corresponding subdivision, combination or similar reclassification or recapitalisation of the Class B Shares in issue.
17.7
Each Class B Share shall convert into its pro rata number of Class A Shares pursuant to this Article. The pro rata share for each holder of Class B Shares will be determined as follows: each Class B Share shall convert into such number of Class A Shares as is equal to the product of 1 multiplied by a fraction, the numerator of which shall be the total number of Class A Shares into which all of the Class B Shares in issue shall be converted pursuant to this Article and the denominator of which shall be the total number of Class B Shares in issue at the time of conversion.
17.8
References in this Article to “converted”, “conversion” or “exchange” shall mean the compulsory redemption without notice of Class B Shares of any Member and, on behalf of such Members, automatic application of such redemption proceeds in paying for such new Class A Shares into which the Class B Shares have been converted or exchanged at a price per Class B Share necessary to give effect to a conversion or exchange calculated on the basis that the Class A Shares to be issued as part of the conversion or exchange will be issued at par. The Class A Shares to be issued on an exchange or conversion shall be registered in the name of such Member or in such name as the Member may direct.
17.9
Notwithstanding anything to the contrary in this Article, in no event may any Class B Share convert into Class A Shares at a ratio that is less than one-for-one.
18 Amendments of Memorandum and Articles of Association and Alteration of Capital
18.1
The Company may by Ordinary Resolution:
(a)
increase its share capital by such sum as the Ordinary Resolution shall prescribe and with such rights, priorities and privileges annexed thereto, as the Company in general meeting may determine;
(b)
consolidate and divide all or any of its share capital into Shares of larger amount than its existing Shares;
(c)
convert all or any of its paid-up Shares into stock, and reconvert that stock into paid-up Shares of any denomination;
B-15
(d)
by subdivision of its existing Shares or any of them divide the whole or any part of its share capital into Shares of smaller amount than is fixed by the Memorandum or into Shares without par value; and
(e)
cancel any Shares that at the date of the passing of the Ordinary Resolution have not been taken or agreed to be taken by any person and diminish the amount of its share capital by the amount of the Shares so cancelled.
18.2
All new Shares created in accordance with the provisions of the preceding Article shall be subject to the same provisions of the Articles with reference to the payment of calls, liens, transfer, transmission, forfeiture and otherwise as the Shares in the original share capital.
18.3
Subject to the provisions of the Statute, the provisions of the Articles as regards the matters to be dealt with by Ordinary Resolution and Article 29.4. the Company may by Special Resolution:
(a)
change its name;
(b)
alter or add to the Articles;
(c)
alter or add to the Memorandum with respect to any objects, powers or other matters specified therein; and
(d)
reduce its share capital or any capital redemption reserve fund.
19 Offices and Places of Business
Subject to the provisions of the Statute, the Company may by resolution of the Directors change the location of its Registered Office. The Company may, in addition to its Registered Office, maintain such other offices or places of business as the Directors determine.
20 General Meetings
20.1
All general meetings other than annual general meetings shall be called extraordinary general meetings.
20.2
The Company may, but shall not (unless required by the Statute) be obliged to, in each year hold a general meeting as its annual general meeting, and shall specify the meeting as such in the notices calling it. Any annual general meeting shall be held at such time and place as the Directors shall appoint. At these meetings the report of the Directors (if any) shall be presented.
20.3
The Directors, the chief executive officer or the chairman of the board of Directors may call general meetings, and, for the avoidance of doubt, Members shall not have the ability to call general meetings.
20.4
A Members’ requisition is a requisition of Members holding at the date of deposit of the requisition not less than ten per cent in par value of the issued Shares which as at that date carry the right to vote at general meetings of the Company.
20.5
The Members’ requisition must state the objects of the meeting and must be signed by the requisitionists and deposited at the Registered Office, and may consist of several documents in like form each signed by one or more requisitionists.
20.6
If there are no Directors as at the date of the deposit of the Members’ requisition or if the Directors do not within twenty-one days from the date of the deposit of the Members’ requisition duly proceed to convene a general meeting to be held within a further twenty-one days, the requisitionists, or any of them representing more than one-half of the total voting rights of all of the requisitionists, may themselves convene a general meeting, but any meeting so convened shall be held no later than the day which falls three months after the expiration of the said twenty-one day period.
20.7
A general meeting convened as aforesaid by requisitionists shall be convened in the same manner as nearly as possible as that in which general meetings are to be convened by Directors.
B-16
20.8
Members seeking to bring business before the annual general meeting or to nominate candidates for appointment as Directors at the annual general meeting must deliver notice to the principal executive offices of the Company not less than 120 calendar days before the date of the Company’s proxy statement released to Members in connection with the previous year’s annual general meeting or, if the Company did not hold an annual general meeting the previous year, or if the date of the current year’s annual general meeting has been changed by more than 30 days from the date of the previous year’s annual general meeting, then the deadline shall be set by the board of Directors with such deadline being a reasonable time before the Company begins to print and send its related proxy materials.
21 Notice of General Meetings
21.1
At least five clear days’ notice shall be given of any general meeting. Every notice shall specify the place, the day and the hour of the meeting and the general nature of the business to be conducted at the general meeting and shall be given in the manner hereinafter mentioned or in such other manner if any as may be prescribed by the Company, provided that a general meeting of the Company shall, whether or not the notice specified in this Article has been given and whether or not the provisions of the Articles regarding general meetings have been complied with, be deemed to have been duly convened if it is so agreed:
(a)
in the case of an annual general meeting, by all of the Members entitled to attend and vote thereat; and
(b)
in the case of an extraordinary general meeting, by a majority in number of the Members having a right to attend and vote at the meeting, together holding not less than ninety-five per cent in par value of the Shares giving that right.
21.2
The accidental omission to give notice of a general meeting to, or the non receipt of notice of a general meeting by, any person entitled to receive such notice shall not invalidate the proceedings of that general meeting.
22 Proceedings at General Meetings
22.1
No business shall be transacted at any general meeting unless a quorum is present. The holders of one third of the Shares being individuals present in person or by proxy or if a corporation or other non-natural person by its duly authorised representative or proxy shall be a quorum.
22.2
A person may participate at a general meeting by conference telephone or other communications equipment by means of which all the persons participating in the meeting can communicate with each other. Participation by a person in a general meeting in this manner is treated as presence in person at that meeting.
22.3
A resolution (including a Special Resolution) in writing (in one or more counterparts) signed by or on behalf of all of the Members for the time being entitled to receive notice of and to attend and vote at general meetings (or, being corporations or other non-natural persons, signed by their duly authorised representatives) shall be as valid and effective as if the resolution had been passed at a general meeting of the Company duly convened and held.
22.4
If a quorum is not present within half an hour from the time appointed for the meeting to commence, the meeting shall stand adjourned to the same day in the next week at the same time and/or place or to such other day, time and/or place as the Directors may determine, and if at the adjourned meeting a quorum is not present within half an hour from the time appointed for the meeting to commence, the Members present shall be a quorum.
22.5
The Directors may, at any time prior to the time appointed for the meeting to commence, appoint any person to act as chairman of a general meeting of the Company or, if the Directors do not make any such appointment, the chairman, if any, of the board of Directors shall preside as chairman at such general meeting. If there is no such chairman, or if he shall not be present within fifteen minutes after the time appointed for the meeting to commence, or is unwilling to act, the Directors present shall elect one of their number to be chairman of the meeting.
B-17
22.6
If no Director is willing to act as chairman or if no Director is present within fifteen minutes after the time appointed for the meeting to commence, the Members present shall choose one of their number to be chairman of the meeting.
22.7
The chairman may, with the consent of a meeting at which a quorum is present (and shall if so directed by the meeting) adjourn the meeting from time to time and from place to place, but no business shall be transacted at any adjourned meeting other than the business left unfinished at the meeting from which the adjournment took place.
22.8
When a general meeting is adjourned for thirty days or more, notice of the adjourned meeting shall be given as in the case of an original meeting. Otherwise it shall not be necessary to give any such notice of an adjourned meeting.
22.9
If a notice is issued in respect of a general meeting and the Directors, in their absolute discretion, consider that it is impractical or undesirable for any reason to hold that general meeting at the place, the day and the hour specified in the notice calling such general meeting, the Directors may postpone the general meeting to another place, day and/or hour provided that notice of the place, the day and the hour of the rearranged general meeting is promptly given to all Members. No business shall be transacted at any postponed meeting other than the business specified in the notice of the original meeting.
22.10
When a general meeting is postponed for thirty days or more, notice of the postponed meeting shall be given as in the case of an original meeting. Otherwise it shall not be necessary to give any such notice of a postponed meeting. All proxy forms submitted for the original general meeting shall remain valid for the postponed meeting. The Directors may postpone a general meeting which has already been postponed.
22.11
A resolution put to the vote of the meeting shall be decided on a poll.
22.12
A poll shall be taken as the chairman directs, and the result of the poll shall be deemed to be the resolution of the general meeting at which the poll was demanded.
22.13
A poll demanded on the election of a chairman or on a question of adjournment shall be taken forthwith. A poll demanded on any other question shall be taken at such date, time and place as the chairman of the general meeting directs, and any business other than that upon which a poll has been demanded or is contingent thereon may proceed pending the taking of the poll.
22.14
In the case of an equality of votes the chairman shall be entitled to a second or casting vote.
23 Votes of Members
23.1
Subject to any rights or restrictions attached to any Shares, including as set out at Article 29.4, every Member present in any such manner shall have one vote for every Share of which he is the holder.
23.2
In the case of joint holders the vote of the senior holder who tenders a vote, whether in person or by proxy (or, in the case of a corporation or other non-natural person, by its duly authorised representative or proxy), shall be accepted to the exclusion of the votes of the other joint holders, and seniority shall be determined by the order in which the names of the holders stand in the Register of Members.
23.3
A Member of unsound mind, or in respect of whom an order has been made by any court, having jurisdiction in lunacy, may vote by his committee, receiver, curator bonis, or other person on such Member’s behalf appointed by that court, and any such committee, receiver, curator bonis or other person may vote by proxy.
23.4
No person shall be entitled to vote at any general meeting unless he is registered as a Member on the record date for such meeting nor unless all calls or other monies then payable by him in respect of Shares have been paid.
23.5
No objection shall be raised as to the qualification of any voter except at the general meeting or adjourned general meeting at which the vote objected to is given or tendered and every vote not disallowed at the meeting shall be valid. Any objection made in due time in accordance with this Article shall be referred to the chairman whose decision shall be final and conclusive.
B-18
23.6
Votes may be cast either personally or by proxy (or in the case of a corporation or other non-natural person by its duly authorised representative or proxy). A Member may appoint more than one proxy or the same proxy under one or more instruments to attend and vote at a meeting. Where a Member appoints more than one proxy the instrument of proxy shall specify the number of Shares in respect of which each proxy is entitled to exercise the related votes.
23.7
A Member holding more than one Share need not cast the votes in respect of his Shares in the same way on any resolution and therefore may vote a Share or some or all such Shares either for or against a resolution and/or abstain from voting a Share or some or all of the Shares and, subject to the terms of the instrument appointing him, a proxy appointed under one or more instruments may vote a Share or some or all of the Shares in respect of which he is appointed either for or against a resolution and/or abstain from voting a Share or some or all of the Shares in respect of which he is appointed.
24
Proxies
24.1
The instrument appointing a proxy shall be in writing and shall be executed under the hand of the appointor or of his attorney duly authorised in writing, or, if the appointor is a corporation or other non natural person, under the hand of its duly authorised representative. A proxy need not be a Member.
24.2
The Directors may, in the notice convening any meeting or adjourned meeting, or in an instrument of proxy sent out by the Company, specify the manner by which the instrument appointing a proxy shall be deposited and the place and the time (being not later than the time appointed for the commencement of the meeting or adjourned meeting to which the proxy relates) at which the instrument appointing a proxy shall be deposited. In the absence of any such direction from the Directors in the notice convening any meeting or adjourned meeting or in an instrument of proxy sent out by the Company, the instrument appointing a proxy shall be deposited physically at the Registered Office not less than 48 hours before the time appointed for the meeting or adjourned meeting to commence at which the person named in the instrument proposes to vote.
24.3
The chairman may in any event at his discretion declare that an instrument of proxy shall be deemed to have been duly deposited. An instrument of proxy that is not deposited in the manner permitted, or which has not been declared to have been duly deposited by the chairman, shall be invalid.
24.4
The instrument appointing a proxy may be in any usual or common form (or such other form as the Directors may approve) and may be expressed to be for a particular meeting or any adjournment thereof or generally until revoked. An instrument appointing a proxy shall be deemed to include the power to demand or join or concur in demanding a poll.
24.5
Votes given in accordance with the terms of an instrument of proxy shall be valid notwithstanding the previous death or insanity of the principal or revocation of the proxy or of the authority under which the proxy was executed, or the transfer of the Share in respect of which the proxy is given unless notice in writing of such death, insanity, revocation or transfer was received by the Company at the Registered Office before the commencement of the general meeting, or adjourned meeting at which it is sought to use the proxy.
25 Corporate Members
25.1
Any corporation or other non-natural person which is a Member may in accordance with its constitutional documents, or in the absence of such provision by resolution of its directors or other governing body, authorise such person as it thinks fit to act as its representative at any meeting of the Company or of any class of Members, and the person so authorised shall be entitled to exercise the same powers on behalf of the corporation which he represents as the corporation could exercise if it were an individual Member.
25.2
If a Clearing House (or its nominee(s)), being a corporation, is a Member, it may authorise such persons as it sees fit to act as its representative at any meeting of the Company or at any meeting of any class of Members provided that the authorisation shall specify the number and class of Shares in respect of which each such representative is so authorised. Each person so authorised under the
B-19
provisions of this Article shall be deemed to have been duly authorised without further evidence of the facts and be entitled to exercise the same rights and powers on behalf of the Clearing House (or its nominee(s)) as if such person was the registered holder of such Shares held by the Clearing House (or its nominee(s)).
26 Shares that May Not be Voted
Shares in the Company that are beneficially owned by the Company shall not be voted, directly or indirectly, at any meeting and shall not be counted in determining the total number of outstanding Shares at any given time.
27 Directors
27.1
There shall be a board of Directors consisting of not less than one person provided however that subject to the requirement to have at least one director, the Company may by Ordinary Resolution increase or reduce the limits in the number of Directors.
27.2
The Directors shall be divided into three classes: Class I, Class II and Class III. The number of Directors in each class shall be as nearly equal as possible. Upon the adoption of the Articles, the existing Directors shall by resolution classify themselves as Class I, Class II or Class III Directors. The Class I Directors shall stand appointed for a term expiring at the Company’s first annual general meeting, the Class II Directors shall stand appointed for a term expiring at the Company’s second annual general meeting and the Class III Directors shall stand appointed for a term expiring at the Company’s third annual general meeting. Commencing at the Company’s first annual general meeting, and at each annual general meeting thereafter, Directors appointed to succeed those Directors whose terms expire shall be appointed for a term of office to expire at the third succeeding annual general meeting after their appointment. Except as the Statute or other Applicable Law may otherwise require, in the interim between annual general meetings or extraordinary general meetings called for the appointment of Directors and/or the removal of one or more Directors and the filling of any vacancy in that connection, additional Directors and any vacancies in the board of Directors, including unfilled vacancies resulting from the removal of Directors for cause, may be filled by the vote of a majority of the remaining Directors then in office, although less than a quorum (as defined in the Articles), or by the sole remaining Director. All Directors shall hold office until the expiration of their respective terms of office and until their successors shall have been appointed and qualified. A Director appointed to fill a vacancy resulting from the death, resignation or removal of a Director shall serve for the remainder of the full term of the Director whose death, resignation or removal shall have created such vacancy and until his successor shall have been appointed and qualified.
28 Powers of Directors
28.1
Subject to the provisions of the Statute, the Memorandum and the Articles and to any directions given by Special Resolution, the business of the Company shall be managed by the Directors who may exercise all the powers of the Company. No alteration of the Memorandum or Articles and no such direction shall invalidate any prior act of the Directors which would have been valid if that alteration had not been made or that direction had not been given. A duly convened meeting of Directors at which a quorum is present may exercise all powers exercisable by the Directors.
28.2
All cheques, promissory notes, drafts, bills of exchange and other negotiable or transferable instruments and all receipts for monies paid to the Company shall be signed, drawn, accepted, endorsed or otherwise executed as the case may be in such manner as the Directors shall determine by resolution.
28.3
The Directors on behalf of the Company may pay a gratuity or pension or allowance on retirement to any Director who has held any other salaried office or place of profit with the Company or to his widow or dependants and may make contributions to any fund and pay premiums for the purchase or provision of any such gratuity, pension or allowance.
28.4
The Directors may exercise all the powers of the Company to borrow money and to mortgage or charge its undertaking, property and assets (present and future) and uncalled capital or any part thereof
B-20
and to issue debentures, debenture stock, mortgages, bonds and other such securities whether outright or as security for any debt, liability or obligation of the Company or of any third party.
29 Appointment and Removal of Directors
29.1
Prior to the closing of a Business Combination, the Company may by Ordinary Resolution of the holders of the Class B Shares appoint any person to be a Director or may by Ordinary Resolution of the holders of the Class B Shares remove any Director. For the avoidance of doubt, prior to the closing of a Business Combination, holders of Class A Shares shall have no right to vote on the appointment or removal of any Director.
29.2
The Directors may appoint any person to be a Director, either to fill a vacancy or as an additional Director provided that the appointment does not cause the number of Directors to exceed any number fixed by or in accordance with the Articles as the maximum number of Directors.
29.3
After the consummation of a Business Combination, the Company may by Ordinary Resolution appoint any person to be a Director or may by Ordinary Resolution remove any Director.
29.4
Prior to the consummation of a Business Combination, Article 29.1 may only be amended by a Special Resolution passed by at least 90 per cent of such Members as, being entitled to do so, vote in person or, where proxies are allowed, by proxy at a general meeting of which notice specifying the intention to propose the resolution as a Special Resolution has been given, or by way of unanimous written resolution.
30 Vacation of Office of Director
The office of a Director shall be vacated if:
(a)
the Director gives notice in writing to the Company that he resigns the office of Director; or
(b)
the Director absents himself (for the avoidance of doubt, without being represented by proxy) from three consecutive meetings of the board of Directors without special leave of absence from the Directors, and the Directors pass a resolution that he has by reason of such absence vacated office; or
(c)
the Director dies, becomes bankrupt or makes any arrangement or composition with his creditors generally; or
(d)
the Director is found to be or becomes of unsound mind; or
(e)
all of the other Directors (being not less than two in number) determine that he should be removed as a Director, either by a resolution passed by all of the other Directors at a meeting of the Directors duly convened and held in accordance with the Articles or by a resolution in writing signed by all of the other Directors.
31 Proceedings of Directors
31.1
The quorum for the transaction of the business of the Directors may be fixed by the Directors, and unless so fixed shall be a majority of the Directors then in office.
31.2
Subject to the provisions of the Articles, the Directors may regulate their proceedings as they think fit. Questions arising at any meeting shall be decided by a majority of votes. In the case of an equality of votes, the chairman shall have a second or casting vote.
31.3
A person may participate in a meeting of the Directors or any committee of Directors by conference telephone or other communications equipment by means of which all the persons participating in the meeting can communicate with each other at the same time. Participation by a person in a meeting in this manner is treated as presence in person at that meeting. Unless otherwise determined by the Directors, the meeting shall be deemed to be held at the place where the chairman is located at the start of the meeting.
B-21
31.4
A resolution in writing (in one or more counterparts) signed by all the Directors or all the members of a committee of the Directors or, in the case of a resolution in writing relating to the removal of any Director or the vacation of office by any Director, all of the Directors other than the Director who is the subject of such resolution shall be as valid and effectual as if it had been passed at a meeting of the Directors, or committee of Directors as the case may be, duly convened and held.
31.5
A Director may, or other Officer on the direction of a Director shall, call a meeting of the Directors by at least two days’ notice in writing to every Director which notice shall set forth the general nature of the business to be considered unless notice is waived by all the Directors either at, before or after the meeting is held. To any such notice of a meeting of the Directors all the provisions of the Articles relating to the giving of notices by the Company to the Members shall apply mutatis mutandis.
31.6
The continuing Directors (or a sole continuing Director, as the case may be) may act notwithstanding any vacancy in their body, but if and so long as their number is reduced below the number fixed by or pursuant to the Articles as the necessary quorum of Directors the continuing Directors or Director may act for the purpose of increasing the number of Directors to be equal to such fixed number, or of summoning a general meeting of the Company, but for no other purpose.
31.7
The Directors may elect a chairman of their board and determine the period for which he is to hold office; but if no such chairman is elected, or if at any meeting the chairman is not present within five minutes after the time appointed for the meeting to commence, the Directors present may choose one of their number to be chairman of the meeting.
31.8
All acts done by any meeting of the Directors or of a committee of the Directors shall, notwithstanding that it is afterwards discovered that there was some defect in the appointment of any Director, and/or that they or any of them were disqualified, and/or had vacated their office and/or were not entitled to vote, be as valid as if every such person had been duly appointed and/or not disqualified to be a Director and/or had not vacated their office and/or had been entitled to vote, as the case may be.
31.9
A Director may be represented at any meetings of the board of Directors by a proxy appointed in writing by him. The proxy shall count towards the quorum and the vote of the proxy shall for all purposes be deemed to be that of the appointing Director.
32 Presumption of Assent
A Director who is present at a meeting of the board of Directors at which action on any Company matter is taken shall be presumed to have assented to the action taken unless his dissent shall be entered in the minutes of the meeting or unless he shall file his written dissent from such action with the person acting as the chairman or secretary of the meeting before the adjournment thereof or shall forward such dissent by registered post to such person immediately after the adjournment of the meeting. Such right to dissent shall not apply to a Director who voted in favour of such action.
33 Directors’ Interests
33.1
A Director may hold any other office or place of profit under the Company (other than the office of Auditor) in conjunction with his office of Director for such period and on such terms as to remuneration and otherwise as the Directors may determine.
33.2
A Director may act by himself or by, through or on behalf of his firm in a professional capacity for the Company and he or his firm shall be entitled to remuneration for professional services as if he were not a Director.
33.3
A Director may be or become a director or other officer of or otherwise interested in any company promoted by the Company or in which the Company may be interested as a shareholder, a contracting party or otherwise, and no such Director shall be accountable to the Company for any remuneration or other benefits received by him as a director or officer of, or from his interest in, such other company.
B-22
33.4
No person shall be disqualified from the office of Director or prevented by such office from contracting with the Company, either as vendor, purchaser or otherwise, nor shall any such contract or any contract or transaction entered into by or on behalf of the Company in which any Director shall be in any way interested be or be liable to be avoided, nor shall any Director so contracting or being so interested be liable to account to the Company for any profit realised by or arising in connection with any such contract or transaction by reason of such Director holding office or of the fiduciary relationship thereby established. A Director shall be at liberty to vote in respect of any contract or transaction in which he is interested provided that the nature of the interest of any Director in any such contract or transaction shall be disclosed by him at or prior to its consideration and any vote thereon.
33.5
A general notice that a Director is a shareholder, director, officer or employee of any specified firm or company and is to be regarded as interested in any transaction with such firm or company shall be sufficient disclosure for the purposes of voting on a resolution in respect of a contract or transaction in which he has an interest, and after such general notice it shall not be necessary to give special notice relating to any particular transaction.
34 Minutes
The Directors shall cause minutes to be made in books kept for the purpose of recording all appointments of Officers made by the Directors, all proceedings at meetings of the Company or the holders of any class of Shares and of the Directors, and of committees of the Directors, including the names of the Directors present at each meeting.
35 Delegation of Directors’ Powers
35.1
The Directors may delegate any of their powers, authorities and discretions, including the power to sub-delegate, to any committee consisting of one or more Directors (including, without limitation, the Audit Committee, the Compensation Committee and the Nominating Committee). Any such delegation may be made subject to any conditions the Directors may impose and either collaterally with or to the exclusion of their own powers and any such delegation may be revoked or altered by the Directors. Subject to any such conditions, the proceedings of a committee of Directors shall be governed by the Articles regulating the proceedings of Directors, so far as they are capable of applying.
35.2
The Directors may establish any committees, local boards or agencies or appoint any person to be a manager or agent for managing the affairs of the Company and may appoint any person to be a member of such committees, local boards or agencies. Any such appointment may be made subject to any conditions the Directors may impose, and either collaterally with or to the exclusion of their own powers and any such appointment may be revoked or altered by the Directors. Subject to any such conditions, the proceedings of any such committee, local board or agency shall be governed by the Articles regulating the proceedings of Directors, so far as they are capable of applying.
35.3
The Directors may adopt formal written charters for committees and, if so adopted, shall review and assess the adequacy of such formal written charters on an annual basis. Each of these committees shall be empowered to do all things necessary to exercise the rights of such committee set forth in the Articles and shall have such powers as the Directors may delegate pursuant to the Articles and as required by the rules and regulations of the Designated Stock Exchange, the Securities and Exchange Commission and/or any other competent regulatory authority or otherwise under Applicable Law. Each of the Audit Committee, the Compensation Committee and the Nominating Committee, if established, shall consist of such number of Directors as the Directors shall from time to time determine (or such minimum number as may be required from time to time by the rules and regulations of the Designated Stock Exchange, the Securities and Exchange Commission and/or any other competent regulatory authority or otherwise under Applicable Law). For so long as any class of Shares is listed on the Designated Stock Exchange, the Audit Committee, the Compensation Committee and the Nominating Committee shall be made up of such number of Independent Directors as is required from time to time by the rules and regulations of the Designated Stock Exchange, the Securities and Exchange Commission and/or any other competent regulatory authority or otherwise under Applicable Law.
B-23
35.4
The Directors may by power of attorney or otherwise appoint any person to be the agent of the Company on such conditions as the Directors may determine, provided that the delegation is not to the exclusion of their own powers and may be revoked by the Directors at any time.
35.5
The Directors may by power of attorney or otherwise appoint any company, firm, person or body of persons, whether nominated directly or indirectly by the Directors, to be the attorney or authorised signatory of the Company for such purpose and with such powers, authorities and discretions (not exceeding those vested in or exercisable by the Directors under the Articles) and for such period and subject to such conditions as they may think fit, and any such powers of attorney or other appointment may contain such provisions for the protection and convenience of persons dealing with any such attorneys or authorised signatories as the Directors may think fit and may also authorise any such attorney or authorised signatory to delegate all or any of the powers, authorities and discretions vested in him.
35.6
The Directors may appoint such Officers as they consider necessary on such terms, at such remuneration and to perform such duties, and subject to such provisions as to disqualification and removal as the Directors may think fit. Unless otherwise specified in the terms of his appointment an Officer may be removed by resolution of the Directors or Members. An Officer may vacate his office at any time if he gives notice in writing to the Company that he resigns his office.
36 No Minimum Shareholding
The Company in general meeting may fix a minimum shareholding required to be held by a Director, but unless and until such a shareholding qualification is fixed a Director is not required to hold Shares.
37
Remuneration of Directors
37.1
The remuneration to be paid to the Directors, if any, shall be such remuneration as the Directors shall determine, provided that no cash remuneration shall be paid to any Director by the Company prior to the consummation of a Business Combination. The Directors shall also, whether prior to or after the consummation of a Business Combination, be entitled to be paid all travelling, hotel and other expenses properly incurred by them in connection with their attendance at meetings of Directors or committees of Directors, or general meetings of the Company, or separate meetings of the holders of any class of Shares or debentures of the Company, or otherwise in connection with the business of the Company or the discharge of their duties as a Director, or to receive a fixed allowance in respect thereof as may be determined by the Directors, or a combination partly of one such method and partly the other.
37.2
The Directors may by resolution approve additional remuneration to any Director for any services which in the opinion of the Directors go beyond his ordinary routine work as a Director. Any fees paid to a Director who is also counsel, attorney or solicitor to the Company, or otherwise serves it in a professional capacity shall be in addition to his remuneration as a Director.
38
Seal
38.1
The Company may, if the Directors so determine, have a Seal. The Seal shall only be used by the authority of the Directors or of a committee of the Directors authorised by the Directors. Every instrument to which the Seal has been affixed shall be signed by at least one person who shall be either a Director or some Officer or other person appointed by the Directors for the purpose.
38.2
The Company may have for use in any place or places outside the Cayman Islands a duplicate Seal or Seals each of which shall be a facsimile of the common Seal of the Company and, if the Directors so determine, with the addition on its face of the name of every place where it is to be used.
38.3
A Director or Officer, representative or attorney of the Company may without further authority of the Directors affix the Seal over his signature alone to any document of the Company required to be authenticated by him under seal or to be filed with the Registrar of Companies in the Cayman Islands or elsewhere wheresoever
B-24
39 Dividends, Distributions and Reserve
39.1
Subject to the Statute and this Article and except as otherwise provided by the rights attached to any Shares, the Directors may resolve to pay Dividends and other distributions on Shares in issue and authorise payment of the Dividends or other distributions out of the funds of the Company lawfully available therefor. A Dividend shall be deemed to be an interim Dividend unless the terms of the resolution pursuant to which the Directors resolve to pay such Dividend specifically state that such Dividend shall be a final Dividend. No Dividend or other distribution shall be paid except out of the realised or unrealised profits of the Company, out of the share premium account or as otherwise permitted by law.
39.2
Except as otherwise provided by the rights attached to any Shares, all Dividends and other distributions shall be paid according to the par value of the Shares that a Member holds. If any Share is issued on terms providing that it shall rank for Dividend as from a particular date, that Share shall rank for Dividend accordingly.
39.3
The Directors may deduct from any Dividend or other distribution payable to any Member all sums of money (if any) then payable by him to the Company on account of calls or otherwise.
39.4
The Directors may resolve that any Dividend or other distribution be paid wholly or partly by the distribution of specific assets and in particular (but without limitation) by the distribution of shares, debentures, or securities of any other company or in any one or more of such ways and where any difficulty arises in regard to such distribution, the Directors may settle the same as they think expedient and in particular may issue fractional Shares and may fix the value for distribution of such specific assets or any part thereof and may determine that cash payments shall be made to any Members upon the basis of the value so fixed in order to adjust the rights of all Members and may vest any such specific assets in trustees in such manner as may seem expedient to the Directors.
39.5
Except as otherwise provided by the rights attached to any Shares, Dividends and other distributions may be paid in any currency. The Directors may determine the basis of conversion for any currency conversions that may be required and how any costs involved are to be met.
39.6
The Directors may, before resolving to pay any Dividend or other distribution, set aside such sums as they think proper as a reserve or reserves which shall, at the discretion of the Directors, be applicable for any purpose of the Company and pending such application may, at the discretion of the Directors, be employed in the business of the Company.
39.7
Any Dividend, other distribution, interest or other monies payable in cash in respect of Shares may be paid by wire transfer to the holder or by cheque or warrant sent through the post directed to the registered address of the holder or, in the case of joint holders, to the registered address of the holder who is first named on the Register of Members or to such person and to such address as such holder or joint holders may in writing direct. Every such cheque or warrant shall be made payable to the order of the person to whom it is sent. Any one of two or more joint holders may give effectual receipts for any Dividends, other distributions, bonuses, or other monies payable in respect of the Share held by them as joint holders.
39.8
No Dividend or other distribution shall bear interest against the Company.
39.9
Any Dividend or other distribution which cannot be paid to a Member and/or which remains unclaimed after six months from the date on which such Dividend or other distribution becomes payable may, in the discretion of the Directors, be paid into a separate account in the Company’s name, provided that the Company shall not be constituted as a trustee in respect of that account and the Dividend or other distribution shall remain as a debt due to the Member. Any Dividend or other distribution which remains unclaimed after a period of six years from the date on which such Dividend or other distribution becomes payable shall be forfeited and shall revert to the Company.
40 Capitalisation
The Directors may at any time capitalise any sum standing to the credit of any of the Company’s reserve accounts or funds (including the share premium account and capital redemption reserve fund)
B-25
or any sum standing to the credit of the profit and loss account or otherwise available for distribution; appropriate such sum to Members in the proportions in which such sum would have been divisible amongst such Members had the same been a distribution of profits by way of Dividend or other distribution; and apply such sum on their behalf in paying up in full unissued Shares for allotment and distribution credited as fully paid-up to and amongst them in the proportion aforesaid. In such event the Directors shall do all acts and things required to give effect to such capitalisation, with full power given to the Directors to make such provisions as they think fit in the case of Shares becoming distributable in fractions (including provisions whereby the benefit of fractional entitlements accrue to the Company rather than to the Members concerned). The Directors may authorise any person to enter on behalf of all of the Members interested into an agreement with the Company providing for such capitalisation and matters incidental or relating thereto and any agreement made under such authority shall be effective and binding on all such Members and the Company.
41 Books of Account
41.1
The Directors shall cause proper books of account (including, where applicable, material underlying documentation including contracts and invoices) to be kept with respect to all sums of money received and expended by the Company and the matters in respect of which the receipt or expenditure takes place, all sales and purchases of goods by the Company and the assets and liabilities of the Company. Such books of account must be retained for a minimum period of five years from the date on which they are prepared. Proper books shall not be deemed to be kept if there are not kept such books of account as are necessary to give a true and fair view of the state of the Company’s affairs and to explain its transactions.
41.2
The Directors shall determine whether and to what extent and at what times and places and under what conditions or regulations the accounts and books of the Company or any of them shall be open to the inspection of Members not being Directors and no Member (not being a Director) shall have any right of inspecting any account or book or document of the Company except as conferred by Statute or authorised by the Directors or by the Company in general meeting.
41.3
The Directors may cause to be prepared and to be laid before the Company in general meeting profit and loss accounts, balance sheets, group accounts (if any) and such other reports and accounts as may be required by law.
42 Audit
42.1
The Directors may appoint an Auditor of the Company who shall hold office on such terms as the Directors determine.
42.2
Without prejudice to the freedom of the Directors to establish any other committee, if the Shares (or depositary receipts therefor) are listed or quoted on the Designated Stock Exchange, and if required by the rules and regulations of the Designated Stock Exchange, the Securities and Exchange Commission and/or any other competent regulatory authority or otherwise under Applicable Law, the Directors shall establish and maintain an Audit Committee as a committee of the Directors and shall adopt a formal written Audit Committee charter and review and assess the adequacy of the formal written charter on an annual basis. The composition and responsibilities of the Audit Committee shall comply with the rules and regulations of the Designated Stock Exchange, the Securities and Exchange Commission and/or any other competent regulatory authority or otherwise under Applicable Law. The Audit Committee shall meet at least once every financial quarter, or more frequently as circumstances dictate.
42.3
If the Shares (or depositary receipts therefor) are listed or quoted on the Designated Stock Exchange, the Company shall conduct an appropriate review of all related party transactions on an ongoing basis and shall utilise the Audit Committee for the review and approval of potential conflicts of interest.
42.4
The remuneration of the Auditor shall be fixed by the Audit Committee (if one exists).
B-26
42.5
If the office of Auditor becomes vacant by resignation or death of the Auditor, or by his becoming incapable of acting by reason of illness or other disability at a time when his services are required, the Directors shall fill the vacancy and determine the remuneration of such Auditor.
42.6
Every Auditor of the Company shall have a right of access at all times to the books and accounts and vouchers of the Company and shall be entitled to require from the Directors and Officers such information and explanation as may be necessary for the performance of the duties of the Auditor.
42.7
Auditors shall, if so required by the Directors, make a report on the accounts of the Company during their tenure of office at the next annual general meeting following their appointment in the case of a company which is registered with the Registrar of Companies as an ordinary company, and at the next extraordinary general meeting following their appointment in the case of a company which is registered with the Registrar of Companies as an exempted company, and at any other time during their term of office, upon request of the Directors or any general meeting of the Members.
42.8
Any payment made to members of the Audit Committee (if one exists) shall require the review and approval of the Directors, with any Director interested in such payment abstaining from such review and approval.
42.9
The Audit Committee shall monitor compliance with the terms of the IPO and, if any non-compliance is identified, the Audit Committee shall be charged with the responsibility to take all action necessary to rectify such non-compliance or otherwise cause compliance with the terms of the IPO.
42.10
At least one member of the Audit Committee shall be an “audit committee financial expert” as determined by the rules and regulations of the Designated Stock Exchange, the Securities and Exchange Commission and/or any other competent regulatory authority or otherwise under Applicable Law. The “audit committee financial expert” shall have such past employment experience in finance or accounting, requisite professional certification in accounting, or any other comparable experience or background which results in the individual’s financial sophistication.
43 Notices
43.1
Notices shall be in writing and may be given by the Company to any Member either personally or by sending it by courier, post, cable, telex, fax or e-mail to him or to his address as shown in the Register of Members (or where the notice is given by e-mail by sending it to the e-mail address provided by such Member). Notice may also be served by Electronic Communication in accordance with the rules and regulations of the Designated Stock Exchange, the Securities and Exchange Commission and/or any other competent regulatory authority or by placing it on the Company’s Website.
43.2
Where a notice is sent by:
(a)
courier, in which case service of the notice shall be deemed to be effected by delivery of the notice to a courier company, and shall be deemed to have been received on the third day (not including Saturdays or Sundays or public holidays) following the day on which the notice was delivered to the courier;
(b)
post, in which case service of the notice shall be deemed to be effected by properly addressing, pre paying and posting a letter containing the notice, and shall be deemed to have been received on the fifth day (not including Saturdays or Sundays or public holidays in the Cayman Islands) following the day on which the notice was posted;
(c)
cable, in which case telex or fax; in which case service of the notice shall be deemed to be effected by properly addressing and sending such notice and shall be deemed to have been received on the same day that it was transmitted;
(d)
e-mail or other Electronic Communication; in which case service of the notice shall be deemed to be effected by transmitting the e-mail to the e-mail address provided by the intended recipient and shall be deemed to have been received on the same day that it was sent, and it shall not be necessary for the receipt of the e-mail to be acknowledged by the recipient; and
B-27
(e)
placing it on the Company’s Website; in which case service of the notice shall be deemed to have been effected one hour after the notice or document was placed on the Company’s Website.
43.3
A notice may be given by the Company to the person or persons which the Company has been advised are entitled to a Share or Shares in consequence of the death or bankruptcy of a Member in the same manner as other notices which are required to be given under the Articles and shall be addressed to them by name, or by the title of representatives of the deceased, or trustee of the bankrupt, or by any like description at the address supplied for that purpose by the persons claiming to be so entitled, or at the option of the Company by giving the notice in any manner in which the same might have been given if the death or bankruptcy had not occurred.
43.4
Notice of every general meeting shall be given in any manner authorised by the Articles to every holder of Shares carrying an entitlement to receive such notice on the record date for such meeting except that in the case of joint holders the notice shall be sufficient if given to the joint holder first named in the Register of Members and every person upon whom the ownership of a Share devolves by reason of his being a legal personal representative or a trustee in bankruptcy of a Member where the Member but for his death or bankruptcy would be entitled to receive notice of the meeting, and no other person shall be entitled to receive notices of general meetings.
44 Winding Up
44.1
If the Company shall be wound up, the liquidator shall apply the assets of the Company in satisfaction of creditors’ claims in such manner and order as such liquidator thinks fit. Subject to the rights attaching to any Shares, in a winding up:
(a)
if the assets available for distribution amongst the Members shall be insufficient to repay the whole of the Company’s issued share capital, such assets shall be distributed so that, as nearly as may be, the losses shall be borne by the Members in proportion to the par value of the Shares held by them; or
(b)
if the assets available for distribution amongst the Members shall be more than sufficient to repay the whole of the Company’s issued share capital at the commencement of the winding up, the surplus shall be distributed amongst the Members in proportion to the par value of the Shares held by them at the commencement of the winding up subject to a deduction from those Shares in respect of which there are monies due, of all monies payable to the Company for unpaid calls or otherwise.
44.2
If the Company shall be wound up the liquidator may, subject to the rights attaching to any Shares and with the approval of a Special Resolution of the Company and any other approval required by the Statute, divide amongst the Members in kind the whole or any part of the assets of the Company (whether such assets shall consist of property of the same kind or not) and may for that purpose value any assets and determine how the division shall be carried out as between the Members or different classes of Members. The liquidator may, with the like approval, vest the whole or any part of such assets in trustees upon such trusts for the benefit of the Members as the liquidator, with the like approval, shall think fit, but so that no Member shall be compelled to accept any asset upon which there is a liability.
45 Indemnity and Insurance
45.1
Every Director and Officer (which for the avoidance of doubt, shall not include auditors of the Company), together with every former Director and former Officer (each an “Indemnified Person”) shall be indemnified out of the assets of the Company against any liability, action, proceeding, claim, demand, costs, damages or expenses, including legal expenses, whatsoever which they or any of them may incur as a result of any act or failure to act in carrying out their functions other than such liability (if any) that they may incur by reason of their own actual fraud, wilful neglect or wilful default. No Indemnified Person shall be liable to the Company for any loss or damage incurred by the Company as a result (whether direct or indirect) of the carrying out of their functions unless that liability arises through the actual fraud, wilful neglect or wilful default of such Indemnified Person.
B-28
No person shall be found to have committed actual fraud, wilful neglect or wilful default under this Article unless or until a court of competent jurisdiction shall have made a finding to that effect.
45.2
The Company shall advance to each Indemnified Person reasonable attorneys’ fees and other costs and expenses incurred in connection with the defence of any action, suit, proceeding or investigation involving such Indemnified Person for which indemnity will or could be sought. In connection with any advance of any expenses hereunder, the Indemnified Person shall execute an undertaking to repay the advanced amount to the Company if it shall be determined by final judgment or other final adjudication that such Indemnified Person was not entitled to indemnification pursuant to this Article. If it shall be determined by a final judgment or other final adjudication that such Indemnified Person was not entitled to indemnification with respect to such judgment, costs or expenses, then such party shall not be indemnified with respect to such judgment, costs or expenses and any advancement shall be returned to the Company (without interest) by the Indemnified Person.
45.3
The Directors, on behalf of the Company, may purchase and maintain insurance for the benefit of any Director or Officer against any liability which, by virtue of any rule of law, would otherwise attach to such person in respect of any negligence, default, breach of duty or breach of trust of which such person may be guilty in relation to the Company.
46 Financial Year
Unless the Directors otherwise prescribe, the financial year of the Company shall end on 31st December in each year and, following the year of incorporation, shall begin on 1st January in each year.
47 Transfer by Way of Continuation
47.1
If the Company is exempted as defined in the Statute, it shall, subject to the provisions of the Statute and with the approval of the affirmative vote of a simple majority of the Class B Shares, have the power to register by way of continuation as a body corporate under the laws of any jurisdiction outside the Cayman Islands and to be deregistered in the Cayman Islands. For the avoidance of doubt, prior to the closing of a Business Combination, holders of Class A Shares shall have no right to vote on a transfer by way of continuation.
47.2
Prior to the closing of a Business Combination, Article 47.1 may only be amended by a Special Resolution which shall include the affirmative vote of a simple majority of the Class B Shares.
48 Mergers and Consolidations
The Company shall have the power to merge or consolidate with one or more other constituent companies (as defined in the Statute) upon such terms as the Directors may determine and (to the extent required by the Statute) with the approval of a Special Resolution.
49 Business Combination
49.1
Notwithstanding any other provision of the Articles, this Article shall apply during the period commencing upon the adoption of the Articles and terminating upon the first to occur of the consummation of a Business Combination and the full distribution of the Trust Account pursuant to this Article. In the event of a conflict between this Article and any other Articles, the provisions of this Article shall prevail.
49.2
Prior to the consummation of a Business Combination, the Company shall either:
(a)
submit such Business Combination to its Members for approval; or
(b)
provide Members with the opportunity to have their Shares repurchased by means of a tender offer for a per-Share repurchase price payable in cash, equal to the aggregate amount then on deposit in the Trust Account, calculated as of two business days prior to the consummation of such Business Combination, including interest earned on the Trust Account (net of taxes paid or payable,
B-29
if any), divided by the number of then issued Public Shares, provided that the Company may only repurchase Public Shares so long as the Company’s net tangible assets are at least US$5,000,001 immediately prior to or upon consummation of such Business Combination. Such obligation to repurchase Shares is subject to the completion of the proposed Business Combination to which it relates.
49.3
If the Company initiates any tender offer in accordance with Rule 13e-4 and Regulation 14E of the Exchange Act in connection with a proposed Business Combination, it shall file tender offer documents with the Securities and Exchange Commission prior to completing such Business Combination which contain substantially the same financial and other information about such Business Combination and the redemption rights as is required under Regulation 14A of the Exchange Act. If, alternatively, the Company holds a general meeting to approve a proposed Business Combination, the Company will conduct any redemptions in conjunction with a proxy solicitation pursuant to Regulation 14A of the Exchange Act, and not pursuant to the tender offer rules, and file proxy materials with the Securities and Exchange Commission.
49.4
At a general meeting called for the purposes of approving a Business Combination pursuant to this Article, in the event that such Business Combination is approved by Ordinary Resolution, the Company shall be authorised to consummate such Business Combination, provided that the Company’s net tangible assets are at least US$5,000,001 immediately prior to, or upon consummation of such Business Combination.
49.5
Any Member holding Public Shares who is not the Sponsor, a Founder, Officer or Director may, within two Business Days prior to the scheduled vote on a Business Combination, elect to have their Public Shares redeemed for cash, in accordance with any applicable requirements provided for in the related proxy materials (the “IPO Redemption”), provided that no such Member acting together with any Affiliate of his or any other person with whom he is acting in concert or as a partnership, limited partnership, syndicate, or other group for the purposes of acquiring, holding, or disposing of Shares may exercise this redemption right with respect to more than 15 per cent of the Public Shares in the aggregate without the prior consent of the Company and provided further that any beneficial holder of Public Shares on whose behalf a redemption right is being exercised must identify itself to the Company in connection with any redemption election in order to validly redeem such Public Shares. If so demanded, the Company shall pay any such redeeming Member, regardless of whether he is voting for or against such proposed Business Combination, a per-Share redemption price payable in cash, equal to the aggregate amount then on deposit in the Trust Account calculated as of two business days prior to the consummation of the Business Combination, including interest earned on the Trust Account (such interest shall be net of taxes payable) and not previously released to the Company to pay its taxes, divided by the number of then issued Public Shares (such redemption price being referred to herein as the “Redemption Price”), but only in the event that the applicable proposed Business Combination is approved and consummated.
49.6
A Member may not withdraw a Redemption Notice once submitted to the Company unless the Directors determine (in their sole discretion) to permit the withdrawal of such redemption request (which they may do in whole or in part).
49.7
In the event that the Company does not consummate a Business Combination within 24 months from the consummation of the IPO (the “Deadline Date”), the board of Directors, in its discretion, upon written notice to the Company, may extend the Deadline Date by one month on up to twelve occasions, for up to twelve additional months, but in no event later than July 28, 2026. In the event the Company does not consummate a Business Combination by the applicable Deadline Date, or such earlier time as the Directors may approve in accordance with the Articles, the Company shall:
(a)
cease all operations except for the purpose of winding up;
(b)
as promptly as reasonably possible but not more than ten business days thereafter, redeem the Public Shares, at a per-Share price, payable in cash, equal to the aggregate amount then on deposit in the Trust Account, including interest earned on the funds held in the Trust Account and not previously released to the Company (less taxes payable and up to US$100,000 of interest to pay
B-30
dissolution expenses), divided by the number of then Public Shares in issue, which redemption will completely extinguish public Members’ rights as Members (including the right to receive further liquidation distributions, if any); and
(c)
as promptly as reasonably possible following such redemption, subject to the approval of the Company’s remaining Members and the Directors, liquidate and dissolve, subject in each case to its obligations under Cayman Islands law to provide for claims of creditors and other requirements of Applicable Law.
49.8
A holder of Public Shares shall be entitled to receive distributions from the Trust Account only in the event of an IPO Redemption, a repurchase of Shares by means of a tender offer pursuant to this Article, or a distribution of the Trust Account pursuant to this Article. In no other circumstance shall a holder of Public Shares have any right or interest of any kind in the Trust Account.
49.9
After the issue of Public Shares, and prior to the consummation of a Business Combination, the Company shall not issue additional Shares or any other securities that would entitle the holders thereof to:
(a)
receive funds from the Trust Account; or
(b)
vote as a class with Public Shares on a Business Combination.
49.10
A Director may vote in respect of a Business Combination in which such Director has a conflict of interest with respect to the evaluation of such Business Combination. Such Director must disclose such interest or conflict to the other Directors.
49.11
The Company may enter into a Business Combination with a target business that is Affiliated with the Sponsor, a Founder, a Director or an Officer. In the event the Company seeks to consummate a Business Combination with a target that is Affiliated with the Sponsor, a Founder, a Director or an Officer, the Company, or a committee of Independent Directors, will obtain an opinion from an independent investment banking firm or another valuation or appraisal firm that regularly renders fairness opinions that such a Business Combination is fair to the Company from a financial point of view.
50 Certain Tax Filings
Each Tax Filing Authorised Person and any such other person, acting alone, as any Director shall designate from time to time, are authorised to file tax forms SS-4, W-8 BEN, W-8 IMY, W-9, 8832 and 2553 and such other similar tax forms as are customary to file with any US state or federal governmental authorities or foreign governmental authorities in connection with the formation, activities and/or elections of the Company and such other tax forms as may be approved from time to time by any Director or Officer. The Company further ratifies and approves any such filing made by any Tax Filing Authorised Person or such other person prior to the date of the Articles.
51 Business Opportunities
51.1
To the fullest extent permitted by Applicable Law, no individual serving as a Director or an Officer (“Management”) shall have any duty, except and to the extent expressly assumed by contract, to refrain from engaging directly or indirectly in the same or similar business activities or lines of business as the Company. To the fullest extent permitted by Applicable Law, the Company renounces any interest or expectancy of the Company in, or in being offered an opportunity to participate in, any potential transaction or matter which may be a corporate opportunity for Management, on the one hand, and the Company, on the other. Except to the extent expressly assumed by contract, to the fullest extent permitted by Applicable Law, Management shall have no duty to communicate or offer any such corporate opportunity to the Company and shall not be liable to the Company or its Members for breach of any fiduciary duty as a Member, Director and/or Officer solely by reason of the fact that such party pursues or acquires such corporate opportunity for itself, himself or herself, directs such corporate opportunity to another person, or does not communicate information regarding such corporate opportunity to the Company.
B-31
51.2
Except as provided elsewhere in this Article, the Company hereby renounces any interest or expectancy of the Company in, or in being offered an opportunity to participate in, any potential transaction or matter which may be a corporate opportunity for both the Company and Management, about which a Director and/or Officer who is also a member of Management acquires knowledge.
51.3
To the extent a court might hold that the conduct of any activity related to a corporate opportunity that is renounced in this Article to be a breach of duty to the Company or its Members, the Company hereby waives, to the fullest extent permitted by Applicable Law, any and all claims and causes of action that the Company may have for such activities. To the fullest extent permitted by Applicable Law, the provisions of this Article apply equally to activities conducted in the future and that have been conducted in the past.
52 Exclusive Jurisdiction and Forum
52.1
Unless the Company consents in writing to the selection of an alternative forum, the courts of the Cayman Islands shall have exclusive jurisdiction over any claim or dispute arising out of or in connection with the Memorandum, the Articles or otherwise related in any way to each Member’s shareholding in the Company, including but not limited to:
(a)
any derivative action or proceeding brought on behalf of the Company;
(b)
any action asserting a claim of breach of any fiduciary or other duty owed by any current or former Director, Officer or other employee of the Company to the Company or the Members;
(c)
any action asserting a claim arising pursuant to any provision of the Statute, the Memorandum or the Articles; or
(d)
any action asserting a claim against the Company governed by the “Internal Affairs Doctrine” (as such concept is recognised under the laws of the United States of America).
52.2
Each Member irrevocably submits to the exclusive jurisdiction of the courts of the Cayman Islands over all such claims or disputes.
52.3
Without prejudice to any other rights or remedies that the Company may have, each Member acknowledges that damages alone would not be an adequate remedy for any breach of the selection of the courts of the Cayman Islands as exclusive forum and that accordingly the Company shall be entitled, without proof of special damages, to the remedies of injunction, specific performance or other equitable relief for any threatened or actual breach of the selection of the courts of the Cayman Islands as exclusive forum.
52.4
This Article 52 shall not apply to any action or suits brought to enforce any liability or duty created by the U.S. Securities Act of 1933, as amended, the Securities Exchange Act of 1934, as amended, or any claim for which the federal district courts of the United States of America are, as a matter of the laws of the United States, the sole and exclusive forum for determination of such a claim.
B-32
Annex C
CERTIFICATE OF INCORPORATION OF
HAYMAKER ACQUISITION CORP. 4
HAYMAKER ACQUISITION CORP. 4
ARTICLE I
NAME OF CORPORATION
NAME OF CORPORATION
Section 1.1 The name of the corporation is Haymaker Acquisition Corp. 4 (the “Corporation”).
ARTICLE II
PURPOSE
PURPOSE
Section 2.1 The purpose of the Corporation is to engage in any lawful act or activity for which corporations may be organized under the Delaware General Corporation Law (“DGCL”). In addition to the powers and privileges conferred upon the Corporation by law and those incidental thereto, the Corporation shall possess and may exercise all the powers and privileges that are necessary or convenient to the conduct, promotion or attainment of the business or purposes of the Corporation including, but not limited to, effecting a Business Combination (as defined in Article XIII).
ARTICLE III
REGISTERED AGENT
REGISTERED AGENT
Section 3.1 The address of the registered office of the Corporation in the State of Delaware is 251 Little Falls Drive, in the City of Wilmington, County of New Castle, State of Delaware, 19808, and the name of the Corporation’s registered agent at such address is Corporation Service Company.
Section 3.2 The Corporation shall also have and maintain an office or principal place of business at such place as may be fixed by the Board of Directors (the “Board”), and may also have offices at such other places, both within and without the State of Delaware, as the Board may from time to time determine or the business of the corporation may require.
ARTICLE IV
CAPITALIZATION
CAPITALIZATION
Section 4.1 Authorized Capital Stock. The total number of shares of all classes of capital stock which the Corporation is authorized to issue is 551,000,000 shares, consisting of (a) 550,000,000 shares of common stock, par value $0.0001 per share (the “Common Stock”), including (i) 500,000,000 shares of Class A Common Stock (the “Class A Common Stock”), and (ii) 50,000,000 shares of Class B Common Stock (the “Class B Common Stock”), and (b) 1,000,000 shares of preferred stock, par value $0.0001 per share (the “Preferred Stock”).
Section 4.2 Preferred Stock. Subject to Article IX hereof, without prejudice to any special rights previously conferred on the holders of any existing Preferred Stock, the Board is hereby expressly authorized to provide out of the unissued shares of the Preferred Stock for one or more series of Preferred Stock and to establish from time to time the number of shares to be included in each such series and to fix the voting rights, if any, designations, powers, preferences and relative, participating, optional, special and other rights, if any, of each such series and any qualifications, limitations and restrictions thereof, as shall be stated in the resolution or resolutions adopted by the Board providing for the issuance of such series and included in a certificate of designation (a “Preferred Stock Designation”) filed pursuant to the DGCL, and the Board is hereby expressly vested with the authority to the full extent provided by law, now or hereafter, to adopt any such resolution or resolutions.
Section 4.3 Common Stock.
(a) The Board is hereby expressly authorized to provide for the issuance of shares of Common Stock from time to time. Except as may otherwise be provided in this Certificate of Incorporation (including any certificate filed with the Secretary of State of the State of Delaware establishing the terms of a series of Preferred Stock in accordance with Section 4.02), each holder of Common Stock shall
C-1
be entitled to one vote for each share of Common Stock held of record by such holder on each matter properly submitted to the stockholders on which the holders of the Common Stock are entitled to vote. Except as otherwise required by law or this Certificate of Incorporation, or in any Preferred Stock Designation, at any annual or special meeting of the stockholders of the Corporation, holders of the Class A Common Stock and holders of the Class B Common Stock, voting together as a single class, shall have the exclusive right to vote for the election of directors and on all other matters properly submitted to a vote of the stockholders. Notwithstanding the foregoing, except as otherwise required by law or this Certificate of Incorporation, or in a Preferred Stock Designation, the holders of the Common Stock shall not be entitled to vote on any amendment to this Certificate of Incorporation or any amendment to any Preferred Stock Designation that relates solely to the terms of one or more outstanding series of Preferred Stock if the holders of such affected series are entitled, either separately or together with the holders of one or more other such series, to vote thereon pursuant to this Certificate of Incorporation or any Preferred Stock Designation.
Except as otherwise required by law or this Certificate of Incorporation (including any Preferred Stock Designation), for so long as any shares of Class B Common Stock shall remain outstanding, the Corporation shall not, without the prior vote or written consent of the holders of a majority of the shares of Class B Common Stock then outstanding, voting separately as a single class, amend, alter or repeal any provision of this Certificate of Incorporation, whether by merger, consolidation or otherwise, if such amendment, alteration or repeal would alter or change the powers, preferences or relative, participating, optional or other or special rights of the Class B Common Stock. Any action required or permitted to be taken at any meeting of the holders of Class B Common Stock may be taken without a meeting, without prior notice and without a vote, if a consent or consents in writing, setting forth the action so taken, shall be signed by the holders of the outstanding Class B Common Stock having not less than the minimum number of votes that would be necessary to authorize or take such action at a meeting at which all shares of Class B Common Stock were present and voted and shall be delivered to the Corporation by delivery to its registered office in the State of Delaware, its principal place of business, or an officer or agent of the Corporation having custody of the book in which minutes of proceedings of stockholders are recorded. Delivery made to the Corporation’s registered office shall be by hand or by certified or registered mail, return receipt requested. Prompt written notice of the taking of corporate action without a meeting by less than unanimous written consent of the holders of Class B Common Stock shall, to the extent required by law, be given to those holders of Class B Common Stock who have not consented in writing and who, if the action had been taken at a meeting, would have been entitled to notice of the meeting if the record date for notice of such meeting had been the date that written consents signed by a sufficient number of holders of Class B Common Stock to take the action were delivered to the Corporation.
(b) Subject to applicable law, the rights, if any, of the holders of any outstanding series of the Preferred Stock and the provisions of Article IX and any other provisions of this Certificate of Incorporation (as amended), the holders of Common Stock shall be entitled to receive such dividends and other distributions (payable in cash, property or capital stock of the Corporation) when, as and if declared thereon by the Board from time to time out of any assets or funds of the Corporation legally available therefor, and shall share equally on a per share basis in such dividends and distributions.
(c) Subject to applicable law, the rights, if any, of the holders of any outstanding series of the Preferred Stock and the provisions of Article IX and any other provisions of this Certificate of Incorporation (as amended), in the event of any voluntary or involuntary liquidation, dissolution or winding-up of the Corporation, after payment or provision for payment of the debts and other liabilities of the Corporation, the holders of the Common Stock shall be entitled to receive all the remaining assets of the Corporation available for distribution to its stockholders, ratably in proportion to the number of shares of Class A Common Stock (on an as converted basis with respect to the Class B Common Stock) held by them.
(d) Shares of Class B Common Stock shall automatically convert into shares of Class A Common Stock on a one-for-one basis (the “Initial Conversion Ratio”): (i) at any time and from time to time at the option of the holders thereof; and (ii) automatically on the day of the closing of a Business Combination.
C-2
Notwithstanding the Initial Conversion Ratio, in the case that additional shares of Class A Common Stock or any other Equity-linked Securities, are issued, or deemed issued, by the Corporation in excess of the amounts offered in the IPO and related to the closing of a Business Combination, all shares of Class B Common Stock issued and outstanding shall automatically convert into shares of Class A Common Stock at the time of the closing of a Business Combination at an adjusted ratio so that the number of shares of Class A Common Stock issuable upon conversion of all shares of Class B Common Stock will equal, on an as- converted basis, in the aggregate, 25 per cent of the sum of: (a) the total number of shares of Class A Common Stock and Class B Common issued and outstanding upon completion of the IPO (net of redemptions of Class A Shares pursuant to Section 9.2, plus (b) the total number of shares of Class A Common Stock issued or deemed issued or issuable upon conversion or exercise of any Equity-linked Securities or rights issued, or deemed issued, by the Company in connection with or in relation to the consummation of the initial Business Combination, excluding any shares of Class A Common Stock or Equity-linked Securities exercisable for or convertible into shares of Class A Common Stock issued, deemed issued, or to be issued, to any seller in the initial Business Combination and any private placement warrants issued to the Corporation’s sponsor, Haymaker Sponsor IV LLC, its affiliates or any director or officer upon conversion of working capital loans. As used herein, the term “Equity-linked Securities” means any securities of the Corporation which are convertible into or exchangeable or exercisable for Common Stock.
Notwithstanding anything to the contrary contained herein, the foregoing adjustment to the Initial Conversion Ratio may be waived as to any particular issuance or deemed issuance of additional shares of Class A Common Stock or Equity-linked Securities by the written consent or agreement of holders of a majority of the shares of Class B Common Stock then issued and outstanding consenting or agreeing separately as a separate class in the manner provided in the Variation of Rights in Section 4.05 hereof.
The foregoing conversion ratio shall also be adjusted to account for any subdivision (by stock split, subdivision, exchange, stock dividend, reclassification, recapitalization or otherwise) or combination (by reverse stock split, exchange, reclassification, recapitalization or otherwise) or similar reclassification or recapitalization of the outstanding shares of Class A Common Stock into a greater or lesser number of shares occurring after the original filing of this Certificate of Incorporation without a proportionate and corresponding subdivision, combination or similar reclassification or recapitalization of the outstanding shares of Class B Common Stock.
Each share of Class B Common Stock shall convert into its pro rata number of shares of Class A Common Stock pursuant to this Section 4.03. The pro rata share for each holder of Class B Common Stock will be determined as follows: each share of Class B Common Stock shall convert into such number of shares of Class A Common Stock as is equal to the product of one (1) multiplied by a fraction, the numerator of which shall be the total number of shares of Class A Common Stock into which all of the issued and outstanding shares of Class B Common Stock shall be converted pursuant to this Section 4.03 and the denominator of which shall be the total number of issued and outstanding shares of Class B Common Stock at the time of conversion. Notwithstanding anything to the contrary in this Section 4.03, in no event may any shares of Class B Common Stock convert into shares of Class A Common Stock at a ratio that is less than the Conversion Ratio.
Section 4.4 Rights and Options. The Corporation has the authority to create and issue rights, warrants and options or convertible securities entitling the holders thereof to subscribe for, purchase or receive shares of any class or series of the Corporation’s capital stock or other securities of the Corporation, and such rights, warrants and options shall be evidenced by instrument(s) approved by the Board. The Board is hereby expressly authorized to set the exercise price, duration, times for exercise and other terms and conditions of such rights, warrants or options; provided, however, that the consideration to be received for any shares of capital stock subject thereto may not be less than the par value thereof.
Section 4.5 Variation of Rights.
(a) If at any time the capital stock of the Corporation is divided into different classes of shares, all or any of the rights attached to any class (unless otherwise provided by the terms of issue of the shares of that class) may, whether or not the Corporation is being wound up, be varied only with the
C-3
consent in writing of the holders of not less than two thirds of the issued shares of that class, or with the approval of a resolution passed by a majority of not less than two thirds of the votes cast at a separate meeting of the holders of the shares of that class. To any such meeting, the necessary quorum shall be at least one third of the issued shares of the class, and any holder of shares of the class present in person or by proxy may demand a poll.
(b) The rights conferred upon the holders of the shares of any class issued with preferred or other rights shall not, unless otherwise expressly provided by the terms of issue of the shares of that class, be deemed to be varied by the creation or issue of further shares ranking pari passu therewith or shares issued with preferred or other rights.
Section 4.6 Fractional Shares. The Corporation may at the discretion of the Board, but shall not otherwise be obliged to, issue fractional shares or round up or down fractional holdings of shares to its nearest whole number and a fractional share (if authorized by the Board) may have the corresponding fractional rights, obligations and liabilities of a whole share of the same class or series of shares.
ARTICLE V
BOARD OF DIRECTORS
BOARD OF DIRECTORS
Section 5.1 Powers of the Board. The business and affairs of the Corporation shall be managed by, or under the direction of, the Board. In addition to the powers and authority expressly conferred upon the Board by statute, this Certificate of Incorporation or the Bylaws (“Bylaws”) of the Corporation, the Board is hereby empowered to exercise all such powers and do all such acts and things as may be exercised or done by the Corporation, subject, nevertheless, to the provisions of the DGCL, this Certificate of Incorporation and any Bylaws adopted by the stockholders.
Section 5.2 Number, Election and Term.
(a) The number of directors of the Corporation shall be as set forth in the Bylaws.
(b) Subject to Section 5.05 hereof, the directors of the Corporation shall be divided into three classes designated Class I, Class II, and Class III. The number of directors in each class shall be as nearly equal as possible. The Board may assign members of the Board already in office at the time of effectiveness of this Certificate of Incorporation (the “Effective Time”) to such classes. The Class I directors shall stand elected for a term expiring at the Corporation’s first annual stockholder meeting following the Effective Time, the Class II directors shall stand elected for a term expiring at the Corporation’s second annual stockholder meeting following the Effective Time and the Class III directors shall stand elected for a term expiring at the Corporation’s third annual stockholder meeting following the Effective Time. At each annual meeting of the stockholders of the Corporation following the Effective Time, successors to the class of directors whose term expires at that annual meeting shall be elected for a term of office to expire at the third annual stockholder meeting following their election, subject to their earlier death, resignation or removal. Except as the DGCL or any applicable law may otherwise require, in the interim between an annual stockholder meeting or general meeting called for the election of directors and/or the removal of one or more directors any vacancy on the Board, may be filled by the majority vote of the remaining directors.
(c) Subject to Section 5.05 hereof, a director shall hold office until the annual meeting for the year in which his or her term expires and until his or her successor has been elected and qualified, subject, however, to such director’s earlier death, resignation, retirement, disqualification or removal.
(d) Unless and except to the extent that the Bylaws shall so require, the election of directors need not be by written ballot.
Section 5.3 Newly Created Directorships and Vacancies. Subject to Section 5.05 hereof, newly created directorships resulting from an increase in the number of directors and any vacancies on the Board resulting from death, resignation, retirement, disqualification, removal or other cause may be filled solely by a majority vote of the remaining directors then in office, even if less than a quorum, or by a sole remaining director (and not by stockholders), and any director so chosen shall hold office for the remainder of the full term of the class of directors to which the new directorship was added or in which the vacancy occurred
C-4
and until his or her successor has been elected and qualified, subject, however, to such director’s earlier death, resignation, retirement, disqualification or removal.
Section 5.4 Appointment and Removal of Directors.
(a) Subject to Section 5.05 hereof, prior to the closing of a Business Combination, the holders of Class B Common Stock may appoint any person to be a director of the Corporation or remove any or all of the directors of the Corporation with the prior vote or written consent of the holders of a majority of the shares of Class B Common Stock then outstanding, voting separately as a single class.
(b) Following the consummation of a Business Combination, the holders of Class A Common Stock may appoint any person to be a director or remove any director with the prior vote or written consent of the holders of a majority of the shares of the Class A Common Stock then outstanding, voting together as a single class.
Section 5.5 Preferred Stock — Directors. Notwithstanding any other provision of this Article V, and except as otherwise required by law, whenever the holders of one or more series of the Preferred Stock shall have the right, voting separately by class or series, to elect one or more directors, the term of office, the filling of vacancies, the removal from office and other features of such directorships shall be governed by the terms of such series of the Preferred Stock as set forth in this Certificate of Incorporation or any Preferred Stock Designation and such directors shall not be included in any of the classes created pursuant to this Article V unless expressly provided by such terms.
ARTICLE VI
BYLAWS
BYLAWS
Section 6.1 Bylaws. In furtherance and not in limitation of the powers conferred upon it by law, the Board and the stockholders shall have the power to adopt, amend, alter or repeal the Bylaws as set out at Article XI below.
ARTICLE VII
MEETINGS OF STOCKHOLDERS; ACTION BY WRITTEN CONSENT
MEETINGS OF STOCKHOLDERS; ACTION BY WRITTEN CONSENT
Section 7.1 Meetings. The annual meeting of stockholders of the Corporation shall be held at such date and time as shall be designated from time to time by the Board of Directors. Subject to the rights of the holders of any outstanding series of the Preferred Stock, and to the requirements of applicable law, special meetings of stockholders of the Corporation may be called only by the chairman of the Board, chief executive officer or president of the Corporation, or the Board pursuant to a resolution adopted by a majority of the Board, and the stockholders of record, owning not less than 10% of the entire capital stock of the Corporation issued and outstanding and entitled to vote.
Section 7.2 Advance Notice. Advance notice of stockholder nominations for the election of directors and of business to be brought by stockholders before any meeting of the stockholders of the Corporation shall be given in the manner provided in the Bylaws.
Section 7.3 Action by Written Consent. Any action required or permitted to be taken by the stockholders of the Corporation may be effected by written consent of the stockholders holding the requisite number of shares required to approve such action.
ARTICLE VIII
LIMITED LIABILITY; INDEMNIFICATION
LIMITED LIABILITY; INDEMNIFICATION
Section 8.1 Limitation of Director and Officer Liability. To the fullest extent that the DGCL or any other law of the State of Delaware as the same exists or is hereafter amended permits the limitation or elimination of the liability of directors or officers, no person who is or was a director or officer of the Corporation shall be personally liable to the Corporation or any of its stockholders for monetary damages for breach of fiduciary duty as a director or officer. Any repeal or amendment of this Section 8.1 by the stockholders of the Corporation or by changes in law, or the adoption of any other provision of this Certificate inconsistent with this Section 8.1 will, unless otherwise required by law, be prospective only
C-5
(except to the extent such amendment or change in law permits the Corporation to further limit or eliminate the liability of directors or officers) and shall not adversely affect any right or protection of a director or officer of the Corporation existing at the time of such repeal or amendment or adoption of such inconsistent provision with respect to acts or omissions occurring prior to such repeal or amendment or adoption of such inconsistent provision.
Section 8.2 Indemnification and Advancement of Expenses.
(a) To the fullest extent permitted by applicable law, as the same exists or may hereafter be amended, the Corporation shall indemnify and hold harmless each person who is or was made a party or is threatened to be made a party to or is otherwise involved in any threatened, pending or completed action, suit or proceeding, whether civil, criminal, administrative or investigative (a “proceeding”) by reason of the fact that he or she is or was a director or officer of the Corporation or, while a director or officer of the Corporation, is or was serving at the request of the Corporation as a director, officer, employee or agent of another corporation or of a partnership, joint venture, trust, other enterprise or nonprofit entity, including service with respect to an employee benefit plan (an “indemnitee”), whether the basis of such proceeding is alleged action in an official capacity as a director, officer, employee or agent, or in any other capacity while serving as a director, officer, employee or agent, against all expenses, liability and loss (including, without limitation, attorneys’ fees, judgments, fines, ERISA excise taxes and penalties and amounts paid in settlement) reasonably incurred or suffered by such indemnitee in connection with such proceeding. The right to indemnification conferred by this Section 8.2 shall include the right to be paid by the Corporation the expenses incurred in defending or otherwise participating in any such proceeding in advance of its final disposition; provided, however, that, if the DGCL requires, an advancement of expenses shall be made only upon delivery to the Corporation of an undertaking, by or on behalf of the indemnitee, to repay all amounts so advanced if it shall ultimately be determined by final judicial decision from which there is no further right to appeal that the indemnitee is not entitled to be indemnified for the expenses under this Section 8.2 or otherwise. The rights to indemnification and advancement of expenses conferred by this Section 8.2 shall be contract rights and such rights shall continue as to an indemnitee who has ceased to be a director, officer, employee or agent and shall inure to the benefit of his or her heirs, executors and administrators. Notwithstanding the foregoing provisions of this Section 8.2, except for proceedings to enforce rights to indemnification and advancement of expenses, the Corporation shall indemnify and advance expenses to an indemnitee in connection with a proceeding (or part thereof) initiated by such indemnitee only if such proceeding (or part thereof) was authorized by the Board.
(b) The rights to indemnification and advancement of expenses conferred on any indemnitee by this Section 8.2 shall not be exclusive of any other rights that any indemnitee may have or hereafter acquire under law, this Certificate, the Bylaws, an agreement, vote of stockholders or disinterested directors, or otherwise.
(c) Any repeal or amendment of this Section 8.2 by the stockholders of the Corporation or by changes in law, or the adoption of any other provision of this Certificate inconsistent with this Section 8.2, shall, unless otherwise required by law, be prospective only (except to the extent such amendment or change in law permits the Corporation to provide broader indemnification rights on a retroactive basis than permitted prior thereto), and shall not in any way diminish or adversely affect any right or protection existing at the time of such repeal or amendment or adoption of such inconsistent provision in respect of any act or omission occurring prior to such repeal or amendment or adoption of such inconsistent provision.
(d) This Section 8.2 shall not limit the right of the Corporation, to the extent and in the manner authorized or permitted by law, to indemnify and to advance expenses to persons other than indemnitees.
ARTICLE IX
BUSINESS COMBINATION
BUSINESS COMBINATION
Section 9.1 General.
(a) The provisions of this Article IX shall apply during the period commencing upon the Effective Time and terminating upon the first to occur of (i) the consummation of the Corporation’s initial Business Combination and (ii) the distribution of the Trust Account pursuant to this Article IX.
C-6
(b) Unless a stockholder vote is required by law or the rules of the New York Stock Exchange, or, at the sole discretion of the Board, the Board determines to hold a stockholder vote for business or other reasons, the Corporation may enter into a Business Combination without submitting such Business Combination to its stockholders for approval.
(c) Although not required, in the event that a stockholder vote is held, and a majority of the votes of the shares entitled to vote thereon which were present at the meeting to approve the Business Combination are voted for the approval of such Business Combination, the Corporation shall be authorized to consummate the Business Combination.
Section 9.2 Redemption Rights.
(a) In the event that the Corporation fails to consummate a Business Combination by July 28, 2026 (or such earlier date as determined by Board, in its sole discretion) (the “Termination Date”), such failure shall trigger an automatic redemption of the Public Shares (an “Automatic Redemption Event”) and the Directors of the Corporation shall take all such action necessary (i) as promptly as reasonably possible but no more than ten (10) business days thereafter to redeem the Public Shares or distribute the Trust Account to the holders of Public Shares, on a pro rata basis, in cash at a per-share amount equal to the applicable Per-Share Redemption Price; and (ii) as promptly as practicable, to cease all operations except for the purpose of making such distribution and any subsequent winding up of the Corporation’s affairs. In the event of an Automatic Redemption Event, only the holders of Public Shares shall be entitled to receive pro rata redeeming distributions from the Trust Account with respect to their Public Shares.
(b) In the event that a Business Combination is consummated by the Corporation other than in connection with a stockholder vote under Section 9.01, the Corporation will, subject to below, offer to redeem the Public Shares for cash in accordance with Rule 13e-4 and Regulation 14E of the Securities Exchange Act of 1934 (the “Exchange Act”) and subject to any limitations (including but not limited to cash requirements) set forth in the definitive transaction agreements related to the initial Business Combination (the “Tender Redemption Offer”), provided however that the Corporation shall not redeem those Shares held by the Initial Stockholders or their affiliates or the directors or officers of the Corporation pursuant to such Tender Redemption Offer, whether or not such holders accept such Tender Redemption Offer. The Corporation will file tender offer documents with the SEC prior to consummating the Business Combination which contain substantially the same financial and other information about the Business Combination and the redemption rights as would be required in a proxy solicitation pursuant to Regulation 14A of the Exchange Act. In accordance with the Exchange Act, the Tender Redemption Offer will remain open for a minimum of 20 business days and the Corporation will not be permitted to consummate its Business Combination until the expiry of such period. If in the event a stockholder holding Public Shares accepts the Tender Redemption Offer and the Corporation has not otherwise withdrawn the tender offer, the Corporation shall, promptly after the consummation of the Business Combination, pay such redeeming stockholder, on a pro rata basis, cash equal to the applicable Per-Share Redemption Price.
(c) In the event that a stockholder vote is held to approve the Business Combination, then the Corporation will in connection with a Business Combination either:
(i) notwithstanding any proxy solicitation in connection with any stockholder vote (to the extent one is required or determined to be held), conduct any required or agreed redemptions in connection with any proposed Business Combination solely pursuant to a Tender Redemption Offer on the same basis as is set out under Section 9.02(b) and on no other basis; or if the Board at its sole discretion elects, or if the Corporation is required to do so by any applicable law or the rules of Nasdaq (whether or not the Corporation is also conducting or required to conduct a Tender Redemption Offer in respect of the Business Combination), in connection with a proxy solicitation pursuant to Regulation 14A of the Exchange Act, offer to redeem the Public Shares (the “Proxy Redemption Offer”), other than those shares held by the Initial Stockholders or their affiliates or the directors or officers of the Corporation, regardless of whether such shares are voted for or against the Business Combination, for cash, on a pro rata basis, at a per-share amount equal to the applicable Per- Share Redemption Price; provided, that any such redeeming stockholder who
C-7
either individually or together with any affiliate of his or any other person with whom he is acting in concert or as a “group” (as such term is defined under Section 13 of the Exchange Act) shall not be permitted to redeem more than fifteen percent (15%) of the total Public Shares sold in the IPO.
Section 9.3 Distributions from the Trust Account.
(a) A holder of Public Shares shall be entitled to receive distributions from the Trust Account only in the event of an Automatic Redemption Event or in the event he accepts a Tender Redemption Offer or a Proxy Redemption Offer where the Business Combination is consummated. In no other circumstances shall a holder of Public Shares have any right or interest of any kind in or to the Trust Account. A holder of Public Shares shall be entitled to receive distributions from the Trust Account only as provided in Section 9.02. In no other circumstances shall a holder of Public Shares have any right or interest of any kind in or to distributions from the Trust Account.
(b) Neither the Corporation nor any officer, director or employee of the Corporation will disburse any of the proceeds held in the Trust Account until the earlier of (i) a Business Combination, or (ii) an Automatic Redemption Event or in payment of the acquisition price for any shares which the Corporation elects to purchase, redeem or otherwise acquire in accordance with this Article IX, in each case in accordance with the trust agreement governing the Trust Account; provided that interest earned on the Trust Account (as described in the Registration Statement) may be released from time to time to the Corporation to pay the Corporation’s tax obligations and up to US$100,000 of such interest may also be released from the Trust Account to pay any liquidation expenses of the Corporation if applicable.
(c) Provided that in the event that the Corporation enters liquidation prior to or without having consummated a Business Combination then, in such circumstances, in the event that any surplus assets (the “Residual Assets”) of the Corporation remain following the Corporation’s having complied with its applicable obligations to redeem Public Shares and distribute the funds held in the Trust Account in respect of such redemptions, the Public Shares shall not have any right to receive any share of those Residual Assets which are held outside the Trust Account and such Residual Assets shall be distributed (on a pro rata basis) only in respect of those shares of Common Stock that are not Public Shares.
Section 9.4 Issuance of Shares or Other Securities. Prior to the consummation of the Corporation’s initial Business Combination, the Corporation shall not issue any additional shares of capital stock of the Corporation or any other securities that would entitle the holders thereof to receive funds from the Trust Account or vote as a class with Public Shares on any Business Combination proposal.
Section 9.5 Transactions with Affiliates. The Business Combination must be approved by a majority of the independent members of the Board. In the event the Corporation enters into a Business Combination with a company that is affiliated with any of the directors or officers of the Corporation, the Corporation will obtain an opinion from an independent investment banking firm or another valuation or appraisal firm that regularly renders fairness opinions that such a Business Combination is fair to the Corporation from a financial point of view.
Section 9.6 No Transactions with Other Blank Check Companies. The Corporation shall not enter into a Business Combination with another blank check company, as such term is defined in Rule 419 of the Securities Act of 1933, or a similar company with nominal operations.
ARTICLE X
CORPORATE OPPORTUNITY
CORPORATE OPPORTUNITY
To the extent allowed by law, the doctrine of corporate opportunity, or any other analogous doctrine, shall not apply with respect to the Corporation or any of its officers or directors, or any of their respective affiliates, in circumstances where the application of any such doctrine would conflict with any fiduciary duties or contractual obligations they may have as of the date of this Certificate of Incorporation or in the future, and the Corporation renounces any expectancy that any of the directors or officers of the Corporation will offer any such corporate opportunity of which he or she may become aware to the Corporation, except, the doctrine of corporate opportunity shall apply with respect to any of the directors or officers of
C-8
the Corporation with respect to a corporate opportunity that was offered to such person solely in his or her capacity as a director or officer of the Corporation and (i) such opportunity is one the Corporation is legally and contractually permitted to undertake and would otherwise be reasonable for the Corporation to pursue and (ii) the director or officer is permitted to refer that opportunity to the Corporation without violating any legal obligation.
ARTICLE XI
AMENDMENT OF CERTIFICATE OF INCORPORATION AND BYLAWS
AMENDMENT OF CERTIFICATE OF INCORPORATION AND BYLAWS
The Corporation reserves the right at any time and from time to time to amend, alter, change or repeal any provision contained in this Certificate of Incorporation (including any Preferred Stock Designation), and other provisions authorized by the laws of the State of Delaware at the time in force that may be added or inserted, in the manner now or hereafter prescribed by this Certificate of Incorporation and the DGCL; and, except as set forth in Article VIII, all rights, preferences and privileges of whatever nature herein conferred upon stockholders, directors or any other persons by and pursuant to this Certificate of Incorporation in its present form or as hereafter amended are granted subject to the right reserved in this Article XI; provided, however, that Article IX of this Certificate of Incorporation may be amended only as provided therein.
ARTICLE XII
EXCLUSIVE FORUM FOR CERTAIN LAWSUITS; CONSENT TO JURISDICTION
EXCLUSIVE FORUM FOR CERTAIN LAWSUITS; CONSENT TO JURISDICTION
Section 12.1 Forum. Subject to the last sentence in this Section 12.1, and unless the Corporation consents in writing to the selection of an alternative forum, to the fullest extent permitted by the applicable law, the Court of Chancery of the State of Delaware shall be the sole and exclusive forum for any stockholder (including a beneficial owner) to bring (i) any derivative action or proceeding brought on behalf of the Corporation, (ii) any action asserting a claim of breach of a fiduciary duty owed by any director, officer or other employee of the Corporation to the Corporation or the Corporation’s stockholders, (iii) any action asserting a claim against the Corporation, its directors, officers or employees arising pursuant to any provision of the DGCL or this Certificate of Incorporation or the Bylaws, or (iv) any action asserting a claim against the Corporation, its directors, officers or employees governed by the internal affairs doctrine and, if brought outside of Delaware, the stockholder bringing the suit will be deemed to have consented to service of process on such stockholder’s counsel except any action (A) as to which the Court of Chancery in the State of Delaware determines that there is an indispensable party not subject to the jurisdiction of the Court of Chancery (and the indispensable party does not consent to the personal jurisdiction of the Court of Chancery within ten days following such determination), (B) which is vested in the exclusive jurisdiction of a court or forum other than the Court of Chancery, or (C) for which the Court of Chancery does not have subject matter jurisdiction. Notwithstanding the foregoing, (i) the provisions of this Section 12.1 will not apply to suits brought to enforce any liability or duty created by the Exchange Act or any other claim for which the federal courts have exclusive jurisdiction and (ii) unless the Corporation consents in writing to the selection of an alternative forum, the federal district courts of the United States of America shall, to the fullest extent permitted by law, be the exclusive forum for the resolution of any complaint asserting a cause of action arising under the Securities Act of 1933, as amended, or the rules and regulations promulgated thereunder.
Section 12.2 Consent to Jurisdiction. If any action the subject matter of which is within the scope of Section 12.1 immediately above is filed in a court other than a court located within the State of Delaware (a “Foreign Action”) in the name of any stockholder, such stockholder shall be deemed to have consented to (i) the personal jurisdiction of the state and federal courts located within the State of Delaware in connection with any action brought in any such court to enforce Section 12.1 immediately above (an “FSC Enforcement Action”) and (ii) having service of process made upon such stockholder in any such FSC Enforcement Action by service upon such stockholder’s counsel in the Foreign Action as agent for such stockholder.
Section 12.3 Severability. If any provision or provisions of this Article XII shall be held to be invalid, illegal or unenforceable as applied to any person or entity or circumstance for any reason whatsoever, then, to the fullest extent permitted by law, the validity, legality and enforceability of such provisions in any other circumstance and of the remaining provisions of this Article XII (including, without limitation, each portion of any sentence of this Article XII containing any such provision held to be invalid, illegal or
C-9
unenforceable that is not itself held to be invalid, illegal or unenforceable) and the application of such provision to other persons or entities and circumstances shall not in any way be affected or impaired thereby. Any person or entity purchasing or otherwise acquiring any interest in shares of capital stock of the Corporation shall be deemed to have notice of and consented to the provisions of this Article XII.
Section 12.4 Deemed Notice. Any person or entity purchasing or otherwise acquiring or holding any interest in any security of the Corporation shall be deemed to have notice of and consented to this Article XII.
ARTICLE XIII
DEFINITIONS AND INTERPRETATION
DEFINITIONS AND INTERPRETATION
“Business Combination” means the initial acquisition by the Corporation, whether through a merger, share reconstruction, asset or stock acquisition, exchangeable share transaction, contractual control arrangement or other similar type of transaction, with a Target Business at Fair Value.
“Domestication” means the re-domicile of the Corporation as a Delaware corporation in accordance with Section 388 of DGCL, and Section 206 of the Cayman Islands Companies Law and shall no longer be considered a company incorporated in the Cayman Islands which takes effectiveness upon the filing of this Certificate of Incorporation and the Certificate of Domestication with the Secretary of the State of Delaware.
“Fair Value” means a value at least equal to 80% of the balance in the Trust Account (excluding any deferred underwriting fees and any taxes payable on the Trust Account balance) at the time of the execution of a definitive agreement for a Business Combination.
“Initial Stockholder” means the Sponsor, the directors and officers of the Corporation or their respective affiliates who held Shares prior to the IPO.
“IPO” means the initial public offering of securities of the Corporation, which offering closed on July 28, 2023.
“Per-Share Redemption Price” means:
(a) with respect to an Automatic Redemption Event, the aggregate amount then on deposit in the Trust Account, calculated as of two business days prior to the consummation of such Business Combination, including interest earned on the Trust Account (net of taxes paid or payable, if any), divided by the number of then outstanding Public Shares; and
(b) with respect to either a Tender Redemption Offer or a Proxy Redemption Offer, the aggregate amount then on deposit in the Trust Account calculated as of two business days prior to the consummation of the Business Combination, including interest earned on the Trust Account (net of taxes paid or payable, if any), divided by the number of then issued Public Shares.
“Public Shares” means the Class A Shares included in the units issued in the IPO which are automatically converted into shares of Common Stock of the Corporation upon the effectiveness of Domestication.
“Registration Statement” means the Corporation’s registration statement on Form S-1 filed with the SEC as declared effective on July 25, 2023.
“SEC” means the United States Securities and Exchange Commission.
“Sponsor” means Haymaker Sponsor IV LLC, a Delaware limited liability company.
“Target Business” means any business or entity with whom the Corporation wishes to undertake a Business Combination.
“Target Business Acquisition Period” means the period commencing from the effectiveness of the registration statement filed with the SEC in connection with the IPO up to and including the first to occur of (i) a Business Combination or (ii) the Termination Date.
“Trust Account” means the trust account established by the Corporation prior to the IPO and into which a certain amount of the IPO net proceeds and the net proceeds from a simultaneous private placement of warrants simultaneously with the closing of the IPO, are deposited.
C-10
IN WITNESS WHEREOF, Haymaker Acquisition Corp. 4 has caused this Certificate of Incorporation to be duly executed in its name and on its behalf as of the [ ] day of [ ], 2025.
HAYMAKER ACQUISITION CORP. 4
By:
Name:
Title: Incorporator
Title: Incorporator
[Signature Page to Certificate of Incorporation]
Annex D
BYLAWS
OF
HAYMAKER ACQUISITION CORP. 4,
a Delaware corporation (the “Corporation”)
Adopted as of , 2025
ARTICLE I
OFFICES; BOOKS AND RECORDS
OFFICES; BOOKS AND RECORDS
Section 1.1. Registered Office. The registered office of the Corporation in the State of Delaware is 251 Little Falls Drive, in the City of Wilmington, County of New Castle, State of Delaware, 19808. The name of the Corporation’s registered agent at such address is The Corporation Service Company.
Section 1.2. Other Offices. The Corporation may also have offices at such other places both within and without the State of Delaware as the Corporation’s Board of Directors (the “Board”) may from time to time determine or the business of the Corporation may require.
Section 1.3. Books and Records. The books and records of the Corporation may be kept within or without the State of Delaware as the Board may from time to time determine or the business of the Corporation may require.
ARTICLE II
MEETINGS OF STOCKHOLDERS
MEETINGS OF STOCKHOLDERS
Section 2.1. Time and Place of Meetings. All meetings of stockholders shall be held at such place, either within or without the State of Delaware, on such date and at such time as may be determined from time to time by the Board (or the President in the absence of a designation by the Board). The Board, in its sole discretion, may determine that such meetings be held wholly or partially by means of remote communication. For any meeting of stockholders to be held by remote communication, the Corporation shall (i) implement reasonable measures to verify that each person deemed present and permitted to vote at the meeting by remote communication is a stockholder or proxy holder, (ii) implement reasonable measures to provide such stockholders and proxy holders a reasonable opportunity to participate in the meeting and to vote on matters submitted to the stockholders, including an opportunity to read or hear the proceedings of the meeting substantially concurrently with such proceedings, and (iii) if any stockholder or proxy holder votes or takes other action at the meeting by means of remote communication, a record of such vote or other action shall be maintained by the Corporation.
Section 2.2. Annual Meetings. An annual meeting of stockholders shall be held for the election of directors and for the transaction of such other business as may properly be brought before such meeting. Stockholders may, unless the Corporation’s Certificate of Incorporation (as it may be amended from time to time, the “Certificate”) otherwise provides, act by written consent to elect directors.
Section 2.3. Special Meetings. Special meetings of stockholders for any proper purpose or purposes may be called at any time by the Board or the President or shall be called by the Secretary of the Corporation whenever the stockholders of record owning a majority of the then issued and outstanding capital stock of the Corporation entitled to vote on matters to be submitted to stockholders of the Corporation shall request therefor (either by written instrument signed by a majority, by resolution adopted by a vote of the majority or by a ballot submitted by electronic transmission, provided that any such electronic transmission shall set forth or be submitted with information from which it can be determined that the electronic transmission was authorized by the stockholder or proxy holder). Any such written request shall state a proper purpose or purposes of the meeting and shall be delivered to the President or Secretary of the Corporation.
Section 2.4. Notice of Meetings and Adjourned Meetings; Waivers of Notice.
(a) Whenever stockholders are required or permitted to take any action at a meeting, a written notice of the meeting of stockholders shall be given which shall state the hour, means of remote
D-1
communication, if any, date and place, if any, thereof, and, in the case of a special meeting, the purpose or purposes for which the meeting is called. Unless otherwise provided by law, such notice shall be delivered either personally or by mail, not less than ten (10) nor more than sixty (60) days before the date of the meeting, to each stockholder of record entitled to vote at such meeting.
(b) A written waiver of any such notice signed by the person entitled thereto, or a waiver by electronic transmission by the person entitled to notice, whether before or after the time stated therein, shall be deemed equivalent to notice. Attendance of an individual at a meeting in person, by proxy, or by remote communication shall constitute a waiver of notice of such meeting, except when the person attends the meeting for the express purpose of objecting, at the beginning of the meeting, to the transaction of any business because the meeting is not lawfully called or convened. Business transacted at any special meeting of stockholders shall be limited to the purposes stated in the notice. Neither the business to be transacted at, nor the purpose of, an annual or special meeting of stockholders need be specified in any written waiver of notice or any waiver by electronic transmission unless so required by the Certificate or these bylaws. Unless these bylaws otherwise require, when a meeting is adjourned to another time or place (whether or not a quorum is present), notice need not be given of the adjourned meeting if the time, place, if any, thereof, and the means of remote communications, if any, by which stockholders and proxy holders may be deemed to be present in person and vote at such meeting are announced at the meeting at which the adjournment is taken. At the adjourned meeting, the Corporation may transact any business which might have been transacted at the original meeting. If the adjournment is for more than 30 days, or after the adjournment a new record date is fixed for the adjourned meeting, a notice of the adjourned meeting shall be given to each stockholder of record entitled to vote at the meeting.
Section 2.5. Quorum. Unless otherwise provided under the Certificate or these bylaws and subject to the Delaware General Corporation Law (the “DGCL”), the presence, in person, by proxy, or by remote communication, of the holders of record of a majority of the then issued and outstanding capital stock of the Corporation entitled to vote at a meeting of stockholders shall be necessary and sufficient to constitute a quorum for the transaction of business. If, however, such quorum shall not be present or represented at any meeting of the stockholders, any officer entitled to preside at or act as secretary of a meeting of stockholders shall adjourn the meeting, without notice other than announcement at the meeting, until a quorum shall be present or represented. At such adjourned meeting at which a quorum shall be present or represented any business may be transacted which might have been transacted at the meeting as originally notified.
Section 2.6. Voting and Proxies.
(a) Unless otherwise provided in the Certificate and subject to the DGCL, each stockholder shall be entitled to one vote for each then issued and outstanding share of capital stock held by such stockholder. Any share of capital stock of the Corporation held by the Corporation shall have no voting rights. Unless otherwise provided in the DGCL, the Certificate or these bylaws, the affirmative vote of a majority of the shares of Common Stock of the Corporation present, in person, by means of remote communication, or by written proxy, at a meeting of stockholders and entitled to vote on the subject matter shall be the act of the stockholders. If the Certificate provides for more or less than one vote for any share, on any matter, every reference in these bylaws to a majority or other proportion of stock shall refer to such majority or other proportion of the votes of such stock.
(b) Any stockholder entitled to vote at a meeting of stockholders or to express consent or dissent to a corporate action in writing without a meeting may authorize another person or persons to act for such stockholder by written proxy, provided that the instrument authorizing such proxy to act shall have been executed in writing (which shall include faxing, telegraphing or cabling) or by electronic transmission by such stockholder or by such stockholder’s duly authorized attorney and no such proxy shall be voted or acted upon after three (3) years from its date of authorization, unless the proxy provides for a longer period.
Section 2.7. Action by Consent.
(a) Unless otherwise provided in the Certificate, any action required to be taken at any annual or special meeting of stockholders, or any action which may be taken at any annual or special meeting of
D-2
stockholders, may be taken without a meeting, without prior notice and without a vote, if a consent or consents in writing, setting forth the action so taken, shall be signed by the holders of outstanding capital stock having not less than the minimum number of votes that would be necessary to authorize or take such action at a meeting at which all shares entitled to vote thereon were present and voted.
(b) Any copy, facsimile or other reliable reproduction of a consent in writing may be substituted or used in lieu of the original writing for any and all purposes for which the original writing could be used, provided that such copy, facsimile or other reproduction shall be a complete reproduction of the entire original writing.
Section 2.8. Organization. At each meeting of stockholders, the President, if one shall have been elected, or in his or her absence or if one shall not have been elected, such person designated by the vote of the majority of the stockholders present at such meeting, shall act as chairman of the meeting. The Secretary of the Corporation (or in his or her absence or inability to act, the person whom the chairman of the meeting shall appoint secretary of the meeting) shall act as secretary of the meeting and keep the minutes thereof. The order of business at all meetings of stockholders shall be as determined by the chairman of the meeting.
Section 2.9. Inspectors of Election. The Board, in advance of any meeting of the stockholders, may appoint one or more inspectors to act at the meeting or any adjournment thereof. Each inspector, before entering upon the discharge of his or her duties, shall take and sign an oath faithfully to execute the duties of inspector at such meeting with strict impartiality and according to the best of his or her ability.
ARTICLE III
DIRECTORS
DIRECTORS
Section 3.1. General Powers. Except as otherwise provided in the DGCL or the Certificate, the business and affairs of the Corporation shall be managed by or under the direction of the Board.
Section 3.2. Number, Election and Term of Office. The number of directors which shall constitute the whole Board shall be fixed from time to time by resolution of the Board but shall not be fewer than one (1) nor more than twelve (12). The directors shall be elected at the annual meeting of the stockholders, and each director so elected shall hold office until his or her successor is elected and qualified or until his or her earlier death, resignation or removal. Directors need not be stockholders. The initial Board shall consist of one (1) director until changed as herein provided. All elections of directors shall be held by written ballot, except as otherwise provided in the Certificate, or these bylaws; if authorized by the Board, such requirement of a written ballot shall be satisfied by a ballot submitted by electronic transmission.
Section 3.3. Quorum and Manner of Acting. Unless the Certificate or these bylaws require a greater number, a majority of the total number of directors serving on the Board shall constitute a quorum for the transaction of business, and the affirmative vote of a majority of the directors deemed to be present at a meeting at which a quorum is present shall be the act of the Board. When a meeting is adjourned to another time or place, if any (whether or not a quorum is present), notice need not be given of the adjourned meeting if the time, place, if any, thereof, and the means of remote communications, if any, by which directors may be deemed to be present in person and vote at such meeting are announced at the meeting at which the adjournment is taken. At the adjourned meeting, the Board may transact any business which might have been transacted at the original meeting. If a quorum shall not be present at any meeting of the Board the directors present thereat shall adjourn the meeting, from time to time, without notice other than announcement at the meeting, until a quorum shall be present.
Section 3.4. Time and Place of Meetings. The Board shall hold its meetings at such place, either within or without the State of Delaware, or by remote communication, and at such time as may be determined from time to time by the Board (or the President in the absence of a determination by the Board).
Section 3.5. Annual Meeting. The Board shall meet for the purpose of organization, the election of officers and the transaction of other business, as soon as practicable after each annual meeting of stockholders, on the same day and at the same place where such annual meeting shall be held. Notice of such meeting need not be given. In the event such annual meeting is not so held, the annual meeting of the Board may be held at such place either within or without the State of Delaware, or by remote communication, on such
D-3
date and at such time as shall be specified in a notice thereof given as hereinafter provided in Section 3.07 herein or in a waiver of notice thereof signed by any director who chooses to waive the requirement of notice.
Section 3.6. Regular Meetings. After the place and time of regular meetings of the Board shall have been determined and notice thereof shall have been once given to each member of the Board, regular meetings may be held without further notice being given.
Section 3.7. Special Meetings. Special meetings of the Board may be called by the President and shall be called by the President or Secretary on the written request of any two (2) directors (unless there are less than two (2) directors at such time). Notice of special meetings of the Board shall be given to each director at least two (2) days before the date of the meeting in such manner as is determined by the Board. A written waiver of any such notice, signed by the director entitled hereto, or a waiver by electronic transmission by the person entitled to notice, whether before or after the time stated therein, shall be deemed equivalent to notice. Attendance of a director at a meeting shall constitute a waiver of notice of such meeting, except when the director attends the meeting for the express purpose of objecting, at the beginning of the meeting, to the transaction of any business because the meeting is not lawfully called or convened.
Section 3.8. Committees. The Board may, by resolution passed by a majority of the whole Board, designate one or more committees, each committee to consist of one or more of the directors of the Corporation. The Board may designate one or more directors as alternate members of any committee, who may replace any absent or disqualified member at any meeting of the committee. In the absence or disqualification of a member of a committee, the member or members present at any meeting and not disqualified from voting, whether or not such member or members constitute a quorum, may unanimously appoint another member of the Board to act at the meeting in the place of any such absent or disqualified member. Any such committee, to the extent provided in the resolution of the Board, shall have and may exercise all the powers and authority of the Board in the management of the business and affairs of the Corporation, and may authorize the seal of the Corporation to be affixed to all papers which may require it; but no such committee shall have the power or authority in reference to the following matters: (i) approving or adopting, or recommending to the stockholders, any action or matter expressly required by the DGCL to be submitted to the stockholders for approval, (ii) adopting, amending or repealing any bylaw of the Corporation, (iii) amending the Certificate, (iv) adopting an agreement of merger or consolidation, (v) recommending to the stockholders the sale, lease or exchange of all or substantially all of the Corporation’s property and assets, or (vi) recommending to the stockholders a dissolution of the Corporation or a revocation of a dissolution and unless the resolution of the Board or the Certificate expressly so provide, no such committee shall have the power or authority to declare a dividend or to authorize the issuance of stock. Each committee shall keep regular minutes of its meetings and report the same to the Board when required.
Section 3.9. Action by Consent. Unless otherwise restricted by the Certificate or these bylaws, any action required or permitted to be taken at any meeting of the Board or of any committee thereof may be taken without a meeting, if all members of the Board or committee, as the case may be, consent thereto in writing or by electronic transmission, and the writing or writings or electronic transmission or transmissions are filed with the minutes of the proceedings of the Board, or committee. Such filings shall be in paper form if the minutes are maintained in paper form and shall be in electronic form if the minutes are maintained in electronic form.
Section 3.10. Telephonic or Electronic Meetings. Unless otherwise restricted by the Certificate or these bylaws, members of the Board, or any committee designated by the Board, may participate in a meeting of the Board, or such committee, as the case may be, by means of conference telephone, remote communication, or similar communications equipment by means of which all persons participating in the meeting can hear, speak, and/or communicate with each other, and such participation in a meeting shall constitute presence in person at the meeting.
Section 3.11. Resignation. Any director may resign at any time by giving written notice to the Board or to the Secretary of the Corporation. The resignation of any director shall take effect upon receipt of notice thereof or at such later time as shall be specified in such notice; and unless otherwise specified therein, the acceptance of such resignation shall not be necessary to make it effective.
D-4
Section 3.12. Vacancies. Unless otherwise provided in the Certificate, vacancies and newly created directorships resulting from any increase in the authorized number of directors to be elected by all the stockholders having the right to vote as a single class may be filled by a majority of the directors then in office, even if less than a quorum, or by a sole remaining director. Each director so chosen shall hold office until his or her successor is elected and qualified, or until his or her earlier death, resignation or removal. If there are no directors in office, then an election of directors may be held in accordance with the DGCL. Unless otherwise provided in the Certificate, when one or more directors shall resign from the Board, effective at a future date, a majority of the directors then in office shall have the power to fill such vacancy or vacancies, the vote thereon to take effect when such resignation or resignations shall become effective, and each director so chosen shall hold office as provided in the filling of other vacancies.
Section 3.13. Removal. Any and all directors may be removed, with or without cause, at any time by the affirmative vote of the holders of a majority of the outstanding capital stock of the Corporation entitled to vote and the vacancies thus created may be filled in accordance with Section 3.12 herein.
Section 3.14. Compensation. Unless otherwise restricted by the Certificate or these bylaws, the Board shall have authority to fix the compensation of directors, including fees and reimbursement of expenses.
ARTICLE IV
OFFICERS
OFFICERS
Section 4.1. Principal Officers. The principal officers of the Corporation shall be a President, one or more Vice Presidents, a Treasurer and a Secretary who shall have the duty, among other things, to record the proceedings of the meetings of stockholders and directors in a book kept for that purpose. The Corporation may also have such other principal officers as the Board may in its discretion appoint. One person may hold the offices and perform the duties of any two or more of said offices.
Section 4.2. Election, Term of Office and Remuneration. The principal officers of the Corporation shall be elected annually by the Board at the annual meeting thereof. Each such officer shall hold office until his or her successor is elected and qualified, or until his or her earlier death, resignation or removal. The remuneration of all officers of the Corporation shall be fixed by the Board. Any vacancy in any office shall be filled in such manner as the Board shall determine.
Section 4.3. Subordinate Officers. In addition to the principal officers enumerated in Section 4.01 herein, the Corporation may have one or more Assistant Treasurers or Assistant Secretaries and such other subordinate officers, agents and employees as the Board may deem necessary, each of whom shall hold office for such period as the Board may from time to time determine. The Board may delegate to any principal officer the power to appoint and to remove any such subordinate officers, agents or employees.
Section 4.4. Removal. Except as otherwise permitted with respect to subordinate officers, any officer may be removed, with or without cause, at any time, by resolution adopted by the Board.
Section 4.5. Resignations. Any officer may resign at any time by giving written notice to the Board (or to a principal officer if the Board has delegated to such principal officer the power to appoint and to remove such officer). The resignation of any officer shall take effect upon receipt of notice thereof or at such later time as shall be specified in such notice; and unless otherwise specified therein, the acceptance of such resignation shall not be necessary to make it effective.
Section 4.6. Powers and Duties. The officers of the Corporation shall have such powers and perform such duties incident to each of their respective offices and such other duties as may from time to time be conferred upon or assigned to them by the Board.
ARTICLE V
EXECUTION OF INSTRUMENTS AND DEPOSIT OF CORPORATE FUNDS
EXECUTION OF INSTRUMENTS AND DEPOSIT OF CORPORATE FUNDS
Section 5.1. Execution of Instruments Generally. The Board may authorize any officer or officers, or agent or agents, to enter into any contract or execute and deliver any instrument in the name and on behalf of the Corporation, and such authorization may be general or confined to specific instances.
D-5
Section 5.2. Borrowing. No loans or advance shall be obtained or contracted for, by or on behalf of the Corporation and no negotiable paper shall be issued in its name, unless and except as authorized by the Board. Such authorization may be general or confined to specific instances. Any officer or agent of the Corporation thereunto so authorized may obtain loans and advances for the Corporation, and for such loans and advances may make, execute and deliver promissory notes, bonds, or other evidences of indebtedness of the Corporation. Any officer or agent of the Corporation thereunto so authorized may pledge, hypothecate or transfer as security for the payment of any and all loans, advances, indebtedness and liabilities of the Corporation, any and all stocks, bonds, other securities and other personal property at any time held by the Corporation, and to that end may endorse, assign and deliver the same and do every act and thing necessary or proper in connection therewith.
Section 5.3. Deposits. All funds of the Corporation not otherwise employed shall be deposited from time to time to its credit in such banks or trust companies or with such bankers or other depositories as the Board may select, or as may be selected by any officer or officers or agent or agents authorized so to do by the Board. Endorsements for deposit to the credit of the Corporation in any of its duly authorized depositories shall be made in such manner as the Board from time to time may determine.
Section 5.4. Proxies. Proxies to vote with respect to shares of stock of other corporations owned by or standing in the name of the Corporation may be executed and delivered from time to time on behalf of the Corporation by the President or by any other person or persons thereunto authorized by the Board.
Section 5.5. Checks. All checks or demands for money and notes of the Corporation shall be signed by such officer or officers or such other person or persons as the Board may from time to time designate.
Section 5.6. Other Contracts and Instruments. All other contracts and instruments binding the Corporation shall be executed in the name and on the behalf of the Corporation by those officers, employees or agents of the Corporation as may be authorized by the Board, which authorization may be general or confirmed to specific instances.
ARTICLE VI
CERTIFICATES OF STOCK
CERTIFICATES OF STOCK
Section 6.1. Form and Execution of Certificates. The interest of each stockholder of the Corporation shall be evidenced by a certificate or certificates for shares of stock in such form as the Board may from time to time prescribe. The certificates of stock of each class shall be consecutively numbered and signed by the president or vice-president, and by the treasurer or an assistant treasurer, or the secretary or an assistant secretary of the Corporation. Any or all of the signatures on the certificate may be a facsimile. The Board shall have the power to appoint one or more transfer agents and/or registrars for the transfer or registration of certificates of stock of any class, and may require stock certificates to be countersigned or registered by one or more of such transfer agents and/or registrars.
Section 6.2. Transfer of Shares. The shares of the stock of the Corporation shall be transferrable on the books of the Corporation by the holder thereof in person or by his or her attorney lawfully constituted, upon surrender for cancellation of certificates for the same number of shares, with an assignment and power of transfer endorsed thereon or attached thereto, duly executed, with such proof or guaranty of the authenticity of the signature as the Corporation or its agents may reasonably require. A record shall be made of each transfer. The Board shall have the power and authority to make such rules and regulations as it may deem necessary or proper concerning the issue, transfer and registration of certificates for shares of stock of the Corporation.
Section 6.3. Closing of Transfer Books. The stock transfer books of the Corporation may, if deemed appropriate by the Board, be closed for such length of time not exceeding fifty (50) days as the Board may determine, preceding the date of any meeting of stockholders or the date for the payment of any dividend or the date for the allotment of rights or the date when the issuance, change, conversion or exchange of capital stock shall go into effect, during which time no transfer of stock on the books of the Corporation may be made.
D-6
Section 6.4. Lost or Destroyed Certificates. A new certificate of stock may be issued in the place of any certificate previously issued by the Corporation, alleged to have been lost, stolen, destroyed or mutilated, and the Board may, in its discretion, require the owner of such lost, stolen, destroyed or mutilated certificate, or his or her legal representative, to give the Corporation a bond, in such sum as the Board may direct, in order to indemnify the Corporation against any claims that may be made against it in connection therewith.
Section 6.5. Consideration and Payment. The capital stock may be issued for such consideration, not less than the par value of any such stock expressed in dollars, as shall be fixed by the Board. Payment of such consideration may be made, in whole or in part, in money, other tangible or intangible property, labor or services performed.
ARTICLE VII
LIABILITY AND INDEMNIFICATION
LIABILITY AND INDEMNIFICATION
Section 7.1. Limitation of Liability. To the fullest extent permitted by the DGCL, no director of the Corporation shall be liable to the Corporation or its stockholders for monetary damages for breach of fiduciary duty as a director.
Section 7.2. Indemnification. Each person who was or is made a party or is threatened to be made a party to or is involved in any action, suit or proceeding, whether civil, criminal, administrative or investigative (hereinafter a “Proceeding”), by reason of the fact that he or she (or a person of whom he or she is the legal representative), is or was a director or officer of the Corporation or a director (or member of a similar governing body) or officer of any of its subsidiaries (any of the foregoing persons, a “Mandatory Indemnitee”) shall be indemnified and held harmless by the Corporation to the fullest extent which it is empowered to do so by the DGCL, as the same exists or may hereafter be amended (but, in the case of any such amendment, only to the extent that such amendment permits the Corporation to provide broader indemnification rights than said law permitted the Corporation to provide prior to such amendment) against all expense (including court costs, attorneys’ fees, witness fees, fines (including but not limited to excise taxes assessed on a person with respect to an employee benefit plan), amounts paid in settlement or judgment and any other costs and expenses of any nature or kind incurred in connection with any Proceeding), liability and loss (including attorneys’ fees actually and reasonably incurred by such person in connection with such Proceeding) and such indemnification shall inure to the benefit of his or her heirs, executors and administrators; provided, however, that, except as provided in Section 7.03, the Corporation shall indemnify any such person seeking indemnification in connection with a Proceeding initiated by such person only if such Proceeding was authorized by the Board. The right to indemnification conferred in this Article VII shall be a contract right and, subject to Sections 7.03 and 7.06, shall include the right to payment by the Corporation of the expenses incurred in defending any such Proceeding in advance of its final disposition. The Corporation may, by action of the Board, provide indemnification to any person who is or was serving as an employee, fiduciary or agent of the Corporation, or any person other than a Mandatory Indemnitee who is or was serving at the request of the Corporation as a director, officer, employee, fiduciary or agent of another corporation or of a partnership, joint venture, trust or other enterprise, including service with respect to employee benefit plans (whether the basis of such Proceeding is alleged action in an official capacity as a director, officer, employee, fiduciary or agent or in any other capacity while serving as a director, officer, employee, fiduciary or agent) (any of the foregoing persons, an “Optional Indemnitee”) with the same scope and effect as the foregoing indemnification of Mandatory Indemnitees.
Section 7.3. Procedure for Indemnification. Any indemnification of any Mandatory Indemnitee described in Section 7.02 or advance of expenses under Section 7.06 shall be made promptly, and in any event within thirty (30) days, upon the written request of the Mandatory Indemnitee. If a determination by the Corporation that the Mandatory Indemnitee is entitled to indemnification pursuant of this Article VII is required, and the Corporation fails to respond within sixty (60) days to a written request for indemnification, the Corporation shall be deemed to have approved the request. If the Corporation denies a written request for indemnification or advancement of expenses, in whole or in part, or if payment in full pursuant to such request is not made within thirty (30) days, the right to indemnification or advances as granted by this Article VII shall be enforceable by the Mandatory Indemnitee in any court of competent jurisdiction. Such person’s costs and expenses incurred in connection with successfully establishing his or her right to indemnification, in whole or in part, in any such action shall also be indemnified by the Corporation. It
D-7
shall be a defense to any such action (other than an action brought to enforce a claim for expenses incurred in defending any Proceeding in advance of its final disposition where the required undertaking, if any, has been tendered to the Corporation) that the claimant has not met the standards of conduct which make it permissible under the DGCL for the Corporation to indemnify the claimant for the amount claimed, but the burden of such defense shall be on the Corporation. Neither the failure of the Corporation (including the Board, independent legal counsel, or its stockholders) to have made a determination prior to the commencement of such action that indemnification of the claimant is proper in the circumstances because he or she has met the applicable standard of conduct set forth in the DGCL, nor an actual determination by the Corporation (including its Board, independent legal counsel, or its stockholders) that the claimant has not met such applicable standard of conduct, shall be a defense to the action or create a presumption that the claimant has not met the applicable standard of conduct.
Section 7.4. Nonexclusively of Article VII. The rights to indemnification and the payment of expenses incurred in defending a Proceeding in advance of its final disposition conferred in this Article VII shall not be exclusive of any other right which any person may have or hereafter acquire under any statute, provision of the certificate of incorporation, by-law, agreement, vote of stockholders or disinterested directors or otherwise.
Section 7.5. Insurance. The Corporation shall purchase and maintain, or shall cause to be purchased and maintained, insurance on its own behalf and on behalf of any Mandatory Indemnitee or Optional Indemnitee, whether or not the Corporation would have the power to indemnify such person against such liability under this Article VII.
Section 7.6. Expenses.
The Corporation shall advance to any person who was or is a party or is threatened to be made a party to any threatened, pending or completed Proceeding, by reason of the fact that he is or was a Mandatory Indemnitee prior to the final disposition of the Proceeding, promptly following request therefor, all expenses incurred by such Mandatory Indemnitee in connection with such Proceeding, provided, however, that, if the DGCL requires, an advancement of expenses incurred by a Mandatory Indemnitee in his or her capacity as a director or officer (and not in any other capacity in which service was or is rendered by such Mandatory Indemnitee, including, without limitation, service to an employee benefit plan) shall be made only upon delivery to the Corporation of an undertaking, by or on behalf of such Mandatory Indemnitee, to repay all amounts so advanced if it shall ultimately be determined by final judicial decision from which there is no further right to appeal that such Mandatory Indemnitee is not entitled to be indemnified for such expenses under this Article VII or otherwise. Such expenses described in the preceding sentence incurred by Optional Indemnitees may also be so paid and advanced upon such terms and conditions, if any, as the Board deems appropriate.
Notwithstanding the foregoing, no advance shall be made by the Corporation to an officer of the Corporation (except by reason of the fact that such officer is or was a director of the Corporation, in which event this paragraph shall not apply) in any Proceeding, if a determination is reasonably and promptly made (i) by a majority vote of directors who were not parties to the Proceeding, even if not a quorum, or (ii) by a committee of such directors designated by a majority of such directors, even though less than a quorum, or (iii) if there are no such directors, or such directors so direct, by independent legal counsel in a written opinion, that the facts known to the decision-making party at the time such determination is made demonstrate clearly and convincingly that such person acted in bad faith or in a manner that such person did not believe to be in or not opposed to the best interests of the Corporation.
Section 7.7. Contract Rights. The provisions of this Article VII shall be deemed to be a contract right between the Corporation and each Mandatory Indemnitee who serves in any applicable capacity at any time while this Article VII and the relevant provisions of the DGCL or other applicable law are in effect, and any repeal or modification of this Article VII or any such law shall not affect any rights or obligations then existing with respect to any state of facts or Proceeding then existing.
Section 7.8. Merger or Consolidation. For purposes of this Article VII, references to “the Corporation” shall include, in addition to the resulting corporation, any constituent corporation (including any constituent of a constituent) absorbed in a consolidation or merger which, if its separate existence
D-8
had continued, would have had power and authority to indemnify its directors, officers, employees, fiduciaries and agents, so that any person who is or was a director, officer, employee, fiduciary or agent of such constituent corporation, or is or was serving at the request of such constituent corporation as a director, officer, employee, fiduciary or agent of another corporation, partnership, joint venture, trust or other enterprise, shall stand in the same position under this Article VII with respect to the resulting or surviving corporation as he or she would have with respect to such constituent corporation if its separate existence had continued.
Section 7.9. Effect of Repeal, Amendment or Modification. Any repeal, amendment or modification of this Article VII shall be prospective only and shall not adversely affect any right or protection of, or any limitation of the liability of, any director of the Corporation or other Mandatory Indemnitee existing at, or arising out of facts or incidents occurring prior to, the effective date of such repeal, amendment or modification.
ARTICLE VIII
GENERAL PROVISIONS
GENERAL PROVISIONS
Section 8.1. Dividends. Subject to limitations contained in the DGCL and the Certificate, the Board may declare and pay dividends upon the shares of capital stock of the Corporation. Dividends may be paid in cash, in shares of the Corporation’s capital stock or in the Corporation’s bonds or property, including the shares or bonds of other corporations or entities, subject to any provisions of law and of the Certificate. Before payment of any dividend, the Board may set aside out of any funds available for dividends such sum or sums as the Board, in its absolute discretion, deems proper as a reserve fund to meet contingencies or for equalizing dividends or to repair or maintain property or to serve such other purposes conducive to the interests of the Corporation
Section 8.2. Fiscal Year. The fiscal year of the Corporation shall end on December 31 of each year unless otherwise determined by resolution of the Board.
Section 8.3. Seal. The Board, in its discretion, may adopt a corporate seal for the Corporation. The seal may be used by causing it or a facsimile thereof to be impressed or affixed or in any manner reproduced.
Section 8.4. Voting of Stock Owned by the Corporation. The Board may authorize any person, on behalf of the Corporation, to attend, vote at and grant proxies to be used at any meeting of stockholders of any corporation (except this Corporation) in which the Corporation may hold stock.
Section 8.5. Notice.
(a) Whenever notice is required to be given by law, the Certificate or these bylaws, such notice may be mailed or given by a form of electronic transmission consented to by the person to whom the notice is given. Any such consent shall be revocable by such person by written notice to the Corporation. Any such consent shall be deemed revoked if (a) the Corporation is unable to deliver by electronic transmission two consecutive notices in accordance with such consent and (b) such inability becomes known to the Secretary or an Assistant Secretary of the Corporation or to the transfer agent or other person responsible for the giving of notice; provided, however, the inadvertent failure to treat such inability as a revocation shall not invalidate any meeting or other action.
(b) Notice given pursuant to these bylaws shall be deemed given: (i) if mailed, when deposited in the United States mail, postage pre-paid, addressed to the person entitled to such notice at his or her address as it appears on the books and records of the Corporation, (ii) if by facsimile telecommunication, when directed to a number at which such person has consented to receive notice; (iii) if by electronic mail, when directed to an electronic mail address at which such person has consented to receive notice; (iv) if by a posting on an electronic network together with separate notice to such person of such specific posting, upon the later of (A) such posting and (B) the giving of such separate notice; and (v) if by any other form of electronic transmission, when directed to such person. An affidavit of the Secretary or an Assistant Secretary or of the transfer agent or other agent of the Corporation that the notice has been given by a form of electronic transmission shall, in the absence of fraud, be prima facie evidence of the facts stated herein.
D-9
(c) For purposes of these bylaws, “electronic transmission” means any form of communication, not directly involving the physical transmission of paper, that creates a record that may be retained, retrieved, and reviewed by a recipient thereof, and that may be directly reproduced in paper form by such a recipient through an automated process.
Section 8.6. Waiver of Notice. Whenever notice is required to be given by law, the Certificate or these bylaws, a waiver thereof submitted by electronic transmission or in writing signed by the person entitled to notice, whether before or after the time stated therein, shall be deemed equivalent to notice. Attendance of an individual at a meeting, in person, by written proxy, or by means of remote communication, shall constitute a waiver of notice of such meeting, except when the person attends a meeting for the express purpose of objecting, at the beginning of the meeting, to the transaction of any business because the meeting is not lawfully called or convened, and the execution by a person of a consent in writing or by electronic transmission in lieu of meeting shall constitute a waiver of notice of the action taken by such consent. Neither the business to be transacted at, nor the purpose of, any meeting of the stockholders, directors, or members of a committee of the Board need be specified in any such waiver or notice.
Section 8.7. Counterparts. The Corporation, through its authorized representatives, the Board and the stockholders shall have the power to execute all instruments, including without limitation, consents of the Board, consents of the stockholders, and agreements of the Corporation, in one or more counterparts, each of which shall be deemed an original but all of which together shall constitute one and the same instrument. A facsimile, telecopy or other reproduction of such instrument may be executed by one or more parties thereto, and an executed copy of such instrument may be delivered by one or more parties thereto by facsimile or similar instantaneous electronic transmission device pursuant to which the signature of or on behalf of such party can be seen, and such execution and delivery shall be considered valid, binding and effective for all purposes as of the date first written in such instrument.
Section 8.8. Interpretation. The headings of the Articles and Sections of these bylaws are inserted for convenience only and shall not affect the construction or interpretation of these bylaws. Whenever the words “include,” “includes” or “including” are used in these bylaws, they will be deemed to be followed by the words “without limitation.” Unless the context of a provision of these bylaws requires otherwise, (i) “or” is disjunctive but not necessarily exclusive, (ii) words in the singular include the plural and vice versa, and (iii) the use in these bylaws of a pronoun in reference to a party hereto includes the masculine, feminine or neuter, as the context may require.
Section 8.9. Amendments. These bylaws may be altered, amended or repealed and new bylaws may be adopted by the Corporation’s stockholders, or the Board when such power is conferred upon the Board by the Certificate, at any meeting of stockholders or the Board, as applicable. If the power to adopt, amend or repeal bylaws is conferred upon the Board by the Certificate, it shall not divest or limit the power of the stockholder to adopt, amend or repeal bylaws.
D-10
Annex E
AMENDED AND RESTATED
CERTIFICATE OF INCORPORATION
OF
SUNCRETE, INC.
CERTIFICATE OF INCORPORATION
OF
SUNCRETE, INC.
Suncrete, Inc., a corporation organized and existing under the General Corporation Law of the State of Delaware (the “DGCL”), DOES HEREBY CERTIFY AS FOLLOWS:
1. The name of the Corporation is “Suncrete, Inc.”. The original Certificate of Incorporation of the Corporation was filed with the Secretary of State of the State of Delaware on September 30, 2025.
2. The Amended and Restated Certificate of Incorporation of the Corporation in the form attached hereto as Exhibit A (the “Restated Certificate”) has been duly adopted in accordance with the provisions of Sections 228, 242 and 245 of the DGCL by the board of directors and stockholders of the Corporation.
3. The Restated Certificate restates, integrates and amends the provisions of the Certificate Of Incorporation of the Corporation as heretofore amended.
4. The Restated Certificate so adopted reads in full as set forth in the form attached hereto as Exhibit A and is incorporated herein by this reference.
IN WITNESS WHEREOF, this Amended and Restated Certificate of Incorporation has been executed by the undersigned duly authorized officer of the Corporation on this [•] day of [•].
SUNCRETE, INC.
By:
Name: [•]
Title: [•]
Title: [•]
E-1
EXHIBIT A
AMENDED AND RESTATED
CERTIFICATE OF INCORPORATION
OF
SUNCRETE, INC.
CERTIFICATE OF INCORPORATION
OF
SUNCRETE, INC.
ARTICLE I
NAME
NAME
The name of the corporation is Suncrete, Inc. (the “Corporation”).
ARTICLE II
PURPOSE
PURPOSE
The purpose of the Corporation is to engage in any lawful act or activity for which corporations may be organized under the General Corporation Law of the State of Delaware (the “DGCL”).
ARTICLE III
REGISTERED AGENT
REGISTERED AGENT
The street address of the registered office of the Corporation in the State of Delaware is 615 South Dupont Highway, Dover, Delaware 19901, County of Kent, and the name of the Corporation’s registered agent at such address is Capitol Services, Inc.
ARTICLE IV
CAPITALIZATION
CAPITALIZATION
Section 4.1 Authorized Capital Stock.
The total number of shares of capital stock that the Corporation is authorized to issue is 510,000,000 shares, divided into three classes consisting of (a) 400,000,000 shares of Class A common stock, par value $0.0001 per share (“Class A Common Stock”); (b) 100,000,000 shares of Class B common stock, par value $0.0001 per share (“Class B Common Stock” and, together with Class A Common Stock, the “Common Stock”); and (c) 10,000,000 shares of preferred stock, par value $0.0001 per share (“Preferred Stock”).
The number of authorized shares of Preferred Stock or either class of Common Stock may be increased or decreased (but not below the number of shares thereof then-outstanding) by the affirmative vote of the holders of a majority in voting power of the stock of the Corporation entitled to vote thereon irrespective of the provisions of Section 242(b)(2) of the DGCL (or any successor provision thereto), and no vote of the holders of either the Preferred Stock or either class of Common Stock voting separately as a class shall be required therefor, unless a vote of any such holder is required pursuant to this Certificate (including any certificate of designation relating to any series of Preferred Stock).
Section 4.2 Common Stock.
(a) Voting Rights.
1. Except as otherwise provided in this Certificate or otherwise required by applicable law, the holders of shares of Class A Common Stock and Class B Common Stock shall at all times vote together as one class on all matters (including the election of directors) submitted to a vote or to be acted on by consent of the stockholders of the Corporation.
2. Each holder of Class A Common Stock shall be entitled to one vote for each share of Class A Common Stock held as of the applicable record date on any matter that is submitted to a vote or to be acted on by consent of the stockholders of the Corporation.
3. Except as otherwise provided in this Certificate or otherwise required by applicable law, each holder of Class B Common Stock shall be entitled to ten votes for each share of Class B Common Stock held as of the applicable date on any matter that is submitted to a vote or to be acted on by consent of the stockholders of the Corporation.
E-2
(b) Dividends. Subject to the preferences applicable to any series of Preferred Stock, if any, outstanding at any time, the holders of Class A Common Stock and the holders of Class B Common Stock shall be entitled to share equally, on a per share basis, in such dividends and other distributions of cash, property or shares of stock of the Corporation as may be declared by the board of directors of the Corporation (the “Board”) from time to time with respect to the Common Stock out of assets or funds of the Corporation legally available therefor; provided, however, that in the event that such dividend is paid in the form of shares of Common Stock or rights to acquire Common Stock, the holders of Class A Common Stock shall receive Class A Common Stock or rights to acquire Class A Common Stock, as the case may be, and the holders of Class B Common Stock shall receive Class B Common Stock or rights to acquire Class B Common Stock, as the case may be. Notwithstanding the foregoing, the Board may pay or make a disparate dividend or distribution per share of Class A Common Stock or Class B Common Stock (whether in the amount of such dividend or distribution payable per share, the form in which such dividend or distribution is payable, the timing of the payment, or otherwise) if such disparate dividend or distribution is approved in advance by the affirmative vote (or written consent) of the holders of a majority of the outstanding shares of Class A Common Stock and Class B Common Stock, each voting separately as a class.
(c) Liquidation. Subject to the preferences applicable to any series of Preferred Stock, if any, outstanding at any time, in the event of the voluntary or involuntary liquidation, dissolution, distribution of assets or winding up of the Corporation, all assets of the Corporation of whatever kind available for distribution to the holders of Common Stock shall be divided among and paid ratably to the holders of the Class A Common Stock and the Class B Common Stock treated as a single class unless disparate or different treatment of the shares of each such class with respect to distributions upon any such liquidation, dissolution, distribution of assets or winding up is approved in advance by the affirmative vote (or written consent) of the holders of a majority of the outstanding shares of Class A Common Stock and Class B Common Stock, each voting separately as a class.
(d) Subdivision or Combination. If the Corporation in any manner subdivides or combines the outstanding shares of one class of Common Stock, the outstanding shares of the other class of Common Stock will be subdivided or combined in the same manner; provided, however, that shares of one such class of Common Stock may be subdivided or combined in a different or disproportionate manner if such subdivision or combination is approved in advance by the affirmative vote (or written consent) of the holders of a majority of the outstanding shares of Class A Common Stock and Class B Common Stock, each voting separately as a class.
(e) Equal Status. Except as expressly provided in this Article IV, Class A Common Stock and Class B Common Stock shall have the same rights and privileges and rank equally (including as to dividends and distributions, and upon any liquidation, dissolution, distribution of assets or winding up of the Corporation), share ratably and be identical in all respects as to all matters.
(f) Conversion of Class B Common Stock.
1. Voluntary Conversion. Each share of Class B Common Stock shall be convertible into one fully paid and nonassessable share of Class A Common Stock at the option of the holder thereof. Before any holder of Class B Common Stock shall be entitled voluntarily to convert any shares of such Class B Common Stock, such holder shall surrender the certificate or certificates therefor (if any), duly endorsed, at the principal corporate office of the Corporation or of any transfer agent for the Class B Common Stock, and shall give written notice to the Corporation at its principal corporate office of the election to convert the same and shall state therein the name or names (a) in which the certificate or certificates representing the shares of Class A Common Stock into which the shares of Class B Common Stock are so converted are to be issued if such shares are certificated or (b) in which such shares are to be registered in book entry if such shares are uncertificated. The Corporation shall, as soon as practicable thereafter, issue and deliver at such office to such holder of Class B Common Stock, or to the nominee or nominees of such holder, a certificate or certificates representing the number of shares of Class A Common Stock to which such holder shall be entitled as aforesaid (if such shares are certificated) or, if such shares are uncertificated, register such shares in book-entry form. Such conversion shall be deemed to have been made immediately prior to the close of business on the date of such surrender of the shares of Class B Common Stock to be converted following or contemporaneously with the written
E-3
notice of such holder’s election to convert, and the person or persons entitled to receive the shares of Class A Common Stock issuable upon such conversion shall be treated for all purposes as the record holder or holders of such shares of Class A Common Stock as of such date. Each share of Class B Common Stock that is converted pursuant to this Section 4.2(f)(1) shall be retired by the Corporation and shall not be available for reissuance.
2. Automatic Conversion. (a) Each share of Class B Common Stock shall automatically, without further action by the holder thereof, be converted into one fully paid and nonassessable share of Class A Common Stock upon the occurrence of a Transfer (as defined below), other than a Permitted Transfer (as defined below), of such share of Class B Common Stock, and (b) all shares of Class B Common Stock shall automatically, without further action by any holder thereof, be converted into an identical number of shares of fully paid and nonassessable Class A Common Stock upon the affirmative vote (or written consent) of the holders of a majority of the then-outstanding shares Class B Common Stock, voting as a separate class (the occurrence of an event described in clause (a) or (b) of this Section 4.2(f)(2), a “Conversion Event”). Each outstanding stock certificate that, immediately prior to a Conversion Event, represented one or more shares of Class B Common Stock subject to such Conversion Event shall, upon such Conversion Event, be deemed to represent an equal number of shares of Class A Common Stock, without the need for surrender or exchange thereof. The Corporation, or any transfer agent of the Corporation, shall, upon the request of any holder whose shares of Class B Common Stock have been converted into shares of Class A Common Stock as a result of a Conversion Event and upon surrender by such holder to the Corporation of the outstanding certificate(s) formerly representing such holder’s shares of Class B Common Stock (if any), issue and deliver to such holder certificate(s) representing the shares of Class A Common Stock into which such holder’s shares of Class B Common Stock were converted as a result of such Conversion Event (if such shares are certificated) or, if such shares are uncertificated, register such shares in book-entry form. Each share of Class B Common Stock that is converted pursuant to this Section 4.2(f)(2) shall thereupon be retired by the Corporation and shall not be available for reissuance.
3. The Corporation may, from time to time, establish such policies and procedures, not in violation of applicable law or the other provisions of this Certificate, relating to the conversion of the Class B Common Stock into Class A Common Stock, as it may deem necessary or advisable in connection therewith. If the Corporation has a reasonable basis to believe that a Transfer giving rise to a conversion of shares of Class B Common Stock into Class A Common Stock has occurred but has not theretofore been reflected on the books of the Corporation, the Corporation may request in writing that the holder of such shares furnish affidavits or other reasonable evidence to the Corporation as the Corporation deems necessary to determine whether a conversion of shares of Class B Common Stock to Class A Common Stock has occurred and if such holder does not, within thirty days after receipt of such written request, furnish reasonable evidence to the Corporation to enable the Corporation to determine that no such conversion has occurred, any such shares of Class B Common Stock, to the extent not previously converted, shall be automatically converted into shares of Class A Common Stock and the same shall thereupon be registered on the books and records of the Corporation. In connection with any action of stockholders taken at a meeting or by written consent, the stock ledger of the Corporation shall be presumptive evidence as to who are the stockholders entitled to vote in person or by proxy at any meeting of stockholders or in connection with any such written consent and the class or classes or series of shares held by each such stockholder and the number of shares of each class or classes or series held by such stockholder.
4. Reservation of Stock. The Corporation shall at all times reserve and keep available out of its authorized but unissued shares of Class A Common Stock, solely for the purpose of effecting the conversion of the shares of Class B Common Stock, such number of shares of Class A Common Stock as shall from time to time be sufficient to effect the conversion of all outstanding shares of Class B Common Stock into shares of Class A Common Stock.
5. Protective Provisions. The Corporation shall not, whether by merger, consolidation, conversion or otherwise, amend, alter, repeal or waive this Section 4.2 (or adopt any provision inconsistent therewith) or effect any reclassification of the shares of Class A Common Stock or Class B Common Stock, unless such action is first approved by the affirmative vote (or written consent)
E-4
of the holders of a majority of the then-outstanding shares of Class B Common Stock, voting as a separate class, in addition to any other vote required by applicable law, this Certificate or the Bylaws (as defined in Article V), and, to the fullest extent permitted by law, the holders of Class A Common Stock shall have no right to vote thereon.
(g) Definitions. For purposes of this Article IV:
1. “Affiliate” shall mean, with respect to any Person, any Person directly or indirectly controlling, controlled by or under common control with such Person, and shall include any principal, managing member, director, general partner, officer, employee or other representative of any of the foregoing (other than the Corporation and any entity that is controlled by the Corporation).
2. “control” (including the terms “controlled by” and “under common control with”), with respect to the relationship between or among two or more Persons, shall mean the possession, directly or indirectly, of the power to direct or cause the direction of the affairs or management of a Person, whether through the ownership of voting securities, by contract or otherwise.
3. “Family Member” shall mean, with respect to any Class B Stockholder, (x) the spouse, and any parent, child, sibling, parent-in-law or child-in-law of such stockholder, (y) any individual who shares a home (other than a domestic employee) with such stockholder or (z) any lineal descendent (including by adoption) of any of the foregoing individuals.
4. “Permitted Transfer” shall mean a Transfer by a holder of Class B Common Stock to any of the persons or entities listed below (each, a “Permitted Transferee”) and from any such Permitted Transferee back to such holder of Class B Common Stock and/or any other Permitted Transferee established by or for such holder of Class B Common Stock:
(A) a broker or other nominee; provided that the transferor retains (1) Voting Control, (2) control over the disposition of such shares, and (3) the economic consequences of ownership of such shares;
(B) by a holder of Class B Common Stock who is a natural person to any of the following Permitted Transferees:
(1) a trust for the benefit of such holder or other persons so long as the holder (either alone or with any Family Member of such holder) retains: (i) Voting Control, (ii) control over the disposition of such shares, and (iii) such Transfer does not involve any payment of cash, securities, property or other consideration (other than an interest in such trust) to the holder; provided that in the event such holder (either alone or with any Family Member of such holder) no longer retains Voting Control and control over the disposition of the shares of Class B Common Stock held by such trust, each share of Class B Common Stock then held by such trust shall automatically convert into one (1) fully paid and nonassessable share of Class A Common Stock;
(2) a Family Member; provided such Transfer does not involve any payment of cash, securities, property or other consideration to the holder;
(3) a trust under the terms of which such holder has retained a “qualified interest” within the meaning of Section 2702(b)(1) of the Internal Revenue Code of 1986, as amended (the “Internal Revenue Code”), and/or a reversionary interest so long as the holder (either alone or with any Family Member of such holder) retains Voting Control and control over the disposition of the shares of Class B Common Stock held by such trust; provided, however, that in the event the holder (either alone or with any Family Member of such holder) no longer retains Voting Control and control over the disposition of the shares of Class B Common Stock held by such trust, each share of Class B Common Stock then held by such trust shall automatically convert into one (1) fully paid and nonassessable share of Class A Common Stock;
(4) an Individual Retirement Account, as defined in Section 408(a) of the Internal Revenue Code, or a pension, profit sharing, stock bonus or other type of plan or trust of which such holder is a participant or beneficiary and which satisfies the requirements for qualification under Section 401 of the Internal Revenue Code; provided that in each case such holder (either alone or with any Family Member of such holder) retains Voting Control and control over the disposition of
E-5
the shares of Class B Common Stock held in such account, plan or trust, and provided, further, that in the event the holder (either alone or with any Family Member of such holder) no longer retains Voting Control and control over the disposition of the shares of Class B Common Stock held by such account, plan or trust, each share of Class B Common Stock then held by such trust shall automatically convert into one (1) fully paid and nonassessable share of Class A Common Stock;
(5) a corporation, partnership or limited liability company in which such holder (either alone or with any Family Member of such holder) directly, or indirectly through one or more Permitted Transferees, owns shares, partnership interests or membership interests, as applicable, with sufficient Voting Control in the corporation, partnership or limited liability company, as applicable, or otherwise has legally enforceable rights, such that the holder (either alone or with any Family Member of such holder) retains Voting Control and control over the disposition of the shares of Class B Common Stock held by such corporation, partnership or limited liability company; provided that in the event the holder (either alone or with any Family Member of such holder) no longer owns sufficient shares, partnership interests or membership interests, as applicable, or no longer has sufficient legally enforceable rights to ensure the holder (either alone or with any Family Member of such holder) retains Voting Control and control over the disposition of the shares of Class B Common Stock held by such corporation, partnership or limited liability company, as applicable, each share of Class B Common Stock then held by such corporation, partnership or limited liability company, as applicable, shall automatically convert into one (1) fully paid and nonassessable share of Class A Common Stock.
(C) a SunTx Permitted Holder; and
(D) any Person approved by SunTx.
5. “Person” shall mean any individual, corporation, limited liability company, limited or general partnership, joint venture, association, joint-stock company, trust, unincorporated organization or other entity, whether domestic or foreign.
6. “SunTx Permitted Holder” shall mean SunTx Capital Management Corp. (“SunTx”) and its Affiliates.
7. “Transfer” (including the term “Transferred”) of a share of Class B Common Stock shall mean, directly or indirectly, any sale, assignment, transfer, conveyance, hypothecation or other transfer or disposition of such share or any legal or beneficial interest in such share, whether or not for value and whether voluntary or involuntary or by operation of law (including by merger, consolidation or otherwise), including, without limitation, the transfer of, or entering into a binding agreement with respect to, Voting Control over such share, by proxy or otherwise. Notwithstanding the foregoing, the following shall not be considered a “Transfer” within the meaning of this Article IV:
(i) the granting by a stockholder of a proxy to (y) officers or directors of the Corporation at the request of the Board, or (z) a representative of such stockholder, in connection with actions to be taken at an annual or special meeting of stockholders or in connection with any action by written consent of the stockholders;
(ii) the pledge of shares of Class B Common Stock by a stockholder that creates a mere security interest in such shares pursuant to a bona fide loan or indebtedness transaction for so long as such stockholder continues to exercise Voting Control over such pledged shares; provided, however, that a foreclosure on such shares or other similar action by the pledgee shall constitute a “Transfer” unless such foreclosure or similar action qualifies as a “Permitted Transfer” at such time; or
(iii) any change in the trustees or the Person(s) acting as a fiduciary with respect to a SunTx Permitted Holder having or exercising Voting Control over shares of Class B Common Stock of a SunTx Permitted Holder; provided that following such change such SunTx Permitted Holder continues to be a Permitted Holder.
E-6
8. “Voting Control” shall mean, with respect to a share of Class B Common Stock, the power (whether exclusive or shared) to vote or direct the voting of such share by proxy, voting agreement or otherwise.
Section 4.3 Preferred Stock.
(a) Shares of Preferred Stock may be issued in one or more series from time to time, with each such series to consist of such number of shares and to have such voting powers, full or limited, or no voting powers, and such designations, preferences and relative, participating, optional or other special rights, and the qualifications, limitations or restrictions thereof, as shall be stated in the resolution or resolutions providing for the issuance of such series adopted by the Board and included in a certificate of designations (a “Preferred Stock Designation”) filed pursuant to the DGCL, and the Board is hereby expressly vested with the authority, to the full extent now or hereafter provided by law, to adopt any such resolution or resolutions. The authority of the Board with respect to each series of Preferred Stock shall include, but not be limited to, determination of the following:
1. the number of shares constituting that series and the distinctive designation of that series;
2. the dividend rate or rates on the shares of that series, the terms and conditions upon which and the periods in respect of which dividends shall be payable, whether dividends shall be cumulative, and, if so, from which date or dates, and the relative rights of priority, if any, of payment of dividends on shares of that series;
3. whether that series shall have voting rights, in addition to the voting rights provided by law, and, if so, the terms of such voting rights;
4. whether that series shall have conversion privileges, and, if so, the terms and conditions of such conversion, including provision for adjustment of the conversion rate in such events as the Board shall determine;
5. whether or not the shares of that series shall be redeemable, and, if so, the terms and conditions of such redemption, including the date or dates upon or after which they shall be redeemable, and the amount per share payable in the event of redemption, which amount may vary under different conditions and at different redemption dates;
6. whether that series shall have a sinking fund for the redemption or purchase of shares of that series, and, if so, the terms and amount of such sinking fund;
7. the rights of the shares of that series in the event of voluntary or involuntary liquidation, distribution of assets, dissolution or winding up of the corporation, and the relative rights of priority, if any, of payment of shares of that series; and
8. any other relative rights, powers, and preferences, and the qualifications, limitations and restrictions thereof, of that series.
(b) Except as otherwise required by law, holders of Common Stock shall not be entitled to vote on any amendment to this Certificate (including any certificate of designation relating to any series of Preferred Stock) that relates solely to the terms of one or more outstanding series of Preferred Stock if the holders of such affected series are entitled, either separately or together with the holders of one or more other such series, to vote thereon pursuant to this Certificate (including any certificate of designation relating to any series of Preferred Stock) or pursuant to the DGCL.
(c) Except as otherwise required by law, holders of any series of Preferred Stock shall be entitled to only such voting rights, if any, as shall expressly be granted thereto by this Certificate (including any certificate of designation relating to such series of Preferred Stock).
ARTICLE V
AMENDMENT OF THE CERTIFICATE OF INCORPORATION AND BYLAWS
AMENDMENT OF THE CERTIFICATE OF INCORPORATION AND BYLAWS
Section 5.1 Notwithstanding anything contained in this Certificate to the contrary, once no shares of Class B Common Stock remain outstanding, the following provisions in this Certificate may be amended,
E-7
altered, repealed or rescinded, in whole or in part, or any provision inconsistent therewith or herewith may be adopted, only by the affirmative vote of the holders of at least 662∕3% in voting power of all the then-outstanding shares of stock of the Corporation entitled to vote thereon, voting together as a single class: this Article V, Article VI, Article VII, Article VIII, Article IX, Article X and Article XI. For the purposes of this Certificate, beneficial ownership of shares shall be determined in accordance with Rule 13d-3 promulgated under the Securities Exchange Act of 1934, as amended (the “Exchange Act”) (except, for the avoidance of doubt, holders of Class B Common Stock will not be deemed to be beneficial owners of Class A Common Stock).
Section 5.2 The Board is expressly authorized to make, repeal, alter, amend and rescind, in whole or in part, the amended and restated bylaws of the Corporation (as in effect from time to time, the “Bylaws”) without the assent or vote of the stockholders. For so long as shares of Class B Common Stock remain outstanding, the affirmative vote of the holders of a majority in voting power of all the then-outstanding shares of stock of the Corporation entitled to vote thereon, voting together as a single class, shall be required in order for the stockholders of the Corporation to alter, amend, repeal or rescind, in whole or in part, any provision of the Bylaws or to adopt any provision inconsistent therewith. Notwithstanding anything to the contrary contained in this Certificate or any provision of law which might otherwise permit a lesser vote of the stockholders, once no shares of Class B Common Stock remain outstanding, in addition to any vote of the holders of any class or series of capital stock of the Corporation required herein (including any certificate of designation relating to any series of Preferred Stock), the Bylaws or applicable law, the affirmative vote of the holders of at least 662∕3% in voting power of all the then-outstanding shares of stock of the Corporation entitled to vote thereon, voting together as a single class, shall be required in order for the stockholders of the Corporation to alter, amend, repeal or rescind, in whole or in part, any provision of the Bylaws or to adopt any provision inconsistent therewith.
ARTICLE VI
BOARD OF DIRECTORS
BOARD OF DIRECTORS
Section 6.1 Number, Election and Term.
(a) The number of directors constituting the Board shall be not fewer than one (1) and not more than fifteen (15). Subject to the previous sentence, the precise number of directors, other than those who may be elected by the holders of one or more series of Preferred Stock voting separately by class or series, shall be fixed from time to time exclusively pursuant to a resolution adopted by the Board.
(b) Subject to Section 6.4, the directors shall be divided with respect to the time for which they hold office into three classes, as nearly equal in number as possible and designated Class I (the “Class I Directors”), Class II (the “Class II Directors”) and Class III (the “Class III Directors”). The initial division of the Board into classes shall be made by the Board. The term of the initial Class I Directors shall expire at the first annual meeting of stockholders of the Corporation following the filing of this Certificate; the term of the initial Class II Directors shall expire at the second annual meeting of stockholders following the filing of this Certificate; and the term of the initial Class III Directors shall expire at the third annual meeting of stockholders following the filing of this Certificate. At each annual meeting of stockholders beginning with the first annual meeting of stockholders following the filing of this Certificate, successors to the class of directors whose term expires at that annual meeting shall be elected to hold office for a term expiring at the annual meeting of stockholders to be held in the third year following the year of their election. Subject to Section 6.4, if the number of directors is changed, any increase or decrease shall be apportioned by the Board among the classes so as to maintain the number of directors in each class as nearly equal as possible, but in no case will a decrease in the number of directors shorten the term of any incumbent director.
(c) Subject to Section 6.4, a director shall hold office until the annual meeting for the year in which his or her term expires and until his or her successor has been elected and qualified, subject, however, to such director’s earlier death, resignation, retirement, disqualification or removal.
(d) Unless and except to the extent that the By-Laws shall so require, the election of directors need not be by written ballot.
Section 6.2 Newly Created Directorships and Vacancies.
E-8
Subject to Section 6.4, newly created directorships resulting from an increase in the number of directors and any vacancies on the Board resulting from death, resignation, retirement, disqualification, removal or other cause may be filled by a majority vote of the directors then in office, even if less than a quorum, or by a sole remaining director or by the stockholders; provided, however, that once no shares of Class B Common Stock remain outstanding, any newly created directorships resulting from an increase in the number of directors and any vacancies on the Board resulting from death, resignation, retirement, disqualification, removal or other cause may be filled solely by a majority vote of the directors then in office, even if less than a quorum, or by a sole remaining director (and not by the stockholders). Any director so chosen shall hold office for the remainder of the full term of the class of directors to which the new directorship was added or in which the vacancy occurred and until his or her successor has been elected and qualified, subject, however, to such director’s earlier death, resignation, retirement, disqualification or removal.
Section 6.3 Removal.
Subject to Section 6.4, any or all of the directors may be removed from office at any time either with or without cause by the affirmative vote of a majority in voting power of all outstanding shares of stock of the Corporation entitled to vote thereon, voting as a single class; provided, however, that once no shares of Class B Common Stock remain outstanding, any such director or all such directors may be removed only for cause and only by the affirmative vote of the holders of at least 662∕3% in voting power of all the then-outstanding shares of stock of the Corporation entitled to vote thereon, voting together as a single class.
Section 6.4 Preferred Stock — Directors.
Notwithstanding any other provision of this Article VI, and except as otherwise required by law, whenever the holders of one or more series of Preferred Stock shall have the right, voting separately by class or series, to elect one or more directors, the term of office, the filling of vacancies, the removal from office and other features of such directorships shall be governed by the terms of such series of Preferred Stock as set forth in this Certificate (including any Preferred Stock Designation) and such directors shall not be included in any of the classes created pursuant to this Article VI unless expressly provided by such terms.
ARTICLE VII
CONSENT OF STOCKHOLDERS IN LIEU OF MEETING; SPECIAL MEETINGS OF
STOCKHOLDERS
CONSENT OF STOCKHOLDERS IN LIEU OF MEETING; SPECIAL MEETINGS OF
STOCKHOLDERS
Section 7.1 Consent of Stockholders in Lieu of Meeting.
For as long as shares of Class B Common Stock remain outstanding, any action required or permitted to be taken at any annual or special meeting of stockholders of the Corporation may be taken without a meeting, without prior notice and without a vote, if a consent or consents in writing, setting forth the action so taken, shall be signed by the holders of outstanding stock having not less than the minimum number of votes that would be necessary to authorize or take such action at a meeting at which all shares entitled to vote thereon were present and voted and shall be delivered to the Corporation by delivery to its registered office in the State of Delaware, its principal place of business, or an officer or agent of the Corporation having custody of the books in which proceedings of meetings of stockholders are recorded. Delivery made to the Corporation’s registered office shall be made by hand, overnight courier or by certified or registered mail, return receipt requested. Once no shares of Class B Common Stock remain outstanding, any action required or permitted to be taken by the stockholders of the Corporation must be effected at a duly called annual or special meeting of such holders and may not be effected by any consent in writing by such holders; provided, however, that any action required or permitted to be taken by the holders of Preferred Stock, voting separately as a series or separately as a class with one or more other such series, may be taken without a meeting, without prior notice and without a vote, to the extent expressly so provided by the applicable certificate of designation relating to such series of Preferred Stock.
Section 7.2 Special Meetings of Stockholders.
Except as otherwise required by law or the terms of any one or more series of Preferred Stock, special meetings of stockholders of the Corporation may be called only by the Chairman of the Board, Chief Executive Officer, or the Board; provided, however, that special meetings of the stockholders of the
E-9
Corporation for any purpose or purposes shall also be called at the request of the holders of 25% of the Class B Common Stock. The ability of holders of Class A Common Stock to call a special meeting is hereby specifically denied.
ARTICLE VIII
LIMITATION OF DIRECTOR AND OFFICER LIABILITY; INDEMNIFICATION AND
ADVANCEMENT OF EXPENSES
LIMITATION OF DIRECTOR AND OFFICER LIABILITY; INDEMNIFICATION AND
ADVANCEMENT OF EXPENSES
Section 8.1 Limitation of Director and Officer Liability.
To the fullest extent that the DGCL or any other law of the State of Delaware as the same exists or is hereafter amended permits the limitation or elimination of the liability of directors or officers, no person who is or was a director or officer of the Corporation shall be personally liable to the Corporation or any of its stockholders for monetary damages for breach of fiduciary duty as a director or officer. Any repeal or amendment of this Section 8.1 by the stockholders of the Corporation or by changes in law, or the adoption of any other provision of this Certificate inconsistent with this Section 8.1 will, unless otherwise required by law, be prospective only (except to the extent such amendment or change in law permits the Corporation to further limit or eliminate the liability of directors or officers) and shall not adversely affect any right or protection of a director or officer of the Corporation existing at the time of such repeal or amendment or adoption of such inconsistent provision with respect to acts or omissions occurring prior to such repeal or amendment or adoption of such inconsistent provision. If the DGCL is hereafter amended to authorize the further elimination or limitation of the liability of directors or officers, then the liability of directors and officers of the Corporation shall be eliminated or limited to the fullest extent authorized by the DGCL as so amended.
Section 8.2 Indemnification and Advancement of Expenses.
(a) To the fullest extent permitted by applicable law, as the same exists or may hereafter be amended, the Corporation shall indemnify and hold harmless each person who is or was made a party or is threatened to be made a party to or is otherwise involved in any threatened, pending or completed action, suit or proceeding, whether civil, criminal, administrative or investigative (a “proceeding”) by reason of the fact that he or she is or was a director or officer of the Corporation or, while a director or officer of the Corporation, is or was serving at the request of the Corporation as a director, officer, employee or agent of another corporation or of a partnership, joint venture, trust, other enterprise or nonprofit entity, including service with respect to an employee benefit plan (an “indemnitee”), whether the basis of such proceeding is alleged action in an official capacity as a director, officer, employee or agent, or in any other capacity while serving as a director, officer, employee or agent, against all expenses, liability and loss (including, without limitation, attorneys’ fees, judgments, fines, ERISA excise taxes and penalties and amounts paid in settlement) reasonably incurred or suffered by such indemnitee in connection with such proceeding. The right to indemnification conferred by this Section 8.2 shall include the right to be paid by the Corporation the expenses incurred in defending or otherwise participating in any such proceeding in advance of its final disposition; provided, however, that, if the DGCL requires, an advancement of expenses shall be made only upon delivery to the Corporation of an undertaking, by or on behalf of the indemnitee, to repay all amounts so advanced if it shall ultimately be determined by final judicial decision from which there is no further right to appeal that the indemnitee is not entitled to be indemnified for the expenses under this Section 8.2 or otherwise. The rights to indemnification and advancement of expenses conferred by this Section 8.2 shall be contract rights and such rights shall continue as to an indemnitee who has ceased to be a director, officer, employee or agent and shall inure to the benefit of his or her heirs, executors and administrators. Notwithstanding the foregoing provisions of this Section 8.2, except for proceedings to enforce rights to indemnification and advancement of expenses, the Corporation shall indemnify and advance expenses to an indemnitee in connection with a proceeding (or part thereof) initiated by such indemnitee only if such proceeding (or part thereof) was authorized by the Board.
(b) The rights to indemnification and advancement of expenses conferred on any indemnitee by this Section 8.2 shall not be exclusive of any other rights that any indemnitee may have or hereafter acquire under law, this Certificate, the By-Laws, an agreement, vote of stockholders or disinterested directors, or otherwise.
(c) Any repeal or amendment of this Section 8.2 by the stockholders of the Corporation or by changes in law, or the adoption of any other provision of this Certificate inconsistent with this Section 8.2,
E-10
shall, unless otherwise required by law, be prospective only (except to the extent such amendment or change in law permits the Corporation to provide broader indemnification rights on a retroactive basis than permitted prior thereto), and shall not in any way diminish or adversely affect any right or protection existing at the time of such repeal or amendment or adoption of such inconsistent provision in respect of any act or omission occurring prior to such repeal or amendment or adoption of such inconsistent provision.
(d) This Section 8.2 shall not limit the right of the Corporation, to the extent and in the manner authorized or permitted by law, to indemnify and to advance expenses to persons other than indemnitees.
ARTICLE IX
COMPETITION AND CORPORATE OPPORTUNITIES
COMPETITION AND CORPORATE OPPORTUNITIES
Section 9.1 In recognition and anticipation that (i) certain directors, principals, members, officers, associated funds, employees and/or other representatives of SunTx and its Affiliates (as defined below) may serve as directors, officers or agents of the Corporation, (ii) SunTx and its Affiliates may now engage and may continue to engage in the same or similar activities or related lines of business as those in which the Corporation, directly or indirectly, may engage and/or other business activities that overlap with or compete with those in which the Corporation, directly or indirectly, may engage, and (iii) members of the Board who are not employees of the Corporation (“Non-Employee Directors”) and their respective Affiliates may now engage and may continue to engage in the same or similar activities or related lines of business as those in which the Corporation, directly or indirectly, may engage and/or other business activities that overlap with or compete with those in which the Corporation, directly or indirectly, may engage, the provisions of this Article IX are set forth to regulate and define the conduct of certain affairs of the Corporation with respect to certain classes or categories of business opportunities as they may involve any of SunTx, the Non-Employee Directors or their respective Affiliates and the powers, rights, duties and liabilities of the Corporation and its directors, officers and stockholders in connection therewith.
Section 9.2 None of (i) SunTx or any of its Affiliates or (ii) any Non-Employee Director or his or her Affiliates (the Persons (as defined below) identified in (i) and (ii) above being referred to, collectively, as “Identified Persons” and, individually, as an “Identified Person”) shall, to the fullest extent permitted by law, have any duty to refrain from directly or indirectly (1) engaging in the same or similar business activities or lines of business in which the Corporation or any of its Affiliates now engages or proposes to engage or (2) otherwise competing with the Corporation or any of its Affiliates, and, to the fullest extent permitted by law, no Identified Person shall be liable to the Corporation or its stockholders or to any Affiliate of the Corporation for breach of any fiduciary duty solely by reason of the fact that such Identified Person engages in any such activities. To the fullest extent permitted by law, the Corporation hereby renounces any interest or expectancy in, or right to be offered an opportunity to participate in, any business opportunity which may be a corporate opportunity for an Identified Person and the Corporation or any of its Affiliates. In the event that any Identified Person acquires knowledge of a potential transaction or other matter or business opportunity which may be a corporate opportunity for itself, herself or himself and the Corporation or any of its Affiliates, such Identified Person shall, to the fullest extent permitted by law, have no fiduciary duty or other duty (contractual or otherwise) to communicate, present or offer such transaction or other business opportunity to the Corporation or any of its Affiliates and, to the fullest extent permitted by law, shall not be liable to the Corporation or its stockholders or to any Affiliate of the Corporation for breach of any fiduciary duty or other duty (contractual or otherwise) as a stockholder, director or officer of the Corporation solely by reason of the fact that such Identified Person pursues or acquires such corporate opportunity for itself, herself or himself, offers or directs such corporate opportunity to another Person, or does not present such corporate opportunity to the Corporation or any of its Affiliates.
Section 9.3 The Corporation and its Affiliates do not have any rights in and to the business ventures of any Identified Person, or the income or profits derived therefrom, and the Corporation agrees that each of the Identified Persons may do business with any potential or actual customer or supplier of the Corporation or may employ or otherwise engage any officer or employee of the Corporation.
Section 9.4 In addition to and notwithstanding the foregoing provisions of this Article IX, a corporate opportunity shall not be deemed to be a potential corporate opportunity for the Corporation if it is a business opportunity that (i) the Corporation is financially, legally or contractually prevented from
E-11
undertaking, (ii) from its nature, is not in the line of the Corporation’s business or is of no practical advantage to the Corporation or (iii) is one in which the Corporation has no interest or reasonable expectancy.
Section 9.5. To the extent a court might hold that the conduct of any activity related to a corporate opportunity that is renounced in this Article IX to be a breach of duty to the Corporation or its stockholders, the Corporation hereby waives, to the fullest extent permitted by applicable law, any and all claims and causes of action that the Corporation may have for such activities. To the fullest extent permitted by applicable law, the provisions of this Article IX apply equally to activities conducted in the future and that have been conducted in the past.
Section 9.6 For purposes of this Article IX, (i) “Affiliate” shall mean (a) in respect of SunTx, any Person that, directly or indirectly, is controlled by SunTx, controls SunTx or is under common control with SunTx and shall include any principal, member, director, partner, stockholder, officer, employee or other representative of any of the foregoing (other than the Corporation and any entity that is controlled by the Corporation), (b) in respect of a Non-Employee Director, any Person that, directly or indirectly, is controlled by such Non-Employee Director (other than the Corporation and any entity that is controlled by the Corporation) and (c) in respect of the Corporation, any Person that, directly or indirectly, is controlled by the Corporation; and (ii) “Person” shall mean any individual, corporation, general or limited partnership, limited liability company, joint venture, trust, association or any other entity.
Section 9.7 To the fullest extent permitted by law, any Person purchasing or otherwise acquiring any interest in any shares of capital stock of the Corporation shall be deemed to have notice of and to have consented to the provisions of this Article IX. Neither the alteration, amendment, addition to or repeal of this Article IX, nor the adoption of any provision of this Certificate (including any certificate of designation relating to any series of Preferred Stock) inconsistent with this Article IX, shall eliminate or reduce the effect of this Article IX in respect of any business opportunity first identified or any other matter occurring, or any cause of action, suit or claim that, but for this Article IX, would accrue or arise, prior to such alteration, amendment, addition, repeal or adoption.
ARTICLE X
DGCL AND BUSINESS COMBINATIONS
DGCL AND BUSINESS COMBINATIONS
Section 10.1 The Corporation hereby expressly elects not to be governed by Section 203 of the DGCL.
Section 10.2 Notwithstanding the foregoing, the Corporation shall not engage in any business combination (as defined below), at any point in time at which the Corporation’s Class A Common Stock is registered under Section 12(b) or 12(g) of the Exchange Act, with any interested stockholder (as defined below) for a period of three (3) years following the time that such stockholder became an interested stockholder, unless:
(a) prior to such time, the Board approved either the business combination or the transaction which resulted in the stockholder becoming an interested stockholder;
(b) upon consummation of the transaction which resulted in the stockholder becoming an interested stockholder, the interested stockholder owned at least 85% of the voting stock (as defined below) of the Corporation outstanding at the time the transaction commenced, excluding for purposes of determining the voting stock outstanding (but not the outstanding voting stock owned by the interested stockholder) those shares owned (i) by persons who are directors and also officers and (ii) employee stock plans in which employee participants do not have the right to determine confidentially whether shares held subject to the plan will be tendered in a tender or exchange offer; or
(c) at or subsequent to such time, the business combination is approved by the Board and authorized at an annual or special meeting of stockholders, and not by written consent, by the affirmative vote of at least 662∕3% of the outstanding voting stock of the Corporation which is not owned by the interested stockholder.
Section 10.3 For purposes of this Article X, references to:
E-12
(a) “affiliate” means a person that directly, or indirectly through one or more intermediaries, controls, or is controlled by, or is under common control with, another person.
(b) “associate,” when used to indicate a relationship with any person, means: (i) any corporation, partnership, unincorporated association or other entity of which such person is a director, officer or partner or is, directly or indirectly, the owner of 20% or more of any class of voting stock; (ii) any trust or other estate in which such person has at least a 20% beneficial interest or as to which such person serves as trustee or in a similar fiduciary capacity; and (iii) any relative or spouse of such person, or any relative of such spouse, who has the same residence as such person.
(c) “business combination,” when used in reference to the Corporation and any interested stockholder of the Corporation, means:
1. any merger or consolidation of the Corporation (other than a merger effected under Section 253 or Section 267 of the DGCL) or any direct or indirect majority-owned subsidiary of the Corporation (a) with the interested stockholder, or (b) with any other corporation, partnership, unincorporated association or other entity if the merger or consolidation is caused by the interested stockholder and as a result of such merger or consolidation Section 10.2 is not applicable to the surviving entity;
2. any sale, lease, exchange, mortgage, pledge, transfer or other disposition (in one transaction or a series of transactions), except proportionately as a stockholder of the Corporation, to or with the interested stockholder, whether as part of a dissolution or otherwise, of assets of the Corporation or of any direct or indirect majority-owned subsidiary of the Corporation which assets have an aggregate market value equal to 10% or more of either the aggregate market value of all the assets of the Corporation determined on a consolidated basis or the aggregate market value of all the outstanding stock of the Corporation;
3. any transaction which results in the issuance or transfer by the Corporation or by any direct or indirect majority-owned subsidiary of the Corporation of any stock of the Corporation or of such subsidiary to the interested stockholder, except: (a) pursuant to the exercise, exchange or conversion of securities exercisable for, exchangeable for or convertible into stock of the Corporation or any such subsidiary which securities were outstanding prior to the time that the interested stockholder became such; (b) pursuant to a merger under Section 251(g) or Section 253 or Section 267 of the DGCL; (c) pursuant to a dividend or distribution paid or made, or the exercise, exchange or conversion of securities exercisable for, exchangeable for or convertible into stock of the Corporation or any such subsidiary which security is distributed, pro rata to all holders of a class or series of stock of the Corporation subsequent to the time the interested stockholder became such; (d) pursuant to an exchange offer by the Corporation to purchase stock made on the same terms to all holders of said stock; or (e) any issuance or transfer of stock by the Corporation; provided, however, that in no case under items (c)-(e) of this Section 10.3(c)(3) shall there be an increase in the interested stockholder’s proportionate share of the stock of any class or series of the Corporation or of the voting stock of the Corporation (except as a result of immaterial changes due to fractional share adjustments);
4. any transaction involving the Corporation or any direct or indirect majority-owned subsidiary of the Corporation which has the effect, directly or indirectly, of increasing the proportionate share of the stock of any class or series, or securities convertible into the stock of any class or series, of the Corporation or of any such subsidiary which is owned by the interested stockholder, except as a result of immaterial changes due to fractional share adjustments or as a result of any purchase or redemption of any shares of stock not caused, directly or indirectly, by the interested stockholder; or
5. any receipt by the interested stockholder of the benefit, directly or indirectly (except proportionately as a stockholder of the Corporation), of any loans, advances, guarantees, pledges, or other financial benefits (other than those expressly permitted in Sections 10.3(e)(1)-(4) above) provided by or through the Corporation or any direct or indirect majority-owned subsidiary.
E-13
(d) “control,” including the terms “controlling,” “controlled by” and “under common control with,” means the possession, directly or indirectly, of the power to direct or cause the direction of the management and policies of a person, whether through the ownership of voting stock, by contract, or otherwise. A person who is the owner of 20% or more of the outstanding voting stock of the Corporation, partnership, unincorporated association or other entity shall be presumed to have control of such entity, in the absence of proof by a preponderance of the evidence to the contrary. Notwithstanding the foregoing, a presumption of control shall not apply where such person holds voting stock, in good faith and not for the purpose of circumventing this Article X, as an agent, bank, broker, nominee, custodian or trustee for one or more owners who do not individually or as a group have control of such entity.
(e) “interested stockholder” means any person (other than the Corporation or any direct or indirect majority-owned subsidiary of the Corporation) that (i) is the owner of 15% or more of the outstanding voting stock of the Corporation, or (ii) is an affiliate or associate of the Corporation and was the owner of 15% or more of the outstanding voting stock of the Corporation at any time within the three (3) year period immediately prior to the date on which it is sought to be determined whether such person is an interested stockholder, and the affiliates and associates of such person; provided, however, that “interested stockholder” shall not include or be deemed to include, in any case, (a) SunTx, any SunTx Direct Transferee, any SunTx Indirect Transferee or any of their respective affiliates or successors or any “group”, or any member of any such group, to which such persons are a party under Rule 13d-5 of the Exchange Act, or (b) any person whose ownership of shares in excess of the 15% limitation set forth herein is the result of any action taken solely by the Corporation, provided further that such person shall be an interested stockholder if thereafter such person acquires additional shares of voting stock of the Corporation, except as a result of further corporate action not caused, directly or indirectly, by such person. For the purpose of determining whether a person is an interested stockholder, the voting stock of the Corporation deemed to be outstanding shall include stock deemed to be owned by the person through application of the definition of “owner” below but shall not include any other unissued stock of the Corporation which may be issuable pursuant to any agreement, arrangement or understanding, or upon exercise of conversion rights, warrants or options, or otherwise.
(f) “owner,” including the terms “own” and “owned,” when used with respect to any stock, means a person that individually or with or through any of its affiliates or associates:
1. beneficially owns such stock, directly or indirectly; or
2. has (a) the right to acquire such stock (whether such right is exercisable immediately or only after the passage of time) pursuant to any agreement, arrangement or understanding, or upon the exercise of conversion rights, exchange rights, warrants or options, or otherwise; provided, however, that a person shall not be deemed the owner of stock tendered pursuant to a tender or exchange offer made by such person or any of such person’s affiliates or associates until such tendered stock is accepted for purchase or exchange; or (b) the right to vote such stock pursuant to any agreement, arrangement or understanding; provided, however, that a person shall not be deemed the owner of any stock because of such person’s right to vote such stock if the agreement, arrangement or understanding to vote such stock arises solely from a revocable proxy or consent given in response to a proxy or consent solicitation made to ten (10) or more persons; or
3. has any agreement, arrangement or understanding for the purpose of acquiring, holding, voting (except voting pursuant to a revocable proxy or consent as described in item (b) of Section 10.3(f)(2) above), or disposing of such stock with any other person that beneficially owns, or whose affiliates or associates beneficially own, directly or indirectly, such stock.
(g) “person” means any individual, corporation, partnership, unincorporated association or other entity.
(h) “stock” means, with respect to any corporation, capital stock and, with respect to any other entity, any equity interest.
E-14
(i) “SunTx Direct Transferee” means any person that acquires (other than in a registered public offering or through a broker’s transaction executed on any securities exchange or other over-the-counter market) directly from SunTx or any of its affiliates or successors or any “group”, or any member of any such group, of which such persons are a party under Rule 13d-5 of the Exchange Act beneficial ownership of 5% or more of the then-outstanding voting stock of the Corporation.
(j) “SunTx Indirect Transferee” means any person that acquires (other than in a registered public offering or through a broker’s transaction executed on any securities exchange or other over-the-counter market) directly from any SunTx Direct Transferee or any other SunTx Indirect Transferee beneficial ownership of 5% or more of the then-outstanding voting stock of the Corporation.
(k) “voting stock” means stock of any class or series entitled to vote generally in the election of directors.
ARTICLE XI
FORUM FOR ADJUDICATION OF DISPUTES
FORUM FOR ADJUDICATION OF DISPUTES
Section 11.1 Unless the Corporation consents in writing to the selection of an alternative forum, the sole and exclusive forum for (i) any derivative action or proceeding brought on behalf of the Corporation, (ii) any action asserting a claim of breach of a fiduciary duty owed by any director, officer or other employee of the Corporation to the Corporation or the Corporation’s stockholders, (iii) any action asserting a claim arising pursuant to any provision of the DGCL, or (iv) any action asserting a claim governed by the internal affairs doctrine shall be a state court located within the State of Delaware (or, if no state court located within the State of Delaware has jurisdiction, the federal district court for the District of Delaware), provided in each such case that such court has personal jurisdiction over the indispensable parties named as defendants. If any action the subject matter of which is within the scope of this Section 11.1 is filed in a court other than a court located within the State of Delaware (a “Foreign Action”) in the name of any stockholder, such stockholder shall be deemed to have consented to (a) the personal jurisdiction of the state and federal courts located within the State of Delaware in connection with any action brought in any such court to enforce this Section 11.1 (an “FSC Enforcement Action”) and (b) having service of process made upon such stockholder in any such FSC Enforcement Action by service upon such stockholder’s counsel in the Foreign Action as agent for such stockholder.
Section 11.2 Unless the Corporation consents in writing to the selection of an alternative forum, to the fullest extent permitted by law, the federal district courts of the United States shall be the exclusive forum for the resolution of any complaint asserting a cause of action arising under the Securities Act of 1933, as amended. Any person or entity purchasing or otherwise acquiring any interest in any security of the Corporation shall be deemed to have notice of and consented to the provisions of this Section 11.2.
E-15
Annex F
AMENDED AND RESTATED
BY-LAWS
OF
SUNCRETE, INC.
BY-LAWS
OF
SUNCRETE, INC.
a Delaware corporation
(the “Corporation”)
(Adopted as of [•], 2026)
ARTICLE I
OFFICES
OFFICES
Section 1.1 Registered Office. The registered office of the Corporation within the State of Delaware shall be located at either (a) the principal place of business of the Corporation in the State of Delaware or (b) the office of the corporation or individual acting as the Corporation’s registered agent in Delaware.
Section 1.2 Additional Offices. The Corporation may, in addition to its registered office in the State of Delaware, have such other offices and places of business, both within and outside the State of Delaware, as the Board of Directors of the Corporation (the “Board”) may from time to time determine or as the business and affairs of the Corporation may require.
ARTICLE II
STOCKHOLDERS MEETINGS
STOCKHOLDERS MEETINGS
Section 2.1 Annual Meetings. The annual meeting of stockholders shall be held at such place and time and on such date as shall be determined by the Board and stated in the notice of the meeting, provided that the Board may in its sole discretion determine that the meeting shall be (a) held solely by means of remote communication or (b) held in person and by means of remote communication, in each case pursuant to Section 9.5(a). At each annual meeting, the stockholders shall elect directors of the Corporation and may transact any other business as may properly be brought before the meeting.
Section 2.2 Special Meetings. Except as otherwise required by applicable law or provided in the Corporation’s Amended and Restated Certificate of Incorporation, as the same may be amended or restated from time to time (the “Certificate of Incorporation”), special meetings of stockholders, for any purpose or purposes, may be called only by the Chairman of the Board, the Chief Executive Officer, or the Board; provided, however, that at any time when shares of Class B common stock, par value $0.0001 per share (the “Class B Common Stock”), of the Corporation remain outstanding, special meetings of the stockholders of the Corporation for any purpose or purposes shall also be called at the request of stockholders as, and to the extent, provided in the Certificate of Incorporation. Special meetings of stockholders shall be held at such place and time and on such date as shall be determined by the Board and stated in the Corporation’s notice of the meeting, provided that the Board may in its sole discretion determine that the meeting shall be (a) held solely by means of remote communication or (b) held in person and by means of remote communication, in each case pursuant to Section 9.5(a).
Section 2.3 Notices. Notice of each stockholders meeting stating the place, if any, date and time of the meeting, the means of remote communication, if any, by which stockholders and proxyholders may be deemed to be present in person and vote at such meeting, and the record date for determining the stockholders entitled to vote at the meeting if such date is different from the record date for determining stockholders entitled to notice of the meeting shall be given in the manner permitted by Section 9.3 to each stockholder entitled to vote thereat as of the record date for determining the stockholders entitled to notice of the meeting. Such notice shall be given by the Corporation not less than 10 nor more than 60 days before the date of the meeting. If said notice is for a stockholders meeting other than an annual meeting, it shall in addition state the purpose or purposes for which the meeting is called, and the business transacted at such meeting shall be limited to the matters so stated in the Corporation’s notice of meeting (or any supplement thereto). Any meeting of stockholders as to which notice has been given may be postponed, and any special meeting of
F-1
stockholders as to which notice has been given may be cancelled, by the Board upon public announcement (as defined in Section 2.7(c)) given before the date previously scheduled for such meeting; provided, however, that with respect to any special meeting of stockholders previously scheduled by the Board or the Chairman of the Board at the request of stockholders of the Corporation in accordance with the Certificate of Incorporation, the Board of Directors shall not postpone, reschedule or cancel such special meeting without the prior written consent of the stockholders who requested such meeting.
Section 2.4 Quorum. Except as otherwise provided by applicable law, the Certificate of Incorporation or these By-Laws, the presence, in person or by proxy, at a stockholders meeting of the holders of shares of outstanding capital stock of the Corporation representing a majority of the voting power of all outstanding shares of capital stock of the Corporation entitled to vote at such meeting shall constitute a quorum for the transaction of business at such meeting, except that when specified business is to be voted on by a class or series of stock voting as a class, the holders of shares representing a majority of the voting power of the outstanding shares of such class or series shall constitute a quorum of such class or series for the transaction of such business. If a quorum shall not be present or represented by proxy at any meeting of the stockholders, the chairman of the meeting may adjourn the meeting from time to time in the manner provided in Section 2.6 until a quorum shall attend. A quorum, once established, shall not be broken by the subsequent withdrawal of enough votes to leave less than a quorum. Shares of its own stock belonging to the Corporation or to another corporation, if a majority of the voting power of the shares entitled to vote in the election of directors of such other corporation is held, directly or indirectly, by the Corporation, shall neither be entitled to vote nor be counted for quorum purposes; provided, however, that the foregoing shall not limit the right of the Corporation or any such other corporation to vote shares held by it in a fiduciary capacity.
Section 2.5 Voting of Shares.
(a) Voting Lists. The Corporation shall prepare at least 10 days before every meeting of stockholders, a complete list of the stockholders of record entitled to vote at the meeting (provided, however, if the record date for determining the stockholders entitled to vote is less than 10 days before the meeting date, the list shall reflect the stockholders entitled to vote as of the tenth day before the meeting date), arranged in alphabetical order for each class of stock and showing the address and the number of shares registered in the name of each stockholder. Nothing contained in this Section 2.5(a) shall require the Corporation to include electronic mail addresses or other electronic contact information on such list. Such list shall be open to the examination of any stockholder, for any purpose germane to the meeting, for a period of 10 days ending on the day before the meeting: (i) on a reasonably accessible electronic network, provided that the information required to gain access to such list is provided with the notice of the meeting, or (ii) during ordinary business hours, at the principal place of business of the Corporation. If the Corporation determines to make the list available on an electronic network, the Corporation may take reasonable steps to ensure that such information is available only to stockholders of the Corporation. The stock ledger shall be the only evidence as to who are the stockholders entitled to examine the list required by this Section 2.5(a) or to vote in person or by proxy at any meeting of stockholders. For purposes of these By-Laws, “stock ledger” shall have the definition set forth in Section 219 of the Delaware General Corporation Law, as amended (“DGCL”).
(b) Manner of Voting. At any stockholders meeting, every stockholder entitled to vote may vote in person or by proxy. In the case any matter is voted upon by written ballot, if authorized by the Board, the requirement of a written ballot shall be satisfied by a ballot submitted by electronic transmission (as defined in Section 9.3), provided that any such electronic transmission must either set forth or be submitted with information from which the Corporation can determine that the electronic transmission was authorized by the stockholder or proxyholder. The Board, in its discretion, or the chairman of the meeting of stockholders, in such person’s discretion, may require that any votes cast at a meeting shall be cast by written ballot.
(c) Proxies. Each stockholder entitled to vote at a meeting of stockholders or to express consent or dissent to corporate action in writing without a meeting may authorize another person or persons to act for such stockholder by proxy, but no such proxy shall be voted or acted upon after three years from its date, unless the proxy provides for a longer period. Proxies need not be filed with the Secretary of the Corporation until the meeting is called to order, but shall be filed with the Secretary before being voted. The authorization of a person to act as proxy may be documented, signed, and delivered in accordance with Section 116 of
F-2
the DGCL, provided that such authorization shall set forth, or be delivered with, information enabling the Corporation to determine the identity of the stockholder granting such authorization. A proxy shall be irrevocable if it states that it is irrevocable and if, and only as long as, it is coupled with an interest sufficient in law to support an irrevocable power.
(d) Required Vote. Subject to the rights of the holders of one or more series of preferred stock of the Corporation (“Preferred Stock”), voting separately by class or series, to elect directors pursuant to the terms of one or more series of Preferred Stock, the election of directors shall be determined by a plurality of the votes cast by the stockholders present in person or represented by proxy at the meeting and entitled to vote thereon. With respect to all other matters, the affirmative vote of a majority of the votes cast (affirmatively or negatively) by the stockholders present in person or represented by proxy at the meeting and entitled to vote thereon shall be sufficient to approve all other matters, unless the matter is one upon which, by applicable law, the Certificate of Incorporation, these By-Laws or applicable stock exchange rules, a different vote is required, in which case such provision shall govern and control the decision of such matter.
(e) Inspectors of Election. The Corporation may, and shall if required by law, in advance of any meeting of stockholders, appoint one or more persons as inspectors of election, who may be employees of the Corporation or otherwise serve the Corporation in other capacities, to act at such meeting of stockholders or any adjournment thereof and to make a written report thereof. The Corporation may appoint one or more persons as alternate inspectors to replace any inspector who fails to act. If no inspectors of election or alternates are appointed prior to the meeting, the chairman of the meeting shall appoint one or more inspectors to act at the meeting. Each inspector, before discharging his or her duties, shall take and sign an oath faithfully to execute the duties of inspector with strict impartiality and according to the best of his or her ability. The inspectors shall ascertain and report the number of outstanding shares and the voting power of each; determine the number of shares present in person or represented by proxy at the meeting and the validity of proxies and ballots; count all votes and ballots and report the results; determine and retain for a reasonable period a record of the disposition of any challenges made to any determination by the inspectors; and certify their determination of the number of shares represented at the meeting and their count of all votes and ballots. No person who is a candidate for an office at an election may serve as an inspector at such election. Each report of an inspector shall be in writing and signed by the inspector or by a majority of them if there is more than one inspector acting at such meeting. If there is more than one inspector, the report of a majority shall be the report of the inspectors.
Section 2.6 Adjournments. Any meeting of stockholders, annual or special, may be adjourned by the chairman of the meeting, from time to time, whether or not there is a quorum, to reconvene at the same or some other place, if any. Notice need not be given of any such adjourned meeting if the date, time and place, if any, thereof, and the means of remote communication, if any, by which stockholders and proxyholders may be deemed to be present in person and vote at such adjourned meeting are provided in accordance with applicable law. At the adjourned meeting, the stockholders, or the holders of any class or series of stock entitled to vote separately as a class, as the case may be, may transact any business that might have been transacted at the original meeting. If the adjournment is for more than 30 days, notice of the adjourned meeting shall be given to each stockholder of record entitled to vote at the meeting. If after the adjournment a new record date for stockholders entitled to vote is fixed for the adjourned meeting, the Board shall fix a new record date for notice of such adjourned meeting in accordance with Section 2.3 and shall give notice of the adjourned meeting to each stockholder of record entitled to vote at such adjourned meeting as of the record date fixed for notice of such adjourned meeting.
Section 2.7 Advance Notice for Business.
(a) Annual Meetings of Stockholders. Except for nominations for election to the Board pursuant to Section 3.2, no business may be transacted at an annual meeting of stockholders, other than business that is either (x) specified in the Corporation’s notice of meeting (or any supplement thereto) given by or at the direction of the Board, (y) otherwise properly brought before the annual meeting by or at the direction of the Board or (z) otherwise properly brought before the annual meeting by any stockholder of the Corporation (A) who is a stockholder of record on the date of the giving of the notice provided for in this Section 2.7(a) and who is entitled to vote at such annual meeting and (B) who complies with the notice procedures set forth in this Section 2.7(a). Except for proposals properly made in accordance with Rule 14a-8 under the Securities Exchange Act of 1934, as amended (the “Exchange Act”), and included in the notice of meeting
F-3
given by or at the direction of the Board, the foregoing clause (z) shall be the exclusive means for a stockholder to propose business (other than nominations) to be brought before an annual meeting of stockholders.
(i) In addition to any other applicable requirements, for business (other than nominations) to be properly brought before an annual meeting by a stockholder, such stockholder must have given timely notice thereof in proper written form to the Secretary of the Corporation, even if such matter is already the subject of any notice to the stockholders or public announcement from the Board, and such business must otherwise be a proper matter for stockholder action. Subject to Section 2.7(a)(v), a stockholder’s notice to the Secretary with respect to such business, to be timely, must (x) comply with the provisions of this Section 2.7(a)(i) and (y) be timely updated by the times and in the manner required by the provisions of Section 2.7(a)(iii). A stockholder’s notice must be received by the Secretary at the principal executive offices of the Corporation not later than the 90th day nor earlier than the 120th day before the anniversary date of the immediately preceding annual meeting of stockholders; provided, however, that if the annual meeting is called for a date that is more than 30 days earlier or more than 60 days later than such anniversary date, notice by the stockholder to be timely must be so received not earlier than the 120th day before the meeting and not later than the later of (x) the 90th day before the meeting or (y) the 10th day following the day on which public announcement of the date of the annual meeting is first made by the Corporation. The public announcement of an adjournment or postponement of an annual meeting shall not commence a new time period (or extend any notice time period) for the giving of a stockholder’s notice as described in this Section 2.7(a).
(ii) To be in proper written form, a stockholder’s notice to the Secretary with respect to any business (other than nominations) must set forth (A) as to each such matter such stockholder proposes to bring before the annual meeting (1) a brief description of the business desired to be brought before the annual meeting and any material interest in such business of such stockholder and any Stockholder Associated Person (as defined below), individually or in the aggregate, (2) the text of the proposal or business (including the text of any resolutions proposed for consideration and if such business includes a proposal to amend these By-Laws, the text of the proposed amendment) and (3) the reasons for conducting such business at the annual meeting, (B) the name and address of the stockholder proposing such business, as they appear on the Corporation’s books, and the name and address of any Stockholder Associated Person, (C) the class or series and number of shares of capital stock of the Corporation that are owned of record or are directly or indirectly owned beneficially by such stockholder and by any Stockholder Associated Person, (D) any option, warrant, convertible security, stock appreciation right, swap or similar right with an exercise or conversion privilege or a settlement payment or mechanism at a price related to any class or series of shares of the Corporation or with a value derived in whole or in part from the value of any class or series of shares of the Corporation, whether or not such instrument or right is subject to settlement in the underlying class or series of shares of the Corporation or otherwise (a “Derivative Instrument”) directly or indirectly owned beneficially by such stockholder or by any Stockholder Associated Person and any other direct or indirect opportunity of such stockholder or any Stockholder Associated Person to profit or share in any profit derived from any increase or decrease in the value of shares of the Corporation, (E) any proxy (other than a revocable proxy or written consent given in response to a solicitation made pursuant to Section 14(a) of the Exchange Act by way of a solicitation statement filed on Schedule 14A), contract, arrangement, understanding or relationship pursuant to which such stockholder or any Stockholder Associated Person has a right to vote any shares of the Corporation, (F) any short interest in any security of the Corporation held by such stockholder or any Stockholder Associated Person (for purposes of this Section 2.7, a person shall be deemed to have a short interest in a security if such person directly or indirectly, through any contract, arrangement, understanding, relationship or otherwise, has the opportunity to profit or share in any profit derived from any decrease in the value of the subject security), (G) any rights owned beneficially by such stockholder or Stockholder Associated Person to dividends on the shares of the Corporation that are separated or separable from the underlying shares of the Corporation, (H) any proportionate interest in shares of the Corporation or Derivative Instruments held, directly or indirectly, by a general or limited partnership in which such stockholder or any Stockholder Associated Person is a general partner or, directly or indirectly, beneficially owns an interest in a general partner, (I) any performance-related fees (other than an asset-based fee) that such stockholder or any Stockholder Associated Person is entitled to based on any increase or decrease in the value of shares of the Corporation or Derivative Instruments, if any, including without limitation any
F-4
such interests held by members of such stockholder’s or any Stockholder Associated Person’s immediate family sharing the same household, (J) a description of all agreements, arrangements or understandings (written or oral) between or among such stockholder, any Stockholder Associated Person or any other person or persons (including their names) in connection with the proposal of such business by such stockholder, (K) any other information relating to such stockholder and any Stockholder Associated Person that would be required to be disclosed in a proxy statement or other filings required to be made in connection with solicitation of proxies for a contested election of directors (even if an election contest is not involved), or would be otherwise required, in each case pursuant to Section 14 of the Exchange Act and the rules and regulations promulgated thereunder, (L) a representation that such stockholder is a holder of record of shares of capital stock of the Corporation entitled to vote at the meeting and intends to appear in person or through a qualified representative at the annual meeting to bring such business before the meeting and an acknowledgement that, if such stockholder (or a qualified representative of the stockholder) does not appear to present the stockholder’s proposal at such meeting, the Corporation need not present the stockholder’s proposal for a vote at such meeting, notwithstanding that proxies in respect of such vote may have been received by the Corporation, (M) the names and addresses of other stockholders (including beneficial and record owners) known by the proposing stockholder to support the proposal, and to the extent known, the class or series and number of all shares of the Corporation’s capital stock owned beneficially or of record by such other stockholders, (N) any agreement, arrangement or understanding (written or oral) between such stockholder, on the one hand, and a Stockholder Associated Person, on the other hand, related to any subject matter that will be material in such stockholder’s solicitation of stockholders (including, without limitation, matters of social, labor, environmental and governance policy), regardless of whether such agreement, arrangement or understanding relates specifically to the Corporation, (O) any direct or indirect interest of such stockholder in any contract with the Corporation or any affiliate of the Corporation (including any employment agreement, collective bargaining agreement or consulting agreement), (P) a complete and accurate description of any pending, or to such stockholder’s knowledge, threatened, legal proceeding in which such stockholder is a party or participant involving the Corporation or, to such stockholder’s knowledge, any current or former officer, director, affiliate or associate of the Corporation, (Q) a representation that the stockholder will provide the Corporation with the updates and supplements required by Section 2.7(a)(iii), (R) a statement of whether or not such stockholder, its qualified representatives and/or any Stockholder Associated Person intend to (1) deliver a proxy statement and/or form of proxy to holders of at least the percentage of voting power of all of the shares of capital stock of the Corporation required under applicable law to carry the proposal or (2) otherwise engage in a solicitation (within the meaning of Rule 14a-1(l) under the Exchange Act) with respect to the proposal, and if so, the name of each participant (as defined in Item 4 of Schedule 14A under the Exchange Act) in such solicitation, and (S) a representation that the stockholder has complied with all applicable requirements of state law and the Exchange Act with respect to matters set forth in this Section 2.7(a). A “qualified representative” of a stockholder means a person that is a duly authorized officer, manager or partner of such stockholder or is authorized by a writing (a) executed by such stockholder, (b) delivered (or a reliable reproduction or electronic transmission of the writing is delivered) by such stockholder to the Corporation prior to the taking of the action taken by such person on behalf of such stockholder and (c) stating that such person is authorized to act for such stockholder with respect to the action to be taken.
(iii) A stockholder providing notice of business proposed to be brought before an annual meeting shall further update and supplement such notice, if necessary, so that the information provided or required to be provided in such notice pursuant to this Section 2.7(a) shall be true and correct as of the record date for the meeting and as of the date that is 10 business days prior to the meeting or any adjournment or postponement thereof, and such update and supplement shall be delivered to, or mailed and received by, the Secretary at the principal executive offices of the Corporation (A) in the case of the update and supplement required to be made as of the record date for the meeting, not later than five business days after such record date and (B) in the case of the update and supplement required to be made as of 10 business days prior to the meeting or any adjournment or postponement thereof, as applicable, not later than eight business days prior to the date for the meeting or any adjournment or postponement thereof. For the avoidance of doubt, any information provided pursuant to this Section 2.7(a)(iii) shall not be deemed to cure any deficiencies in a notice previously delivered
F-5
pursuant to this Section 2.7(a) and shall not extend the time period for the delivery of notice pursuant to this Section 2.7(a). If a stockholder fails to provide any written update or supplement in accordance with this Section 2.7(a)(iii), the information as to which such written update or supplement relates may be deemed not to have been provided in accordance with this Section 2.7(a).
(iv) If any information submitted pursuant to this Section 2.7(a) shall be inaccurate in any material respect, such information shall be deemed not to have been provided in accordance with this Section 2.7(a). The proposing stockholder shall notify the Secretary in writing at the principal executive offices of the Corporation of any material inaccuracy or material change in any information submitted pursuant to this Section 2.7(a) within two business days after becoming aware of such inaccuracy or change. Upon written request of the Secretary on behalf of the Board (or a duly authorized committee thereof), the proposing stockholder shall provide, within five business days after delivery of such request (or such earlier period as may be specified in such request), (A) written verification, reasonably satisfactory to the Board or any authorized officer of the Corporation, to demonstrate the accuracy of any information submitted by such stockholder pursuant to this Section 2.7(a) and (B) a written affirmation of any information submitted by such stockholder pursuant to this Section 2.7(a) as of an earlier date. If the proposing stockholder fails to provide such written verification or affirmation within such period, the information as to which written verification or affirmation was requested may be deemed not to have been provided in accordance with this Section 2.7(a).
(v) The foregoing notice requirements of this Section 2.7(a) shall be deemed satisfied by a stockholder as to any proposal (other than nominations) if the stockholder has notified the Corporation of such stockholder’s intention to present such proposal at an annual meeting only pursuant to and in compliance with Rule 14a-8 (or any successor thereof) of the Exchange Act, and such stockholder’s proposal has been included in a proxy statement prepared by the Corporation to solicit proxies for such annual meeting. No business shall be conducted at the annual meeting of stockholders except business brought before the annual meeting in accordance with the procedures set forth in this Section 2.7(a), provided, however, that once business has been properly brought before the annual meeting in accordance with such procedures, nothing in this Section 2.7(a) shall be deemed to preclude discussion by any stockholder of any such business. The Board (or an officer designated thereby) shall have the power and duty to determine whether a stockholder proposal has been made in accordance with the provisions set forth in this Section 2.7(a) and, if the Board or such officer determines that any stockholder proposal was not made in accordance with the provisions of this Section 2.7(a), such proposal shall not be presented for action at the annual meeting. Notwithstanding the foregoing provisions of this Section 2.7(a), if the stockholder (or a qualified representative of the stockholder) does not appear at the annual meeting of stockholders of the Corporation to present the proposed business, such proposed business shall not be transacted, notwithstanding that proxies in respect of such matter may have been received by the Corporation.
(vi) In addition to the provisions of this Section 2.7(a), a stockholder shall also comply with all applicable requirements of the Exchange Act and the rules and regulations thereunder with respect to the matters set forth herein. Nothing in this Section 2.7(a) shall be deemed to affect any rights of stockholders to request inclusion of proposals in the Corporation’s proxy statement pursuant to Rule 14a-8 under the Exchange Act.
(b) Special Meetings of Stockholders. Only such business shall be conducted at a special meeting of stockholders as shall have been brought before the meeting pursuant to the Corporation’s notice of meeting. Nominations of persons for election to the Board may be made at a special meeting of stockholders at which directors are to be elected pursuant to the Corporation’s notice of meeting only pursuant to Section 3.2.
(c) Definitions. For purposes of these By-Laws, (i) “public announcement” shall mean disclosure in a press release reported by the Dow Jones News Service, Associated Press or comparable national news service or in a document publicly filed by the Corporation with the Securities and Exchange Commission pursuant to Sections 13, 14 or 15(d) of the Exchange Act; (ii) “Stockholder Associated Person” shall mean for any proposing or nominating stockholder (A) any person controlling, directly or indirectly, or acting in concert with, such stockholder, (B) any beneficial owner of shares of stock of the Corporation owned of record or beneficially by such stockholder, or (C) any person controlling, controlled by or under common control with such person referred to in the preceding clauses (A) and (B); and (iii) a stockholder shall be deemed to
F-6
be “acting in concert” with a person if such stockholder has knowingly acted (whether or not pursuant to an express agreement, arrangement or understanding) at any time during the prior two years in concert with such person (or control person thereof) in relation to matters (whether or not specific to the Corporation) that will be material to the stockholder’s solicitation of stockholders, including, without limitation, matters of social, labor, environmental and governance policy; provided, however, that a stockholder shall not be deemed to be acting in concert with a person whose primary business is to serve as investment manager or adviser with respect to investing and trading in securities for a client or its own account.
(d) Notwithstanding anything to the contrary contained in this Section 2.7, the notice procedures set forth in paragraphs (a)(i), (a)(ii), (a)(iii), (a)(iv) or (b) of this Section 2.7 with respect to any annual or special meeting of stockholders shall not apply to a proposal made by a stockholder holding at least 25% of the Class B Common Stock of the Corporation.
Section 2.8 Conduct of Meetings. The chairman of each annual and special meeting of stockholders shall be the Chairman of the Board or, in the absence (or inability or refusal to act) of the Chairman of the Board, the Chief Executive Officer (if he or she shall be a director) or, in the absence (or inability or refusal to act of the Chief Executive Officer or if the Chief Executive Officer is not a director, the President (if he or she shall be a director) or, in the absence (or inability or refusal to act) of the President or if the President is not a director, such other person as shall be appointed by the Board. The date and time of the opening and the closing of the polls for each matter upon which the stockholders will vote at a meeting shall be announced at the meeting by the chairman of the meeting. The Board may adopt such rules and regulations for the conduct of the meeting of stockholders as it shall deem appropriate. Except to the extent inconsistent with these By-Laws or such rules and regulations as adopted by the Board, the chairman of any meeting of stockholders shall have the right and authority to convene and to adjourn the meeting (regardless of whether a quorum is present), to prescribe such rules, regulations and procedures and to do all such acts as, in the judgment of such chairman, are appropriate for the proper conduct of the meeting. Such rules, regulations or procedures, whether adopted by the Board or prescribed by the chairman of the meeting, may include, without limitation, the following: (a) the establishment of an agenda or order of business for the meeting; (b) rules and procedures for maintaining order at the meeting and the safety of those present; (c) limitations on attendance at or participation in the meeting to stockholders of record of the Corporation, their duly authorized and constituted proxies or such other persons as the chairman of the meeting shall determine; (d) restrictions on entry to the meeting after the time fixed for the commencement thereof; and (e) limitations on the time allotted to questions or comments by participants. Unless and to the extent determined by the Board or the chairman of the meeting, meetings of stockholders shall not be required to be held in accordance with the rules of parliamentary procedure. The secretary of each annual and special meeting of stockholders shall be the Secretary or, in the absence (or inability or refusal to act) of the Secretary, an Assistant Secretary so appointed to act by the chairman of the meeting. In the absence (or inability or refusal to act) of the Secretary and all Assistant Secretaries, the chairman of the meeting may appoint any person to act as secretary of the meeting. The secretary of each annual and special meeting of stockholders shall keep the minutes thereof.
Section 2.9 Consent of Stockholders in Lieu of Meeting. Any action required or permitted to be taken at any annual or special meeting of stockholders of the Corporation may be taken without a meeting, without prior notice and without a vote only in the manner provided in the Certificate of Incorporation and in accordance with applicable law.
ARTICLE III
DIRECTORS
DIRECTORS
Section 3.1 Powers. The business and affairs of the Corporation shall be managed by or under the direction of the Board, which may exercise all such powers of the Corporation and do all such lawful acts and things as are not by statute or by the Certificate of Incorporation or by these By-Laws required to be exercised or done by the stockholders. Directors need not be stockholders or residents of the State of Delaware.
Section 3.2 Advance Notice for Nomination of Directors.
(a) Only persons who are nominated in accordance with the following procedures shall be eligible for election as directors by the stockholders of the Corporation. Nominations of persons for election to the
F-7
Board at any annual meeting of stockholders, or at any special meeting of stockholders called for the purpose of electing directors as set forth in the Corporation’s notice of such special meeting, may be made (i) by or at the direction of the Board or (ii) by any stockholder of the Corporation (A) who is a stockholder of record on the date of the giving of the notice provided for in this Section 3.2 and who is entitled to vote in the election of directors at such meeting and (B) who complies with the procedures set forth in this Section 3.2. Subject to Section 3.2(k), the foregoing clause (ii) shall be the exclusive means for a stockholder to make nominations of persons for election to the Board at any annual or special meeting of stockholders.
(b) In addition to any other applicable requirements, for a nomination to be made by a stockholder, such stockholder must have given timely notice thereof in proper written form to the Secretary of the Corporation, even if the election of directors to the Board is already the subject of any notice to the stockholders or public announcement from the Board. To be timely, a stockholder’s notice to the Secretary must (i) comply with the provisions of this Section 3.2(b) and (ii) be timely updated by the times and in the manner required by the provisions of Section 3.2(e). A stockholder’s notice must be received by the Secretary at the principal executive offices of the Corporation (i) in the case of an annual meeting, not later than the 90th day nor earlier than the 120th day before the anniversary date of the immediately preceding annual meeting of stockholders; provided, however, that if the annual meeting is called for a date that is more than 30 days earlier or more than 60 days after such anniversary date, notice by the stockholder to be timely must be so received not earlier than the 120th day before the meeting and not later than the later of (A) the 90th day before the meeting or (B) the 10th day following the day on which public announcement of the date of the annual meeting is first made by the Corporation; and (ii) in the case of a special meeting of stockholders called for the purpose of electing directors, not earlier than the 120th day before the meeting and not later than the later of (A) the 90th day before the meeting or (B) the 10th day following the day on which public announcement of the date of the special meeting is first made by the Corporation. The public announcement of an adjournment or postponement of an annual meeting or special meeting shall not commence a new time period (or extend any notice time period) for the giving of a stockholder’s notice as described in this Section 3.2.
(c) Notwithstanding anything in paragraph (b) to the contrary, if the number of directors to be elected to the Board at an annual meeting is greater than the number of directors whose terms expire on the date of the annual meeting and there is no public announcement by the Corporation naming all of the nominees for the additional directors to be elected or specifying the size of the increased Board before the 90th day prior to the anniversary date of the immediately preceding annual meeting of stockholders, a stockholder’s notice required by this Section 3.2 shall also be considered timely, but only with respect to nominees for the additional directorships created by such increase that are to be filled by election at such annual meeting, if it shall be received by the Secretary at the principal executive offices of the Corporation not later than the 10th day following the date on which such public announcement was first made by the Corporation.
(d) To be in proper written form, a stockholder’s notice to the Secretary must set forth (i) as to each person whom the stockholder proposes to nominate for election as a director (A) the name, age, business address and residence address of the person, (B) the principal occupation or employment of the person, (C) the class or series and number of shares of capital stock of the Corporation that are owned of record or are directly or indirectly owned beneficially by the person, (D) any Derivative Instrument directly or indirectly owned beneficially by such nominee and any other direct or indirect opportunity to profit or share in any profit derived from any increase or decrease in the value of shares of the Corporation and (E) any other information relating to the person that would be required to be disclosed in a proxy statement soliciting proxies for the election of such person as a director in an election contest (even if an election contest is not involved) or other filings required to be made in connection with solicitations of proxies for election of directors pursuant to Section 14 of the Exchange Act and the rules and regulations promulgated thereunder; and (ii) as to the stockholder giving the notice (A) the name and address of such stockholder as they appear on the Corporation’s books, and the name and address of any Stockholder Associated Person, (B) the class or series and number of shares of capital stock of the Corporation that are owned of record or directly or indirectly owned beneficially by such stockholder and any Stockholder Associated Person, (C) any Derivative Instrument directly or indirectly owned beneficially by such stockholder or Stockholder Associated Person and any other direct or indirect opportunity of such stockholder or any Stockholder Associated Person to profit or share in any profit derived from any increase or decrease in the value of shares
F-8
of the Corporation, (D) any proxy (other than a revocable proxy or written consent given in response to a solicitation made pursuant to Section 14(a) of the Exchange Act by way of a solicitation statement filed on Schedule 14A), contract, arrangement, understanding or relationship pursuant to which such stockholder or any Stockholder Associated Person has a right to vote any shares of the Corporation, (E) any short interest in any security of the Corporation held by such stockholder or any Stockholder Associated Person (for purposes of this Section 3.2 a person shall be deemed to have a short interest in a security if such person directly or indirectly, through any contract, arrangement, understanding, relationship or otherwise, has the opportunity to profit or share in any profit derived from any decrease in the value of the subject security), (F) any rights beneficially owned, directly or indirectly, by such stockholder or Stockholder Associated Person to dividends on the shares of the Corporation that are separated or separable from the underlying shares of the Corporation, (G) any proportionate interest in shares of the Corporation or Derivative Instruments held, directly or indirectly, by a general or limited partnership in which such stockholder or any Stockholder Associated Person is a general partner or, directly or indirectly, beneficially owns an interest in a general partner, (H) any performance-related fees (other than an asset-based fee) that such stockholder or any Stockholder Associated Person is entitled to based on any increase or decrease in the value of shares of the Corporation or Derivative Instruments, if any, including without limitation any such interests held by members of such stockholder’s or any Stockholder Associated Person’s immediate family sharing the same household, (I) a description of all agreements, arrangements or understandings (written or oral) between or among such stockholder, any Stockholder Associated Person, any proposed nominee or any other person or persons (including their names) pursuant to which the nomination or nominations are to be made by such stockholder, (J) a representation that such stockholder is a holder of record of shares of capital stock of the Corporation entitled to vote at the meeting and intends to appear in person or by proxy at the meeting to nominate the persons named in its notice and an acknowledgement that, if such stockholder (or a qualified representative of the stockholder) does not appear to present the stockholder’s nomination at such meeting, the Corporation need not present the stockholder’s nomination for a vote at such meeting, notwithstanding that proxies in respect of such vote may have been received by the Corporation, (K) the names and addresses of other stockholders (including beneficial and record owners) known by the proposing stockholder to support the nomination, and to the extent known, the class or series and number of all shares of the Corporation’s capital stock owned beneficially or of record by such other stockholders, (L) any agreement, arrangement or understanding (written or oral) between such stockholder, on the one hand, and a Stockholder Associated Person, on the other hand, related to any subject matter that will be material in such stockholder’s solicitation of stockholders (including, without limitation, matters of social, labor, environmental and governance policy), regardless of whether such agreement, arrangement or understanding relates specifically to the Corporation, (M) any agreement, arrangement or understanding (written or oral) between such stockholder or any Stockholder Associated Person, on the one hand, and the director nominee, on the other hand, related to any subject matter that will be material in such stockholder’s solicitation of stockholders (including, without limitation, matters of social, labor, environmental and governance policy), regardless of whether such agreement, arrangement or understanding relates specifically to the Corporation, (N) any plans or proposals on the part of such stockholder or any Stockholder Associated Person to nominate directors at any other company with a class of equity securities registered pursuant to Section 12 of the Exchange Act, whether or not trading in such securities has been suspended, within the next 12 months (a “Public Company”), (O) any proposals or nominations submitted on behalf of such stockholder or any Stockholder Associated Person seeking to nominate directors at any other Public Company within the past 36 months (whether or not such proposal or nomination was publicly disclosed), (P) any other information relating to such stockholder and any Stockholder Associated Person that would be required to be disclosed in a proxy statement soliciting proxies for the election of such person as a director in an election contest (even if an election contest is not involved) or other filings required to be made in connection with solicitations of proxies for election of directors pursuant to Section 14 of the Exchange Act and the rules and regulations promulgated thereunder, (Q) a description of all direct and indirect compensation and other material monetary agreements, arrangements and understandings during the past three years, and any other material relationships, between or among such stockholder or any Stockholder Associated Person, or others acting in concert therewith, on the one hand, and each proposed nominee, and his or her respective affiliates and associates, or others acting in concert therewith, on the other hand, including, without limitation all information that would be required to be disclosed pursuant to Rule 404 promulgated under Regulation S-K if the stockholder making the nomination and any Stockholder Associated Person, or any person acting in concert therewith, was the “registrant” for purposes of such rule and the
F-9
nominee was a director or executive officer of such registrant, (R) any direct or indirect interest of such stockholder in any contract with the Corporation or any affiliate of the Corporation (including any employment agreement, collective bargaining agreement or consulting agreement), (S) a complete and accurate description of any pending, or to such stockholder’s knowledge, threatened, legal proceeding in which such stockholder is a party or participant involving the Corporation or, to such stockholder’s knowledge, any current or former officer, director, affiliate or associate of the Corporation, (T) a representation that the stockholder will provide the Corporation with the updates and supplements required by Section 3.2(e), (U) a statement of whether or not such stockholder, its qualified representatives and/or any Stockholder Associated Person intend to solicit proxies or votes in support of such director nominees or nomination in accordance with Rule 14a-19 promulgated under the Exchange Act (and if so, such statement shall also include an undertaking that such stockholder will deliver to beneficial owners of shares representing at least 67% of the voting power of the stock entitled to vote generally in the election of directors either (1) at least 20 calendar days before the annual meeting, a copy of its definitive proxy statement for the solicitation of proxies for its director candidates, or (2) at least 40 calendar days before the annual meeting a Notice of Internet Availability of Proxy Materials that would satisfy the requirements of Rule 14a-16(d) of the Exchange Act), and (V) a representation that the stockholder has complied with all applicable requirements of state law and the Exchange Act with respect to matters set forth in this Section 3.2. Such notice must be accompanied by a written consent of each proposed nominee to being named as a nominee in the Corporation’s proxy statement and to serve as a director if elected and a representation that such nominee currently intends to serve as a director for the full term for which such nominee is standing for election. With respect to each person, if any, whom the stockholder proposes to nominate for election to the Board, a stockholder’s notice must, in addition to the matters set forth above in this paragraph (d), also include a completed and signed questionnaire, representation and agreement required by Section 3.3 of these By-Laws. The Corporation may require any proposed nominee to furnish such other information as may reasonably be required by the Corporation to determine the eligibility of such proposed nominee to serve as an independent director of the Corporation or that could be material to a reasonable stockholder’s understanding of the independence, or lack thereof, of such nominee. If requested by the Corporation, any supplemental information required under this Section 3.2(d) shall be provided by the stockholder within 10 days after it has been requested by the Corporation. In addition, the Board may require any proposed nominee to submit to interviews with the Board or any committee thereof, and such proposed nominee shall make himself or herself available for any such interviews within no less than 10 days following the date of such request.
(e) A stockholder providing notice of a director nomination shall further update and supplement such notice, if necessary, so that the information provided or required to be provided in such notice pursuant to this Section 3.2 shall be true and correct as of the record date for the meeting and as of the date that is 10 business days prior to the meeting or any adjournment or postponement thereof, and such update and supplement shall be delivered to, or mailed and received by, the Secretary at the principal executive offices of the Corporation (i) in the case of the update and supplement required to be made as of the record date for the meeting, not later than five business days after such record date and (ii) in the case of the update and supplement required to be made as of 10 business days prior to the meeting or any adjournment or postponement thereof, as applicable, not later than eight business days prior to the date for the meeting or any adjournment or postponement thereof. For the avoidance of doubt, any information provided pursuant to this Section 3.2(e) shall not be deemed to cure any deficiencies in a notice previously delivered pursuant to this Section 3.2 and shall not extend the time period for the delivery of notice pursuant to this Section 3.2. If a stockholder fails to provide any written update or supplement in accordance with this Section 3.2(e), the information as to which such written update or supplement relates may be deemed not to have been provided in accordance with this Section 3.2.
(f) If any information submitted pursuant to this Section 3.2 shall be inaccurate in any material respect, such information shall be deemed not to have been provided in accordance with this Section 3.2. The nominating stockholder shall notify the Secretary in writing at the principal executive offices of the Corporation of any material inaccuracy or material change in any information submitted pursuant to this Section 3.2 (including if the stockholder or any Stockholder Associated Person no longer intends to solicit proxies in accordance with the representation made pursuant to Section 3.2(d)(ii)(U)) within two business days after becoming aware of such inaccuracy or change. Upon written request of the Secretary on behalf of the Board (or a duly authorized committee thereof), the nominating stockholder shall provide, within five
F-10
business days after delivery of such request (or such earlier period as may be specified in such request), (i) written verification, reasonably satisfactory to the Board or any authorized officer of the Corporation, to demonstrate the accuracy of any information submitted by such stockholder pursuant to this Section 3.2 and (ii) a written affirmation of any information submitted by such stockholder pursuant to this Section 3.2 as of an earlier date. If the nominating stockholder fails to provide such written verification or affirmation within such period, the information as to which written verification or affirmation was requested may be deemed not to have been provided in accordance with this Section 3.2.
(g) Notwithstanding the foregoing provisions of this Section 3.2, unless otherwise required by law, no stockholder shall solicit proxies in support of director nominees other than the Corporation’s nominees unless such stockholder has complied with Rule 14a-19 promulgated under the Exchange Act in connection with the solicitation of such proxies. If (i) any stockholder provides notice pursuant to Rule 14a-19(b) under the Exchange Act and (ii) such stockholder subsequently fails to comply with the requirements of Rule 14a-19(a)(2) or (3) under the Exchange Act (as determined by the Board or an officer designated thereby), then the Corporation shall disregard any proxies for any proposed nominees on the Corporation’s proxy card other than the Corporation’s nominees, notwithstanding that proxies in favor thereof may have been received by the Corporation. Upon request by the Corporation, if any stockholder provides notice pursuant to Rule 14a-19(b) under the Exchange Act, such stockholder shall deliver to the Secretary, no later than five business days prior to the applicable meeting, reasonable evidence that the requirements of Rule 14a-19(a)(3) under the Exchange Act have been satisfied.
(h) The Board (or an officer designated thereby) shall have the power and the duty to determine whether a nomination has been made in accordance with the provisions set forth in this Section 3.2, and, if the Board or such officer determines that any nomination was not made in accordance with the provisions of this Section 3.2, such nomination shall not be considered at the meeting in question.
(i) In addition to the provisions of this Section 3.2, a stockholder shall also comply with all of the applicable requirements of the Exchange Act and the rules and regulations thereunder with respect to the matters set forth herein.
(j) Notwithstanding the foregoing provisions of this Section 3.2, if the stockholder (or a qualified representative of the stockholder) does not appear at the meeting of stockholders of the Corporation to present the nomination, such nomination shall be disregarded, notwithstanding that proxies in respect of such nomination may have been received by the Corporation.
(k) Nothing in this Section 3.2 shall be deemed to affect any rights of the holders of Preferred Stock to nominate and elect directors pursuant to the Certificate of Incorporation or the right of the Board to fill newly created directorships and vacancies on the Board pursuant to the Certificate of Incorporation.
(l) Notwithstanding anything to the contrary contained in this Section 3.2, the notice procedures set forth in paragraphs (b), (c), (d), (e) or (f) of this Section 3.2 with respect to any annual or special meeting of stockholders shall not apply to a nomination made by a stockholder holding at least 25% of the Class B Common Stock of the Corporation.
Section 3.3 Submission of Questionnaire, Representation and Agreement. To be eligible to be a nominee for election or reelection as a director of the Corporation, a person must deliver (in accordance with the time periods prescribed for delivery of notice under Section 3.2 of these By-Laws or, in the case of a nomination made by or at the direction of the Board or by a stockholder holding at least 25% of the Class B Common Stock of the Corporation, in accordance with such time periods as the Board may from time to time prescribe) to the Secretary at the principal executive offices of the Corporation a written questionnaire with respect to the background and qualification of such person and the background of any other person or entity on whose behalf the nomination is being made in the form required by the Corporation (which form such nominating stockholder shall request in writing from the Secretary prior to submitting notice and which the Secretary shall provide to such nominating stockholder within 10 days after receiving such request), and a written representation and agreement in the form required by the Corporation (which form such nominating stockholder shall request in writing from the Secretary prior to submitting notice and which Secretary shall provide to such nominating stockholder within 10 days after receiving such request) providing that, among other things, such person (a) is not and will not become a party to (i) any agreement,
F-11
arrangement or understanding with, and has not given any commitment or assurance to, any person or entity as to how such person, if elected as a director of the Corporation, will act or vote on any issue or question (a “Voting Commitment”) that has not been disclosed to the Corporation or (ii) any Voting Commitment that could limit or interfere with such person’s ability to comply, if elected as a director of the Corporation, with such person’s fiduciary duties under applicable law, (b) is not and will not become a party to any agreement, arrangement or understanding with any person or entity other than the Corporation with respect to any direct or indirect compensation, reimbursement or indemnification in connection with service or action as a director that has not been disclosed to the Corporation, and (c) in such person’s individual capacity and on behalf of any person or entity on whose behalf the nomination is being made, if elected as a director of the Corporation, will be and remain in compliance with all applicable rules of any securities exchanges upon which the Corporation’s securities are listed, the Certificate of Incorporation, these By-Laws and all applicable policies and guidelines of the Corporation publicly disclosed from time to time, including, without limitation, those relating to corporate governance, conflict of interest, confidentiality, stock ownership and securities trading.
Section 3.4 Compensation. Unless otherwise restricted by the Certificate of Incorporation or these By-Laws, the Board shall have the authority to fix the compensation of directors. The directors may be reimbursed their expenses, if any, of attendance at each meeting of the Board and may be paid either a fixed sum for attendance at each meeting of the Board or other compensation as director. No such payment shall preclude any director from serving the Corporation in any other capacity and receiving compensation therefor. Members of committees of the Board may be allowed like compensation and reimbursement of expenses for service on the committee.
ARTICLE IV
BOARD MEETINGS
BOARD MEETINGS
Section 4.1 Annual Meetings. The Board shall meet as soon as practicable after the adjournment of each annual stockholders meeting at the place of the annual stockholders meeting, if any, unless the Board shall fix another time and place and give notice thereof in the manner required herein for special meetings of the Board. No notice to the directors shall be necessary to legally convene this meeting, except as provided in this Section 4.1.
Section 4.2 Regular Meetings. Regularly scheduled, periodic meetings of the Board may be held without notice at such times, dates and places as shall from time to time be determined by the Board.
Section 4.3 Special Meetings. Special meetings of the Board (a) may be called by the Chairman of the Board or Chief Executive Officer and (b) shall be called by the Chairman of the Board, Chief Executive Officer or Secretary on the written request of at least a majority of directors then in office, or the sole director, as the case may be, and shall be held at such time, date and place as may be determined by the person calling the meeting or, if called upon the request of directors or the sole director, as specified in such written request. Notice of each special meeting of the Board shall be given, as provided in Section 9.3, to each director (i) at least 24 hours before the meeting if such notice is oral notice given personally or by telephone or written notice given by hand delivery or by means of a form of electronic transmission and delivery; (ii) at least two days before the meeting if such notice is sent by a nationally recognized overnight delivery service; and (iii) at least five days before the meeting if such notice is sent through the United States mail. If the Secretary shall fail or refuse to give such notice, then the notice may be given by the officer who called the meeting or the directors who requested the meeting. Any and all business that may be transacted at a regular meeting of the Board may be transacted at a special meeting. Except as may be otherwise expressly provided by applicable law, the Certificate of Incorporation, or these By-Laws, neither the business to be transacted at, nor the purpose of, any special meeting need be specified in the notice or waiver of notice of such meeting. A special meeting may be held at any time without notice if all the directors are present or if those not present waive notice of the meeting in accordance with Section 9.4.
Section 4.4 Quorum; Required Vote. A majority of the Whole Board shall constitute a quorum for the transaction of business at any meeting of the Board, and the act of a majority of the directors present at any meeting at which there is a quorum shall be the act of the Board, except as may be otherwise specifically provided by applicable law, the Certificate of Incorporation or these By-Laws. For purposes of these By-Laws, the term “Whole Board” shall mean the total number of authorized directors whether or not there exist
F-12
any vacancies in previously authorized directorships. If a quorum shall not be present at any meeting, a majority of the directors present may adjourn the meeting from time to time, without notice other than announcement at the meeting, until a quorum is present.
Section 4.5 Consent In Lieu of Meeting. Unless otherwise restricted by the Certificate of Incorporation or these By-Laws, any action required or permitted to be taken at any meeting of the Board or any committee thereof may be taken without a meeting if all members of the Board or committee, as the case may be, consent thereto in writing or by electronic transmission, and any consent may be documented, signed and delivered in any manner permitted by Section 116 of the DGCL. After an action is taken, the writing or writings or electronic transmission or transmissions (or paper reproductions thereof) shall be filed with the minutes of proceedings of the Board or committee. Such filing shall be in paper form if the minutes are maintained in paper form and shall be in electronic form if the minutes are maintained in electronic form.
Section 4.6 Organization. The chairman of each meeting of the Board shall be the Chairman of the Board or, in the absence (or inability or refusal to act) of the Chairman of the Board, the Chief Executive Officer (if he or she shall be a director) or, in the absence (or inability or refusal to act) of the Chief Executive Officer or if the Chief Executive Officer is not a director, the President (if he or she shall be a director) or in the absence (or inability or refusal to act) of the President or if the President is not a director, a chairman elected from the directors present. The Secretary shall act as secretary of all meetings of the Board. In the absence (or inability or refusal to act) of the Secretary, an Assistant Secretary shall perform the duties of the Secretary at such meeting. In the absence (or inability or refusal to act) of the Secretary and all Assistant Secretaries, the chairman of the meeting may appoint any person to act as secretary of the meeting.
ARTICLE V
COMMITTEES OF DIRECTORS
COMMITTEES OF DIRECTORS
Section 5.1 Establishment. The Board may designate one or more committees, including but not limited to an Audit Committee, Compensation Committee and Nominating and Corporate Governance Committee, each committee to consist of one or more of the directors of the Corporation. Each committee shall keep regular minutes of its meetings and report the same to the Board when required. The Board shall have the power at any time to fill vacancies in, to change the membership of, or to dissolve any such committee.
Section 5.2 Available Powers. Any committee established pursuant to Section 5.1 hereof, to the extent permitted by applicable law and by resolution of the Board, shall have and may exercise all of the powers and authority of the Board in the management of the business and affairs of the Corporation, and may authorize the seal of the Corporation to be affixed to all papers that may require it.
Section 5.3 Alternate Members. The Board may designate one or more directors as alternate members of any committee, who may replace any absent or disqualified member at any meeting of such committee.
Section 5.4 Procedures. Unless the Board otherwise provides, the time, date, place, if any, and notice of meetings of a committee shall be determined by such committee. At meetings of a committee, a majority of the number of members of the committee (but not including any alternate member, unless such alternate member has replaced any absent or disqualified member at the time of, or in connection with, such meeting) shall constitute a quorum for the transaction of business. The act of a majority of the members present at any meeting at which a quorum is present shall be the act of the committee, except as otherwise specifically provided by applicable law, the Certificate of Incorporation, these By-Laws or the Board. If a quorum is not present at a meeting of a committee, the members present may adjourn the meeting from time to time, without notice other than an announcement at the meeting, until a quorum is present. Unless the Board otherwise provides and except as provided in these By-Laws, each committee designated by the Board may make, alter, amend and repeal rules for the conduct of its business. In the absence of such rules each committee shall conduct its business in the same manner as the Board is authorized to conduct its business pursuant to Article III and Article IV of these By-Laws.
F-13
ARTICLE VI
OFFICERS
OFFICERS
Section 6.1 Officers. The officers of the Corporation elected by the Board shall be a Chairman of the Board, a Chief Executive Officer, a President, a Treasurer, a Secretary and such other officers (including without limitation a Chief Financial Officer, Vice Presidents, Assistant Secretaries and Assistant Treasurers) as the Board from time to time may determine. Officers elected by the Board shall each have such powers and duties as generally pertain to their respective offices, subject to the specific provisions of this Article VI. Such officers shall also have such powers and duties as from time to time may be conferred by the Board. The Chairman of the Board, Chief Executive Officer, or President may also appoint such other officers (including without limitation one or more Vice Presidents and Controllers) as may be necessary or desirable for the conduct of the business of the Corporation. Such other officers shall have such powers and duties and shall hold their offices for such terms as may be provided in these By-Laws or as may be prescribed by the Board or, if such officer has been appointed by the Chairman of the Board, Chief Executive Officer or President, as may be prescribed by the appointing officer.
(a) Chairman of the Board. The Chairman of the Board shall preside when present at all meetings of the stockholders and the Board. The Chairman of the Board shall advise and counsel the Chief Executive Officer and other officers and shall exercise such powers and perform such duties as shall be assigned to or required of the Chairman of the Board from time to time by the Board or these By-Laws. The Chairman of the Board must be a director of the Corporation.
(b) Chief Executive Officer. The Chief Executive Officer shall be the chief executive officer of the Corporation, shall have general supervision of the affairs of the Corporation and general control of all of its business subject to the ultimate authority of the Board, and shall be responsible for the execution of the policies of the Board. In the absence (or inability or refusal to act) of the Chairman of the Board, the Chief Executive Officer (if he or she shall be a director) shall preside when present at all meetings of the stockholders and the Board.
(c) President. The President shall be the chief operating officer of the Corporation and shall, subject to the authority of the Chief Executive Officer and the Board, have general management and control of the day-to-day business operations of the Corporation and shall consult with and report to the Chief Executive Officer. The President shall put into operation the business policies of the Corporation as determined by the Chief Executive Officer and the Board and as communicated to the President by the Chief Executive Officer and the Board. The President shall make recommendations to the Chief Executive Officer on all operational matters that would normally be reserved for the final executive responsibility of the Chief Executive Officer. In the absence (or inability or refusal to act) of the Chairman of the Board and Chief Executive Officer, the President (if he or she shall be a director) shall preside when present at all meetings of the stockholders and the Board.
(d) Vice Presidents. In the absence (or inability or refusal to act) of the President, the Vice President (or in the event there be more than one Vice President, the Vice Presidents in the order designated by the Board) shall perform the duties and have the powers of the President. Any one or more of the Vice Presidents may be given an additional designation of rank or function.
(e) Secretary.
(i) The Secretary shall attend all meetings of the stockholders, the Board and (as required) committees of the Board and shall record the proceedings of such meetings in books to be kept for that purpose. The Secretary shall give, or cause to be given, notice of all meetings of the stockholders and special meetings of the Board and shall perform such other duties as may be prescribed by the Board, the Chairman of the Board, Chief Executive Officer or the President. The Secretary shall have custody of the corporate seal of the Corporation and the Secretary, or any Assistant Secretary, shall have authority to affix the same to any instrument requiring it, and when so affixed, it may be attested by his or her signature or by the signature of such Assistant Secretary. The Board may give general authority to any other officer to affix the seal of the Corporation and to attest the affixing thereof by his or her signature.
F-14
(ii) The Secretary shall keep, or cause to be kept, at the principal executive office of the Corporation or at the office of the Corporation’s transfer agent or registrar, if one has been appointed, a stock ledger, or duplicate stock ledger, showing the names of the stockholders and their addresses, the number and classes of shares held by each and, with respect to certificated shares, the number and date of certificates issued for the same and the number and date of certificates cancelled.
(f) Assistant Secretaries. The Assistant Secretary or, if there be more than one, the Assistant Secretaries in the order determined by the Board shall, in the absence (or inability or refusal to act) of the Secretary, perform the duties and have the powers of the Secretary.
(g) Treasurer. The Treasurer shall perform all duties commonly incident to that office (including, without limitation, the care and custody of the funds and securities of the Corporation which from time to time may come into the Treasurer’s hands and the deposit of the funds of the Corporation in such banks or trust companies as the Board, the Chief Executive Officer, or the President may authorize).
(h) Assistant Treasurers. The Assistant Treasurer or, if there shall be more than one, the Assistant Treasurers in the order determined by the Board shall, in the absence (or inability or refusal to act) of the Treasurer, perform the duties and exercise the powers of the Treasurer.
Section 6.2 Term of Office; Removal; Vacancies. All officers elected by the Board shall hold office until their successors are duly elected and qualified or until their earlier death, resignation, retirement, disqualification, or removal from office. Any officer may be removed, with or without cause, at any time by the Board. Any officer appointed by the Chairman of the Board, Chief Executive Officer, or President may also be removed, with or without cause, by the Chairman of the Board, Chief Executive Officer, or President, as the case may be, unless the Board otherwise provides. Any vacancy occurring in any elected office of the Corporation may be filled by the Board. Any vacancy occurring in any office appointed by the Chairman of the Board, Chief Executive Officer, or President may be filled by the Chairman of the Board, Chief Executive Officer, or President, as the case may be, unless the Board then determines that such office shall thereupon be elected by the Board, in which case the Board shall elect such officer.
Section 6.3 Other Officers. The Board may delegate the power to appoint such other officers and agents, and may also remove such officers and agents or delegate the power to remove same, as it shall from time to time deem necessary or desirable.
Section 6.4 Multiple Officeholders; Stockholder and Director Officers; Delegation. Any number of offices may be held by the same person unless the Certificate of Incorporation or these By-Laws otherwise provide. Officers need not be stockholders or residents of the State of Delaware. The Board may from time to time delegate the powers or duties of any officer to any other officers or agents, notwithstanding any other provisions of these By-Laws.
ARTICLE VII
SHARES
SHARES
Section 7.1 Certificated and Uncertificated Shares. The shares of the Corporation shall be represented by certificates, provided that the Board may provide by resolution or resolutions that some or all of any or all classes or series of its stock shall be uncertificated shares. Any such resolution shall not apply to shares represented by a certificate until such certificate is surrendered to the Corporation. Notwithstanding the adoption of such a resolution by the Board, every holder of stock represented by certificates and upon request every holder of uncertificated shares shall be entitled to have a certificate signed in accordance with Section 7.3 representing the number of shares registered in certificate form. The Corporation shall not have power to issue a certificate representing shares in bearer form.
Section 7.2 Multiple Classes of Stock. If the Corporation shall be authorized to issue more than one class of stock or more than one series of any class, the Corporation shall (a) cause the powers, designations, preferences and relative, participating, optional or other special rights of each class of stock or series thereof and the qualifications, limitations or restrictions of such preferences or rights to be set forth in full or summarized on the face or back of any certificate that the Corporation issues to represent shares of such class or series of stock or (b) in the case of uncertificated shares, within a reasonable time after the issuance or transfer of such shares, send to the registered owner thereof a written notice containing the
F-15
information required to be set forth on certificates as specified in clause (a) above; provided, however, that, except as otherwise provided by applicable law, in lieu of the foregoing requirements, there may be set forth on the face or back of such certificate or, in the case of uncertificated shares, on such written notice a statement that the Corporation will furnish without charge to each stockholder who so requests the powers, designations, preferences and relative, participating, optional or other special rights of each class of stock or series thereof and the qualifications, limitations or restrictions of such preferences or rights.
Section 7.3 Signatures. Each certificate representing capital stock of the Corporation shall be signed by or in the name of the Corporation by any two authorized officers of the Corporation. Any or all the signatures on the certificate may be a facsimile. In case any officer, transfer agent or registrar who has signed or whose facsimile signature has been placed upon a certificate shall have ceased to be such officer, transfer agent or registrar before such certificate is issued, such certificate may be issued by the Corporation with the same effect as if such person were such officer, transfer agent or registrar on the date of issue.
Section 7.4 Consideration and Payment for Shares.
(a) Subject to applicable law and the Certificate of Incorporation, shares of stock may be issued for such consideration, having in the case of shares with par value a value not less than the par value thereof, and to such persons, as approved by the Board in any manner permitted by the DGCL. The consideration may consist of any tangible or intangible property or benefit to the Corporation including cash, promissory notes, services performed, contracts for services to be performed or other securities.
(b) Subject to applicable law and the Certificate of Incorporation, the Corporation may issue the whole or any part of its shares as partly paid and subject to call for the remainder of the consideration to be paid therefor. Upon the face or back of each certificate issued to represent any partly paid shares of capital stock or upon the books and records of the Corporation in the case of partly paid uncertificated shares, the total amount of the consideration to be paid therefor and the amount paid thereon shall be stated.
Section 7.5 Lost, Destroyed or Wrongfully Taken Certificates.
(a) If an owner of a certificate representing shares claims that such certificate has been lost, destroyed or wrongfully taken, the Corporation shall issue a new certificate representing such shares or such shares in uncertificated form if the owner: (i) requests such a new certificate before the Corporation has notice that the certificate representing such shares has been acquired by a protected purchaser; (ii) if requested by the Corporation, delivers to the Corporation a bond sufficient to indemnify the Corporation against any claim that may be made against the Corporation on account of the alleged loss, wrongful taking or destruction of such certificate or the issuance of such new certificate or uncertificated shares; and (iii) satisfies other reasonable requirements imposed by the Corporation.
(b) If a certificate representing shares has been lost, apparently destroyed or wrongfully taken, and the owner fails to notify the Corporation of that fact within a reasonable time after the owner has notice of such loss, apparent destruction or wrongful taking and the Corporation registers a transfer of such shares before receiving notification, the owner shall be precluded from asserting against the Corporation any claim for registering such transfer or a claim to a new certificate representing such shares or such shares in uncertificated form.
Section 7.6 Transfer of Stock.
(a) If a certificate representing shares of the Corporation is presented to the Corporation with a stock power or other indorsement requesting the registration of transfer of such shares or an instruction is presented to the Corporation requesting the registration of transfer of uncertificated shares, the Corporation shall register the transfer as requested if:
(i) in the case of certificated shares, the certificate representing such shares has been surrendered;
(ii) (A) with respect to certificated shares, the indorsement is made by the person specified by the certificate as entitled to such shares; (B) with respect to uncertificated shares, an instruction is made by the registered owner of such uncertificated shares; or (C) with respect to certificated shares or uncertificated shares, the indorsement or instruction is made by any other appropriate person or by an agent who has actual authority to act on behalf of the appropriate person;
F-16
(iii) the Corporation has received a guarantee of signature of the person signing such indorsement or instruction or such other reasonable assurance that the indorsement or instruction is genuine and authorized as the Corporation may request;
(iv) the transfer does not violate any restriction on transfer imposed by the Corporation that is enforceable in accordance with Section 7.8(a); and
(v) such other conditions for such transfer as shall be provided for under applicable law have been satisfied.
(b) Whenever any transfer of shares shall be made for collateral security and not absolutely, the Corporation shall so record such fact in the entry of transfer if, when the certificate for such shares is presented to the Corporation for transfer or, if such shares are uncertificated, when the instruction for registration of transfer thereof is presented to the Corporation, both the transferor and transferee request the Corporation to do so.
Section 7.7 Registered Stockholders. Before due presentment for registration of transfer of a certificate representing shares of the Corporation or of an instruction requesting registration of transfer of uncertificated shares, the Corporation may treat the registered owner as the person exclusively entitled to inspect for any proper purpose the stock ledger and the other books and records of the Corporation, vote such shares, receive dividends or notifications with respect to such shares and otherwise exercise all the rights and powers of the owner of such shares, except that a person who is the beneficial owner of such shares (if held in a voting trust or by a nominee on behalf of such person) may, upon providing documentary evidence of beneficial ownership of such shares and satisfying such other conditions as are provided under applicable law, also so inspect the books and records of the Corporation.
Section 7.8 Effect of the Corporation’s Restriction on Transfer.
(a) A written restriction on the transfer or registration of transfer of shares of the Corporation or on the amount of shares of the Corporation that may be owned by any person or group of persons, if permitted by the DGCL and noted conspicuously on the certificate representing such shares or, in the case of uncertificated shares, contained in a notice given by the Corporation to the registered owner of such shares within a reasonable time after the issuance or transfer of such shares, may be enforced against the holder of such shares or any successor or transferee of the holder including an executor, administrator, trustee, guardian or other fiduciary entrusted with like responsibility for the person or estate of the holder.
(b) A restriction imposed by the Corporation on the transfer or the registration of shares of the Corporation or on the amount of shares of the Corporation that may be owned by any person or group of persons, even if otherwise lawful, is ineffective against a person without actual knowledge of such restriction unless: (i) the shares are certificated and such restriction is noted conspicuously on the certificate; or (ii) the shares are uncertificated and such restriction was contained in a notice given by the Corporation to the registered owner of such shares within a reasonable time after the issuance or transfer of such shares.
Section 7.9 Regulations. The Board shall have power and authority to make such additional rules and regulations, subject to any applicable requirement of law, as the Board may deem necessary and appropriate with respect to the issue, transfer or registration of transfer of shares of stock or certificates representing shares. The Board may appoint one or more transfer agents or registrars and may require for the validity thereof that certificates representing shares bear the signature of any transfer agent or registrar so appointed.
ARTICLE VIII
INDEMNIFICATION
INDEMNIFICATION
Section 8.1 Right to Indemnification. Each person who was or is made a party or is threatened to be made a party to or is otherwise involved in any threatened, pending or completed action, suit or proceeding, whether civil, criminal, administrative or investigative (hereinafter a “proceeding”), by reason of the fact that he or she is or was a director or officer of the Corporation or, while a director or officer of the Corporation, is or was serving at the request of the Corporation as a director, officer, employee or agent of another corporation or of a partnership, joint venture, trust, other enterprise or nonprofit entity, including
F-17
service with respect to an employee benefit plan (hereinafter a “Covered Person”), whether the basis of such proceeding is alleged action in an official capacity as a director, officer, employee or agent, or in any other capacity while serving as a director, officer, employee or agent, shall be indemnified and held harmless by the Corporation to the fullest extent permitted by applicable law, as the same exists or may hereafter be amended, against all expenses, liability and loss (including, without limitation, attorneys’ fees, judgments, fines, ERISA excise taxes and penalties and amounts paid in settlement) reasonably incurred or suffered by such Covered Person in connection with such proceeding; provided, however, that, except as provided in Section 8.3 with respect to proceedings to enforce rights to indemnification and advancement of expenses, the Corporation shall indemnify a Covered Person in connection with a proceeding (or part thereof) initiated by such Covered Person only if such proceeding (or part thereof) was authorized by the Board.
Section 8.2 Right to Advancement of Expenses. In addition to the right to indemnification conferred in Section 8.1, a Covered Person shall also have the right to be paid by the Corporation the expenses (including, without limitation, attorneys’ fees) incurred in defending, testifying, or otherwise participating in any such proceeding in advance of its final disposition (hereinafter an “advancement of expenses”); provided, however, that, if the DGCL requires, an advancement of expenses incurred by a Covered Person in his or her capacity as a director or officer of the Corporation (and not in any other capacity in which service was or is rendered by such Covered Person, including, without limitation, service to an employee benefit plan) shall be made only upon delivery to the Corporation of an undertaking (hereinafter an “undertaking”), by or on behalf of such Covered Person, to repay all amounts so advanced if it shall ultimately be determined by final judicial decision from which there is no further right to appeal (hereinafter a “final adjudication”) that such Covered Person is not entitled to be indemnified for such expenses under this Article VIII or otherwise.
Section 8.3 Right of Indemnitee to Bring Suit. If a claim under Section 8.1 or Section 8.2 is not paid in full by the Corporation within 60 days after a written claim therefor has been received by the Corporation, except in the case of a claim for an advancement of expenses, in which case the applicable period shall be 20 days, the Covered Person may at any time thereafter bring suit against the Corporation to recover the unpaid amount of the claim to the fullest extent permitted by law. If successful in whole or in part in any such suit, or in a suit brought by the Corporation to recover an advancement of expenses pursuant to the terms of an undertaking, the Covered Person shall also be entitled to be paid the expense of prosecuting or defending such suit. In any suit brought by (a) the Covered Person to enforce a right to indemnification hereunder (but not in a suit brought by a Covered Person to enforce a right to an advancement of expenses) it shall be a defense that, and (b) the Corporation to recover an advancement of expenses pursuant to the terms of an undertaking, the Corporation shall be entitled to recover such expenses upon a final adjudication that, the Covered Person has not met any applicable standard for indemnification set forth in the DGCL. Neither the failure of the Corporation (including its directors who are not parties to such action, a committee of such directors, independent legal counsel, or its stockholders) to have made a determination prior to the commencement of such suit that indemnification of the Covered Person is proper in the circumstances because the Covered Person has met the applicable standard of conduct set forth in the DGCL, nor an actual determination by the Corporation (including a determination by its directors who are not parties to such action, a committee of such directors, independent legal counsel, or its stockholders) that the Covered Person has not met such applicable standard of conduct, shall create a presumption that the Covered Person has not met the applicable standard of conduct or, in the case of such a suit brought by the Covered Person, shall be a defense to such suit. In any suit brought by the Covered Person to enforce a right to indemnification or to an advancement of expenses hereunder, or by the Corporation to recover an advancement of expenses pursuant to the terms of an undertaking, the burden of proving that the Covered Person is not entitled to be indemnified, or to such advancement of expenses, under this Article VIII or otherwise shall be on the Corporation. If the Corporation shall have made a determination that the claimant is entitled to indemnification, the Corporation shall be bound by such determination in any judicial proceeding commenced pursuant to Section 8.3. The Corporation shall be precluded from asserting in any judicial proceeding commenced pursuant to Section 8.3 that the procedures and presumptions of this Article VIII are not valid, binding and enforceable and shall stipulate in such proceeding that the Corporation is bound by all the provisions of this Article VIII.
Section 8.4 Non-Exclusivity of Rights. The rights provided to Covered Persons pursuant to this Article VIII shall not be exclusive of any other right that any Covered Person may have or hereafter acquire under applicable law, the Certificate of Incorporation, these By-Laws, an agreement, a vote of stockholders
F-18
or disinterested directors, or otherwise. The Corporation is specifically authorized to enter into individual contracts with any or all of its directors, officers, employees or agents with respect to indemnification and advances, to the fullest extent not prohibited by the DGCL.
Section 8.5 Insurance. The Corporation may maintain insurance, at its expense, to protect itself and/or any director, officer, employee or agent of the Corporation or another corporation, partnership, joint venture, trust, other enterprise or nonprofit entity against any expense, liability or loss, whether or not the Corporation would have the power to indemnify such person against such expense, liability or loss under the DGCL.
Section 8.6 Indemnification of Other Persons. This Article VIII shall not limit the right of the Corporation to the extent and in the manner permitted by law to indemnify and to advance expenses to persons other than Covered Persons. Without limiting the foregoing, the Corporation may, to the extent authorized from time to time by the Board, grant rights to indemnification and to the advancement of expenses to any employee or agent of the Corporation and to any other person who is or was serving at the request of the Corporation as a director, officer, employee or agent of another corporation or of a partnership, joint venture, trust, other enterprise or nonprofit entity, including service with respect to an employee benefit plan, to the fullest extent of the provisions of this Article VIII with respect to the indemnification and advancement of expenses of Covered Persons under this Article VIII.
Section 8.7 Repeal, Amendment or Modification. The indemnification and advancement of expenses provided by, or granted pursuant to, this Article VIII shall, unless otherwise provided when authorized or ratified, continue as to a person who has ceased to be a director or officer of the Corporation, or has ceased to serve at the request of the Corporation as a director, officer, employee or agent of another corporation or of a partnership, joint venture, trust, other enterprise or nonprofit entity, including service with respect to an employee benefit plan, and shall inure to the benefit of the heirs, executors and administrators of such a person. Any repeal, amendment or modification of this Article VIII by the Board or the stockholders of the Corporation or by changes in applicable law, or the adoption of any other provision of these By-Laws inconsistent with this Article VIII, shall, to the extent permitted by applicable law, be prospective only (except to the extent such amendment, modification or change in applicable law permits the Corporation to provide broader indemnification rights to Covered Persons on a retroactive basis than permitted prior thereto), and will not in any way diminish or adversely affect any right or protection existing hereunder in respect of any act or omission occurring prior to such repeal, amendment, modification or adoption of such inconsistent provision.
Section 8.8 Certain Definitions. For purposes of this Article VIII, (a) references to “other enterprise” shall include any employee benefit plan; (b) references to “fines” shall include any excise taxes assessed on a person with respect to an employee benefit plan; (c) references to “serving at the request of the Corporation” shall include any service that imposes duties on, or involves services by, a person with respect to any employee benefit plan, its participants, or beneficiaries; and (d) a person who acted in good faith and in a manner such person reasonably believed to be in the interest of the participants and beneficiaries of an employee benefit plan shall be deemed to have acted in a manner “not opposed to the best interest of the Corporation” for purposes of Section 145 of the DGCL.
Section 8.9 Contract Rights. The rights provided to Covered Persons pursuant to this Article VIII (a) shall be contract rights based upon good and valuable consideration, pursuant to which a Covered Person may bring suit as if the provisions of this Article VIII were set forth in a separate written contract between the Covered Person and the Corporation, (b) shall fully vest at the time the Covered Person first assumes his or her position as a director or officer of the Corporation, (c) are intended to be retroactive and shall be available with respect to any act or omission occurring prior to the adoption of this Article VIII, (d) shall continue as to a Covered Person who has ceased to be a director or officer of the Corporation, and (e) shall inure to the benefit of the Covered Person’s heirs, executors and administrators.
Section 8.10 Severability. If any provision or provisions of this Article VIII shall be held to be invalid, illegal or unenforceable for any reason whatsoever: (a) the validity, legality and enforceability of the remaining provisions of this Article VIII shall not in any way be affected or impaired thereby; and (b) to the fullest extent possible, the provisions of this Article VIII (including, without limitation, each such portion
F-19
of this Article VIII containing any such provision held to be invalid, illegal or unenforceable) shall be construed so as to give effect to the intent manifested by the provision held invalid, illegal or unenforceable.
ARTICLE IX
MISCELLANEOUS
MISCELLANEOUS
Section 9.1 Place of Meetings. If the place of any meeting of stockholders, the Board or committee of the Board for which notice is required under these By-Laws is not designated in the notice of such meeting, such meeting shall be held at the principal business office of the Corporation; provided, however, if the Board has, in its sole discretion, determined that a meeting shall not be held at any place, but instead shall be held by means of remote communication pursuant to Section 9.5 hereof, then such meeting shall not be held at any place.
Section 9.2 Fixing Certain Record Dates.
(a) In order that the Corporation may determine the stockholders entitled to notice of any meeting of stockholders or any adjournment thereof, the Board may fix a record date, which shall not precede the date upon which the resolution fixing the record date is adopted by the Board, and which record date shall not be more than 60 nor less than 10 days before the date of such meeting. If the Board so fixes a record date, such date shall also be the record date for determining the stockholders entitled to vote at such meeting unless the Board determines, at the time it fixes such record date, that a later date on or before the date of the meeting shall be the date for making such determination. If no record date is fixed by the Board, the record date for determining stockholders entitled to notice of and to vote at a meeting of stockholders shall be on the business day next preceding the day on which notice is given, or, if notice is waived, on the business day next preceding the day on which the meeting is held. A determination of stockholders of record entitled to notice of or to vote at a meeting of stockholders shall apply to any adjournment of the meeting; provided, however, that the Board may fix a new record date for determination of stockholders entitled to vote at the adjourned meeting, and in such case shall also fix as the record date for stockholders entitled to notice of such adjourned meeting the same or an earlier date as that fixed for determination of stockholders entitled to vote in accordance with the foregoing provisions of this Section 9.2(a) at the adjourned meeting.
(b) In order that the Corporation may determine the stockholders entitled to receive payment of any dividend or other distribution or allotment of any rights or the stockholders entitled to exercise any rights in respect of any change, conversion or exchange of stock, or for the purpose of any other lawful action, the Board may fix a record date, which record date shall not precede the date upon which the resolution fixing the record date is adopted, and which record date shall be not more than 60 days prior to such action. If no record date is fixed, the record date for determining stockholders for any such purpose shall be on the day on which the Board adopts the resolution relating thereto.
Section 9.3 Means of Giving Notice.
(a) Notice to Directors. Whenever under applicable law, the Certificate of Incorporation or these By-Laws notice is required to be given to any director, such notice shall be given either (i) in writing and sent by hand delivery, through the United States mail, or by a nationally recognized overnight delivery service for next day delivery, (ii) by means of facsimile telecommunication or other form of electronic transmission, or (iii) by oral notice given personally or by telephone. A notice to a director will be deemed given as follows: (i) if given by hand delivery, orally, or by telephone, when actually received by the director, (ii) if sent through the United States mail, when deposited in the United States mail, with postage and fees thereon prepaid, addressed to the director at the director’s address appearing on the records of the Corporation, (iii) if sent for next day delivery by a nationally recognized overnight delivery service, when deposited with such service, with fees thereon prepaid, addressed to the director at the director’s address appearing on the records of the Corporation, (iv) if sent by facsimile telecommunication, when sent to the facsimile transmission number for such director appearing on the records of the Corporation, (v) if sent by electronic mail, when sent to the electronic mail address for such director appearing on the records of the Corporation, or (vi) if sent by any other form of electronic transmission, when sent to the address, location or number (as applicable) for such director appearing on the records of the Corporation.
(b) Notice to Stockholders. Whenever under applicable law, the Certificate of Incorporation or these By-Laws notice is required to be given to any stockholder, such notice may be given (i) in writing and
F-20
sent either by hand delivery, through the United States mail, or by a nationally recognized overnight delivery service for next day delivery, or (ii) by means of a form of electronic transmission consented to by the stockholder, to the extent permitted by, and subject to the conditions set forth in Section 232 of the DGCL. A notice to a stockholder shall be deemed given as follows: (i) if given by hand delivery, when actually received by the stockholder, (ii) if sent through the United States mail, when deposited in the United States mail, with postage and fees thereon prepaid, addressed to the stockholder at the stockholder’s address appearing on the stock ledger of the Corporation, (iii) if sent for next day delivery by a nationally recognized overnight delivery service, when deposited with such service, with fees thereon prepaid, addressed to the stockholder at the stockholder’s address appearing on the stock ledger of the Corporation, and (iv) if given by a form of electronic transmission consented to by the stockholder to whom the notice is given and otherwise meeting the requirements set forth above, (A) if by facsimile transmission, when directed to a number at which the stockholder has consented to receive notice, (B) if by electronic mail, when directed to an electronic mail address at which the stockholder has consented to receive notice, (C) if by a posting on an electronic network together with separate notice to the stockholder of such specified posting, upon the later of (1) such posting and (2) the giving of such separate notice, and (D) if by any other form of electronic transmission, when directed to the stockholder. A stockholder may revoke such stockholder’s consent to receiving notice by means of electronic communication by giving written notice of such revocation to the Corporation. Any such consent shall be deemed revoked if (1) the Corporation is unable to deliver by electronic transmission two consecutive notices given by the Corporation in accordance with such consent and (2) such inability becomes known to the Secretary or an Assistant Secretary or to the Corporation’s transfer agent, or other person responsible for the giving of notice; provided, however, the inadvertent failure to treat such inability as a revocation shall not invalidate any meeting or other action.
(c) Electronic Transmission. “Electronic transmission” means any form of communication, not directly involving the physical transmission of paper, that creates a record that may be retained, retrieved and reviewed by a recipient thereof, and that may be directly reproduced in paper form by such a recipient through an automated process, including but not limited to transmission by telex, facsimile telecommunication, electronic mail, telegram and cablegram or any other manner permitted by the DGCL.
(d) Notice to Stockholders Sharing Same Address. Without limiting the manner by which notice otherwise may be given effectively by the Corporation to stockholders, any notice to stockholders given by the Corporation under any provision of the DGCL, the Certificate of Incorporation or these By-Laws shall be effective if given by a single written notice to stockholders who share an address if consented to by the stockholders at that address to whom such notice is given. A stockholder may revoke such stockholder’s consent by delivering written notice of such revocation to the Corporation. Any stockholder who fails to object in writing to the Corporation within 60 days of having been given written notice by the Corporation of its intention to send such a single written notice shall be deemed to have consented to receiving such single written notice.
(e) Exceptions to Notice Requirements. Whenever notice is required to be given, under the DGCL, the Certificate of Incorporation or these By-Laws, to any person with whom communication is unlawful, the giving of such notice to such person shall not be required and there shall be no duty to apply to any governmental authority or agency for a license or permit to give such notice to such person. Any action or meeting that shall be taken or held without notice to any such person with whom communication is unlawful shall have the same force and effect as if such notice had been duly given. If the action taken by the Corporation is such as to require the filing of a certificate with the Secretary of State of Delaware, the certificate shall state, if such is the fact and if notice is required, that notice was given to all persons entitled to receive notice except such persons with whom communication is unlawful.
Whenever notice is required to be given by the Corporation, under any provision of the DGCL, the Certificate of Incorporation or these By-Laws, to any stockholder to whom (1) notice of two consecutive annual meetings of stockholders and all notices of stockholder meetings or of the taking of action by written consent of stockholders without a meeting to such stockholder during the period between such two consecutive annual meetings, or (2) all, and at least two payments (if sent by first-class mail) of dividends or interest on securities during a 12-month period, have been mailed addressed to such stockholder at such stockholder’s address as shown on the records of the Corporation and have been returned undeliverable, the giving of such notice to such stockholder shall not be required. Any action or meeting that shall be taken
F-21
or held without notice to such stockholder shall have the same force and effect as if such notice had been duly given. If any such stockholder shall deliver to the Corporation a written notice setting forth such stockholder’s then-current address, the requirement that notice be given to such stockholder shall be reinstated. If the action taken by the Corporation is such as to require the filing of a certificate with the Secretary of State of Delaware, the certificate need not state that notice was not given to persons to whom notice was not required to be given pursuant to Section 230(b) of the DGCL. The exception in subsection (1) of the first sentence of this paragraph to the requirement that notice be given shall not be applicable to any notice returned as undeliverable if the notice was given by electronic transmission.
Section 9.4 Waiver of Notice. Whenever any notice is required to be given under applicable law, the Certificate of Incorporation, or these By-Laws, a written waiver of such notice, signed before or after the date of such meeting by the person or persons entitled to said notice, or a waiver by electronic transmission by the person entitled to said notice, shall be deemed equivalent to such required notice. All such waivers shall be kept with the books of the Corporation. Attendance at a meeting shall constitute a waiver of notice of such meeting, except where a person attends for the express purpose of objecting to the transaction of any business on the ground that the meeting was not lawfully called or convened.
Section 9.5 Meeting Attendance via Remote Communication Equipment.
(a) Stockholder Meetings. If authorized by the Board in its sole discretion, and subject to such guidelines and procedures as the Board may adopt, stockholders and proxyholders not physically present at a meeting of stockholders may, by means of remote communication:
(i) participate in a meeting of stockholders; and
(ii) be deemed present in person and vote at a meeting of stockholders, whether such meeting is to be held at a designated place, solely by means of remote communication or held at a designated place and by means of remote communication, provided that (A) the Corporation shall implement reasonable measures to verify that each person deemed present and permitted to vote at the meeting by means of remote communication is a stockholder or proxyholder, (B) the Corporation shall implement reasonable measures to provide such stockholders and proxyholders a reasonable opportunity to participate in the meeting and to vote on matters submitted to the stockholders, including an opportunity to read or hear the proceedings of the meeting substantially concurrently with such proceedings, and (C) if any stockholder or proxyholder votes or takes other action at the meeting by means of remote communication, a record of such votes or other action shall be maintained by the Corporation.
(b) Board Meetings. Unless otherwise restricted by applicable law, the Certificate of Incorporation or these By-Laws, members of the Board or any committee thereof may participate in a meeting of the Board or any committee thereof by means of conference telephone or other communications equipment by means of which all persons participating in the meeting can hear each other. Such participation in a meeting shall constitute presence in person at the meeting, except where a person participates in the meeting for the express purpose of objecting to the transaction of any business on the ground that the meeting was not lawfully called or convened.
Section 9.6 Dividends. The Board may from time to time declare, and the Corporation may pay, dividends (payable in cash, property or shares of the Corporation’s capital stock) on the Corporation’s outstanding shares of capital stock, subject to applicable law and the Certificate of Incorporation.
Section 9.7 Reserves. The Board may set apart out of the funds of the Corporation available for dividends a reserve or reserves for any proper purpose and may abolish any such reserve.
Section 9.8 Contracts and Negotiable Instruments. Except as otherwise provided by applicable law, the Certificate of Incorporation or these By-Laws, any contract, bond, deed, lease, mortgage or other instrument may be executed and delivered in the name and on behalf of the Corporation by such officer or officers or other employee or employees of the Corporation as the Board may from time to time authorize. Such authority may be general or confined to specific instances as the Board may determine. The Chairman of the Board, the Chief Executive Officer, the President or any Vice President may execute and deliver any contract, bond, deed, lease, mortgage or other instrument in the name and on behalf of the Corporation. Subject to any restrictions imposed by the Board, the Chairman of the Board, Chief Executive Officer,
F-22
President or any Vice President may delegate powers to execute and deliver any contract, bond, deed, lease, mortgage or other instrument in the name and on behalf of the Corporation to other officers or employees of the Corporation under such person’s supervision and authority, it being understood, however, that any such delegation of power shall not relieve such officer of responsibility with respect to the exercise of such delegated power.
Section 9.9 Fiscal Year. The fiscal year of the Corporation shall be fixed by the Board.
Section 9.10 Seal. The Board may adopt a corporate seal, which shall be in such form as the Board determines. The seal may be used by causing it or a facsimile thereof to be impressed, affixed or otherwise reproduced.
Section 9.11 Books and Records. The books and records of the Corporation may be kept within or outside the State of Delaware at such place or places as may from time to time be designated by the Board.
Section 9.12 Resignation. Any director, committee member or officer may resign by giving notice thereof in writing or by electronic transmission to the Chairman of the Board, the Chief Executive Officer, the President or the Secretary. The resignation shall take effect at the time specified therein, or at the time of receipt of such notice if no time is specified or the specified time is earlier than the time of such receipt. Unless otherwise specified therein, the acceptance of such resignation shall not be necessary to make it effective.
Section 9.13 Surety Bonds. Such officers, employees and agents of the Corporation (if any) as the Chairman of the Board, Chief Executive Officer, the President or the Board may direct, from time to time, shall be bonded for the faithful performance of their duties and for the restoration to the Corporation, in case of their death, resignation, retirement, disqualification or removal from office, of all books, papers, vouchers, money and other property of whatever kind in their possession or under their control belonging to the Corporation, in such amounts and by such surety companies as the Chairman of the Board, Chief Executive Officer, President or the Board may determine. The premiums on such bonds shall be paid by the Corporation and the bonds so furnished shall be in the custody of the Secretary.
Section 9.14 Securities of Other Corporations or Entities. Powers of attorney, proxies, waivers of notice of meeting, consents in writing and other instruments relating to securities owned by the Corporation may be executed in the name of and on behalf of the Corporation by the Chairman of the Board, Chief Executive Officer, President or any Vice President. Any such officer, may, in the name of and on behalf of the Corporation, take all such action as any such officer may deem advisable to vote in person or by proxy at any meeting of security holders of any corporation or other entity in which the Corporation may own securities, or to consent in writing, in the name of the Corporation as such holder, to any action by such corporation or entity, and at any such meeting or with respect to any such consent shall possess and may exercise any and all rights and power incident to the ownership of such securities and which, as the owner thereof, the Corporation might have exercised and possessed. The Board may from time to time confer like powers upon any other person or persons.
Section 9.15 Amendments. The Board of Directors is authorized to make, repeal, alter, amend and rescind, in whole or in part, these By-Laws without the assent or vote of the stockholders in any manner not inconsistent with the laws of the State of Delaware or the Certificate of Incorporation. For so long as shares of Class B Common Stock remain outstanding, the affirmative vote of the holders of a majority in voting power of all the then-outstanding shares of stock of the Corporation entitled to vote thereon, voting together as a single class, shall be required in order for the stockholders of the Corporation to alter, amend, repeal or rescind, in whole or in part, any provision of the By-Laws (including, without limitation, this Section 9.15) or to adopt any provision inconsistent therewith. Notwithstanding any other provisions of these By-Laws or any provision of law that might otherwise permit a lesser vote of the stockholders, once no shares of Class B Common Stock remain outstanding, in addition to any vote of the holders of any class or series of capital stock of the Corporation required by the Certificate of Incorporation (including any certificate of designation relating to any series of Preferred Stock), these By-Laws or applicable law, the affirmative vote of the holders of at least 66 2/3% in voting power of all the then-outstanding shares of stock of the Corporation entitled to vote thereon, voting together as a single class, shall be required in order for the stockholders of the Corporation to alter, amend, repeal or rescind, in whole or in part, any provision of these By-Laws (including, without limitation, this Section 9.15) or to adopt any provision inconsistent herewith.
F-23
Annex G
SUNCRETE, INC.
2026 OMNIBUS INCENTIVE PLAN
2026 OMNIBUS INCENTIVE PLAN
TABLE OF CONTENTS
| | | |
Page
|
| |||
| | | | | G-1 | | | |
| | | | | G-1 | | | |
| | | | | G-5 | | | |
| | | | | G-7 | | | |
| | | | | G-8 | | | |
| | | | | G-8 | | | |
| | | | | G-10 | | | |
| | | | | G-11 | | | |
| | | | | G-13 | | | |
| | | | | G-14 | | | |
| | | | | G-14 | | | |
| | | | | G-15 | | | |
| | | | | G-15 | | | |
| | | | | G-16 | | | |
| | | | | G-16 | | | |
| | | | | G-17 | | | |
| | | | | G-21 | | | |
| | | | | G-21 | | | |
| | | | | G-21 | | | |
| | | | | G-22 | | | |
G-i
SUNCRETE, INC.
2026 OMNIBUS INCENTIVE PLAN
2026 OMNIBUS INCENTIVE PLAN
The Suncrete, Inc. 2026 Omnibus Incentive Plan (the “Plan”) was adopted by the Board of Directors of Suncrete, Inc., a Delaware corporation (the “Company”), effective as of , 2026 (the “Effective Date”), subject to approval by the Company’s stockholders.
1.
Purpose
The purpose of the Suncrete, Inc. 2026 Omnibus Incentive Plan is to enable the Company and any Affiliate to obtain and retain the services of the types of Employees, Consultants, and Directors who will contribute to the Company’s long range success and to provide incentives that are linked directly to increases in share value which will inure to the benefit of all stockholders of the Company.
2.
Definitions
“Administrator” means the Board or the Committee appointed by the Board in accordance with Section 3(e).
“Affiliate” means any parent or direct or indirect subsidiary of the Company, whether now or hereafter existing.
“Award” means any Option, Restricted Award, Performance Award, Stock Appreciation Right or other Stock-Based Award granted under the Plan.
“Award Agreement” means a written agreement between the Company and a Participant evidencing the terms and conditions of an individual Award. Each Award Agreement will be subject to the terms and conditions of the Plan and need not be identical.
“Board” means the Board of Directors of the Company.
“Cause” means, (a) with respect to any Participant who is a party to a Service Agreement which provides for a definition of Cause, as defined therein; and (b) with respect to all other Participants, (i) the commission of, or plea of guilty or no contest to, a felony or a crime involving moral turpitude or the commission of any other act involving willful malfeasance or material fiduciary breach with respect to the Company or an Affiliate; (ii) conduct tending to bring the Company into substantial public disgrace or disrepute; (iii) gross negligence or willful misconduct with respect to the Company or an Affiliate; or (iv) material violation of state or federal securities laws. The Administrator, in its absolute discretion, shall determine the effect of all matters and questions relating to whether a Participant has been discharged for Cause.
“Change in Control” means:
(a) with respect to the Company, (i) a sale of all or substantially all of the equity or assets of the Company to an unrelated Person (a “Sale”); or (ii) any merger or consolidation of the Company with another Person if, immediately after giving effect thereto, any Person (or group of Persons acting in concert) other than the Persons holding greater than 50% of the outstanding Common Stock immediately prior thereto (the “Majority Holders”) have the power to designate or approve a majority of the members of the board of directors of the Surviving Entity; and
(b) with respect to any Affiliate, as applicable (including, without limitation, the sale of all or substantially all of the assets of the Company or other Affiliate together with such company’s subsidiaries, taken as a whole), (i) a Sale of such Affiliate; or (ii) any merger or consolidation of the Affiliate with another Person if, immediately after giving effect thereto, any Person (or group of Persons acting in concert) other than the Affiliate Majority Holders immediately prior thereto have the power to designate or approve a majority of the members of the board of directors of the Affiliate or the surviving entity, that also constitutes a “change in the ownership of a corporation,” a “change in the effective control of a corporation,” or a “change in the ownership of a substantial portion of a corporation’s assets,” in each case, within the meaning of Section 1.409A-3(i)(5) of the Treasury Regulations.
G-1
The foregoing notwithstanding, a transaction will not constitute a Change in Control if (i) its sole purpose is to change the state of the Company’s incorporation or to create a holding company that will be owned in substantially the same proportions by the Persons who held the Company’s securities immediately before the transaction; (ii) it constitutes a public offering that results in any security of the Company being listed (or approved for listing), or designated (or approved for designation) as a security on any Established Securities Market; (iii) solely because 50% or more of the total voting power of the Company’s then outstanding securities is acquired by a trustee or other fiduciary holding securities under one or more employee benefit plans of the Company or any Affiliate, or any company that, immediately before the acquisition, is owned directly or indirectly by the Company’s stockholders in substantially the same proportion as their ownership of stock in the Company immediately before the acquisition; or (iv) it results solely from a change in ownership of an existing stockholder.
“Class A Common Stock” means the Company’s Class A common stock, $0.0001 par value per Share.
“Class B Common Stock” means the Company’s Class B common stock, $0.0001 par value per Share. Class B Common Stock is identical to Class A common stock other than the number of votes per Share, and there are no distribution preferences between either class of Common Stock.
“Code” means the Internal Revenue Code of 1986, as amended.
“Committee” means a committee of one or more members of the Board appointed by the Board to administer the Plan in accordance with Section 3(e).
“Common Stock” means Class A Common Stock or Class B Common Stock, in either case, as designated in the applicable Award Agreement for the corresponding Award granted under the Plan.
“Company” means Suncrete, Inc., a Delaware corporation.
“Consultant” means any natural person who provides bona fide consulting or advisory services to the Company or an Affiliate for compensation, which services are not in connection with the offer or sale of securities in a capital raising transaction and do not directly or indirectly promote or maintain a market for the Company’s securities.
“Continuous Service” means the uninterrupted service of a Participant with the Company or an Affiliate as an Employee, Director, or Consultant. A Participant’s Continuous Service will not be deemed interrupted or terminated merely because of a change in the capacity in which the Participant renders service, such as a change in status from Employee to Consultant or Director, or a change in the entity for which the Participant renders service, such as from the Company to an Affiliate, so long as there is no interruption or termination of the Participant’s service. The Administrator or its delegate, in its sole discretion, may determine whether Continuous Service will be considered interrupted in the case of any approved leave of absence, including sick leave, military leave or any other personal or family leave of absence.
“Date of Grant” means the first date on which all necessary corporate action has been taken by the Administrator to approve the grant of an Award to a Participant as provided under the Plan, provided the key terms and conditions of the Award are communicated to the Participant within a reasonable period thereafter; or such later date as is designated by the Administrator and specified in the Award Agreement. In any situation where the terms of the Award are subject to negotiation with the Participant, the Date of Grant will not be earlier than the date the key terms and conditions of the Award are communicated to the Participant.
“Detrimental Activity” means any of the following: (a) disclosure of the Company’s confidential information to any Person outside the Company, without prior written authorization from the Company or in conflict with the interests of the Company, whether the confidential information was acquired or disclosed by the Participant during or after service with the Company; (b) failure or refusal to disclose promptly or assign to the Company all right, title, and interest in any invention, work product or idea, patentable or not, made or conceived by the Participant during service with the Company, relating in any manner to the interests of the Company or, the failure or refusal to do anything reasonably necessary to enable the Company to secure a patent where appropriate in the United States and in other countries; (c) activity that is discovered to be grounds for or results in termination of the Participant’s Continuous Service for
G-2
Cause; (d) violation or breach of a non-disclosure, confidentiality, intellectual property, privacy, exclusivity or other restrictive covenant in any Award Agreement, Service Agreement or other agreement between the Participant and the Company; (e) any direct or indirect attempt to induce any Employee to be employed or perform services or acts in conflict with the interests of the Company; (f) any direct or indirect attempt, in conflict with the interests of the Company, to solicit the trade or business of any current or prospective customer, client, supplier or partner of the Company; (g) the conviction of, or guilty plea entered by, the Participant for any felony or a crime involving moral turpitude whether or not connected with the Company or (h) the commission of any other act involving willful malfeasance or material fiduciary breach with respect to the Company. All references to “the Company” in this definition refer to the Company and any Affiliate.
“Director” means a member of the Board.
“Disability” means (a) with respect to any Participant who is a party to a Service Agreement that provides for a definition of Disability, as defined therein; and (b) with respect to any other Participant, the Participant’s inability to substantially perform his or her duties to the Company or any Affiliate by reason of a medically determinable physical or mental impairment that is expected to last for a period of six months or longer or to result in death. Notwithstanding the foregoing, for purposes of determining the term of an Incentive Stock Option under Section 11(b)(iii), “Disability” means permanent and total disability as defined in Code Section 22(e)(3). The Administrator will determine whether an individual has a Disability under procedures established by the Administrator. Other than for determinations of Disability for purposes of the term of an Incentive Stock Option under Section 11(b)(iii), the Administrator may rely on any determination that a Participant is disabled for purposes of benefits under any long-term disability plan maintained by the Company or any Affiliate in which a Participant participates.
“Effective Date” means , 2025, the date of the Plan’s original adoption by the Board.
“Employee” means a common law or statutory employee of the Company or an Affiliate, including, for the avoidance of doubt, an employee who is also an officer of the Company or an Affiliate. Mere service as a Director or payment of a Director’s fee by the Company or an Affiliate is not sufficient by itself to constitute being an Employee.
“Established Securities Market” means a national securities exchange that is registered under Section 6 of the Exchange Act, a foreign national securities exchange that is officially recognized, sanctioned, or supervised by governmental authority or any over-the-counter market that is reflected by the existence of an interdealer quotation system.
“Exchange Act” means the Securities Exchange Act of 1934, as amended.
“Exercise Price” means the price per Share at which the holder of an Option may buy an underlying Share on exercise of the Option.
“Fair Market Value” means, as of the date of any valuation event, the value per Share determined using a presumptively reasonable valuation method under Treasury Regulation section 1.409A-1(b)(5)(iv), as follows:
(i) On any date on which the Common Stock is admitted to trading on an Established Securities Market for which closing prices are reported on any date, Fair Market Value may be determined based on (1) the last sale before or the first sale after the Date of Grant of an Award or any other valuation event; (2) the closing price on the last trading day before the Date of Grant of an Award or any other valuation event; (3) the closing price on the Date of Grant or any other valuation event or (4) an average selling price during a specified period that is within 30 days before or 30 days after the Date of Grant of an Award, on condition that the commitment to grant an Award based on an average selling price during a specified period must be irrevocable before the beginning of the specified period, and the valuation method must be used consistently for grants of Awards under the Plan and substantially similar programs.
(ii) If the Common Stock is readily tradable on an Established Securities Market but closing prices are not reported, Fair Market Value may be determined based on (1) the average of the highest
G-3
bid and lowest asked prices reported on the last trading day before the Date of Grant of an Award or any other valuation event or on the Date of Grant or any other valuation event or (2) an average of the highest bid and lowest asked prices during a specified period that is within 30 days before or 30 days after the Date of Grant of an Award, on condition that the commitment to grant an Award based on an average selling price during a specified period must be irrevocable before the beginning of the specified period, and the valuation method must be used consistently for grants of Awards under the Plan and substantially similar programs.
(iii) At any time the Common Stock is not readily tradable on an Established Securities Market, the Administrator will determine the Fair Market Value through the reasonable application of a reasonable valuation method based on the facts and circumstances as of the valuation date, including, at the election of the Administrator, by an independent appraisal that meets the requirements of Code Section 401(a)(28)(C) and the regulations issued thereunder as of a date that is no more than 12 months before the relevant transaction to which the valuation is applied (for example, an Option’s Date of Grant), and that determination will be final, conclusive, and binding on all Persons.
(iv) Notwithstanding anything herein to the contrary, in the event of a Change in Control or other transaction described under Section 14(c), Fair Market Value means the price per Share paid or payable to the Company’s stockholders in such transaction.
“Grant Price” means the base value per Share of a Stock Appreciation Right, as determined by the Administrator and as set forth in the Award Agreement.
“Incentive Stock Option” means an Option intended to qualify as an incentive stock option under Section 422 of the Code and the regulations issued thereunder.
“Non-Employee Director” means a “non-employee director” as defined in Rule 16b-3(b)(3) under the Exchange Act.
“Nonqualified Stock Option” means an Option not intended to qualify as an Incentive Stock Option.
“Officer” means an individual who is an “officer” of the Company as defined in Rule 16a-1(f) issued under the Exchange Act.
“Option” means an Incentive Stock Option or a Nonqualified Stock Option granted under the Plan.
“Participant” means an individual to whom an Award is granted under the Plan or, if applicable, such other Person who holds an outstanding Award.
“Performance Award” means an Award granted under Section 9.
“Performance Stock” means Restricted Stock granted under a Performance Award.
“Performance Stock Unit” means a Restricted Stock Unit granted under a Performance Award.
“Permitted Transferee” means a Participant’s child, stepchild, grandchild, parent, stepparent, grandparent, spouse, former spouse, sibling, niece, nephew, mother-in-law, father-in-law, son-in-law, daughter-in-law, brother-in-law or sister-in-law (including adoptive relationships), any individual sharing the Participant’s household (other than a tenant or employee), a trust in which these individuals (or the Participant) have more than 50% of the beneficial interest, a foundation in which these individuals (or the Participant) control the management of assets, any other entity in which these individuals (or the Participant) own more than 50% of the voting interests, or such other transferee as may be permitted by the Administrator in its sole discretion.
“Person” means an individual, partnership, limited liability company, corporation, association, joint stock company, trust, joint venture, labor organization, unincorporated organization, governmental entity or political subdivision thereof or any other entity, and includes a syndicate or group as those terms are used in Section 13(d)(3) or 14(d)(2) of the Exchange Act.
“Plan” means this Suncrete, Inc. 2026 Omnibus Incentive Plan, as it may be amended from time to time.
G-4
“Restricted Award” means an Award of Restricted Stock or Restricted Stock Units granted under Section 7.
“Restricted Period” has the meaning set forth in Section 7.
“Restricted Stock” means Shares granted under an Award that are subject to certain restrictions and risk of forfeiture.
“Restricted Stock Unit” means a hypothetical unit granted under an Award evidencing the right to receive one Share or an equivalent value in cash equal to the Fair Market Value (as determined by the Administrator) in the future, which right is subject to certain restrictions and risk of forfeiture.
“Securities Act” means the Securities Act of 1933, as amended.
“Service Agreement” means a written employment agreement, consulting or other service agreement or an employment policy manual, the terms of which have been approved by the Administrator, applicable to a Participant’s employment or service with the Company or an Affiliate.
“Share” means one share of Class A Common Stock or Class B Common Stock, in either case, as designated in the applicable Award Agreement.
“Stock Appreciation Right” means the right under an Award to receive an amount equal to the difference between the Fair Market Value as of the date of exercise and the Grant Price, multiplied by the number of Shares for which the Award is exercised, as determined under Section 7.
“Surviving Entity” means the Company if immediately following any merger, consolidation or similar transaction, the holders of outstanding voting securities of the Company immediately before the merger or consolidation own equity securities possessing more than 50% of the voting power of the entity existing following the merger, consolidation or similar transaction. In all other cases, the other entity to the transaction and not the Company will be the Surviving Entity. In making the determination of ownership by the stockholders of an entity immediately after the merger, consolidation or similar transaction, equity securities that the stockholders owned immediately before the merger, consolidation, or similar transaction as stockholders of another party to the transaction will be disregarded. Further, outstanding voting securities of an entity will be calculated by assuming the conversion of all equity securities convertible (immediately or at some future time whether or not contingent on the satisfaction of performance goals) into securities entitled to vote.
3.
Administration
(a) Administrator. The Compensation Committee of the Board shall administer the Plan unless and until the Board delegates administration to a different Committee or vests authority in the Board for the administration of the Plan, as provided in Section 3(e).
(b) Authority of Administrator. The Administrator will have the power and authority to select Participants and grant Awards under the terms of the Plan.
(c) Specific Authority. In particular, the Administrator will have the authority to:
(i) construe and interpret the Plan and apply its provisions;
(ii) promulgate, amend, and rescind rules and regulations relating to the administration of the Plan;
(iii) authorize any Person to execute, on behalf of the Company, any instrument required to carry out the purposes of the Plan;
(iv) delegate its authority to one or more Officers of the Company with respect to Awards that do not involve any individual who is subject to Section 16 of the Exchange Act, which delegation shall be by a resolution that specifies the total number of Shares that may be subject to Awards by the Officer and the Officer may not make an Award to himself or herself;
G-5
(v) determine when Awards are to be granted under the Plan;
(vi) select, subject to the limitations set forth in the Plan, those Participants to whom Awards will be granted;
(vii) determine the number and class of Shares to be made subject to each Award;
(viii) determine whether each Option is to be an Incentive Stock Option or a Nonqualified Stock Option;
(ix) prescribe the terms and conditions of each Award, including, without limitation, the Grant Price or Exercise Price and medium of payment, vesting provisions, and to specify the provisions of the Award Agreement relating to the grant or sale;
(x) subject to the restrictions applicable under Section 15(c), amend any outstanding Awards, including for the purpose of modifying the time or manner of vesting, the purchase price, Exercise Price or Grant Price or the term of any outstanding Award;
(xi) determine the duration and purpose of leaves of absences that may be granted to a Participant without constituting termination of their Continuous Service for purposes of the Plan, which periods will be no shorter than the periods generally applicable to Employees under the Company’s employment policies or as required under applicable law;
(xii) make decisions with respect to outstanding Awards that may become necessary on a Change in Control or an event that triggers capital adjustments; and
(xiii) exercise discretion to make any and all other determinations that it may determine to be necessary or advisable for administration of the Plan.
(d) Decisions Final. All decisions made by the Administrator under the provisions of the Plan will be final, binding, and conclusive on the Company, the Participants, and all other Persons with any interests related to any Award, unless a decision is determined by a court having jurisdiction to be arbitrary and capricious. Except as required by the Plan, Awards need not contain similar provisions. The Administrator’s determinations under the Plan (including, without limitation, determinations of which Employees, Consultants or Directors, if any, are to receive Awards, the form, class of shares, amount and timing of such Awards, the terms and provisions of such Awards and the agreements evidencing same) need not be uniform and may be made by it selectively among Participants who receive, or are eligible to receive, Awards under the Plan.
(e) The Committee.
(i) General. The Board may delegate administration of the Plan to a Committee or Committees of one or more members of the Board, and the term “Committee” applies to any Person or Persons to whom that authority has been delegated. If administration is delegated to a Committee, the Committee will have, in connection with the administration of the Plan, the powers theretofore possessed by the Board, including the power to delegate to a subcommittee any of the administrative powers the Committee is authorized to exercise (and references in the Plan to the Administrator will thereafter be to the Committee or subcommittee), subject, however, to such resolutions, consistent with the provisions of the Plan, as the Board may adopt. The Board may abolish the Committee at any time and re-vest in the Board the administration of the Plan. The members of the Committee will be appointed by and serve at the pleasure of the Board. The Board may increase or decrease the size of the Committee, add additional members to, remove members (with or without Cause) from, appoint new members in substitution therefor, and fill vacancies, however caused, in the Committee. The Committee shall act by a vote of the majority of its members or, in the case of a Committee comprised of only two members, the unanimous consent of its members, whether present or not, or by the written consent of the majority of its members and shall keep minutes of all of its meetings. Subject to the limitations prescribed by the Plan and the Board, the Committee may establish and follow such rules and regulations for the conduct of its business as it may determine to be advisable.
G-6
(ii) Committee Composition when Registration is Required. Whenever any class of the Company’s common equity securities is required to be registered under Section 12 of the Exchange Act, in the discretion of the Board, a Committee may consist solely of two or more Non-Employee Directors. The Board has sole discretion to determine whether it intends to comply with the exemption requirements of Rule 16b-3 under the Exchange Act. However, if the Board intends to satisfy such exemption requirements, with respect to Awards to any Officer or Director, the Committee will at all times consist solely of two or more Non-Employee Directors. Within the scope of that authority, the Board or the Committee may delegate to a committee of one or more members of the Board who are not Non-Employee Directors the authority to grant Awards to eligible individuals who are not Officers, Directors, “beneficial owners” (as defined in Rule 16a 1(a)(1) under the Exchange Act) of more than 10% of any class of equity securities of the Company registered under Section 12 of the Exchange Act or otherwise subject to Section 16 of the Exchange Act. Nothing in this Section 3(e)(ii) is intended to create an inference that an Award granted other than by a committee of the Board consisting at all times solely of two or more Non-Employee Directors is not validly granted under the Plan.
(f) Indemnification. In addition to such other rights of indemnification as they may have as Directors or members of the Committee, and to the extent allowed by applicable law, the Company will indemnify the Administrator against the reasonable expenses, including attorney’s fees, actually incurred in connection with any action, suit or proceeding or in connection with any appeal thereof, to which the Administrator may be party by reason of any action taken or failure to act under or in connection with the Plan or any Award granted under the Plan, and against all amounts paid by the Administrator in settlement thereof (subject, however, to the Company’s approval of the settlement, which approval the Company will not unreasonably withhold) or paid by the Administrator in satisfaction of a judgment in any such action, suit or proceeding, except in relation to matters as to which it is adjudged in the action, suit or proceeding that the Administrator did not act in good faith and in a manner that the Person reasonably believed to be in the best interests of the Company, and in the case of a criminal proceeding, had no reason to believe that the conduct complained of was lawful. Notwithstanding the foregoing, it is a condition precedent to the Company’s obligations in this Section 3(f) that within 60 days after institution of any such action, suit or proceeding, the Administrator or Committee member offer the Company in writing the opportunity at its own expense to handle and defend the action, suit or proceeding.
4.
Shares Subject to the Plan
(a) Share Reserve. Subject to adjustment under Section 14(a), the maximum aggregate number of Shares Class A Common Stock that may be issued on exercise, conversion, or vesting of Awards under the Plan is 3,000,000 (three million) Shares, all of which may be used for any type of Award, and the maximum aggregate number of Shares of Class B Common Stock that may be issued on exercise, conversion, or vesting of Awards under the Plan is 2,000,000 (two million) Shares, all of which may be used for any type of Award. Each Share subject to any Award granted hereunder will be counted against the applicable Share reserve on the basis of one Share for every Share subject thereto.
(b) Return of Shares to the Share Reserve. If any Award for any reason is forfeited, cancelled, expires or otherwise terminates, in whole or in part, the unissued Shares under the Award will revert to and again become available for issuance under the Plan. For the avoidance of doubt, any Share that is returned to the Plan in accordance with this Section 4(b) for future issuance as an Award shall be of the same class of Common Stock as originally granted under the Plan. Notwithstanding the foregoing, Shares used to pay the Exercise Price of an Option or to satisfy a Participant’s tax obligations for any Award, whether tendered to or withheld by the Company, will not be available again for other Awards under the Plan, and all Shares underlying any Stock Appreciation Right, or any other Award that is settled in cash and not in Shares, will not be counted against the foregoing Share reserve. Notwithstanding anything in this Section 4 to the contrary and subject to adjustment under Section 14(a), the maximum number of Shares that may be issued on the exercise of Incentive Stock Options will equal the aggregate number of Shares stated in subsection (a) plus, to the extent permitted under Section 422 of the Code and the Treasury regulations thereunder, any Shares that become available for issuance under the Plan under this Section 4(b).
(c) Source of Shares. Shares issued under an Award may consist of authorized and unissued Shares, Shares held by the Company as treasury shares and Shares purchased on the open market, and may be subject to restrictions deemed appropriate by the Administrator.
G-7
5.
Award Eligibility and Limitations
(a) Restricted Awards, Performance Awards, and other Stock-Based Awards may be granted to any Employee, Director or Consultant of the Company or any Affiliate.
(b) Nonqualified Stock Options and Stock Appreciation Rights may be granted to any Employee, Director or Consultant of the Company or of a direct or indirect majority-owned subsidiary of the Company with respect to which the Company, on the Date of Grant, is an “eligible issuer” under Treasury Regulation section 1.409A-1(b)(5)(iii)(E)(1).
(c) Incentive Stock Options may be granted only to an Employee of the Company or a corporation that, on the Date of Grant, is a “parent corporation” or “subsidiary corporation” of the Company, as those terms are defined in Code Sections 424(e) and 424(f), respectively.
(d) Director Awards. Each Non-Employee Director of the Company will be eligible to receive discretionary grants of Awards under the Plan. If the Board or the compensation committee of the Board separately has adopted or in the future adopts a compensation policy covering some or all Non-Employee Directors that provides for a predetermined formula grant that specifies the type of Award, the timing of the Date of Grant and the number of Shares to be awarded under the terms of the Plan, that formula grant will be incorporated herein by reference and will be administered as if provided under the terms of the Plan without any requirement that the Administrator separately take action to determine the terms of those Awards.
6.
Options
Each Option will be in such form and will contain such terms and conditions as the Administrator deems appropriate. All Options will be separately designated Incentive Stock Options or Nonqualified Stock Options at the time of grant, and, if certificates are issued, a separate certificate or certificates will be issued for Shares purchased on exercise of each type of Option. Notwithstanding the foregoing, the Company will have no liability to any Participant or any other Person if an Option designated as an Incentive Stock Option fails to qualify as an Incentive Stock Option at any time, and in the event an Incentive Stock Option fails to meet the requirements to be an Incentive Stock Option, whether in whole or in part, such Option or the necessary portion thereof shall instead be deemed to be a Nonqualified Stock Option. No dividends or dividend equivalents will be paid on any Option. The provisions of separate Options need not be identical, but each Option will include (through incorporation of provisions hereof by reference in the Option or otherwise) the substance of each of the following provisions:
(a) Term and Expiration. The term during which an Option is exercisable will be the period determined by the Administrator as set forth in the applicable Award Agreement, provided that no Option may be exercisable later than 10 years after the Date of Grant.
(b) Exercise Price. The Exercise Price for each Option will be equal to or greater than the Fair Market Value on the Date of Grant; provided that an Option granted under an assumption or substitution for another stock option in a manner satisfying the provisions of Section 424(a) of the Code, as if the Option was a statutory stock option, may be granted with an Exercise Price lower than the Fair Market Value on the Date of Grant.
(c) Term and Exercise Price of Incentive Stock Options Granted to Ten Percent Stockholders. Notwithstanding the foregoing, no Incentive Stock Option granted to an Employee who owns (or is deemed under Section 424(d) of the Code to own) more than 10% of the total combined voting power of all classes of stock of the Company or of any “parent corporation” or “subsidiary corporation” of the Company, as those terms are defined in Code Sections 424(e) and 424(f), respectively, may be exercisable later than five years after the Date of Grant or have an exercise price that is less than 110% of the Fair Market Value on the Date of Grant.
(d) Repricing Prohibited. Except as otherwise provided in Section 14, without the prior approval of the Company’s stockholders: (i) the Exercise Price of an Option may not be directly or indirectly reduced; (ii) no Option may be cancelled in exchange for cash, an Option or Stock Appreciation Right with an Exercise Price or Grant Price that is less than the Exercise Price of the original Option, any other Award or otherwise
G-8
and (iii) the Company shall not purchase an Option for value from a Participant if the current Fair Market Value of the Shares underlying the Option is lower than the Option’s Exercise Price.
(e) Payment of Exercise Price. The Exercise Price for Shares purchased under an Option will be paid in cash or by certified or bank check at the time the Option is exercised, or, to the extent permitted by applicable laws and regulations, in the Administrator’s sole discretion and on such terms as the Administrator approves: (i) by tendering previously-acquired Shares (either actually or by attestation), duly endorsed for transfer to the Company, valued at their Fair Market Value on the date of delivery, other than any such Shares acquired within six months prior to the exercise date; (ii) by a copy of instructions directing a broker to sell Shares for which the Option is exercised and to remit to the Company the aggregate Exercise Price due for the number of Shares being purchased; (iii) by a “net exercise” method whereby the Company withholds from the delivery of the Shares for which the Option was exercised that number of Shares having a Fair Market Value equal to the aggregate Exercise Price for the Shares for which the Option was exercised, upon which the Option will be surrendered and cancelled with respect to the total number of Shares for which the Option was exercised; or (iv) in any other form of legal consideration that may be acceptable to the Administrator, including, without limitation, by withholding such Exercise Price from other compensation payable to the Participant by the Company or with a full-recourse promissory note, subject to any requirements of applicable law that the par value (if any) of Shares, if newly issued, be paid in cash or cash equivalents.
(f) Terms for Payment by Promissory Note.
(i) The interest rate payable under the terms of a promissory note will not be less than the minimum rate (if any) required to avoid the imputation of additional interest under the Code. Subject to the foregoing, the Administrator (in its sole discretion) will specify the term, interest rate, amortization requirements (if any) and other provisions of the note. Unless the Administrator determines otherwise, the holder will be required to pledge to the Company Shares having an aggregate Fair Market Value equal to or greater than the principal amount of the loan as security for payment of the unpaid balance of the loan, which pledge must be evidenced by a pledge agreement, the terms of which the Administrator will determine, in its discretion; except that each loan must comply with all applicable laws, regulations and rules of the Board of Governors of the Federal Reserve System and any other governmental agency having jurisdiction. Unless the Administrator determines otherwise, the purchase price of Shares acquired under an Option that is paid by delivery (or attestation) to the Company of other shares acquired, directly or indirectly, from the Company, will be paid only by Shares that satisfy any requirements necessary to avoid liability award accounting treatment.
(ii) Notwithstanding the foregoing, at any time that the Company is an “issuer” as defined in Section 2 of the Sarbanes-Oxley Act of 2002, no Director or Officer (or equivalent thereof) of the Company or an Affiliate will be permitted to pay any part of the Exercise Price with a promissory note or in any other form that could be deemed a prohibited personal loan under Section 13(k) of the Exchange Act. Unless otherwise provided in the terms of an Award Agreement, payment of the Exercise Price by a Participant who is an Officer, a Director or otherwise subject to Section 16 of the Exchange Act, by delivery or attestation to the Company of other Shares acquired, directly or indirectly, from the Company is subject to pre-approval by the Administrator, in its sole discretion. The Administrator will document any such pre-approval in a manner that complies with the specificity requirements of Rule 16b-3 under the Exchange Act.
(g) Vesting. The Option may, but need not, vest and thereby become exercisable in periodic installments that may, but need not, be equal. The Option may be subject to such other terms and conditions on the time or times when it may be exercised (which may be based on performance or other criteria) as the Administrator determines to be appropriate. The vesting provisions of individual Options may vary. The Administrator may, but will not be required to, provide that no Option may be exercised for a fraction of a Share. The Administrator may, but will not be required to, provide for an acceleration of vesting and exercisability in the terms of the Award Agreement for any Option upon the occurrence of a specified event.
(h) Incentive Stock Option $100,000 Limitation. To the extent that the aggregate Fair Market Value of Common Stock on the Date of Grant with respect to which Incentive Stock Options are exercisable for the first time by any Participant during any calendar year (under all plans of the Company and any “parent corporation” or “subsidiary corporation” of the Company, as those terms are defined in Code Section 424(e)
G-9
and (f), respectively) exceeds $100,000, the Options or portions thereof which exceed that limit (according to the order in which they were granted) will be treated as Nonqualified Stock Options.
(i) Early Exercise. The Option may, but need not, include a provision whereby the Participant may elect at any time before the Participant’s Continuous Service terminates to exercise the Option as to any part or all of the Shares subject to the Option prior to the full vesting of the Option. In that case, the Shares acquired on exercise will be subject to the vesting schedule that otherwise would apply to determine the exercisability of the Option. Any unvested Shares so purchased may be subject to any other restriction the Administrator determines to be appropriate.
(j) Employee Transfer, Approved Leave of Absence. For purposes of Incentive Stock Options, no termination of employment by an Employee will be deemed to result from either (i) a transfer to the employment of the Company from a “parent corporation” or “subsidiary corporation” of the Company, as those terms are defined in Code Section 424(e) and (f), respectively, from the Company to a parent corporation or subsidiary corporation or from one parent or subsidiary corporation to another; or (ii) an approved leave of absence for military service or sickness or for any other purpose approved by the Company, if the period of leave does not exceed three months or, if longer, the Employee’s right to re-employment is guaranteed either by a statute or by contract.
(k) Disqualifying Dispositions. Each Participant awarded an Incentive Stock Option will be required to immediately notify the Company in writing as to the occurrence of a disqualifying disposition of any Shares acquired by exercise of the Incentive Stock Option, and the price realized on the disqualifying disposition of those shares. A “disqualifying disposition” is any disposition (including, without limitation, any sale or transfer) before the later of (i) two years after the Date of Grant of the Incentive Stock Option or (ii) one year after the issuance of the shares acquired by exercise of the Incentive Stock Option. The Company may, if determined by the Administrator and in accordance with procedures established by the Administrator, retain possession of any Shares acquired by exercise of an Incentive Stock Option as agent for the applicable Participant until the end of the period described in the preceding sentence.
7.
Stock Appreciation Rights
A Stock Appreciation Right may be granted either alone or in tandem with all or part of an Option. A Stock Appreciation Right granted in tandem with a Nonqualified Stock Option may be granted at or after the time of grant of the related Option, but a Stock Appreciation Right granted in tandem with an Incentive Stock Option may be granted only at the time of the grant of the related Option.
(a) Grant Requirements. A Stock Appreciation Right may be granted only if it does not provide for the deferral of compensation within the meaning of Section 409A of the Code. A Stock Appreciation Right does not provide for a deferral of compensation if: (i) the Grant Price may never be less than the Fair Market Value on the Date of Grant, (ii) the compensation payable under the Stock Appreciation Right can never be greater than the difference between the Fair Market Value on the date of exercise and the Grant Price, (iii) the number of Shares, as applicable, subject to the Stock Appreciation Right is fixed on the Date of Grant, and (iv) the Stock Appreciation Right does not include any feature for the deferral of compensation other than the deferral of recognition of income until the exercise of the right. No dividends or dividend equivalents may be paid on any outstanding Stock Appreciation Right.
(b) Grant Price. The Administrator will determine the Grant Price of a Stock Appreciation Right, which in the case of a Stock Appreciation Right granted independent of any Option will not be less than the Fair Market Value on the Date of Grant. The Grant Price of a Stock Appreciation Right granted in tandem with an Option will be the Exercise Price of the related Option. A Stock Appreciation Right granted in tandem with an Option will be exercisable only to the same extent as the related Option, provided that by its terms, such Stock Appreciation Right will be exercisable only when the Fair Market Value exceeds the Grant Price of the Stock Appreciation Right.
(c) Repricing Prohibited. Except as otherwise provided in Section 14, without the prior approval of the Company’s stockholders: (i) the Grant Price of a Stock Appreciation Right may not be directly or indirectly reduced; (ii) a Stock Appreciation Right may not be cancelled in exchange for cash, an Option or Stock Appreciation Right with an Exercise Price or Grant Price that is less than the Grant Price of the original Stock Appreciation Right, any other Award or otherwise; and (iii) the Company may not purchase
G-10
a Stock Appreciation Right for value from a Participant if the current Fair Market Value is less than the Stock Appreciation Right’s Grant Price.
(d) Vesting. The Stock Appreciation Right will be subject to a Restricted Period that specifies forfeiture in accordance with a vesting schedule to be determined by the Administrator. The Administrator in its discretion may provide for an acceleration of vesting in the terms of any Stock Appreciation Right upon a specified event, including, without limitation, a Change in Control.
(e) Exercise and Settlement. Upon delivery to the Administrator of a written request to exercise a Stock Appreciation Right, the holder will be entitled to receive from the Company, an amount equal to the product of (i) the excess of the Fair Market Value on the date of exercise over the Grant Price specified in the Award Agreement, multiplied by (ii) the number of Shares for which the Stock Appreciation Right is being exercised. Settlement with respect to the exercise of a Stock Appreciation Right will be on the date of exercise and may be made in the form of Shares valued at Fair Market Value on the date of exercise (with or without restrictions as to substantial risk of forfeiture and transferability, as determined by the Administrator in its sole discretion), cash or a combination of Shares and cash, as determined by the Administrator in its sole discretion.
(f) Reduction in the Underlying Option Shares. On the exercise of a Stock Appreciation Right granted in tandem with an Option, the number of Shares for which the related Option is exercisable will be reduced by the number of such Shares for which the Stock Appreciation Right has been exercised. The number of Shares for which a tandem Stock Appreciation Right is exercisable will be reduced on any exercise of any related Option by the number of such Shares for which the Option has been exercised.
(g) Written Request. Unless otherwise determined by the Administrator in its sole discretion, Stock Appreciation Rights will be settled in Shares as specified in the Award Agreement. If permitted in the Award Agreement, a Participant may request that any exercise of a Stock Appreciation Right be settled for cash, but a Participant will not have any right to demand a cash settlement. A request for a cash settlement may be made only by a written request filed with the Corporate Secretary of the Company during the period beginning on the third business day following the date of release for publication by the Company of quarterly or annual summary statements of earnings and ending on the twelfth business day following that date. Within 30 days of the receipt by the Company of a written request to receive cash in full or partial settlement of a Stock Appreciation Right or to exercise the Stock Appreciation Right for cash, the Administrator will, in its sole discretion, either consent to or disapprove, in whole or in part, the written request. A written request to receive cash in full or partial settlement of a Stock Appreciation Right or to exercise a Stock Appreciation Right for cash may provide that, if the Administrator disapproves the written request, the written request will be treated as an exercise of the Stock Appreciation Right for Shares.
(h) Disapproval by Administrator. If the Administrator disapproves in whole or in part any request by a Participant to receive cash in full or partial settlement of a Stock Appreciation Right or to exercise such Award for cash, the disapproval will not affect the Participant’s right to exercise the Stock Appreciation Right at a later date, to the extent that it would be otherwise exercisable, or to request a cash form of payment at a later date, in each case subject to the approval of the Administrator. Additionally, the disapproval will not affect the Participant’s right to exercise any related Option.
8.
Restricted Awards
A Restricted Award is an Award of Restricted Stock or Restricted Stock Units, which provides that, except as otherwise provided in Section 16(d) with respect to Permitted Transferees, the Restricted Award may not be sold, assigned, transferred or otherwise disposed of, pledged or otherwise encumbered for the period (the “Restricted Period”) determined by the Administrator. Each Restricted Award will be in such form and will contain such terms, conditions, and Restricted Periods as the Administrator determines to be appropriate, including the treatment of dividends or dividend equivalents, as the case may be. The terms and conditions of the Restricted Award may change from time to time, and the terms and conditions of separate Restricted Awards need not be identical, but each Restricted Award must include (through incorporation of provisions hereof by reference in the Award Agreement or otherwise) the substance of each of the following provisions:
G-11
(a) Payment for Restricted Awards. The purchase price of Shares acquired under a Restricted Award, if any, will be determined by the Administrator and may be stated as cash, property or services rendered or to be rendered to the Company or an Affiliate for its benefit. Shares acquired in connection with a Restricted Award may be issued for such consideration, having a value not less than the par value thereof, as may be determined by the Administrator. Required consideration for Shares acquired in connection with a Restricted Award may be paid: (i) in cash at the time of purchase; or (ii) in any other form of legal consideration that may be acceptable to the Administrator in its discretion including, without limitation, a recourse promissory note, property or services that the Administrator determines have a value at least equal to the purchase price of the Restricted Award. Notwithstanding the foregoing, at any time that the Company is an “issuer” as defined in Section 2 of the Sarbanes-Oxley Act of 2002, no Director or Officer (or equivalent thereof) of the Company or an Affiliate will be permitted to pay any portion of the purchase price for Shares acquired under a Restricted Award with a promissory note or in any other form that could be deemed a prohibited personal loan under Section 13(k) of the Exchange Act.
(b) Vesting. The Restricted Award, and any Shares acquired thereunder, may, but need not, be subject to a Restricted Period that specifies a repurchase right in favor of the Company, or forfeiture where the consideration was in the form of services, in accordance with a vesting schedule to be determined by the Administrator. The Administrator in its discretion may provide for an acceleration of vesting in the terms of any Restricted Award, at any time, including upon a Change in Control. The Administrator in its discretion may grant a Restricted Award that is, in whole or in part, vested upon grant and not subject to a Restricted Period.
(c) Concurrent Tax Payment. The Administrator may, in its sole discretion, provide for payment of a concurrent cash award in an amount equal to all or part of the estimated after-tax amount required to satisfy applicable federal, state or local tax withholding obligations arising from the receipt and deemed vesting of Restricted Stock for which an election under Code Section 83(b) may be required.
(d) Lapse of Restrictions. Subject to the Participant’s Continuous Service, upon the expiration or termination of the Restricted Period and the satisfaction of any other conditions prescribed by the Administrator (including, without limitation, the Participant’s satisfaction of applicable tax withholding obligations attributable to the Award), the restrictions applicable to the Restricted Award will lapse and the number of Shares with respect to which the restrictions have lapsed will be issued (as evidenced by the appropriate entry on the books of the Company or of a duly authorized transfer agent of the Company, or by delivery of a stock certificate), free of any restrictions except those that may be imposed by law, the terms of the Plan or the terms of a Restricted Award, to the Participant or the Participant’s beneficiary or estate, as the case may be, unless the Restricted Award is subject to a deferral condition that complies with Section 409A of the Code and the regulations thereunder as may be allowed or required by the Administrator in its sole discretion. The Company will not be required to deliver any fractional Share but may pay, in lieu thereof, the Fair Market Value of the fractional share in cash to the Participant or the Participant’s beneficiary or estate, as the case may be. With respect only to Restricted Stock Units, unless otherwise subject to a deferral condition that complies with Section 409A of the Code, the Shares (or cash, as applicable) will be issued and the Participant will be entitled to the beneficial ownership rights thereof not later than (i) the date that is 2 1∕2 months after the end of the Participant’s taxable year (or the end of the Company’s taxable year, if later) for which the Restricted Period ends and the Restricted Stock Unit is no longer subject to a substantial risk of forfeiture, or (ii) such earlier date as may be necessary to avoid application of Section 409A of the Code to the Award.
(e) Stockholder Rights. Unless otherwise provided by the Administrator in an Award Agreement, the holder of shares of Restricted Stock will be entitled to vote such Shares. Dividends, if any, paid on shares of Restricted Stock will be held by the Company, without interest, until such time as the restrictions lapse on the related shares of Restricted Stock. Dividends on shares of Restricted Stock that are forfeited will also be forfeited to the Company.
(f) Dividends on Restricted Stock Units. In the case of Restricted Stock Units, the Participant will not be entitled to receive dividends or dividend equivalents unless the Award Agreement specifically provides therefor.
G-12
(g) Delivery of Restricted Stock. Shares of Restricted Stock will be delivered to the Participant on the Date of Grant either by book-entry registration or by delivering to the Participant, or to a custodian or escrow agent (including, without limitation, the Company or one or more of its Employees) designated by the Administrator, a stock certificate or certificates registered in the name of the Participant. If physical certificates representing shares of the Restricted Stock are registered in the name of the Participant, such certificates must bear an appropriate legend referring to the terms, conditions, and restrictions applicable to such Shares.
9.
Performance Awards
The Administrator may designate any Award as a Performance Award, which will vest only on the attainment of performance goals specified in the Award Agreement. Performance Awards may be granted independent of or in connection with the granting of any other Award under the Plan. A Performance Award may be granted under the Plan to any Participant, including a Participant who qualifies for awards under other performance-based plans of the Company. The Administrator will determine in its sole discretion whether and to whom Performance Awards will be granted, the performance goals for each Performance Award, the performance period, or periods for measuring performance, and all other limitations and conditions applicable to Performance Awards. The Administrator, in its sole discretion, may rely on the performance goals and other standards applicable to other performance plans of the Company in setting the standards for Performance Awards under the Plan.
(a) Performance Goals.
(i) A performance goal will be based on a pre-established formula or standard that specifies the manner of determining the number of Shares under the Performance Award that will be issued or will vest if the performance goal is attained. Performance goals may be based on one or more business criteria, which may be applied to a Participant, a business unit or the Company and its Affiliates, including without limitation one or any combination of the following: (1) revenues; (2) earnings before all or any of interest expense, taxes, depreciation and/or amortization (“EBIT,” “EVITA,” or “EBITDA”); (3) funds from operations; (4) funds from operations per share; (5) operating income; (6) operating income per share; (7) pre-tax or after-tax income; (8) net cash provided by operating activities; (9) cash available for distribution; (10) cash available for distribution per share; (11) working capital and components thereof; (12) sales (net or gross) measured by product line, territory, customer or customers or other category; (13) return on equity or average stockholders’ equity; (14) return on assets; (15) return on capital; (16) enterprise value or economic value added; (17) share price performance; (18) improvements in the Company’s attainment of expense levels; (19) implementation or completion of critical projects; (20) improvement in cash-flow (before or after tax); (21) net earnings; (22) earnings per share; (23) earnings from continuing operations; (24) net worth; (25) credit rating; (26) levels of expense, cost or liability by category, operating unit or any other delineation; (27) any increase or decrease of one or more of the foregoing over a specified period; or (28) the occurrence of a Change in Control.
(ii) A performance goal may be measured over a performance period on a periodic, annual, cumulative, or average basis and may be established on a corporate-wide basis or with respect to one or more operating units, divisions, subsidiaries, acquired businesses, minority investments, facilities, partnerships or joint ventures. More than one performance goal may be incorporated in a performance objective, in which case achievement with respect to each performance goal may be assessed individually or in combination with each other. The Administrator may, in connection with the establishment of performance goals for a performance period, establish a matrix setting forth the relationship between performance on two or more performance goals and the amount of the Performance Award payable for that performance period. The level or levels of performance specified with respect to a performance goal may be established in absolute terms, as objectives relative to performance in prior periods, as an objective compared to the performance of one or more comparable companies or an index covering multiple companies on a per share basis, against the performance of the Company as a whole or against particular entities, segments, operating units or products of the Company, on a pre-tax or after-tax basis, in tandem with any other performance goal, or otherwise as the Administrator
G-13
may determine. The Administrator may, in connection with the establishment of performance goals for a performance period, specify one or more adjustments to any of the business criteria specified in Section 9(a)(i).
(iii) Performance goals may be objective or subjective and may differ for Performance Awards granted to any one Participant or to different Participants. A Performance Award may provide, as determined by the Administrator, that if the Participant’s Continuous Service ceases before the end of the performance period for any reason, the Performance Award will be payable only if the applicable performance objectives are achieved and to the extent, if any, determined by the Administrator. Performance goals may be based on increases in a specific business criterion, on maintaining the status quo or on limiting economic losses.
(iv) The Administrator may provide in any Performance Award that any evaluation of performance may include or exclude the effect, if any, on reported financial results of objectively determinable events that occur during a performance period, including, without limitation: (1) asset write-downs; (2) litigation or claim judgments or settlements; (3) changes in tax laws, accounting principles or other laws or provisions; (4) reorganization or restructuring programs, including share repurchasing programs; (5) acquisitions or divestitures; (6) foreign currency exchange translations gains and losses; (7) any loss from a discontinued operation as described in the Accounting Standards Codification Topic 360; (8) goodwill impairment charges; (9) revenue or earnings attributable to minority ownership in another entity; (10) any amounts accrued by the Company or an Affiliate pursuant to management bonus plans or cash profit sharing plans and related employer payroll taxes for the fiscal year; (11) any discretionary or matching contributions made to a savings and deferred profit-sharing or deferred compensation plan for the fiscal year; (12) interest, expenses, taxes, depreciation and depletion, or amortization and accretion charges; or (13) gains and losses that are treated as extraordinary items under Accounting Standards Codification Topic 225.
(b) Satisfaction of Performance Goals. A Participant will be entitled to receive Shares (as evidenced either by a stock certificate or by the appropriate entry on the books of the Company or of a duly authorized transfer agent of the Company) under a Performance Award only upon satisfaction of all conditions specified in the Award Agreement for the Performance Award, including, without limitation, the Participant’s satisfaction of applicable tax withholding obligations attributable to the Performance Award. With respect only to a Performance Stock Unit Award, Shares, or cash, as applicable, will be issued and delivered and the Participant will be entitled to the beneficial ownership rights thereof not later than (i) the date that is 2 1∕2 months after the end of the Participant’s taxable year (or the end of the Company’s taxable year, if later) for which the Performance Stock Unit Award is no longer subject to a substantial risk of forfeiture, and (ii) such earlier date as may be necessary to avoid application of Section 409A of the Code to the Performance Stock Unit Award.
(c) Acceleration, Waiver, Etc. At any time before the Participant’s termination of Continuous Service, the Administrator may in its sole discretion and subject to Section 15, amend any or all of the goals, restrictions or conditions imposed under any Performance Award.
10.
Other Stock-Based Awards
The Administrator may, either alone or in connection with the grant of other Awards, grant other stock-based Awards not otherwise described in the Plan that are payable in, valued in whole or in part by reference to, or are otherwise based on Shares, including, without limitation, dividend equivalent rights, as deemed by the Administrator consistent with the purpose of the Plan. The Administrator will determine the terms and conditions of any such Award.
11.
Treatment of Awards on Termination of Continuous Service
(a) Unvested Awards Generally. Unless otherwise provided in an Award Agreement or Service Agreement, if a Participant’s Continuous Service terminates for any reason, the Participant will forfeit the unvested portion of any Award acquired in consideration of services, all unvested Shares held by the Participant as of the date of termination under the terms of any Award will be forfeited or, if applicable,
G-14
may be repurchased by the Company at the lesser of the purchase price paid by the Participant or the current Fair Market Value, and the Participant will have no rights with respect to any Award or Shares so forfeited or repurchased.
(b) Options and Stock Appreciation Rights.
(i) Other than for Cause, death, or Disability. Unless otherwise provided in an Award Agreement or Service Agreement, if a Participant’s Continuous Service is terminated for any reason other than due to the Participant’s death or Disability or by the Company for Cause, the Participant may exercise his or her Option or Stock Appreciation Right (to the extent vested and exercisable as of the date of termination) during the period ending on the earlier of (1) the date that is three months after the termination of the Participant’s Continuous Service or (2) the expiration of the original term of the Award as set forth in the Award Agreement. Any unexercised Option or Stock Appreciation Right held by the Participant will automatically terminate at the close of business on the last day of such period and will thereafter not be exercisable.
(ii) For Cause. If the Participant’s Continuous Service is terminated by the Company or an Affiliate for Cause, all outstanding Options and Stock Appreciation Rights (whether or not vested) will be forfeited and expire as of the beginning of business on the date of termination.
(iii) Participant Death or Disability. Unless otherwise provided in an Award Agreement or Service Agreement, if a Participant’s Continuous Service is terminated as a result of the Participant’s death or Disability, the Participant’s Option or Stock Appreciation Right may be exercised (to the extent the Award was vested and exercisable as of the date of termination) by the Participant or the Participant’s estate, designated beneficiary or such other Person who acquired the right to exercise the Award by bequest or inheritance, but only during the period ending on the earlier of (1) the date that is 12 months following the date of termination or (2) the expiration of the original term of the Option or Stock Appreciation Right as set forth in the Award Agreement. Any unexercised Option or Stock Appreciation Right held by the Participant or such other Person will terminate at the end of such period.
(iv) Extension of Option or Stock Appreciation Right Termination Date. An Award Agreement may provide that if the exercise of an Option or Stock Appreciation Right following the termination of the Participant’s Continuous Service for any reason (other than on the Participant’s death or Disability or termination by the Company for Cause) would violate any applicable federal, state or local law, the Award will terminate only on the earlier of (1) the expiration of the original term of the Award or (2) the date that is 30 days after the exercise of the Award would no longer violate any applicable federal, state or local law.
12.
Covenants of the Company
(a) Availability of Shares. During the terms of the Awards, the Company will keep available at all times the number of Shares required to satisfy the Awards.
(b) Securities Law Compliance. Each Award Agreement will provide that no Shares may be purchased or sold thereunder unless and until any then applicable requirements of state, federal or applicable foreign laws and regulatory agencies have been fully complied with to the satisfaction of the Company and its counsel. The Company will use reasonable efforts to seek to obtain from each regulatory commission or agency having jurisdiction over the Plan such authority as may be required to grant Awards and to issue and sell Shares upon exercise of Awards; however, this undertaking will not require the Company to register under the Securities Act the Plan, any Award or any Common Stock issued or issuable pursuant to any Award. If, after reasonable efforts, the Company is unable to obtain from any such regulatory commission or agency the authority that counsel for the Company determines to be necessary for the lawful issuance and sale of Common Stock under the Plan, the Company will be relieved from any liability for failure to issue and sell Shares on exercise of any Awards unless and until that authority is obtained.
13.
Company Use of Proceeds from Awards
Proceeds from the sale of Shares under the Plan will be general funds of the Company.
G-15
14.
Adjustments for Changes in Stock
(a) Capitalization Adjustments. If any change is made in the Common Stock without the receipt of consideration by the Company (through merger, consolidation, reorganization, recapitalization, reincorporation, stock dividend, dividend in property other than cash, stock split, liquidating dividend, combination of Shares, exchange of Shares, change in corporate structure or other transaction not involving the receipt of consideration by the Company), then (i) the aggregate number of Shares or the class of securities that may be purchased pursuant to Awards granted hereunder; (ii) the aggregate number of Shares or the class of securities that may be purchased pursuant to Incentive Stock Options granted hereunder; (iii) the number or class of securities covered by outstanding Awards; (iv) the maximum number of Shares with respect to which Options, Stock Appreciation Rights and Performance Awards may be granted to any single Employee during any calendar year and (v) the Exercise Price of any Option and the Grant Price of any Stock Appreciation Right in effect before the change shall be proportionately adjusted by the Administrator to reflect any increase or decrease in the number of issued Shares or change in the Fair Market Value resulting from the transaction; provided that any fractional Shares resulting from the adjustment will be aggregated until, and eliminated at, the time of exercise or settlement by rounding down. The Administrator shall make these adjustments in a manner that will provide an appropriate adjustment that neither increases nor decreases the value of the Award as in effect immediately before the corporate change, and its determination will be final, binding, and conclusive. The conversion of any securities of the Company that are by their terms convertible will not be treated as a transaction “without receipt of consideration” by the Company.
(b) Dissolution or Liquidation. In the event of a dissolution or liquidation of the Company, then, subject to Section 14(c), all outstanding Awards will terminate immediately before the dissolution or liquidation.
(c) Change in Control — Asset Sale, Merger, Consolidation or Reverse Merger. Unless otherwise provided in an Award Agreement or Service Agreement and to the extent permitted by applicable law, in the event of a Change in Control, a dissolution or liquidation of the Company, an exchange of securities or any corporate separation or division, including, but not limited to, a split-up, a split-off or a spin-off or a sale, in one or a series of related transactions, of all or substantially all of the assets of the Company; a merger or consolidation in which the Company is not the Surviving Entity; or a reverse merger in which the Company is the Surviving Entity, but the Shares outstanding immediately preceding the merger are converted by virtue of the merger into other property, whether in the form of securities, cash or otherwise, then the Company, to the extent permitted by applicable law, but otherwise in the sole discretion of the Administrator may provide for: (i) the continuation of outstanding Awards by the Company (if the Company is the Surviving Entity); (ii) the assumption of the Plan and the outstanding Awards by the Surviving Entity or its parent; (iii) the substitution by the Surviving Entity or its parent of awards with substantially the same terms (including an award to acquire the same consideration paid to the stockholders in the transaction described in this Section 14(c)) for the outstanding Awards and, if appropriate, subject to the equitable adjustment provisions of Section 14(a); (iv) the cancellation of the outstanding Awards in consideration for a payment (in the form of securities, cash or such other consideration and under the same terms and conditions as is paid to the stockholders of the Company in the transaction) equal in value to the Fair Market Value of the Shares underlying each vested Award, or in the case of an outstanding Option or Stock Appreciation Right, the difference between the Fair Market Value and the Exercise Price or Grant Price for all Shares subject to exercise (i.e., to the extent vested) under the Option or Stock Appreciation Right (subject in each case to withholding as required by applicable law); or (v) the cancellation of the outstanding Awards without payment of any consideration. If Awards would be canceled without consideration for vested Options or Stock Appreciation Rights, the Participant will be given the right to exercise the Option or Stock Appreciation Right prior to the merger or consolidation in whole or in part without regard to any installment exercise provisions in the applicable Award Agreement.
15.
Amendment of the Plan and Awards
(a) Plan Amendment. The Board or an authorized committee of the Board at any time may amend or terminate the Plan. However, except as provided in Section 14(a) relating to adjustments upon changes in the Common Stock, no amendment will be effective unless approved by the stockholders of the Company
G-16
to the extent stockholder approval is necessary to satisfy any applicable law or any securities exchange listing requirements. At the time of any amendment, the Board or its authorized committee shall determine, upon advice from counsel, whether the amendment will be contingent on stockholder approval.
(b) Contemplated Amendments. It is expressly contemplated that the Board or an authorized committee of the Board may amend the Plan in any respect the Board or its authorized committee determines necessary or advisable to provide eligible Employees with the maximum benefits provided or to be provided under the provisions of the Code and the regulations issued thereunder relating to Incentive Stock Options or to the nonqualified deferred compensation provisions of Section 409A of the Code and to bring the Plan and Awards granted hereunder into compliance therewith. Notwithstanding the foregoing, neither the Board nor the Company nor any Affiliate will have any liability to any Participant or any other Person as to (a) any tax consequences expected, but not realized, by a Participant or any other Person due to the receipt, exercise or settlement of any Award granted hereunder; or (b) the failure of any Award to comply with Section 409A of the Code.
(c) Amendment of Awards. Subject to Sections 15(d) and 15(e), the Administrator at any time may amend the terms of any one or more Awards. Except as otherwise permitted under Section 14, unless stockholder approval is obtained: (i) no amendment or modification may reduce the Exercise Price of any Option or the Grant Price of any Stock Appreciation Right; (ii) the Administrator may not cancel any outstanding Option or Stock Appreciation Right and replace it with a new Option or Stock Appreciation Right, another Award or cash, if doing so would be considered a “repricing” for purposes of the stockholder approval rules of the applicable securities exchange or interdealer quotation system on which the Common Stock is listed or quoted; and (iii) the Administrator may not take any other action that is considered a repricing for purposes of the stockholder approval rules of the applicable securities exchange or interdealer quotation system on which the Common Stock is listed or quoted.
(d) No Impairment of Rights. No amendment of the Plan or an Award may impair rights or increase a Participant’s obligations under any Award granted before the amendment unless (i) the Company requests the consent of the Participant and (ii) the Participant consents in writing. For the avoidance of doubt, a cancellation of an Award where the Participant receives a payment equal in value to the Fair Market Value of the vested Award or, in the case of a vested Option or Stock Appreciation Right, the difference between the Fair Market Value of the Shares subject to the Award and the Exercise Price or Grant Price, is not an impairment of the Participant’s rights or increase in the Participant’s obligations that requires consent of the Participant.
(e) Acceleration of Exercisability and Vesting. The Administrator has the power to accelerate at any time the time at which an Award may first be exercised or the time at which an Award or any part thereof will vest and restrictions thereon will lapse in accordance with the Plan, notwithstanding the provisions in the Award stating the time at which it may first be exercised or the time during which it will vest.
16.
General Provisions
(a) Stockholder Rights. Except as provided in Section 14(a) or as otherwise provided in an Award Agreement, no Participant will be considered the holder of, or to have any of the rights of a holder with respect to, any Shares subject to an Award unless and until the Participant has satisfied all requirements for exercise, payment or delivery of the Award, as applicable, pursuant to its terms, and no adjustment will be made for dividends (ordinary or extraordinary, whether in cash, securities or other property) or distributions of other rights for which the record date is prior to the date of issue of the Shares (as evidenced by the appropriate entry on the books of the Company or of a duly authorized transfer agent of the Company).
(b) Participation not a Guarantee of Service Right. Nothing in the Plan or any instrument executed or Award granted pursuant thereto will confer on any Participant any right to continue to serve the Company or an Affiliate in the capacity in effect at the time the Award was granted or will affect the right of the Company or an Affiliate to terminate (i) the employment of an Employee with or without notice and with or without Cause; (ii) the service of a Consultant pursuant to the terms of the Consultant’s agreement with the Company or an Affiliate; or (iii) the service of a Director pursuant to the Bylaws of the Company or an Affiliate, and any applicable provisions of the corporate law of the state in which the Company or the Affiliate is incorporated, as the case may be.
G-17
(c) Effect of Plan. Neither the adoption of the Plan nor any action of the Board or the Administrator may be deemed to give any Employee, Director or Consultant any right to be granted an Award or any other rights, except as may be evidenced by an Award Agreement or a Service Agreement, or any amendment thereto, duly authorized by the Administrator and executed on behalf of the Company, and then only to the extent and on the terms and conditions expressly set forth in such Award Agreement or Service Agreement. The existence of the Plan and the Awards granted hereunder does not affect in any way the right of the Board or the stockholders of the Company to make or authorize any adjustment, recapitalization, reorganization or other change in the Company’s capital structure or its business, any merger or consolidation of the Company, any issue of bonds, debentures, or shares of preferred stock ahead of or affecting the Common Stock or the rights thereof, the dissolution or liquidation of the Company or any sale or transfer of all or any part of its assets or business, or any other corporate act or proceeding.
(d) Limits on Transfer.
(i) Each Award will be exercisable during the Participant’s lifetime only by the Participant, or, if permissible under applicable law, by the Participant’s legal guardian or representative. No Award may be assigned, alienated, pledged, attached, sold or otherwise transferred or encumbered by a Participant other than by will or by the laws of descent and distribution and any such purported assignment, alienation, pledge, attachment, sale, transfer or encumbrance will be void and unenforceable against the Company or any Affiliate; provided that the designation of a beneficiary will not constitute an assignment, alienation, pledge, attachment, sale, transfer or encumbrance.
(ii) Notwithstanding the foregoing, the Administrator may, in its sole discretion, permit a Participant to transfer an Award (other than an Incentive Stock Option) by gift or domestic relations order, without consideration, to a Permitted Transferee, subject to such rules as the Administrator may adopt consistent with any applicable Award Agreement to preserve the purposes of the Plan, on condition that the Participant first gives the Administrator advance written notice describing the terms and conditions of the proposed transfer and the Administrator notifies the Participant in writing that the transfer would comply with the requirements of the Plan. If the Award Agreement does not provide for transferability, then the Award will be transferable and exercisable only as provided in the preceding Section 16(d)(i).
(iii) The terms of an Award transferred in accordance with Section 16(d)(ii) will apply to the Permitted Transferee, and any reference to a Participant in the Plan or in the Award Agreement will refer to the Permitted Transferee, except that (1) the Permitted Transferee will not be entitled to transfer the Award other than by will or the laws of descent and distribution; (2) the Permitted Transferee is not entitled to exercise a transferred Option unless there is in effect a registration statement on an appropriate form covering the Shares to be acquired by the exercise of the Option if the Administrator determines, consistent with the Award Agreement, that a registration statement is necessary or appropriate; (3) neither the Administrator nor the Company is required to provide any notice to a Permitted Transferee, whether or not notice is or would otherwise have been required to be given to the Participant; and (4) the consequences of the termination of the Participant’s Continuous Service under the Plan and the Award Agreement will continue to be applied with respect to the Participant, including, without limitation, that an Option will be exercisable by the Permitted Transferee only to the extent, and for such period, specified in the Plan and the Award Agreement.
(e) Investment Assurances. The Company may require a Participant, as a condition of exercising or acquiring Common Stock under any Award, (i) to give written assurances satisfactory to the Company as to the Participant’s knowledge and experience in financial and business matters or to employ a purchaser representative reasonably satisfactory to the Company who is knowledgeable and experienced in financial and business matters and that he or she is capable of evaluating, alone or together with the purchaser representative, the merits and risks of exercising the Award; and (ii) to give written assurances satisfactory to the Company stating that the Participant is acquiring Shares subject to the Award for the Participant’s own account and not with any present intention of selling or otherwise distributing the Shares. The foregoing requirements, and any assurances given pursuant to those requirements, will be inoperative if (x) the issuance of the Shares on the exercise, grant or vesting of the Award has been registered under a then currently effective registration statement under the Securities Act; or (y) as to any particular requirement, a determination is made by counsel for the Company that that requirement need not be met in the
G-18
circumstances under the then applicable securities laws. The Company may, on advice of Company counsel, place legends on stock certificates issued under the Plan as such counsel considers necessary or appropriate in order to comply with applicable securities laws, including, but not limited to, legends restricting the transfer of the Shares.
(f) Withholding Obligations. To the extent provided by the terms of an Award Agreement and subject to the discretion of the Administrator, the Participant may satisfy any federal, state or local tax withholding obligation relating to the exercise or acquisition of Shares under an Award by any one or combination of the following means (in addition to the Company’s right to withhold from any compensation otherwise payable to the Participant by the Company): (i) cash payment; (ii) authorizing the Company to withhold a number of Shares from the Shares otherwise issuable to the Participant as a result of the exercise or acquisition of Shares under the Award, the Fair Market Value of which does not exceed either the maximum statutory tax rates in the Participant’s applicable jurisdictions or the amount of tax required to be withheld by law, and in which case the Award will be surrendered and cancelled with respect to the number of Shares retained by the Company (provided that to the extent such direction would result in the Company withholding fractional Shares, the number of Shares to be withheld will be rounded down to the nearest whole and the Participant must pay the remainder of the withholding obligation in cash or by certified or bank check); (iii) delivering to the Company previously owned and unencumbered Shares, other than Shares the Participant received six months prior to the applicable exercise or acquisition date, or (iv) by execution of a recourse promissory note by a Participant. Notwithstanding the foregoing, at any time that the Company is an “issuer” as defined in Section 2 of the Sarbanes-Oxley Act of 2002, no Director or executive officer (or equivalent thereof) of the Company or an Affiliate will be permitted to pay any portion of the tax withholding with respect to any Award with a promissory note or in any other form that could be deemed a prohibited personal loan under Section 13(k) of the Exchange Act. Unless otherwise provided in the terms of an Award Agreement, payment of the tax withholding by a Participant who is an Officer or Director or is otherwise subject to Section 16 of the Exchange Act by delivering previously owned and unencumbered Shares or in the form of share withholding is subject to pre-approval by the Administrator, in its sole discretion. The Administrator shall document any pre-approval in the case of a Participant who is an Officer or Director in a manner that complies with the specificity requirements of Rule 16b-3 under the Exchange Act, including the name of the Participant involved in the transaction, the nature of the transaction, the number of shares to be acquired or disposed of by the Participant and the material terms of the Award involved in the transaction.
(g) Other Compensation Arrangements. Nothing contained in the Plan will prevent the Board, including any authorized committee of the Board, from adopting other or additional compensation arrangements, subject to stockholder approval if stockholder approval is required; and those arrangements may be either generally applicable or applicable only in specific cases.
(h) Recapitalizations. Each Award Agreement will contain provisions required to reflect the provisions of Section 14(a).
(i) Delivery. Upon exercise of a right granted under an Award under the Plan, the Company will issue Shares or pay any amounts due within a reasonable period thereafter. Subject to any statutory or regulatory obligations the Company may otherwise have, for purposes of the Plan, 30 days will be considered a reasonable period.
(j) Government and Other Regulations.
(i) The Company’s obligation to settle Awards in Shares or other consideration is subject to all applicable laws, rules, and regulations, and to such approvals by governmental agencies as may be required. Notwithstanding any terms or conditions of any Award to the contrary, the Company will be under no obligation to offer to sell or to sell, and is prohibited from offering to sell or selling, any Shares under an Award unless the Shares have been properly registered for sale under the Securities Act or unless the Company has received an opinion of counsel, satisfactory to the Company, that such Shares may be offered or sold without registration pursuant to an available exemption therefrom and the terms and conditions of that exemption and of all applicable state securities laws have been fully complied with. The Company will be under no obligation to register for sale under the Securities Act any of the Shares to be offered or sold under the Plan. The Administrator is authorized to provide that all
G-19
certificates or book entries for Common Stock or other securities of the Company or any Affiliate delivered under the Plan will be subject to such stop transfer orders and other restrictions as the Administrator may consider advisable under the Plan, the applicable Award Agreement, the state or federal securities laws, or the rules, regulations and other requirements of the Securities and Exchange Commission, any securities exchange or interdealer quotation system on which the Common Stock or other security is then listed or quoted and any other applicable federal, state, local or non-U.S. laws. Notwithstanding any provision in the Plan to the contrary, the Administrator reserves the right to add any additional terms or provisions to any Award granted under the Plan that it in its sole discretion considers necessary or advisable in order that the Award complies with the legal requirements of any governmental entity to whose jurisdiction the Award is subject.
(ii) The Administrator may cancel an Award or any portion thereof if it determines, in its sole discretion, that legal or contractual restrictions, blockage or other market considerations would make the Company’s acquisition of Shares from the public markets, the Company’s issuance of Shares to the Participant, the Participant’s acquisition of Shares from the Company or the Participant’s sale of Shares to the public markets, illegal, impracticable or inadvisable. If the Administrator determines to cancel all or any portion of an Award in accordance with the foregoing, the Company will pay to the Participant an amount equal to the excess of (1) the aggregate Fair Market Value of the Shares subject to the Award or portion thereof canceled (determined as of the applicable exercise date, or the date that the Shares would have been vested or delivered, as applicable), over (2) the aggregate Exercise Price or Grant Price (in the case of an Option or Stock Appreciation Right, respectively) or any amount payable as a condition of delivery of Shares (in the case of any other Award). The amount payable will be delivered to the Participant as soon as practicable following the cancellation of the Award or portion thereof.
(k) Clawback or Recoupment. Notwithstanding any provision in this Plan or any Award Agreement or Service Agreement to the contrary, Awards granted hereunder will be subject, to the extent applicable, (i) to any clawback policy adopted by the Company, and (ii) to the Dodd-Frank Wall Street Reform and Consumer Protection Act and the Sarbanes — Oxley Act of 2002, each as amended, and rules, regulations and binding, published guidance thereunder. If the Company would not be eligible for continued listing, if applicable, under Section 10D(a) of the Exchange Act unless it adopted policies consistent with Section 10D(b) of the Exchange Act, then, in accordance with those policies that are so required, any incentive-based compensation payable to a Participant under this Plan will be subject to clawback in the circumstances, to the extent, and in the manner, required by Section 10D(b)(2) of the Exchange Act, as interpreted by rules of the Securities Exchange Commission. By accepting an Award under this Plan, the Participant consents to any clawback or recoupment described under this Section (k).
(l) Reliance on Reports. Each member of the Administrator and each member of the Board will be fully justified in acting or failing to act, as the case may be, and will not be liable for having so acted or failed to act in good faith, in reliance on any report made by the independent public accountant of the Company and its Affiliates or any other information furnished in connection with the Plan by any agent of the Company or the Administrator or the Board, other than himself or herself.
(m) Foreign Participants. Without amending the Plan, the Administrator may grant Awards to eligible individuals who are foreign nationals on such terms and conditions different from those specified in the Plan as may, in the judgment of the Administrator, be necessary or desirable to foster and promote achievement of the purposes of the Plan and, in furtherance of such purposes, the Administrator may make such modifications, amendments, procedures, sub-plans and the like as may be necessary or advisable to comply with the provisions of laws and regulations in other countries or jurisdictions in which the Company or its Affiliates operate.
(n) Other Provisions. The Award Agreements authorized under the Plan may contain such other provisions not inconsistent with the Plan, including, without limitation, restrictions upon the exercise of the Awards, as the Administrator may consider advisable.
(o) Cancellation and Rescission of Awards for Detrimental Activity.
(i) On exercise, payment or delivery under an Award, the Administrator may require a Participant to certify in a manner acceptable to the Company that the Participant has not engaged in any Detrimental Activity.
G-20
(ii) Unless the Award Agreement specifies otherwise, the Administrator may cancel, rescind, suspend, withhold, or otherwise limit or restrict any unexpired, unpaid, or deferred Awards at any time if the Participant engages in any Detrimental Activity.
(iii) If a Participant engages in Detrimental Activity after any exercise, payment, or delivery under an Award, during any period for which any restrictive covenant prohibiting such activity is applicable to the Participant, that exercise, payment, or delivery may be rescinded within one year thereafter. In the event of any such rescission, the Participant will be required to pay to the Company the amount of any gain realized or payment received as a result of the exercise, payment or delivery, in such manner and on such terms and conditions as may be required by the Company. The Company will be entitled to set-off against the amount of that gain any amount owed to the Participant by the Company.
(p) Unfunded Plan. The Plan is intended to constitute an “unfunded” plan for incentive compensation. With respect to any payments not yet made to a Participant pursuant to an Award, nothing contained in the Plan or any Award Agreement gives any such Participant any rights that are greater than those of a general creditor of the Company.
17.
Effective Date and Term of Plan
(a) Effective Date. The Plan is effective as of the Effective Date, but no Option or Stock Appreciation Right may be exercised, and no other Award may be granted, unless and until the Plan has been approved by the stockholders of the Company.
(b) Stockholder Approval. The Plan will become effective only if, within 12 months from the date of the Plan’s adoption by the Board or an authorized committee of the Board, it is approved by the affirmative vote of the Company’s stockholders in accordance with the applicable provisions of the Certificate of Incorporation and Bylaws of the Company and applicable state law. The Board may, in its sole discretion, submit any amendment to the Plan for stockholder approval.
(c) Plan Termination or Suspension. Unless otherwise terminated as provided herein, the Plan will continue in effect until, and automatically terminate on, the day before the 10th anniversary of the Effective Date or, if the stockholders approve an amendment to the Plan that increases the Share reserve under the Plan, the day before the 10th anniversary of the date of such stockholder approval. No Award may be granted under the Plan after that date, but Awards theretofore granted may extend beyond that date and will continue to be governed by the terms and conditions of the Plan. The Board or its authorized committee may suspend or terminate the Plan at any earlier date under Section 15(a). No Awards may be granted under the Plan while the Plan is suspended or after it is terminated.
18.
Governing Law
The laws of the State of Delaware will govern all questions concerning the construction, validity, and interpretation of the Plan, without regard to that state’s conflict of law rules.
19.
Limitation on Liability
The Company and any Affiliate that is in existence or that hereafter comes into existence will have no liability to any Participant or to any other Person as to (a) the non-issuance or sale of Shares due to the Company’s inability to obtain from any regulatory body having jurisdiction the authority considered by Company counsel necessary for the lawful issuance and sale of any Shares hereunder; (b) any tax consequences expected, but not realized, by a Participant or any other Person due to the receipt, exercise or settlement of any Award granted hereunder or (c) the failure of any Award that is determined to be “nonqualified deferred compensation” to comply with Section 409A of the Code and the regulations thereunder.
G-21
20.
Execution
IN WITNESS WHEREOF, upon authorization of the Board, the undersigned has executed the Suncrete, Inc. 2026 Omnibus Incentive Plan, effective as of the Effective Date.
| | | | | SUNCRETE, INC. | |
| | Date: | | |
By:
Name:
Its: |
|
G-22
Annex H
SUNCRETE, INC.
EMPLOYEE STOCK PURCHASE PLAN
1. Purpose. This Suncrete, Inc. Employee Stock Purchase Plan (the “Plan”) is intended to provide Eligible Employees of the Company and its Participating Subsidiaries with an opportunity to acquire a proprietary interest in the Company through the purchase of shares of Common Stock (defined below). The Company intends that the Plan qualify as an “employee stock purchase plan” under Section 423 of the Code (defined below) and the Plan shall be interpreted in a manner that is consistent with that intent.
2. Definitions.
“Board or Board of Directors” means the Board of Directors of the Company, as constituted from time to time.
“Claim” means any claim, liability, or obligation of any nature, arising out of or relating to this Plan or an alleged breach of this Plan or any Option granted hereunder.
“Code” means the U.S. Internal Revenue Code of 1986, as it may be amended from time to time. Any reference to a section of the Code shall be deemed to include a reference to any regulations or other authoritative guidance promulgated thereunder.
“Committee” means the committee appointed by the Board to administer the Plan.
“Common Stock” means the Class A common stock of the Company, par value $0.0001 per share.
“Company” means Suncrete, Inc., a Delaware corporation, including any successor thereto.
“Compensation” means base salary, wages, annual bonuses and commissions paid to an Eligible Employee by the Company or a Participating Subsidiary as compensation for services to the Company or Participating Subsidiary, before deduction for any salary deferral contributions made by the Eligible Employee to any tax-qualified or nonqualified deferred compensation plan, and excluding expense reimbursements, imputed income arising under any group insurance or benefit program, and income received in connection with stock options or other equity-based awards.
“Corporate Transaction” means a merger, consolidation, acquisition of property or stock, separation, reorganization, or other corporate event described in Section 424 of the Code.
“Designated Broker” means the financial services firm or other agent designated by the Company to maintain ESPP Share Accounts on behalf of Participants who have purchased shares of Common Stock under the Plan.
“Disqualifying Disposition” shall have the meaning set forth in Section 9.3.
“Effective Date” means the date as of which this Plan is adopted by the Board, subject to the Plan obtaining shareholder approval in accordance with Section 19.11 hereof.
“Employee” means any person who renders services to the Company or a Participating Subsidiary as an employee pursuant to an employment relationship with such employer. For purposes of the Plan, the employment relationship shall be treated as continuing intact while the individual is on military leave, sick leave or other leave of absence approved by the Company or a Participating Subsidiary that meets the requirements of Treasury Regulation Section 1.421-1(h)(2). Where the period of leave exceeds three (3) months, or such other period of time specified in Treasury Regulation Section 1.421-1(h)(2), and the individual’s right to re-employment is not guaranteed by statute or contract, the employment relationship shall be deemed to have terminated on the first day immediately following such three (3) month period, or such other period specified in Treasury Regulation Section 1.421-1(h)(2).
“Eligible Employee” means an Employee who is employed by the Company or a Participating Subsidiary, including, for the avoidance of doubt, an Employee who is an officer of the Company or a Participating
H-1
Subsidiary, other than an Employee who: (i) immediately after an Option is granted, owns stock possessing five percent (5%) or more of the total combined voting power or value of all classes of stock of the Company or a Subsidiary, computed in accordance with Section 423(b)(3) of the Code, or (ii) is an Ineligible Foreign Employee.
“Enrollment Form” means an agreement pursuant to which an Eligible Employee may elect to enroll in the Plan, to authorize a new level of payroll deductions, or to stop payroll deductions and withdraw from an Offering Period.
“ESPP Share Account” means an account into which Common Stock purchased with accumulated payroll deductions at the end of an Offering Period are held on behalf of a Participant.
“Exchange Act” means the U.S. Securities Exchange Act of 1934, as amended.
“Fair Market Value” means, as of any date, the value of the shares of Common Stock as determined below. If the shares are listed on any established stock exchange or a national market system, including, without limitation, the Nasdaq Stock Market, the Fair Market Value shall be the closing price of a share (or if no sales were reported, the closing price on the date immediately preceding such date) as quoted on such exchange or system on the day of determination, as reported in The Wall Street Journal. In the absence of an established market for the shares, the Fair Market Value shall be determined in good faith by the Committee and such determination shall be conclusive and binding on all persons.
“Ineligible Foreign Employee” shall mean an Employee who is a citizen or resident of a jurisdiction outside of the United States (without regard to whether the Employee is also a citizen of the United States or is a resident alien (within the meaning of Section 7701(b)(1)(A) of the Code)) who is ineligible to participate in the Plan because (i) the grant of an Option under the Plan to such citizen or resident of the foreign jurisdiction is prohibited under the laws of such jurisdiction, or (ii) compliance with the laws of the foreign jurisdiction would cause the Plan to violate the requirements of Section 423 of the Code.
“Offering Date” means the first Trading Day of each Offering Period as designated by the Committee.
“Offering or Offering Period” means a period of three (3) months beginning each January 1st, April 1st, July 1st and October 1st of each year; provided, that, pursuant to Section 5, the Committee may change the duration of future Offering Periods (subject to a maximum Offering Period of twenty-seven (27) months) and/or the start and end dates of future Offering Periods.
“Option” shall mean the option to acquire shares of Common Stock granted to a Participant pursuant to Section 7 hereof.
“Participant” means an Eligible Employee who is actively participating in the Plan.
“Participating Subsidiaries” means the Subsidiaries that have been designated as eligible to participate in the Plan, and such other Subsidiaries that may be designated by the Committee from time to time in its sole discretion.
“Plan” means this Suncrete, Inc. Employee Stock Purchase Plan, as set forth herein, and as amended from time to time.
“Purchase Date” means the last Trading Day of each Offering Period.
“Purchase Price” means an amount equal to the lesser of (i) eight-five percent (85%) (or such greater percentage as designated by the Committee) of the Fair Market Value of a share of Common Stock on the Offering Date or (ii) eighty-five percent (85%) (or such greater percentage as designated by the Committee) of the Fair Market Value of a share of Common Stock on the Purchase Date; provided, that, the Purchase Price per share of Common Stock will in no event be less than the par value of the Common Stock.
“Securities Act” means the U.S. Securities Act of 1933, as amended.
“Subsidiary” means any corporation, domestic or foreign, of which not less than fifty percent (50%) of the combined voting power is held by the Company or a Subsidiary, whether or not such corporation exists
H-2
now or is hereafter organized or acquired by the Company or a Subsidiary. In all cases, the determination of whether an entity is a Subsidiary shall be made in accordance with Section 424(f) of the Code.
“Trading Day” means any day on which the national stock exchange upon which the Common Stock is listed is open for trading or, if the Common Stock is not listed on an established stock exchange or national market system, a business day, as determined by the Committee in good faith.
3. Administration.
3.1 Committee. The Plan shall be administered by the Board or such committee of the Board as is designated by the Board to administer the Plan (the “Committee”). As of the Effective Date, the Board designates the Compensation Committee of the Board to administer the Plan. At any time that there is no Committee to administer the Plan, any references in this Plan to the Committee shall be deemed to refer to the Board. The Committee may delegate to officers of the Company, pursuant to a written resolution and to the extent permitted by applicable law, the authority to perform specified functions under the Plan. Any actions taken by any officers of the Company pursuant to such written delegation of authority shall be deemed to have been taken by the Committee.
3.2 Authority. The Committee shall have the authority to (i) construe and interpret the Plan, provided that it shall interpret, construe, and administer the Plan in accordance with Section 423 of the Code and the regulations issued thereunder, (ii) prescribe, amend, and rescind rules relating to the Plan’s administration, (iii) determine eligibility and adjudicate all disputed claims filed under the Plan, and (iv) take any other actions necessary or desirable for the administration of the Plan, including, without limitation, adopting sub-plans applicable to particular Participating Subsidiaries or locations, which sub-plans may be designed to be outside the scope of Section 423 of the Code. The Committee may correct any defect or supply any omission or reconcile any inconsistency or ambiguity in the Plan. The decisions of the Committee shall be final, binding, and conclusive on all persons. All expenses of administering the Plan shall be borne by the Company.
4. Eligibility. Unless otherwise determined by the Committee in a manner that is consistent with Section 423 of the Code, any individual who is an Eligible Employee as of the first day of the enrollment period designated by the Committee for a particular Offering Period shall be eligible to participate in such Offering Period, subject to the requirements of Section 423 of the Code. Notwithstanding any provision of the Plan to the contrary, no Eligible Employee shall be granted an Option to purchase shares of Common Stock under the Plan if (i) immediately after the grant of the Option, such Eligible Employee (or any other person whose stock would be attributed to such Eligible Employee pursuant to Section 424(d) of the Code) would own capital stock of the Company or hold outstanding options to purchase stock possessing five percent (5%) or more of the total combined voting power or value of all classes of stock of the Company or any Subsidiary or (ii) such Option would permit his or her rights to purchase stock under all employee stock purchase plans (described in Section 423 of the Code) of the Company and its Subsidiaries to accrue at a rate that exceeds $25,000 of the Fair Market Value (or such other maximum as may be prescribed from time to time by the Code) of such stock (determined at the Offering Date of the Option) for each calendar year in which such Option is outstanding at any time, in accordance with the provisions of Section 423(b)(8) of the Code.
5. Offering Periods. The Plan shall be implemented by a series of consecutive Offering Periods, each of which shall be three (3) months in duration, with new Offering Periods commencing on or about January 1st, April 1st, July 1st and October 1st of each year (or such other times as determined by the Committee). The Committee shall have the authority to change the duration (subject to the limitations set forth in Section 423 of the Code), frequency, start and end dates of Offering Periods. An Employee who becomes eligible to participate in the Plan after an Offering Period has commenced shall not be eligible to participate in such Offering but may participate in any subsequent Offering, provided that such Employee is still an Eligible Employee as of the commencement of any such subsequent Offering Period.
6. Participation.
6.1 Enrollment; Payroll Deductions. An Eligible Employee may elect to participate in the Plan by properly completing an Enrollment Form, which may be electronic, and submitting it to the Company before the start of the relevant Offering Period, in accordance with the enrollment procedures established by
H-3
the Committee. Participation in the Plan is entirely voluntary. By submitting an Enrollment Form, the Eligible Employee authorizes payroll deductions from his or her paycheck in an amount equal to at least one percent (1%), but not more than fifteen percent (15%), of his or her Compensation on each pay day occurring during an Offering Period (or such other maximum percentage as the Committee may establish from time to time before an Offering Period begins), subject to the limitations set forth in Section 4. Payroll deductions shall commence on the first payroll date following the Offering Date and end on the last payroll date on or before the Purchase Date. The Company shall maintain records of all payroll deductions but shall have no obligation to pay interest on payroll deductions or to hold such amounts in a trust or in any segregated account. Unless expressly permitted by the Committee, a Participant may not make any separate contributions or payments to the Plan.
6.2 Election Changes. During an Offering Period, a Participant may decrease or increase his or her rate of payroll deductions applicable to such Offering Period only once. To make such a change, the Participant must submit a new Enrollment Form authorizing the new rate of payroll deductions at least fifteen (15) days before the Purchase Date. A Participant may decrease or increase his or her rate of payroll deductions for future Offering Periods by submitting a new Enrollment Form authorizing the new rate of payroll deductions at least fifteen (15) days before the start of the next Offering Period.
6.3 Automatic Re-enrollment. The deduction rate selected in the Enrollment Form shall remain in effect for subsequent Offering Periods unless the Participant (a) submits a new Enrollment Form authorizing a new level of payroll deductions in accordance with Section 6.2, (b) withdraws from the Plan in accordance with Section 10, or (c) terminates employment or otherwise becomes ineligible to participate in the Plan.
7. Grant of Option. On each Offering Date, each Participant in the applicable Offering Period shall be granted an option to purchase, on the Purchase Date, a number of shares of Common Stock determined by dividing the Participant’s accumulated payroll deductions by the applicable Purchase Price; provided, however, that in no event shall any Participant purchase more than two thousand (2,000) shares of Common Stock during an Offering Period (subject to adjustment in accordance with Section 18 and the limitations set forth in Section 13 of the Plan) or the amount limited under Section 4 (an “Option”). The Company shall have the authority to take all necessary action, including, but not limited to, suspending the payroll deductions of any Participant, in order to ensure compliance with this Section 7.
8. Exercise of Option/Purchase of Shares. A Participant’s Option to purchase shares of Common Stock will be exercised automatically on the Purchase Date of each Offering Period. The Participant’s accumulated payroll deductions will be used to purchase the maximum number of whole shares of Common Stock that can be purchased with the amounts in the Participant’s notional account. No fractional shares of Common Stock may be purchased but notional fractional shares of Common Stock will be allocated to the Participant’s ESPP Share Account to be aggregated with other notional fractional shares of Common Stock on future Purchase Dates, subject to earlier withdrawal by the Participant in accordance with Section 10 or termination of employment in accordance with Section 11.
9. Transfer of Shares; Designated Broker; Dispositions.
9.1 Delivery of Shares. Subject to Section 9.2, as soon as reasonably practicable after each Purchase Date, the Company will arrange for the delivery to each Participant of the shares of Common Stock purchased upon exercise of his or her Option. The Committee may permit or require that the shares be deposited directly into an ESPP Share Account established in the name of the Participant with a Designated Broker and may require that the shares of Common Stock be retained with such Designated Broker for a specified period of time. Participants will not have any voting, dividend or other rights of a shareholder with respect to the shares of Common Stock subject to any Option granted hereunder until such shares have been delivered pursuant to this Section 9.
9.2 Designated Broker. If the Committee designates or approves a Designated Broker to hold shares of Common Stock purchased under the Plan for the accounts of Participants, the following procedures shall apply. Promptly following each Purchase Date, the number of shares of Common Stock purchased by each Participant shall be deposited into an ESPP Share Account established in the Participant’s name with the Designated Broker. A Participant shall be free to undertake a disposition of the shares of Common Stock in his or her ESPP Share Account at any time, but in the absence of such a disposition, the shares of
H-4
Common Stock must remain in the Participant’s ESPP Share Account at the Designated Broker until the holding period set forth in Section 423 of the Code (i.e., the later of one (1) year from the Purchase Date and two (2) years from the Offering Date for such shares) has been satisfied. With respect to shares of Common Stock for which the holding period set forth in Section 423 of the Code have been satisfied, the Participant may move those shares of Common Stock to another brokerage account of the Participant’s choosing. A Participant who is not subject to payment of U.S. income taxes may move his or her shares of Stock to another brokerage account of his or her choosing at any time, without regard to the holding period set forth in Section 423 of the Code.
9.3 Notice of Disposition. By entering the Plan, each Participant agrees to promptly give the Company notice of any shares of Common Stock disposed of or transferred before the later of one (1) year from the Purchase Date and two (2) years from the Offering Date for such shares of Common Stock (a “Disqualifying Disposition”), showing the number of such shares disposed of and the Purchase Date and Offering Date for such shares of Common Stock. This notice shall not be required if and so long as the Company has a Designated Broker and the provisions of Section 9.2 above apply. A Disqualifying Disposition by a Participant shall not affect the status of any other Option granted under the Plan.
10. Withdrawal.
10.1 Withdrawal Procedure. A Participant may withdraw from an Offering by submitting to the Company a revised Enrollment Form indicating his or her election to withdraw at least fifteen (15) days before the Purchase Date. The accumulated payroll deductions held on behalf of a Participant in his or her notional account (that have not been used to purchase shares of Common Stock) shall be paid to the Participant promptly following receipt of the Participant’s Enrollment Form indicating his or her election to withdraw and the Participant’s Option shall be automatically terminated. If a Participant withdraws from an Offering Period, no payroll deductions will be made during any succeeding Offering Period, unless the Participant re-enrolls in accordance with Section 6.1 of the Plan.
10.2 Effect on Succeeding Offering Periods. A Participant’s election to withdraw from an Offering Period will not have any effect upon his or her eligibility to participate in succeeding Offering Periods that commence following the completion of the Offering Period from which the Participant withdraws.
11. Termination of Employment; Change in Employment Status. Upon termination of a Participant’s employment for any reason, including death, disability or retirement, or a change in the Participant’s employment status following which the Participant is no longer an Eligible Employee, which in either case occurs at least fifteen (15) days before the Purchase Date, the Participant will be deemed to have withdrawn from the Plan and the payroll deductions in the Participant’s notional account (that have not been used to purchase shares of Common Stock) shall be returned to the Participant, or in the case of the Participant’s death, to the person(s) entitled to such amounts under Section 17, and the Participant’s Option shall be automatically terminated. If the Participant’s termination of employment or change in status occurs within fifteen (15) days before a Purchase Date, the accumulated payroll deductions shall be used to purchase shares on the Purchase Date.
12. Interest. No interest shall accrue on or be payable with respect to the payroll deductions of a Participant in the Plan.
13. Shares Reserved for Plan.
13.1 Number of Shares. Subject to adjustment in accordance with Section 18, a total of one million (1,000,000) shares of Common Stock have been reserved as authorized for issuance pursuant to the exercise of Options granted under the Plan. If, for any reason, any Option under the Plan terminates in whole or in part, shares subject to such terminated Option may be again available pursuant to an Option under the Plan. The shares of Common Stock may be newly issued shares, treasury shares or shares acquired on the open market.
13.2 Over-subscribed Offerings. The number of shares of Common Stock which a Participant may purchase in an Offering under the Plan may be reduced if the Offering is over-subscribed. No Option granted under the Plan shall permit a Participant to purchase shares of Common Stock which, if added together with the total number of shares of Common Stock purchased by all other Participants in such Offering would
H-5
exceed the total number of shares of Common Stock remaining available under the Plan. If the Committee determines that, on a particular Purchase Date, the number of shares of Common Stock with respect to which Options are to be exercised exceeds the number of shares of Common Stock then available under the Plan, the Company shall make a pro rata allocation of the shares of Common Stock remaining available for purchase in as uniform a manner as practicable and as the Committee determines to be equitable.
14. Transferability. No payroll deductions credited to a Participant, nor any rights with respect to the exercise of an Option or any rights to receive Common Stock hereunder may be assigned, transferred, pledged or otherwise disposed of in any way (other than by will, the laws of descent and distribution, or as provided in Section 17 hereof) by the Participant. Any attempt to assign, transfer, pledge or otherwise dispose of such rights or amounts shall be null and void and without effect.
15. Application of Funds. The Company shall maintain records of all payroll deductions for a Participant in a notional bookkeeping account, and all payroll deductions from a Participant’s Compensation shall be credited to such notional account but shall be deposited with the general funds of the Company. All payroll deductions received or held by the Company under the Plan may be used by the Company for any corporate purpose to the extent permitted by applicable law, and the Company shall not be required to segregate such payroll deductions or contributions.
16. Statements. Participants will be provided with statements at least annually which shall set forth the contributions made by the Participant to the Plan, the Purchase Price of any shares of Common Stock purchased with accumulated funds, the number of shares of Common Stock purchased, and any payroll deduction amounts remaining in the Participant’s notional account.
17. Designation of Beneficiary.
17.1 Designation. A Participant may file, on forms supplied by the Committee, a written designation of beneficiary who is to receive any shares of Common Stock and cash in respect of any fractional shares of Common Stock, if any, from the Participant’s ESPP Share Account under the Plan in the event of such Participant’s death. In addition, a Participant may file a written designation of beneficiary who is to receive any cash withheld through payroll deductions and credited to the Participant’s notional account in the event of the Participant’s death prior to the Purchase Date of an Offering Period. If a Participant is married and the designated beneficiary is not the spouse, spousal consent shall be required for such designation to be effective. All beneficiary designations shall be in such form and manner as the Committee may designate from time to time.
17.2 Changes; No Beneficiary. Such designation of beneficiary may be changed by the Participant at any time by written notice; provided, however, that in the event a Participant is married and the new designated beneficiary is not the spouse, spousal consent shall be required for such new designation to be effective. In the event of the death of a Participant and in the absence of a beneficiary validly designated under the Plan who is living at the time of such Participant’s death, the Company shall deliver such shares and/or cash to the Participant’s surviving spouse, if any, or, if the Participant has no surviving spouse, the executor or administrator of the estate of the Participant.
18. Adjustments Upon Certain Events.
18.1 Adjustments. In the event that any dividend or other distribution (whether in the form of cash, Common Stock, or other property), recapitalization, stock split, reverse stock split, reorganization, merger, consolidation, split-up, spin-off, combination, repurchase, or exchange of Common Stock or other securities of the Company, or other change in the Company’s structure affecting the Common Stock occurs, then in order to prevent dilution or enlargement of the benefits or potential benefits intended to be made available under the Plan, the Committee will, in such manner as it deems equitable, adjust the number of shares and class of Common Stock that may be delivered under the Plan, the Purchase Price per share and the number of shares of Common Stock covered by each outstanding Option under the Plan, and the numerical limits of Section 7 and Section 13. Such adjustment shall be made by the Committee, whose determination in that respect shall be final, binding, and conclusive, and shall be made in accordance with the rules of any securities exchange, stock market, or stock quotation system to which the Company is subject. Except as expressly provided herein, no issuance by the Company of shares of stock of any class, or securities convertible into shares of stock of any class, shall affect, and no adjustment by reason thereof shall be made with
H-6
respect to, the number or price of shares of Common Stock subject to an Option. Notwithstanding the foregoing, no such adjustment shall be made or authorized to the extent that such adjustment would cause the Plan or any Option to violate Section 423 or Section 424 of the Code.
18.2 Dissolution or Liquidation. Unless otherwise determined by the Committee, in the event of a proposed dissolution or liquidation of the Company, any Offering Period then in progress will be shortened by setting a new Purchase Date and the Offering Period will end immediately prior to the proposed dissolution or liquidation. The new Purchase Date will be before the date of the Company’s proposed dissolution or liquidation. Before the new Purchase Date, the Committee will provide each Participant with written notice, which may be electronic, of the new Purchase Date and that the Participant’s Option will be exercised automatically on such date, unless before such time, the Participant has withdrawn from the Offering in accordance with Section 10.
18.3 Corporate Transaction. In the event of a Corporate Transaction, each outstanding Option will be assumed or an equivalent option substituted by the successor corporation or a parent or Subsidiary of such successor corporation. If the successor corporation refuses to assume or substitute the Option, the Offering Period with respect to which the Option relates will be shortened by setting a new Purchase Date on which the Offering Period will end. The new Purchase Date will occur before the date of the Corporate Transaction. Prior to the new Purchase Date, the Committee will provide each Participant with written notice, which may be electronic, of the new Purchase Date and that the Participant’s Option will be exercised automatically on such date, unless before such time, the Participant has withdrawn from the Offering in accordance with Section 10.
19. General Provisions.
19.1 Equal Rights and Privileges. Notwithstanding any provision of the Plan to the contrary and in accordance with Section 423 of the Code, all Eligible Employees who are granted Options under the Plan shall have the same rights and privileges.
19.2 No Right to Continued Service. Neither the Plan nor any benefits received hereunder will confer on any Participant the right to continue as an Employee or in any other capacity or interfere in any way with the right of the Company or any Subsidiary to reduce such person’s compensation or other benefits or to terminate the services or employment of such Participant, with or without cause. Nothing in this Plan shall be deemed to create any fiduciary relationship between the Company and any Participant.
19.3 Rights as Shareholder. A Participant will become a shareholder with respect to the shares of Common Stock that are purchased pursuant to Options granted under the Plan when the shares are transferred to the Participant’s ESPP Share Account. A Participant will have no rights as a shareholder with respect to shares of Common Stock for which an election to participate in an Offering Period has been made until such Participant becomes a shareholder as provided above.
19.4 Successors and Assigns. The Plan shall be binding on the Company and its successors and assigns.
19.5 Entire Plan. This Plan constitutes the entire plan with respect to the subject matter hereof and supersedes all prior plans with respect to the subject matter hereof.
19.6 Compliance with Law. The obligations of the Company with respect to payments under the Plan are subject to compliance with all applicable laws and regulations. Common Stock shall not be issued with respect to an Option granted under the Plan unless the exercise of such Option and the issuance and delivery of the shares of Common Stock pursuant thereto shall comply with all applicable provisions of law, including, without limitation, the Securities Act, the Exchange Act, and the requirements of any stock exchange upon which the shares may then be listed.
19.7 Term of Plan. The Plan shall become effective on the Effective Date and, unless terminated earlier pursuant to Section 19.8, shall have a term of ten (10) years from the Effective Date.
19.8 Amendment or Termination. Subject to the provisions of Section 423 of the Code (or any other applicable law, regulation, or stock exchange rule), the Committee may, in its sole discretion, amend, suspend, or terminate the Plan at any time and for any reason. If the Plan is terminated, the Committee may
H-7
elect to terminate all outstanding Offering Periods either immediately or once shares of Common Stock have been purchased on the next Purchase Date (which may, in the discretion of the Committee, be accelerated) or permit Offering Periods to expire in accordance with their terms (and subject to any adjustment in accordance with Section 18). If any Offering Period is terminated before its scheduled expiration, all amounts that have not been used to purchase shares of Common Stock will be returned to Participants (without interest, except as otherwise required by law) as soon as administratively practicable. In addition, to the extent the Committee considers it necessary to comply with Rule 16b-3 under the Exchange Act, Section 423 of the Code, or any other applicable law, regulation or stock exchange rule, the Company shall obtain stockholder approval of any amendment in such a manner and to such a degree as required.
19.9 Applicable Law. The laws of the State of Delaware shall govern all questions concerning the construction, validity, and interpretation of the Plan, without regard to such state’s conflict of law rules.
19.10 Claims. A Participant’s sole remedy for any Claim shall be against the Company, and no Participant shall have any claim or right of any nature against any Subsidiary or any stockholder or existing or former director, officer or Employee of the Company or any Subsidiary. The individuals and entities described above in this Section 19.10 (other than the Company) shall be third-party beneficiaries of this Plan for purposes of enforcing the terms of this Section 19.10.
19.11 Shareholder Approval. The Plan shall be subject to approval by the shareholders of the Company within twelve (12) months before or after the date the Plan is adopted by the Board.
19.12 Section 423 of the Code. The Plan is intended to qualify as an “employee stock purchase plan” under Section 423 of the Code. Any provision of the Plan that is intended to comply with Section 423 of the Code and is inconsistent with Section 423 of the Code or any successor provision of the Code shall without further act or amendment by the Company or the Committee be reformed to comply with the requirements of Section 423 of the Code. This Section 19.12 shall take precedence over all other provisions in the Plan.
19.13 No Trust or Plan Funding. The Plan shall at all times be entirely unfunded and no provision shall at any time be made with respect to segregating assets of the Company with respect to this Plan. Neither the Plan nor any Option shall create or be construed to create a trust or separate fund of any kind or a fiduciary relationship between the Company and any Participant. No Participant, beneficiary, or other person shall have any interest in any particular assets of the Company, any Subsidiary or any of their affiliates by reason of an Option under the Plan. To the extent that any Participant acquires a right to receive any payment from the Company pursuant to an Option, such right shall be no greater than the right of any general unsecured creditor of the Company.
19.14 Withholding. To the extent required by applicable federal, state, or local law, a Participant must make arrangements satisfactory to the Company for the payment of any withholding or similar tax obligations that arise in connection with the Plan. At any time, the Company may, but is not obligated to, withhold from a Participant’s Compensation such amount as is necessary for the Company to meet applicable tax withholding obligations.
19.15 Section 409A of the Code. The Plan is intended to be exempt from the application of Section 409A of the Code, and any ambiguities herein will be interpreted to maintain such exemption. In furtherance of the foregoing and notwithstanding any other provision in the Plan to the contrary, if the Committee determines that an Option granted under the Plan may be subject to Section 409A of the Code or that any provision of the Plan would cause an Option under the Plan to be subject to Section 409A of the Code, the Committee may amend the terms of the Plan and/or of an outstanding Option granted under the Plan, or take such other action that the Committee determines is necessary or appropriate, in each case, without the Participant’s consent, to exempt any outstanding Option or future Option that may be granted under the Plan from or to allow any such options to comply with Section 409A of the Code. Notwithstanding the foregoing, the Company shall have no liability to a Participant or any other party if the Option to purchase Stock under the Plan that is intended to be exempt from or compliant with Section 409A of the Code is not so exempt or compliant or for any action taken by the Committee with respect thereto. The Company makes no representation that any Option to purchase Stock under the Plan is exempt from or compliant with Section 409A of the Code.
H-8
19.16 No Liability; Indemnification. No member of the Board or the Committee, nor any officer or Employee of the Company acting on behalf of the Board or the Committee, shall be personally liable for any action, determination, or interpretation taken or made in good faith with respect to the Plan, and all members of the Board and the Committee, each officer of the Company, and each Employee of the Company acting on behalf of the Board or the Committee shall, to the extent permitted by law, be fully indemnified and protected by the Company in respect of any such action, determination, or interpretation to the fullest extent provided by law. Except to the extent required by any unwaivable requirement under applicable law, no member of the Board or the Committee (and no Subsidiary) shall have any duties or liabilities, including without limitation any fiduciary duties, to any Participant (or any person claiming by and through any Participant) as a result of this Plan, or any Claim arising hereunder and, to the fullest extent permitted under applicable law, each Participant (as consideration for receiving and accepting participation in the Plan) irrevocably waives and releases any right or opportunity such Participant might have to assert (or participate or cooperate in) any Claim against any member of the Board or the Committee, any officer or Employee of the Company or any Subsidiary, or any Subsidiary arising out of this Plan. The termination of any such civil or criminal action or proceeding or the disposition of any such claim or demand, by judgment, settlement, conviction or upon a plea of nolo contendere, or its equivalent, shall not in itself create a presumption that any such member of the Board or Committee did not act (i) in good faith and (ii) for a purpose which such member reasonably believed to be in accordance with the intent of this Plan. Nothing herein shall be deemed to supersede or conflict with any agreement between a member of the Board or the Committee and the Company regarding the Company’s obligations to indemnify such member from and against certain liabilities arising from the performance of the member’s duties. Any such agreement shall govern any inconsistencies with this Section 19.16.
19.17 Severability. If any provision of the Plan shall for any reason be held to be invalid or unenforceable, such invalidity or unenforceability shall not affect any other provision hereof, and the Plan shall be construed as if such invalid or unenforceable provision were omitted.
19.18 Headings. The headings of sections herein are included solely for convenience and shall not affect the meaning of any of the provisions of the Plan.
[Signature page follows]
H-9
IN WITNESS WHEREOF, the Company has caused this instrument to be executed as of , 2026.
SUNCRETE, INC.
By:
Name:
Title:
Signature Page to the
Suncrete, Inc. Employee Stock Purchase Plan
Suncrete, Inc. Employee Stock Purchase Plan
H-10
Annex I
AMENDMENT NO. 1
TO
WARRANT AGREEMENT
TO
WARRANT AGREEMENT
THIS AMENDMENT NO. 1 TO WARRANT AGREEMENT (this “Amendment”), made as of [•], 2026, is by and between Haymaker Acquisition Corp. 4, a Cayman Islands exempted company (the “Company”) and Continental Stock Transfer & Trust Company, a New York corporation, as warrant agent (the “Warrant Agent”), amends that certain Warrant Agreement, dated as of July 25, 2023, and filed with the United States Securities and Exchange Commission on July 31, 2023, by and between the Company and the Warrant Agent (the “Existing Warrant Agreement”). Capitalized terms used herein, but not otherwise defined, shall have the meanings given to such terms in the Existing Warrant Agreement.
WHEREAS, pursuant to the Existing Warrant Agreement, the Company issued 11,500,000 public warrants (the “Public Warrants”) and 398,800 private placement warrants (the “Private Placement Warrants” and together with the Private Placement Warrants, the “Warrants”), in connection with the Company’s initial public offering, with each whole Warrant representing the right to purchase one whole Class A ordinary share, par value $0.0001 per share, of the Company;
WHEREAS, the terms of the Warrants are governed by the Existing Warrant Agreement;
WHEREAS, effective as of October 9, 2025, the Company, Suncrete, Inc., a Delaware corporation (“PubCo”), Haymaker Merger Sub I, Inc. (“Merger Sub I”), a Delaware corporation, Haymaker Merger Sub II, LLC, a Delaware limited liability company (“Merger Sub II”), and Concrete Partners Holding, LLC, a Delaware limited liability company (“Suncrete”), entered into a Business Combination Agreement (as amended from time to time, the “Business Combination Agreement”) in connection with the proposed business combination between the parties thereto (the “Business Combination”);
WHEREAS, pursuant to the Business Combination Agreement, Merger Sub I will merge with and into the Company, with SPAC surviving as a wholly owned subsidiary of PubCo and immediately thereafter, Merger Sub II will merge with and into Suncrete, with Suncrete surviving as a wholly owned subsidiary of PubCo;
WHEREAS, in connection with the Business Combination, the Company desires to assign all of its right, title and interest in the Existing Warrant Agreement to PubCo and PubCo wishes to accept such assignment;
[WHEREAS, Section 9.9 of the Existing Warrant Agreement provides that the Existing Warrant Agreement may be amended with the vote or written consent of the registered holders of at least 50% of the then outstanding Warrants (the “Requisite Holders”);
WHEREAS, the Company and the Warrant Agent desire to amend the Existing Warrant Agreement to provide for an automatic redemption of the Public Warrants at a redemption price of $1.00 per Public Warrant in connection with the closing of the Business Combination;
WHEREAS, at a meeting of the holders of the outstanding Public Warrants held on or about the date of the Extraordinary General Meeting of shareholders of the Company held in connection with the Business Combination, the Requisite Holders voted to approve this Amendment; and
WHEREAS, the Private Placement Warrants will not be redeemed in connection with the Business Combination, will remain outstanding, and will continue to be governed by the Existing Warrant Agreement, as amended by this Amendment.]1
NOW, THEREFORE, in consideration of the mutual agreements contained herein and other good and valuable consideration, the receipt and sufficiency of which are hereby acknowledged, and intending to be legally bound hereby, the parties hereto agree as follows:
1
Note to Draft: To be included only if Warrant Amendment Proposal is approved.
1. Assignment and Assumption; Consent.
1.1 Assignment and Assumption. The Company hereby assigns to PubCo all of the Company’s right, title and interest in and to the Existing Warrant Agreement (as amended hereby) as of the Acquisition Merger Effective Time (as defined in the Business Combination Agreement). PubCo hereby assumes, and agrees to pay, perform, satisfy and discharge in full, as the same become due, all of the Company’s liabilities and obligations under the Existing Warrant Agreement (as amended hereby) arising from and after the Acquisition Merger Effective Time.
1.2 Consent. The Warrant Agent hereby consents to the assignment of the Existing Warrant Agreement by the Company to PubCo pursuant to Section 1.1 hereof effective as of the Acquisition Merger Effective Time, and the assumption of the Existing Warrant Agreement by PubCo from the Company pursuant to Section 1.1 hereof effective as of the Acquisition Merger Effective Time, and to the continuation of the Existing Warrant Agreement in full force and effect from and after the Acquisition Merger Effective Time, subject at all times to the Existing Warrant Agreement (as amended hereby) and to all of the provisions, covenants, agreements, terms and conditions of the Existing Warrant Agreement and this Agreement.
2. Amendment of Existing Warrant Agreement.
2.1 Preamble. The preamble on page one of the Existing Warrant Agreement is hereby amended by deleting “Haymaker Acquisition Corp. 4, a Cayman Islands exempted company” and replacing it with “Suncrete, Inc., a Delaware corporation”. As a result thereof, all references to the “Company” in the Existing Warrant Agreement shall be references to Suncrete, Inc. rather than Haymaker Acquisition Corp. 4.
2.2 Recitals. The recitals on pages one and two of the Existing Warrant Agreement are hereby deleted and replaced in their entirety as follows:
“WHEREAS, Haymaker Acquisition Corp. 4 (“Haymaker”) previously consummated its initial public offering (the “Offering”) of units of Haymaker’s equity securities, each such unit comprised of one Class A ordinary share, par value $0.0001 per share (“Ordinary Shares”) and one-half of one redeemable Public Warrant (as defined below) (the “Public Units”) and, in connection therewith, issued and delivered 11,500,000 warrants to public investors in the Offering (the “Public Warrants”);
WHEREAS, Haymaker entered into that certain Private Placement Units Purchase Agreement with Haymaker Sponsor IV LLC, a Delaware limited liability company (the “Sponsor”), pursuant to which the Sponsor purchased an aggregate of 797,600 units simultaneously with the closing of the Offering (the “Private Placement Units”) at a purchase price of $10.00 per Private Placement Unit, and, in connection therewith, 398,800 warrants comprising part of such Private Placement Units (the “Private Placement Warrants” and together with the Public Warrants, the “Warrants”), which bear the legend set forth in Exhibit B hereto;
WHEREAS, Haymaker filed with the U.S. Securities and Exchange Commission (the “Commission”) a registration statement on Form S-1, File No. 333-273117 (the “Registration Statement”), and prospectus (the “Prospectus”), for the registration, under the Securities Act of 1933, as amended (the “Securities Act”), of the Units, the Public Warrants, the Ordinary Shares included in the Units and the Ordinary Shares underlying the Public Warrants;
WHEREAS, effective as of October 9, 2025, Haymaker, the Company, Haymaker Merger Sub I, Inc. (“Merger Sub I”), a Delaware corporation, Haymaker Merger Sub II, LLC, a Delaware limited liability company (“Merger Sub II”), and Concrete Partners Holding, LLC, a Delaware limited liability company (“Suncrete”), entered into a Business Combination Agreement (as amended from time to time, the “Business Combination Agreement”) in connection with the proposed business combination between the parties thereto (the “Business Combination”);
WHEREAS, pursuant to the Business Combination Agreement, Merger Sub I merged with and into Haymaker, with Haymaker surviving as a wholly owned subsidiary of the
I-2
Company and immediately thereafter, Merger Sub II merged with and into Suncrete, with Suncrete surviving as a wholly owned subsidiary of the Company;
WHEREAS, upon the closing of the Business Combination, each then-outstanding Warrant was automatically be assumed by the Company and converted into a warrant to acquire one share of the Company’s Class A Common Stock for $11.50 per whole share, subject to adjustment as described herein;
WHEREAS, the Company desires the Warrant Agent to act on behalf of the Company, and the Warrant Agent is willing to so act, in connection with the issuance, registration, transfer, exchange, redemption and exercise of the Warrants;
WHEREAS, the Company desires to provide for the form and provisions of the Warrants, the terms upon which they shall be issued and exercised, and the respective rights, limitation of rights, and immunities of the Company, the Warrant Agent, and the holders of the Warrants; and
WHEREAS, all acts and things have been done and performed which are necessary to make the Warrants, when executed on behalf of the Company and countersigned by or on behalf of the Warrant Agent, as provided herein, the valid, binding and legal obligations of the Company, and to authorize the execution and delivery of this Agreement.
NOW, THEREFORE, in consideration of the mutual agreements herein contained, the parties hereto agree as follows:”
2.3 Detachability of Warrants. Section 2.4 of the Existing Warrant Agreement is hereby deleted and replaced with the following:
“[INTENTIONALLY OMITTED]”
Except that the defined term “Business Day” set forth therein shall be retained for all purposes of the Existing Warrant Agreement.
2.4 Duration of Warrants. The first sentence of Section 3.2 of the Existing Warrant Agreement is hereby deleted and replaced with the following:
“A Warrant may be exercised only during the period (the “Exercise Period”) commencing on the date that is thirty (30) days after the consummation of the transactions contemplated by the Business Combination Agreement (the “Business Combination”), and terminating at 5:00 p.m., New York City time on the earlier to occur of: (x) the date that is five (5) years after the date on which the Business Combination is completed, (y) the liquidation of the Company, or (z) other than with respect to the Private Placement Warrants to the extent then held by the original purchasers thereof or their Permitted Transferees, the Redemption Date (as defined below) as provided in Section 6.2 hereof (the “Expiration Date”); provided, however, that the exercise of any Warrant shall be subject to the satisfaction of any applicable conditions, as set forth in Subsection 3.3.2 below with respect to an effective registration statement.”
2.5 Deletion of Section 2.7. Section 2.7 of the Existing Warrant Agreement is hereby deleted in its entirety and replaced with “[Reserved]”. All references in the Existing Warrant Agreement to “Working Capital Warrants” are hereby deleted.
[2.6 Redemption of Public Warrants. Section 6 of the Existing Warrant Agreement is hereby amended and restated in its entirety to read as follows:
“6. Redemption of Public Warrants.
6.1 Qualified Business Combination Redemption. All of the outstanding Public Warrants shall be redeemed for cash, automatically and without any action by the Registered Holder thereof, on the date of the Acquisition Merger Effective Time (as defined in the Business Combination Agreement) (a “Qualified Business Combination Redemption Date”), at the office of the Warrant Agent, at a Redemption Price of $1.00 per Public Warrant (a “Qualified Business Combination Redemption”). As used in this Agreement, the “Business
I-3
Combination Agreement” means that certain Business Combination Agreement, dated as of October 9, 2025, by and among the Company, Suncrete, Inc., a Delaware corporation, Haymaker Merger Sub I, Inc., a Delaware corporation, Haymaker Merger Sub II, LLC, a Delaware limited liability company, and Concrete Partners Holding, LLC, a Delaware limited liability company, as it may be amended, supplemented or otherwise modified from time to time.
6.2 Date Fixed for, and Notice of Redemption; Redemption Price. In the event of a Qualified Business Combination Redemption, the Company need not fix a date for such Qualified Business Combination Redemption or provide any notice thereof to the Registered Holders of the Public Warrants to be redeemed, and such Qualified Business Combination Redemption shall be deemed to have occurred at the Acquisition Merger Effective Time on the Qualified Business Combination Redemption Date. As used in this Agreement, “Redemption Date” shall mean the Qualified Business Combination Redemption Date. As used in this Agreement, “Redemption Price” shall mean the price per Public Warrant at which any Public Warrants are redeemed pursuant to Section 6.1.
6.3 Exercise After Notice of Redemption. On and after the Redemption Date, the record holders of the Public Warrants shall have no further rights except to receive, upon surrender of the Public Warrants, the Redemption Price.”]2
3. Miscellaneous Provisions.
3.1 Operative Date of Amendment. Each of the parties hereto acknowledges and agrees that the amendments to Section 6 of the Existing Warrant Agreement set forth in this Amendment shall not be operative until, and shall be expressly subject to the occurrence of, the Acquisition Merger Effective Time and this Amendment shall automatically be terminated and shall be null and void if the Business Combination Agreement shall be terminated for any reason.
3.2 Successors. All the covenants and provisions of this Amendment by or for the benefit of the Company or the Warrant Agent shall bind and inure to the benefit of their respective successors and assigns.
3.3 Applicable Law. The validity, interpretation, and performance of this Amendment shall be governed in all respects by the laws of the State of New York, without giving effect to conflicts of law principles that would result in the application of the substantive laws of another jurisdiction. The Company hereby agrees that any action, proceeding or claim against it arising out of or relating in any way to this Amendment shall be brought and enforced in the courts of the State of New York or the United States District Court for the Southern District of New York, and irrevocably submits to such jurisdiction, which jurisdiction shall be exclusive. The Company hereby waives any objection to such exclusive jurisdiction and that such courts represent an inconvenient forum.
3.4 Counterparts. This Amendment may be executed in any number of original or facsimile counterparts and each of such counterparts shall for all purposes be deemed to be an original, and all such counterparts shall together constitute but one and the same instrument.
3.5 Effect of Headings. The section headings herein are for convenience only and are not part of this Amendment and shall not affect the interpretation thereof.
3.6 Severability. This Amendment shall be deemed severable, and the invalidity or unenforceability of any term or provision hereof shall not affect the validity or enforceability of this Amendment or of any other term or provision hereof. Furthermore, in lieu of any such invalid or unenforceable term or provision, the parties hereto intend that there shall be added as a part of this Amendment a provision as similar in terms to such invalid or unenforceable provision as may be possible and be valid and enforceable.
2
Note to Draft: To be included only if Warrant Amendment Proposal is approved.
I-4
3.7 Entire Agreement. The Existing Warrant Agreement, as modified by this Amendment, constitutes the entire understanding of the parties and supersedes all prior agreements, understandings, arrangements, promises and commitments, whether written or oral, express or implied, relating to the subject matter hereof, and all such prior agreements, understandings, arrangements, promises and commitments are hereby canceled and terminated.
[Signature page follows]
I-5
IN WITNESS WHEREOF, the parties hereto have caused this Agreement to be duly executed as of the date first above written.
HAYMAKER ACQUISITION CORP. 4
By:
Name:
Title:
CONTINENTAL STOCK TRANSFER & TRUST COMPANY, as Warrant Agent
By:
Name:
Title:
SUNCRETE, INC.
By:
Name:
Title:
[Signature Page to Amendment No. 1 to Warrant Agreement]
I-6
PART II
INFORMATION NOT REQUIRED IN PROSPECTUS
Item 20. Indemnification of directors and officers.
Section 145(a) of the DGCL provides, in general, that a corporation may indemnify any person who was or is a party to or is threatened to be made a party to any threatened, pending, or completed action, suit, or proceeding, whether civil, criminal, administrative, or investigative (other than an action by or in the right of the corporation), because he or she is or was a director, officer, employee, or agent of the corporation, or is or was serving at the request of the corporation as a director, officer, employee, or agent of another corporation, partnership, joint venture, trust, or other enterprise, against expenses (including attorneys’ fees), judgments, fines, and amounts paid in settlement actually and reasonably incurred by the person in connection with such action, suit, or proceeding, if he or she acted in good faith and in a manner he or she reasonably believed to be in or not opposed to the best interests of the corporation and, with respect to any criminal action or proceeding, had no reasonable cause to believe his or her conduct was unlawful.
Section 145(b) of the DGCL provides, in general, that a corporation may indemnify any person who was or is a party or is threatened to be made a party to any threatened, pending, or completed action or suit by or in the right of the corporation to procure a judgment in its favor because the person is or was a director, officer, employee, or agent of the corporation, or is or was serving at the request of the corporation as a director, officer, employee, or agent of another corporation, partnership, joint venture, trust, or other enterprise, against expenses (including attorneys’ fees) actually and reasonably incurred by the person in connection with the defense or settlement of such action or suit if he or she acted in good faith and in a manner he or she reasonably believed to be in or not opposed to the best interests of the corporation, except that no indemnification shall be made with respect to any claim, issue, or matter as to which he or she shall have been adjudged to be liable to the corporation unless and only to the extent that the Court of Chancery or other adjudicating court determines that, despite the adjudication of liability but in view of all of the circumstances of the case, he or she is fairly and reasonably entitled to indemnity for such expenses that the Court of Chancery or other adjudicating court shall deem proper.
Section 145 of the DGCL further provides that to the extent a director or officer of a corporation has been successful on the merits or otherwise in the defense of any action, suit, or proceeding referred to in Section 145(a) or (b) of the DGCL, or in defense of any claim, issue, or matter therein, such person shall be indemnified against expenses (including attorneys’ fees) actually and reasonably incurred by such person in connection therewith; that indemnification provided for by Section 145 of the DGCL shall not be deemed exclusive of any other rights to which the indemnified party may be entitled; and the indemnification provided for by Section 145 of the DGCL shall, unless otherwise provided when authorized or ratified, continue as to a person who has ceased to be a director, officer, employee, or agent and shall inure to the benefit of such person’s heirs, executors, and administrators. Section 145(g) of the DGCL provides, in general, that a corporation may purchase and maintain insurance on behalf of any person who is or was a director, officer, employee, or agent of the corporation, or is or was serving at the request of the corporation as a director, officer, employee, or agent of another corporation, partnership, joint venture, trust, or other enterprise against any liability asserted against such person and incurred by such person in any such capacity, or arising out of his or her status as such, whether or not the corporation would have the power to indemnify the person against such liability under Section 145 of the DGCL.
Section 102(b)(7) of the DGCL provides that a corporation’s certificate of incorporation may contain a provision eliminating or limiting the personal liability of a director to the corporation or its stockholders for monetary damages for breach of fiduciary duty as a director, provided that such provision shall not eliminate or limit the liability of a director (i) for any breach of the director’s duty of loyalty to the corporation or its stockholders, (ii) for acts or omissions not in good faith or which involve intentional misconduct or a knowing violation of law, (iii) under Section 174 of the DGCL, or (iv) for any transaction from which the director derived an improper personal benefit.
Additionally, the Proposed Certificate of Incorporation and Proposed Bylaws will limit the liability of New Suncrete’s directors to the fullest extent permitted by the DGCL, and will provide that New Suncrete will indemnify New Suncrete’s directors to the fullest extent permitted by the DGCL. In connection with the
II-1
Business Combination, New Suncrete will enter into indemnification agreements with each of its directors and executive officers. These agreements will provide that New Suncrete will indemnify each of its directors and such officers to the fullest extent permitted by law and the Proposed Certificate of Incorporation and the Proposed Bylaws, and will provide for advancement of expenses incurred as a result of any proceeding against them as to which they could be indemnified.
New Suncrete will also maintain a general liability insurance policy, which will cover certain liabilities of directors and officers of New Suncrete arising out of claims based on acts or omissions in their capacities as directors or officers.
Item 21. Exhibits and Financial Statements Schedules.
(a)
Exhibits.
EXHIBIT INDEX
II-2
| |
Exhibit No.
|
| |
Description
|
|
| | 10.2 | | | Registration Rights Agreement, dated July 25, 2023, by and among SPAC, the Sponsor and the holders party thereto (Incorporated by reference to Exhibit 10.2 to the SPAC’s Current Report on Form 8-K, filed with the SEC on July 31, 2023). | |
| | 10.3* | | | Form of Amended and Restated Registration Rights Agreement, by and among New Suncrete and Sponsor. | |
| | 10.4* | | | Form of Registration Rights Agreement, by and among New Suncrete, Dothan Concrete, Dothan Indpendent and Eaglesnest Investments, LLC. | |
| | 10.5 | | | | |
| | 10.6 | | | | |
| | 10.7 | | | | |
| | 10.8 | | | | |
| | 10.9†** | | | | |
| | 10.10†** | | | | |
| | 10.11†* | | | | |
| | 10.12* | | | | |
| | 10.13* | | | | |
| | 10.14*# | | | | |
| | 10.15*# | | | | |
| | 21.1** | | | | |
| | 23.1* | | | | |
| | 23.2* | | | | |
| | 23.3* | | | | |
| | 23.4* | | | | |
| | 23.5* | | | | |
| | 23.6* | | | Consent of Grant Thornton LLP with respect to the financial statements of Concrete Partners Holding, LLC. | |
| | 23.7* | | | |
II-3
| |
Exhibit No.
|
| |
Description
|
|
| | 24.1** | | | | |
| | 99.1* | | | | |
| | 99.2* | | | | |
| | 99.3** | | | | |
| | 99.4** | | | | |
| | 99.5** | | | | |
| | 99.6** | | | | |
| | 99.7** | | | | |
| | 99.8** | | | | |
| | 99.9** | | | | |
| |
107*
|
| | |
*
Filed herewith.
**
Previously filed
†
Management Contracts.
#
Schedules and exhibits have been omitted pursuant to Item 601(a)(5) of Regulation S-K. The registrants agree to furnish to the Securities and Exchange Commission a copy of any omitted schedule or exhibit upon request.
Item 22. Undertakings.
1.
The undersigned registrant hereby undertakes:
(a)
To file, during any period in which offers or sales are being made, a post-effective amendment to this Registration Statement:
(i)
To include any prospectus required by section 10(a)(3) of the Securities Act of 1933;
(ii)
To reflect in the prospectus any facts or events arising after the effective date of this Registration Statement (or the most recent post-effective amendment thereof) which, individually or in the aggregate, represent a fundamental change in the information set forth in this Registration Statement. Notwithstanding the foregoing, any increase or decrease in volume of securities offered (if the total dollar value of securities offered would not exceed that which was registered) and any deviation from the low or high end of the estimated maximum offering range may be reflected in the form of prospectus filed with the Commission pursuant to Rule 424(b) if, in the aggregate, the changes in volume and price represent no more than 20% change in the maximum aggregate offering price set forth in the “Calculation of Registration Fee” table in the effective registration statement; and
(iii)
To include any material information with respect to the plan of distribution not previously disclosed in this Registration Statement or any material change to such information in this Registration Statement; and
(b)
That, for the purpose of determining any liability under the Securities Act of 1933, each such post-effective amendment that contains a form of prospectus will be deemed to be a new registration statement relating to the securities offered therein, and the offering of such securities at that time will be deemed to be the initial bona fide offering thereof.
(c)
To remove from registration by means of a post-effective amendment any of the securities being registered which remain unsold at the termination of the offering.
(d)
That, for the purpose of determining liability under the Securities Act of 1933 to any
II-4
purchaser, each prospectus filed pursuant to Rule 424(b) as part of a registration statement relating to an offering, other than registration statements relying on Rule 430B or other than prospectuses filed in reliance on Rule 430A, will be deemed to be part of and included in the registration statement as of the date it is first used after effectiveness. Provided, however, that no statement made in a registration statement or prospectus that is part of the registration statement or made in a document incorporated or deemed incorporated by reference into the registration statement or prospectus that is part of the registration statement will, as to a purchaser with a time of contract of sale prior to such first use, supersede or modify any statement that was made in the registration statement or prospectus that was part of the registration statement or made in any such document immediately prior to such date of first use.
(e)
That, for the purpose of determining liability of the registrant under the Securities Act of 1933 to any purchaser in the initial distribution of the securities, the undersigned registrant undertakes that in a primary offering of securities of the undersigned registrant pursuant to this registration statement, regardless of the underwriting method used to sell the securities to the purchaser, if the securities are offered or sold to such purchaser by means of any of the following communications, the undersigned registrant will be a seller to the purchaser and will be considered to offer or sell such securities to such purchaser:
(i)
Any preliminary prospectus or prospectus of the undersigned registrant relating to the offering required to be filed pursuant to Rule 424;
(ii)
Any free writing prospectus relating to the offering prepared by or on behalf of the undersigned registrant or used or referred to by the undersigned registrant;
(iii)
The portion of any other free writing prospectus relating to the offering containing material information about the undersigned registrant or its securities provided by or on behalf of the undersigned registrant; and
(iv)
Any other communication that is an offer in the offering made by the undersigned registrant to the purchaser.
2.
Insofar as indemnification for liabilities arising under the Securities Act of 1933 may be permitted to directors, officers and controlling persons of the registrant pursuant to the foregoing provisions, or otherwise, the registrant has been advised that in the opinion of the SEC such indemnification is against public policy as expressed in the Securities Act of 1933 and is, therefore, unenforceable. In the event that a claim for indemnification against such liabilities (other than the payment by the registrant of expenses incurred or paid by a director, officer or controlling person of the registrant in the successful defense of any action, suit or proceeding) is asserted by such director, officer or controlling person in connection with the securities being registered, the registrant will, unless in the opinion of its counsel the matter has been settled by controlling precedent, submit to a court of appropriate jurisdiction the question whether such indemnification by them is against public policy as expressed in the Securities Act of 1933 and will be governed by the final adjudication of such issue.
3.
The undersigned registrant hereby undertakes as follows: that prior to any public reoffering of the securities registered hereunder through use of a prospectus which is a part of this registration statement, by any person or party who is deemed to be an underwriter within the meaning of Rule 145(c), the issuer undertakes that such reoffering prospectus will contain the information called for by the applicable registration form with respect to reofferings by persons who may be deemed underwriters, in addition to the information called for by the other items of the applicable form.
4.
The registrant undertakes that every prospectus: (1) that is filed pursuant to the immediately preceding paragraph, or (2) that purports to meet the requirements of Section 10(a)(3) of the Act and is used in connection with an offering of securities subject to Rule 415, will be filed as a part of an amendment to the registration statement and will not be used until such amendment is effective, and that, for purposes of determining any liability under the Securities Act of 1933, each such post-effective amendment will be deemed to be a new registration statement relating to the securities offered therein, and the offering of such securities at that time will be deemed to be the initial bona fide offering thereof.
II-5
5.
The undersigned registrant hereby undertakes to respond to requests for information that is incorporated by reference into the prospectus pursuant to Items 4, 10(b), 11, or 13 of this Form S-4, within one business day of receipt of such request, and to send the incorporated documents by first class mail or other equally prompt means. This includes information contained in documents filed subsequent to the effective date of the Registration Statement through the date of responding to the request.
6.
The undersigned registrant hereby undertakes to supply by means of a post-effective amendment all information concerning a transaction, and the company being acquired involved therein, that was not the subject of and included in the Registration Statement when it became effective.
II-6
SIGNATURES
Pursuant to the requirements of the Securities Act of 1933, the registrant has duly caused this Registration Statement to be signed on its behalf by the undersigned, thereunto duly authorized, in the City of New York, State of New York, on the 4th day of February, 2026.
Suncrete, Inc.
By:
/s/ Christopher Bradley
Name:
Christopher Bradley
Title:
Vice President and Secretary
Pursuant to the requirements of the Securities Act of 1933, as amended, this Registration Statement has been signed below by the following persons in the capacities and on the dates indicated.
| |
Signature
|
| |
Title
|
| |
Date
|
|
| |
*
Andrew Heyer
|
| |
Director
|
| |
February 4, 2026
|
|
| |
/s/ Christopher Bradley
Christopher Bradley
|
| |
Director
|
| |
February 4, 2026
|
|
*By:
/s/ Christopher Bradley
Christopher Bradley, Attorney in-Fact
February 4, 2026
February 4, 2026
II-7
SIGNATURES
Pursuant to the requirements of the Securities Act of 1933, the co-registrant has duly caused this Registration Statement to be signed on its behalf by the undersigned, thereunto duly authorized, in the City of Tulsa, State of Oklahoma, on the 4th day of February, 2026.
CONCRETE PARTNERS HOLDING, LLC
By:
/s/ Ned N. Fleming, III
Name:
Ned N. Fleming, III
Title:
Manager
Pursuant to the requirements of the Securities Act of 1933, as amended, this Registration Statement has been signed below by the following persons in the capacities and on the dates indicated.
| |
Signature
|
| |
Title
|
| |
Date
|
|
| |
/s/ Tommy Wentroth
Tommy Wentroth
|
| |
Principal Financial Officer
|
| |
February 4, 2026
|
|
| |
/s/ Randall Nerger
Randall Nerger
|
| |
Principal Accounting Officer
|
| |
February 4, 2026
|
|
| |
/s/ Ned N. Fleming, III
Ned N. Fleming, III
|
| |
Manager
|
| |
February 4, 2026
|
|
| |
*
Mark R. Matteson
|
| |
Manager
|
| |
February 4, 2026
|
|
| |
*
Randall Edgar
|
| |
Manager
(Principal Executive Officer) |
| |
February 4, 2026
|
|
*By:
/s/ Ned N. Fleming
Ned N. Fleming, Attorney in-Fact
February 4, 2026
February 4, 2026
II-8